Brandenburgische Technische Richtlinien für die Wiederverwertung von Baustoffen im Straßenbau (5)
![]() |
zurück | ![]() |
| Tabelle II. 1.4-5: Zuordnungwerte Feststoff für Recyclingbaustoffe/nichtaufbereiteten Bauschutt | Anlage 16 |
| Parameter | Dimension | Zuordnungswert | |||
| Z 0 | Z 1.1 | Z 1.2 | Z 2 | ||
| Arsen1 | mg/kg | 20 | |||
| Blei1 | mg/kg | 704 | |||
| Cadmium1 | mg/kg | 1,04 | |||
| Chrom (gesamt)1 | mg/kg | 604 | |||
| Kupfer1 | mg/kg | 404 | |||
| Nickel1 | mg/kg | 504 | |||
| Quecksilber1 | mg/kg | 0,54 | |||
| Zink1 | mg/kg | 1504 | |||
| Kohlenwasserstoffe | mg/kg | 100 | 3002 | 5002 | 10002 |
| PAK nach EPA | mg/kg | 1 | 5 (20)3 | 15 (50)3 | 75 (100)3 |
| EOX | mg/kg | 1 | 3 | 5 | 10 |
| PCB | mg/kg | 0,02 | 0,1 | 0,5 | 1 |
| 1) Sollen Recyclingbaustoffe, z.B. Vorabsiebmaterial und nichtaufbereiteter Bauschutt als Bodenmaterial für Rekultivierungszwecke und Geländeauffüllungen in der Einbauklasse 1 verwendet werden, ist die Untersuchung von Arsen und Schwermetallen erforderlich. Es gelten dann die Kriterien und Zuordnungswerte Z 1 (Z 1.1 und Z 1.2) der Technischen Regeln Boden.
2) Überschreitungen, die auf Asphaltanteile zurückzuführen sind, stellen kein Ausschlusskriterium dar. Wenn Ausbauasphaltanteile vorhanden sind, kann auf eine Analyse dieses Parameters verzichtet werden. 3) Im Einzelfall kann bis zu dem in Klammern genannten Wert abgewichen werden. 4) Gemäß Erlass des MLUR Brandenburg vom 11. Mai 2000 sind für das einzubauende Material die entsprechenden Vorsorgewerte der Bodenart Lehm/Schluff der BBodSchV anzuwenden. |
|||||
| Tabelle II. 1.2-1: Mindestuntersuchungsprogramm für Boden bei unspezifischem Verdacht | Anlage 17 |
| Parameter | Boden ohne Fremdbestandteile | Boden mit mineralischen Fremdbestandteilen (bis 10 Vol.-%) | ||
| Feststoff | Eluat1 | Feststoff | Eluat1 | |
| Kohlenwasserstoffe | x | x | ||
| EOX | x | x | ||
| Arsen | x | x2 | x | x2 |
| Blei | x | x2 | x | x2 |
| Cadmium | x | x2 | x | x2 |
| Chrom (ges.) | x | x2 | x | x2 |
| Kupfer | x | x2 | x | x2 |
| Nickel | x | x2 | x | x2 |
| Quecksilber | x | x2 | x | x2 |
| Zink | x | x2 | x | x2 |
| Chlorid | x | |||
| Sulfat | x | |||
| pH-Wert | x | x2 | x | x2 |
| elektrische Leitfähigkeit | x | x | ||
| Organoleptische Prüfung | x | x | ||
| HCl-Test (10%) | x | x | ||
| 1) In begründeten Fällen (Belastungen aufgrund der Herkunft oder Nutzung unter atypischen Umgebungsbedingungen) kann es erforderlich sein, den verfügbaren (mobilen) Anteil mit bodenrelevanten Methoden zu untersuchen.
2) Wenn Feststoff > Z 0 oder pH-Wert im Feststoff < 5. |
||||
| Tabelle II. 1.2-2: Zuordnungswerte Feststoff für Boden | Anlage 18 |
| Parameter | Dimension | Zuordnungswert | |||||
| Z 0-Sand | Z 0-Lehm /Schluff | Z 0-Ton | Z 1.1 | Z 1.2 | Z 2 | ||
| pH-Wert1 | 5,5 - 8 | 5,5 - 8 | 5,5 - 8 | 5,5 - 8 | 5 - 9 | - | |
| EOX | mg/kg | 1 | 1 | 1 | 3 | 10 | 15 |
| Kohlenwasserstoffe | mg/kg | 100 | 100 | 100 | 300 | 500 | 1000 |
| ∑ BTEX | mg/kg | < 1 | < 1 | < 1 | 1 | 3 | 5 |
| ∑ LHKW | mg/kg | < 1 | < 1 | < 1 | 1 | 3 | 5 |
| ∑ PAK n. EPA | mg/kg | 1 | 1 | 1 | 52 | 153 | 20 |
| ∑ PCB (Congenere n. DIN 51 527) | mg/kg | 0,02 | 0,02 | 0,02 | 0,1 | 0,5 | 1 |
| Arsen | mg/kg | 20 | 20 | 20 | 30 | 50 | 150 |
| Blei | mg/kg | 404 | 704 | 1004 | 200 | 300 | 1000 |
| Cadmium | mg/kg | 0,44 | 14 | 1,54 | 1 | 3 | 10 |
| Chrom (ges.) | mg/kg | 304 | 604 | 1004 | 100 | 200 | 600 |
| Kupfer | mg/kg | 204 | 404 | 604 | 100 | 200 | 600 |
| Nickel | mg/kg | 154 | 504 | 704 | 100 | 200 | 600 |
| Quecksilber | mg/kg | 0,14 | 0,54 | 14 | 1 | 3 | 10 |
| Thallium | mg/kg | 0,5 | 0,5 | 0,5 | 1 | 3 | 10 |
| Zink | mg/kg | 604 | 1504 | 2004 | 300 | 500 | 1500 |
| Cyanide(ges.) | mg/kg | 1 | 1 | 1 | 10 | 30 | 100 |
| 1) Niedrige pH-Werte stellen allein kein Ausschlusskriterium dar. Bei Überschreitungen ist die Ursache zu prüfen.
2) Einzelwerte für Naphtalin und Benzo[a]pyren jeweils kleiner als 0,5. 3) Einzelwerte für Naphthalin und Benzo[a]pyren jeweils kleiner 1,0. 4) Gemäß Erlass des MLUR Brandenburg vom 11. Mai 2000 sind für das einzubauende Material die entsprechenden Vorsorgewerte der BBodSchV anzuwenden. |
|||||||
| Tabelle II. 1.2-3: Zuordnungswerte Eluat für Boden | Anlage 19 |
| Parameter | Dimension | Zuordnungswert | |||
| Z 0 | Z 1.1 | Z 1.2 | Z 2 | ||
| pH - Wert | 6,5 - 9 | 6,5 - 9 | 6 - 12 | 5,5 - 12 | |
| el. Leitfähigkeit | µS/cm | 500 | 500 | 1000 | 1500 |
| Chlorid | mg/l | 10 | 10 | 20 | 30 |
| Sulfat | mg/l | 50 | 50 | 100 | 150 |
| Cyanid (ges) | µg/l | < 10 | 10 | 50 | 1002 |
| Phenolindex3 | µg/l | < 10 | 10 | 50 | 100 |
| Arsen | µg/l | 10 | 10 | 40 | 60 |
| Blei | µg/l | 20 | 40 | 100 | 200 |
| Cadmium | µg/l | 2 | 2 | 5 | 100 * |
| Chrom (gesamt) | µg/l | 15 | 30 | 75 | 150 |
| Kupfer | µg/l | 50 | 50 | 150 | 300 |
| Nickel | µg/l | 40 | 50 | 150 | 200 |
| Quecksilber | µg/l | 0,2 | 0,2 | 1 | 2 |
| Thallium | µg/l | < 1 | 1 | 3 | 5 |
| Zink | µg/l | 100 | 100 | 300 | 600 |
| 1) Niedrige pH-Werte stellen allein kein Ausschlusskriterium dar. Bei Überschreitungen ist die Ursache zu prüfen. 2) Verwertung für Z 2 > 100 ist zulässig, wenn Z 2 Cyanid (leicht freisetzbar) < 50 µg/l. 3) Bei Überschreitungen ist die Ursache zu prüfen. Höhere Gehalte, die auf Huminstoffe zurückzuführen sind, stellen kein Ausschlusskriterium dar. *) Anm.: aus Plausibilitätsgrunden sowie im Vergleich zur LAGa M 20 sollte der Wert "10" betragen |
|||||
| Tabelle II. 1.4-1: Mindestuntersuchungsprogramm für Bauschutt vor der Aufbereitung bei unspezifischem Verdacht | Anlage 20 |
| Parameter | Feststoff | Eluat |
| Aussehen1 | x | |
| Farbe, Färbung2 | x | x |
| Trübung2 | x | |
| Geruch2 | x | x |
| pH-Wert | x | |
| elektrische Leitfähigkeit | x | |
| Chlorid | x | |
| Sulfat | x | |
| Arsen3 | x | x |
| Blei | x | x |
| Cadmium | x | x |
| Chrom (gesamt) | x | x |
| Kupfer | x | x |
| Nickel | x | x |
| Quecksilber3 | x | x |
| Zink | x | x |
| Kohlenwasserstoffe | x | |
| PAK nach EPA | x | |
| EOX | x | |
| Phenolindex | x | |
| 1) Verbale Beschreibung der Bestandteile
2) Ist anzugeben (verbale Beschreibung) 3) Gilt nur für Bodenstaub mit mineralischen Fremdbestandteilen > 10 Vol.-% |
||
| Tabelle II. 1.4-4: Orientierungswerte für die Bewertung von schadstoffbelasteten Gebäuden, Bauteilen oder Bauschutt vor der Aufbereitung | Anlage 21 |
| Parameter | gemessen im Feststoff | gemessen im Eluat | ||
| Dimension | Orientierungswert | Dimension | Orientierungswert | |
| pH-Wert | 7 bis 12,5 | |||
| elektr. Leitfähigkeit | µS/cm | 3000 | ||
| Chlorid | mg/l | 150 | ||
| Sulfat | mg/l | 600 | ||
| Arsen | mg/kg | 50 | µg/l | 50 |
| Blei | mg/kg | 300 | µg/l | 100 |
| Cadmium | mg/kg | 3 | µg/l | 5 |
| Chrom (gesamt) | mg/kg | 200 | µg/l | 100 |
| Kupfer | mg/kg | 200 | µg/l | 200 |
| Nickel | mg/kg | 200 | µg/l | 100 |
| Quecksilber | mg/kg | 3 | µg/l | 2 |
| Zink | mg/kg | 500 | µg/l | 400 |
| Kohlenwasserstoffe (H18) | mg/kg | 1000 | ||
| PAK nach EPA | mg/kg | 75 (100)1 | ||
| EOX | mg/kg | 10 | ||
| PCB | mg/kg | 1 | ||
| Phenolindex | µg/l | 100 | ||
| 1) Im Einzelfall kann bis zu dem in Klammern genannten Wert abgewichen werden | ||||
| Tabelle II. 1.4-2: Umfang und Häufigkeit der durchzuführenden Untersuchungen im Feststoff für Recyclingbaustoffe | Anlage 22 |
| Parameter | Eignungsüberwachung | Fremdüberwachung1 | Eigenüberwachung2 |
| Aussehen | x | x | x |
| Farbe | x | x | x |
| Geruch | x | x | x |
| Blei3 | x | x | |
| Cadmium3 | x | x | |
| Chrom (gesamt)3 | x | x | |
| Kupfer3 | x | x | |
| Nickel3 | x | x | |
| Zink3 | x | x | |
| Kohlenwasserstoffe | x | x | |
| PAK nach EPA | x | x | |
| EOX | x | x | |
| 1) Die Fremdüberwachung ist mindestens 1/4-jährlich durchzuführen
2) Die Eigenüberwachung ist laufend durchzuführen 3) Aufgrund der vorliegenden Analysedaten liegen die Schwermetallgehalte von Recyclingbaustoffen im Bereich nichtspezifisch belasteter Böden und Gesteine. Auf ihre Untersuchung kann daher im Regelfall verzichtet werden. Eine Untersuchung ist dann erforderlich, wenn ein Einbau in der Einbauklasse 0 beabsichtigt ist. |
|||
| Tabelle II. 1.4-3: Umfang und Häufigkeit der durchzuführenden Untersuchungen im Eluat für Recyclingbaustoffe | Anlage 23 |
| Parameter | Eignungsüberwachung | Fremdüberwachung1 | Eigenüberwachung2 |
| Färbung | x | x | x |
| Trübung | x | x | x |
| Geruch | x | x | x |
| pH-Wert | x | x | x |
| el. Leitfähigkeit | x | x | x |
| Chlorid | x | x | |
| Sulfat | x | x | |
| Blei | x | x | |
| Cadmium | x | x | |
| Chrom (gesamt) | x | x | |
| Kupfer | x | x | |
| Nickel | x | x | |
| Zink | x | x | |
| Phenolindex | x | x | |
| 1) Die Fremdüberwachung ist mindestens 1/4-jährlich durchzuführen
2) Die Eigenüberwachung ist mindestens wöchentlich durchzuführen |
|||
| 1 Bestimmung des eluierbaren Anteils gemäß LAGA-TR Kapitel III. Nr. 1.2.4
2 Analytisches Verfahren - Feststoff gemäß LAGA-TR Tab. III. 3.2-1 3 Analytische Verfahren - Eluate gemäß LAGA-TR Tab. III. 3.2-2 |
Anlage 24 |
1 Bestimmung des eluierbaren Anteils gemäß LAGA-TR Kapitel III. Nr. 1.2.4
Die Herstellung des Eluats erfolgt nach LAGA-Mitteilungen, Heft 28; EW 98S wie folgt:
Bei den Untersuchungen zur Auslaugbarkeit der zu prüfenden Inhaltsstoffe ist in der Regel das ungetrocknete Material in dem Zustand zu eluieren, in dem es verwertet werden soll. Eine Zerkleinerung erfolgt im Einzelfall nur, wenn die Korngröße 40 mm übersteigt. Eine Trocknung der Probe kann das Elutionsverhalten verändern. Die Restfeuchte der zur Elution vorgesehenen Probe, die bei der Probeneinwaage zu berücksichtigen ist, wird an einer Parallelprobe nach DIN 38414, Teil 2 ermittelt.
In Abhängigkeit vom Größtkorn der zu untersuchenden Originalprobe ist die Probenmenge für die Elution wie folgt zu wählen:
| Größtkornanteilung: mehr als 5 Gew.-% | |||
| Korngröße | ≤ 2 mm | ca. 100 g | |
| < 2 mm | ≤ 11,2 mm | ca. 200 g | |
| > 11,2 mm | ≤ 22,4 mm | ca. 1000 g | |
| > 22,4 mm | ca. 2500 g | ||
Das Verhältnis Wasser/Feststoff beträgt in jedem Fall 10 : 1.
Die Eluierung mehrerer Teilproben ist zulässig; vor der Weiterbearbeitung sind dann die Teileluate zu vereinigen. Bei der Verwendung von 2-Liter-Weithalsflaschen beträgt die Gesamtmasse von Originalprobe und Wasser 1100 g. Zur Elution ist das Wasser-Feststoffgemisch 24 Stunden bei Raumtemperatur auf einem z.B. Überkopfschüttler mit 1 bis 20 min-1 zu drehen bzw. bei der Verwendung eines Horizontalschütteltisches eine Schwingungsfrequenz zwischen 50 bis 150 min zu wählen. Es können andere Schüttel- oder Tischvorrichtungen angewendet werden, vorausgesetzt, sie haben sich als geeignet erwiesen. Dabei muss sichergestellt sein, dass die gesamte Probenmenge ständig bewegt wird und Kornverfeinerungen möglichst vermieden werden.
Andere Elutionsverfahren, wie das Perkolationsverfahren oder Lysimeterversuche, sind im Rahmen der Untersuchungen für die durch die Technischen Regeln erfassten Reststoffe/Abfülle nicht zu verwenden.
Zur Eluatherstellung und -weiterbehandlung sind grundsätzlich Geräte aus Glas bzw. Polyethylen (für Quecksilberbestimmung nicht geeignet)/Polypropylen nach 150 5667 (Teil 3) zu verwenden. Als Elutionsflüssigkeit ist destilliertes bzw. entmineralisiertes Wasser zu verwenden. Die Wahl anderer Elutionsmittel für Untersuchungen im Geltungsbereich der Technischen Regeln ist im Hinblick auf die Vergleichbarkeit der Untersuchungsergebnisse sowie die in den Technischen Regeln genannten Zuordnungswerte nicht zulässig. Vor der Trennung von Feststoff und Eluat nach Abschluss der Elution lässt man in der Regel das Gemisch 15 min absetzen. Abschließend wird die überstehende Flüssigkeit dekantiert. Gegebenenfalls sind die Teileluate zu vereinigen.
Für die anschließende Filtration mit einer Druckfiltervorrichtung durch einen 0,45-µm-Membranfilter wird nur so viel Volumen verwendet, wie für die Analyse der zu bestimmenden Bestandteile benötigt wird. Kann die weitere Aufarbeitung und Analytik des Eluats nicht unmittelbar im Anschluss an die Elution erfolgen, ist eine Lagerung des Eluats möglich, sofern die in den DIN-Verfahren zur Bestimmung der einzelnen Inhaltsstoffe genannten Konservierungsmaßnahmen durchgeführt werden (siehe auch LAGa 28, EW 985).
Das gewonnene filtrierte Eluat wird in eine entsprechende Anzahl Teilproben für die jeweils durchzuführende Analytik aufgeteilt. Die chemische Analytik der relevanten Parameter erfolgt nach den jeweils gültigen Normen. Für die Bestimmung der Leitfähigkeit sind folgende Hinweise zu beachten:
Bei frisch gebrochenem Material können sich überhöhte Leitfähigkeitswerte einstellen.
Durch Begasung mit CO2 kann das Kalziumhydroxid, das für die überhöhten Leitfähigkeitswerte bei frisch gebrochenem Material verantwortlich ist, ausgefällt werden, so dass sich in der Regel ein realistischer Leitfähigkeitswert einstellt.
Die Begasung erfolgt so lange, bis bei wiederholten Messungen der Leitfähigkeit keine wesentlichen Unterschiede nachgewiesen werden.
2 Analytisches Verfahren - Feststoff gemäß LAGA-TR Tab. III. 3.2-1
| Parameter | Analyseverfahren |
| Farbe | verbale Beschreibung |
| Geruch | verbale Beschreibung |
| pH-Wert | DIN 19 684 - S 1 |
| Trockenrückstand | DIN 38 414 - S 2 |
| Glühverlust | DIN 38 414 - S 3 |
| Gesamter organisch-gebundener Kohlenstoff (TOC) | Austreiben des CO2 (TIC) mittels Mineralsäure und Erhitzen; Verbrennung bzw. Nassoxidation und Bestimmung des CO2 |
| Cyanid, gesamt | LAGA-Richtlinie CN 2/79 |
| Cyanid, leicht freisetzbar | LAGA-Richtlinie CN 2/79 |
| Arsen Cadmium Chrom Kupfer Quecksilber Nickel Blei Thallium Zink |
Aufschluss mit Königswasser (DIN 38 414 - Teil 7) zur nachfolgenden Bestimmung des säurelöslichen Anteils von Metallen nach den in Tabelle III. 3.2-2 angegebenen Bestimmungsverfahren |
| Kohlenwasserstoffe | LAGA-Richtlinie KW/85 (Stand. März. 1990) |
| HCl-Test | Bodenkundliche Kartieranleitung Hrsg. AG Bodenkunde, 3. Auflage 1982 |
| Extrahierbare organisch-gebundene Halogene (EOX) | DIN 38 414 - S 17 |
| Leichtflüchtige Halogenkohlenwasserstoffe | nach VDI-Richtlinie 3865 Blatt 5 |
| Benzol und Derivate (BTEX) | analog VDI-Richtlinie 3865 Blatt 5 |
| Polycyclische aromatische Kohlenwasserstoffe (16 PAK nach EPA) |
Soxhletextraktion 3 h mit Cyclohexan, Analyse des Extraktes analog U.S. EPa 610 |
| Polychlorierte Biphenyle (PCB) | DIN 38 414 - S 20 (Entwurf) |
| Polychlorierte Dibenzodioxine und Dibenzofurane | analog Klärschlammverordnung |
3 Analytische Verfahren - Eluate gemäß LAGA-TR Tab. III. 3.2-2
| Parameter | Analysenverfahren | Ausgabedatum | Untere Anwendungsgrenze |
| Färbung | DIN 38 404-C1-2 | Juni 1992 | |
| Trübung | DIN 38 404-C2 | Oktober 1990 | |
| pH-Wert | DIN 38 404-C5 | Januar 1984 | |
| Elektrische Leitfähigkeit | DIN EN 27 888 | November 1993 | |
| Gelöster organisch gebundener Kohlenstoff (DOC) | DIN 38 409-H3-1 | Juni 1983 | 0,1 mg/l |
| Chlorid | DIN 38 405-D1-2/-D1-3 DIN 38 405-D20 |
Dezember 1985 September 1991 |
7 mg/l, 10 mg/l 0,1 mg/l |
| Sulfat | DIN 38 405-D5-1 DIN 38 405-D20 |
Januar 1985 September 1991 |
20 mg/l 0,1 mg/l |
| Fluorid | DIN 38 405-D4-1 | Juli 1985 | 0,2 mg/l |
| Cyanid, gesamt1 | DIN 38 405-D13-1-3 DIN 38 405-D5-D14-1 |
Februar 1981 Dezember 1988 |
2,5 µg CN absolut keine Angabe |
| Cyanid, leicht freisetzbar1 | DIN 38 406-D13-2-3 DIN 38 406-D14-2 |
Februar 1981 Dezember 1988 |
keine Angabe keine Angabe |
| Ammonium | DIN 38 406-E5-1 DIN 38 406-E5-2 |
Oktober 1983 Oktober 1983 |
0,03 mg/l 0,5 mg/l |
| Arsen | DIN 38 405-D18 | September 1985 | 1 µg/l |
| Cadmium | DIN V 38 406-E19-2 | Vornorm Juli 1993 | 0,3 µg/l |
| Chrom | DIN 38 406-E10-2 DIN 38 406-E22 |
Juni 1985 März 1988 |
5 µg/l 10µg/l |
| Chrom-VI | DIN 38 405-D24 | Mai 1987 | 50 µg/l |
| Kupfer | DIN 38 406-E7-2 DIN 38 406-E22 |
September 1991 März 1983 |
2 µg/l 10 µg/l |
| Quecksilber | DEV E12-3 | Vorschlag für DEV 24. Lfg.`91 | 0,01 µg/l |
| Nickel | 38406-E11-2 | September 1981 | 5 µg/l |
| Blei | 38406-E6-3 | Mai 1981 | 5 µg/l |
| Thallium | DIN 38 406-E16 | März 1990 | |
| Zink | 38406-E8-1 38406-E22 |
Oktober 1990 März 1988 |
50 µg/l 10 µg/l |
| Phenolindex | 38409-H16 | ||
| Adsorbierbare organisch gebundene Halogene (AOX) | 38409-H14 Abschnitt 8.2.2 Säulenmethode |
März 1985 | 10 µg/l |
| 1) Nur für gering belastete Trink-, Grund- und Oberflächenwässer | |||
| Hinwiese zur Nachweisführung von Abfällen bei Straßenbaumaßnahmen | Anlage 25 |
Angabe der Abfallbezeichnung entsprechend der Verordnung zur Umsetzung des Europäischen Abfallverzeichnisses ( AVV)
Nachweisverfahren entsprechend Nachweisverordnung - NachwV
| Abfallbezeichnung | Abfallschlüssel | Nachweisverfahren und Hinweise | |||
| Verwertung | Beseitigung | ||||
| Boden und Steine mit Ausnahme derjenigen, die unter 17 05 03 fallen (Bodenaushub, ungebundenes Tragschichtmaterial, nicht verunreinigt) |
17 05 04 | nicht überwachungsbedürftig | überwachungsbedürftig; Vereinfachter Entsorgungsnachweis (VN) mit Übernahmeschein Eine Beseitigung ist i. d. R. nicht vorzusehen |
||
| Boden und Steine, die gefährliche Stoffe enthalten (Bodenaushub, ungebundenes Tragschichtmaterial, die gefährliche Stoffe enthalten) |
17 05 03* | besonders überwachungsbedürftig Eine Verwertung ist nicht zulässig |
besonders überwachungsbedürftig Entsorgungsnachweis und Begleitscheine, Andienungspflicht gegenüber der SBB |
||
| Beton | 17 01 01 | nicht überwachungsbedürftig Die Güterüberwachung wird durch eine Eignungsbeurteilung (Anlage 1) nachgewiesen und im Straßenbau eingesetzt. |
überwachungsbedürftig; Vereinfachter Entsorgungsnachweis (VN) mit Übernahmeschein Eine Beseitigung ist i. d. R. nicht vorzusehen |
||
| Gemische aus Beton, Ziegeln, Fliesen und Keramik mit Ausnahme derjenigen, die unter 17 01 06 fallen. (Betonaufbruch sowie hydraulisch gebundener Straßenaufbruch- mit Asphaltanteil aus Zwangsanhaftungen bis zu 20 Gew.%) |
17 01 07 | nicht überwachungsbedürftig Die Güterüberwachung wird durch eine Eignungsbeurteilung (Anlage 1) nachgewiesen und im Straßenbau eingesetzt. |
überwachungsbedürftig; Vereinfachter Entsorgungsnachweis (VN) mit Übernahmeschein Eine Beseitigung ist i. d. R. nicht vorzusehen |
||
| Gemische aus oder getrennte Fraktionen von Beton, Ziegeln, Fliesen und Keramik, die gefährliche Stoffe enthalten | 17 01 06* | besonders überwachungsbedürftig Eine Verwertung ist nicht zulässig |
besonders überwachungsbedürftig Entsorgungsnachweis und Begleitscheine, Andienungspflicht gegenüber der SBB |
||
| gemischte Bau- und Abbruchfälle mit Ausnahme derjenigen, die unter 17 09 01, 17 09 02 und 17 09 03 fallen | 17 09 04 | besonders überwachungsbedürftig Verwertung erst nach Vorsortierung möglich |
überwachungsbedürftig; Vereinfachter Entsorgungsnachweis (VN) mit Übernahmeschein | ||
| gemischte Bau- und Abbruchabfälle (einschließlich gemischte Abfälle), die gefährliche Stoffe enthalten | 17 09 03* | besonders überwachungsbedürftig Eine Verwertung ist nicht zulässig |
besonders überwachungsbedürftig Entsorgungsnachweis und Begleitscheine, Andienungspflicht gegenüber der SBB |
||
| Bitumengemische mit Ausnahme derjenigen, die unter 17 03 01 fallen (Ausbauasphalt) | 17 03 02 | nicht überwachungsbedürftig | überwachungsbedürftig; Vereinfachter Entsorgungsnachweis mit VN und Übernahmeschein Eine Beseitigung ist nicht vorzusehen |
||
| Bitumengemische mit Ausnahme derjenigen, die unter 17 03 01 fallen (Straßenausbaustoffe der Wiederverwendungsbereiche 3 und 4 der BTR RC-StB mit einem Benzo[a]pyrenwert < 50 mg/kg) |
17 03 02 | nicht überwachungsbedürftig Anlage 13 der BTR RC-StB |
überwachungsbedürftig (Vereinfachter Entsorgungsnachweis mit VN und Übernahmeschein) Eine Beseitigung ist i. d. R. nicht vorzusehen. |
||
| kohlenteerartige Bitumengemische (pechhaltige Straßenausbaustoffe mit einem Benzo[a]pyrenwert > 50 mg/kg) |
17 03 01* | besonders überwachungsbedürftig Eine Verwertung ist nicht zulässig |
besonders überwachungsbedürftig Entsorgungsnachweis und Begleitscheine, Andienungspflicht gegenüber der SBB |
||
| Gleisschotter mit Ausnahme desjenigen, der unter 17 05 07 fällt | 17 05 08 | nicht überwachungsbedürftig | überwachungsbedürftig (Vereinfachter Entsorgungsnachweis mit VN und Übernahmeschein) Eine Beseitigung ist i. d. R. nicht vorzusehen. |
||
| Gleisschotter, der gefährliche Stoffe enthält | 17 05 07* | besonders überwachungsbedürftig Eine Verwertung ist nicht zulässig |
besonders überwachungsbedürftig Entsorgungsnachweis und Begleitscheine, Andienungspflicht gegenüber der SBB |
||
| * mit schädlichen Verunreinigungen Hinweis Spalte 1: Die in der Klammer stehenden näher bezeichneten Baustoffe sind die, die im Straßenbau verwendet werden.
|
|||||
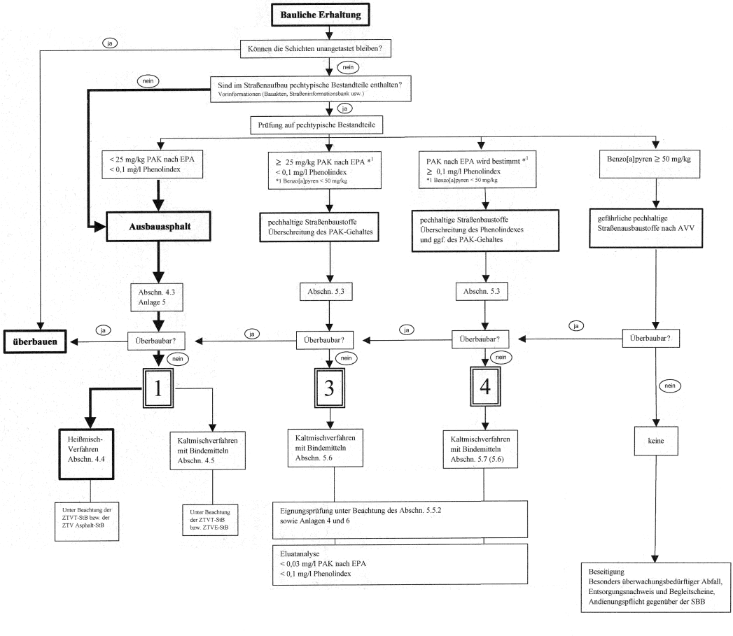
| Brandenburgische Technische Richtlinien für die Wiederverwendung von Baustoffen im Straßenbau Herstellung, Prüfung, Auslieferung und Einbau - (BTR RC-StB 02) |
Anlage 26 |
Schema des Entscheidungsablaufes für die Verwertung von Ausbauasphalt sowie die Entsorgung von pechhaltigen Straßenausbaustoffen
| 1. | Herkunft des Materials Abschnitt 4.2; 5.2 |
| 2. | Art des Bindemittels Abschnitt 4.2; 5.1 |
| 3. | Prüfungen Abschnitt 4.2; 5.1 Anlage 4 |
| 4. | Bewertung Abschnitt 5.1 |
| 5. | Bezeichnung Abschnitt 5.1; 4.2; 5.2 |
| 6. | Anforderungen ans Ausgangsmaterial Abschnitt 4.3, 4.4.1; 5.3 Anlage 5 |
| 7. | Überbaubarkeit Abschnitt 5.2 |
| 8. | Wiederverwendungsbereiche Abschnitt 4.3, 4.4.1; 5.3 Anlage 5 |
| 9. | Verwertung Abschnitt 4.4; 4.5; 4.6 Abschnitt 5.6; 5.7 |
| 10. | Eignungsprüfung für pechhaltige Straßenbaustoffe: Abschnitt 5.5.2 unter Beachtung der Abschnitte 5.5; 5.3; 5.6.2; 5.7.2 und der Anlagen 4 und 6 |
| 11. | Beseitigung Abschnitt 5.2 |
1 entspricht nach RuVA-StB 01 der Verwertungsklasse A
2 entspricht nach RuVA-StB 01 der Verwertungsklasse B
3 entspricht nach RuVA-StB 01 der Verwertungsklasse C
4 Auszüge: kursiv
![]() |
ENDE | ![]() |
(Stand: 26.01.2021)
Alle vollständigen Texte in der aktuellen Fassung im Jahresabonnement
Nutzungsgebühr: ab 105.- € netto
(derzeit ca. 7200 Titel s.Übersicht - keine Unterteilung in Fachbereiche)
Die Zugangskennung wird kurzfristig übermittelt
? Fragen ?
Abonnentenzugang/Volltextversion