Für einen individuellen Ausdruck passen Sie bitte dieEinstellungen in der Druckvorschau Ihres Browsers an. Regelwerk; BGI / DGUV-I |
![]() |
BGI 668 / DGUV Information 203-008 - Erste Hilfe bei erhöhter Einwirkung ionisierender Strahlen
Berufsgenossenschaftliche Informationen für Sicherheit und Gesundheit bei der Arbeit (BGI)
(bisher ZH 1/546)
(Ausgabe 2004; 2006aufgehoben)
| Redaktioneller Hinweis: Berufsgenossenschaften sind gemäß § 210 SGB VII Behörden; ihre amtlichen Veröffentlichungen nach § 15 SGB VII unterliegen gemäß § 5 Abs. 2 UrhG keinem Urheberrechtsschutz. |
Vorbemerkung
BG-Informationen richten sich in erster Linie an den Unternehmer und sollen ihm Hilfestellung bei der Umsetzung seiner Pflichten aus staatlichen Arbeitsschutzvorschriften, Unfallverhütungsvorschriften und gegebenenfalls Regeln geben sowie Wege aufzeigen, wie Arbeitsunfälle, Berufskrankheiten und arbeitsbedingte Gesundheitsgefahren vermieden werden können.
Der Unternehmer kann bei Beachtung der in den BG-Informationen enthaltenen Empfehlungen, insbesondere den beispielhaften Lösungsmöglichkeiten, davon ausgehen, dass er damit geeignete Maßnahmen zur Verhütung von Arbeitsunfällen, Berufskrankheiten und arbeitsbedingten Gesundheitsgefahren getroffen hat. Sind zur Konkretisierung staatlicher Arbeitsschutzvorschriften von den dafür eingerichteten Ausschüssen technische Regeln ermittelt worden, sind diese vorrangig zu beachten.
Die vorliegende BG-Information ist auch als Handlungsanleitung für den Arzt gedacht.
1 Einleitung
1.1 Begriffsbestimmungen
Ionisierende Strahlung im Sinne dieser BG-Information ist z.B.
Ionisierende Strahlung im Sinne dieser BG-Information ist auch die in Teilchen-Beschleunigern erzeugte Strahlung sowie Röntgenstrahlung.
Eine erhöhte Einwirkung ionisierender Strahlung liegt vor, wenn gesetzlich festgelegte Grenzwerte und daraus abgeleitete Richtwerte überschritten sind.
Die Strahleneinwirkung kann erfolgen:
Schon bei Verdacht einer erhöhten Strahleneinwirkung müssen die in dieser BG-Information zusammengestellten organisatorischen und praktischen Maßnahmen durchgeführt werden.
1.2 Gefahrbereiche
Zu erhöhter Einwirkung ionisierender Strahlung kann es z.B. kommen in:
2 Organisation der Versorgung bei erhöhter Strahleneinwirkung
2.1 Allgemeine Hinweise
Wenngleich es auch grundsätzlich keine typische Erste Hilfe bei erhöhter Einwirkung ionisierender Strahlung gibt, soll diese BG-Information dennoch die wenigen Besonderheiten aufzeigen.
2.2 Ersthelfer
Unter Beachtung der zugrundliegenden Bestimmungen der Unfallverhütungsvorschrift "Grundsätze der Prävention" (BGV A1) hat der Ersthelfer Erste Hilfe im Sinne dieser BG-Information zu leisten.
2.3 Strahlenschutzpersonal
Der betriebliche Strahlenschutz (Strahlenschutzbeauftragte u.a.m.), hat sofort Art und Umfang der Strahleneinwirkung festzustellen und dem im Rahmen der Ersten Hilfe hinzugezogenen Arzt mitzuteilen.
2.4 Ermächtigter Arzt
Neben der unverändert bestehenden Verpflichtung zur Leistung erster ärztlicher Hilfe durch jeden Arzt, ist bei jeder erhöhten Strahleneinwirkung ein nach Strahlenschutzrecht ermächtigter Arzt hinzuzuziehen.
2.5 Durchgangsarzt oder Krankenhaus
Ist neben den Folgen der erhöhten Einwirkung ionisierender Strahlung eine anderweitige Verletzung zu versorgen, so muss der Verletzte - je nach Schweregrad der Verletzung - einem Durchgangsarzt vorgestellt oder einem für das Verletzungsartenverfahren zugelassenen Krankenhaus zugeführt werden (§ 24 Abs. 4 der Unfallverhütungsvorschrift "Grundsätze der Prävention" (BGV A1). Mit den für die Behandlung dieser Verletzungen in Betracht kommenden Ärzten und Krankenhäusern sind vorsorglich Absprachen zu treffen.
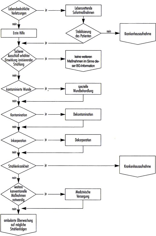
Siehe Flussdiagramm in Anhang A1.
2.6 Regionale Strahlenschutzzentren
Regionale Strahlenschutzzentren sind Leitstellen für alle Fragen, die einer strahlenschutzmedizinischen Beratung bedürfen. Für eine eventuell notwendige Direktversorgung oder ambulante Überwachung nach erhöhter Strahleneinwirkung verfügen sie entweder selbst über alle erforderlichen Einrichtungen oder ergänzen sie durch Zusammenarbeit mit anderen Stellen.
Siehe Verzeichnis der Regionalen Strahlenschutzzentren in Anhang A3.
2.7 Spezialabteilungen
Für schwere Strahlenschäden, die einer stationären Behandlung bedürfen, sind Spezialabteilungen, z.B. in der berufsgenossenschaftlichen Unfallklinik Ludwigshafen, zuständig. Die Einweisung erfolgt grundsätzlich nur durch Vermittlung eines Regionalen Strahlenschutzzentrums.
3 Erste-Hilfe-Maßnahmen
3.1 Allgemeines
Bei Verdacht einer erhöhten Strahleneinwirkung ist der Gefahrbereich sofort zu verlassen und das betriebliche Strahlenschutz-Wachpersonal zu verständigen. Unter Beachtung des Selbstschutzes sind Verletzte aus dem Bereich erhöhter Einwirkung zu bergen.
Bei lebensbedrohlichen Zuständen hat die konventionelle Notfallhilfe absoluten Vorrang. Die Belange des Strahlenschutzes sind zu berücksichtigen, soweit dies medizinisch vertretbar ist.
Eine fachkundig durchgeführte Atemspende bedarf bei einer Kontamination des Patienten keiner zusätzlichen Vorsichtsmaßnahmen. Sie stellt damit auch keine zusätzliche Gefährdung für den Helfer dar.
Vor dem Transport sind kontaminierte Verletzte durch fachkundiges Personal zu dekontaminieren.
Die unbedingt notwendigen Informationen über die Exposition des Verletzten und eventuell erforderliche Schutzmaßnahmen für das Behandlungspersonal sind in jedem Fall mitzugeben.
Dem dient z.B. ein Krankenbegleitschein nach Anhang A4.1 oder A4.2.
Selbst bei lebensbedrohlichen Zuständen kann in der Regel ohne Behinderung der lebensrettenden Maßnahmen vor dem Abtransport zumindest die kontaminierte Kleidung (gegebenenfalls mittels Schere) entfernt werden.
Für den Transport sind kontaminierte Verletzte mit geeignetem Material (z.B. Rettungsfolien, Laken, Decken) zu umhüllen. Eine Auskühlung des Unfallopfers ist unbedingt zu vermeiden. Krankentragen und sonstige Hilfsgeräte sind, nur soweit unbedingt erforderlich, in kontaminierte Bereiche mitzunehmen. Die Verschleppung der Kontamination ist zu vermeiden (z.B. durch Abdecken von Krankentragen durch Decken oder Folienmaterial).
Rettungspersonal, aber auch Transportmittel und daneben Geräte und Instrumentarium, sind auf Kontamination kontrollieren zu lassen! Gegebenenfalls muss eine Dekontamination durchgeführt werden.
Abfälle, z.B. Tupfer, Verbandmaterial und dergleichen, sind in Plastiksäcken zu sammeln und für die Spurensicherung bereitzuhalten. Ist einwandfrei sichergestellt, dass die radioaktiven Abfallstoffe nicht mehr für die Unfallanalyse benötigt werden, werden sie von dem betrieblichen Strahlenschutz an den Verursacher zurückgegeben. Sollte dies nicht möglich sein, werden die radioaktiven Abfallstoffe durch den betrieblichen Strahlenschutz der geordneten Sondermüllentsorgung zugeführt.
Der betriebliche Strahlenschutz hat sofort und - soweit zutreffend folgende Feststellungen zu machen und für die weitere Behandlung des Exponierten zur Verfügung zu stellen:
Bei Kontamination und Inkorporation sind zusätzlich festzustellen:
Diese Angaben sind zu dokumentieren und für die weitere Versorgung zur Verfügung zu stellen.
Dies kann z.B. mit dem Erhebungsbogen des Anhanges A4.1 erfolgen.
3.2 Besondere Maßnahmen
Ungeachtet der im Folgenden beschriebenen Maßnahmen sind die Vorschriften der Strahlenschutzverordnung ( StrlSchV), der Röntgenverordnung ( RöV) sowie der Richtlinie "Arbeitsmedizinische Vorsorge beruflich strahlenexponierter Personen durch ermächtigte Ärzte" in der jeweils gültigen Fassung zu beachten.
3.2.1 Äußere Strahleneinwirkung
Bei einer effektiven Dosis über 100 mSv oder einer Teilkörperdosis über 1,2 Sv sollte Verbindung mit dem Regionalen Strahlenschutzzentrum aufgenommen werden.
3.2.1.1 Ganzkörperbestrahlung
Der Zeitpunkt der Strahleneinwirkung, des Auftretens der Frühsymptome sowie des Beginns jeder Ersten Hilfe bzw. ärztlichen Maßnahme sind aufzuzeichnen. Je früher Symptome einer Strahlenschädigung auftreten, desto höher ist in der Regel die erhaltene Strahlendosis (siehe Tabelle 1).
Tabelle 1: Symptomatik nach erhöhter Ganzkörperexposition
| Frühsymptome | Strahlenbelastung (Einzeldosis) | Erste Hilfe durch Ersthelfer | Erste ärztliche Hilfe |
| Keine | 0,03 - 0,l Sv | keine | Strahlenschutzart verständigen (medizinische Dokumentation) |
| Keine | 0,1 - 1 Sv | keine | Eingehende Anamnese- und Befunderhebung; sofortige Verbindung mit Regionalem Strahlenschutzzentrum aufnehmen; zur Bereitstellung für Regionales Strahlenschutzzentrum i.v. Blutentnahme für Blutstatus und Blutchemie (20 ml ungerinnbar durch EDTA); Blutentnahme für Chromosomenanalyse gemäß Anweisung des Regionalen Strahlenschutzzentrums |
| Gelegentlich Strahlenkater, Übelkeit und Erbrechen | 1 - 2 Sv | gegebenenfalls Lagerung, Beruhigung | wie vorstehend + Schocktherapie |
| Übelkeit, Erbrechen oft schon nach Minuten, Hautrötung | 2 - 5 Sv | Lagerung, Beruhigung, wärmende Bedeckung |
wie vorstehend + HLA-Typisierung; eventuell Befundänderungen mit Zeitangabe schriftlich festhalten; direkte Einweisung in Spezialabteilung nur durch Vermittlung des Regionalen Strahlenschutzzentrums |
| Übelkeit, Erbrechen, Durchfall, Kreislaufschwächen, Schock, Hautveränderungen | > 5 Sv | wie vorstehend | wie vorstehend |
3.2.1.2 Teilkörperbestrahlung
Wurden nur einzelne Körperteile bestrahlt, können als unmittelbare Folge - je nach Höhe der Dosis - Hautveränderungen, von einer Hautrötung bis zu schweren Verbrennungserscheinungen, auftreten.
Hinzu können Symptome einer Ganzkörperbestrahlung kommen.
Die bestrahlten Körperteile sind nach Entfernen der Kleidung, soweit eine Hautschädigung erkennbar ist, steril abzudecken (z.B. durch Brandwunden-Verbandpäckchen oder Brandwunden-Verbandtuch). Im Übrigen ist wie bei der Ganzkörperbestrahlung zu verfahren.
3.2.2 Strahleneinwirkung durch Kontamination
3.2.2.1 Maßnahmen
Grundlage für alle Maßnahmen bei Personenkontamination sind die betriebs- bzw. arbeitsplatzspezifischen Dekontaminationsanweisungen. In jedem Fall ist bei Verdacht auf Kontamination sofortiges Benachrichtigen des Strahlenschutzes notwendig. Bei Verdacht auf zusätzliche Inkorporation müssen sofort vom Strahlenschutz festgelegte Maßnahmen, z.B. Schneuzen in Papiertuch und Ausmessen, eingeleitet werden; der ermächtigte Arzt ist hinzuzuziehen.
Die weitere Ausbreitung der Aktivität am Körper des Betroffenen oder die Verschleppung in die Umgebung ist zu vermeiden. Kontaminierte Kleidung ist - z.B. in Plastiksäcken - im Dekontaminationsbereich abzulegen. Zur Personendekontamination wird wie folgt vorgegangen:
Für die Dekontamination müssen einfache und überall durchführbare Dekontaminationsmöglichkeiten zur Verfügung stehen, die unverzüglich einsetzbar sind. Rasche Dekontaminationsmaßnahmen haben gegebenenfalls Vorrang gegenüber der Feststellung der Höhe der Hautkontamination durch Aktivitätsmessungen.
Die umgehende Anwendung von lauwarmem Wasser, speziellen Seifen, bzw. Waschlotion, gegebenenfalls unter Benutzung von weichen Handbürsten, führt normalerweise zu einer raschen Beseitigung der Kontamination.
Geringe Kontaminationen lassen sich meist schon im ersten Waschgang mit Wasser entfernen. Die Haut ist möglichst nur an den kontaminierten Stellen mit lauwarmem Wasser zu reinigen, z.B. an der Hand die Handinnenfläche.
Der Waschvorgang ist nach etwa zwei Minuten zu beenden, danach ist die Haut mit saugfähigem Material vorsichtig zu trocknen. Bei einer verbleibenden Kontamination wird wie nachstehend beschrieben verfahren.
Entscheidend für das Eindringen der Kontamination durch die Haut sind sowohl die Aktivitätskonzentration einer kontaminierenden Flüssigkeit als auch deren Einwirkungsdauer. Es ist daher mit der Dekontamination so schnell wie möglich zu beginnen.
Es muss beachtet werden, dass geringe, auf Eindringen durch die unverletzte Haut beruhende, Inkorporation durch Waschmaßnahmen begünstigt werden kann. Bei sofortiger Entfernung der Kontamination durch Waschen, spielt diese Inkorporation nur eine untergeordnete Rolle. Auch die häufig befürchtete Sekundärkontamination angrenzender Hautpartien durch Waschvorgänge ist in der Praxis weitgehend vernachlässigbar, da bei Verwendung von genügend Wasser die Konzentration der Radionuklide erheblich vermindert wird und die Einwirkungszeit kurz ist.
Bei Radionukliden in speziellen chemischen Verbindungen bzw. Zubereitungen, kann es erforderlich sein, spezifische Dekontaminationsverfahren vorzusehen, wenn damit ein besserer Dekontaminationseffekt und eine Verringerung der Hautdurchdringung erreicht werden können.
Organische Lösungsmittel dürfen nicht zur Anwendung kommen. Auch Dekontaminationsschaum für Materialoberflächen ist wegen der damit verbundenen Hautreizung nicht geeignet.
3.2.2.2 Dekontamination der Haare
Bei kontaminierten Haaren sind diese an einem geeigneten Haarwaschbecken bei nach hinten geneigtem Kopf von einem Helfer, der Handschuhe trägt, mit einem Waschpräparat zu waschen. Anschließend ist mit reichlich Wasser nachzuspülen. Bei der Haarwäsche ist sorgfältig darauf zu achten, dass kein kontaminiertes Wasser in das Gesicht, die Augen oder die Ohren gelangt. Vor dem Trocknen ist eine Kontrollmessung mit einem Kontaminationsmonitor durchzuführen. Nur wenn das Kürzen der Haare gegenüber dem Waschen klare Vorteile bietet, sollte diese Maßnahme mit dem Betroffenen vereinbart werden.
3.2.2.3 Dekontamination von Augen, Mund, Nase und Ohren
Bei dieser Kontamination ist fachgerecht mit reichlich Wasser zu spülen. Weitergehende Maßnahmen sind der ärztlichen Entscheidung vorbehalten. Bei Kontamination des Mundes, des Nasen/Rachen-Raumes und des Gehörganges ist ein ermächtigter Arzt, sofern notwendig zusätzlich Hals/Nasen/Ohren-Arzt, hinzuzuziehen. Der Mund ist zur Dekontamination mit reichlich Wasser auszuspülen. Eine Kontamination der Nasenhöhlen kann durch Schneuzen verringert werden. Grundsätzlich ist bei Kontaminationen von Mund, Nase und Ohren an die Möglichkeit einer Inkorporation zu denken. Spülflüssigkeit und Sekret sind zur Messung aufzubewahren.
3.2.2.4 Dekontamination von Hautfalten, Nagelfalzen und Fingernägeln
Wird bei den Hautfalten, im Nagelfalz oder unter den Fingernägeln Kontamination nachgewiesen, ist diese gezielt zu entfernen. Hierfür sind einfache Instrumente, wie Nagelreiniger, weiche Bürsten oder Klebestreifen, geeignet.
3.2.2.5 Ganzkörperdekontamination
Die folgenden Maßnahmen der Ganzkörperdekontamination sind nur angebracht, wenn die Kontamination tatsächlich weitgehend den ganzen Körper erfasst. Die gesamte Kleidung ist zu entfernen, es ist ohne Verzögerung lauwarm zu duschen und mit milder Seife gründlich zu waschen. Das weitere Vorgehen ist wie bei der oben beschriebenen Teilkörperdekontamination durchzuführen.
3.2.2.6 Vorgehen bei verbleibender Kontamination
Falls der erste Dekontaminationsvorgang nicht zum Erfolg führt, ist die Dekontamination bis zu zwei Mal zu wiederholen und der jeweilige Dekontaminationseffekt zu messen. Ist der Dekontaminationseffekt kleiner als 10 % und die verbleibende flächenbezogene Aktivität geringer als 10 Becquerel pro Quadratzentimeter (gemittelt über 100 Quadratzentimeter bei einer überwiegend über die gesamte Fläche verteilten Kontamination), kann auf eine weitere Dekontamination verzichtet werden. Solange der Dekontaminationseffekt größer als 10 % ist und der Zustand der Haut es erlaubt, sind weitere Waschvorgänge angezeigt. Falls eine vorzeitige Beendigung der Dekontamination nach den vorstehend genannten Kriterien erforderlich ist und dennoch eine flächenbezogene Aktivität von mehr als 10 Becquerel pro Quadratzentimeter verbleibt, ist wie folgt vorzugehen:
Hinzuziehen des Strahlenschutzbeauftragten und des ermächtigten Arztes, Abschätzen der Hautdosis, Entscheidung über weitere Dekontaminationsmaßnahmen, Anfertigung einer Aufzeichnung mit folgenden Angaben:
Nach beendeter Dekontamination sollten behandelte Hautpartien mit einer Hautschutzcreme gepflegt werden.
3.2.3 Aufnahme radioaktiver Stoffe in den Körper - Inkorporation
Die Aufnahme kann erfolgen durch:
| Einatmen | von in der Luft enthaltenen festen oder gasförmigen Verbindungen |
| Eindringen durch die intakte oder geschädigte Haut | von gasförmigen Verbindungen, von gelösten Substanzen oder bei kontaminierten Wunden, |
| Verschlucken | bei Nichtbeachten des Rauch-, Ess- oder Trinkverbotes im Kontrollbereich oder bei unvorschriftsmäßigem Pipettieren. |
Zeitpunkt des Zwischenfalles, Inkorporationsweg, Art und chemische Verbindung des Radionuklids und Aktivitätsmenge sind sofort vom Strahlenschutz festzustellen. Ist die Inkorporation auf eine Kontamination des Körpers zurückzuführen, muss die Kontaminationsquelle festgestellt werden.
Das Eindringen durch die intakte Haut stellt im Vergleich zur gleichzeitig vorhandenen Kontamination eine vernachlässigbar geringe Gefährdung dar. Aus diesem Grund wird hier auf Abschnitt 3.2.2.1 verwiesen. Maßnahmen nach Eindringen in die geschädigte Haut sind unter Abschnitt 3.2.4 angegeben.
Soweit sich radioaktive Substanzen noch in Mund oder im Nasenrachenraum befinden können, ist der Betroffene dazu aufzufordern, abzuhusten, sich zu räuspern und in vorbereitete Behältnisse auszuspucken.
Nur bei Verschlucken soll der Ersthelfer für die Ausspülung des Mundes sorgen und Erbrechen anregen.
Der Genehmigungsinhaber hat im Benehmen mit dem ermächtigten Arzt dafür Sorge zu tragen, dass im Betrieb die zur Dekorporation erforderlichen Medikamente vorrätig sind.
3.2.4 Kontaminierte Wunden
Jede Verletzung, bei der die Möglichkeit der Kontamination besteht (z.B. Umgang mit offenen radioaktiven Stoffen), muss wegen der erhöhten Inkorporationsgefahr als radioaktiv verunreinigt gelten, solange nicht durch Messung das Gegenteil festgestellt wurde.
Ersthelfer:
Bei kontaminierten Wunden sofortiges und intensives Spülen der Wunde unter fließendem Wasser. Bei Kontamination der weiteren Wundumgebung, Wunde mit wasserdichtem Pflasterverband abdecken. Nach Dekontamination der Umgebung Pflasterverband entfernen, sterilen Wundverband anlegen (Notverband) und ärztliche Versorgung veranlassen. Bei Wundkontamination mit hoher Aktivität radioaktiver Stoffe niedriger Freigrenze - insbesondere, wenn leichtlösliche Substanzen vorliegen - ist, wenn irgend möglich, das sofortige Anlegen einer wundnahen venösen Stauung (nicht abbinden) mittels Stauschlauch und Klemme angezeigt. Sofortige intensive Wundspülung, Anlegen eines sterilen Wundverbandes und sofortige ärztliche Versorgung unter Beibehaltung der Wundstauung sind zu veranlassen. An entsprechend exponierten Arbeitsplätzen ist ein weicher Stauschlauch mit Klemme sofort verfügbar bereit zu halten. Die Nothelfer sind entsprechend einzuweisen.
Arzt:
Es sollte berücksichtigt werden, dass bei Kontaminationsschäden mit Wunden und Frakturen eine primäre Endversorgung anzustreben ist, während bei Verbrennungen abwartend gehandelt wird. Die vorstehend genannten Wunddekontaminationsmaßnahmen können auch mit physiologischer Kochsalzlösung oder mit dreiprozentiger Wasserstoffsuperoxid-Lösung unter wiederholter Wundaktivitätskontrollmessung fortgesetzt werden. Bei Verdacht auf Wundkontamination hoher Aktivität radioaktiver Stoffe niedriger Freigrenze ist zwecks Beratung Verbindung mit dem Regionalen Strahlenschutzzentrum aufzunehmen. Über weitere Maßnahmen, z.B. Wundrandexzision, medikamentöse Zusatzbehandlung, entscheidet der ermächtigte Arzt in Zusammenarbeit mit dem Regionalen Strahlenschutzzentrum.
4 Mögliche Strahlenexposition von Ersthelfern oder medizinischem Personal
4.1 Problemstellung
In der Vergangenheit waren vereinzelt verletzte oder erkrankte Personen medizinisch zu versorgen, bei denen eine Kontamination vorlag. Über die daraus entstehende Strahlenexposition und mögliche Kontamination von Helfern, Ärzten und medizinischem Assistenz- und Pflegepersonal bei der Behandlung dieser Patienten bestanden gelegentlich unklare Vorstellungen, die auf der Unkenntnis über die Höhe einer möglichen Strahlenexposition beruhten.
4.2 Mögliche Strahlenexposition bei medizinischer Hilfeleistung
Eine Analyse angenommener und tatsächlicher Unfallereignisse ergab, dass Kontaminationen in der Regel nur eine solche Höhe erreichen, dass die daraus resultierende äußere Exposition für Hilfspersonal bei der Behandlung von kontaminierten Patienten im Bereich von wenigen Milli-Sievert pro Stunde liegt. In den meisten Fällen ist sie wesentlich geringer.
4.3 Vorsorgemaßnahmen des medizinischen Personals
Im Regelfall ist davon auszugehen, dass Patienten bei Einlieferung in ein Krankenhaus bereits dekontaminiert sind, so dass nur mit geringfügigen Kontaminationen an diesen Personen zu rechnen ist. Spezielle Vorsorgemaßnahmen sind nicht erforderlich.
Nur in Einzelfällen - wenn beispielsweise bei einer vitalen Indikation eine Dekontamination nicht möglich war - können Vorsorgemaßnahmen bei medizinischem Personal angezeigt sein. Die normale Operationskleidung stellt einen ausreichenden Schutz dar. Einer Inkorporation wird durch das Tragen eines üblichen Mundschutzes begegnet.
| Anhang |
A2 Literatur
Veröffentlichungen der Strahlenschutzkommission - Band 18: Maßnahmen nach Kontamination der Haut mit radioaktiven Stoffen; Gustav Fischer Verlag, Stuttgart, Jena, New York (1992)
A3 Regionale Strahlenschutzzentren der Berufsgenossenschaften
RSZ Berlin
Charite - Universitätsklinikum Berlin
Campus Benjamin Franklin, Institut für Nuklearmedizin
Hindenburgdamm 30, 12200 Berlin
Tel.: (030) 8445-2171 (-39921)
RSZ Dresden
Universitätsklinikum "Carl Gustav Carus" der TU Dresden,
Klinik für Nuklearmedizin
Fetscherstraße 74, 01307 Dresden
Tel.: (0351) 458-2226
RSZ Greifswald
Uniklinikum Greifswald, Klinik für Nuklearmedizin
Fleischmannstraße 42-44, 17487 Greifswald
Tel.: (03834) 86-6989 (-70011)
RSZ Hamburg
Asklepios-Klinik St. Georg, Abt. Für Nuklearmedizin
Lohmühlenstraße 5, 20099 Hamburg
Tel.: (040) 181885-2371 (-22561)
RSZ Hannover
Medizinische Hochschule, Abt. Nuklearmedizin/Biophysik
Carl-Neuberg-Straße 1, 30625 Hannover
Tel.: (0511) 532-2020
RSZ Homburg
Universitätskliniken des Saarlandes, Abt. Für Nuklearmedizin
Gebäude 50, 66421 Homburg/Saar
Tel.: (06841) 162-2201 (-33051))
RSZ Jülich
Heinrich-Heine-Universität Düsseldorf, Nuklearmedizinische Klinik
Leo-Brandt-Straße, 52428 Jülich
Tel.: (02461) 61-5763
RSZ Karlsruhe
Forschungszentrum Karlsruhe, Medizinische Abteilung
Hermann-von-Helmholtz-Platz 1, 76344 Karlsruhe
Tel: (07247) 82-3333
RSZ München
Städtisches Klinikum München GmbH, Krankenhaus München Schwabing
Institut für Medizinische Physik und Strahlenschutz
Kölner Platz 1 , 80804 München
Tel.: (089) 3068-3500 / -3123
RSZ Neuherberg
GSF Forschungszentrum, Institut für Strahlenschutz
Ingolstaedter Landstraße 1, 85764 Oberschleißheim
Tel.: (089) 3187-333
RSZ Würzburg
Uni versität Würzburg, Klinik und Poliklinik für Nuklearmedizin
Luitpoldkrankenhaus Bau 9,
Josef-Schneider-Straße 2, 97080 Würzburg
Tel: (0931) 201-35877
Stand: 14.02.2006
Die aktuellen Adressen und Telefonnummern bitte unter folgender Internetadresse einsehen:
www.bgfe.de/praev/praev_strahlenschutz_ strahlenschutzzentren.html
1 außerhalb der üblichen Dienstzeit
A4 Strahlenunfallerhebungsbögen
A4.1 Strahlenunfallerhebungsbogen
Angaben des betrieblichen Strahlenschutzes/Ersthelfers/Sanitäters
| Strahlenunfallerhebungsbogen 1 Angaben des betrieblichen Strahlenschutzes/Ersthelfers/Sanitäters (Ausfüllen soweit verfügbar) |
|||||||||||||
| Name: | |||||||||||||
| Vorname: | |||||||||||||
| Geburtsdatum: | Geschlecht | männlich | weiblich | ||||||||||
| 1. Anschriften | |||||||||||||
| Privatanschrift: | |||||||||||||
| Straße/Nr.: | |||||||||||||
| Ort: | |||||||||||||
| Telefon: | |||||||||||||
| Arbeitgeber: | |||||||||||||
| Straße/ Nr.: | |||||||||||||
| Ort: | |||||||||||||
| Telefon: | |||||||||||||
| 2. Allgemeine Unfallbeschreibung: | |||||||||||||
| Zeit des Unfalls: Tag ... ... Monat ... ... Jahr... ... Std. ... ... Min. ... ... | |||||||||||||
| Ort des Unfalls (gegebenenfalls Anschrift, Gebäude, im Freien, etc): | |||||||||||||
| Unfallskizze (Position des Verletzten in bezug auf die Strahlenquelle): |
|||||||||||||
| 3. Abgeschätzte Körperdosis: | |||||||||||||
| Ganzkörperexposition | Teilkörperexposition, wo? | ||||||||||||
| unter 0,1 sV | Kontamination | ja | nein | ||||||||||
| 0,1-0,5 sV | Verdacht auf Inkorporation | ja | nein | ||||||||||
| 0,5-2 sV | |||||||||||||
| mehr als 2 sV | |||||||||||||
| Ort, Datum, Uhrzeit | Unterschrift | ||||||||||||
| Strahlenunfallerhebungsbogen 2 Angeben des betrieblichen Strahlenschutzes/Ersthelfers/Sanitäters |
||||||||||
| 1. Personenkontamination | keine Kontamination | |||||||||
| Messgerätl und Sonde: | ||||||||||
| α - Aktivität | α + β -Aktivität | |||||||||
| Imp / min oder Bq/cm2: | ||||||||||
| (Unterhalb eines Wertes von 10 Bq/cm2 sind keine Srrohlenschutzmaßnahmen erforderlich!) | ||||||||||
| Lokalisation: Kontaminiere Flächen als Schraffur unter Angabe der Höhe der Kontamination eintragen Imp / min oder Bq/cm2) |
||||||||||
![]() |
||||||||||
| Wurde Kontamination beseitigt? | ja | nein | ||||||||
| Falls Restkontamination, wo | ||||||||||
| Imp / min oder Bq/cm2 | ||||||||||
| Kontaminierte Verletzung | ja | nein | ||||||||
| Lokalisation: | ||||||||||
| 2. Inkorporation | ||||||||||
| Inkorporationsverdacht | ja | nein | ||||||||
| Vermutete Radionuklide | ||||||||||
| Inkorporationsüberwachung veranlasst | ja | nein | ||||||||
| (welche) | ||||||||||
| Dekorporationstherapie eingeleitet | ja | nein | ||||||||
| (welche) | ||||||||||
| Ort, Datum, Uhrzeit | Unterschrift | |||||||||
A4.2 Strahlenunfallerhebungsbogen - Angaben des Arztes
| Strahlenunfallerhebungsbogen 3 Angaben des Arztes |
|||||||||||||
| 1. Erhebungen zur Befindlichkeit des Patienten: | |||||||||||||
| Verletzungen: Frakturen Weichteilverletzungen |
|||||||||||||
| Allgemeine Symptomatik | ja | nein | wenn ja, gering | stark | schwach | ||||||||
| Schwächegefühl | |||||||||||||
| Kopfschmerzen | |||||||||||||
| Übelkeitsgefühl | |||||||||||||
| Erbrechen | |||||||||||||
| Befunderhebungen | |||||||||||||
| Blutdruck ... ... ... ... mm Hg | |||||||||||||
| Puls ... ... ... ... pro min | |||||||||||||
| Atemfrequenz ... ... ... ... pro min | |||||||||||||
| Köpertemperatur ... ... ... ... °C | |||||||||||||
| Wahrnehmungsfähigkeit gestört? (Bewusstlosigkeit) | ja | nein | |||||||||||
| wenn ja, kurze Beschreibung: | |||||||||||||
| Hautbefund (z.B. Erythem) (wenn ja, Beschreibung): | |||||||||||||
| Augenbefund (z.B. Conjunctivitis) (wenn ja, Beschreibung): | |||||||||||||
| Schleimhäute (wenn entzündliche Veränderungen, Beschreibung): | |||||||||||||
| Stuhlgang (geformt, Durchfall, wässrig, blutig): | |||||||||||||
| Sonstige Beschwerden (allgemein, lokal): | |||||||||||||
| 2. Ärztliche Beurteilung: | |||||||||||||
| Keine weitere Beobachtung erforderlich | Ambulante Überwachung empfohlen | ||||||||||||
| Stationäre Abklärung und Behandlung erforderlich | |||||||||||||
| 3. Rücksprache mit Regionalem Strahlenschutzzentrum | |||||||||||||
|
|||||||||||||
|
|||||||||||||
| Ergebnis der Rücksprache: | |||||||||||||
|
|||||||||||||
|
|||||||||||||
| Ort, Datum, Uhrzeit | Unterschrift | ||||||||||||
![]() |
ENDE | ![]() |
(Stand: 24.07.2025)
Alle vollständigen Texte in der aktuellen Fassung im Jahresabonnement
Nutzungsgebühr: ab 105.- € netto
(derzeit ca. 7200 Titel s.Übersicht - keine Unterteilung in Fachbereiche)
Die Zugangskennung wird kurzfristig übermittelt
? Fragen ?
Abonnentenzugang/Volltextversion