Für einen individuellen Ausdruck passen Sie bitte dieEinstellungen in der Druckvorschau Ihres Browsers an. Regelwerk; BGI/GUV-I / DGUV-I |
![]() |
BGI 5012 - Beurteilung des Raumklimas
Berufsgenossenschaftliche Informationen für Sicherheit und Gesundheit bei der Arbeit (BGI)
(Ausgabe 01/2005)
| Redaktioneller Hinweis: Berufsgenossenschaften sind gemäß § 210 SGB VII Behörden; ihre amtlichen Veröffentlichungen nach § 15 SGB VII unterliegen gemäß § 5 Abs. 2 UrhG keinem Urheberrechtsschutz. |
(zurückgezogen, nur zur Information)
Redaktioneller Hinweis:
siehe BGI/GUV-I 7003
Vorbemerkung
Das Wohlbefinden des Menschen, seine Leistungsfähigkeit und auch die Sicherheit am Arbeitsplatz werden durch das Raumklima mitbestimmt. Aus gesundheitlichen und ökonomischen Gründen sollten optimale Raumklimabedingungen angestrebt werden.
In nationalen und internationalen Normen sind Verfahren beschrieben, um die Belastung durch Raumklima zu ermitteln und zu bewerten. Die Anwendung dieser Normen erfordert Fach- bzw. Expertenwissen. Zudem wird die Belastung durch das Raumklima zwar ermittelt und bewertet, Möglichkeiten einer Belastungsreduzierung werden dagegen kaum dargestellt.
Diese BG-Information soll insbesondere kleinen und mittleren Unternehmen eine einfache und praxisnahe Hilfestellung bei der Beurteilung des Raumklimas geben. Ziel ist dabei das Erkennen, Beseitigen bzw. Verringern raumklimatischer Probleme. Der Anwender soll darüber hinaus selbst in die Lage versetzt werden zu entscheiden, ob er das Problem selbst lösen kann oder ob er sich hierzu von Spezialisten, z.B.: Sicherheitsfachkräften, Betriebsärzten, Berufsgenossenschaften weitergehend beraten lassen muss.
Nach dem Arbeitsschutzgesetz ist es zudem Aufgabe des Arbeitgebers, die Gefährdungen am Arbeitsplatz zu beurteilen. Dabei sind auch die so genannten Arbeitsumgebungsfaktoren zu berücksichtigen, wozu unter Anderem das Raumklima zählt. Die vorliegende BG-Information kann hier als eine Hilfe bei der Erstellung der Gefährdungsbeurteilung genutzt werden.
1 Anwendungsbereich
1.1 Diese BG-Information findet Anwendung zur Beurteilung des Raumklimas an Arbeitsplätzen. Diese BG-Information findet keine Anwendung auf Arbeitsplätze in Fahrzeugen und im Freien.
2 Einflussgrößen auf das Raumklima
2.1 Physikalische und tätigkeitsbezogene Einflussgrößen des Raumklimas
Das Raumklima wird durch die physikalischen Parameter
Bei der Beurteilung des Raumklimas sind zusätzlich die tätigkeitsbezogenen Parameter
2.2 Weitere Einflussgrößen
Das Raumklima kann durch verschiedene Faktoren bestimmt werden:
Darüber hinaus kann das Raumklimaempfinden von folgenden Faktoren beeinflusst werden:
Die Vielzahl dieser Einflussgrößen macht deutlich, dass das Raumklima keine konstante Größe darstellt und daher im Rahmen der Beurteilung des Raumklimas auch der ungünstigste Fall berücksichtigt werden sollte.
Hinweis:Thermisches Unbehagen kann durch folgende Faktoren verursacht werden:
- Abkühlung bzw. Erwärmung einzelner Körperbereiche, verursacht z.B. durch Zugluft. Zugluft ist eine zu hohe Luftbewegung, die zur örtlichen Abkühlung des menschlichen Körpers führen kann.
- Zugluft hängt ab von der Höhe der Lufttemperatur, Luftgeschwindigkeit und dem Turbulenzgrad (ein Maß für die Luftverwirbelung).
- Zu hohe vertikale bzw. horizontale Temperaturdifferenzen. Unterschiedlich warme bzw. kalte Flächen, z.B. kaltes Fenster und gegenüberliegende warme Wand, warmes Fenster und gegenüberliegende kühle Wand, warmer Fußboden und kühle Decke, warme Decke und kühler Fußboden.
- Zu hohe körperliche Belastung bzw. unangepasste Bekleidung.
- Sonneneinstrahlung über Fensterflächen.
Siehe auch BG-Information "Sonnenschutz im Büro" (BGI 827).
3 Vorgehensweise zur Beurteilung des Raumklimas
Je nachdem, welches raumklimatische Problem vorliegt, können verschiedene, im Anhang aufgeführte Fragebögen zum Einsatz kommen. In der Folgenden Tabelle sind mögliche Anwendungsfälle und die zur Verwendung empfohlenen Fragebögen aufgeführt:
| Anwendungsfall | Anhang 1 Fragebogen zur Bewertung des Raumklimas |
Anhang 3 Risikograph Klimawärme- belastete Arbeitsplätze |
Anhang 4 Fragebogen zur Bewertung des Raumklimas in Büroräumen und ähnlichen Bereichen |
Anhang 5 Fragebogen Raumlufttechnische Anlagen |
Anhang 6 Fragebogen Innenraumbelastung in Büroräumen und ähnlichen Bereichen |
| Allgemeine Unklarheit inwieweit Raumklima in Ordnung ist (Büroarbeitsplätze siehe nachstehend) | X | - | - | - | - |
| Wärmebelasteter Arbeitsplatz | X | X | - | - | - |
| Kältebelasteter Arbeitsplatz | X | - | - | - | - |
| Arbeitsplatz mit Problem in der Klima-/Lüftungsanlage | (X) | - | - | X | - |
| Büroräume und ähnliche Bereiche | |||||
| ohne Klima-/Lüftungsanlage | - | (X) | X | - | - |
| mit Klima-/Lüftungsanlage | - | (X) | X | X | (X) |
| mit vermuteter Innenraumbelastung | - | - | X | (X) | X |
| X | = Bei der Bewertung anzuwenden |
| (X) | = Gegebenenfalls zur Vertiefung der Bewertung möglich und empfohlen |
| - | = Anwendung nicht empfohlen |
In Anlehnung an DIN EN ISO 15265 "Strategie zur Risikobeurteilung zur Abwendung von Stress oder Unbehagen unter thermischen Arbeitsbedingungen" wird das dort beschriebene stufenweise Vorgehen übernommen. Für die Anwendung in kleinen und mittleren Unternehmen sind dabei Stufe 1 (Raumklimabeobachtung) und Stufe 2 (Raumklimaanalyse) besonders hervorzuheben und werden daher in der Folgenden Tabelle einander gegenübergestellt und näher erläutert:
| Stufe 1 Raumklimabeobachtung |
Stufe 2 Raumklimaanalyse |
|
| Wann? | Wenn ein "Problem" erkannt wird | Schwierigere Fälle |
| Wie? | Qualitative Beobachtung | Messungen |
| Kosten? | Gering | Mittel |
| Dauer (Größenordnung) | Zwei Stunden | Ein Tag |
| Durch wen? | Arbeitnehmer Vorgesetzter Unternehmer |
Gleicher Personenkreis + Spezialisten (z.B. Sicherheitsfachkräfte, Betriebsärzte, Berufsgenossenschaften) |
| Kompetenz: | ||
|
Hoch | Mittel |
|
Mittel | Hoch |
3.1 Stufe 1 Raumklimabeobachtung mittels Fragebogen zur Bewertung des Raumklimas
Erfahrungsgemäß sind in vielen Fällen die Raumklimaprobleme leicht erkennbar. Lösungsmöglichkeiten können auch ohne den Einsatz von Spezialisten gefunden und umgesetzt werden. Dazu reicht es zunächst aus, selbst die Arbeits- und Raumklimasituation zu beobachten, zu bewerten und gegebenenfalls Verbesserungsmaßnahmen zu ergreifen.
Stufe 1 Raumklimabeobachtung soll den Unternehmer bzw. Anwender in die Lage versetzen,
Zunächst ist die jeweilige Arbeitssituation bzw. Arbeitsbedingung, von der bekannt oder bei der wahrscheinlich ist, dass bei dieser ein Raumklimaproblem auftritt, zu benennen.
Dann werden die Betriebsangehörigen befragt, da sie die Arbeitssituation am besten kennen. Dabei ist mit dem Fragebogen zur Bewertung des Raumklimas ( siehe Anhang 1) die Situation anhand der vorgegebenen Fragen zu bewerten.
Bei wechselnden Raumklimasituationen (tageszeitlich, jahreszeitlich) wird empfohlen, auch den ungünstigsten Fall zu berücksichtigen. Dieser sollte aber relevant bezogen auf das zu beobachtende Raumklima sein.
Die bei der Raumklimabeobachtung festgestellten Bewertungen dürfen nicht gemittelt werden! Jede Situation bzw. jedes Problem ist getrennt zu bewerten.
Es ist anzumerken, dass es bei diesem Vorgehen nicht nur auf die Bewertung ankommt, sondern auch auf das Auffinden der Gründe, die zu dieser Bewertung führen und die Feststellung, ob und wie die Situation verbessert werden kann.
Die Bewertung ist so angelegt, dass die Null in jedem Falle der optimalen Situation (geringste Belastung) entspricht.
Falls ein oder mehrere Parameter hiervon abweichen, sollten Maßnahmen getroffen werden. Je stärker die Abweichung von Null ausfällt, umso dringender ist die Suche nach Lösungen. Eine beispielhafte Auflistung möglicher Maßnahmen findet sich in Anhang 2.
Unter Berücksichtigung der Maßnahmen kann anhand des Fragebogens die künftige Situation erneut bewertet werden. Ist diese Vorhersage schwer zu treffen, erscheint sie unzuverlässig oder weicht die künftige Situation von Null ab, so weist dies darauf hin, dass es einer weitergehenden Raumklimaanalyse nach Abschnitt 3.2 bedarf, um das Gefährdungspotenzial abzuschätzen und zusätzliche Maßnahmen zu bestimmen.
3.1.1 Wärmebelastete Arbeitsplätze - Risikograph Klima
Wärmebelastete Arbeitsplätze können dann gegeben sein, wenn Lufttemperaturen über 26 °C (Bewertung 1 oder darüber) und gegebenenfalls relative Luftfeuchten über 50% (Bewertung 0 oder darüber) generell oder über längere Zeiträume vorliegen.
Der Anwender dieser BG-Information hat dann die Möglichkeit, an diesen Arbeitsplätzen mittels einfacher Messung von Lufttemperatur und relativer Luftfeuchte und mittels Anwendung des "Risikograph Klima - wärmebelastete Arbeitsplätze" genauere Informationen über die Raumklimasituation zu erhalten, ohne eine "Raumklimaanalyse" zu veranlassen.
Dies ist allerdings nur dann möglich, wenn gleichzeitig folgende Bedingungen eingehalten sind:
Die gemessene Lufttemperatur und relative Luftfeuchte werden in den "Risikograph Klima" eingetragen.
Beispiel (siehe auch Anhang 3):
Bei einer gemessenen Lufttemperatur von 30 °C und relativen Luftfeuchte von 50 % ergibt sich zunächst Schnittpunkt 1. Schnittpunkt 2 ergibt sich, indem eine waagerechte Gerade vom Schnittpunkt 1 zum linken Rand des Diagramms gezogen wird. Der Punkt 3 ergibt sich aus der gemessenen Lufttemperatur von 30 °C. Verbindet man die Punkte 2 und 3 durch eine Gerade, so wird der grüngelbrot markierte Bereich geschnitten.
Risikograph Klima - wärmebelastete Arbeitsplätze
Anwendungsvorrausetzungen:
| Bewertung | |
| Lufttemperatur | 0, 1, 2 oder 3 |
| Luftfeuchte | 0, 1 oder 2 |
| Wärmestrahlung | 0 oder 1 |
| Luftbewegungen | 0 |
| Arbeitsschwere | 0 oder 1 |
| Bekleidung | 0 |
Liegt der Schnittpunkt im gelben Bereich, wie im Beispiel dargestellt, sind Maßnahmen angezeigt. In der Regel handelt es sich hierbei um Maßnahmen zur Reduzierung der erhöhten Lufttemperatur oder relativen Luftfeuchte.
Liegt der Schnittpunkt im grünen Bereich, so sind keine weiteren Maßnahmen angezeigt.
Liegt der Schnittpunkt im roten Bereich, ist ein Hinweis auf einen möglichen Hitzearbeitsplatz gegeben. Hier liegt erhöhter Handlungsbedarf vor. Gegebenenfalls ist eine weitergehende Raumklimaanalyse unter Hinzuziehung von Spezialisten erforderlich.
Siehe auch BG-Information "Arbeiten unter Hitzebelastung" (BGI 579).
Anzumerken ist, dass sich eine Abweichung vom Optimum aus arbeitstechnischen, sicherheitstechnischen oder technologischen Gründen ergeben kann.
Beispiele für das Abweichen vom Optimum:
- Arbeiten in Kühlräumen bei -5 °C Lufttemperatur (Bewertung -3).
Hier muss geprüft werden, ob die Kältebelastung durch organisatorische (Aufenthaltszeiten, Aufwärmphasen) bzw. personenbezogene Schutzmaßnahmen (Bekleidung) kompensierbar ist. Die Lufttemperatur und damit auch die diesbezügliche Bewertung lässt sich hingegen nicht ändern.- Aus arbeitstechnischen Gründen vorgegebene körperliche Arbeit, ohne Möglichkeiten einer kurzfristigen Reduzierung.
- Aus sicherheitstechnischen Gründen erforderliche spezielle Bekleidung, z.B. gegen Feuchte, Chemikalien, Hitze, Strahlung, Kälte.
In den vorgenannten oder ähnlich gelagerten Beispielen ist auf jeden Fall eine sorgfältige Abwägung zwischen der Abweichung vom Optimum und den Gründen hierfür zu treffen. In Zweifelsfällen (wenn beispielsweise ein zusätzlicher Parameter vom Optimum abweicht) empfiehlt sich auch hier eine weitergehende "Raumklimaanalyse" durch Spezialisten.
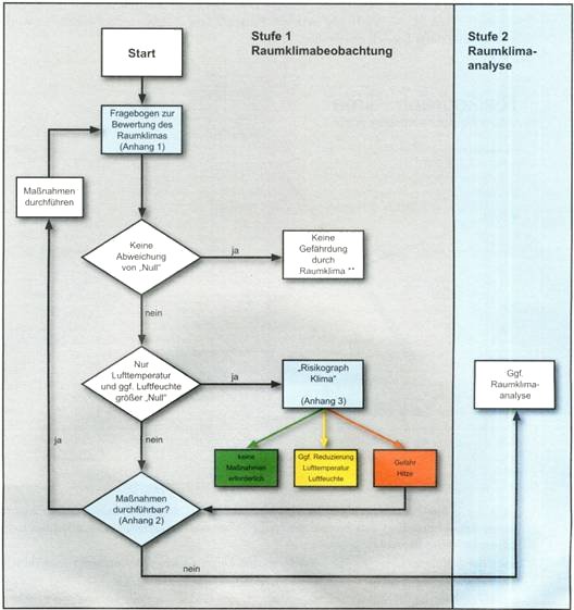
Das folgende Ablaufschema zeigt die Vorgehensweise auf, um das Raumklima beurteilen zu können.
Ablaufschema "Beurteilung des Raumklimas"
** Gegebenenfalls Anhang 4 und 6 (Büroräume und ähnliche Bereiche) bzw. Anhang 5 (Raumlufttechnische Anlagen) beachten!
Der Bereich behaglicher Lufttemperatur und relativer Luftfeuchtigkeit liegt bei 22 °C ± 2 °C und 45 % ± 15 %. Die im Diagramm des Risikograph Klima grün markierte Fläche kennzeichnet diesen Bereich. Unter den vorstehend genannten Einschränkungen wäre dies der an Arbeitsplätzen generell anzustrebende Raumklimazustand aus Lufttemperatur und relativer Luftfeuchtigkeit. Anzumerken ist, dass die Beurteilung von Büroräumen und ähnlichen Bereichen nach Abschnitt 3.1.4 und Anhang 4 vorzunehmen ist.
3.1.2 Kältebelastete Arbeitsplätze
Bei Lufttemperaturen unterhalb von + 10 °C liegen kältebelastete Arbeitsplätze vor (Bewertung -1 oder darunter). An diesen können in Abhängigkeit von den Lufttemperaturen besondere Maßnahmen notwendig werden. Gesundheitliche Risiken infolge Kälteeinwirkung können in diesen Bereichen beispielsweise durch Benutzung entsprechender Bekleidung bzw. Verkürzung der Expositionszeit reduziert werden.
Siehe auch DIN 33403-5 "Klima am Arbeitsplatz und in der Arbeitsumgebung; Teil 5: Ergonomische Gestaltung von Kältearbeitsplätzen".
Bei Zugerscheinungen infolge kalter Luft (Bewertung -2) sind die Ursachen hierfür zu ermitteln und gegebenenfalls zu beseitigen. Beispielhafte Maßnahmen sind in Anhang 2 aufgeführt.
3.1.3 Wechselklimate
Gesundheitlich problematisch sind Arbeiten unter Wechselklimaten, d.h. der abwechselnde Aufenthalt in warmen und kalten Bereichen. Dies trifft insbesondere für den Wechsel vom warmen in den kalten Bereich zu. Auch wenn der Aufenthalt im kalten Bereich nur kurzzeitig notwendig ist, sollte entsprechend isolierende Bekleidung benutzt werden.
3.1.4 Büroräume und ähnliche Bereiche
In Büroräumen und ähnlichen Bereichen sollte ein behagliches Raumklima angestrebt werden. Bei diesem Raumklimazustand stehen die vom Menschen gebildete Wärme und die erforderliche Wärmeabgabe an das Umfeld im Gleichgewicht. Subjektiv empfindet man diesen Zustand als klimaneutral, d.h. man hat weder ein Bedürfnis nach kühleren noch wärmeren Umgebungsbedingungen. Allerdings ist die Schwelle zur Unzufriedenheit mit dem Raumklima gerade im behaglichen Bereich gering.
Das Raumklima kann örtlich ungünstig durch z.B. Sonneneinstrahlung, PC-Abwärme sowie kalte oder warme Oberflächen beeinflusst werden. Für Büroräume und ähnliche Bereiche wird der "Fragebogen zur Bewertung des Raumklimas in Büroräumen und ähnlichen Bereichen" (Anhang 4) empfohlen. Hier werden Hinweise zu Maßnahmen bzw. zum Einsatz von Spezialisten gegeben. Zur weiteren Abklärung können die Fragebogen "Raumlufttechnische Anlagen" (Anhang 5) und "Innenraumbelastung in Büroräumen und ähnlichen Bereichen" (Anhang 6) herangezogen werden.
3.1.5 Maßnahmen bei hochsommerlichen Außentemperaturen
Sommerliche Hitzeperioden können dazu Führen, dass in Gebäuden ohne Klimatisierung auch bei einwandfreier Gebäudeausführung und geeigneten Sonnenschutzvorrichtungen ein behagliches Raumklima nicht erreicht werden kann. Sollten technische Maßnahmen, z.B. Kühlung, nicht möglich bzw. sinnvoll sein, werden folgende organisatorische und persönliche Maßnahmen empfohlen:
3.2 Stufe 2 Raumklimaanalyse durch Spezialisten
Es wird in einzelnen Fällen problematische Raumklimasituationen geben, deren Ursachen, Bewertungen und Verbesserungen nicht ohne weiteres erkennbar bzw. lösbar sind.
Sofern im Rahmen der "Raumklimabeobachtung" das Problem nicht ausreichend erkannt bzw. gelöst werden kann, bzw. Maßnahmen nicht ausreichen, ist eine "Raumklimaanalyse" durch Spezialisten, z.B. Sicherheitsfachkräfte, Betriebsärzte, Berufsgenossenschaften, erforderlich. Diesen obliegt es, auf Grund der Analyse das raumklimatische Problem zu identifizieren und Maßnahmen oder eine weitergehende Expertise zu empfehlen.
4 Raumlufttechnische Anlagen
In Arbeitsräumen werden häufig Raumlufttechnische Anlagen (RLT- Anlagen) eingesetzt. Diese können neben den gewünschten Effekten auch Belastungen, wie beispielsweise durch zu trockene Luft, Zugluft oder Verschleppung von Keimen, verursachen. Aus diesem Grunde ist es erforderlich, deren Einfluss zu bewerten.
In Anhang 5 findet sich ein Fragebogen "Raumlufttechnische Anlagen". Dieser ist so aufgebaut, dass der Anwender eine einfache Bewertung seiner Raumlufttechnischen Anlage hinsichtlich Hygiene, Wartung und Luftqualität durchführen kann. Er soll ihm Hinweise auf mögliche Probleme, die durch die RLT- Anlage entstehen, liefern und Maßnahmen zur Problembeseitigung aufzeigen. Auch hier muss darauf hingewiesen werden, dass wegen der möglichen Komplexität von RLT- Anlagen nicht alle Probleme selbst erkannt bzw. beseitigt werden können. In diesen Fällen ist die Einbeziehung von Fachleuten (Hersteller, Wartungsfirmen, Hygienekontrolleure, Hygieneinspektoren) erforderlich. Dies trifft insbesondere für das Erkennen und Beseitigen von Hygienerisiken zu.
Siehe auch VDI 6022 "Hygienische Anforderungen an Raumlufttechnische Anlagen"
- Blatt 1: ...; Büro- und Versammlungsräume,
- Blatt 2: ...; Anforderungen an die Hygieneschulung,
- Blatt 3: ... in Gewerbe- und Produktionsbetrieben.
5 Innenraumbelastung in Büroräumen und ähnlichen Bereichen
Je nach Ausführung, Ausstattung und Nutzung eines Raumes können zusätzliche Faktoren wirksam werden. Dies können chemische Faktoren, mikrobiologische Faktoren sowie Gerüche sein. Der Fragebogen "Innenraumbelastung in Büroräumen und ähnlichen Bereichen" in Anhang 6 gibt einfache Hinweise auf diesbezügliche Probleme. Dieser soll helfen, mögliche Ursachen hierfür zu erkennen, um deren negative Auswirkungen zu beseitigen bzw. zu mindern.
Siehe auch BG/BIa -Report "Innenraum-Arbeitsplätze"; online unter http://www.hvbg.de [Webcode: 504689].
6 Psychische Belastungen
Ergänzend ist darauf hinzuweisen, dass auch psychische Belastungen am Arbeitsplatz die subjektive Klimabeurteilung beeinflussen können. Eine Folge kann Unzufriedenheit mit den klimatischen Verhältnissen sein. Arbeitsbedingte psychische Belastungen ergeben sich aus
Siehe auch BG/BIA-Report "Innenraum-Arbeitsplätze'; online unter http://www.hvbg.de [Webcode: 504689].
| Fragebogen zur Bewertung des Raumklimas | Anhang 1 |
| Bewertung | Bedingung | Bewertung | Bemerkung *M = Maßnahmen *a = Raumklimaanalyse |
Lufttemperatur |
|||
| -3 |
|
Siehe DIN 33403-5 | |
| -2 |
|
||
| -1 |
|
M* ggf. A* | |
| 0 |
|
Behaglichkeit ? | |
| 1 |
|
M* ggf. A* | |
| 2 |
|
Siehe BG-Information "Arbeiten unter Hitzebelastung" (BGI 579) | |
| 3 |
|
||
Luftfeuchte |
|||
| -1 |
|
M* ggf. A* | |
| 0 |
|
- | |
| 1 |
|
In Kombination mit hoher Lufttemperatur - Gefahr ' Hitze | |
| 2 |
|
||
Wärmestrahlung |
|||
| -1 |
|
M* ggf. A* | |
| 0 |
|
- | |
| 1 |
|
M* ggf. A* | |
| 2 |
|
||
| 3 |
|
||
Luftbewegungen |
|||
| -2 |
|
M* ggf. A* | |
| -1 |
|
||
| 0 |
|
- | |
| 1 |
|
M* ggf. A* | |
| 2 |
|
||
Arbeitsschwere |
|||
| 0 |
|
- | |
| 1 |
|
||
| 2 |
|
Ggf. Reduzierung der Arbeitsbelastung prüfen bzw. M* ggf. A* | |
| 3 |
|
||
Bekleidung |
|||
| 0 |
|
- | |
| 1 |
|
Prüfen ob leichtere Bekleidung möglich, bzw. M* ggf. A* | |
| 2 |
|
||
Raumklimaempfinden des Beschäftigten |
|||
| -3 |
|
M* ggf. A* | |
| -2 |
|
||
| -1 |
|
- | |
| 0 |
|
||
| 1 |
|
||
| 2 |
|
M* ggf. A* | |
| 3 |
|
||
Durchführung der Klimabewertung:
Jede Situation bzw. jedes Problem einzeln bewerten. Keine Mittelung der Bewertungen durchführen.
Vorgehen nach der Klimabewertung:
Bei Abweichung von 0 Maßnahmen ( M) gemäß Anhang 2 oder gleichwertige Maßnahmen prüfen. Anschließend erneute Klimabewertung durchführen. Bei weiterer Abweichung von 0 bzw. schwer zu treffender Vorhersage gegebenenfalls Stufe 2 "Raumklimaanalyse" ( A) durchführen.
![]() |
weiter . | ![]() |
(Stand: 05.08.2025)
Alle vollständigen Texte in der aktuellen Fassung im Jahresabonnement
Nutzungsgebühr: ab 105.- € netto (Grundlizenz)
(derzeit ca. 7200 Titel s.Übersicht - keine Unterteilung in Fachbereiche)
Die Zugangskennung wird kurzfristig übermittelt
? Fragen ?
Abonnentenzugang/Volltextversion