Für einen individuellen Ausdruck passen Sie bitte die
Einstellungen in der Druckvorschau Ihres Browsers an.
Regelwerk; BGI/GUV-I / DGUV-I

BGI/GUV-I 7003 / DGUV Information 215-510 - Beurteilung des Raumklimas - Gesund und fit im Kleinbetrieb
Tipps für Wirtschaft, Verwaltung und Dienstleistung
Berufsgenossenschaftliche Informationen für Sicherheit und Gesundheit bei der Arbeit (BGI/GUV-I)

(Ausgabe 01/2008; 10/2010aufgehoben)


Redaktioneller Hinweis: Berufsgenossenschaften sind gemäß § 210 SGB VII Behörden; ihre amtlichen Veröffentlichungen nach § 15 SGB VII unterliegen gemäß § 5 Abs. 2 UrhG keinem Urheberrechtsschutz.

Zur aktuellen Fassung

redak. Hinweis:
vgl. ArbStättV 2004, Anhang Nr. 3.5 Raumtemperatur

Informationen enthalten Hinweise und Empfehlungen, die die praktische Anwendung von Regelungen zu einem bestimmten Sachgebiet oder Sachverhalt erleichtern sollen. Diese Information wurde vom Fachausschuss "Einwirkungen und arbeitsbedingte Gesundheitsgefahren" (Sachgebiet "Klima") der Deutschen Gesetzlichen Unfallversicherung - DGUV erarbeitet.

Informationen richten sich in erster Linie an den Unternehmer und sollen ihm Hilfestellung bei der Umsetzung seiner Pflichten aus staatlichen Arbeitsschutzvorschriften oder Unfallverhütungsvorschriften geben sowie Wege aufzeigen, wie Arbeitsunfälle, Berufskrankheiten und arbeitsbedingte Gesundheitsgefahren vermieden werden können. Der Unternehmer kann bei Beachtung der in den Informationen enthaltenen Empfehlungen, insbesondere den beispielhaften Lösungsmöglichkeiten, davon ausgehen, dass er damit geeignete Maßnahmen zur Verhütung von Arbeitsunfällen, Berufskrankheiten und arbeitsbedingten Gesundheitsgefahren getroffen hat. Sind zur Konkretisierung staatlicher Arbeitsschutzvorschriften von den dafür eingerichteten Ausschüssen technische Regeln ermittelt worden, sind diese vorrangig zu beachten.
Werden verbindliche Inhalte aus staatlichen Arbeitsschutzvorschriften oder aus Unfallverhütungsvorschriften wiedergegeben, sind sie durch Fettdruck kenntlich gemacht oder im Anhang zusammengestellt. Erläuterungen, insbesondere beispielhafte Lösungsmöglichkeiten, sind durch entsprechende Hinweise in Kursivschrift gegeben.


Vorbemerkung

Das Wohlbefinden des Menschen, seine Leistungsfähigkeit und auch die Sicherheit am Arbeitsplatz werden durch das Raumklima mitbestimmt. Aus gesundheitlichen und ökonomischen Gründen sollten optimale Raumklimabedingungen angestrebt werden.

In nationalen und internationalen Normen sind Verfahren beschrieben, um die Belastung durch Raumklima zu ermitteln und zu bewerten. Die Anwendung dieser Normen erfordert Fach- bzw. Expertenwissen. Zudem wird die Belastung durch das Raumklima zwar ermittelt und bewertet, Möglichkeiten einer Belastungsreduzierung werden dagegen kaum dargestellt.

Diese Information soll insbesondere kleinen und mittleren Unternehmen eine einfache und praxisnahe Hilfestellung bei der Beurteilung des Raumklimas geben. Ziel ist dabei das Erkennen, Beseitigen bzw. Verringern raumklimatischer Probleme. Der Anwender soll darüber hinaus selbst in die Lage versetzt werden zu entscheiden, ob er das Problem selbst lösen kann oder ob er sich hierzu von Spezialisten, z.B. Sicherheitsfachkräften, Betriebsärzten, Berufsgenossenschaften, weitergehend beraten lassen muss.

Nach dem Arbeitsschutzgesetz ist es zudem Aufgabe des Arbeitgebers, die Gefährdungen am Arbeitsplatz zu beurteilen. Dabei sind auch die so genannten Arbeitsumgebungsfaktoren zu berücksichtigen, wozu unter Anderem das Raumklima zählt. Die vorliegende Information kann hier als eine Hilfe bei der Erstellung der Gefährdungsbeurteilung genutzt werden.

1 Anwendungsbereich

1.1 Diese Information findet Anwendung zur Beurteilung des Raumklimas an Arbeitsplätzen.

1.2Diese Information findet keine Anwendung auf Arbeitsplätze in Fahrzeugen und im Freien.

2 Einflussgrößen auf das Raumklima

2.1 Physikalische und tätigkeitsbezogene Einflussgrößen des Raumklimas

Das Raumklima wird durch die physikalischen Parameter

bestimmt.

Bei der Beurteilung des Raumklimas sind zusätzlich die tätigkeitsbezogenen Parameter

zu berücksichtigen.

2.2 Weitere Einflussgrößen

Das Raumklima kann durch verschiedene Faktoren bestimmt werden:

  1. Meteorologisches Klima (Sommerhitze, Winterkälte).
  2. Baulich bedingte Einflussgrößen, wie Raumgröße (Fläche und Höhe), Wand- und Deckenkonstruktion, Bodenbelag sowie Anteil und Ausrichtung der Fensterflächen.
  3. Maschinen und Geräte.
  4. Raumheizung, Raumkühlung oder der Einsatz raumlufttechnischer Anlagen (Lüftungsanlagen, Klimaanlagen, siehe Abschnitt 5 "Raumlufttechnische Anlagen").

Darüber hinaus kann das Raumklimaempfinden von folgenden Faktoren beeinflusst werden:

  1. Individuelle Faktoren (beispielsweise Körpergewicht, Geschlecht, Alter, Konstitution).
  2. Chemische und biologische Faktoren sowie Gerüche und die Zahl der Personen im Raum (siehe Abschnitt 3.1.4 "Büroarbeitsplätze und ähnliche Arbeitsplätze").
  3. Psychische Belastungen (siehe Abschnitt 6 "Psychische Belastungen").

Die Vielzahl dieser Einflussgrößen macht deutlich, dass das Raumklima keine konstante Größe darstellt und daher im Rahmen der Beurteilung des Raumklimas auch der ungünstigste Fall berücksichtigt werden sollte.

Hinweis:

Thermisches Unbehagen kann neben einer zu hohen bzw. zu geringen Lufttemperatur noch durch folgende Faktoren verursacht werden:

  1. Abkühlung bzw. Erwärmung einzelner Körperbereiche, verursacht z.B. durch Zugluft. Zugluft ist eine zu hohe Luftbewegung, die zur örtlichen Abkühlung des menschlichen Körpers führen kann. Zugluft hängt ab von der Höhe der Lufttemperatur, Luftgeschwindigkeit und dem Turbulenzgrad (ein Maß für die Luftverwirbelung).
  2. Zu hohe vertikale bzw. horizontale Temperaturdifferenzen. Unterschiedlich warme bzw. kalte Flächen, z.B. kaltes Fenster und gegenüberliegende warme Wand, warmes Fenster und gegenüberliegende kühle Wand, warmer Fußboden und kühle Decke, warme Decke und kühler Fußboden.
  3. Zu hohe körperliche Belastung bzw. unangepasste Bekleidung.
  4. Sonneneinstrahlung über Fensterflächen.

Siehe auch BG-Information "Sonnenschutz im Büro" (BGI 827).

3 Vorgehensweise zur Beurteilung des Raumklimas

Je nachdem, welches raumklimatische Problem vorliegt, können verschiedene, im Anhang aufgeführte Fragebögen zum Einsatz kommen. In der folgenden Tabelle sind mögliche Anwendungsfälle und die zur Verwendung empfohlenen Fragebögen aufgeführt:

Anwendungsfall Anhang 1
Fragebogen zur Bewertung des Raumklimas
Anhang 3
Risikograph Klima - wärmebelastete Arbeitsplätze
Anhang 4
Fragebogen zur Bewertung des Raumklimas an Büroarbeitsplätzen und ähnlichen Arbeitsplätzen
Anhang 5
Fragebogen Raumlufttechnische Anlagen
Anhang 6
Fragebogen Innenraumbelastung an Büroarbeitsplätzen und ähnlichen Arbeitsplätzen
Allgemeine Unklarheit inwieweit Raumklima in Ordnung ist (Büroarbeitsplätze siehe nachstehend) X - - - -
Wärmebelasteter Arbeitsplatz X X - - -
Kältebelasteter Arbeitsplatz X - - - -
Arbeitsplatz mit Problem in der Klima-/Lüftungsanlage (X) - - X -
Büroarbeitsplätze und ähnliche Arbeitsplätze
ohne Klima-/ Lüftungsanlage - (X) X - -
mit Klima-/Lüftungsanlage - (X) X X (X)
mit vermuteter Innenraumbelastung - - X (X) X
X = Bei der Bewertung anzuwenden
(X) = Gegebenenfalls zur Vertiefung der Bewertung möglich und empfohlen
- = Anwendung nicht empfohlen


In Anlehnung an DIN EN ISO 15265 "Strategie zur Risikobeurteilung zur Abwendung von Stress oder Unbehagen unter thermischen Arbeitsbedingungen" wird das dort beschriebene stufenweise Vorgehen übernommen. Für die Anwendung in kleinen und mittleren Unternehmen sind dabei Stufe 1 (Raumklimabeobachtung) und Stufe 2 (Raumklimaanalyse) besonders hervorzuheben und werden daher in der folgenden Tabelle einander gegenübergestellt und näher erläutert:

Stufe 1 Raumklimabeobachtung Stufe 2 Raumklimaanalyse
Wann? Wenn ein "Problem" erkannt wird Schwierigere Fälle
Wie? Qualitative Beobachtung Messungen
Kosten? Gering Mittel
Dauer (Größenordnung) Zwei Stunden Ein Tag
Durch wen? Arbeitnehmer Gleicher Personenkreis
Vorgesetzter +
Unternehmer Spezialisten
(neben Sicherheitsfachkräften, Betriebsärzte, auch die Berufsgenossenschaft und die Unfallkasse)
Kompetenz:
- Arbeitssituation Hoch Mittel
- Ergonomie/Raumklima Mittel Hoch


3.1
Stufe 1: Raumklimabeobachtung mittels Fragebogen zur Bewertung des Raumklimas

Erfahrungsgemäß sind in vielen Fällen die Raumklimaprobleme leicht erkennbar. Lösungsmöglichkeiten können auch ohne den Einsatz von Spezialisten gefunden und umgesetzt werden. Dazu reicht es zunächst aus, selbst die Arbeits- und Raumklimasituation zu beobachten, zu bewerten und gegebenenfalls Verbesserungsmaßnahmen zu ergreifen.

Stufe 1 Raumklimabeobachtung soll den Unternehmer bzw. Anwender in die Lage versetzen,

  1. Informationen über die allgemeine Arbeitssituation, die Arbeitsbedingungen und damit einhergehenden Raumklimabedingungen zu sammeln,
  2. technische bzw. organisatorische Maßnahmen festzulegen, die unmittelbar umgesetzt werden können, um Gefährdungen durch das Raumklima zu vermindern,
  3. zu bestimmen, ob eine "Raumklimaanalyse" (Stufe 2) notwendig ist.

Zunächst ist die jeweilige Arbeitssituation bzw. Arbeitsbedingung, von der bekannt oder bei der wahrscheinlich ist, dass bei dieser ein Raumklimaproblem auftritt, zu benennen.

Dann werden die Betriebsangehörigen befragt, da sie die Arbeitssituation am besten kennen. Dabei ist mit dem Fragebogen zur Bewertung des Raumklimas (siehe Anhang 1) die Situation anhand der vorgegebenen Fragen zu bewerten.

Bei wechselnden Raumklimasituationen (tageszeitlich, jahreszeitlich) wird empfohlen, auch den ungünstigsten Fall zu berücksichtigen. Dieser sollte aber relevant bezogen auf das zu beobachtende Raumklima sein.

Die bei der Raumklimabeobachtung festgestellten Bewertungen dürfen nicht gemittelt werden! Jede Situation bzw. jedes Problem ist getrennt zu bewerten.

Es ist anzumerken, dass es bei diesem Vorgehen nicht nur auf die Bewertung ankommt, sondern auch auf das Auffinden der Gründe, die zu dieser Bewertung führen und die Feststellung, ob und wie die Situation verbessert werden kann.

Die Bewertung ist so angelegt, dass die Null in jedem Falle der optimalen Situation (geringste Belastung) entspricht.

Falls ein oder mehrere Parameter hiervon abweichen, sollten Maßnahmen getroffen werden. Je stärker die Abweichung von Null ausfällt, umso dringender ist die Suche nach Lösungen.

Eine beispielhafte Auflistung möglicher Maßnahmen findet sich in Anhang 2.

Unter Berücksichtigung der Maßnahmen kann anhand des Fragebogens die künftige Situation erneut bewertet werden. Ist diese Vorhersage schwer zu treffen, erscheint sie unzuverlässig oder weicht die künftige Situation von Null ab, so weist dies darauf hin, dass es einer weitergehenden Raumklimaanalyse nach Abschnitt 3.2. bedarf, um das Gefährdungspotenzial abzuschätzen und zusätzliche Maßnahmen zu bestimmen.

Anzumerken ist, dass sich eine Abweichung vom Optimum aus arbeitstechnischen, sicherheitstechnischen oder technologischen Gründen ergeben kann.

Beispiele für das Abweichen vom Optimum:

In den vorgenannten oder ähnlich gelagerten Beispielen ist auf jeden Fall eine sorgfältige Abwägung zwischen der Abweichung vom Optimum und den Gründen hierfür zu treffen. In Zweifelsfällen (wenn beispielsweise ein zusätzlicher Parameter vom Optimum abweicht) empfiehlt sich auch hier eine weitergehende "Raumklimaanalyse" durch Spezialisten.

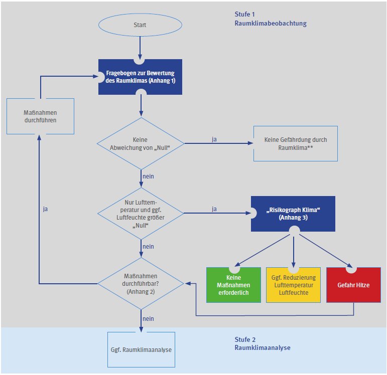
Das folgende Ablaufschema zeigt die Vorgehensweise auf, um das Raumklima beurteilen zu können.

Ablaufschema "Beurteilung des Raumklimas"

** Gegebenenfalls Anhang 4 und 6 (Büroarbeitsplätze und ähnliche Arbeitsplätze) bzw. Anhang 5 (Raumlufttechnische Anlagen) beachten!


3.1.1
Wärmebelastete Arbeitsplätze - Risikograph Klima

Wärmebelastete Arbeitsplätze können dann gegeben sein, wenn Lufttemperaturen über 26 °C (Bewertung 1 oder darüber) und gegebenenfalls relative Luftfeuchten über 50 % (Bewertung 0 oder darüber) generell oder über längere Zeiträume vorliegen.

Der Anwender dieser Information hat dann die Möglichkeit, an diesen Arbeitsplätzen mittels einfacher Messung von Lufttemperatur und relativer Luftfeuchte und mittels Anwendung des "Risikograph Klima - wärmebelastete Arbeitsplätze" genauere Informationen über die Raumklimasituation zu erhalten, ohne eine "Raumklimaanalyse" zu veranlassen.

Dies ist allerdings nur dann möglich, wenn gleichzeitig folgende Bedingungen eingehalten sind:

  1. keine bzw. nur geringe Wärmestrahlung erkennbar (Bewertung 0 oder 1),
  2. keine Zugerscheinungen (Bewertung 0),
  3. leichte Arbeit (Bewertung 0 oder 1)
    und
  4. leichte, die Arbeit nicht behindernde Bekleidung (Bewertung 0).

Die gemessene Lufttemperatur und relative Luftfeuchte werden in den "Risikograph Klima" eingetragen.

Beispiel (siehe auch Anhang 3):

Bei einer gemessenen Lufttemperatur von 30 °C und relativen Luftfeuchte von 50 % ergibt sich zunächst Schnittpunkt 1. Schnittpunkt 2 ergibt sich, indem eine waagerechte Gerade vom Schnittpunkt 1 zum linken Rand des Diagramms gezogen wird. Der Punkt 3 ergibt sich aus der gemessenen Lufttemperatur von 30 °C. Verbindet man die Punkte 2 und 3 durch eine Gerade, so wird der grün-gelb-rot markierte Bereich geschnitten

Liegt der Schnittpunkt im gelben Bereich, wie im Beispiel dargestellt, sind Maßnahmen angezeigt. In der Regel handelt es sich hierbei um Maßnahmen zur Reduzierung der erhöhten Lufttemperatur oder relativen Luftfeuchte.

Liegt der Schnittpunkt im grünen Bereich, so sind keine weiteren Maßnahmen angezeigt. Liegt der Schnittpunkt im roten Bereich, ist ein Hinweis auf einen möglichen Hitzearbeitsplatz gegeben. Hier liegt erhöhter Handlungsbedarf vor. Gegebenenfalls ist eine weitergehende Raumklimaanalyse unter Hinzuziehung von Spezialisten erforderlich.

Siehe auch Information "Hitzearbeit" (BGI 579).

Der Bereich behaglicher Lufttemperatur und relativer Luftfeuchtigkeit liegt bei 22 °C ± 2 °C und 45 % ± 15 %. Die im Diagramm des Risikographs Klima grün markierte Fläche kennzeichnet diesen Bereich. Unter den vorstehend genannten Einschränkungen wäre dies der an Arbeitsplätzen generell anzustrebende Raumklimazustand aus Lufttemperatur und relativer Luftfeuchtigkeit. Anzumerken ist, dass die Beurteilung von Büroarbeitsplätzen und ähnlichen Arbeitsplätzen nach Abschnitt 3.1.4 und Anhang 4 vorzunehmen ist.


3.1.2 Kältebelastete Arbeitsplätze

Bei Lufttemperaturen unterhalb von +10 °C liegen kältebelastete Arbeitsplätze vor (Bewertung -1 oder darunter). An diesen können in Abhängigkeit von den Lufttemperaturen besondere Maßnahmen notwendig werden. Gesundheitliche Risiken infolge Kälteeinwirkung können in diesen Bereichen beispielsweise durch Benutzung entsprechender Bekleidung bzw. Verkürzung der Expositionszeit reduziert werden.

Siehe auch DIN 33403-5 "Klima am Arbeitsplatz und in der Arbeitsumgebung; Teil 5: Ergonomische Gestaltung von Kältearbeitsplätzen".

Bei Zugerscheinungen infolge kalter Luft (Bewertung -2) sind die Ursachen hierfür zu ermitteln und gegebenenfalls zu beseitigen. Beispielhafte Maßnahmen sind in Anhang 2 aufgeführt.

3.1.3 Tätigkeiten mit wechselnden klimatischen Belastungen

Gesundheitlich problematisch sind Arbeiten mit abwechselndem Aufenthalt in warmen und kalten Bereichen. Dies trifft insbesondere für den Wechsel vom warmen in den kalten Bereich zu. Auch wenn der Aufenthalt im kalten Bereich nur kurzzeitig notwendig ist, sollte entsprechend isolierende Bekleidung benutzt werden.

3.1.4 Büroarbeitsplätze und ähnliche Arbeitsplätze

An Büroarbeitsplätzen und ähnlichen Arbeitsplätzen sollte ein behagliches Raumklima angestrebt werden. Bei diesem Raumklimazustand stehen die vom Menschen gebildete Wärme und die erforderliche Wärmeabgabe an das Umfeld im Gleichgewicht. Subjektiv empfindet man diesen Zustand als klimaneutral, d.h. man hat weder ein Bedürfnis nach kühleren noch wärmeren Umgebungsbedingungen. Allerdings ist die Schwelle zur Unzufriedenheit mit dem Raumklima gerade im behaglichen Bereich gering.

Das Raumklima kann örtlich ungünstig durch z.B. Sonneneinstrahlung, PC-Abwärme sowie kalte oder warme Oberflächen beeinflusst werden. Für Büroarbeitsplätze und ähnliche Arbeitsplätze wird der "Fragebogen zur Bewertung des Raumklimas an Büroarbeitsplätzen und ähnlichen Arbeitsplätzen" (Anhang 4) empfohlen. Hier werden Hinweise zu Maßnahmen bzw. zum Einsatz von Spezialisten gegeben. Zur weiteren Abklärung kann der Fragebogen "Raumlufttechnische Anlagen" (Anhang 5) herangezogen werden.

Je nach Ausführung, Ausstattung und Nutzung eines Raumes können zusätzliche Faktoren wirksam werden. Dies können chemische Faktoren, mikrobiologische Faktoren sowie Gerüche sein. Der Fragebogen "Innenraumbelastung an Büroarbeitsplätzen und ähnlichen Arbeitsplätzen" in Anhang 6 gibt einfache Hinweise auf diesbezügliche Probleme. Dieser soll helfen, mögliche Ursachen hierfür zu erkennen, um deren negative Auswirkungen zu beseitigen bzw. zu mindern.

Siehe auch Report "Innenraumarbeitsplätze - Vorgehensempfehlung für die Ermittlungen zum Arbeitsumfeld";
online unter www.dguv.de Webcode: d6274.

3.2 Stufe 2: Raumklimaanalyse durch Spezialisten

Es wird in einzelnen Fällen problematische Raumklimasituationen geben, deren Ursachen, Bewertungen und Verbesserungen nicht ohne weiteres erkennbar bzw. lösbar sind.

Sofern im Rahmen der Raumklimabeobachtung das Problem nicht ausreichend erkannt bzw. gelöst werden kann, bzw. Maßnahmen nicht ausreichen, ist eine Raumklimaanalyse durch Spezialisten, z.B. Sicherheitsfachkräfte, Betriebsärzte, Berufsgenossenschaften, erforderlich. Diesen obliegt es, auf Grund der Analyse das raumklimatische Problem zu identifizieren und Maßnahmen oder eine weitergehende Expertise zu empfehlen.

4 Maßnahmen bei hochsommerlichen Außentemperaturen

Sommerliche Hitzeperioden können dazu führen, dass in Gebäuden auch bei einwandfreier Gebäudeausführung und geeigneten Sonnenschutzvorrichtungen ein behagliches Raumklima nicht erreicht werden kann. Es werden folgende organisatorische und persönliche Maßnahmen empfohlen:

  1. Schwere bzw. anstrengende Arbeit nach Möglichkeit vermeiden,
  2. früherer bzw. späterer Arbeitsbeginn (falls flexible Arbeitszeiten möglich),
  3. Arbeit bzw. Aufenthalt in kühleren Bereichen,
  4. Nachtabkühlung nutzen durch intensive Lüftung der Räume in den Nacht- bzw. frühen Morgenstunden,
  5. Nutzung von Sonnenschutzvorrichtungen, z.B. Markisen, Jalousien,
  6. Bekleidung anpassen; helle lockere Kleidung, leichtes Schuhwerk, nach Möglichkeit "Krawattenzwang" aufheben,
  7. ausreichende Flüssigkeitszufuhr; geeignete Getränke sind Trink- und Mineralwasser (wenig Kohlensäure); ungeeignet sind alkohol- und koffeinhaltige Getränke sowie sehr kalte Getränke,
  8. bewusst essen; möglichst keine schweren und reichhaltigen Mahlzeiten einnehmen; empfohlen werden z.B. Obst- und Gemüsesalate, Kaltschale.
Sollten die genannten Maßnahmen nicht ausreichen, ist zu prüfen, ob technische Maßnahmen, z.B. Kühlung, möglich bzw. sinnvoll sind. Häufig ist eine technische Kühlung bei kurzzeitigen Hitzeperioden nicht sinnvoll.

In der Technischen Regel für Arbeitsstätten ASR A3.5 Raumtemperatur (Juni 2010) werden unter Ziffer 4.4 Anforderungen an Arbeitsräume bei Außenlufttemperaturen über 26 °C präzisiert. Unter der Voraussetzung, dass geeignete Sonnenschutzmaßnahmen getroffen wurden und die Lufttemperatur als alleiniger Klimaparameter zur Beurteilung des Raumklimas ausreicht, greift das so genannte "Stufenmodell" (26/30/35°C), wobei die Lufttemperatur von 26°C in Räumen überschritten werden darf.

Diese Regelung besagt Folgendes:
Wird eine Raumtemperatur im Raum von 26 °C überschritten, sollen Maßnahmen wie z.B. in der unten aufgeführten Auflistung "Beispielhafte Maßnahmen" ergriffen werden.
Wird eine Lufttemperatur im Raum von 30 °C überschritten, müssen wirksame Maßnahmen gemäß Gefährdungsbeurteilung, wie z.B. in der unten aufgeführten Auflistung "Beispielhafte Maßnahmen", ergriffen werden, welche die Beanspruchung reduzieren.

Wird die Lufttemperatur im Raum von 35 °C überschritten, so ist der Raum für die Zeit der Überschreitung ohne technische, organisatorische oder personenbezogene Maßnahmen wie bei Hitzearbeit nicht als Arbeitsraum geeignet (siehe auch BGI 579 "Hitzearbeit").

Beispielhafte Maßnahmen sind:

5 Raumlufttechnische Anlagen

In Arbeitsräumen werden häufig Raumlufttechnische Anlagen (RLT-Anlagen) eingesetzt. Diese können neben den gewünschten Effekten auch Belastungen, wie beispielsweise Zugluft oder Verschleppung von Keimen, verursachen. Aus diesem Grunde ist es erforderlich, deren Einfluss zu bewerten.

In Anhang 5 findet sich ein Fragebogen "Raumlufttechnische Anlagen". Dieser ist so aufgebaut, dass der Anwender eine einfache Bewertung seiner Raumlufttechnischen Anlage hinsichtlich Hygiene, Wartung und Luftqualität durchführen kann. Er soll ihm Hinweise auf mögliche Probleme, die durch die RLT-Anlage entstehen, liefern und Maßnahmen zur Problembeseitigung aufzeigen. Auch hier muss darauf hingewiesen werden, dass wegen der möglichen Komplexität von RLT-Anlagen nicht alle Probleme selbst erkannt bzw. beseitigt werden können. In diesen Fällen ist die Einbeziehung von Fachleuten (Hersteller, Wartungsfirmen, Hygienekontrolleure, Hygieneinspektoren) erforderlich. Dies trifft insbesondere für das Erkennen und Beseitigen von Hygienerisiken zu.

Siehe auch VDI 6022 Blatt 1 "Hygiene-Anforderungen an Raumlufttechnische Anlagen und Geräte".

6 Psychische Belastungen

Psychische Belastungen der Beschäftigten können ihre subjektive Klimabeurteilung beeinflussen. Diese Belastungen können z.B. aus monotonen Tätigkeiten, Stress oder einem schlechtem Betriebsklima resultieren. Sie können dazu führen, dass sich die Beschäftigten unzufrieden über die klimatischen Verhältnisse am Arbeitsplatz äußern.
Arbeitsbedingte psychische Belastungen ergeben sich aus


.

Fragebogen zur Bewertung des Raumklimas  Anhang 1


Bewertung Bedingung Bewertung Bemerkung
Lufttemperatur
-3 generell unter dem Gefrierpunkt Siehe DIN 33403-5
-2 generell im Bereich von 0 °C bis 10 °C Siehe DIN 33403-5
-1 generell im Bereich von 10 °C bis 18 °C Maßnahme ggf. Analyse
0 generell im Bereich von 18 °C bis 26 °C Behaglichkeit ?
1 generell im Bereich von 26 °C bis 32 °C Maßnahme ggf. Analyse
2 generell im Bereich von 32 °C bis 40 °C Siehe Information "Hitzearbeit" (BGI 579)
3 generell über 40 °C Siehe Information "Hitzearbeit" (BGI 579)
Luftfeuchte
0 üblich bzw. relative Luftfeuchte von 30 % bis 60 % -
1 feuchte Haut bzw. relative Luftfeuchte über 60 % In Kombination mit hoher Lufttemperatur → Gefahr Hitze
2 vollständig nasse Haut bzw. relative Luftfeuchte über 80 % In Kombination mit hoher Lufttemperatur → Gefahr Hitze
Wärmestrahlung
-1 kaltes Gesicht nach zwei bis drei Minuten Maßnahme ggf. Analyse
0 keine Strahlung erkennbar -
1 warmes Gesicht nach zwei bis drei Minuten Maßnahme ggf. Analyse
2 im Gesicht unerträglich nach über zwei Minuten Maßnahme ggf. Analyse
3 sofort Verbrennungsempfinden Maßnahme ggf. Analyse
Luftbewegungen
-2 starke Kaltluftbewegungen Maßnahme ggf. Analyse
-1 schwache Kaltluftbewegungen Maßnahme ggf. Analyse
0 keine Zugerscheinungen -
1 schwache Heißluftbewegungen Maßnahme ggf. Analyse
2 starke Heißluftbewegungen Maßnahme ggf. Analyse
Arbeitsschwere
0 leicht: z.B. Bürotätigkeit, Kontroll- und Steuertätigkeiten, geringe muskuläre Zwänge -
1 mittel: z.B. mäßige Arm- oder Beinarbeit, Gebrauch schwerer Maschinen, stetes Gehen -
2 schwer: z.B. anstrengende Arm- und Körperarbeit, Handhabung schwerer Objekte, Schaufeln, Holzschneiden, schnelles Gehen oder beim Tragen einer schweren Last Ggf. Reduzierung der Arbeitsbelastung prüfen bzw. Maßnahme ggf. Analyse
3 sehr schwer: z.B. anstrengende Arbeit bei hoher Geschwindigkeit Ggf. Reduzierung der Arbeitsbelastung prüfen bzw. Maßnahme ggf. Analyse
Bekleidung
0 leicht, elastisch, die Arbeit nicht behindernd -
1 lang, schwer, die Arbeit behindernd Prüfen ob leichtere Bekleidung möglich, bzw. Maßnahme ggf. Analyse
2 klobig, schwer, speziell bei Strahlung, Feuchte, Chemikalieneinwirkung, oder kalten Temperaturen Prüfen ob leichtere Bekleidung möglich, bzw. Maßnahme ggf. Analyse
Raumklimaempfinden des Beschäftigten
-3 Frösteln, starkes Unbehagen am ganzen Körper Maßnahme ggf. Analyse
-2 Starkes örtliches Unbehagen; allgemeines Kältegefühl Maßnahme ggf. Analyse
-1 Leichtes örtliches Unbehagen -
0 Kein Unbehagen -
1 Leichtes Schwitzen und Unbehagen; Durst -
2 Starkes Unbehagen, starker Durst, Arbeitstempo verändert Maßnahme ggf. Analyse
3 Extremes Schwitzen, stark ermüdende Arbeit, besondere Bekleidung Maßnahme ggf. Analyse


Durchführung der Klimabewertung:

Jede Situation bzw. jedes Problem einzeln bewerten. Keine Mittelung der Bewertungen durchführen.

Vorgehen nach der Klimabewertung:

Bei Abweichung von 0 Maßnahmen gemäß Anhang 2 oder gleichwertige Maßnahmen prüfen. Anschließend erneute Klimabewertung durchführen. Bei weiterer Abweichung von 0 bzw. schwer zu treffender Vorhersage gegebenenfalls Stufe 2 "Raumklimaanalyse" durchführen.

.

Beispiele für Maßnahmen  Anhang 2


Lufttemperatur

Luftfeuchte

Wärmestrahlung

Luftbewegungen

Arbeitsschwere

Bekleidung


.

 Risikograph Klima - wärmebelastete Arbeitsplätze Anhang 3


Beispiel

In einem Backwarenverteilzentrum werden heiß-warme Backwaren zur Verteilung und Kommissionierung zwischengelagert. Während der Zwischenlagerung kühlen die Backwaren ab und geben an den Raum Wärme und Feuchtigkeit ab.

In der ungenügend be- und entlüfteten Halle kam es zu einer Temperatur- und Feuchteerhöhung der Raumluft. Die Beschäftigten klagten über die erhöhte klimatische Belastung.

Backwarenverteilzentrum


Gestapelte heiß-warme Backwaren geben Wärme und Feuchte an die Raumluft ab.

Messungen ergaben insbesondere im Sommer Mittelwerte über die Hallenfläche von Lufttemperatur: 28 °C und relative Luftfeuchte: 60 % (siehe Linie 1 im Risikograph). Bei Anwendung des Fragebogens zur Bewertung des Raumklimas (Anhang 1) ergibt sich bei der Lufttemperatur eine Bewertung von 1 und bei der Luftfeuchte eine Bewertung von Null. Da die anderen Bedingungen den Anwendungsvoraussetzungen des Risikographen Klima entsprechen, können diesem genauere Informationen über die Raumklimasituation entnommen werden.

Im Risikograph Klima ergibt sich bei den vorstehend genannten Werten ein Schnittpunkt im gelben Bereich. Eine klimatische Belastung ist daher gegeben. An einzelnen Tagen im Sommer, bei hohen Außentemperaturen und großen Warenumsätzen, konnten Mittelwerte in der Halle von bis zu Lufttemperatur: 32 °C und relative Luftfeuchte: 70 % (Linie 2) gemessen werden.

Im Risikograph Klima ergibt sich bei diesen Werten ein im roten Bereich liegender Schnittpunkt, d.h. dass an diesen einzelnen Tagen mit Gefahr durch Hitze zu rechnen ist. Wegen der generell gegebenen klimatischen Belastung ( gelb) und der zusätzlichen Hitzegefahr an einigen Tagen im Sommer ( rot) wurde eine neue Hallenbe- und Hallenentlüftungsanlage installiert. Dabei wurde über bodennah positionierte Quellluftdurchlässe das Prinzip der Schichtenströmung umgesetzt.

Hallenbe- und Hallenentlüftungsanlage


Zur Umsetzung von Schichtenströmung wird die Zuluft über bodennah positionierte zylinderförmige Quellluftdurchlässe in die Halle eingebracht.

Abnahmemessungen im Sommer ergaben nach Installation der Be- und Entlüftungsanlage Mittelwerte über die Hallenfläche von Lufttemperatur: 22,5 °C und relative Luftfeuchte: 50 % (Linie 3).

Im Risikograph Klima ergibt sich bei diesen Werten ein im grünen Bereich liegender Schnittpunkt. Es herrscht somit ein optimaler Raumklimazustand aus Lufttemperatur und Luftfeuchte.

Durch die Installation der Be- und Entlüftungsanlage und der Umsetzung von Schichtenströmung ist es gelungen, die vormals gegebene klimatische Belastung durch erhöhte Lufttemperaturen und Luftfeuchten völlig abzubauen.


.

Fragebogen zur Bewertung des Raumklimas an Büroarbeitsplätzen und ähnlichen Arbeitsplätzen  Anhang 4


Der Fragebogen ist eine Hilfestellung zur Beurteilung des Raumklimas an Büroarbeitsplätzen und ähnlichen Arbeitsplätzen. Falls eine oder mehrere Fragen mit "Ja" beantwortet werden, können die beispielhaft aufgeführten Maßnahmen durchgeführt werden. Reichen diese nicht aus, sind weitergehende Untersuchungen durch Experten (Stufe 2 - Raumklimaanalyse) durchzuführen.

Lufttemperatur
Die Lufttemperatur liegt zwischen 20 °C und 22 °C, gelegentlich auch bis 26 °C und wird von den Beschäftigten als behaglich empfunden.

Trifft zu -> in Ordnung (weiter: Sonneneinstrahlung)
Trifft nicht zu -> siehe nachfolgende Fragen!

1.Liegt die Lufttemperatur im Büroraum unter 26 °C und empfinden die Beschäftigten diese als zu warm?
[  ] Ja [  ] Nein
Maßnahmen:

Ausreichende Lüftung vorzugsweise über Fenster.
Einstellung der Heizung bzw. der raumlufttechnischen Anlage.
Geeignete Sonnenschutzvorrichtungen an Fenstern und Oberlichtern installieren.
Benutzung der Sonnenschutzvorrichtungen.
Prüfen, ob Geräte mit geringerer elektrischer Leistung eingesetzt werden können.

2.Liegt bei Außenlufttemperaturen über 26 °C die Lufttemperatur im Büroraum auch über 26 °C?
[  ] Ja [  ] Nein
Maßnahmen (siehe auch Abschnitt 4):

Einstellung der raumlufttechnischen Anlage.
Erhöhte Nachtlüftung.
Fenster und Sonnenschutzvorrichtungen schon morgens schließen und Lamellen mit Sonnenstand mitführen.
Nur erforderliche elektrische Geräte in Betrieb nehmen.
Erhöhte Luftbewegung, z.B. Ventilatoren.
Arbeitszeitverschiebung.
Geeignete Getränke.

3. Liegt bei Außenlufttemperaturen unter 26 °C die Lufttemperatur im Büroraum häufig über 26 °C?
[  ] Ja [  ] Nein
Maßnahmen:

Einstellung der raumlufttechnischen Anlage.
Geeignete Sonnenschutzvorrichtungen an Fenstern und Oberlichtern einsetzen.
Prüfen, ob Geräte mit geringerer elektrischer Leistung eingesetzt werden können.

Weitergehende Untersuchungen:

Experten hinzuziehen, um zu prüfen, ob

  • der Einsatz von technischen Geräten zur Kühlung,
  • bautechnische Veränderungen im Raum oder am Gebäude,
    oder
  • andere Maßnahmen sinnvoll sind, um die Lufttemperatur nachhaltig zu senken.
4. Liegt die Lufttemperatur im Büroraum unter 20 °C und empfinden die Beschäftigten diese als zu kalt?
[  ] Ja [  ] Nein
Maßnahmen:
Einstellung der Heizung bzw. der raumlufttechnischen Anlage.
Weitergehende Untersuchungen:
  • Experten hinzuziehen, um zu prüfen, ob
  • der Austausch von Fenstern,
  • der Austausch der Heizungsanlage,
  • bautechnische Veränderungen im Raum oder am Gebäude, oder
  • andere Maßnahmen sinnvoll sind, um die Lufttemperatur nachhaltig zu erhöhen.
5. Wird die Lufttemperatur im Kopf- und Fußbereich, bzw. innerhalb des Büroraumes unterschiedlich empfunden?
[  ] Ja [  ] Nein
Weitergehende Untersuchungen:
Experten hinzuziehen, um zu prüfen, ob die horizontalen und vertikalen Luft- und Oberflächentemperaturunterschiede zu hoch sind.
Betriebsarzt hinzuziehen.
Sonneneinstrahlung
6. Tritt für die Beschäftigten unangenehme Sonneneinstrahlung auf?
[  ] Ja [  ] Nein
Maßnahmen:
Benutzung der Sonnenschutzvorrichtungen.
Geeignete Sonnenschutzvorrichtungen an Fenstern und Oberlichtern installieren.
Luftfeuchte
Die Beschäftigten äußern keine Beschwerden hinsichtlich zu trockener bzw. zu feuchter Luft.

Trifft zu -> in Ordnung (weiter: Luftgeschwindigkeit)
Trifft nicht zu -> siehe nachfolgende Fragen!

7. Liegt die relative Luftfeuchte im Winter über 50 %.
[  ] Ja [  ] Nein
Maßnahmen:

Ausreichende Lüftung vorzugsweise über Fenster.
Raumlufttechnischen Anlage entsprechend einstellen, gegebenenfalls prüfen und instand setzen (siehe Anhang 5).

8. Äußern die Beschäftigten Beschwerden hinsichtlich trockener Luft?
[  ] Ja [  ] Nein
Maßnahmen:

Betriebsarzt hinzuziehen.
Gegebenenfalls Beschäftigte auf ausreichendes Trinken hinweisen.
Sofern Luftbefeuchter eingesetzt werden sollen, geeignete Luftbefeuchter auswählen, z.B. mit DGUV Test (Prüf- und Zertifizierungssystem der Deutschen Gesetzlichen Unfallversicherung).

Luftgeschwindigkeit
9. Klagen die Beschäftigten über Zugluft?
[  ] Ja Ja
Maßnahmen:

Verringerung oder Vermeidung von Zugluft, z.B. offene Fenster und Türen schließen, turbulenzarme Luftführung.
Raumlufttechnische Anlagen entsprechend einstellen, gegebenenfalls prüfen und instand setzen (siehe Anhang 5).
Arbeitsplatz aus Zugluft entfernen.
Verwendung von Blenden zum örtlichen Schutz vor Zugluft.

Weitergehende Untersuchungen:

Experten hinzuziehen, um zu prüfen, ob

  • der Austausch von Fenstern,
  • bautechnische Veränderungen im Raum oder am Gebäude, oder
  • andere Maßnahmen sinnvoll sind, um die Zugluft nachhaltig zu vermeiden.


.

Fragebogen "Raumlufttechnische Anlagen (RLT)"  Anhang 5


Die Checkliste ist eine Hilfestellung zur Beurteilung des Wartungs- und Hygienezustandes von Raumlufttechnischen Anlagen.

Falls eine oder mehrere Fragen mit "Ja" beantwortet werden, sollten die aufgeführten Maßnahmen durchgeführt werden. Reichen diese nicht aus, sind weitergehende Untersuchungen durch Experten durchzuführen.

1. Treten gesundheitliche Beschwerden wie Augenreizungen, Augentränen, Niesreiz, verstopfte Nase, trockener Rachen, Husten oder Atembeschwerden in Zusammenhang mit dem Betrieb der RLT-Anlage auf?
[  ] Ja [  ] Nein
Weitergehende Untersuchungen/Maßnahmen:

Betriebsarzt hinzuziehen
Wartung und Hygienekontrollen/-inspektionen der RLT-Anlage durch in Hygiene geschultes Personal gemäß VDI 6022.

2. Wird die Luft im Arbeitsraum als schlecht oder stickig empfunden?
[  ] Ja [  ] Nein
Maßnahmen:
Intensiveres Be- und Entlüften des Arbeitsbereiches
Weitergehende Untersuchungen:
Untersuchung der RLT-Anlage, z.B. Funktionsprüfung, Luftmengenmessung.
3. Wird die RLT-Anlage nicht regelmäßig (gemäß Herstellerangaben) gewartet?
[  ] Ja [  ] Nein
Weitergehende Untersuchungen/Maßnahmen:
Wartung durch Fachfirma oder befähigte Person veranlassen
4. Handelt es sich bei der RLT-Anlage um eine Anlage geringer räumlicher Ausdehnung ausschließlich mit Filter oder Beheizung?
[  ] Ja [  ] Nein
Maßnahmen:
Die folgenden Maßnahmen können durch unterwiesenes Personal
(VDI 6022 Blatt 1 Kategorie C) durchgeführt werden:
Luftfilter alle drei Monate auf unzulässige Verschmutzung, Beschädigung und Gerüche prüfen.
Differenzdruck halbjährlich prüfen.
Luftfilter mindestens einmal pro Jahr wechseln.
Zugängliche Luftleitungsabschnitte mindestens einmal jährlich auf Beschädigung prüfen.
Innere Luftleitungsfläche mindestens einmal jährlich stichprobenartig auf Verschmutzung, Korrosion und Wasserniederschlag prüfen.
Lufterhitzer mindestens halbjährlich auf Verschmutzung, Beschädigung und Korrosion prüfen.
Ventilator mindestens halbjährlich auf Verschmutzung, Beschädigung und Korrosion prüfen.
Luftdurchlässe mit Einbauten mindestens jährlich auf Verschmutzung, Beschädigung und Korrosion prüfen.
5. Handelt es sich bei der RLT-Anlage um eine umfangreiche Anlage oder eine Anlage mit Befeuchter, Entfeuchter, Kühler, Wärmetauscher oder Wärmerückgewinnung?
[  ] Ja [  ] Nein
Weitergehende Untersuchungen:
Wartung und Hygienekontrollen/-inspektionen der RLT-Anlage durch in Hygiene geschultes Personal gemäß VDI 6022.


.

Fragebogen "Innenraumbelastung an Büroarbeitsplätzen und ähnlichen Arbeitsplätzen"  Anhang 6


Der Fragebogen ist eine Hilfestellung zur Beurteilung der Innenraumbelastung an Büroarbeitsplätzen und ähnlichen Arbeitsplätzen. Falls eine oder mehrere Fragen mit "Ja" beantwortet werden, können die beispielhaft aufgeführten Maßnahmen durchgeführt werden. Reichen diese nicht aus, sind weitergehende Untersuchungen durch Experten durchzuführen.

Zu letzteren sei auch auf den Report "Innenraumarbeitsplätze - Vorgehensempfehlung für die Ermittlungen zum Arbeitsumfeld" mit seinen ausführlichen Fragebögen verwiesen.

1. Wurden im Arbeitsbereich im letzten halben Jahr Renovierungsmaßnahmen durchgeführt?
[  ] Ja [  ] Nein
Maßnahmen:
Beim Auftreten von Gerüchen sollte der Raum über einen längeren Zeitraum gelüftet werden.
Weitergehende Untersuchungen:
Untersuchung der Raumluft auf flüchtige organische Verbindungen.
Ermittlung und Beseitigung bzw. Minderung der Ursache.
2. Befinden sich Maschinen oder Geräte im Arbeitsbereich, von denen Gerüche ausgehen?
[  ] Ja [  ] Nein
Maßnahmen:
Falls möglich, sollten die Maschinen bzw. Geräte aus dem Arbeitsbereich ausgelagert werden.
Weitergehende Untersuchungen:
Untersuchung der Raumluft auf flüchtige organische Verbindungen sowie Ozon.
3. Werden über mehr als die Hälfte der Arbeitszeit sonstige unangenehme Gerüche im Arbeitsbereich wahrgenommen?
[  ] Ja [  ] Nein
Maßnahmen:
Häufigeres Lüften des Arbeitsbereiches. Ermittlung und Beseitigung bzw. Minderung der Ursache.
Weitergehende Untersuchungen:
Untersuchung der Raumluft auf flüchtige organische Verbindungen, Ozon, Kohlendioxid. Ermittlung und Beseitigung bzw. Minderung der Ursache.
4. Treten Beschwerden an den Atemwegen oder der Haut auf, die bei längerer Abwesenheit vom Arbeitsplatz zurückgehen?
[  ] Ja [  ] Nein
Weitergehende Untersuchungen:
Betriebsarzt hinzuziehen.
Untersuchung der Raumklimasituation.
Ermitteln, ob es sich bei den Betroffenen um Allergiker handelt.
Untersuchungen der Raumluft auf flüchtige organische Verbindungen, Ermittlung und Beseitigung bzw. Minderung der Ursache.
Untersuchung auf biologische Belastungen des Arbeitsbereiches.
Ermittlung und Beseitigung bzw. Minderung der Ursache.
5. Treten Beschwerden an den Augen auf, die bei längerer Abwesenheit vom Arbeitsplatz zurückgehen?
[  ] Ja [  ] Nein
Weitergehende Untersuchungen:
Betriebsarzt hinzuziehen.
Überprüfung des Bildschirmarbeitsplatzes auf ergonomische Gestaltung.
Untersuchung der Raumklimasituation.
Ermitteln, ob es sich bei den Betroffenen um Allergiker handelt.
Untersuchungen der Raumluft auf flüchtige organische Verbindungen.
Ermittlung und Beseitigung bzw. Minderung der Ursache.
Untersuchung auf biologische Belastungen des Arbeitsbereiches.
Ermittlung und Beseitigung bzw. Minderung der Ursache.
6. Wird die Luft im Arbeitsraum als schlecht oder stickig empfunden?
[  ] Ja [  ] Nein
Maßnahmen:
Intensiveres Be- und Entlüften des Arbeitsbereiches.
Weitergehende Untersuchungen:
Untersuchung der raumlufttechnischen Anlage (falls vorhanden).
Untersuchungen der Raumluft auf den Gehalt an Kohlendioxid.
7. Sind Auffälligkeiten wie Flecken an Decken, Wänden oder in der Nähe von Fenstern zu beobachten, die auf den Befall von Schimmelpilzen hindeuten?
[  ] Ja [  ] Nein
Weitergehende Untersuchungen:
Untersuchung auf biologische Belastungen des Arbeitsbereiches.
Ermittlung und Beseitigung bzw. Minderung der Ursache.
Ggf. Einleitung von Sanierungsmaßnahmen unter Hinzuziehung von Sachverständigen.
8. Ist Schimmelbildung auf Blumenerde sichtbar?
[  ] Ja [  ] Nein
Maßnahmen:
Austausch der Blumenerde.
Intensivere Pflege der Pflanzen.
9. Befinden sich Verdunstungsgefäße, Zimmerbrunnen o.Ä. im Arbeitsbereich?
[  ] Ja [  ] Nein
Maßnahmen:
Regelmäßige Reinigung und Desinfektion durchführen.
10. Befinden sich Kompaktluftbefeuchter im Arbeitsbereich?
[  ] Ja [  ] Nein
Maßnahmen:
Regelmäßige Reinigung, Wartung und Instandhaltung gemäß der Bedienungsanleitung durchführen.


.

Vorschriften und Regeln  Anhang 7


Nachstehend sind die insbesondere zu beachtenden einschlägigen Vorschriften, Regeln und Informationen zusammengestellt.

1. Informationen für Sicherheit und Gesundheit bei der Arbeit

2. Normen

Bezugsquelle:
Beuth Verlag GmbH, Burggrafenstraße 6, 10787 Berlin
bzw.
VDI-Verlag GmbH, Heinrichstraße 24, 40239 Düsseldorf

DIN EN ISO 15265 Ergonomie der thermischen Umgebung; Strategie zur Risikobeurteilung zur Abwendung von Stress oder Unbehagen unter thermischen Arbeitsbedingungen,
DIN 33403-5 Klima am Arbeitsplatz und in der Arbeitsumgebung; Teil 5: Ergonomische Gestaltung von Kältearbeitsplätzen,
VDI 6022 Blatt 1 Hygiene-Anforderungen an Raumlufttechnische Anlagen und Geräte.

3. Report "Innenraumarbeitsplätze - Vorgehensempfehlung für die Ermittlungen zum Arbeitsumfeld"

Bezugsquelle:
online unter www.dguv.de Webcode: 1506447

4. Technische Regeln

Technische Regeln für Arbeitsstätten ASR A3.5 Raumtemperatur


____________________________

Erarbeitet im Arbeitskreis "Klima" des Fachausschusses "Einwirkungen und arbeitsbedingte Gesundheitsgefahren":


ENDE

umwelt-online - Demo-Version


(Stand: 05.08.2025)

Alle vollständigen Texte in der aktuellen Fassung im Jahresabonnement
Nutzungsgebühr: ab 105.- € netto (Grundlizenz)

(derzeit ca. 7200 Titel s.Übersicht - keine Unterteilung in Fachbereiche)

Preise & Bestellung

Die Zugangskennung wird kurzfristig übermittelt

? Fragen ?
Abonnentenzugang/Volltextversion