Für einen individuellen Ausdruck passen Sie bitte dieEinstellungen in der Druckvorschau Ihres Browsers an. Regelwerk; BGI/GUV-I / DGUV-I |
![]() |
BGI 5164/ DGUV Information 201-056 - Planungsgrundlagen von Anschlageinrichtungen auf Dächern
Deutsche Gesetzliche Unfallversicherung (DGUV) Information
(Ausgabe 08/2015aufgehoben)
| Redaktioneller Hinweis: Berufsgenossenschaften sind gemäß § 210 SGB VII Behörden; ihre amtlichen Veröffentlichungen nach § 15 SGB VII unterliegen gemäß § 5 Abs. 2 UrhG keinem Urheberrechtsschutz. |
Arbeiten auf Dachflächen zählen zu den gefährlichsten Tätigkeiten. Nicht selten sind kurzfristige Instandhaltungseinsätze oder Störungsbeseitigungen bei schlechten Witterungsbedingungen erforderlich. Die Beseitigung von Abflussverstopfungen, aufgerissenen Lichtkuppeln und Schneeansammlungen sind Beispiele für Extremsituationen verbunden mit hoher Absturzgefahr im gesamten Dachbereich. Diese besteht durch den Sturz vom oder durch das Dach, bei Stürzen durch eine Dachöffnung, wie auch dem Abrutschen von der Dachfläche (dies auch bei geringer Neigung). Die beschriebenen Gefährdungen sind bereits bei der Planung des Gebäudes zu berücksichtigen. Bei der Auswahl der Schutzmaßnahmen muss dem kollektiven Gefahrenschutz Vorrang vor individuellen Schutzmaßnahmen, z.B. persönlicher Schutzausrüstung gegen Absturz, eingeräumt werden.
Zu den persönlichen Absturzschutzausrüstungen gehören auch Anschlageinrichtungen, die als Bestandteil eines Systems zur Befestigung der PSa gegen Absturz mit der Dachfläche eingesetzt werden. Die richtige Auswahl von permanent auf der Dachfläche vorzusehenden Anschlageinrichtungen ist in Abhängigkeit der Art und Nutzung der Anschlageinrichtung unter Berücksichtigung der Besonderheiten der Dachfläche und der Dauerhaftigkeit der Anschlageinrichtung sowie deren Verankerung im Untergrund vorzunehmen.
Diese Unterlage bietet eine Hilfestellung für die Situationen, in denen die Bewertung der möglichen Maßnahmen bei der Planung des jeweiligen Gebäudes zur Anwendung von individuellen Schutzmaßnahmen führt bzw. wenn bei bestehenden Gebäuden eine technische bzw. organisatorische Lösung nicht mehr möglich ist. Die vorliegende fachliche Empfehlung zur Gewährleistung von Sicherheit und Gesundheit entfaltet keine Vermutungswirkung, sondern dient dem Bauherren sowie dem Planer und Nutzer von Anschlageinrichtungen auf Dachflächen.
Sie wurde im Rahmen der internationalen Arbeitsgruppe D-A-CH-S abgestimmt, welche eine länderübergreifende Vereinheitlichung der Regelungen für Absturzsicherungen an hochgelegenen Arbeitsplätzen anstrebt (D-A-CH-S = Deutschland - Austria - Schweiz und Südtirol, siehe http://bauforumplus.eu/).
1 Erläuterungen
Im Nachfolgenden werden einige Begriffsbestimmungen aufgeführt.
1.1 Absturzgefahren
Als Absturzgefahren werden
Bei nicht durchbruchsicheren Dachelementen sind zusätzlich Sicherungsmaßnahmen gegen Durchbruch anzuordnen.
1.2 Gefahrenbereiche
Die gesamte Dachfläche gilt als Gefahrenbereich. In der Regel wird von einer besonderen Absturzgefahr ausgegangen, wenn sich die Person in einem Bereichvon bis zu 2,0 m Abstand zu einer Absturzkante aufhält. Für diese Bereiche mit Absturzgefahr sind entsprechende Schutzmaßnahmen zu treffen. Ist ein Aufenthalt in diesen Bereichen bei den anstehenden Arbeiten nicht erforderlich, sind diese Bereiche in geeigneter Weise abzugrenzen.
Beispiele für Bereiche mit Absturzgefahr:
1.3. Persönliche Schutzausrüstung gegen Absturz
Die persönliche Schutzausrüstung gegen Absturz sichert den Benutzer vor Absturz durch Verhinderung eines Sturzes (-> Rückhaltesysteme). Ein freier Fall (-> Auffangsysteme) soll unbedingt verhindert werden.
| Rückhaltesysteme | Auffangsysteme |
![]() |
![]() |
Bestandteile persönlicher Schutzausrüstung gegen Absturz
Eine persönliche Schutzausrüstung gegen Absturz besteht aus einer Körperhaltevorrichtung und einem Befestigungssystem.
Körperhaltevorrichtungen sind z.B. Auffanggurte, Haltegurte.
Bestandteile des Befestigungssystems können Verbindungsmittel (z.B. Seile), Verbindungselemente (z.B. Karabinerhaken), Auffanggeräte (z.B. Höhensicherungsgeräte) und Anschlageinrichtungen sein.
Anschlageinrichtung
Eine Anschlageinrichtung ist eine Zusammenstellung von Teilen, die einen, mehrere ggf. auch bewegliche Anschlagpunkte beinhaltet. Sie stellen die Verbindung zwischen Sicherungssystem und Bauwerks- oder Konstruktionsstruktur dar.
Ein Anschlagpunkt ist die Stelle, an dem die persönliche Schutzausrüstung gegen Absturz befestigt wird.
Anschlagpunkt, starr
Anschlagpunkt beweglich, auf Seil oder Schiene
1.4 Anwendungssysteme
Rückhaltesysteme
Persönliche Schutzausrüstung gegen Absturz, die den Benutzer davon abhält, Bereiche mit Absturzgefahr zu erreichen.
- > der Benutzer gelangt nicht zur Absturzkante
Rückhaltesystem
1 = Anschlagpunkt
2 = Verbindungsmittel
3 = Körperhaltevorrichtung
Arbeitsplatzpositionierungssysteme (SZP)
Persönliche Schutzausrüstung gegen Absturz, die es dem Benutzer ermöglicht, durch das Hineinlehnen in das System eine Arbeitsposition einzunehmen, bei der ein freier Fall nicht möglich ist.
Weitere Informationen zu Seilunterstützten Zugangs- und Positionierungsverfahren siehe TRBS 2121 Teil 3
Zugangs- und Arbeitsplatzpositionierungssystem auf geneigter oder senkrechter Fläche
1 = Arbeitsseil
2 = Auf-/ Abseilgerät
3 = Sicherungsseil
4 = Mitlaufendes Auffanggerät
5 = Auffanggurt
Auffangsysteme
Persönliche Schutzausrüstung gegen Absturz, welche den Stürzenden auffängt! Während des Auffangvorganges wird die auf den Benutzer einwirkende Kraft begrenzt.
Beispiele:
![]() |
![]() |
| Auffangsystem mit Höhensicherungsgerät 1 = Anschlagpunkt 2 = Höhensicherungsgerät 3 = ein- und ausziehbares Verbindungsmittel 4 = Auffanggurt |
Auffangsystem mit Falldämpfer 1 = Anschlagpunkt 2 = Verbindungsmittel 3 = Falldämpfer 4 = Auffanggurt |
![]() |
![]() |
| Auffangsystem mit mitlaufendem Auffanggerät einschließlich beweglicher Führung und horizontaler Anschlageinrichtung 1 = beweglicher Anschlagpunkt der horizontalen Anschlageinrichtung 2 = bewegliche Führung 3 = mitlaufendes Auffanggerät mit Falldämpfer 4 = Auffanggurt |
Auffangsystem mit Falldämpfer und horizontaler Anschlageinrichtung 1 + 2 = horizontale Anschlageinrichtung mit beweglichem Anschlagpunkt 3 = Verbindungsmittel 4 = Falldämpfer 5 = Auffanggurt |
2 Planung
Soweit die bauliche Situation (z.B. Brüstung, Geländer) keinen Schutz gegen Absturz bietet, sind Anschlageinrichtungen nach folgenden Grundsätzen zu planen.
2.1 Allgemeines
Kollektive Schutzeinrichtungen (z.B. Geländer, Attika, Brüstung, Durchsturzgitter) haben absoluten Vorrang gegenüber dem Anseilschutz.
Es ist zu vermeiden, in die Situation eines Absturzes zu geraten. Daher sind Rückhaltesysteme zu bevorzugen. Bei Bereichen mit Auffangfunktion ist der freie Fall auf ein Minimum zu begrenzen!
Bei einem Sturz in ein Auffangsystem sind Verletzungen nicht auszuschließen und können lebensbedrohend sein.
Bei Auffangsystemen sind folgende Gefährdungen zu berücksichtigen:
Der Abstand der Anschlageinrichtung von 2,50 m zur Absturzkante wird gewählt, um den Bereich der weiterhin bestehenden Absturzgefahren in den Ecken so gering wie möglich zu halten.
Um eine sichere Schneeräumung zu ermöglichen ist in schneereichen Gebieten der Abstand zwischen Absturzkante und Anschlageinrichtung größer zu wählen.
Zur Minimierung der Bereiche mit Absturzgefahr werden bei mehr als 2,5 m Abstand der Anschlageinrichtung zu den Absturzkanten zusätzliche Einzelanschlagpunkte angeordnet.
Bei geneigten Dachflächen muss durch geeignete Schneefänge das Abrutschen von Dachlawinen (Eis/Schnee) verhindert werden, um die Sicherungssysteme nicht zu überlasten.
![]() |
Rote Zone: 62,02 m2 |
![]() |
Rote Zone: 126,69 m2 |
Orange Zone = Bereich mit Rückhaltesystem.
Ist wegen des geringen Absturzrisikos zu bevorzugen
Rote Zone = Bereich mit Auffangsystem.
Muss aufgrund des Absturzrisikos möglichst klein gehalten werden!
Nicht die Anzahl der Anschlageinrichtungen, sondern die richtige Auswahl und Positionierung ist für die Sicherheit entscheidend!
In der Praxis sollen Seilsysteme den Einzelanschlagpunkten vorgezogen werden.
Die oben angegebene Dachlänge von 35 m dient als Beispiel für den Vergleich der unterschiedlichen Möglichkeiten zur Anordnung und Kombination von Anschlageinrichtungen (siehe Abschnitt 2.2).
![]() |
Rote Zone: 85,04 m2
|
2.2 Empfohlene Ausführung für Flachdächer und flachgeneigte Dächer
![]() |
Rote Zone: 5,36 m2
|
![]() |
Rote Zone: 6,84 m2
|
![]() |
Rote Zone: 20,60 m2
|
2.3 Empfohlene Ausführung für Steildächer
![]() |
Dächer mit Dacheindeckungen, die bei den zu erwartenden Arbeitsbedingungen eine ausreichende Sicherheit gegen Ausrutschen bieten.
Satteldach mit Sicherheitsdachhaken geprüft nach DIN EN 517 für die zu erwartenden Belastungsrichtungen |
![]() |
Pultdach mit Sicherheitsdachhaken
Achtung Absturzkante - oberer Pultdachabschluss |
![]() |
Körperhaltevorrichtung mit horizontaler Führung in Kombination mit Sicherheitsdachhaken. Am Zugang zur Dachfläche ist im Abstand von maximal 60 cm ein geeigneter Anschlagpunkt zu schaffen.
Bei nicht durchbruchsicheren Dächern sind zusätzliche Sicherungsmaßnahmen gegen Durchbruch anzuordnen. |
![]() |
Dächer mit Dacheindeckungen die bei den zu erwartenden Arbeitsbedingungen keine ausreichende Sicherheit gegen Ausrutschen bieten. Hier ist der Einsatz von Dachauflegeleitern erforderlich. Wir empfehlen deshalb die Montage von Sicherungsdachhaken im maximalen Rastermaß von horizontal 3,50 m und vertikal 5,00 m. Satteldach mit Sicherheitsdachhaken |
![]() |
Körperhaltevorrichtung mit horizontaler Führung in Kombination mit Sicherheitsdachhaken
In schneearmen Gebieten oder bei Dächern mit Aufbauten (wie z.B. Kamine, Antennen, Lüftungsrohre ...): Horizontale Anschlageinrichtung entlang der Traufe in Kombination mit Sicherheitsdachhaken (für regelmäßige Wartung und Schneeräumung entlang der Traufe) |
![]() |
In schneereichen Gebieten oder bei Dächern ohne Aufbauten:
Horizontale Anschlageinrichtung entlang des Firstes in Kombination mit Sicherheitsdachhaken (für regelmäßige Wartung und Schneeräumung entlang der gesamten Dachfläche) Achtung: |
2.4 Zugang zur Anschlageinrichtung
Zusätzlich zu den bestehenden Anschlageinrichtungen müssen sichere Zugänge zum Dach und zur Anschlageinrichtung vorhanden sein. Gehwege, Dachaufstiege und Dachausstiege oder Leitern sind dazu gesondert festzulegen, ggf. Gefahrenbereiche absperren.
Beispiel:
Bei Absturzgefahren am Zugang von Außen ist kollektiver Absturzschutz (z.B. Rückenschutz und/oder Geländer) vorzusehen.
Es kann erforderlich sein, an Dachaufstiegen und Dachausstiegen zusätzliche Anschlagpunkte in Reichweite anzuordnen.
Beim Zugang zur Anschlageinrichtung sind die Positionen der Einstiegstellen und/oder Anschlagpunkte zu dokumentieren.
In Abhängigkeit der Neigung und der Oberflächenbeschaffenheit der Dachfläche kann ein zusätzlicher Anschlagpunkt auch in der Nähe des Zugangs erforderlich sein.
3 Anwendungsregeln für die persönlichen Schutzausrüstungen gegen Absturz
Jeder Benutzer muss dafür sorgen, dass die verwendete persönliche Schutzausrüstung für den Einsatzzweck geprüft und geeignet (CE-Kennzeichnung beachten) und mit den vorhandenen Anschlageinrichtungen kompatibel ist.
Für Rückhaltesysteme gilt: die Länge des Systems muss immer so eingestellt sein, dass Bereiche mit Absturzgefahr nicht erreicht werden können.
Für Auffangsysteme gilt,
Hinweis: Auch kantengeprüfte Verbindungsmittel können bei den in der Praxis vorkommenden Baukanten (Beton, Stahlträger, Bleche) insbesondere bei Pendelsturz versagen. Besteht diese Gefahr, sind zusätzliche Maßnahmen (Kantenschutz, Seilschutz) vorzusehen.
Die Rettung einer aufgefangenen Person muss innerhalb weniger Minuten erfolgen. Geeignete Rettungsmaßnahmen sind bereits vor Beginn von Arbeiten mit Auffangsystemen festzulegen.
Nur unterwiesenes Personal darf das Absturzsicherungssystem benutzen.
4 Anhang
4.1 Mindestausstattung von Dächern mit Einrichtungen zum Schutz gegen Absturz





In der obenstehenden Tabelle sind Empfehlungen für die Mindestausstattung von Dächern mit Einrichtungen zum Schutz gegen Absturz von Personen bei der Nutzung, Wartung und Instandhaltung dargestellt. Die Mindestausstattung wird von den Personenkreisen, die zum Dach Zugang haben werden, und der Häufigkeit der Begehung (bis zur ständigen Nutzung) beeinflusst.
4.2 Montage und Prüfung von Anschlageinrichtungen
Anschlageinrichtungen sind Bestandteile von persönlichen Absturzschutzsystemen (EN 363:2008) und kommen zum Einsatz, wo keine kollektiven Schutzmaßnahmen getroffen werden können. Zu ihnen gehören Rückhaltesysteme, Arbeitsplatzpositionierungssysteme, Systeme für seilunterstützte Arbeiten, Auffangsysteme, Rettungssysteme.
Ein persönliches Absturzschutzsystem besteht aus einer Körperhaltevorrichtung, die durch ein Befestigungssystem mit einer zuverlässigen Verankerung verbunden ist. Eine Anschlageinrichtung ist eine Zusammenstellung von Teilen, die einen oder mehrere bewegliche Anschlagpunkte beinhaltet.
Planung von Anschlageinrichtungen
Nur geprüfte und zugelassene Anschlageinrichtungen einsetzen
Anforderungen an das Montagepersonal
Kennzeichnung an der Anschlageinrichtung
An der AE müssen im Gebrauchszustand u. a. folgende Punkte erkennbar sein:
![]() |
Beispiel für eine Anlagenkennzeichnung
Vor Verwendung ist die gesamte Anschlageinrichtung durch Sichtkontrolle auf offensichtliche Mängel zu prüfen z.B. lose Schraubverbindung, Abnutzung, Korrosion etc. |
Was ist ein Sachkundiger?
Sachkundig ist, wer die erforderlichen Kenntnisse über die regelmäßige Überprüfung der AE hat und wer über Kenntnisse der Herstelleranleitungen, die für die jeweilige AE gelten, verfügt.
Weitere Informationen: www.bauforumplus.eu/absturz
Anforderungen an die Montagedokumentation von Anschlageinrichtungen
Mit der Montagedokumentation wird gegenüber dem Auftraggeber der Nachweis erbracht, dass die Montage sachgerecht erfolgt ist. Darüber hinaus ist sie die unverzichtbare Grundlage für eine spätere Überprüfung der AE, da in vielen Fällen die Befestigung der AE nicht einsehbar oder nicht zugänglich ist. Dokumentkopien sind dem Auftraggeber nach erfolgter Montage auszuhändigen und auf dem Bauwerk für die spätere Prüfung der AE vorzuhalten.
Erforderliche Mindestangaben in der Montagedokumentation:
| - Objektidentifikation | (Objekt XY in xxxx Ort) |
| - Montagefirma | (Firma ZZ aus 8989 Musterhausen) |
| - Verantw. Monteur | (Montageverantwortlich: H r. xxx) |
| - Produktidentifikation | (Hersteller der AE, Typ Modell / Artikel) |
| - Befestigungsmittel | (Hersteller, Produkt, zulässige Zug- & Querkraft, Bohrbild) |
| - Installation Dach-Schemaplan und Benutzerinformation:
Wo befinden sich welche Anschlagpunkte? Dieser Schemaplan muss am Bauwerk für jeden ersichtlich angebracht sein z.B. beim Dachausstieg. |
|
Bestätigungen durch Montageverantwortlichen
(von diesem unterschrieben)
Tipp: Bei mehreren Anschlagpunkten zum Fotografieren Zahlenschilder einsetzen, anschließend die Nummerierung auf das Befestigungsmittelprüfprotokoll und das Dachgrundrissschema übertragen.
Unterhalt und nachträgliche Prüfung von bestehenden Anschlageinrichtung
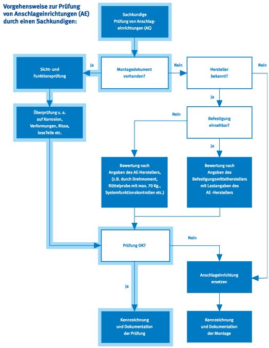
Eine nachträgliche Prüfung (Sachkundigenprüfung) bestehender AE birgt verschiedene Gefahren und darf nur von Personen mit fundierten Fachkenntnissen ausgeführt werden.
Musterabnahmeprotokoll
Download: www.bauforumplus.eu/absturz
![]() |
ENDE | ![]() |
(Stand: 10.10.2025)
Alle vollständigen Texte in der aktuellen Fassung im Jahresabonnement
Nutzungsgebühr: ab 105.- € netto (Grundlizenz)
(derzeit ca. 7200 Titel s.Übersicht - keine Unterteilung in Fachbereiche)
Die Zugangskennung wird kurzfristig übermittelt
? Fragen ?
Abonnentenzugang/Volltextversion