umwelt-online: Brandschutzleitfaden (2)
![]() |
zurück | ![]() |
5 Erläuterungsbericht und Dokumentation
In der praktischen Anwendung kommt einer verständlichen und eindeutigen Dokumentation des Brandschutzkonzeptes große Bedeutung zu. Hierzu empfehlen sich spezielle Planunterlagen, sog. "Brandschutzpläne", die die wesentlichen Komponenten visualisieren, sowie ein Erläuterungsbericht mit Textteil und gegebenenfalls tabellenförmiger Festlegung von Anforderungen. Für die Gliederung des Erläuterungsberichtes hat sich die Systematik bewährt, die Brandschutzbelange des Objektes "von außen nach innen" zu beschreiben, weil dies dem Aufbau der meisten Sonderbauvorschriften entspricht und eine Bearbeitung mit geringst möglicher Anzahl von Querverweisen innerhalb des Dokumentes gestattet.
Im Interesse der Übersicht und Fortschreibungsmöglichkeit empfiehlt es sich, systematisch alle Gliederungspunkte abzuarbeiten und die objektspezifischen Verhältnisse zu beschreiben. Gegebenenfalls ist bei einzelnen Punkten der Hinweis auf ein Nichtzutreffen im Objekt wertvoller und eindeutiger als ein Weglassen des entsprechenden Überschrifttitels.
Die beispielhafte Anwendung dieser Mustergliederung ist in Anlage 2 dieses Leitfadens dargestellt.
5.1 Dokumentation des Brandschutzkonzeptes
a Vorbemerkung, Einleitung
B Liegenschafts- und Gebäudeanalyse (vgl. Teil 2 Ziff. 1)
C Baurechtliche Einordnung, Schutzziele, Risikobewertung (vgl. Teil 2 Ziff. 2 und 3)
D Brandschutzmaßnahmen
1 Flächen für die Feuerwehr
1.1 Objektspezifische Anforderungen an Zugänglichkeit
1.2 Vorgesehene Zu- und Umfahrten; Aufstell- und Bewegungsflächen
1.3 Sicherstellung der Zugänglichkeit, ggf. gemäß Abstimmung mit Brandschutzdienststelle (z.B. Feuerwehrschlüsseldepot); Verknüpfung mit Belangen des Objektschutzes
2 Löschwasserversorgung
2.1 Löschwasserbedarf; ggf. spezifische Anforderungen durch Vorgaben der Brandschutzdienststelle
2.2 Verwendbare Löschwasserentnahmestellen und deren Leistungsfähigkeit bzw. Dokumentation der Auskünfte des Wasserversorgungsunternehmens; Hydrantenplan
2.3 Abgleich zwischen Löschwasserbedarf und Versorgung und Angabe ggf. vorgesehener Maßnahmen
3 Löschwasserrückhaltung
3.1 Wassergefährdende Stoffe mit Angaben zu Menge, Wassergefährdungsklasse (WGK) und Lagerort
3.2 Anforderungen zur Löschwasserrückhaltung aus einschlägigen Regelwerken; Ermittlung des erforderlichen Rückhaltevolumens; ggf. Negativvermerk
3.3 Vorgesehene Maßnahmen zur Löschwasserrückhaltung
4 System der äußeren und inneren Abschottungen
4.1 Äußere Abschottungen; brandschutztechnisch begründete Abstandsregelungen; Gebäudeabschlusswände4.2 Umsetzung des Abschottungsprinzips in Brandabschnitte, Brandbekämpfungsabschnitte, Rauchabschnitte sowie sonstige abgetrennte Bereiche; Gebäudetrennwände, Brandwände, Trennwände
4.3 Anordnung und Verlauf trennender Bauteile
4.4 Anforderungen in der Detailausbildung der vorgenannten trennenden Bauteile
4.5 Brandausbreitung in vertikaler Richtung; Decken, Fassade, Öffnungen
4.6 Anforderungen an Verschlüsse und Verglasungen in trennenden Bauteilen
5 Baustoffe und Bauteile
5.1 Feuerwiderstandsdauer der Bauteile
5.2 Anforderungen an Baustoffe, Bekleidungen, Dämmstoffe, Fugen
6 Rettungswege
6.1 Grundsystem der Flucht- und Rettungswege; Nachweis des 1. und 2. Rettungsweges für jede Nutzungseinheit; ggf. Maßnahmen für besondere Personenkreise (u. a. Behinderte)
6.2 Maßliche Auswertung der Rettungswege; Durchgangsbreiten, Fluchtwegentfernungen
6.3 Spezifische Anforderungen und Ausbildung der Komponenten der Rettungswege, wie Treppen, Treppenräume, Flure etc.
6.4 Kennzeichnung und Beleuchtung; ggf. Fluchtleitsystem
Hinweis: Als 2. Rettungsweg werden nicht anerkannt: Sprungkissen, Rettungsschlauch, Knotenseil. Notleitern nach DIN 14.094 dürfen nicht von vornherein als notwendige Rettungswege geplant werden, sondern nur nachträglich angebracht werden, wenn bei Gebäuden der 2. Rettungsweg nicht gesichert oder nicht vorhanden ist.
7 Höchstzulässige Nutzerzahl; nutzungsspezifische Gebäudeauslegung
7.1 Analyse der vorgesehenen Nutzung im Hinblick auf das Auftreten größerer Personenzahlen
7.2 Leistungsfähigkeit der Flucht- und Rettungswege oder ggf. sonstiger Kriterien mit maximalen Personenzahlen
7.3 Ggf. sonstige Rahmenbedingungen der Nutzung aufgrund des Brandschutzkonzeptes (u. a. Lagerhöhe, Lagereinheiten)
8 Haustechnische Anlagen
8.1 Einrichtungen und Anlagen zur haustechnischen Versorgung einschließlich Zuordnung versorgter Bereiche und ggf. Leistungskenndaten
8.2 Anforderungen an Schottungen innerhalb von trennenden Bauteilen
8.3 Anforderungen an Installationsschächte und -kanäle, Unterdecken und Doppelböden, ggf. in Abhängigkeit von deren Lage und Abmessungen
8.4 Aufzüge mit Festlegung eines Evakuierungsgeschosses, spezifischer Ansteuerung; ggf. Feuerwehraufzug
8.5 Anforderungen und vorgesehene Maßnahmen zum Blitzschutz
8.6 Elektrische Betriebsräume, Batterieräume, Ladestationen
8.7 Feuerungsanlagen, Heizräume
8.8 Gegebenenfalls Maßnahmen des Explosionsschutzes
9 Lüftungsanlage
9.1 Umfang und Art beabsichtigter Lüftungsanlagen; Standort der Zentralen, versorgte Bereiche
9.2 Führung der Schächte und Kanäle und deren Brandschutzmaßnahmen
9.3 Steuerung im Brandfall
10 Rauch- und Wärmeabzug
10.1 Prinzipielle Maßnahmen zur Entrauchung im Abgleich mit bauaufsichtlichen Vorschriften
10.2 Auslegung der Entrauchungsmaßnahmen mit Angabe der zugrunde gelegten Bemessungsvorschrift bzw. des Brandszenarios; Querschnitt von natürlichen Entrauchungsmaßnahmen bzw. Volumenströme maschineller Entrauchung oder Rauchschutzdruckanlagen; Sicherheitstreppenraum
10.3 Spezifische Anforderungen an die Komponenten des Entrauchungskonzeptes; Ausführung natürlicher Entrauchungsanlagen, Heißgasfestigkeit von Brandgasventilatoren, Anforderungen an Kanäle und Schächte10.4 Dimensionierung und Nachweis der ausreichenden Zuluftführung
10.5 Auslösung und Steuerung
11 Anlagen und Einrichtungen zur Brandbekämpfung
11.1 Erfordernis zur Ausstattung mit Sprinkleranlagen, Wandhydranten, Handfeuerlöschern und sonstigen Anlagen, Einrichtungen und Geräte; Definition der geschützten Bereiche
11.2 Auslegungskriterium bzw. technischer Standard für Sprinkleranlagen
11.3 Standorte und Auslegung von Wandhydranten; Steigleitungen
11.4 Grundzüge zur Ausstattung von Handfeuerlöschern
11.5 Ggf. erforderliche Sonderlöschmittel
Hinweis: Löschmittel, die in stationären oder mobilen Anlagen bzw. Geräten eingesetzt werden, müssen nach ihrer Löschleistung und gegebenenfalls den Folgekosten ausgewählt werden. Hierbei sind jeweils die Vor- und Nachteile von Löschpulver und Löschgasen gegeneinander abzuwägen.
12 Brandmeldeanlagen und Alarmierungseinrichtungen
12.1 Art und Umfang erforderlicher Brandmeldeanlagen; überwachte Bereiche
12.2 Anordnung und Anforderung von Zentralen, Unterzentralen, Feuerwehrtable aus und Auslösestellen
12.3 Steuerfunktionen der Brandmeldeanlage, ggf. als szenarienabhängige Matrix
12.4 Feuerwehr-Kommunikationssysteme
12.5 Anlagen und Auslegung zur elektroakustischen Alarmierung; technischer Standard; ggf. Anordnung von Sprechstellen; optische Warneinrichtungen
13 Sicherheitsstromversorgung
13.1 Zusammenstellung der Verbraucher, die an eine Sicherheitsstromversorgung anzuschließen sind, und Angabe der jeweiligen Betriebsdauer; u. a. Sicherheitsbeleuchtung
13.2 Lage und brandschutztechnische Ausbildung des Aufstellraumes für Batterien oder Stromerzeugungsaggregate
13.3 Funktionserhalt der elektrischen Leitungsanlagen
14 Feuerwehrpläne
14.1 Erfordernis zur Aufstellung von Feuerwehrplänen im bauaufsichtlichen Bezugsrahmen des Objektes
14.2 Spezifische Aspekte des Brandschutzkonzeptes, die in die Feuerwehrpläne zur Information der Einsatzkräfte übernommen werden sollten
15 Betriebliche Maßnahmen zur Brandverhütung
15.1 Brandschutz während der Bauphase; u. a. Schweißerlaubnis
15.2 Erfordernis zur Benennung eines Brandschutzbeauftragten; einer für den Brandschutz verantwortlichen Person im baurechtlichen Bezugsrahmen
15.3 Erfordernis zur Aufstellung einer Brandschutzordnung und deren Umfang; spezifische Aspekte des Brandschutzkonzeptes, die in die Brandschutzordnung übernommen werden müssen
15.4 Erfordernis zur Erstellung von Flucht- und Rettungswegplänen und ggf. Hinweise zu Inhalt und Anordnung
15.5 Erfordernis und ggf. Anforderungen an Werkfeuerwehr, Betriebsfeuerwehr und Hausfeuerwehr
15.6 Maßnahmen zur Evakuierung des Gebäudes; Festlegung von Sammelplätzen
15.7 Wesentliche Maßnahmen zur Brandverhütung
15.8 Objektspezifische Zusammenstellung des Prüfumfangs nach den landesspezifischen Prüfvorschriften
15.9 Objektspezifische Zusammenstellung erforderlicher Eignungsnachweise
16 Baurechtlicher Abgleich; Zusammenstellung von Abweichungen
16.1 Vollständige Zusammenstellung im Abgleich zu den materiellen Anforderungen der Landesbauordnung oder den Vorschriften aufgrund der Landesbauordnung sowie der beabsichtigten ausgleichenden Maßnahmen
16.2 Erläuterungen, wenn ausgleichende Maßnahmen nicht für erforderlich gehalten werden
16.3 Gegebenenfalls Hinweise auf notwendige Baulasten E Visualisierung des Brandschutzkonzeptes
Die Erstellung von Brandschutzplänen setzt voraus, dass der Architekt geeignete CAD-Daten für den Ersteller der Brandschutzpläne bereitstellt. Aufgrund der unterschiedlichen Datenaustauschformate werden in der Regel Abstimmungen zwischen Architekt und Brandschutzplaner nötig sein.
Ziel bei der Erstellung von Brandschutzplänen ist es, analog zur Gestaltung von Flucht- und Rettungswegplänen, dass das inhaltliche Thema durch die verwendeten Farbcodes vom Betrachter schnell und einfach erfasst wird.
Nachfolgend werden Varianten der Darstellung von Brandschutzplänen vorgestellt. Hiermit soll klargestellt werden, dass es je nach Planersteller unterschiedliche Darstellungsweisen geben kann. Bei den Beispielen wurde auf unterschiedliche Legenden verzichtet; bei der Erstellung von Brandschutzplänen sind diese natürlich zwingend notwendig.
| Brandschutzpläne | Anlage 1 |
Grundriss EG
Grundriss 1. OG
Schnitt
Flächen für die Feuerwehr auf einem Grundstück nach DIN 14.090
| Brandschutzkonzept (Dokumentation) am Beispiel eines einfachen Verwaltungsgebäudes unter Berücksichtigung der BauO NRW | Anlage 2 |
Nachfolgend soll an einem einfachen Beispiel die Bearbeitung eines Brandschutzkonzeptes in Umsetzung der vorstehenden Erläuterungen und Gliederungsvorschlägen gezeigt werden.
A Vorbemerkung, Einleitung
Im Zuge einer Neuorganisation der nutzenden Verwaltung soll das Beurteilungsobjekt auf den aktuellen Stand der Brandschutztechnik ertüchtigt werden. Hierzu wurde in systematischen Ortsbegehungen der Gebäudebestand in den brandschutzrelevanten Kriterien erfasst und soll nun auf Basis einer Liegenschafts- und Gebäudeanalyse einem Brandschutzkonzept zugeführt werden.
B Liegenschafts- und Gebäudeanalyse
B 1 Nutzung
Die Nutzung des Gebäudes ist als Büro- und Verwaltungsnutzung zu beschreiben. Dabei wird das Gesamtgebäude einer Dienststelle zugeordnet, so dass eine funktionale oder bauliche Unterteilung in einzelne Nutzungsbereiche nicht erforderlich wird; die Gesamterschließung erfolgt über den Haupteingang des Gebäudes an der dortigen Pförtnerloge/Zentrale Information.
Die Raumaufteilung ist in Einzelräumen für entsprechende Sachbearbeiterplätze ausgewiesen und zeigt darüber hinaus kleinere Besprechungsräume sowie einen Konferenzraum für bis zu 35 Personen. Die Anzahl der Personen im Gebäude wird mit ca. 100 Menschen angegeben, der Personenkreis setzt sich nahezu ausschließlich aus der nutzenden Verwaltung zusammen, da Publikumsverkehr in äußerst geringem Maße vorkommt. Besondere Aspekte des Organisationsaufbaues oder Umgebungseinflüsse sind in brandschutztechnischer Hinsicht nicht zu berücksichtigen. Ebenso bestehen keine Konflikte zwischen Arbeitsschutz oder sonstigen Sicherheitsanforderungen, die Nutzung des Objektes unterliegt nicht besonderen Objektschutzanforderungen.
B 2 Gebäudegeometrie
Das Bauwerk erstreckt sich auf Erdgeschoss und drei Obergeschosse mit U-förmigem Grundriss und einer Ausdehnung von rund 43 m x 23 m.
Es weist geschlossene Massivdecken zur Bildung von Geschossen auf und schließt mit einem nicht ausgebauten Dachraum ab.
Die Grundfläche in den einzelnen Geschossen kann überschlägig mit 700 m2 angegeben werden.
B 3 Lage
Das Gebäude ist freistehend errichtet und weist zur Grundstücksgrenze bzw. Nachbarbebauung Abstände auf, die den planungsrechtlichen (und brandschutztechnischen) Anforderungen genügen.
Die Zugänglichkeit zum Objekt erfolgt durch eine Zufahrt/Vorfahrt an der Südseite über eine befestigte Wegefläche zum Haupteingang und angrenzenden Treppenraum.
C Schutzziele
C 1 Allgemeine Schutzziel
Für die brandschutztechnische Bewertung können die Schutzziele der Landesbauordnung zugrunde gelegt werden. Da sich der Standort im Land Nordrhein-Westfalen befindet, wird hier die Bauordnung Nordrhein-Westfalen für das Brandschutzkonzept zugrunde gelegt.
Dabei wird unter Berücksichtigung des Gebäudebestandes eine weitgehende Anpassung an den aktuellen Stand der bauaufsichtlichen Anforderungen angestrebt; Abweichungen sollen mit zielgerichteten Ersatzmaßnahmen kompensiert werden.
In baurechtlicher Hinsicht ist dem gemäß eine Zuordnung als Gebäude mittlerer Höhe vorzunehmen, da die höchsten Aufenthaltsräume mehr als 7 m, jedoch nicht mehr als 22 m über dem angrenzenden Gelände liegen. Der Anwendungsbereich einer Sonderbauverordnung ist nicht gegeben.
C 2 Besondere Schutzziele
Besondere Schutzziele aus Gründen des Sachschutzes, betrieblicher Verfügbarkeit oder Umweltschutz und Nachbarschutz stehen im Beurteilungsobjekt nicht an. Die vorstehend beschriebenen allgemeinen Schutzziele der Landesbauordnung werden daher als Bezugsgröße für das Brandschutzkonzept als ausreichend bewertet.
Auf eine objektspezifische Gefahrenermittlung und den Rückgriff auf rechnerische Brandsimulation kann daher verzichtet werden.
D Brandschutzkonzept
Auf Basis vorstehender Liegenschafts- und Gebäudeanalyse sowie der Schutzzielfestlegung und baurechtlichen Einordnung werden nachfolgende Maßnahmen im Rahmen eines Brandschutzkonzeptes umgesetzt.
1 Flächen für die Feuerwehr
1.1 Objektspezifische Anforderungen an die Zugänglichkeit
Aus dem nachstehend erläuterten Flucht- und Rettungswegkonzept resultiert die Erfordernis zur Anleiterung der Stirnseite des westlichen Gebäudetraktes. Wegen der Gebäudehöhe (Gebäude mittlerer Höhe) wird der Einsatz der Kraftfahrdrehleiter erforderlich. Die Feuerwehrzufahrt sowie die vorbeschriebene Aufstellfläche wird durch Kennzeichnung nach DIN 4066 ausgeschildert und im Rahmen des betrieblichorganisatorischen Brandschutzes insbesondere auch von parkenden Fahrzeugen freigehalten.
1.2 Vorgesehene Zu- und Umfahrten; Aufstell- und Bewegungsflächen
Wegen der geringen Größe des Objektes wird eine Umfahrt nicht erforderlich; eine Gebäudezufahrt ist auch unter Beachtung der DIN 14090 für Einsatzfahrzeuge der Feuerwehr zur südlichen Gebäudevorderseite gegeben. Aufstellflächen für den Einsatz der Kraftfahrdrehleiter bestehen zum Flurfenster für den westlichen Gebäudetrakt.
1.3 Zugänglichkeit
Die Zugänglichkeit für Einsatzkräfte der Feuerwehr ist durch einen ständig anwesenden Pförtner, welcher über einen Generalschlüssel verfügt, zu gewährleisten. Dieser kann auch die außerhalb der Dienstzeiten verschlossene Toranlage an der Grundstückszufahrt öffnen.
2 Löschwasserversorgung
2.1 Löschwasserbedarf
Der Löschwasserbedarf ergibt sich aus Art und Größe des Objektes und in Rücksprache mit der zuständigen Brandschutzdienststelle zu 1.200 l / min.
2.2 Verwendbare Löschwasserentnahmestellen
Für die Löschwasserentnahme ist ein Überflurhydrant aus dem öffentlichen Straßennetz an der Grundstückszufahrt zu verwenden, welcher eine Entfernung von ca. 45 m zum Objekt aufweist. Nach Auskunft des örtlichen Wasserversorgungsunternehmen kann der o. g. Löschwasserbedarf bereits aus dieser Entnahmestelle gedeckt werden; es wird daher auf die Erstellung eines Hydrantenplanes verzichtet.
2.3 Abgleich zur Löschwasserversorgung
Da der Löschwasserbedarf aus dem vorhandenen öffentlichen Netz gedeckt ist, kann auf zusätzliche Maßnahmen auf dem Grundstück verzichtet werden.
3 Löschwasserrückhaltung
3.1 Wassergefährdende Stoffe
Im Objekt sind wassergefährdende Stoffe lediglich in sehr geringem Umfang als Kleinstmengen in Reinigungsmitteln bzw. Lösemittel für Büromaterialien zu erwarten.
3.2 Anforderungen zur Löschwasserrückhaltung
Da die Freigrenzen der Löschwasserrückhalte-Richtlinie namentlich
Äquivalenzmenge deutlich unterschritten werden, bestehen nach einschlägigem Regelwerk keine Anforderungen an den Löschwasserrückhalt.
3.3 Vorgesehene Maßnahmen zur Löschwasserrückhaltung
Ungeachtet der vorstehenden vorschriftenseitigen Einordnung werden für die Löschwasserrückhaltung am Kontrollschacht der Sammelkanalisation (in der Nähe der Grundstückszufahrt gelegen) für den Einsatz der Feuerwehr mobile Löschwasserbarrieren vorgehalten. Eine Detailabstimmung mit der Brandschutzdienststelle ist noch vorgesehen.
4 System der äußeren und inneren Abschottung
4.1 Äußere Abschottung
Die Abstandsflächen entsprechen den Vorgaben der BauO NRW; durch das insgesamt freistehende Gebäude werden die ermittelten Werte auf dem Grundstück selbst eingehalten, so dass keine weiteren Forderungen zu berücksichtigen sind. Belange des Planungsrechtes bleiben von dieser Beurteilung unberührt. Für die Außenwände und Wandbekleidungen werden die nachfolgenden Forderungen der BauO NRW berücksichtigt; weitergehende Anforderungen zur Ausbildung von Gebäudeabschlusswänden bestehen nicht.
4.2 Umsetzung des Abschottungsprinzips
Da die Gebäudelänge und insbesondere die Abwicklung das Maß von 40 m überschreitet, ist etwa in Mitte des nördlichen Gebäudetraktes die Anordnung einer Brandwand vorgesehen. Die resultierenden Brandabschnitte liegen deutlich unter dem nach Bauordnung zulässigen Maß von 40 m x 40 m = 1.600 m2.
Eine weitere Trennung erfolgt im Gebäude durch die Umfassungsbauteile des westlichen Treppenraumes, so dass auch auf den Fluren die entsprechenden Rauchabschnitte gebildet sind. Darüber hinaus werden folgende Räume jeweils mit Trennwänden in der Feuerwiderstandsklasse F 90-a ausgebildet: Aktenlager, Registraturräume, Kopierräume, Abstellräume, zentrales Putzmittellager und Elektroverteilung.
4.3 Anordnung für trennende Bauteile
Die Brandwand wird geradlinig über alle Geschosse bis 30 cm über Dach geführt hergestellt. Sie grenzt im Fassadenbereich unmittelbar an die Mauerwerk-Außenwand. Die Brandwand verläuft außerhalb des Bereiches "einspringender Ecken" im Sinne § 33 (4) BauO NRW. Demgegenüber ist für die Treppe am östlichen Gebäudetrakt eine Lage innerhalb der einspringenden Ecke festzuhalten, so dass dort in der Außenfassade, in nachfolgend noch näher beschriebener Form, der Einbau einer Feuerschutzverglasung vorgesehen wird.
4.4 Detailausführung der trennenden Bauteile
Die F 90-A-Trennwände werden jeweils vom Rohboden bis zur Rohdecke führend hergestellt. Im Bestand vorhandene Trennwände werden ergänzt bzw. nach heutigem Stand der Brandschutztechnik ertüchtigt.
Für die vorbeschriebene Brandwandausbildung ist im Gebäudebestand bereits eine Mauerwerkkonstruktion vorhanden bzw. wird in Teilbereichen wieder hergestellt und ertüchtigt. Die Anforderungen der DIN 4102 Teil 3 bzw. die konstruktiven Hinweise aus DIN 4102 Teil 4 werden beachtet.
4.5 Brandausbreitung in vertikaler Richtung
Das Gebäude weist in der beschriebenen Form Massivdecken aus Stahlbeton auf, für welche als Ergebnis der örtlichen Prüfung und Bestandsanalyse eine Zuordnung in der Feuerwiderstandsklasse F 90-a erfolgen kann. Hinweise auf Sanierung- oder Austauschbedarf ergaben sich auf Basis der Bestandsanalyse nicht. Der Verschluss von Öffnungen für Leitungen und Leitungsanlagen wird an späterer Stelle beschrieben.
Im Fassadenbereich liegen vorgehängte Brüstungselemente aus nichtbrennbaren Baustoffen vor, wobei nach derzeitigem Stand der geltenden bauaufsichtlichen Vorschriften keine Anforderungen zur Verhinderung des Brandüberschlages im Fassadenbereich bestehen.
4.6 Anforderungen an Verschlüsse und Verglasungen
Die Anforderungen an Türen und Klappen innerhalb von abschottenden Bauteilen werden in nachfolgender Tabelle im Abgleich mit den bauaufsichtlichen Anforderungen dargestellt. Anforderungen an Leitungen und Leitungsanlagen bzw. Lüftungsanlagen werden an späterer Stelle des Brandschutzkonzeptes im Zusammenhang mit den Anforderungen an die Haustechnik formuliert.
Tabelle 1 - Brandschutztechnische Anforderungen an Türen und Klappen
| Einbauort | Vorgesehener Verschluss | Baurechtliche Einordnung |
| in Brandwänden | ||
| Brandwand im nördlichen Gebäudetrakt | T 90 | gemäß § 32 (3) BauO NRW |
| als Zugang zu Treppenräumen von notwendigen Fluren | rauchdicht und selbstschließend | gemäß § 37 (10) BauO NRW |
| als Ausgang aus dem Treppenraum ins Freie | keine Anforderungen | gemäß § 37 BauO NRW |
| Verglasung zwischen Haupttreppenraum und notwendigem Flur Erleichterung | F 30 | gemäß § 37 (7) |
| vom Treppenraum zu Räumen mit Brandbelastung | T 30 | besondere Anforderung über § 37 (10) BauO NRW |
| Treppenraumzugang im Kellergeschoss | T 30 | gemäß § 37 (10) BauO NRW |
| Türen zu nicht ausgebautem Dachraum | T 30 | gemäß § 37 (10) BauO NRW |
| Verglasung im Eckbereich Treppenraum | F 90 | gemäß § 33 (6) BauO NRW |
| in Wänden der Feuerwiderstandsklasse | F 90 | |
| zu Lager- und Technikräumen | T 30 | gemäß § 30 (2) BauO NRW |
| in Wänden der Feuerwiderstandsklasse F 30 | ||
| Türen von Stichflur zu Büroräumen | rauchdicht und selbstschließend | gemäß § 38 (4) BauO NRW |
| Verglasungen in den Flurwänden | F 30 | gemäß § 38 BauO NRW |
| für Oberlichter (mehr als 1,80 m über Fußboden) |
G 30 | gemäß VV zu 38.4 |
| zur Unterteilung in Flurabschnitte | trifft im Objekt nicht zu | vgl. § 38 (2) BauO NRW |
5 Baustoffe und Bauteile
5.1 Feuerwiderstandsdauer der Bauteile
Die Anforderungen an die Feuerwiderstandsdauer der Bauteile werden nochmals in Tabelle 2 zusammengestellt.
Der Nachweis der Feuerwiderstandsdauer wird im Rahmen einer statischen Berechnung geführt und geprüft.
5.2 Anforderungen an Baustoffe
Die Anforderungen an Baustoffe werden in der Tabelle 3 zusammengestellt.
6 Rettungswege
6.1 Grundsystem der Rettungswege
Für das Gebäude bestehen zwei Treppenräume, welche auf Geländeniveau einen unmittelbaren Ausgang ins Freie aufweisen. Infolge dieser Treppenräume ist für den Trakt zur Gebäudenordseite sowie zur Ostseite die Sicherstellung des ersten und zweiten Rettungsweges auf bauliche Weise möglich. Für den nach Süden orientierten Gebäudetrakt auf der Westseite bildet jeweils der Treppenraumzugang den ersten Rettungsweg; der zweite Rettungsweg muss über eine Anleiterung von der Flurzone erfolgen.
Entsprechende Feuerwehrzufahrten und Aufstellflächen sind in vorstehenden Brandschutzkonzepten beschrieben.
Für den Trakt Ostseite im Erdgeschoss ist der Treppenraum mit einem Ausgang in das Freie verlängert. Dadurch ist der zweite Rettungsweg als Fenster der Einzelräume zu gewährleisten. Für den Konferenzraum im Obergeschoss besteht eine Außentreppe als weitere Sicherheitsreserve.
6.2 Maßliche Auswertung der Rettungswege
Die Flurbreite beträgt 1,40 m, die Treppenbreiten jeweils 1,20 m (lichte Durchgangsbreite) und entsprechen somit den Anforderungen der Bauordnung und Arbeitsstättenrechtes.
Die Fluchtwegentfernungen von 35 m nach § 37 (2) BauO NRW werden für alle Aufenthaltsräume eingehalten bzw. deutlich unterschritten. Ein entsprechender Nachweis ist in den beigehefteten Planunterlagen eingetragen.
Die Vorgaben des § 38 (4) für Stichflure sind ebenso im Objekt eingehalten.
Tabelle 2 - Feuerwiderstandsdauer der Bauteile
| Einbauort | Vorgesehene Bauweise | Baurechtlicher Abgleich |
| Tragende Bauteile | Stahlbetonskelett F 90-AB | gemäß § 29 (1) BauO NRW |
| Geschossdecken | Stahlbeton F 90-AB | gemäß § 34 (1) BauO NRW |
| Außenwand | vorgehängte Fassade aus nichtbrennbaren Baustoffen | gemäß § 29 (1) BauO NRW |
| Wände notwendiger Flure | Trockenbausysteme; zum Teil F 30-AB | gemäß § 38 BauO NRW |
| Trennwände Räume besonderer Brandgefahr |
Trockenbauwände F 90-AB | gemäß Brandschutzkonzept |
| Treppenraumwände | Mauerwerk F 90-a in Bauart Brandwänden | gemäß § 37 BauO NRW |
| Dachstuhl | zimmermannsmäßige Bauweise | gemäß § 29 (1) BauO NRW |
6.3 Spezifische Anforderungen an Rettungswege
Die Treppenräume werden entsprechend den Anforderungen an notwendige Treppenräume hergestellt; Umfassungsbauteile und Türverschlüsse sind entsprechend den obigen tabellarischen Angaben hergestellt.
Die Treppenräume werden von Einbauten freigehalten; lediglich im Haupttreppenraum befindet sich ein Pförtnerdienstplatz. Hiergegen bestehen keine Bedenken, da mit brandlastarmer Möblierung ausgestattet wird und die notwendigen Fluchtweg-Durchgangsbreiten nicht eingeschränkt werden. Zudem ist er ständig besetzt und ein ausreichendes Löschgerät zur Bekämpfung von Entstehungsbränden vorgehalten.
6.4 Kennzeichnung und Beleuchtung
Wegen der Größe des Gesamtobjektes wird der Einbau einer Sicherheitsbeleuchtung nicht erforderlich; es sind nur wenige besonders brandgefährdete Räume vorhanden.
Im Rahmen des Brandschutzkonzeptes ist jedoch der Einbau einer Sicherheitskennzeichnung, wie z.B. hinterleuchtete Piktogramme, vorgesehen.
Diese werden als Dauerschaltung nach VDE 0108 betrieben und auch für den Ausfall des betrieblichen Versorgungsnetz auf mindestens eine Stunde Betriebsdauer ausgelegt.
7 Nutzungskriterien
7.1 Analyse der Personenzahlen
Aus der vorgesehenen Nutzung ist die gleichzeitige Anwesenheit größerer Personenzahlen nicht zu erwarten; besondere Veranstaltungen mit größeren Personenmengen sind nicht vorgesehen.
7.2 Leistungsfähigkeit der Flucht- und Rettungswege
Die Flucht- und Rettungswege können mit einer lichten Breite von 2 x 1,40 m = 2,80 m unter hilfsweisem Ansatz der Regelung für 1 m Durchgangsbreite je 150 Personen auf maximal 420 Personen ermittelt werden. Damit bestehen erhebliche Reserven gegenüber der betrieblichen Nutzung und ggf. realistischer Sonderereignisse.
Tabelle 3 - Anforderungen an Baustoffe
| Einbauort | Vorgesehene Bauweise | Baurechtlicher Abgleich |
| Dachaufbau | Ziegeleindeckung; harte Bedachung | gemäß § 35 (1) BauO NRW |
| Außenwände | vorgehängte Fassade aus nichtbrennbaren Baustoffen | Reserven gegenüber § 29 (1) |
| Fußböden in Rettungswegen | Bodenbelag schwerentflammbar | gemäß § 38 (6) BauO NRW |
| Bekleidungen im Flur und in Treppenräumen BauO NRW | nichtbrennbare Baustoffe | gemäß § 38 (6) bzw. 37 (9) |
7.3 Sonstige Rahmenbedingungen zur Nutzung
Gemäß Liegenschafts- und Gebäudeanalyse wird das Gebäude als Büro- und Verwaltungsgebäude eingeordnet. In der Raumaufteilung sind Räume mit besonderer Brandgefahr ausgewiesen (Lagerräume, Kopierräume, Technikräume etc.), so dass eine entsprechende Nutzung außerhalb dieser Räume nicht möglich ist. Insbesondere sind die Flucht- und Rettungswege von Brandlasten und von Einbauten, die die Durchgangsbreite unzulässig beschränken, freizuhalten.
8 Haustechnische Anlagen
8.1 Einrichtungen und Anlagen zur haustechnischen Versorgung
Die haustechnische Versorgung des Gebäudes erfolgt weitgehend konventionell mit geringem Aufwand an Installation.
Die Elektroverkabelung innerhalb der Büroräume ist als Fensterbank-Brüstungskanal vorgesehen. Die Technikräume sind im Kellergeschoss angeordnet; in jedem Geschoss befindet sich eine Elektrounterverteilung zugleich als EDV-Datenraum.
8.2 Anforderungen an Schottungen
Bei der Durchdringung von Brandabschnitten, Geschossdecken oder Schachtwandungen werden folgende Maßnahmen zur Verhinderung der Brandausbreitung vorgesehen:
8.3 Anforderungen an Installationsschächte
Installationsschächte sind in der Gebäudeplanung derzeit noch nicht ausgewiesen, so dass nachfolgende Angaben bereits vorsorglich für eine Planungsfortschreibung gegeben werden.
Die Umfassungsbauteile sind in feuerbeständiger Bauart, Klappen als Feuerschutzabschlüsse, nach den Angaben in Kapitel 4.6 mit vierseitig umlaufender Dichtung herzustellen.
Unterdecken in notwendigen Fluren werden in der Feuerwiderstandsklasse F 30 an die Brandbeanspruchung von oben und unten ausgelegt und aus nichtbrennbaren Baustoffen hergestellt.
Sofern einzelne Leitungen als Leitungsanlagen aus brennbaren Baustoffen die Treppenräume durchdringen, werden diese in Installationskanäle I 90 eingefasst.
8.4 Aufzüge
Im Gebäude befindet sich ein Aufzug innerhalb des Treppenraumes, welcher ohne feuerbeständigen Schacht ausgeführt werden kann, da weniger als fünf Vollgeschosse vorliegen (vgl. § 39 (2) BauO NRW).
Wegen der Lage im Treppenraum kann auch auf eine besondere Evakuierungssteuerung verzichtet werden. In den einzelnen Geschossen wird als Hinweisschild "Aufzüge im Brandfall nicht benutzen" montiert.
8.5 Blitzschutz
Für das Gesamtgebäude ist eine Blitzschutzanlage nach den anerkannten Regeln der Technik vorgesehen. Die Blitzschutzanlage muss den Vorgaben der VDE 0185 entsprechen und einen Potentialausgleich gemäß VDE 0190 an den Fundamenten der erhalten.
8.6 Elektrische Betriebsräume
Elektrische Betriebsräume im Anwendungsbereich der EltBauVO liegen im Objekt nicht vor; Batterieräume oder Ladestationen sowie Netzersatzanlagen und Trafoanlagen sind nicht vorgesehen.
8.7 Feuerungsanlagen; Heizräume
Das Gebäude wird über Fernwärme versorgt und mit einer Verteilerstation im Kellergeschoss ausgestattet. Insoweit ergeben sich keine besonderen Anforderungen insbesondere nach Feuerungsverordnung.
8.8 Maßnahmen des Explosionsschutzes
Aus Art und Umfang der Nutzung und gehandhabten Stoffe sind besondere Maßnahmen für den Explosionsschutz nicht vorzusehen.
9 Lüftungsanlage
9.1 Umfang und Art der geplanten Lüftung
Für das Gebäude sind keine Maßnahmen zur betrieblichen Lüftung und Klimatisierung vorgesehen; lediglich der Konferenzraum erhält ein Einzelgerät, welches im Dachraum aufgestellt und über feuerwiderstandsfähige Leitungen mit dem Raum verbunden ist. Für die Toilettenräume werden Strangentlüftungen in geprüfter Bauart DIN 18017 hergestellt.
9.2 Führung der Schächte und Kanäle und Brandschutzmaßnahmen
Die Lüftungsleitungen, die den Aufstellort der Anlage (Dachraum) mit dem versorgten Bereich des Konferenzraumes verbinden, werden in der Feuerwiderstandsklasse L 90 nach DIN 4102 Teil 6 hergestellt und benötigen in Anwendung der Richtlinie über Brandschutzanforderungen an Lüftungsanlagen darüber hinaus keine weitergehenden Absperrvorrichtungen/Brandschutzklappen.
9.3 Steuerung im Brandfall
Durch einen Rauchmelder in Zu- und Abluftleitung wird das Lüftungsgerät im Brandfall automatisch ausgeschaltet.
10 Rauch- und Wärmeabzug
10.1 Prinzipielle Maßnahmen
Für den Rauch- und Wärmeabzug sind offenbare Fenster vorhanden, so dass keine weitergehenden Maßnahmen erforderlich sind.
Der Putzmittelraum weist in der Außenwand keine offenbaren Fenster auf, wobei jedoch Bedenken zurückgestellt werden können angesichts dessen feuerbeständiger Einhausung und geringen Raumgröße.
10.2 Auslegung der Entrauchungsmaßnahmen
Für die offenbaren Fenster in den Obergeschossen werden keine Vorgaben für die Dimensionierung des Öffnungsquerschnittes gegeben; der für die betriebliche Lüftung vorgesehene Querschnitt ist auch für Zwecke der Entrauchung ausreichend.
Für die Rauchabzüge in Treppenräumen wird nach den Vorgaben des § 37 BauO NRW ein Öffnungsquerschnitt von 5 % der Treppenraumgrundfläche bzw. mindestens 1 m2 (nach MBO 2002) eingehalten.
Für die Kellerräume sind Lichtschächte und offenbare Fenster in der Größenordnung von 1 % der Raumgrundfläche vorgesehen.
10.3 Spezifische Anforderungen
Auf den Einbau von besonderen Öffnungsvorrichtungen kann für die Aufenthaltsräume und Kellerräume entsprechend vorstehender baurechtlicher Einordnung verzichtet werden.
Für den Treppenraum wird eine natürliche Rauchabzugsanlage (NRA) nach DIN 18232-2 bzw. EN 12101-2 (Öffnungsvorrichtungen, Energiezuleitungen und Zubehör) ausgeführt.
10.4 Zuluftführung
Für die Aufenthaltsräume und Kellerräume erfolgt die ausreichende Zuluftführung durch Nachströmung aus angrenzenden Gebäudebereichen in Übereinstimmung mit den Vorgaben des Bauordnungsrechtes. Für den Treppenraum ist die Nachströmung durch Öffnen der ins Freie führenden Ausgangstüren gewährleistet.
10.5 Auslösung und Steuerung
Der Rauchabzug im Treppenraum erhält eine Öffnungsvorrichtung im Zugangsbereich des Erdgeschosses. Dieser wird so ausgeführt, dass der Zustand geöffnet oder geschlossen abgelesen werden kann.
11 Anlagen und Einrichtungen für die Brandbekämpfung
11.1 Erfordernis besonderer Einrichtungen
Auf den Einbau automatischer Löschanlagen wie Sprinkleranlagen sowie Wandhydranten kann aus der vorherrschenden Nutzung und Risikobewertung im baurechtlichen Bezugsrahmen verzichtet werden. Zur Selbsthilfeeinrichtung sind Handfeuerlöscher ausreichend und vorgesehen.
11.2 Auslegungskriterien
Angaben hierzu entfallen, da entsprechende Anlagen nicht vorgesehen sind.
11.3 Wandhydranten und Steigleitungen
Objektspezifisch besondere Angaben entfallen.
11.4 Grundzüge zur Ausstattung von Handfeuerlöschern
Die Ausstattung mit Handfeuerlöschern erfolgt auf der Grundlage der "Regelungen für die Ausstattung von Arbeitsstätten mit Feuerlöschern - BGR 133" (vorher ZH 1 / 201) des Hauptverbandes der gewerblichen Berufsgenossenschaften. Die Standorte der Feuerlöscher werden zwischen Gebäudenutzer und Brandschutzdienststelle abgestimmt; ein Vorschlag ist in die Planunterlagen in Anhang eingetragen.
11.5 Gegebenenfalls erforderliche Sonderlöschmittel
Besondere Löschmittel sind nicht vorgesehen.
12 Brandmeldeanlagen und Alarmierungseinrichtungen
Im Brandschutzkonzept für das Beurteilungsobjekt sind keine besonderen Maßnahmen für Brandmeldeanlage und Alarmierungsanlage vorgesehen, so dass an dieser Stelle keine weitergehende Beschreibung erfolgt.
13 Sicherheitsstromversorgung
13.1 Zusammenstellung
Zur Sicherstellung über Ersatzstromversorgung sind ausschließlich die Fluchtwegpiktogramme vorgesehen, welche als akkugepufferte Geräte ausgeführt werden sollen. Objektspezifisch sind keine darüber hinausgehenden Anforderungen an die Sicherheitsbeleuchtung gestellt.
13.2 Aufstellraum
Durch die Ausführung der Akkupufferung am Einzelgerät entfallen besondere Anforderungen.
13.3 Funktionserhalt
Leitungen mit Funktionserhalt ergeben sich im Rahmen des Brandschutzkonzeptes objektspezifisch nicht.
14 Feuerwehrpläne
14.1 Erfordernis
Für das Objekt wird im Rahmen des Brandschutzkonzeptes die Ausarbeitung eines Feuerwehrplan nach DIN 14095 in enger Abstimmung mit der örtlichen Brandschutzdienststelle für erforderlich gehalten.
14.2 Spezifische Aspekte
In den Feuerwehrplänen sind insbesondere aus dem vorstehenden Brandschutzkonzept darzustellen:
Im übrigen wird auf die Vorgaben der DIN 14095 verwiesen.
15 Betriebliche Maßnahmen zur Brandverhütung
Die Maßnahmen zur betrieblichen Brandverhütung sollen im weiteren im Zuge der weiteren Planungsfortschreibung mit dem Gebäudenutzer und beteiligten Genehmigungsbehörden festgelegt werden. Im Rahmen des Brandschutzkonzeptes erfolgen zum derzeitigen Zeitpunkt keine weiteren Angaben.
16 Baurechtlicher Abgleich; Zusammenstellung von Abweichungen
16.1 Zusammenstellung
Im Rahmen des Brandschutzkonzeptes ist lediglich eine Abweichung von § 37 (9) beansprucht:
Pförtnerdienstplatz im Haupttreppenraum.
16.2 Erläuterung und Begründung
Gegen die Abweichung bestehen keine Bedenken, da
16.3 Hinweise auf Baulasten
Aus brandschutztechnischer ergeben sich keine Anforderungen an Baulasten.
E Visualisierung des Brandschutzkonzeptes
Vorstehende Maßnahmen des Brandschutzkonzeptes sind in nachfolgende Planunterlagen soweit möglich visualisiert. Die Planunterlagen können ausschließlich im Zusammenhang mit vorstehend textlichem Erläuterungsbericht zur Dokumentation der Brandschutzmaßnahmen verwendet werden.
Beispiel für eine Brandsimulationsberechnung als Brandschutznachweis
Problemstellung und Schutzziele
In eine bestehende Halle soll eine zweigeschossige
Bühne mit Parkdecks eingebracht werden. Die bestehende Halle soll aus Gründen des Denkmalschutzes soweit wie möglich nicht verändert werden. Die brandschutztechnischen Anforderungen für die Umbaumaßnahmen wurden mit der zuständigen Dienststelle vorabgestimmt. Danach können die vorgesehenen Parkebenen wie eine offene Garage beurteilt werden, wenn
Fahrzeugbrand, auf den Parkdecks an der bestehenden Halle keine unzulässigen Temperatureinwirkungen auftreten. Dies gilt u. a. für die Stahlträger und für die im Dach vorhandene Holzverschalung, die bei einem Brand auf den Parkdecks nicht entzündet werden soll.
Die in den einzelnen Raumbereichen ermittelten Dicken der "raucharmen" Schichten und der Rauchgastemperaturen sowie die Zusammensetzung der Rauchgase sind die Grundlage für die brandschutztechnische Bewertung, wobei für diese Größen bestimmte Grenzwerte nicht über- bzw. unterschritten werden dürfen.
Die Gefahr einer Brandübertragung auf die Holzschalung im Dach und die Temperaturbelastung der Konstruktionselemente der bestehenden Halle wird neben den berechneten Raumtemperaturen sowie Schichtdicken anhand lokaler Temperaturen bewertet, d. h. in diesem Zusammenhang wird die Lage des Bauteils bzw. der Holzschalung in Bezug auf den Brandherd berücksichtigt.
Für die Bewertung der Zulässigkeit von bestimmten Zuständen werden aufgrund des derzeitigen Diskussionsstandes und vorliegender Erfahrungen folgende Anforderungen zur Begehbarkeit und zur Verhinderung einer Brandübertragung auf die bestehende Halle gestellt:
Bei den Kriterien für die Entzündung der Holzschalung und der Tragfähigkeit der Stahlträger der Dachkonstruktion ist als zusätzliche Sicherheit enthalten, dass die für eine Beurteilung relevante
Oberflächentemperatur niedriger ist als die Gastemperatur in der Umgebung des betrachteten Bauteils. Dies gilt insbesondere für Brände von Autos, bei denen kurzzeitig eine sehr hohe Energiefreisetzung auftritt. In diesem Fall ist die Oberflächentemperatur teilweise deutlich geringer als die Gastemperatur.
Für die Beurteilung im Zusammenhang mit der Bauteilbeanspruchung wird ein Zeitraum von 45 Minuten als ausreichend eingestuft, weil in diesem Zeitraum die Brandbekämpfung wirksam wird und der Brand gelöscht wird bzw. es zu einer deutlichen Reduzierung der Energiefreisetzung kommt.
Zur Risikobewertung durch die Feuerwehr werden Brandszenarien für ein einzelnes brennendes Auto und als Grenzbetrachtung für vier gleichzeitig brennende Autos betrachtet. Der Fall eines einzelnen brennenden Autos ist dabei als der Auslegungsfall anzusehen, weil aus der Literatur bekannt ist, dass der gleichzeitige Brand von mehr als einem Auto in einem Parkhaus äußerst selten beobachtet wurde. Der betrachtete Grenzfall soll als Entscheidungshilfe für die Beurteilung eines sehr unwahrscheinlichen Falles dienen, d. h. in diesem Fall ist die Einhaltung aller Schutzziele nicht erforderlich.
Im Rahmen von Wärmebilanzrechnungen müssen bestimmte Annahmen zur zeitlichen Entwicklung des zu erwartenden Abbrandes getroffen werden. Diese Annahmen betreffen üblicherweise entweder die Abbrandrate, d. h. die pro Zeiteinheit verbrennende Masse brennbarer Stoffe (üblicherweise in kg / s), oder die Energiefreisetzung bzw. die dabei auftretende Wärmefreisetzung (üblicherweise in kW). Bei Vorgabe der Abbrandrate können auch Aussagen zur Rauchgaszusammensetzung gemacht werden, wenn die Brennstoffzusammensetzung zumindest näherungsweise bekannt ist. Angaben zu gemessenen bzw. beobachteten
Abbrandentwicklungen verschiedener Stoffe sind der Fachliteratur zu entnehmen. Dazu müssen die einzelnen Stoffe in ihrer Menge und Zusammensetzung bekannt und festlegbar sein. Dies ist üblicherweise für anzunehmende Betriebsdauern nicht möglich. Im vorliegenden Fall sind die relevanten Brandszenarien durch die vorgesehene Nutzung als Parkhaus zur Einstellung von PKWs festgelegt. Eine Lagerung von brennbaren Stoffen ist in diesem Fall nicht zulässig. Andere Brände als PKW-Brände sind daher auszuschließen.
Brandszenarien zur Beurteilung der Brandwirkungen
Es wurden für die Gesamtbewertung des vorliegenden Falles insgesamt ca. 30 Brandsimulationsrechnungen mit Variation der Randbedingungen durchgeführt. Von den durchgeführten Berechnungen wird eine Simulation im Folgenden näher erläutert. Die Vielzahl von Berechnungen ist erforderlich, um Unsicherheiten in Bezug auf die ungünstigsten Einflüsse (Brandort, Ventilation etc.) und die zu erwartende Brandleistung zu erfassen. Die einzelnen Brandszenarien müssen dann zumindest qualitativ in Bezug auf ihre Eintretenswahrscheinlichkeit bewertet werden.
Aus Gründen der Nachvollziehbarkeit der Berechnungen müssen die für die einzelnen Brandszenarien verwendeten Eingabedaten (Geometrie, Ventilation, thermodynamische Steuergrößen, Brandleistung etc.) dokumentiert werden, um später die verwendeten Randbedingungen kontrollieren zu können, so dass bei einer Prüfung der Berechnungen diese auch ggf. mit einem anderen Rechenprogramm kontrolliert werden können. Auf diese Darstellung wird hier verzichtet, um den Abschnitt kurz zu halten.
Die Halle ist 90 m lang, 45 m breit und ca. 18 m hoch. Für die Berechnungen wird die Halle in Querrichtung in zwei und in Längsrichtung in drei Raumbereiche unterteilt. Damit wird die Halle durch sechs Raumbereiche dargestellt, die untereinander verbunden sind, d. h. die Verbindungsflächen zwischen neben einander liegen den Raumbereichen werden als vollständig offen modelliert und es bestehen damit keine Abtrennungen im Inneren der Halle. Das dabei entstehende Raummodell ist in Abb. 1 dargestellt.
Abb. 1: Geometrie und Verbindungsflächen
Abb. 2: Brandszenarien für die Berechnungen
|
1.500 kW (BMG 1 nach 5 min) (Lw_E1100) |
![]() |
8.300 kW (1 Auto) (Lw_E1101) |
![]() |
6.000 kW (1 Auto, Spitze abgemindert) (Lw_E1102) |
![]() |
33.200 kW (4 Autos gleichzeitig) (Lw_E1103) |
![]() |
24.000 kW (vier Autos gleichzeitig, Spitze abgemindert) (Lw_E1104) |
![]() |
16.000 kW (vier Autos nacheinander) (Lw_E1105) |
![]() |
12.000 kW (BMG 4 nach 20 min) (Lw_E1106) |
![]() |
12.000 kW (BMG 4 nach 15 min) (Lw_E1107) |
![]() |
24.000 kW (BMG 5 nach 15 min) (Lw_E1108) |
![]() |
24.000 kW (BMG 5 nach 25 min) (Lw_E1109) |
Es wurden unterschiedliche Brandleistungen für die verschiedenen Berechnungen angenommen, die in Abb. 2 dargestellt sind. Daraus geht hervor, dass dabei maximale Brandleistungen zwischen 1,5 MW und 32 MW auftreten können. Als Brandszenarien werden dabei neben den typischen Bränden an Fahrzeugen, die in der Abb. 2 erläutert sind, auch Brände nach den Bemessungsgruppen BMG 1 (1,5 MW), BMG 4 (12 MW) und BMG 5 (24 MW) nach DIN 18232-2 verwendet. Damit werden die in der Garage denkbaren Brandereignisse abgedeckt. Die einzelnen Brandleistungen werden in der Gesamtbewertung auch qualitativ hinsichtlich der zu erwartenden Eintretenswahrscheinlichkeit ingenieurmäßig bewertet.
Die Brandszenarien bzw. Energiefreisetzungen Lw_E1101 (erste Kurve) und Lw_1103 (zweite Kurve) beschreiben die Ableitung eines Bemessungsbrandszenariums bzw. einer Design-Fire-Kurve, die von der TU Wien für Bemessungen von Brandrauchentlüftungen in Tiefgaragen entwickelt und verwendet wurde.
Die Szenarien BMG 1, BMG 4 und BMG 5 entsprechen der Energiefreisetzung nach DIN 18232-2 zur Bemessung von natürlichen Rauchabzugsanlagen.
In den Legenden der betreffenden Bilder ist jeweils angegeben, für welchen Raumbereich die entsprechenden Kurven in den Diagrammen gelten. Dabei ist sowohl die Raumnummer bei der betrachteten Simulation als auch der Raumnamen entsprechend der Darstellung auf Abb. 1 angegeben.
In Abb. 3 bis Abb. 10 sind die Ergebnisse für einen Brand eines Autos mit einer maximalen Energiefreisetzung von 8.300 kW auf der Ebene + 6,75 m
Abb. 3: Energieströme für den Brand eines Autos auf Ebene + 6,75 m, Plumeursprung am Fußboden, alle Verglasungen entfernt
|
gesamte Energiefreisetzung HCFREI (kW) 1 (hoch_a_li) / Lw_50.031 |
![]() |
Energiestrom in Heißgasschicht HC0P (kW) 1 (hoch_a_li) / Lw_50.031 |
![]() |
konvektive Energiefreisetzung QKONV (kW) 1 (hoch_a_li) / Lw_50.031 |
![]() |
Energieverlust an Plume = FVBAK*HCFREI (kW) 1 (hoch_a_li) / Lw_50.031 |
Abb. 4: Rauchgastemperaturen in den einzelnen Raumbereichen
![]() |
Temperatur Heißgasschicht Raum 1 (°C) 1 (hoch_a_li) / Lw_50.031 |
![]() |
Temperatur Heißgasschicht Raum 2 (°C) 2 (hoch_a_mi) / Lw_50.031 |
![]() |
Temperatur Heißgasschicht Raum 3 (°C) 3 (tief_a_li) / Lw_50.031 |
![]() |
Temperatur Heißgasschicht Raum 4 (°C) 4 (tief_a_mi) / Lw_50.031 |
![]() |
Temperatur Heißgasschicht Raum 5 (°C) 5 (hoch_a_re) / Lw_50.031 |
![]() |
Temperatur Heißgasschicht Raum 6 (°C) 6 (tief_a_re) / Lw_50.031 |
dargestellt. In diesem Fall sind alle vorhandenen Verglasungen entfernt. Der Plumeursprung wird in Höhe des Fußbodens angesetzt. Die Abb. 2 enthält die Energieströme, die dabei auftreten. Diese betreffen die gesamte Freisetzung, den Teil, der in die Heißgasschicht insgesamt sowie konvektiv eingetragen wird, und den Teil, der von den Umfassungsbauteilen aufgenommen wird. Die Brandleistung ist danach in den ersten 15 Minuten auf 1,5 MW beschränkt. Danach steigt die Brandleistung und erreicht nach 27 Minuten maximal 8,3 MW, um danach wieder abzunehmen. Dieser Fall ist der übliche Auslegungsfall, d. h. die Erfüllung der maximalen Anforderungen ist über die gesamte Simulationsdauer erforderlich.
In den einzelnen Raumbereichen in der Halle treten mittlere Rauchgastemperaturen von maximal 50 bis 80 °C auf (Abb. 4). Die Temperaturen der unteren Schicht nehmen nur geringfügig um ca. 8 °C zu (Abb. 5).
Abb. 6 enthält eine lokale Temperaturauswertung für die untersten Stahlträger der Dachkonstruktion. Die Träger der Dachkonstruktion sind in einer Höhe von 14,10 m über Fußbodenniveau in der Halle angeordnet.
Bei den dargestellten Temperaturen wird die horizontale Lage verändert, d. h. die Stahlträger werden zuerst direkt in der Mitte der Brandfläche und dann in Abständen von jeweils einem Meter dazu ausgewertet. Zum Vergleich ist in der Auswertung die mittlere Rauchgastemperatur dargestellt.
Diese Temperaturen sind i. W. relevant für die Beurteilung der Temperaturbelastung der Stahlträger. Die Stahltemperaturen liegen zwischen 80 und 380 °C je nach der Lage der untersuchten Stelle in Bezug auf den Brandherdursprung.
Abb. 5: Temperaturen der raucharmen Schichten in den einzelnen Raumbereichen
![]() |
Temperatur Kaltgasschicht Raum 1 (°C) 1 (hoch_a_li) / Lw_50.031 |
|
Temperatur Kaltgasschicht Raum 2 (°C) 2 (hoch_a_mi) / Lw_50.031 |
![]() |
Temperatur Kaltgasschicht Raum 3 (°C) 3 (tief_a_li) / Lw_50.031 |
![]() |
Temperatur Kaltgasschicht Raum 4 (°C) 4 (tief_a_mi) / Lw_50.031 |
![]() |
Temperatur Kaltgasschicht Raum 5 (°C) 5 (hoch_a_re) / Lw_50.031 |
![]() |
Temperatur Kaltgasschicht Raum 6 (°C) 6 (tief_a_re) / Lw_50.031 |
Abb. 7 enthält eine lokale Temperaturauswertung für die Holzschalung im Dach. Die Holzschalung befindet sich im ungünstigsten Fall 18,65 m über der Mitte des Brandherdes. Mit zunehmender Entfernung verringert sich die Höhe auf 18,55 m. Diese Temperaturen sind i. W. relevant für die Beurteilung der Temperaturbelastung der Holzschalung. An der Holzschalung werden maximal 220 °C und damit gerade etwa die zulässige Temperatur erreicht.
Abb. 7: Temperaturen an der Holzschalung im Dach im Bereich des brennenden Autos
|
unterspannende Stahlträger x: 13.20, y: 8.00, z: 14.10 (°C) 1 (hoch_a_li) / Lw_50.031 |
![]() |
unterspannende Stahlträger x: 13.20, y: 9.00, z: 14.10 (°C) 1 (hoch_a_li) / Lw_50.031 |
![]() |
unterspannende Stahlträger x: 13.20, y: 10.00, z: 14.10 (°C) 1 (hoch_a_li) / Lw_50.031 |
|
unterspannende Stahlträger x: 13.20, y: 11.00, z: 14.10 (°C) 1 (hoch_a_li) / Lw_50.031 |
![]() |
unterspannende Stahlträger x: 13.20, y: 12.00, z: 14.10 (°C) 1 (hoch_a_li) / Lw_50.031 |
![]() |
Temperatur Heissgasschicht Raum 1 (°C) 1 (hoch_a_li) / Lw_50.031 |
Die "raucharme" Schicht beträgt auf der am höchsten gelegenen Ebene + 6,75 m noch mindestens 2,6 m, d. h. die Verrauchung der Halle ist geringer als zulässig (Abb. 8). Die definierten Schutzziele werden eingehalten.
Die weiteren Abbildungen enthalten die CO2-Konzentrationen (Abb. 9) und die Sichtweiten (Abb. 10) in den unteren Schichten angegeben. Diese Größen sind relevant zur Beurteilung der Begehbarkeit der untersuchten Raumbereiche. Die berechneten CO2-Konzentrationen beinhalten eine Ausgangskonzentration von 0,03 % der normalen Luft. Die CO2-Konzentrationen in den Rauchgasschichten liegen je nach Brandszenarium bei 3 bis 8 Vol.-%. Sie sind für die Beurteilung nicht relevant. Als zulässige CO2-Konzentrationen in der unteren Schicht wurde für die kurzzeitige Belastung von Personen eine CO2-Konzentration von 0,5 Vol.-% angenommen. Diese steht stellvertretend für eine Berücksichtigung von CO in Konzentrationen von < 0,1 bis 0,12 Vol.-% und anderer giftiger Gase, die mit dem Simulationsmodell bei gut ventilierten Bränden nicht erfassbar sind. Die CO2-Konzentrationen in den "raucharmen" Schichten sind mit weniger als 0,15 Vol.-% akzeptabel. Im Zeitbereich von etwa 23 Minuten wird in der Halle eine Sichtweite von 20 m unterschritten.
Abb. 8: Absolute Höhenlage der Schichtgrenzen in den einzelnen Raumbereichen
![]() |
absolute Höhenlage Schichtgrenze Raum 1 (m) 1 (hoch_a_li) / Lw_50.031 |
![]() |
absolute Höhenlage Schichtgrenze Raum 2 (m) 2 (hoch_a_mi) / Lw_50.031 |
![]() |
absolute Höhenlage Schichtgrenze Raum 3 (m) 3 (tief_a_li) / Lw_50.031 |
![]() |
absolute Höhenlage Schichtgrenze Raum 4 (m) 4 (tief_a_mi) / Lw_50.031 |
![]() |
absolute Höhenlage Schichtgrenze Raum 5 (m) 5 (hoch_a_re) / Lw_50.031 |
![]() |
absolute Höhenlage Schichtgrenze Raum 6 (m) 6 (hoch_a_re) / Lw_50.031 |
![]() |
Fußboden Parkebene tief 5,4 |
![]() |
2,5 m über Fußboden tief 7,9 |
![]() |
Fußboden Parkebene hoch 6,75 |
![]() |
2,5 m über Fußboden hoch 9,25 |
Abb. 9: CO2-Konzentrationen der unteren Schicht in den einzelnen Raumbereichen
|
CO2-Gehalt der Abgase kalte Zone Raum 1 (Vol.-%) 1 (hoch_a_li) / Lw_50.031 |
![]() |
CO2-Gehalt der Abgase kalte Zone Raum 2 (Vol.-%) 2 (hoch_a_mi) / Lw_50.031 |
![]() |
CO2-Gehalt der Abgase kalte Zone Raum 3 (Vol.-%) 3 (tief_a_li) / Lw_50.031 |
![]() |
CO2-Gehalt der Abgase kalte Zone Raum 4 (Vol.-%) 4 (tief_a_mi) / Lw_50.031 |
![]() |
CO2-Gehalt der Abgase kalte Zone Raum 5 (Vol.-%) 5 (hoch_a_re) / Lw_50.031 |
![]() |
CO2-Gehalt der Abgase kalte Zone Raum 6 (Vol.-%) 6 (tief_a_re) / Lw_50.031 |
Schlussfolgerungen aus allen Berechnungen
Aus allen betrachteten Brandszenarien werden u. a. folgende Schlussfolgerungen gezogen bzw. brandschutztechnischen Anforderungen abgeleitet.
Abb. 10: Sichtweiten der unteren Schicht in den einzelnen Raumbereichen
|
Sichtweite kalte Zone Raum 1 (m) 1 (hoch_a_li) / Lw_50.031 |
![]() |
Sichtweite kalte Zone Raum 2 (m) 2 (hoch_a_mi) / Lw_50.031 |
![]() |
Sichtweite kalte Zone Raum 3 (m) 3 (tief_a_li) / Lw_50.031 |
![]() |
Sichtweite kalte Zone Raum 4 (m) 4 (tief_a_mi) / Lw_50.031 |
![]() |
Sichtweite kalte Zone Raum 5 (m) 5 (hoch_a_re) / Lw_50.031 |
![]() |
Sichtweite kalte Zone Raum 6 (m) 6 (tief_a_re) / Lw_50.031 |
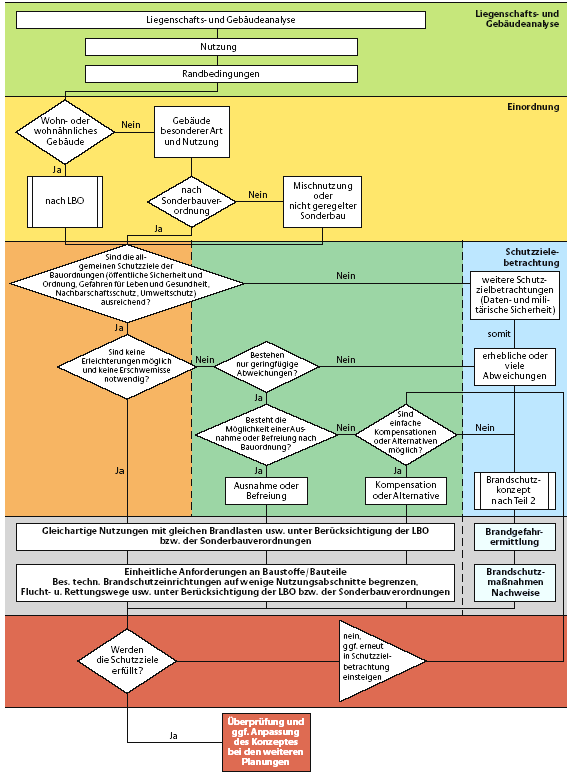
| Ablaufplan | Anlage 4 |
| Kompensationsmaßnahmen | Anlage 5 |
In der nachfolgenden informellen Anlage sind zur Orientierung für die Festlegung von Kompensationsmaßnahmen zur Reduzierung von Brandschutzdefiziten (vorwiegend in Bestandsbauten) Möglichkeiten aufgezeigt, die sich in der Praxis im Zusammenhang mit auf die jeweiligen Objekte abgestimmten Ertüchtigungskonzepten bewährt haben. Diese Liste kann eine Einzelfallbewertung nicht ersetzen; sie kann jedoch das Auffinden einer für die jeweiligen Gebäude optimalen Ertüchtigungsstrategie erleichtern. Bei der Erarbeitung von Ertüchtigungsstrategien sollen folgende Grundsätze beachtet werden:
Tabelle 1 - Kompensationsmaßnahmen
| Bauteil | Schutzziele | Materielle Anforderungen | Abweichung | Kompensation | |
| Tragende Konstruktion | Schutz von Leben und Gesundheit, wirksame Löscharbeiten | Tragfähigkeit F 30 oder F 90-AB | Feuerwiderstand nicht erreicht | Brandfrüherkennung, Wärmeabzug, automatische Löschanlage, Bekleidungen, Feuerschutzanstrich | |
| Trennwände | Vorbeugung gegen Ausbreitung von Feuer und Rauch | Raumabschottung F 30 oder F 90-AB | Feuerwiderstand nicht erreicht | Brandfrüherkennung, automatische Löschanlage, Bekleidungen, Feuerschutzanstrich | |
| Gebäudetrennwand | Vorbeugung gegen Ausbreitung von Feuer und Rauch | Abschnitte auf maximal 40 x 40 m bzw. 1.600 m2 begrenzen - Brandwand bzw. gemäß Industriebau-Richtlinien | Überschreitung der zulässigen Brandabschnittsgröße | Brandfrüherkennung, automatische Löschanlage | |
| Brandwand | Vorbeugung gegen Ausbreitung von Feuer und Rauch | Brand- F 90-a mit abschnitte erhöhter bilden Anforderung durch BW an die Standsicherheit | Feuerwiderstand nicht erreicht | Brandfrüherkennung, automatische Löschanlage | |
| BW von brennbaren Materialien überlaufen | Ersetzen der brennbaren Materialien im Bereich der Brandwand | ||||
| BW nicht über Dach geführt | Dach beidseitig der Brandwand in 1 m Breite F 90 verkleiden, nicht brennbare Dämmung im Bereich der Brandwand | ||||
| Gebäudeabschlusswand | Nachbarschutz/ Vorbeugung gegen Ausbreitung von Feuer und Rauch | kein Brandüberschlag | F 90-a oder Brandwand | Feuerwiderstand nicht erfüllt, Öffnungen vorhanden | Abstand vergrößern, speziell zugelassene Materialien zur Abschottung verwenden |
| Decken | Vorbeugung gegen Ausbreitung von Feuer und Rauch | horizontaler Brandabschnitt | F 30 oder F 90 | Atriumbauweise | Brandfrüherkennung, automatische Löschanlage, Entrauchung |
| Dächer | Eigenschutz | kein Feuerüberschlag | 5 m-Bereich von Anbauten in F 90 / F 30 | Feuerwiderstand nicht erfüllt | Brandfrüherkennung mit Alarmweiterleitung im gefährdeten Bereich Dach im 5 m-Bereich unterseitig verkleiden |
| Treppen | Schutz von Leben und Gesundheit | Eigenrettung Fluchtwege sichern, Angriffswege und Rettungswege für die Feuerwehr sichern | objektbezogen nach Höhe und Nutzung - B 2, A-Baustoffe, F 90-A | Anforderung an Brennbarkeit oder Feuerwiderstand nicht erfüllt | zusätzlicher zweiter baulicher Rettungsweg, Feuerschutzanstrich, Verkleidungen, Brandfrüherkennung, Feuerlöscher auf jeder Etage, Abschottung der Nutzungseinheiten vom Treppenraum in T 30-RS, Schaffung von F 90-"Pufferräumen" bei größerer Nutzerzahl |
| Treppenraum | Vorbeugung gegen Ausbreitung von Feuer und Rauch, Schutz von Leben und Gesundheit | keine Schwächung der Brandabschnittsbildung, Eigenrettung, Angriffswege für die Feuerwehr | F 90-AB, Brandwände, Sicherheitstreppenraum | Feuerwiderstand nicht erfüllt | Verkleidungen, Feuerschutzanstrich, Brandfrüherkennung |
| Rauchfreihaltung nicht gewährleistet | Druckbelüftung, mechanische Rauchabführung | ||||
| Treppenraum nicht durchgehend oder unklare Laufrichtung | gesicherte Verbindungen zwischen den Treppenräumen schaffen, akustische und visuelle Leitsysteme mit Notstromversorgung | ||||
| Sicherheitstreppenraum ohne Schleusen | Brandfrüherkennung in allen Nutzungseinheiten und T 30-RS-Zugangstüren | ||||
| keine zwei Treppenräume aus mehrgeschossigen Kellern | Brandfrüherkennung, 2. Zugangsmöglichkeit über Leiter in den Kellerschacht | ||||
| keine direkte Verbindung ins Freie | T 30-RS-Türen zu kleinen Nutzungseinheiten oder Zugangsschleusen; mechanische Entrauchung, automatische Löschanlagen für Empfangshallen, F 30-Verglasung für Pförtnerräume, keine brennbaren Einrichtungsgegenstände | ||||
| Rettungswege | Schutz von Leben und Gesundheit | Selbstrettung bzw. Rettung durch die Feuerwehr | maximal zulässige Rettungswegelänge | Überschreitung der zulässigen Rettungsweglänge | Sichere Bereiche schaffen (Treppenraumerweiterungen), Rauchabschnitte, Schleusen, Brandfrüherkennung, Entrauchung |
| notwendige Flure | Schutz von Leben und Gesundheit | Selbstrettung Angriffswege für die Feuerwehr | F 30 | Feuerwiderstand nicht erfüllt oder kein Flur vorhanden | Brandfrüherkennung, automatische Löschanlage |
| notwendige Flure | Notbeleuchtung, Entrauchung | ||||
| nicht notwendige Haustechnik im | Abschotten in F 30-AB bis F 90-AB, je nach Gebäude, | ||||
| Flur vorhanden | Technikschächte/-kanäle, Decken in F 30-a selbstständig in Fluren | ||||
| Aufzugsschächte | Vorbeugung gegen Ausbreitung von Feuer und Rauch | horizontaler Brandabschnitt | F 90-A | Feuerwiderstand nicht erfüllt | Verkleidungen, automatische Löschanlage |
| Feuerwehr-Aufzug nicht in einem eigenen Schacht | eigenständiger Triebwerksraum für den Feuerwehr-Aufzug | ||||
| Türen in Rettungswegen | Schutz von Leben und Gesundheit | Selbstrettung | in Fluchtrichtung aufschlagend, von innen zu öffnen (gilt vornehmlich für Arbeits- und Versammlungsstätten) | nicht in Fluchtrichtung aufschlagend | langsam schließende Türen, Verhinderung von Staus vor der Tür durch zugangssteuernde Einbauten |
| nicht immer von innen zu öffnen | Brandfallsteuerung, elektrisch verriegelte Türen | ||||
Zwei Beispiele sollen den Gebrauch der Tabelle verdeutlichen.
1 An einem bestehenden Gebäude wird festgestellt, dass die Flurtrennwände nicht die geforderte Feuerwiderstandsklasse F 30 haben.
In der Tabelle findet sich in der Spalte "Bauteil" die Zeile "Trennwände". Man erhält Auskunft über die übergeordneten Schutzziele, über die materiellen Anforderungen und findet die oben beschriebene Abweichung: "Feuerwiderstand nicht erreicht".
Als Kompensationsmaßnahmen bieten sich an:
A: Eine Bekleidung mit entsprechenden feuerwiderstandfähigen Wandbauplatten. Der Nachweis hierfür wäre durch ein bauaufsichtliches Prüfzeugnis leicht zu führen.
B: Eine Brandmeldeanlage würde zwar in der Anfangsphase nicht die Ausbreitung von Feuer und Rauch verhindern, würde aber frühzeitig die Feuerwehr alarmieren und für eine schnelle Evakuierung des Gebäudes sorgen. Der Nachweis hierfür könnte anhand einer Evakuierungsberechnung erfolgen. Unabhängig davon bliebe die Frage zu klären, ob das Schutzziel (auch Sachschutzbelange könnten eine Rolle spielen) mit dieser Kompensationsmaßnahme ausreichend erfüllt ist. Es ist immer eine individuelle Betrachtung erforderlich. Gegebenenfalls sind weitere Kompensationen erforderlich.
2 In einem bestehende Gebäude soll künftig ein Pförtner den Zugang kontrollieren sowie eine Garderobe und eine Wartezone installiert werden. Der bisher unmittelbar ins Freie führende Treppenraum erfüllt somit nicht mehr die Anforderungen der Bauordnung. In der Tabelle findet sich in der Spalte "Bauteil" die Zeile "Treppenraum". Man erhält Auskunft über die Schutzziele und die materiellen Anforderungen und findet die entsprechende Abweichung: "keine direkter Weg ins Freie".
Als Kompensationsmaßnahmen bieten sich an:
A: Eine Einhausung der Bereiche Pförtner und Garderobe. Der Pförtner behält durch eine Brandschutzverglasung Sichtkontakt zu den Besuchern, ohne dass unmittelbar Brandlasten in den Treppenraum eingebracht werden. Die Garderobe wird vollständig in einem Schrank mit Feuerwiderstandklasse untergebracht. Die Wartezone wird mit nicht brennbaren Stühlen ausgestattet, wobei darauf zu achten ist, dass diese nicht den Fluchtweg behindern oder einengen. Der Nachweis gilt als erbracht, wenn die Kompensationsmaßnahmen den materiellen Anforderungen entsprechen.
B: Eine automatische Löscheinrichtung für diese Empfangshalle würde eher bei einem Neubau die sinnvolle Kompensation bedeuten. Als Nachweis wäre dann die Übereinstimmung mit den einschlägigen Sprinklerrichtlinien (z.B. VdS CDA-Richtlinien) ausreichend. Würden jedoch Abweichungen hinsichtlich der Höhe der eingebauten Sprinklerköpfe zu den Richtlinien bestehen, könnte als Nachweis auch ein Brandversuch erforderlich werden.
C: Eine mechanische Entrauchung würde im vorliegenden Fall keine geeignete Kompensationsmaßnahme darstellen.
Die Beispiele sollen zeigen, dass die Tabellen nicht starr angewendet werden dürfen, sondern lediglich eine Hilfe bei der Suche nach Kompensationen sein sollen.
![]() |
weiter . | ![]() |
(Stand: 21.03.2025)
Alle vollständigen Texte in der aktuellen Fassung im Jahresabonnement
Nutzungsgebühr: ab 105.- € netto
(derzeit ca. 7200 Titel s.Übersicht - keine Unterteilung in Fachbereiche)
Die Zugangskennung wird kurzfristig übermittelt
? Fragen ?
Abonnentenzugang/Volltextversion