Für einen individuellen Ausdruck passen Sie bitte dieEinstellungen in der Druckvorschau Ihres Browsers an. Regelwerk |
Baulicher Brandschutz für die Planung, Ausführung und Unterhaltung von Gebäuden besonderer Art oder Nutzung
- Brandschutzleitfaden -
2. Auflage Stand November 1998 #
Quelle: Bundesministerium für Verkehr, Bau- und Wohnungswesen
1. Geltungsbereich
Dieser Brandschutzleitfaden gilt für die Planung, Erstellung und Unterhaltung von Gebäuden besonderer Art oder Nutzung des Bundes im Zuständigkeitsbereich des Bundesministeriums für Raumordnung, Bauwesen und Städtebau (BMBau) sowie für den Betrieb und die Nutzung dieser Gebäude.
Die Regelungen nach den Landesbauordnungen und den Sonderbauverordnungen bleiben unberührt.
2. Vorbemerkungen
Hauptziel der bauordnungsrechtlichen Regelungen ist es, den Schutz von Mensch und Tier sicherzustellen und eine Rettung in Kombination mit der Brandbekämpfung zu ermöglichen sowie die Nachbarschaft zu schützen. Eine Sachwertbetrachtung und ggf. anderweitige Schutz- und Sicherheitsniveaus werden hierbei ebensowenig berücksichtigt, wie Fragen zur Wirtschaftlichkeit bei der Erfüllung der materiellen Anforderungen der Landesbauordnungen.
Mit diesem Leitfaden werden Planungsgrundsätze und das individuelle ganzheitliche Brandschutzkonzept zur wirtschaftlichen Sicherstellung erforderlicher Brandsicherheiten eingeführt.
3. Allgemeines
3.1 Feuer und Rauch
Einem nach den Regeln der Technik geplanten und erstellten Gebäude (mit technischen Anlagen) und seiner - im Gegensatz zu verschiedenen Nutzungen nach Anlage 2, Ziff. 1.1, die verschiedene Risiken aufweisen können - planmäßigen Benutzung einschließlich einer regelgerechten Wartung, Inspektion und Instandsetzung sind nur sehr geringe Brandentstehungsrisiken zuzuschreiben. Brände entstehen überwiegend durch Fahrlässigkeiten und unplanmäßige Benutzung.
Unsachgemäßer Umgang mit möglichen Zündquellen und offenen Flammen, Brandstiftung sowie defekte, nicht bauliche Einrichtungen und Geräte sind Hauptursache für das Entstehen von Bränden. Diesen Entstehungsrisiken kann durch bauliche Maßnahmen nicht begegnet werden. In der Gebäudeplanung kommt der nach einer Brandentstehung sich ergebenden Brand- und Rauchentwicklung, vom Kleinbrand über den mittleren zum Vollbrand und deren Ausbreitung von einem zum anderen Nutzungsabschnitt, besondere Bedeutung zu. Die Gebäudegeometrien, Bauprodukte und -arten sollen dieser Entwicklung und Ausbreitung entgegenwirken.
Die wesentlichen Brandlasten ergeben sich häufig aus den Einrichtungen, der Nutzung und dem Betrieb und nicht aus den Bauprodukten und -arten. Zur Schadensvermeidung bzw. wesentlichen Reduzierung ist bei der Planung und Bauausführung der Abschnittsbildung zu folgen (Abschottungsprinzip). Feuer und Rauch dürfen nicht von einem Nutzungsabschnitt in den benachbarten gelangen. Da über 90 % der Brandtoten Rauchvergiftungs-/Erstickungstote (CO) sind, müssen Maßnahmen zur Verhinderung der Rauchausbreitung vorgesehen werden.
3.2 Ganzheitliches Brandschutzkonzept
Der Brandschutz setzt sich aus dem vorbeugenden und abwehrenden Brandschutz in folgenden sich beeinflussenden Segmenten zusammen:
Baulicher Brandschutz
Anlagentechnischer Brandschutz
Betrieblich-organisatorischer Brandschutz
Abwehrender Brandschutz
Die bauliche Vorsorge in Verbindung mit der anlagentechnischen Ausrüstung ist in Abstimmung mit der Feuerwehr so vorzusehen, daß auch der abwehrende Brandschutz sichergestellt ist.
Schutzziele
Von der ersten Vorplanungsphase an sind die einzelnen Segmente so zu wählen und zu kombinieren, daß in ihrem Zusammenspiel das erforderliche bauliche Sicherheitsniveau kostengünstig sichergestellt wird und Nutzung und Betrieb des Gebäudes dauerhaft, ohne Absinken des Sicherheitsniveaus und wirtschaftlich durchgeführt werden können.
Häufig können aus betrieblichen, technischen oder wirtschaftlichen Gründen bestimmte bauaufsichtliche Anforderungen für den baulichen Brandschutz (z.B. Anordnung von Brandwänden in einem Abstand von 40 m) bei baulichen Anlagen besonderer Art oder Nutzung nicht realisiert werden. Auch die Leistungsfähigkeit der Feuerwehr ist aufgrund ihrer Personalstärke und Ausrüstung sowie der örtlichen Infrastruktur (z.B. Entfernung und Verkehrsanbindung des Schutzobjektes zur nächsten Feuerwache) nicht unbegrenzt.
Deshalb sind anlagentechnische und organisatorische Brandschutzmaßnahmen (z.B. Einbau von automatischen Feuerlöschanlagen, Einführung einer Brandschutzordnung) erforderlich, um im Rahmen des Brandschutzkonzeptes die Maßnahmen des baulichen und abwehrenden Brandschutzes zu ergänzen und den Brandschutz, zum Beispiel auch bei hohen betrieblichen und baulichen Brandlasten, sicherzustellen.
Ein technisch optimaler und wirtschaftlich sinnvoller Brandschutz kann nur durch schutzzielorientierte und risikogerechte Kombinationen der vorgenannten Maßnahmen im Rahmen eines umfassenden Brandschutzkonzeptes erreicht werden, in dem Brandschutzmaßnahmen aus den nutzungsspezifischen Brandgefahren und Brandauswirkungen sowie den allgemeinen Schutzzielen nach MBO und besonderen Schutzzielen (z.B. Funktionserhalt militärischer Anlagen) abgeleitet sind.
3.3 Wirtschaftliche Aspekte
Je weniger der Einsatz von besonderen technischen Brandschutzeinrichtungen und Baustoffen und -teilen mit über das normale Maß hinausgehenden besonderen Anforderungen erforderlich ist, um so wirtschaftlicher wird das erforderliche Brandschutzsicherheitsniveau erreicht.
Im Einzelfall kann jedoch mit anlagentechnischer Brandschutzausrüstung der Aufwand für Baustoffe und Bauteile derart gemindert werden, daß insgesamt eine wirtschaftliche Lösung ohne Absenkung des Sicherheitsniveaus erreicht wird.
Die richtige und gleichzeitig wirtschaftliche Konzeption kann durch richtige An- und Zuordnung von Nutzungsabschnitten mit jeweils zugeordneten Flucht- und Rettungswegen erreicht werden.
Mittels Früherkennung eines Entstehungs- und Schwelbrandes kann durch rechtzeitiges Einleiten von Löschmaßnahmen ein Brandschaden verhindert bzw. minimiert werden.
Bauliche Vorsorge, technische Ausrüstung und betriebliche Vorsorge sind so aufeinander abzustimmen, daß das erforderliche Sicherheitsniveau dauerhaft erreicht wird und das Erstellen und Betreiben der baulichen Anlage wirtschaftlich möglich ist. Auf mögliche besondere Risiken während der Bauphase (siehe Ziff. 5.1 und Anlage 6) ist zu achten.
Über 80% vermeidbarer Bau- und Betriebskosten begründen sich in der Vorplanungsphase. Daher ist das Brandschutzkonzept mit seinen Hauptnutzungsabschnitten mit zugeordneten Rettungswegen und Anforderungen schon in dieser Phase als eine wesentliche Planungsgrundlage für ein Bauvorhaben zu erarbeiten und darzustellen.
4. Planungsgrundsätze
4.1 Vorplanung
Zu Beginn der Vorplanung sind die aus der Sicht des Brandschutzes zu beachtenden Anforderungen und interne und externe Randbedingungen weitestmöglich zu klären (siehe Anlage 1). Die im Gebäude unterzubringenden Nutzungsabschnitte * sind hinsichtlich ihrer Brandlasten, der festgelegten Schutzziele, möglicher Brand-, Rauchentstehungs- und Ausbreitungsrisiken abzuschätzen und zu ordnen.
Die hierbei festzustellenden Arbeitsabläufe, Personen- und Besucherströme, Materialflüsse, der Organisationsaufbau und ggf. Umgebungseinflüsse sind zu bewerten.
Aus der vorgesehenen Nutzung sind die Schutzziele abzuleiten und festzulegen.
Neben den allgemeinen Schutzzielen der bauordnungsrechtlichen Anforderungen (§ 3 und § 17 der Musterbauordnung) kommen aufgrund der vorgesehenen Nutzung ggf. besondere Schutzziele in Betracht, die mit dem Bauherrn festzulegen sind.
Dieses können insbesondere sein:
Insbesondere die Nutzungsanalyse (siehe Anlage 2; Ziff. 1.1) gibt Aufschluß über die Brandentstehungsrisiken. Aus den vorgenannten Anforderungen und Randbedingungen ergeben sich der Gebäudetyp, die Rettungswegführung, die Brandabschnitte und die Rauchabschnitte. Entsprechend geordnete Nutzungsabschnitte führen zu wirtschaftlichen Ergebnissen.
Die Art und Größe einzelner Nutzungsabschnitte sind so zu wählen, daß sie in den ihnen zugewiesenen Funktionen (z.B. Rauchabschnitt) intern beherrschbar bleiben, extern kein Austritt (z.B. von Rauch) in andere Einheiten möglich ist (Abschottungsprinzip) und zwei von einander unabhängige Rettungswege verfügbar sind. Für einzelne Nutzungsabschnitte sind neben ihrer Brandbelastung und ihrer Brand/Rauchentstehungs- und -ausbreitungsgefahren, die Abschottungen zu den anderen Nutzungsabschnitten zu untersuchen. Besondere Sorgfalt und herausgehobene Anforderungen gelten hierbei den Nutzungsabschnitten "Rettungswege", die frei von Feuer, Rauch, Brandbelastung und Hindernissen sein müssen.
Zur wirtschaftlichen Umsetzung sind folgende Grundsätze zu beachten:
Zuordnung
Einzelne Nutzungsabschnitte sollen
Besondere anlagentechnische Brandschutzeinrichtungen sollen auf wenige Nutzungs- oder Teilnutzungseinheiten beschränkt werden.
Bauprodukte
Nutzungsabschnitte und ihre Abschottung zu anderen hin sind unter Verwendung solcher Bauprodukte auszubilden, wie sie auch aus anderen planerischen Gesichtspunkten ohne Mehrkosten für besondere Brandschutzprodukte (z.B. teure Brandschutzverglasungen) sinnvoll sind.
Öffnungen/Durchdringungen
Öffnungen und Durchdringungen in den Bauteilen, die die Nutzungsabschnitte trennen, sind zu konzentrieren und auf die erforderliche Mindestzahl zu reduzieren. Ihre Schottungen sind grundsätzlich in genormten bzw. bauaufsichtlich zugelassenen und als Massenprodukt gefertigten Bauprodukten/-arten (maximal zulässige Abmessungen sind zu beachten) vorzusehen.
In Abhängigkeit zu den festgelegten Schutzzielen sind die einzelnen Nutzungseinheiten so zu wählen, daß sie in Art und Größe beherrschbar bleiben.
Kann mit den vorgenannten Maßnahmen das festgelegte Schutzziel nicht erreicht werden, sind die Anforderungen an die Bauprodukte/-arten möglichst unter Verzicht auf besondere anlagentechnische Brandschutzeinrichtungen zu erhöhen.
Ist auch hierdurch das festgelegte Schutzziel nicht zu erreichen, sind nachfolgende Alternativen oder Kompensationen (z.B.: besondere anlagentechnische Brandschutzeinrichtungen) unter weitestgehender Beachtung vorstehender Grundsätze bzw. nach Anlage 2 "Individuelles Brandschutzkonzept" zu erarbeiten.
Standardabweichungen
Einzelne Nutzungsabschnitte können aufgrund besonderer Nutzungsanforderungen oder aus architektonischen Gründen hinsichtlich ihrer
erhöhte Risiken in sich bergen.
Diese Gefährdungspotentiale können durch erhöhte Anforderungen an Baustoffe und Bauteile (erhöhter Feuerwiderstand) sowie anlagentechnische Ausrüstung zur
und teilweise durch besondere betriebliche Vorkehrungen auf ein verantwortbares Maß verringert werden.
Die Technik zum Erkennen, Melden und Unterdrücken/Löschen kann wirtschaftlicher sein als aufwendige bautechnische Lösungen (z.B. besondere Schottung mit Brandschutzverglasung). Bei einem Wirtschaftlichkeitsvergleich sind auch die Kosten für Betrieb und Instandhaltung über eine Zeitdauer von 20 Jahren zu berücksichtigen.
Wegen der besonderen Risiken für Leben und Gesundheit aus der Rauchausbreitung sind der Raucherkennung und -meldung besonderes Gewicht zu geben. Dabei stellen nicht offen einsehbare Hohl- und Zwischenräume für Gebäudenutzer ein erhöhtes Risiko dar.
Mittels Früherkennung eines Entstehungsbrandes und Schwelbrandes kann bei gesicherten kurzen Hilfsfristen durch Löschmaßnahmen ein Brandschaden verhindert, auf : Je jeden Fall aber erheblich minimiert werden.
Sonderrisiko Aufzüge
Die Hinweisschilder an Aufzügen und in den Kabinen "Im Brandfall nicht benutzen" sind erforderlich, jedoch nicht immer hinreichend. Es besteht die Gefahr, mit dem Aufzug aus unkritischen Etagen in solche mit Brand oder Verrauchung einzufahren. In jedem Einzelfall ist deshalb zu prüfen, ob Aufzüge mit einer Steuerung zu versehen sind, die das Anfahren von mit Brand oder Rauch beaufschlagten Etagen unterbindet.
4.2 Detailuntersuchungen, Analysen, Bewertungen
Sind Gebäude oder ein zu ertüchtigender Gebäudebestand aufgrund besonderer Randbedingungen, ihrer Komplexität oder anderer Prioritätensetzung nicht nach vorstehenden Vorplanungsgrundsätzen aus Brandschutzsicht wirtschaftlich zu planen, ist der Brandschutz mit den Analyse- und Bewertungsinstrumenten der Anlage 2 "Individuelles Brandschutzkonzept" zu planen und das erforderliche Sicherheitsniveau nachzuweisen. Hierbei sind die vorstehenden Grundsätze prinzipiell zu beachten.
4.3 Entwurfs-/Genehmigungsplanung
Bei der weiteren Planung ist nochmals die Schlüssigkeit des Brandschutzkonzeptes aus der Vorplanung zu überprüfen. Weicht die Planung von der Vorentwurfsplanung ab, ist zu prüfen, ob das der Vorentwurfsplanung zugrunde liegende Brandschutzkonzept noch schlüssig ist.
Reichen die in der Vorplanung durchgeführten Iterationen zu den Anforderungen und internen und externen Randbedingungen unter Beachtung der bauordnungsrechtlichen Vorschriften nicht aus, um das festgelegte Schutzziel zweifelsfrei und auf wirtschaftliche Weise zu gewährleisten, ist unter Beachtung der Planungsgrundsätze zur Vorplanung das individuelle Brandschutzkonzept gemäß Anlage 2 zu erarbeiten.
Danach sind die konkrete Auswahl und Dimensionierungen für die Abmessungen, Bauprodukte/Bauarten und die brandschutztechnische Ausrüstung durchzuführen und mögliche Betriebs- und Nutzungsbestimmungen festzulegen. Im Erläuterungsbericht gemäß RBBau sind das Brandschutzkonzept und die wesentlichen konkreten Festlegungen und Bestimmungen gesondert zu beschreiben.
In Planunterlagen sind gemäß Anlage 3 alle bedeutsamen, gesonderten Nutzungsabschnitte, Schottungen, Anforderungen an Bauprodukte und Bauarten sowie die brandschutztechnische Ausrüstung darzustellen.
Mit diesen, dem künftigen Nutzer zu übergebenden Plänen ist sicherzustellen, daß bei
die Festlegungen aus dem Brandschutzkonzept beachtet werden und der Brandschutz wirksam bleibt. Über das Erfordernis weiterer Planunterlagen, z.B Rettungs- oder Feuerwehreinsatzplan, ist objektbezogen mit dem jeweiligen Bedarfsträger Klarheit herzustellen.
4.4 Ausführungsunterlagen
Die Ausschreibungs- und die auf der Baustelle bereitzuhaltenden Ausführungsunterlagen müssen alle festgelegten Brandschutzmaßnahmen beinhalten und in verständlicher Form darstellen:
5 Baudurchführung
5.1 Brandschutz auf Baustellen
Auch auf Baustellen sind die Schutzziele einzuhalten. Durch die Baumaßnahmen dürfen notwendige Flucht- und Rettungswege nicht beeinträchtigt werden, ggf. sind Nutzungen während der Bauphase zu verlegen.
Bereits bei der Planung sind folgende Punkte für die Bauphase zu berücksichtigen (siehe Anlage 6):
Sonderrisiko: Schweiß-, Löt-, Trennarbeiten
Vorübergehend gefahrenträchtige Baumaßnahmen (z.B. Schweiß-, Löt-, und Trennarbeiten) sind unter Brandschutzgesichtspunkten gesondert zu prüfen und zuzulassen (siehe Erlaubnisschein Anlage 5). Auch hier gilt es, das Einhalten der Schutzziele sicherzustellen. Insbesondere ist darauf zu achten, daß das bestehende Brandschutzkonzept wirksam bleibt. Notfalls sind solche Bauarbeiten durch ergänzende Brandschutzmaßnahmen abzusichern.
5.2 Neubau
Der Bauleitung (AG und AN!) sind die kompletten Ausführungsunterlagen nach Ziff. 4.4 zur Verfügung zu stellen. Bei der Bauausführung ist darauf zu achten, daß bei Arbeiten, die scheinbar nichts mit Brandschutz zu tun haben (z.B. bei der Verlegung von Leitungen oder bei der Erstellung einer auch dem Rauchabschluß dienenden leichten Trennwand), die nach Brandschutzkonzept und Ausschreibung erforderlichen Qualitäten erreicht werden. Da diese Arbeiten in der Regel nicht von brandschutzerfahrenen Firmen und Personen durchgeführt werden (z.B. Maurer, Elektriker), muß die Bauleitung besonders auf die Einhaltung von Brandschutzanforderungen achten.
Für die eigentlichen Brandschutzarbeiten gilt:
5.3 Bauen im Bestand
Nutzungsänderungen oder bauliche Veränderungen ohne Nutzungsänderung können das geltende Brandschutzkonzept außer Kraft setzen.
Bestandsschutz hört spätestens dort auf, wo Gefahren für Leben und Gesundheit bestehen.
Bei einer vorgesehenen Änderung ist deshalb in jedem Falle das Brandschutzkonzept zu überprüfen
(siehe auch Ziff. 8).
Hierfür ist ein Verantwortlicher für den Brandschutz (z.B. Brandschutzbeauftragter) zu bestellen. Je nach Art der Nutzungsänderung kann auch eine Genehmigung der zuständigen Behörde erforderlich werden.
Umfaßt die Baumaßnahme Arbeiten an Brandschutzeinrichtungen, so sind bereits bei der Planung der durchzuführenden Arbeiten die für den vorbeugenden Brandschutz zuständigen Stellen zu beteiligen. Es sind ggf. Ersatzmaßnahmen vorzunehmen, die den Brandschutz auch während der Bauphase sicherstellen.
5.4 Abnahme/-Inbetriebnahme
Bei der Abnahme aller Gewerke ist durch Brandschutzsachkundige bzw. -sachverständige zu prüfen und zu dokumentieren, daß alle Brandschutzanforderungen des Brandschutzkonzeptes sowie die entsprechenden Regeln der Technik eingehalten worden sind, insbesondere die
6. Betrieblich/organisatorischer Brandschutz
Der betrieblich/organisatorische Brandschutz ist Aufgabe aller Beschäftigten. Daher ist es Aufgabe des Nutzers, alle Beschäftigten für die Belange des betrieblichen Brandschutzes zu sensibilisieren. Hierzu können folgende Maßnahmen dienen:
Eine Funktionsprüfung der brand- und sicherheitstechnischen Anlagen ist in Verbindung mit der Abnahme bzw. Inbetriebnahme und regelmäßig im Betrieb durchzuführen (z.B. Ansteuerung der Brandmeldeanlage).
7. Unterlagen für den Nutzer
7.1 Dokumentation für den Bauherrn und Betreiber
Für jedes Gebäude/Bauwerk ist eine ausführliche brandschutztechnische Beschreibung incl. Pläne (z.B. Rettungsweg/Beschilderungspläne) anzufertigen. Mit dem Brandschutzkonzept zusammen stellen die folgenden Unterlagen die wirksame Funktion des Gebäudes und den gefahrlosen nutzungsspezifischen Betrieb sicher:
8. Begehungen nach RBBAU C 3.1 und Bauunterhaltung
Bei den nach RBBau C 3.1 regelmäßig durchzuführenden Begehungen sowie bei den nach RBBau K 25 und den landesrechtlichen Vorschriften vorzunehmenden Brandschauen ist folgendes anhand des Brandschutzkonzeptes zu prüfen:
Die Maßnahmen der Bauunterhaltung sind so zu planen und durchzuführen, daß das Brandschutzkonzept wirksam bleibt.
Wird durch den Betrieb oder die Unterhaltung in das Brandschutzkonzept eingegriffen, muß das Konzept überprüft und ggf. angepaßt werden. Erforderliche bauliche und betriebliche Maßnahmen sind unverzüglich vorzunehmen.
Aktualisierung des Brandschutzkonzeptes
Bei jeder baulichen und nutzungsbedingten Änderung ist darauf zu achten, daß das Brandschutzkonzept aktualisiert wird und dass diese Änderungen den Beteiligten zur Kenntnis gebracht und beachtet werden (siehe auch Ziff. 5.3).
| Planungsgrundsätze | Anlage 1 |
I. Vorplanung Gebäude - Übersicht -

| I.1. | Iteration Unterbringung Raumprogramm in Gebäuden, auf dem Grundstück (Abgleich Planungsrecht/Flächen- und Raumbedarf, Funktionalitäten) | |
| I.1.1 | externe Anforderungen und Randbedingungen | |
| A. | Nachbarschaft | Abstände und Brandrisiken |
| B. | Zuwegung | öffentlich und auf dem Grundstück, Feuerwehrzufahrt und ggf. Umfahrt, Aufstellflächen und Bewegungsflächen |
| C. | Löschwasser | öffentliches Dargebot > auf Grundstück verteilen, Speichern, Fangen, Rückhalten, Behandeln und Ableiten (ins öffentliche Abwassersystem) |
| D. | Brandbekämpfung | öffentliche Feuerwehr, Verfügbarkeit, Zeit, Meldung |
| I.1.2 | interne Anforderungen und Randbedingungen | |
| A. | Ordnen, Zuordnen von Nutzungsabschnitten (interne Betriebsabläufe) | |
| externe Zuwegung, interne Verteilung, Rettungswegoptimierung | ||
| B. | Ordnen von Nutzungsabschnitten (soweit nach Betriebsabläufen möglich) nach | |
| Brandlasten, Belegung und Publikum | ||
| Brandentstehungsrisiken | ||
| Brandausbreitungsrisiken | ||
| Rauchausbreitungsrisiken | ||
| erhöhtem baulichen und anlagetechnischen Brandschutz | ||
| Flucht- und Rettungswegoptimierung | ||
| Zuordnung der Nutzungsabschnitte und Räume zu notwendigen Fluren und notwendigen Treppenräumen | ||
| I.2. | Voraussichtliche besondere Anforderungen an Bauprodukte und Bauarten | |
| I.2.1 | externe Anforderungen und Randbedingungen | |
| A. | Nachbarschaftsrisiken (z.B. Feuerüberschlag) | |
| B. | Dach, Fassade, Brandwand | |
| I.2.2 | interne Anforderungen und Randbedingungen | |
| A. | Konstruktion und Baustoffe | |
| evtl. differenziert | ||
| Mauerwerk | ||
| Stahlbeton | ||
| Stahl | ||
| Holz | ||
| Mischbauweisen | ||
| B. | LBO, Din 4102 | |
| I.3. | Voraussichtliche besondere anlagentechnische Brandschutzeinrichtungen für einzelne bzw. Gruppen von Nutzungsabschnitten |
|
| I.3.1 | externe Anforderungen und Randbedingungen | |
| A. | ggf. Brandmeldung zur Feuerwehr | |
| B. | Löschwasser | |
| C. | Löschabwasser | |
| I.3.2 | interne Anforderungen und Randbedingungen | |
| A. | Branderkennung | |
| B. | Brandmeldung | |
| C. | Brandunterdrückung/-bekämpfung | |
| D. | Abschottung | |
| E. | Löschwasserleitungen (nass/trocken) | |
| F. | Be- und Entlüftung/Entrauchung | |
| G. | Leitsysteme | |
| H. | Feuerwehrpläne | |
II. Vorplanung Nutzungsabschnitt - Übersicht -
| II.1. | I teration Unterbringung Raumprogramm im Grundriss, (Aufteilung des Raumbedarfs in Nutzungsabschnitten) |
|
| II.1.1 | externe Anforderungen und Randbedingungen | |
| A. | Zuwegung | Rettungswege (notwendige Flure und Treppenräume, Anleiterbarkeit je Nutzabschnitt |
| B. | Löschen | Feuerlöschsysteme z.B. Wasser, Schäume, Inertgase (z.B. CO2), betriebliche Bekämpfung |
| C. | Brandbekämpfung | öffentliche Feuerwehr, Verfügbarkeit, Zeit, Meldung, betriebliche Bekämpfung |
| II.1.2 | interne Anforderungen und Randbedingungen | |
| A. | Ordnen, Zuordnen von Nutzungsabschnitten | |
| (interne Betriebsabläufe) | ||
| externe Zuwegung, interne Verteilung, Rettungswegoptimierung | ||
| B. | Ordnen von Nutzungsabschnitten (soweit nach Betriebsabläufen möglich) nach | |
| Brandlasten, Belegung und Publikum | ||
| Brandentstehungsrisiken | ||
| Brandausbreitungsrisiken | ||
| Rauchausbreitungsrisiken | ||
| erhöhtem baulichen und anlagetechnischen Brandschutz | ||
| Flucht- und Rettungswegoptimierung | ||
| II.2. | Voraussichtliche besondere Anforderungen an Bauprodukte und Bauarten | |
| II.2.1 | externe Anforderungen und Randbedingungen | |
| A. | Nachbarschaftsrisiken | |
| B. | ggf. Trennung zu benachbarten Nutzungsabschnitten und Fassaden, Dach, Feuerüberschlag | |
| II.2.2 | interne Anforderungen und Randbedingungen | |
| A. | Konstruktion und Baustoffe | |
| evtl. differenziert | ||
| Mauerwerk | ||
| Stahlbeton | ||
| Stahl | ||
| Holz | ||
| Mischbauweisen | ||
| in Abstimmung zu den anderen Nutzungsabschnitten | ||
| Wand- und Bodenbeläge | ||
| ggf. Einrichtungen | ||
| ggf. Nutzungen | ||
| B. | LBO, Din 4102 | |
| II.3. | Voraussichtliche besondere anlagentechnische Brandschutzeinrichtungen für einzelne bzw. Gruppen von Nutzungsabschnitten |
|
| II.3.1 | externe Anforderungen und Randbedingungen | |
| A. | ggf. Brand erkennen, melden | |
| B. | Löschen (Wasser, Intergase, z.B. CO2) | |
| C. | Be- und Entlüften, Entrauchen | |
| D. | Leitsysteme, Alarmsysteme | |
| II.3.2 | interne Anforderungen und Randbedingungen | |
| A. | Branderkennung | |
| B. | Brandmeldung | |
| C. | Brandunterdrückung/-bekämpfung | |
| D. | Abschottung | |
| E. | Be- und Entlüftung/Entrauchung | |
| F. | Leitsysteme, Alarmsysteme | |
Anmerkung: ggf. sind betriebliche Branderkennung, -unterdrückung und -bekämpfung zu berücksichtigen .
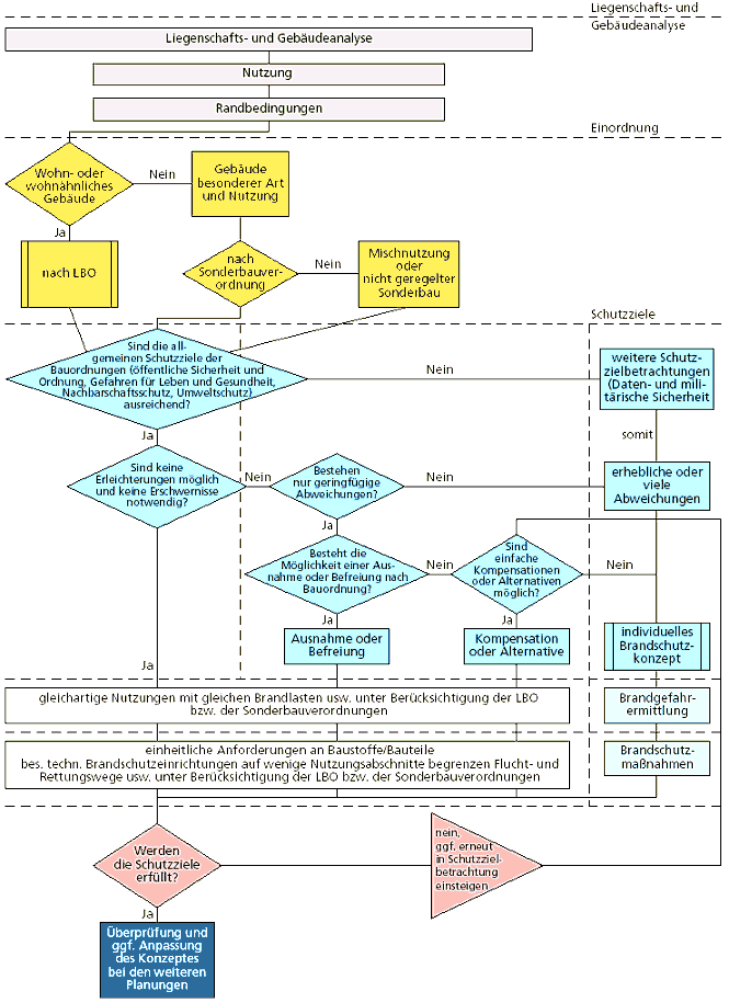
| Individuelles Brandschutzkonzept | Anlage 2 |
Vorbemerkung
Lässt sich ein Gebäude wegen seiner Lage, seinen Nutzungen und seinen Schutzzielen nach den Planungsgrundsätzen nicht mit der erforderlichen Sicherheit beurteilen und dimensionieren (dies ist z.B. i.d.R. bei Auslandsbauten der Fall), ist ein individuelles Brandschutzkonzept (siehe Anlage 7) zu erarbeiten. Hierbei sind die nachstehenden Ingenieurmethoden zur Ermittlung, Berechnung und Bewertung anzuwenden.
1. Liegenschafts- und Gebäudeanalyse
Die Daten der Gebäude bzw. der Gebäudebestandteile (Lage, Geometrie, Nutzung), Arbeitsabläufen/Materialflüsse bis hin zum Organisationsaufbau, Umgebungseinflüsse und Betriebs- und Betriebs-/Nutzerbedingungen sind zu erfassen.
1.1 Nutzung
Das Gebäude bzw. die Gebäudebestandteile sind den jeweiligen Geltungsbereichen der Sonderbauverordnungen der LBO"en zuzuordnen.
Vielfach treten Nutzungen nicht in einer ausschließlichen Form entsprechend einer Sonderbauverordnung, sondern in Kombination auf (z.B.: ein Hochhaus als Verwaltungsgebäude, ein Museum mit Versammlungsraum, Gebäude mit Tiefgarage usw.). Die Risikobetrachtung muß dann sehr viel differenzierter sein. Besonders die Nahtstellen von Nutzungsabschnitten müssen durch besondere Maßnahmen gesichert und die Brand- und Rauchausbreitung verhindern werden. Die Rettungswege müssen hierbei voneinander unabhängig sein.
Fällt ein derartiges Objekt in den Geltungsbereich mehrerer Verordnungen, gilt diejenige, die höhere Anforderungen stellt.
Die Entscheidung, welche Rechtsgrundlagen anzuwenden sind, muß nach sicherheitstechnischen/nutzungsspezifischen Kriterien getroffen werden. Unter diesen Gesichtspunkten ist die wirtschaftlichste Lösung auszuwählen.
1.1.1 Arbeits-, Nutzungs-, Betriebsabläufe
Auswertung aller verfügbaren Unterlagen und Informationen über das zu untersuchende Objekt, z.B.: Arbeitsabläufe/Materialflüsse (Besucherströme in einem Museum oder einem Flughafen oder andere Sonderbauten für große Menschenansammlungen: Wie und von wie vielen Personen wird das Gebäude genutzt? Wie setzt sich der Personenkreis zusammen?), Organisationsaufbau, Umgebungseinflüsse, eventuelle Konflikte zwischen Arbeitsschutz und Brandschutz und den örtlichen Betriebsbedingungen (1-, 2- oder 3-Schicht Betrieb).
1.2 Gebäudegeometrie
1.3 Lage
Neben der baulichen Planung von Zufahrten muß natürlich auch aus betrieblich-organisatorischer Sicht dafür Sorge getragen werden, dass diese Zufahrten frei gehalten werden.
1.4 Zwischenergebnis
Insbesondere die Nutzungsanalyse gibt Aufschluß über die Wahrscheinlichkeit einer Brandentstehung. Erfahrungsgemäß wird die Wahrscheinlichkeit einer Brandentstehung in einem Verwaltungsbau oder einer Wohnung als normal, in einem Museum 20% geringer, in einer Versammlungsstätte jedoch 40% höher bewertet. Aus den Punkten 1.1 - 1.3 ergeben sich der Gebäudetyp, die Rettungswegführung sowie die Festlegung der Brandabschnitte und Rauchabschnitte.
2. Schutziele
Nach der Gebäude- und Liegenschaftsanalyse werden die maßgeblichen Schutzziele und die dazugehörigen Restrisiken definiert:
2.1 Allgemeine Schutzziele
Im § 17 MBO werden die allgemeinen Schutzziele aufgelistet:
Bauliche Anlagen müssen so beschaffen sein, daß
Daneben lassen sich aus der MBO weitere allgemeine Schutzziele ableiten:
Schutz von Leben und Gesundheit
Die Nutzer eines Gebäudes, Feuerwehrleute und auch unbeteiligte Personen, die sich in der Nähe des Gebäudes aufhalten sind potentiell durch einen Brand gefährdet.
Die Hauptziele zum Schutz des Lebens sind deshalb folgende:
Umweltschutz
Ein Großbrand oder das Freisetzen von großen Mengen von Gefahrstoffen haben erhebliche negative Auswirkungen. Die Umweltschäden übersteigen häufig die eigentlichen Brandschäden und sind bei der Festlegung der Schutzziele zu beachten.
Nachbarschutz/natürliche Lebensgrundlagen
Schädliche Auswirkungen eines Brandes auf die Nachbarschaft sollen weitestgehend vermieden werden.
2.2 Besondere Schutzziele
Ob und inwieweit ein besonderes Schutzziel in Frage kommt, ist in jedem Einzelfall zu prüfen. Hierbei kann es aus wirtschaftlichen Überlegungen sinnvoll sein (hohe Brand- und Folgeschäden), Schutzziele zu erhöhen. Die Auswirkungen eines Brandes auf die künftige Betriebsfähigkeit einer Verwaltung/Anstalt o.ä. können beträchtlich sein, zum Beispiel für
2.3 Risikoansatz
Es ist die Aufgabe des Bauherrn/Nutzers, zusammen mit dem Brandschutzplaner ein verbleibendes Restrisiko festzuschreiben, zu bewerten und zu verantworten.
3. Brandgefahrenermittlung
Die Ergebnisse der Liegenschafts-, Gebäude- und Schutzzielanalyse werden im Hinblick auf einen potentiellen Brand untersucht.
In einem ersten Schritt werden die Brandlasten entweder pauschal festgelegt oder nach einer genauen Ermittlung (z.B. nach DIN 18230) berechnet.
In Folge wird überprüft, ob ein Brand entstehen kann; d.h., ob die drei Grundbedingungen für einen Brandausbruch
vorliegen, in welcher Art und in welchem Umfang diese ggf. gegeben sind und welche Kombinationen eine Brandgefahr darstellen könnten (Schwachstellenanalyse).
Schließlich müssen die vielfältigen Möglichkeiten einer Brandausbreitung auf angrenzende Abschnitte unter Berücksichtigung von verschiedenen Betriebszuständen (z.B. Tag/Nacht) untersucht werden.
3.1 Brandentstehung
Es müssen die direkten (offene Flammen, z.B. Bunsenbrenner in Laboratorien, Kerzen in der Weihnachtszeit, Heizungsanlagen oder Gasherde in Küchen) und die indirekten (latenten) Zündquellen (hohe Temperaturen durch Elektrogeräte, Funkenflugflug bei Trennarbeiten, glimmende Zigaretten) usw. berücksichtigt werden.
3.2 Brandbelastung
3.2.1 Pauschale Festlegung
Grobe Festlegung nach Nutzungsbereichen z.B.:
3.2.2 Konkrete Festlegung
Falls die Liegenschaftsanalyse und eine pauschale Brandlastermittlung für die Beurteilung der festzulegenden Brandschutzmaßnahmen nicht ausreichen - dies dürfte insbesondere bei sehr komplexen Bauvorhaben (z.B. unterirdische Anlagen, Forschungseinrichtungen, große Lager usw.) der Fall sein - ist eine rechnerische Brandlastermittlung (z.B. analog DIN 18230) durchzuführen.
3.3 Schwachstellenanalyse Brand/Rauchentwicklung, Brand/Rauchausbreitungsmöglichkeiten
Die Ermittlung der Brandlasten kann dazu dienen, um z.B. Brandlast- oder Gefahrenschwerpunkte zu bestimmen. Die Brandlast kann entscheidend für die Dauer eines Brandes sein. Sie sagt nichts über Brandtemperaturen, Entzündlichkeit, Rauchgasbildung oder Toxizität der Stoffe im Brandfall aus.
Eine hohe Brandlast ist für sich gesehen kein Hinweis für eine reale Gefahr. Beispielsweise hat ein Lager mit Eichenholzstämmen von 1,0 m Durchmesser eine hohe Brandlast. Die Brandgefahr ist jedoch gering!
Ein Lager mit flüssigem Sauerstoff "Tiefkalt" hat keine Brandlast. Trotzdem sind umfangreiche Schutzmaßnahmen erforderlich, weil Sauerstoff explosibel mit allen brennbaren Stoffen reagieren kann. Ohne brennbare Stoffe kann kein Brand entstehen. Große Mengen brennbarer Stoffe (hohe Brandlast) bedeuten im Brandfall eine große Wärmebelastung für das Gebäude/Bauwerk. Erst das Verhältnis Oberfläche eines brennbaren Stoffes zu seiner Masse, die Entzündlichkeit, die Art der Stoffe, ihr Abbrandverhalten und ihre konkrete Masse lassen Schlüsse auf mögliches Brandgeschehen und Gefährdungen zu.
Entsprechende Berechnungen hierzu können
Die Planung der räumlichen Zuordnung einzelner Nutzungsabschnitte mit dazugehörigen Rettungswegen ist von grundsätzlicher Bedeutung für die Brandschutzplanung und sollte mit einer Schwachstellenanalyse folgender Parameter verbunden werden:
3.4 Zwischenergebnis
Bei den zu ermittelnden Brandlasten handelt es sich i.d.R. um endgültige Größen. Bei ungünstigen Ergebnissen besteht die Möglichkeit einer Verlagerung kritischer Nutzungen in besser geschützte Bereiche. Brandausbreitungsgefahren lassen sich durch die Verwendung anderer Materialien und/oder Materialstärken variieren.
Rauchgefahren lassen sich durch die Verhinderung der Rauchausbreitung in noch nicht vom Brand betroffene Bauwerksbereiche reduzieren.
4. Brandschutzmaßnahmen
Aus den Zwischenergebnissen der Liegenschafts- und Gebäudeanalyse, den Schutzzielbetrachtungen und der Brandgefahrermittlung resultieren definitive Planungskriterien, aus denen gezielte vorbeugende Brandschutzmaßnahmen unter Einbeziehung der technischen und logistischen Möglichkeiten des abwehrenden Brandschutzes (Feuerwehren, auch Betriebsfeuerwehren/ Werknotdienste) ermittelt werden können. Zur Findung wirtschaftlicher Lösungen (Bau-, Betriebs-, und Unterhaltungskosten) sind Alternativen zu erarbeiten und zu bewerten (siehe Ziffer 3.2 "Ganzheitliches Brandschutzkonzept" und Anlage 7 "Ablaufplan Brandschutzplanung").
4.1 Auswahl der Bauprodukte/Bauarten
Als Standard für die Auswahl wird die aus den Bauprodukten/Bauarten resultierende Feuerwiderstandsdauer und Entflammbarkeit nach DIN 4102 (Brandverhalten von Baustoffen und Bauteilen) herangezogen. Eine weitere Möglichkeit zur Auswahl sind die Berechnungsmethoden der DIN 18230, nach denen die erforderlichen Feuerwiderstandsdauern ermittelt und den bauordnungsrechtlichen Anforderungen zuordnet werden können.
Eine konkrete Bemessung durch den Tragwerksplaner für den Lastfall "Brand", die sogenannte "heiße Bemessung", soll künftig als EURO-CODE zur Anwendung kommen.
Schließlich ist es vorstellbar, daß die Tauglichkeit der Bauprodukte/Bauarten durch Brandversuche im Sinne der "heißen Bemessung" durchgeführt werden können.
Folgende Bauprodukte/Bauarten sind zu bewerten und festzulegen:
4.2 Flucht- und Rettungswege
4.3 Anlagentechnischer Brandschutz
Hinweis:
Löschmittel, die in stationären oder mobilen Anlagen bzw. Geräten eingesetzt werden, müssen nach ihrer Löschleistung und gegebenfalls den aus dem Löschmittel resultierenden Folgekosten ausgewählt werden. Hierbei sind jeweils die Vor- und Nachteile von Löschpulver und Löschgasen gegeneinander abzuwägen.
4.4 Löschwasser
| Planvorschrift | Anlage 3 |
Legende und Abkürzungen
| Wände | Kurzbe- zeichnung - |
Bauaufsichtliche Benennung | Feuerwiderstandsklasse nach DIN 4102-4 |
![]() |
KTW | Komplextrennwand | Feuerwiderstandsklasse F 180 und aus nichtbrennbaren Baustoffen + zusätzliche Anforderungen |
![]() |
BW | Brandwand | Feuerwiderstandsklasse F 90 und aus nichtbrennbaren Baustoffen + zusätzliche Anforderungen |
![]() |
Bauart BW |
feuerbeständig und in der Bauart von Brandwänden |
Feuerwiderstandsklasse F 90 und aus nichtbrennbaren Baustoffen + zusätzliche Anforderungen |
![]() |
F 90-A | feuerbeständig und aus nichtbrennbaren Baustoffen |
Feuerwiderstandsklasse F 90 und aus nichtbrennbaren Baustoffe |
![]() |
F 90-AB | feuerbeständig | Feuerwiderstandsklasse F 90 und in den wesentlichen Teilen aus nichtbrennbaren Baustoffen |
![]() |
F 90-B | Feuerwiderstandsklasse F 90 | |
![]() |
F 30-A | feuerhemmend und aus nichtbrennbaren Baustoffen |
Feuerwiderstandsklasse F 30 und aus nichtbrennbaren Baustoffen |
![]() |
F 30-AB | feuerhemmend und in den wesentlichen Teilen aus nichtbrennbaren Baustoffen |
Feuerwiderstandsklasse F 30 und in den wesentlichen Teilen aus nichtbrennbaren Baustoffen |
![]() |
F 30-B | feuerhemmend | Feuerwiderstandsklasse F 30 |
![]() |
F 30-B oder A1, A2 |
feuerhemmend oder aus nichtbrennbaren Baustoffen |
|
![]() |
A1, A2 | aus nichtbrennbaren Baustoffen | |
![]() |
B1 | aus schwerentflammbaren Baustoffen |
|
![]() |
Harte Bedachung |
| Räume | |||||
![]() |
Treppenraum | ![]() |
Aufenthaltsraum | ![]() |
Raum mit erhöhter Brandgefahr |
![]() |
Flur | ![]() |
Kein Aufenthalts- raum, z.B. Speicher |
![]() |
Haustechnikraum |
|
|
| Abkürzungen und Zeichen | ||||||||||||||||||||||||||||
|
|
|
||||||||||||||||||||||||||
Grundriss EG
Grundriss 1. OG
| Grundriss EG, Alternative 1 | Grundriss EG, Alternative 2 | |
![]() |
![]() |
Schnitt A-A
Flächen für die Feuerwehr auf einem Grundstück nach Din 14090
| Beispiel Erläuterungsbericht | Anlage 4 |
Einfaches Bürogebäude mittlerer Höhe
Bei der baulichen Anlage handelt es sich um ein fiktives Gebäude, das zur Verdeutlichung der brandschutztechnischen Erfordernisse dient. Die vorbeugenden baulichen Brandschutzmaßnahmen werden nachfolgend kurz beschrieben und auf den Bildern der Anlage 3 dargestellt.
1. Beschreibung
Das Gebäude besitzt
Baukonstruktion
| Brandwand | 30cm über Dach geführt, Öffnungen feuerbeständig gesichert |
| Tragwerk | Stahlbetonskelett (F 90-AB) |
| Decken | Stahlbeton (F 90-AB) |
| Außenwand | Vorgehängte Fassade (nichtbrennbar) |
| Innenwände | Leichtbauwände (F 30-AB) |
| Treppenraumwände | Mauerwerk (F 90-a und Bauart von Brandwänden) |
| Dachstuhl | Holz |
| Dachhaut | Ziegel (harte Bedachung) |
2. Lage auf dem Grundstück Abstandsflächen
Die Abstandsflächen entsprechen den Vorgaben des § 6 MBO. Die Tiefe der Abstandsflächen entspricht der Wandhöhe (gemessen von der festgelegten Geländeoberfläche bis zum Schnittpunkt der Wand mit der Dachhaut). Im Giebelbereich wird die Höhe der Giebelfläche zu einem Drittel angerechnet. Bei vorliegendem Beispiel bedeutet dies (Gewerbe- und Industriegebiet):
Abstandsfläche: Traufseite 15,00 m x 0.25 = 3,75 m;
Abstandsfläche Giebelseite: 16,33 m x 0,25 = 4,08 m.
3. Zugänglichkeit für die Feuerwehr
Das Gebäude ist umfahrbar. Die Feuerwehrzufahrten sind im vorderen Bereich über befestigte Wege, im hinteren Bereich über entsprechende Rasensteine gewährleistet (Auslegung nach DIN 14090). Unterkellerte Bereiche werden nicht überfahren.
Die Feuerwehrzufahrt ist durch Beschilderungen nach DIN 4066-1 beschildert. Im Bereich der Rasensteine sind Markierungen vorhanden, die auch im zugewachsenen Zustand den Verlauf des Fahrweges erkennen lassen.
4. Ausdehnung des Objektes/Brandwand
Das U-förmige Gebäude hat eine Ausdehnung von 40 x 25 m. Die Gebäudeabwicklung beträgt ca. 70 m. Bei Gebäuden mit definierten Gebäudebreiten (1- oder 2-Spänner) wird die zulässige Brandabschnittslänge nicht als Raster über das Gebäude gelegt, sondern auf die Gebäudeabwicklung bezogen. Deshalb wird etwa mittig eine Brandwand angeordnet.
Die Brandwand wird 30cm über Dach ausgeführt. In die Türöffnungen werden T 90 Türen eingebaut. Diese sind mit bauaufsichtlich zugelassenen Feststellanlagen ausgerüstet, da geschlossene Türen den täglichen Bürobetrieb stören würden.
5. Außenwände
Nichttragende Außenwand (vorgehängte Fassade): Ausführung nichtbrennbar (A1 bzw. A2) oder feuerhemmend (F 30-B).
6. Tragende Wände, Stützen, Decken Feuerbeständig (F 90-AB)
Zwischen den Deckenstirnseiten und der vorgehängter Fassade dürfen keine Brandbrücken vorhanden sein. Diese Anschlüsse müssen die gleiche Feuerwiderstandsdauer wie die Decke haben.
7. Trennwände und raumabschließende Decken
Aktenlager, Registraturräume, Kopierräume, Abstellräume, zentrales Putzmittellager und Elektroverteilung werden als "Räume mit erhöhter Brandgefahr" feuerbeständig (F 90-AB) ausgebildet (Türen T 30).
8. Dach
Nichtausgebauter Dachraum: keine besonderen Anforderung an die Dachkonstruktion.
Die Dachhaut besitzt den Nachweis "gegen Flugfeuer und strahlende Wärme widerstandsfähig". Die Dachdecke des Vorbaus im Eingangsbereich wird feuerbeständig (F 90AB) ausgebildet. Bei einem eventuellen Dachausbau sind weitergehende Brandschutzmaßnahmen erforderlich.
9. Rettungswege
Erster Rettungsweg durch Flure und Treppenräume.
Zur Gewährleistung des zweiten Rettungsweg werden die Fenster der einzelnen Nutzungseinheiten öffenbar ausgebildet. Aufgrund der von allen Seiten möglichen Feuerwehrzufahrt sind diese mit Feuerwehrleitern problemlos zu erreichen.
10. Flure
Flurwände: feuerhemmend und in den wesentlichen Teilen aus nichtbrennbaren Baustoffen (F 30 AB).
Verglasungen: F 30.
Oberlichte (höher als 1.80 m): G 30.
Türen zu den Büroräumen: dichtschließend.
Türen zu den Treppenräumen: Rauchschutztüren nach DIN 18095.
Türe zum Konferenzraum im 1. OG T 30.
Flurbreite: 1,40 m.
In die Flure werden keine Einbauten aus brennbaren Stoffen eingebracht.
In den Bereichen, in denen die Flurlänge mehr als 30 m beträgt, werden diese durch rauchdichte Türen (nach DIN 18 095) unterteilt.
Untergehängte Decke: entweder nichtbrennbar (A1/A2), ohne Anforderung an den Feuerwiderstand (wenn die Kabeltrassen in Installationskanälen I 30 geführt werden) oder F 30A.
11. Treppenräume
Abschlußwände: Bauart von Brandwänden.
Außenwand: nichtbrennbar (A1/A2), bzw. wie Abschlußwand (wenn Gefahr einer Brandübertragung durch den einspringenden Winkel besteht, siehe unten).
Wandverkleidungen: nichtbrennbar (A1/A2).
Oberer Abschluß: Verkleidung und Dämmstoff nichtbrennbar (A1/A2).
Die Treppenraum-Abschlusswände werden bis dicht unter die Dachdeckung geführt. Die brennbaren Bauteile im Bereich dieser Wände sind unterbrochen.
Im Eckbereich des rechten Treppenraums besteht die Problematik der Winkelbeeinflussung. Hier können folgende Alternativen gewählt werden:
Brandschutzverglasung im Putzmittelraum.
Ausführung der Treppenraumfenster mit Brandschutzverglasung. Da in diesem Fall der Treppenraum keine Fenster zum Öffnen aufweist, muß er als innenliegender Treppenraum angesehen werden. Deshalb sind weitere Maßnahmen erforderlich, z.B. die Anordnung eines Rauchabzugs oder Anordnung des Treppenraums in ausreichendem Abstand zur Ecke (5m).
Türen zum nichtausgebauten Dachraum und zum Keller: T 30.
12. Treppen
Tragende Teile: feuerbeständig (F 90- AB).
Geländer: nichtbrennbar (A1/A2).
Handlauf: normalentflammbar (B2, z.B. Holz).
Beläge: nichtbrennbar (A1/A2).
13. Aufzugsanlagen
Die Aufzugsanlage befindet sich innerhalb des Treppenraums. Somit kann der Aufzugschacht ohne Feuerwiderstandsdauer ausgebildet werden. Gewählt wird eine nichtbrennbare Stahl-Glaskonstruktion mit Verbund-Sicherheitsverglasung.
Aufzugmaschinenraum: Wände, Decke feuerbeständig (F 90 AB). Türe T 30.
14. Installationsschächte und -kanäle
Die senkrechten Elektro-Installationsschächte werden innerhalb der Elektroräume geführt. Im Bereich der Decken werden sie mit Kabelabschottungen S 90 abgeschottet. Das gleiche gilt für die Durchführung von Kabeln durch feuerbeständige Wände oder Brandwände.
Sanitäre Falleitungen aus Kunststoff werden im Bereich der Decken mit R 90 Rohrmanschetten versehen.
15. Elektro- und Blitzschutzanlagen
Elektroanlagen: Ausführung gemäß VDE-Bestimmungen.
Aufgrund der zu erwartenden großen Anzahl von EDV-Anlagen bzw. elektronischen Geräten wird die Elektroanlage mit Überspannungsschutz bzw. Überspannungsableitung versehen. Das Gebäude erhält eine Blitzschutzanlage gemäß VDE 0185.
16. Feuerlöschgeräte
Bei einer Nutzfläche von ca. 900 m2 pro Geschoß fallen ca. 80 m2 in den Bereich der "mittleren Brandgefahr". Daraus resultieren aus ZH1/201, Tabellen 4 und 5, folgende Löschmitteleinheiten:
720 m2 geringe Brandgefährdung:
28 Löschmitteleinheiten (ausgemittelt)
80 m2 mittlere Brandgefährdung:
16 Löschmitteleinheiten (ausgemittelt)
=> Es werden insgesamt 44 Löschmitteleinheiten benötigt.
Ein "13A-Wasserlöscher" nach DIN EN 3 bzw. ein "W 10 - Wasserlöscher" nach DIN 14406 ergeben jeweils vier Löschmitteleinheiten. Dieses bedeutet pro Geschoß 11 notwendige Wasserlöscher des oben genannten Typs.
Bei Verwendung von Pulverlöschern bzw. Schaumlöschern werden mit sieben 21 A/1 13 B nach DIN EN 3 oder sieben PG 6 - Löschern nach DIN 14406 jeweils 6 Löschmitteleinheiten) die erforderlichen 42 Löschmitteleinheiten je Geschoß erreicht. Die fehlenden zwei Löschmitteleinheiten können durch einen entsprechend kleineren Löscher oder durch einen zusätzlichen Löscher des o.g. Typs abgedeckt werden. In den elektrischen Betriebsräumen wird zusätzlich je ein 5 kg CO2-Löscher vorgesehen.
17. Löschwasserversorgung
3200 l/min gemäß DVGW-Arbeitsblatt W 405.
Im Abstand von ca. 30 m werden um das Gebäude Überflurhydranten (DIN 3222) vorgesehen.
18. Schulungs- bzw. Konferenzraum
Da dieser Raum für eine größere Personenzahl vorgesehen ist (z.B. mehr als 35 Personen), wird als zweiter Rettungsweg eine Außentreppe angeordnet.
Alternativ hierzu wäre es im vorliegenden Fall auch problemlos möglich, einen zweiten baulichen Rettungsweg z.B. durch eine sichere Verbindung zum angrenzenden Brandabschnitt herzustellen. Diese darf aber nicht über den Erschließungsflur des eigenen Brandabschnitts (erster Rettungsweg) verlaufen,
19. Sonstiges
Der Eingangsbereich wird von Brandlasten freigehalten. Deshalb sind hier keine besonderen Maßnahmen erforderlich.
Für das Gebäude werden Flucht- und Rettungspläne nach § 55 ArbStättV bzw. DIN 14096-1 und -2 gefertigt sowie ein Brandschutzbeauftragter bestimmt.
Der Betreiber des Gebäudes erhält eine vollständige Dokumentation des zugrunde gelegten Brandschutzkonzeptes. Darin ist auch angegeben, welche Bauprodukte aus brandschutztechnischer Sicht besondere Eigenschaften aufweisen. Die jeweiligen Verwendbarkeitsnachweise (z.B. allgemeine bauaufsichtliche Zulassungsbescheide) sind beizulegen. .
| Sicherheitsvorschriften für Feuerarbeiten | Anlage 5 |
1. Allgemeines
Diese Sicherheitsvorschriften 1 gelten für Feuerarbeiten wie Schweißen, Schneiden, Löten, Trennschleifen, Auftauen und ähnliche Arbeiten, die außerhalb von besonderen, dafür vorgesehenen Werkstätten und Arbeitsplätzen vorgenommen werden. Sie sind allen Verantwortlichen des Betriebes bekanntzugeben (z.B. Geschäftsführer, Betriebsleiter, Sicherheitsbeauftragter).
Nach § 7 der Allgemeinen Bedingungen für die Feuerversicherung (AFB; VdS 100) kann der Versicherungsschutz beeinträchtigt werden, wenn Sicherheitsvorschriften nicht eingehalten werden. Diese Regelung gilt auch für andere, vertraglich vereinbarte Allgemeine Vertragsbedingungen (AVB) mit Feuerdeckung.
Die Feuerarbeiten dürfen nur von entsprechend ausgebildeten Personen ausgeführt werden, die das 18. Lebensjahr vollendet haben. Auszubildende dürfen die Arbeiten nur unter Aufsicht ausführen.
2. Maßnahmen vor Arbeitsbeginn
Der Betriebsleiter oder Beauftragter muß Feuerarbeiten schriftlich genehmigen (z.B. mit Erlaubnisschein - VdS 2036).
Sämtliche beweglichen brennbaren Gegenstände und Stoffe, auch Staubablagerungen, sind aus dem Gefahrenbereich (etwa 10 m Umkreis) und - soweit notwendig - auch aus benachbarten Räumen zu entfernen. Unbewegliche brennbare Gegenstände sind mit nichtbrennbaren Materialien oder anderen geeigneten Mitteln zu schützen.
Brennbare Umkleidungen und Isolierungen von Rohrleitungen, Kesseln und Behältern sind zu entfernen.
Befinden sich im Gefahrenbereich (etwa 10 m Umkreis) brennbare Stoffe, die nicht entfernt oder geschützt werden können, muß eine Brandwache aufgestellt werden, die über geeignetes Löschgerät verfügt.
Decken-, Wnd- und Bodendurchbrüche, die von der Arbeitsstelle in andere Räume führen, müssen mit nichtbrennbaren Materialien abgedichtet werden.
Behälter, an denen Feuerarbeiten durchgeführt werden, müssen auf ihren Inhalt hin überprüft werden. Haben sie brennbare oder explosionsfähige Stoffe enthalten oder ist der frühere Inhalt nicht mehr feststellbar, sind die Behälter vor Beginn der Feuerarbeiten zu reinigen und mit Wasser oder einem flammenerstickenden Schutzgas zu füllen.
Die Ausführenden und die Brandwache haben sich über den Standort des nächsten Brandmelders und Telefons sowie über die Notrufnummer zu informieren.
3. Durchführung der Arbeiten
Es ist darauf zu achten, daß brennbare Gegenstände oder Materialien nicht durch Flammen, Funken, Schmelztropfen, heiße Gase oder durch Wärmeleitung gefährdet bzw. entzündet werden.
Die Arbeitsstelle und ihre Umgebung, gefährdete benachbarte Räume (daneben, darüber, darunter), Zwischendecken und ähnliche Hohlräume sind laufend zu kontrollieren.
Bauteile, die durch Wärmeleitung gefährdet sind, müssen mit Wasser gekühlt werden.
Im Brandfall ist die Arbeit sofort einzustellen, die Feuerwehr zu alarmieren, und es sind unverzüglich Löschmaßnahmen einzuleiten.
4. Abschluß der Arbeiten
Die Umgebung der Arbeitsstelle einschließlich der benachbarten Räume ist mehrmals sorgfältig auf Brandgeruch, verdächtige Erwärmung, Glimmstellen und Brandnester zu kontrollieren.
Die Kontrolle muß in kurzen Zeitabständen über mehrere Stunden so lange durchgeführt werden, bis eine Brandentstehung ausgeschlossen werden kann. Bei verdächtugen Wahrnehmungen (z.B. Brandgeruch) ist sofort die Feuerwehr zu alarmieren.
5. Sonstiges
Andere Sicherheitsbestimmungen, z.B.
bleiben unberührt.
Schweiss-, Schneid-, Löt- und Trennschleifarbeiten
Richtlinien für den Brandschutz
1. Vorbemerkung
Diese Richtlinien wurden in Zusammenarbeit mit der Arbeitsgruppe "Arbeitssicherheit und Umweltschutz" des Deutschen Verbandes für Schweißtechnik e.V. (DVS) und dem Bundesverband der Deutschen Industrie e.V. (BDI) aufgestellt.
2. Geltungsbereich
Diese Richtlinien gelten für die Durchführung von Schweiß-, Schneid-, Löt-, Auftau- und Trennschleifarbeiten außerhalb hierfür vorgesehener Werkstätten. Sie ersetzen nicht die unter anderem bestehenden
3. Allgemeines
Arbeiten mit Schweiß-, Schneid-, Löt- und Trennschleifgeräten können in hohem Maße brandgefährlich sein, da bei ihnen hohe Temperaturen auftreten. Brände können entstehen durch:
![]() |
Besonders gefährlich sind Schweiß-, Schneid- und Schleiffunken, die noch in einer Entfernung von 10 m und mehr von der Arbeitsstelle brennbare Stoffe entzünden können. Diese Arbeiten dürfen deshalb nur von entsprechend ausgebildeten, über 18 Jahre alten Personen audgeführt werden; Auszubildende dürfen diese Arbeiten nur unter Aufsicht durchführen. Vor Beginn der Arbeiten sollte eine schriftliche Genehmigung des Betriebsleiters oder seines Beauftragten eingeholt werden (Schweißerlaubnisscheine, siehe Beiblatt, können als Sonderdruck bei VdS Schadenverhütung bezogen werden). |
4. Sicherheitsmaßnahmen vor Beginn der Arbeiten
![]() |
Entfernen sämtlicher beweglicher brennbarer Gegenstände und Stoffe - auch Staubablagerungen - aus der Gefahrenzone, die sich auch auf Nachbarräume erstrecken kann. Aufstellung von Gasflaschen außerhalb der Gefahrenzone. |
![]() |
Abdecken der nicht beweglichen, aber brennbaren Gegenstände, die im Gefahrenbereich vorhanden sind, z.B. Holzbalken, Holzwände und Fußböden, Maschinen und Kunststoffteile, mit Mineralfaserdecken, -platten und ähnlichen Mitteln. |
![]() |
Abdichten der Öffnungen, Fugen, Ritzen, Rohrdurchführungen, die von der Arbeitsstelle in andere Räume führen, mit nicht brennbaren Stoffen. Geeignet sind z.B. Gips, Mörtel, feuchte Erde oder Lehm. Lappen, Papier oder andere brennbare Stoffe dürfen nicht verwendet werden. |
![]() |
Entfernen von Umkleidungen und Isolieren aus dem Gefahrenbereich bei Arbeiten an Rohrleitungen, Kesseln und Behältern. |
![]() |
Behälter auf ihren früheren Inhalt überprüfen. Haben sie brennbare oder explosionsfähige Stoffe enthalten oder ist der frühere Inhalt nicht mehr feststellbar, sind die Behälter vor Beginn der Arbeiten zu reinigen und während der Arbeit mit Wasser gefüllt zu halten. Ist dies nicht möglich, muß ein Schutzgas, z.B. Stickstoff oder Kohlendioxid, zur Füllung verwendet werden. |
![]() |
Befinden sich im gefährdeten Bereich (etwa 10 m Umkreis) brennbare Stoffe, so ist für die Arbeitsstelle und ihre Umgebung eine Brandwache mit geeignetem Löschgerät bereitzuhalten. Geeignete Löschgeräte sind z.B. wassergefüllte Eimer, besser noch Feuerlöscher, oder ein angeschlossener Wasserschlauch. |
![]() |
Der Standort des nächstgelegenen Brandmelders und/Telefon oder Telefons und die zur Alarmierung erforderliche Rufnummer müssen dem Ausführenden und der Brandwache bekannt sein. |
5. Sicherheitsmaßnahmen während der Arbeiten
6. Sicherheitsmaßnahmen nach Beendigung der Arbeiten.
Viele Brände durch Schweiß-, Schneid- und ähnlich Arbeiten brechen erfahrungsgemäß erst mehrer Stunden nach Beendigung der Arbeiten aus. Deshal ist die mehrmalige nachträgliche gewissenhafte Kon trolle besonders wichtig.
Dazu ist es erforderlich,
| Erlaubnisschein für Schweiß-, Schneid-, Löt-, Auftau- und Trennschneidarbeiten |
||||||||||||||||||||||||||
| 1 | Arbeitsort/-stelle | |||||||||||||||||||||||||
| 2 | Arbeitsauftrag (z.B. Konsole anschweißen) |
|||||||||||||||||||||||||
| 3 | Art der Arbeiten |
|
||||||||||||||||||||||||
| 4 | Sicherheitsvorkehrungen vor Beginn der Arbeiten |
|
||||||||||||||||||||||||
| 5 | Brandwache |
|
||||||||||||||||||||||||
| 6 | Alarmierung |
|
||||||||||||||||||||||||
| 7 | Löschgerät, -mittel |
|
||||||||||||||||||||||||
| 8 |
|
|||||||||||||||||||||||||
|
||||||||||||||||||||||||||
| Brandschutz bei Bauarbeiten | Anlage 6 |
Merkblatt zur Schadenverhütung
1. Anwendungsbereich
Dieses Merkblatt findet Anwendung auf den Brandschutz bei allen Arbeiten zur Herstellung, Instandsetzung, Änderung und Beseitigung von baulichen Anlagen einschließlich der hierfür vorbereitenden und abschließenden Arbeiten.
Zu den vorbereitenden Arbeiten zählen zum Beispiel das Einrichten bzw. Räumen von Baustellen einschließlich der Aufstellung, Bereitstellung, Instandhaltung sowie dem Abbau aller Gerüste, Geräte, Maschinen und Einrichtungen.
Zur Änderung baulicher Anlagen zählt zum Beispiel auch das Erweitern oder Aufstocken vorhandener Anlagen.
2. Einrichten der Baustelle
Bei der Aufstellung von überwiegend aus brennbaren Stoffen bestehenden Bauunterkünften (zum Beispiel Holzbaracken, Wohnwagen) und Behelfsbauten für den Betrieb von Werkstätten und für die Lagerung von Bau- und Arbeitsstoffen sind ausreichende Abstände entsprechend der bauaufsichtlichen Vorschriften (Landesbauordnungen, siehe Kasten) einzuhalten, um einer Brandübertragung vorzubeugen und im Gefahrenfalle eine Tätigkeit der Feuerwehr nicht zu behindern.
Behelfsbauten für die Lagerung von leicht entzündlichen oder brennbaren Stoffen sind von außen deutlich zu kennzeichnen; die Verordnungen über gefährliche Arbeitsstoffe und brennbare Flüssigkeiten sind zu beachten. (s. § 3, § 50 MBO)
3. Feuer und offene Flamme
3.1 Abbrennen von Baustellenabfällen
Baustellenabfälle dürfen auf der Baustelle nur abgebrannt werden, wenn keine Gefahr durch Übergreifen des Feuers, Hitzeeinwirkung, Funkenflug oder Rauchentwicklung besteht.
Das Abbrennen kann aus Gründen des Umweltschutzes unzulässig sein (zu erfragen bei z.B. Feuerwehr, Ordnungsamt, Gewerbeaufsicht).
3.2 Rauchen
Das Rauchen ist verboten an Orten, an denen
Brennende, glühende sowie glimmende Stoffe oder Gegenstände (zum Beispiel Streichhölzer, Zigarren, Zigaretten, Pfeifenglut) dürfen nicht achtlos weggeworfen oder weggelegt werden. Offene Flammen sind vorher zu löschen; Glut ist zu vernichten.
3.3 Betrieb von Feuerstätten
3.3.1 Feuerstätten sind auf nichtbrennbaren Unterlagen aufzustellen und so zu betreiben, daß sie auch bei übermäßiger Erwärmung in der Nähe befindliche brennbare Gegenstände und Bauteile nicht entzünden können; sie sind ausreichend zu beaufsichtigen.
3.3.2 Feste oder flüssige Stoffe dürfen in Feuerstätten nicht mit brennbaren Flüssigkeiten oder mit festen Stoffen, die verpuffen oder explodieren können, entzündet werden.
3.3.3 Feuerstätten dürfen nicht betrieben werden in oder in der Nähe von Räumen,
3.3.4 Feuerstätten dürfen nicht in Arbeitsräumen betrieben werden, die unter Druckluft stehen.
3.3.5 Feuerstätten können in den nach Abschnitt 3.3.3 bezeichneten Räumen betrieben werden, wenn die Öfen oder Geräte für diese Verwendung von einer amtlich anerkannten Prüfstelle zugelassen sind.
3.4 Beleuchtung mit offener Flamme
Offene Flammen dürfen in Räumen, in denen leicht entzündliche Stoffe hergestellt, verarbeitet oder gelagert werden, nicht benutzt werden. Soweit es sich um explosionsgefährliche Stoffe handelt oder explosible Gase, Dampf-Luft-Gemische oder Staub-Luft-Gemische auftreten können, ist jegliche Beleuchtung, hervorgerufen durch Flammenwirkung, unzulässig.
4 Brandgefährliche Geräte und Arbeiten
4.1 brandgefährliche Geräte
Gasverbrauchs- und Heizölverbrauchsgeräte, elektrische Geräte sowie sonstige Wärmegeräte müssen den allgemein anerkannten Regeln der Technik entsprechen und sind so zu installieren, zu betreiben und zu warten, daß Brände nicht entstehen können. Sie sind auf nichtbrennbaren wärmebeständigen Unterlagen so abzustellen, daß auch bei übermäßiger Erwärmung in der Nähe befindliche brennbare Gegenstände oder Stoffe nicht entzündet werden können. Während des Betriebes sind sie ausreichend zu beaufsichtigen.
Das Nachfüllen flüssiger Brennstoffe in Heiz-, Koch- und Wärmegeräte sowie Lötlampen während des Betriebes, bzw. bevor die Geräte nicht wieder auf normale Umgebungstemperatur abgekühlt sind, ist unzulässig.
4.2 Brandgefährliche Arbeiten
4.2.1 Bei Arbeiten mit Schweißgeräten und Schweißbrennern, mit Löt-, Auftau- und Trocknungsgeräten, mit Schleifmaschinen und sonstigen Geräten, bei denen durch offenes Feuer, Reibungshitze, erhitzte Metallteile, Funkenflug, abtropfende glutflüssige Stoffe oder auf andere Weise Brandgefahren auftreten können, ist die Feuer- und Explosionsgefahr vor Beginn der Arbeiten zu beseitigen [1, 2, 3].
Läßt sich die Feuer- und Explosionsgefahr aus betriebstechnischen Gründen nicht restlos beseitigen, so dürfen die Arbeiten nur mit schriftlicher Genehmigung des Auftraggebers [10] durchgeführt werden, und zwar u.a. an Stellen,
4.2.2 Die in Abschnitt 4.2.1 genannten Arbeiten dürfen ferner nur ausgeführt werden, wenn vor Beginn der Arbeiten folgende Brandschutz-Maßnahmen getroffen sind:
4.2.3 Schweiß- und Schneidbrenner oder Lötgeräte dürfen nur auf geeigneten Vorrichtungen abgelegt werden; die offene Flamme ist laufend zu beobachten.
4.2.4 Lötlampen dürfen in der Nähe leicht entzündlicher Stoffe nicht nachgefüllt oder angeheizt werden.
4.2.5 Unmittelbar nach Beendigung der Arbeiten ist zu prüfen, ob im Gefahrenbereich liegende Bauteile, Verkleidungen oder sonstige Gegenstände brennen, glimmen, rauchen oder übermäßig erhitzt sind. Fugen, Risse und sonst schwer zugängliche Stellen sind dabei besonders zu überprüfen. Diese Prüfung ist in kürzeren Abständen zu wiederholen. Brand- und Glimmstellen sind sorgfältig zu löschen. Wird die Ursache verdächtiger Wahrnehmungen (Brandgeruch, Rauch) nicht gefunden, ist unbedingt die Feuerwehr zu verständigen.
4.3 Kochen und Erwärmen von Belag- und Abdichtstoffen
Beim Kochen und Erwärmen von Bitumen, Teer und ähnlichen Stoffen [4] ist sicherzustellen, daß die zu erwärmenden und zu kochenden Stoffe sich nicht entzünden oder entzündet werden.
5 Brand- und explosionsgefährliche Stoffe
5.1 Baustellenabfälle
Brennbare Baustellenabfälle (zum Beispiel Holz, Dachpappe, Verpackungsmaterialien, brand- und explosionsgefährliche Stoffe sowie deren Behältnisse) dürfen in und auf Gebäuden sowie in künstlichen Hohlräumen unter der Erdgleiche nicht gelagert werden. Können diese Baustellenabfälle nicht an geeigneter Stelle gelagert werden, sind sie laufend abzufahren.
5.2 Reinigungs- und Lösemittel, Klebstoffe
Reinigungsmittel, Lösemittel, Isolier-, Anstrich- und Versiegelungsmittel sowie Klebstoffe [5] können brennen oder ihre Dämpfe mit Luft explosible Gemische bilden. Die Aufschriften, Verarbeitungshinweise und die Warnsymbole auf den Behältnissen dieser Stoffe sind zu beachten. Besondere Sorgfalt muß gegebenenfalls einer ausreichenden Be- und Entlüftung und der Vermeidung von Zündquellen gelten. Zündquellen können u.a. sein:
Brennbare Flüssigkeiten, die einen Flammpunkt unter 21 °C haben, dürfen nicht zum Reinigen von Fußböden, Wänden, Decken und Maschinen sowie deren Teilen verwendet werden.
5.3 Brennbare Gase
Lagerräume für Gasflaschen müssen ausreichend be- und entlüftet sein; bei Flüssiggas dürfen sie nicht unter Erdgleiche liegen. Gasflaschen dürfen nicht mit leicht entzündlichen und brennbaren Stoffen gelagert werden; sie sind vor Erwärmung (zum Beispiel längere Sonnenbestrahlung) sowie gegen Schlag, Stoß und Erschütterung zu schützen [2, 7]. An den Arbeitsplätzen dürfen nur die im Gebrauch befindlichen Flaschen aufgestellt sein. Bei Arbeiten in engen Räumen dürfen Brenngas- und Sauerstoffflaschen nicht darin aufgestellt oder gelagert werden.
Flüssiggas darf in Tunnels, Schächten, Stollen, Kanalisation und Räumen ähnlicher Bauart nur eingesetzt werden, wenn eindeutige Anweisungen des Unternehmers hierfür vorliegen und die Anlage durch eine sachkundige Aufsichtsperson überwacht wird [2].
6. Rettung von Personen - Löschen von Bränden [8]
6.1 Rettungswege
Rettungswege, Verkehrswege, Baustellen-Zu- und -Abfahrten, Durchfahrten und Durchgänge, Zu- und Ausgänge, Treppenräume, Lauf- und Leitergänge, die bei einem Brand als Fluchtwege und als Angriffswege für die Feuerwehr dienen können, sind freizuhalten und zu kennzeichnen. Es ist dafür zu sorgen, daß mindestens zwei entgegengesetzt liegende Rettungswege vorhanden sind. Erforderlichenfalls sind Rettungskörbe bereitzuhalten, die Krankentragen aufnehmen können.
6.2 Feuerlöschmittel und -geräte
Bei der Ausführung von Bauarbeiten sind den besonderen Betriebsgefahren entsprechende Feuerlöschmittel und -geräte in betriebsbereitem Zustand und der erforderlichen Anzahl bereitzuhalten (Tabelle 1). Das gilt besonders für Hochhäuser, bei denen die zu treffenden Brandschutzmaßnahmen mit der zuständigen Feuerwehr festzulegen sind.
6.3 Brandschutz- und Rettungsplan
Werden umfangreiche Bauarbeiten ausgeführt, so ist im Einvernehmen mit der zuständigen Feuerwehr ein Brandschutz- und Rettungsplan zu erstellen. Dieser Plan muß enthalten:
Der Brandschutz- und Rettungsplan [11] ist durch Aushang bekanntzugeben.
7. Erste Hilfe bei Verbrennungen
(Auszug aus "Merkblatt für Ersthelfer")
7.1 Brennende Kleider sind sofort mit Wasser, durch Einwickeln in Decken, (feuchte) Tücher oder ähnliches, notfalls durch Rollen des Verletzten am Boden zu löschen.
Die Kleidung über der Brandwunde ist zu entfernen, sofern sie nicht festklebt; bei Verbrühungen müssen alle Kleider schnellstens entfernt werden. Bei einer umschriebenen Verbrennung an den Gliedmaßen kann dieser Gliedmaßenteil sofort in kaltes Wasser gehalten werden, bis Schmerzlinderung eintritt (ca. 10-15 Minuten). Anschließend ist die Brandwunde keimfrei mit einem Brandwunden-Verband zu bedecken. Großflächige Verbrennungen sind sofort mit einem Brandwundenverbandtuch oder - wenn solches nicht vorhanden - mit einem sauberen Leinentuch zu bedecken.
7.2 Durch Notruf ist für die ärztliche Versorgung des Verletzten oder Überführung in ein Krankenhaus zu sorgen.
7.3 Dem bewußtseinsklaren Verletzten kann in kleinen Schlucken Kochsalzlösung (1 Teelöffel Kochsalz auf 1l Wasser), auf keinen Fall Alkohol, verabreicht werden. Einem bewußtlosen Verletzten darf auf keinen Fall Flüssigkeit eingeflößt werden, auch nicht bei bestehender Übelkeit oder Erbrechen bzw. bei Verdacht auf Nebenverletzungen, die baldiger operativer Behandlung bedürfen.
7.4 Der Verletzte ist zusätzlich mit einer Wolldecke zu bedecken, die jedoch die Brandwunde nicht berühren darf.
7.5 Das Auftragen von öl, Salben, Puder u.ä. ist verboten.
7.6 Beruhigungs- und Schmerzmittel dürfen nur durch den Arzt gegeben werden.
7.7 Bei Verätzungen durch Chemikalien sind die Kleider (auch Schuhe und Strümpfe) sofort zu entfernen und die verletzte Stelle ist mit reichlich Wasser abzuspülen.
8. Literatur
[1] BGV D1 Schweißen, Schneiden und verwandte Verfahren, Unfallverhütungsvorschriften
[2] BGV D34 Verwendung von Flüssiggas, Unfallverhütungsvorschrift ZH 1/455 Richtlinien für die Verwendung von Flüssiggas
[3] Flüssiggas auf Baustellen, Merkheft aus der Schriftenreihe der Bau-Berufsgenossenschaften
[4] BGV D16 Heiz-, Flämm- und Schmelzgeräte für Bau- und Montagearbeiten
[5] ZH 1/425 Kaltreinger-Merkblatt
[6] BGR 157 Sicherheitsregeln für die Fahrzeuginstandhaltung
[7] TRB 600, TRB 610 Technische Regeln für Druckbehälter; VBG 21 Verwendung von Flüssiggas, Unfallverhütungsvorschrift
[8] BGV A1 §§ 30, 43 Allgemeine Vorschriften
[9] BGR 133 Regeln für die Ausstattung von Arbeitsstätten mit Feuerlöschern; Vds 2001 Regeln für die Ausstattung von Arbeitsstätten mit Feuerlöschern
[10] Vds 2036 Erlaubnisschein für Schweiß-, Schneid-, Löt- und Trennschleifarbeiten
[11] Vds 2030 Brandschutzplan, Anleitung und Hilfsmittel
Bezugsmöglichkeiten
| Ablaufplan Brandschutzplanung | Anlage 7 |
| Vorschriften und Richtlinien | Anlage 8 |
Mustervorschriften der ARGEBAU
Bundesgesetze mit Brandschutzproblematik
Gesetz über explosionsgefährliche Stoffe ( Sprengstoffgesetz)
Erste Verordnung zum Sprengstoffgesetz
Zweite Verordnung zum Sprengstoffgesetz
(Insbesondere sind die Regelungen über den Umgang und Verkehr mit pyrotechnischen Gegenständen und deren Aufbewahrung zu beachten)
Verordnung über den Schutz vor Schäden ionisierender Strahlen (Strahlenschutzverordnung - StrlSchV)
Technische Regeln für gefährliche Stoffe (TRGS 511)
Zusammenstellung der wichtigsten staatlichen Arbeitsschutzvorschriften hinsichtlich des Brandschutzes
§ 120a Abs. 3 Gewerbeordnung ( GewO) in der derzeit geltenden Fassung (Generalklausel, Verpflichtung des Unternehmers zum Brandschutz)
Verordnung über Arbeitsstätten (Arbeitsstättenverordnung - ArbStättV)
Arbeitsstätten-Richtlinie zu § 13 ArbStättV (ASR 13/1,2); - Löscheinrichtungen -
Gesetz zum Schutz vor gefährlichen Stoffen (Chemikaliengesetz - ChemG)
Verordnung über gefährliche Stoffe (Gefahrstoffverordnung - GefStoffV)
Verordnung über Dampfkesselanlagen (Dampfkesselverordnung - DampfkV) (ersetz durch BetrSichV)
Verordnung über Druckbehälter, Druckgasbehälter und Füllanlagen (Druckbehälterverordnung - DruckbehV) (ersetz durch BetrSichV)
Verordnung über Gashochdruckleitungen (ersetz durch BetrSichV)
Verordnung über Aufzugsanlagen (Aufzugsverordnung - AufzV) (ersetz durch BetrSichV)
Verordnung über elektrische Anlagen in explosionsgefährdeten Räumen (ElexV) (ersetz durch BetrSichV)
Verordnung über Acetylenanlagen und Calciumcarbidlager (Acetylenverordnung - AcetV) (ersetz durch BetrSichV)
Verordnung über Anlagen zur Lagerung, Abfüllung und Beförderung brennbarer Flüssigkeiten zu Lande (Verordnung über brennbare Flüssigkeiten VbF) (ersetz durch BetrSichV)
|
DIN-Vorschriften |
|
| DIN 1946 | Lüftungstechnische Anlagen |
| DIN 1988 | Trinkwasser-Leitungen in Grundstücken (sinngemäße Anwendung bei Einbau von Feuerlösch-Schlauchanschlusseinrichtungen) |
| DIN 2425 | Beiblatt - Richtlinien für Pläne der Wasserversorgung im Brandschutz |
| DIN 3321 | Unterflurhydranten |
| DIN 3222 | Überflurhydranten |
| DIN 4066 | Hinweisschilder |
| DIN 4102 | Brandverhalten von Baustoffen und Bauteilen |
| DIN 4702 | Kessel von Heizungsanlagen |
| DIN 4755 | Ölfeuerungen in Heizungsanlagen |
| DIN 4787 | Ölbrenner |
| DIN 4788 | Gasbrenner |
| DIN 6609 | Lager für flüssige Kraft- und Brennstoffe; Bau und Einrichtung |
| DIN 14011 | Begriffe aus dem Feuerwehrwesen |
| DIN 14095 | Feuerwehrpläne für bauliche Anlagen |
| DIN 14096 | Brandschutzordnung; Allgemeines und Regeln für das Erstellen |
| DIN 14034 | Graphische Symbole für das Feuerwehrwesen |
| DIN 14090 | Flächen für die Feuerwehr auf Grundstücken |
| DIN 14210 | Löschwasserteiche |
| DIN 14220 | Löschwasserbrunnen |
| DIN 14489 | Sprinkleranlagen |
| DIN 14493 | Ortsfeste Schaumlöschanlagen |
| DIN 14494 | Sprühwasser-Löschanlagen; ortsfest, mit offenen Düsen. |
| DIN 14495 | Berieselung von oberirdischen Behältern zur Lagerung brennbarer Flüssigkeiten im Brandfalle |
| E DIN 14661 | Feuerwehrwesen; Feuerwehr-Bedienfeld für Brandmeldeanlage |
| DIN 14 675 | Brandmeldeanlagen: Aufbau |
| DIN 14678 | Nichtautomatische Brandmelder (Feuermelder) zur Anwendung in explosionsgefährdeten Betriebsstätten |
| DIN EN54 | Teil 1 - Bestandteile automatischer Brandmeldeanlagen (Wärmemelder) |
| DIN 18017 | Lüftung, Sammelschachtanlagen |
| DIN 18150 | Hausschomsteine aus Formstücken |
| DIN 18160 | Teil 6 - Feuerungsanlagen - |
| DIN 18230 | Teil 1 - Baulicher Brandschutz im Industriebau |
| DIN 18232 | Rauch- und Wärmeabzugsanlagen |
| DIN 30600 | Graphische Symbole |
| Quellenangaben | Anlage 9 |
| Ministerialrat Erich Bayerl | Neue Sichtweisen im Brandschutz | Bundesbaublatt 7/97 Seite 449 |
Bauverlag GmbH Wiesbaden |
| Becker, Hagen, Halfkann, Max, Mehl, Schaub, Schneider | Baulicher Brandschutz im Industriebau | Kommentar zur DIN 18230 |
Beuth-Verlag Berlin |
| Dipl.-Ing. Hans Bong | Feuer - ein Phänomen | Vortragsmanuscript | BMBau |
| Dipl.-Phys. Rudolf Büssern | Sprinkleranlagen - Wirkungen auf den Brand und die Rauchentwicklung | Brandschutz 1/98 | Bertelsmann Fachzeitschriften GmbH |
| Dipl.-Ing. Udo Kirchner | Brandschutzanalysen von Bestandsbauten | Beratende Ingenieure 6/97, Seite 49 bis 53 | Springer -VDI- Verlag |
| Prof. Dr.-Ing. W. Klingsch | Anwendung ingenieurmäßiger Methoden im Brandschutz | Vortragsmanuscript einer VdS-Fachtagung am 17./18. Mai 1996 | VdS |
| Dipl.-Ing. Kurt Klingsohr | Vorbeugender baulicher Brandschutz | Verlag W. Kohlhammer Stuttgart |
|
| Josef Mayr (Herausgeber) |
Brandschutzatlast | Grundlagen, bauaufsichtliche Anforderungen, Ausführung und Bauprodukte des baulichen Brandschutzes, | Verlag: Feuer-Trutz GmbH Kanastr. 24 82515 Wolfratshausen |
| Dipl-Ing. Paul Schmitz | Allumfassende Individuelle Brandschutzkonzepte | Die Bauverwaltung 1/96 Seite 26 bis 29 | Vincentz-Verlag Hannover |
| Dr.-Ing. Jürgen Wesche | Brandschutz - Ein Orchester mit vielen Instrumenten | Brandschutz 2/97 Seite 1 | Bertelsmann Fachzeitschriften GmbH |
| Dr.-Ing. Jürgen Wiese | Ingenieurmethoden zum Nachweis ausreichender Brandsicherheit | Brandschutzatlas Kapitel 9.1 | Verlag: Feuer-Trutz GmbH Kanastr. 24 82515 Wolfratshausen |
| Begriffsbestimmungen | Anlage 10 |
| Abstandfläche | Abstandflächen sind freizuhaltende Flächen vor den Außenwänden von Gebäuden. Sie dienen u.a. der Feuerwehr für den Rettungs- und Löscheinsatz. |
| Allgemein zugänglich | Allgemein zugänglich ist z.B. ein Flur, der mehr als eine Nutzungseinheit erschließt. |
| Anerkannte Regel der Technik | Aus öffentlich-rechtlicher Sicht gelten als anerkannte Regeln der Technik die von den Obersten Baubehörden durch öffentliche Bekanntmachung eingeführten Technischen Baubestimmungen. |
| Aufenthaltsraum | Aufenthaltsräume sind Räume die zum nicht nur vorübergehenden Aufenthalt von Menschen bestimmt oder geeignet sind (§ 2 MBO). |
| Ausnahme | Ausnahmen von Sollbestimmungen können von der Bauaufsichtsbehörde gestattet werden, wenn sie mit den öffentlichen Belangen vereinbar sind und die festgelegten Voraussetzungen vorliegen (§ 6 MBO). |
| Bauart | Bauart ist das Zusammenfügen von Bauprodukten zu baulichen Anlagen oder Teilen von baulichen Anlagen (§ 2 MBO), z.B. Stahlskelettbauart. |
| bauaufsichtliche Zulassung | Nachweis der Brauchbarkeit von Bauprodukten aufgrund bestandener Prüfungen nach DIN 4102 bzw. anderer Prüfnormen und Zulassung zur uneingeschränkten Verwendbarkeit in allen Bundesländern; erteilt vom Deutschen Institut für Bautechnik in Berlin (DIBt). Erforderlich für Bauprodukte, die von Normen abweichen oder für die keine Normen bestehen. Abweichungen von einer allgemeinen bauaufsichtlichen Zulassung darf nur die Oberste Bauaufsichtsbehörde eines Bundeslandes zulassen (Zulassung im Einzelfall). |
| Bauprodukte sind: | 1. Baustoffe, Bauteile und Anlagen, die hergestellt werden, um dauerhaft in bauliche Anlagen eingebaut zu werden, |
| 2. aus Baustoffen und Bauteilen vorgefertigte Anlagen, die hergestellt werden, um mit dem Erdboden verbunden zu werden, wie Fertighäuser, Fertiggaragen und Silos (§ 2 MBO). | |
| Bauweise | Bauweise ist die Art der Anordnung von Gebäuden auf dem Grundstück, z.B. offene oder geschlossene Bauweise. |
| Bedenken wegen des Brandschutzes |
Eine Ausnahme kann gewährt werden, wenn z.B. keine Bedenken wegen des Brandschutzes bestehen. Bedenken können durch kompensierende Maßnahmen (z.B. Einbau einer selbsttätigen Löschanlage) aus geräumt werden. |
| Befreiung | Die Bauaufsichtsbehörde kann von zwingenden (Muß-) Vorschriften im Einzelfall befreien, wenn die öffentlichen Belange gewahrt werden und die Voraussetzungen des § 67 MBO vorliegen. |
| Beherbergungsbetrieb | Beherbergungsbetriebe sind zur Beherbergung von Gästen bestimmte Gaststätten. Sie fallen ab 8 Gastbetten in den Geltungsbereich der Gaststätten-Bauverordnung. |
| Bestandschutz | Bestandschutz bedeutet, daß bestehende bauliche Anlagen (§ 83 MBO) stets nach den zum Zeitpunkt ihrer Genehmigung geltenden Baurechtsbestimmungen zu beurteilen sind. Es kann verlangt werden, daß sie den derzeit geltenden Bestimmungen angepaßt werden, wenn dies wegen der Sicherheit oder Gesundheit erforderlich ist, oder wenn sie wesentlich geändert werden. |
| Brandabschnitt | Brandabschnitte sind durch Brandwände begrenzte Gebäudeteile, deren zulässige Größe durch ein Flächenmaß oder einen höchst zulässigen Abstand der Brandwände bestimmt wird. |
| Brandlast | Die Brandlast ist die Summe des Heizwerts aller brennbaren Stoffe und Baustoffe in einem Raum, ausgedrückt durch den auf die Fläche bezogenen Heizwert in kWh/m2 oder MJ/m2. |
| Brandwand | Brandwände sind massive, feuerbeständige Wände, die so beschaffen sind, daß sie im Brandfall ihre Standsicherheit nicht verlieren. Sie dienen zur Bildung von Brandabschnitten. |
| Bühne | Bühnen sind Räume, die für schauspielerische oder ähnliche künstlerische Darbietungen bestimmt sind und deren Decke durch Sturz- oder Höhenunterschied abgesetzt ist. Man unterscheidet Klein-, Mittel- und Vollbühnen. |
| feuerbeständig | Bezeichnung für ein Bauteil mit einer Feuerwiderstandsdauer von mindestens 90 Minuten. |
| feuerhemmend | Bezeichnung für ein Bauteil mit einer Feuerwiderstandsdauer von mindestens 30 Minuten. |
| Feuerstätte | Feuerstätten sind in oder an Gebäuden ortsfest benutzte Anlagen oder Einrichtungen, die dazu bestimmt sind, durch Verbrennung Wärme zu erzeugen. |
| Feuerüberschlag | Ein Feuerüberschlag findet statt, wenn in einem brennenden Raum oder Geschoß die Fenster offenstehen oder durch die Brandwärme platzen und die aus den Öffnungen an der Fassade hochschlagenden Flammen von außen durch ungeschützte Öffnungen in der Außenwand (Fenster) den Brand in das darüberliegende Geschoß übertragen. |
| Feuerüberschlagsweg | Der Feuerüberschlagsweg ist der senkrechte Abstand zwischen übereinander liegenden ungeschützten Öffnungen in der Außenwand. Er kann auch durch auskragende Bauteile vergrößert werden. |
| Feuerübersprung | Ein Feuerübersprung (Syn. Durchzündung, engl. flash over) findet statt, wenn in einem Brandraum ohne Ventilation die Raumtemperatur die Zündtemperatur aller organischen Stoffe (Brennstoffe) von ca. 350 °C erreicht, so daß diese gleichzeitig zu brennen beginnen. |
| Feuerwiderstandsdauer | Die Feuerwiderstandsdauer ist die Zeit, in der ein Bauteil bei der Prüfung nach DIN 4102, Teil 2 seine kalte Eigenschaft (tragend, raumabschließend) beibehält. |
| Flächen für die Feuerwehr | Flächen für die Feuerwehr sind Zugänge und Durchgänge, Zufahrten - von der öffentlichen Verkehrsfläche auf das Grundstück -, Durchfahrten, Aufstellflächen für Hubrettungsgeräte und Bewegungsflächen. |
| Flur | Ein Flur ist ein durch raumabschließende Bauteile mit Feuerwiderstand gesicherter Teil des horizontalen Rettungsweges. |
| Das Freie | Das Freie ist eine nicht überbaute Fläche auf dem Grundstück. Sie kann sich auch auf Teilen der baulichen Anlage befinden, z.B. Terrassen. |
| Gang | Ein Gang ist eine von Einrichtung freigehaltene Fläche in einem Raum oder in einer Nutzungseinheit, z.B. Wohnung. An Gänge in baulichen Anlagen besonderer Art oder Nutzung, wie Verkaufs- oder Versammlungsstätten werden Anforderungen gestellt. |
| Garage | Garagen sind ganz oder teilweise umschlossene Räume zum Abstellen von Kraftfahrzeugen. Ausstellungsräume, Verkaufsräume, Werkräume und Lagerräume für Kraftfahrzeuge gelten nicht als Stellplätze oder Garagen (§ 2 MBO). |
| Gaststätte | Gaststätten sind bauliche Anlagen oder Teile von baulichen Anlagen für Schank- und Speisewirtschaften oder für Beherbergungsbetriebe. |
| Gebäude | Gebäude sind selbständig benutzbare, überdeckte bauliche Anlagen, die von Menschen betreten werden können und geeignet oder bestimmt sind, dem Schutz von Menschen, Tieren oder Sachen zu dienen (§ 2 MBO). |
| Gebäude geringer Höhe | Gebäude geringer Höhe sind Gebäude, bei denen der Fußboden eines jeden Geschosses, in dem Aufenthaltsräume möglich sind, an keiner Stelle mehr als 7 m über der Geländeoberfläche liegt (§ 2 MBO). |
| Geschäftshaus Warenhaus |
Neuerdings unter dem Begriff Verkaufsstätte zusammengefaßt (siehe dort). |
| Großraum | Ein Großraum ist ein Raum mit mehr als 200 m2 Nutzfläche. |
| Grundsatz | Ein Grundsatz bedeutet zugleich immer: Es gibt Ausnahmen. |
| harte Bedachung | Eine Dachhaut, die nach DIN 4102, Teil 7 widerstandsfähig gegen Flugfeuer und strahlende Wärme ist (Gegensatz: weiche Bedachung). |
| Hochhaus | Hochhäuser sind Gebäude, bei denen der Fußboden mindestens eines Aufenthaltsraumes mehr als 22 m über der Geländeoberfläche liegt (§ 2 MBO). Hochhäuser gehören zu den "Bauliche Anlagen besonderer Art oder Nutzung" (§ 51 MBO). |
| "insbesondere" | Beispielhafte Aufzählung, daneben existieren noch andere Begriffe, z.B. "insbesondere Leben oder Gesundheit" (§ 3 MBO) hieraus folgert, es bestehen - wenn auch nachrangig - noch andere Rechtsgüter z.B. Umwelt, Eigentum, Besitz. |
| leichtentflammbar | Als leichtentflammbar gelten Baustoffe, die bei der Prüfung nach DIN 4102, Teil 1 den Kleinbrennertest nicht bestehen und mit der Baustoffklasse B 3 klassifiziert werden. Leichtentflammbare Baustoffe dürfen nicht verwendet werden (§ 17 Abs. 3 MBO). |
| Maisonette | Wohnungen auf zwei oder mehreren Geschoßebenen mit einer inneren Verbindung durch Treppen ohne eigenen Treppenraum. Der Anschluß an die notwendige Treppe erfolgt nur in einer Ebene. |
| Muster | Damit nicht wegen der föderativen Gliederung Deutschlands 16 verschiedene Regelungen für den gleichen Sachverhalt getroffen werden, müssen sich die Bauordnungen der Länder ( LBO) und die ergänzenden Bestimmungen (Verordnungen, Richtlinien) im wesentlichen auf Muster stützen (Musterbauordnung (MBO), Muster einer Verordnung über ... z.B. Bau und Betrieb von Garagen (MGaVO) oder Bau und Betrieb von Geschäftshäusern (MGhVO); Musterrichtlinien). Muster werden von der Fachkommission Bauaufsicht der ARGEBAU erarbeitet und fortgeschrieben. |
| nichtbrennbar | Ein Baustoff gilt als nichtbrennbar, wenn er bei der Prüfung nach DIN 4102, Teil 1 die Klassifikation a 1 oder a 2 erreicht. |
| normalentflammbar | Ein Baustoff gilt als normalentflammbar, wenn er bei der Prüfung nach DIN 4102, Teil 1 die Klassifikation B 2 erreicht. Solche Baustoffe sind insbesondere Holz und Holzwerkstoffe. |
| Nutzungseinheiten | Nutzfläche mit definierter Größe (z.B. in NRW 400 m2) einer Wohnungs-, einer Büro- oder Verwaltungsnutzung in einem Geschoss. |
| Nutzungsabschnitte | sind aus brandschutztechnischer Sicht Raumeinheiten, die sich zur Nachbarschaft hin (z.B. hinsichtlich Brandabschnitt, Brandbekämpfungsabschnitt, Entrauchungsabschnitt, Geschoß, Flure, Treppen, Lüftungsver- und -entsorgung, Installationsschacht, abgehängte Decken, unterschiedliche Brandlasten oder Nutzungen) unterscheiden und gesondert betrachtet werden können. Wirkunken und Anforderungen innerhalb von Abschnitten oder Gebäuden werden als interne, solche die von außen einwirken als externe bezeichnet. |
| Oberirdisches Geschoss | Oberirdische Geschosse sind Geschosse, die im Mittel mehr als 1,4m über die festgelegte Geländeoberfläche hinausragen. Hohlräume zwischen der obersten Decke und dem Dach, in denen Aufenthaltsräume nicht möglich sind, gelten nicht als Geschosse (§ 2 MBO). |
| Prüfzeichen | Die Prüfzeichenverordnungen der Länder sind lt. Übergangsvorschriften der MBO 12/93 aufzuheben. |
| Prüfzeugnis | Über erfolgreich bestandene Prüfungen von Bauteilen nach DIN 4102, Teil 2 an einer anerkannten Prüfstelle wird ein Prüfzeugnis ausgestellt, das eine brandschutztechnische Klassifizierung enthält, z.B. F 90. |
| Rettungsgerät | Rettungsgeräte der Feuerwehr (§ 17 MBO) sind u.a. tragbare Leitern mit einer Rettungshöhe von 8m und Hubrettungsgeräte mit einer Rettungshöhe von 23 m. |
| Rettungsweglänge | Die Rettungsweglänge ist das Maß von der entferntesten Stelle eines Aufenthaltsraumes bis zum Ausgang ins Freie oder zum Treppenraum der notwendigen Treppe; gemessen in Luftlinie, doch nicht durch Bauteile. |
| Schachtrisiko | Unkontrollierte Ausbreitung von Feuer und Rauch durch Hohlräume, Durchbrüche, Schächte und Kanäle auf andere Geschosse oder Brandabschnitte. Häufig Ursache für Totalschäden und Personenschäden. |
| Schott | Feuerschutzabschluss für Öffnungen in Wänden und Decken mit Feuerwiderstand zur Durchführung von elektrischen Kabeln und Leitungen sowie Rohren aus brennbaren Baustoffen. Abschottungen müssen bauaufsichtlich zugelassen sein. |
| schwerentflammbar | Ein Baustoff gilt als schwerentflammbar, wenn er bei der Prüfung nach DIN 4102, Teil 1 die Klassifikation B 1 erreicht. |
| Sicherheitsschleuse | Sicherheitsschleusen sind Räume mit feuerbeständigen Wänden, Decken und Fußböden aus nichtbrennbaren Baustoffen sowie zwei selbstschließenden und feuerhemmenden Türen, die in Fluchtrichtung aufschlagen sollen und mindestens drei Türbreiten voneinander entfernt sein sollen. Sicherheitsschleusen dienen der Verbindung von besonderen Räumen, mit Brandlast, mit Treppenräumen, mit Rettungswegen. Die dem Rettungsweg (Treppenraum) zugekehrte Tür kann auch eine Rauchschutztür sein. |
| Sicherheitstreppenräume | Sicherheitstreppenräume sind Treppenräume, in die auch bei geöffneten Zugängen aus den Geschossen Feuer und Rauch nicht eindringen können. |
| Stichflur | Ein Stichflur ist ein Flur, der die Rettung nur in einer Richtung erlaubt. In baulichen Anlagen besonderer Art oder Nutzung kann seine Länge beschränkt sein, z.B. in Hochhäusern auf 10 m. |
| Treppenraum | Der Treppenraum ist der Raum, in dem sich die notwendige Treppe befindet. Er ist der durch raumabschließende Bauteile mit Feuerwiderstand gesicherte vertikale Teil des Rettungsweges. |
| Ungeschützte Öffnung | Ungeschützte Öffnungen sind Öffnungen in Bauteilen, die nicht durch Feuerschutzabschlüsse gegen Brandübertragung geschützt sind, z.B. die Fenster in der Außenwand. |
| Verkaufsstätte | Verkaufsstätten sind Gebäude oder Gebäudeteile, die ganz oder teilweise dem Verkauf von Waren dienen, mindestens einen Verkaufsraum haben und keine Messebauten sind. |
| Versammlungsraum | Versammlungsräume sind innerhalb von Gebäuden gelegene Räume für Veranstaltungen. Hierzu gehören auch Rundfunk- und Fernsehstudios, die für Veranstaltungen mit Besuchern bestimmt sind sowie Vortragssäle, Hörsäle und Aulen. |
| Versammlungsstätte | Versammlungsstätten sind bauliche Anlagen oder Teile baulicher Anlagen, die für die gleichzeitige Anwesenheit vieler Menschen bei Veranstaltungen erzieherischer, geselliger, kultureller, künstlerischer, politischer, sportlicher oder unterhaltender Art bestimmt sind. |
| Vollgeschoss | Vollgeschosse sind Geschosse, deren Deckenoberkante im Mittel mehr als 1,4 m über die festgelegte Geländeoberfläche hinausragt und die über mindestens zwei Drittel ihrer Grundfläche eine lichte Höhe von mindestens 2,3 m haben (§ 2 MBO). |
*) Nutzungsabschnitte sind aus brandschutztechnischer Sicht Raumeinheiten, die sich zur angrenzenden Nutzung hin (z.B. hinsichtlich Brandabschnitt, Brandbekämpfungsabschnitt, Entrauchungsabschnitt, Geschoss, Flure, Treppen, Lüftungsver- und -entsorgung, Installationsschacht, abgehängte Decken, unterschiedliche Brandlasten oder Nutzungen) unterscheiden und gesondert betrachtet werden können. Wirkungen und Anforderungen innerhalb von Abschnitten oder Gebäuden werden als interne und solche, die von außen einwirken, als externe bezeichnet.
1) Diese Sicherheitsvorschriften wurden in Zusammenarbeit mit der Arbeitsgruppe "Arbeitssicherheit und Umweltschutz" des Deutschen Verbandes für Schweißtechnik e. V. (VDS) und dem Bundesverband der Deutschen Industrie e. V. (BDI) aufgestellt.
Arbeitskreis Brandschutzleitfaden
| Herr Dipl.-Ing. Albeck | Stadt Ravensburg Bauordnungsamt |
| Herr Branddirektor Barth | Berufsfeuerwehr Karlsruhe |
| Herr Baum | ZdB |
| Herr Ministerialrat Bayerl | Bundesministerium für Verkehr, Bau- und Wohnungswesen |
| Herr Prof. Becker | Universität Kaiserslautern |
| Herr Dipl.-Ing. Bong | Bundesministerium für Verkehr, Bau- und Wohnungswesen |
| Herr Dipl.-Phys. Büssem | Total Walther Gvfa |
| Herr Dipl.-Ing. Corall | SV-Büro Brandschutz |
| Herr Adb Dipl.-Ing. Domscheid | ZdB |
| Herr Dipl.-Ing. Borchert | Bundesministerium der Verteidigung |
| Herr Dipl.-Ing. Güthoff | Bundesamt für Bauwesen und Raumordnung |
| Herr Ltd.Branddirektor Hagen | Arbeitsgemeinschaft der Berufsfeuerwehren |
| Herr Dipl.-Ing. Hahn | Werkfeuerwehrverband e.V. Geschäftsstelle |
| Herr Dipl.-Ing. Hertel | Deutsches Institut für Bautechnik |
| Herr Dipl.Ing. Kempen | BDB (Ing. Büro Kempen, Staatl. anerk. SV) |
| Herr Dipl.Ing. Kimmerle | Flughafen Stuttgart AG Deutsch.VF |
| Herr Dipl.-Ing. Kirchner | VBI (Sachverständigenbüro Halfkann und Kirchner) |
| Herr Prof. Dr. Klingsch | Ordinariat für Baustofftechnologie u. Brandschutz |
| Herr Dr. Krause | Bundesverband Feuerlöschgeräte u. -anlagen (bvfa) |
| Herr Kröger | Brandschutzsachverständiger |
| Herr Dr.-Ing. Max | Arbeitsgemeinschaft Brandsicherheit |
| Herr Dipl.-Ing Meyer | Bundesarchitektenkammer (Ing.-Büro Jung-Meyer u. Partner) |
| Herr Roth | Bundesministerium der Verteidigung |
| Herr Dipl.-Ing. Schmitz | Bundesministerium für Verkehr, Bau- und Wohnungswesen |
| Herr o. Univ.-Prof. Schneider | Institut für Baustofflehre, Bauphysik und Brandschutz TU Wien |
| Herr Dipl.-Ing. van Lier | Gesamtverband der Deutschen Versicherungswirtschaft e.V. |
| Herr Dr.-Ing. Wesche | Institut für Baustoffe, Massivbau und Brandschutz |
| Herr Dr.-Ing. Wiese | Sachverständigenbüro Halfkann und Kirchner |
Vorwort zur 2. Auflage
Die große Nachfrage hat dazu geführt, daß die 1. Auflage des Brandschutzleitfadens innerhalb kürzester Zeit vergriffen ist. Dies hat uns veranlasst, eine weitere Auflage herauszugeben, um den Brandschutzkonzeptgedanken einem noch größeren Kreis näherzubringen. Wir erhoffen uns davon weitere Anregungen - auch konstruktive Kritik -, um bei einer künftigen Fortschreibung auf dem neuesten Stand zu sein, dem Markt und der Praxis gerecht zu werden.
Die Überarbeitung der 2. Auflage beschränkte sich hauptsächlich auf das äußere Erscheinungsbild. Inhaltlich wurde lediglich die Anlage 6 (VdS Druckstück 2021) gegen eine neuere Version ersetzt, so daß der weiteren Anwendung der 1. Auflage nichts entgegensteht.
Bundesministerium für Verkehr, Bau- und Wohnungswesen im November 1998
![]() |
ENDE |
(Stand: 21.03.2025)
Alle vollständigen Texte in der aktuellen Fassung im Jahresabonnement
Nutzungsgebühr: ab 105.- € netto
(derzeit ca. 7200 Titel s.Übersicht - keine Unterteilung in Fachbereiche)
Die Zugangskennung wird kurzfristig übermittelt
? Fragen ?
Abonnentenzugang/Volltextversion