umwelt-online: Bestimmung der Toxizität
![]() |
zurück | ![]() |
| Methoden zur Bestimmung der Toxizität
B.41. Phototoxizität - In-vitro-3T3-NRU-Phototoxizitätstest |
Anhang V zur RL 67/548/EWG |
B.41. 1 Methode
B.41. 1.1 Einleitung
Phototoxizität wird als toxische Reaktion definiert, die nach der ersten Exposition der Haut mit bestimmten Chemikalien bei nachfolgender Lichtexposition entsteht oder auf ähnliche Weise durch Bestrahlung der Haut nach systemischer Verabreichung eines chemischen Stoffes induziert wird.
Die aus dem In-vitro-3T3-NRU-Phototoxizitätstest gewonnenen Informationen dienen der Erfassung des phototoxischen Potentials einer Testsubstanz, d. h. des Vorhandenseins bzw. Nicht-Vorhandenseins möglicher Gefahren durch eine Testsubstanz in Verbindung mit einer Exposition mit UV- und sichtbarem Licht.
Da der toxikologische Endpunkt des In-vitro-Tests die Bestimmung der durch die kombinierte Wirkung eines chemischen Stoffs und von Licht induzierten Photozytotoxizität ist, können sowohl Verbindungen, die nach systemischer Verabreichung und Aufbringung auf die Haut in vivo phototoxisch sind, als auch Verbindungen, die nach topischer Anwendung auf der Haut phototoxische Wirkung (Photoirritation) zeigen, durch den Test erfaßt werden.
Der In-vitro-3T3-NRU-Phototoxizitätstest wurde im Zeitraum 1992-1997 (1) (2) (3) in einem gemeinsamen EU/COLIPA-Projekt entwickelt und validiert, um eine valide In-vitro-Alternative zu den verschiedenen gebräuchlichen In-vivo-Tests zu etablieren. 1996 empfahl ein OECD-Workshop ein In-vitro-Stufen-Testkonzept für die Beurteilung der Phototoxizität (4).
Die Ergebnisse des In-vitro-3T3-NR-Phototoxizitätstests wurden mit akuten Phototoxizitäts-/Photoirritationswirkungen in vivo bei Tieren und Menschen verglichen, und es zeigte sich, daß der Test in bezug auf diese Wirkungen ausgezeichnete Vorhersagen macht. Der Test ist nicht dazu bestimmt, sonstige negative Wirkungen vorherzusagen, die sich aus der kombinierten Wirkung von Licht und einem chemischen Stoff ergeben können, wie Photogenotoxizität, Photoallergie und Photokarzinogenität, wenngleich viele chemische Stoffe, die diese spezifischen Eigenschaften aufweisen, in dem In-vitro-3T3NRU-Phototoxizitätstest positiv reagieren werden. Ferner ist der Test nicht für die Beurteilung der phototoxischen Potenz bestimmt.
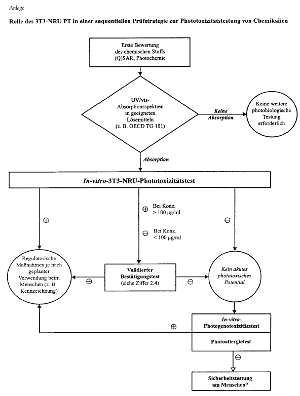
Eine sequentielle Prüfstrategie zur Phototoxizitätstestung mit Chemikalien ist in Anlage 1 enthalten.
B.41 . 1.2 Begriffsbestimmungen
Bestrahlungsstärke: die Intensität des auf eine Oberfläche auftreffenden ultravioletten (UV) oder sichtbaren Lichts, gemessen in W/m2 oder mW/cm2 .
Lichtdosis: die Menge (= Intensität × Zeit) der auf eine Oberfläche auftreffenden ultravioletten (UV) oder sichtbaren Strahlung, ausgedrückt in Joules (= W×s) je Oberflächenbereich, z.B. J/m2 oder J/cm2 .
UV Licht, Bandbreiten: Die von der Internationalen Beleuchtungskommission (CIE) empfohlenen Bezeichnungen sind: UVa (315-400 nm), UVB (280-315 nm) und UVC (100-280 nm). Andere Bezeichnungen werden ebenfalls verwendet: die Trennung zwischen UVB und UVa erfolgt oft bei 320 nm; UVa kann in UV-A1 und UV-A2 unterteilt werden, wobei die Trennung bei ca. 340 nm liegt.
Zell-Viabilität: Parameter zur Messung der Gesamtaktivität einer Zellpopulation (z.B. Aufnahme des Vitalfarbstoffs "Neutralrot" in Zell-Lysosomen), die je nach dem gemessenen Endpunkt und der angewandten Versuchsauslegung mit der Gesamtzahl und/oder der Vitalität der Zellen korreliert.
Relative Zell-Viabilität: ausgedrückt in Relation zu Negativkontrollen (Lösemittel), die das gesamte Testverfahren (entweder +UV oder -UV) durchlaufen, jedoch nicht mit einer Testchemikalie behandelt wurden.
Prädiktionsmodell: Ein zur Umwandlung der Ergebnisse eines Toxizitätstests in eine Vorhersage des toxischen Potentials angewandter Algorythmus. Im vorliegenden Test können PIF und MPE für die Umwandlung der Ergebnisse des In-vitro-3T3-NRU-Phototoxizitätstests in eine Vorhersage des phototoxischen Potentials verwendet werden.
PIF (Photoirritationsfaktor): ein Faktor, der durch Vergleich von zwei gleich wirksamen zytotoxischen Konzentrationen (EC50) der chemischen Testsubstanz in Abwesenheit (-UV) und in Anwesenheit (+UV) nicht-zytotoxischer Strahlung mit UVA/vis-Licht erlangt wird.
MPE (Mean Photo Effect): eine neuartige Meßgröße, die von einer mathematischen Analyse der kompletten Form von zwei Konzentrations-Wirkungskurven hergeleitet wurde, die in Abwesenheit (-UV) und in Anwesenheit (+UV) nicht-zytotoxischer Strahlung mit UVA/vis-Licht erzielt wurden.
Phototoxizität: eine akute toxische Reaktion, die nach der ersten Exposition der Haut mit bestimmten chemischen Stoffen bei anschließender Lichtexposition entsteht oder die auf ähnliche Weise durch Bestrahlung der Haut nach systemischer Verabreichung eines chemischen Stoffs induziert wird.
Photoirritation: ein Unterbegriff von "Phototoxizität", der verwendet wird, um nur jene phototoxischen Reaktionen zu beschreiben, die auf der Haut nach Exposition mit chemischen Stoffen (topische oder orale Verabreichung) auftreten. Diese phototoxischen Reaktionen führen stets zu nichtspezifischen Zellschäden (sonnenbrandähnliche Reaktionen).
Photoallergie: eine erworbene immunologische Reaktion, die nicht bei der ersten Behandlung mit chemischen Stoffen und Licht auftritt und eine Induktionszeit von einer oder zwei Wochen benötigt, bevor eine Hautreaktion nachgewiesen werden kann.
Photogenotoxizität: eine bei einem genetischen Endpunkt beobachtete genotoxische Reaktion, die nach der Exposition von Zellen mit einer nicht-genotoxischen Dosis von UV/sichtbarem Licht und einem nicht-genotoxischen chemischen Stoff auftritt.
Photokarzinogenität: durch wiederholte Anwendung von Licht und chemischen Stoffen induzierte Karzinogenität. Der Begriff "Photo-Co-Karzinogenese" wird verwendet, wenn UV-induzierte Tumorigenese durch einen chemischen Stoff verstärkt wird.
B.41. 1.3 Referenzsubstanzen
Abgesehen von der Positivkontroll-Chemikalie Chlorpromazin, die in jedem Test gleichzeitig mitgetestet werden sollte, wird für die Neuetablierung des 3T3-NRU-Phototoxizitätstests empfohlen, als Referenzchemikalien einige Vertreter der bei diesem Test in den Ringversuchen benutzten Chemikalien zu verwenden (1) (3) (13).
B.41. 1.4 Vorbemerkungen
Bei vielen Klassen von Chemikalien wurde festgestellt, daß sie phototoxische Wirkungen induzieren (5) (6) (7) (8). Ihr einziges gemeinsames Merkmal ist ihre Fähigkeit, Lichtenergie im Sonnenlichtbereich zu absorbieren. Gemäß dem ersten photochemischen Gesetz (dem Grotthaus-Draperschen Gesetz), erfordert die Photoreaktion ausreichende Lichtquantenabsorption. Folglich sollte, bevor eine biologische Testung gemäß der vorliegenden Prüfrichtlinie in Betracht gezogen wird, ein UV/vis-Absorptionsspektrum der Testchemikalie bestimmt werden (z.B. gemäß der OECD-Test Guideline 101). Sofern der molare Extinktions-/Absorptionskoeffizient unter 10 Liter ×mol-1 ξ cm-1 liegt, besitzt der chemische Stoff kein photoreaktives Potential und braucht nicht im In-vitro-3T3-NRU-Phototoxizitätstest oder einem anderen biologischen Test auf schädliche photochemische Wirkungen (Anlage 1) getestet zu werden.
B.41. 1.5 Prinzip der Testmethode
Vier Mechanismen wurden identifiziert, durch die Lichtabsorption mittels eines (chemischen) Chromophors zu einer phototoxischen Reaktion führen kann (7). Sie alle haben Zellschädigung zur Folge. Daher basiert der In-vitro-3T3-NRU-Phototoxizitätstest auf einem Vergleich der Zytotoxizität eines chemischen Stoffs, die er mit Exposition und ohne Exposition einer nicht-zytotoxischen Dosis UVA/vis-Licht aufweist. Zytotoxizität in diesem Test wird ausgedrückt als konzentrationsabhängige Reduzierung der Aufnahme des Vitalfarbstoffs Neutralrot (NR, (9)) 24 Stunden nach der Bestrahlung und Behandlung mit der Testchemikalie.
Balb/c-3T3-Zellen werden zwecks Bildung eines Monolagers 24 Stunden kultiviert. Zwei "96-well"-Platten je Testchemikalie werden sodann mit acht verschiedenen Konzentrationen der Chemikalie eine Stunde lang vorinkubiert. Daraufhin wird eine der zwei Platten mit einer nicht-toxischen UVA/vis-Lichtdosis von 5 J/cm2 UVa (+UV-Versuch) bestrahlt, während die andere Platte im Dunkeln aufbewahrt wird (-UV-Versuch). In beiden Platten wird dann das Behandlungsmedium durch ein Kulturmedium ersetzt, und nach weiteren 24 Stunden Inkubation wird die Zellviabilität durch Neutralrot-Aufnahme ("Neutral Red Uptake", NRU) drei Stunden lang bestimmt. Die relative Zellviabilität, ausgedrückt als Prozentsatz unbehandelter Negativkontrollen, wird für jede der acht Testkonzentrationen berechnet. Um das phototoxische Potential vorherzusagen, wird in der Regel der EC50 -Wert (d. h. die Konzentration, die die Zellviabilität gegenüber unbehandelten Kontrollen um 50 % vermindert) der, mit (+UV) und ohne (-UV) Strahlung erzielten Konzentrations-Wirkungskurve verglichen.
B.41. 1.6 Qualitätskriterien
UVA-Sensitivität der Zellen, historische Daten: Die Zellen sollten regelmäßig auf ihre Empfindlichkeit gegenüber UVa geprüft werdet. Die Zellen werden in der im In-vitro-3T3-NRU-Phototoxizitätstest angewandten Dichte ausgesät, am darauffolgenden Tag mit UVA-Dosen von 1-9 J/cm2 bestrahlt, und die Zell-Viabilität wird einen Tag später im NRU-Test bestimmt. Die Zellen entsprechen den Qualitätskriterien, sofern ihre Viabilität nach Bestrahlung mit 5 J/cm2 UVa nicht weniger als 80 % der Viabilität der Dunkelkontrollen beträgt. Bei der höchsten UVA-Dosis von 9 J/cm2 sollte die Viabilität nicht weniger als 50 % der Dunkelkontrollen betragen. Diese Prüfung sollte ca. bei jeder zehnten Passage der Zellen wiederholt werden.
UVA-Sensitivität der Negativkontroll-Zellen, im einzelnen Test: Der Test entspricht den Qualitätskriterien, wenn Negativkontrollen (Zellen in EBSS (Earl's Balanced Salt Solution)) mit oder ohne 1 % Dimethylsulfid (DMSO) oder 1 % Ethanol (EtOH)) in dem +UVA-Versuch eine Viabilität von weniger als 80 % der Viabilität nicht-bestrahlter Zellen in demselben Lösemittel des gleichzeitig durchgeführten Dunkelversuchs (-UVA) aufzeigen.
Viabilität von Negativkontrollen: Die absolute optische Dichte (OD540 NRU), gemessen im NR-Extrakt der Negativkontrollen zeigt, ob die 1×104 Zellen die je "well" ausgesät wurden, bei normaler Verdopplungszeit während der zwei Tage des Tests gut gewachsen sind. Ein Test entspricht den Akzeptanzkriterien, wenn die mittlere OD540 NRU unbehandelter Kontrollen ≥ 0,2 beträgt.
Positivkontrolle: Ein bekannter phototoxischer chemischer Stoff soll gleichzeitig mit jedem In-vitro-3T3-NRUPhototoxizitätstest getestet werden. Chlorpromazin (CPZ) wurde als Positivkontrolle in der EU/COLIPA-Validierungsstudie verwendet und wird daher empfohlen. Für mit dem Standardprotokoll im In-vitro-3T3-NRU- Phototoxizitätstest getestetes CPZ wurden folgende Test-Akzeptanzkriterien festgelegt: bestrahltes CPZ (+UVA): EC50 = 0,1 bis 2,0 µg/ml, nicht-bestrahltes CPZ (-UVA): EC50 = 7,0 bis 90,0 µg/ml. Der Photoirritationsfaktor (PIF), d. h. die Verschiebung der EC50 sollte mindestens 6 betragen.
Andere bekannte, für die Chemikalienklasse oder Löslichkeitsmerkmale der bewerteten Testchemikalie geeignete phototoxische Chemikalien, können an Stelle von CPZ als gleichzeitige Positivkontrollen verwendet werden. In diesem Fall sollten die Bereiche der EC50 -Werte sowie PIF oder MPE auf der Grundlage von historischen Daten in angemessener Form als Akzeptanzkriterien für den Test festgelegt
B.41. 1.7 Beschreibung der Testmethode
B.41 . 1.7.1 Zubereitungen
B.41. 1.7.1.1 Zellen
Eine permanente Mäuse-Fibroblastenzellinie - Balb/c 3T3, Klon 31 - entweder von ATCC oder ECACC wurde in der Validierungsstudie verwendet und wird daher empfohlen. Andere Zellen oder Zellinien können erfolgreich mit demselben Testprotokoll verwendet werden, wenn die Kulturbedingungen den spezifischen Bedürfnissen der Zellen angepaßt werden, jedoch muß die gleichwertige Eignung der Zellen nachgewiesen werden.
Zellen sollten regelmäßig auf die Abwesenheit von Mykoplasma-Kontamination hin geprüft und nur verwendet werden, sofern die Ergebnisse solcher Prüfungen zufriedenstellend sind.
Da die UVA-Sensitivität von Zellen mit der erreichbaren Passagenzahl zunehmen kann, sollten Balb/c 3T3-Zellen der niedrigsten Passagenzahl, vorzugsweise weniger als 100, verwendet werden. Es ist wichtig, daß die UVA-Sensitivität der Balb/c-3T3-Zellen regelmäßig entsprechend dem in der vorliegenden Prüfrichtlinie beschriebenen Qualitätskontrollverfahren geprüft wird.
B.41. 1.7.1.2 Medien und Kulturbedingungen
Für Routine-Zellpassagen und während des Testverfahrens sollten geeignete Kulturmedien und Inkubationsbedingungen angewendet werden. Für Balb/c-3T3-Zellen sind dies DMEM mit einem Zusatz von 10 % Serum neugeborener Kälber, 4 mM Glutamin, Penicillin und Streptomycin sowie Feuchtinkubation bei 37 °C/7,5 % CO2 . Es ist dabei besonders wichtig, daß die Zell-Kulturbedingungen eine Zellzyklus-Zeit innerhalb des normalen historischen Bereichs der verwendeten Zellen oder Zellinien sicherstellen.
B.41. 1.7.1.3 Zubereitung von Kulturen
Zellen aus der Tiefkühllagerung werden in einem Kulturmedium in angemessener Dichte ausgesät und mindestens einmal vor ihrer Verwendung im In-vitro-3T3-NRU-Phototoxizitätstest passagiert.
Für den Phototoxizitätstest werden Zellen in einem Kulturmedium in einer Dichte ausgesät, die sicherstellt, daß die Kulturen zum Ende des Tests, d. h. wenn die Zellviabilität 48 Stunden nach dem Aussäen der Zellen bestimmt wird, ihre maximale Dichte (Konfluenz) noch nicht erreicht haben. Für Balb/c-3T3-Zellen, die in "96-well"-Platten kultiviert werden, beträgt die empfohlene Zelldichte 1×104 Zellen je "well".
Für jede Testchemikalie werden Zellen identisch in zwei separate "96-well"-Platten gesät, die sodann gleichzeitig während des gesamten Testverfahrens unter identischen Kulturbedingungen behandelt werden, abgesehen von dem Zeitraum, in dem eine der Platten (+UVA/vis) bestrahlt und die andere im Dunkeln (-UVA/vis) aufbewahrt wird.
B.41. 1.7.1.4 Stoffwechselaktivierung
Während die Verwendung metabolisierender Systeme eine allgemeine Voraussetzung für alle In-vitro-Tests für die Vorhersage von genotoxischem und karzinogenem Potential ist, ist bisher im Falle der Phototoxikologie kein chemischer Stoff bekannt, für den eine metabolische Umwandlung erforderlich ist, um in vivo oder in vitro phototoxische Wirkung zu zeigen. Somit wird es weder als notwendig noch als wissenschaftlich gerechtfertigt erachtet, daß dieser Test mit einem Stoffwechselaktivierungssystem durchgeführt wird.
B.41. 1.7.1.5 Testsubstanz / Zubereitung
Testchemikalien müssen unmittelbar vor ihrer Verwendung frisch zubereitet werden, es sei denn, Haltbarkeitsdaten rechtfertigen eine Lagerung der Präparation. Eine Zubereitung unter Rotlicht kann erforderlich sein, wenn mit einer raschen Photodegradation zu rechnen ist.
Die Testchemikalien sollten in einer gepufferten Salzlösung, z.B. EBSS oder PBS (phosphatgepufferte Salzlösung), gelöst werden, die, um Interferenzen während der Bestrahlung zu vermeiden, frei sein muß von Proteinbestandteilen und lichtabsorbierenden pH-Indikationsfarben.
Testchemikalien mit eingeschränkter Wasserlöslichkeit sollten in geeigneten Lösemitteln in einem Hundertfachen der gewünschten Endkonzentration gelöst und dann 1:100 mit der gepufferten Salzlösung verdünnt werden. Wenn ein Lösemittel verwendet wird, muß es mit einem konstanten Volumen von 1 % (v/v) in allen Kulturen anwesend sein, d. h. sowohl in den Negativkontrollen als auch in allen Konzentrationen der Testchemikalie.
Dimethylsulphoxid (DMSO) und Ethanol (EtOH) sind die empfohlenen Lösemittel. Andere Lösemittel von geringer Zytotoxizität (z.B. Aceton) können angemessen sein, doch sollten sie sorgfältig auf spezifische Eigenschaften, wie Reaktion mit der Testchemikalie, Auslöschen der phototoxischen Wirkung, Einfangen von Radikalen, geprüft werden.
Wirbelmischung (Vortex) und/oder Anwendung von Ultraschall und/oder Erwärmung auf 37 °C können, sofern erforderlich, verwendet werden, um die Löslichkeit zu fördern.
B.41. 1.7.1.6 UV- Bestrahlung
Lichtquelle: Die Wahl der geeigneten Lichtquelle und geeigneter Filter ist der kritischste Faktor bei der Phototoxizitätstestung. Für Photosensibilisierung sind in der Regel UVa und sichtbare Bereiche verantwortlich (7) (10), während UVB weniger relevant und selbst hochgradig zytotoxisch ist, da es seine Zytotoxizität um ein Tausendfaches zwischen 313 und 280 nm erhöht (11). Kriterien für die Wahl einer geeigneten Lichtquelle sollten die wesentliche Voraussetzung haben, daß die Lichtquelle Wellenlängen aussendet, die von der chemischen Testsubstanz absorbiert werden und daß die (in einer akzeptablen Zeit erreichbare) Lichtdosis für den Nachweis bekannter Photosensibilisatoren ausreicht Darüber hinaus sollten die jeweils verwendeten Wellenlängen und Dosen, einschließlich der Wärmeemission (Infrarotbereich), für das Testsystem nicht unnötig schädlich sein.
Die Simulierung von Sonnenlicht mit Solarsimulatoren wird als optimale Lichtquelle betrachtet. Sowohl Xenon-Lichtbogenlampen als auch (dotierte) Quecksilber-Metallhalogenid-Lichtbogenlampen werden in Solarsimulatoren verwendet. Letztere haben den Vorteil, daß sie weniger Wärme emittieren und preiswerter sind, doch ist die Übereinstimmung mit dem Sonnenlicht nicht perfekt. Da alle Solarsimulatoren signifikante Mengen UVB aussenden, sollten sie angemessen gefiltert sein, um die hoch zytotoxischen UVB-Wellenlängen zu mindern.
Für den In-vitro-3T3-NRU-Phototoxizitätstest sollte ein Strahlungsspektrum verwendet werden, das praktisch frei von UVB ist (UVA:UVB p 1:20). Die spektrale Energieverteilung des in der Validierungsstudie zum In-vitro-3T3-NRU-Phototoxizitätstest verwendeten gefilterten Solarsimulators wurde als Beispiel veröffentlicht (3).
Dosimetrie: Die Lichtintensität (Bestrahlungsstärke) sollte regelmäßig vor jedem Phototoxizitätstest unter Verwendung eines geeigneten Breitband-UV-Meters geprüft werden. Das UV-Meter muß für die Lichtquelle kalibriert sein. Die Leistungsfähigkeit des UV-Meters ist sicherzustellen. Zu diesem Zweck wird die Verwendung eines zweiten Referenz-UV-Meters des gleichen Typs und dergleichen Kalibrierung empfohlen. Im Idealfall sollte in größeren Abständen ein Spektroradiometer zur Messung der spektralen Energieverteilung der gefilterten Lichtquelle und zur Prüfung der Kalibrierung des Breitband-UV-Meters verwendet werden, doch erfordern solche Instrumente fachkundige Bedienung durch entsprechend geschultes Personal.
Eine Dosis von 5 J/cm2 (UVA) wurde in der Validierungsstudie als nicht-zytotoxisch gegenüber Balb/ c-3T3-Zellen und als ausreichend stark ermittelt, um selbst schwach phototoxische Chemikalien zu erkennen. Um innerhalb von 50 Minuten 5 J/cm2 zu erreichen, muß die Bestrahlungsstärke auf 1666 mW/cm2 eingestellt werden. Wenn eine andere Zellinie oder eine unterschiedliche Lichtquelle verwendet werden, kann die UVA-Dosis bei Berücksichtigung der Kriterien der Unschädlichkeit gegenüber Zellen und der ausreichenden Stärke zur Erkennung von Standardphototoxinen geringfügig angepaßt werden. Die Zeit der Lichtexposition wird auf folgendem Wege berechnet:
| Strahlungsdosis (J/cm2) ξ 1000 | ||
| t(min) = | (1 J = 1 W sec) | |
| Strahlung (mW/cm2) ξ 60 |
B.41. 1.7.2 Testbedingungen
Die maximale Konzentration einer Testchemikalie sollte 100 µg/ml nicht überschreiten, da alle phototoxischen Chemikalien bei niedrigeren Konzentrationen erfaßt wurden, während die Inzidenz von falsch positiven Werten bei höheren Konzentrationen zunimmt (13). Der pH der höchsten Konzentration der Testchemikalie sollte zufriedenstellend sein (pH-Bereich: 6,5-7,8).
Die in Anwesenheit (+UVA) und in Abwesenheit (-UVA) von Licht zu testenden Konzentrationsbereiche eines chemischen Stoffs sollten angemessen in vorangehenden Vorversuchen ermittelt werden. Bereich und Abstand einer Konzentrationsreihe müssen so gewählt werden, daß Konzentrations-Wirkungskurven ausreichend durch experimentelle Daten gestützt werden. Dazu wird die Verwendung von geometrischen Konzentrationsreihen (mit einem konstanten Verdünnungsfaktor) empfohlen.
B.41. 1.7.3 Testverfahren (1)
B.41. 1.7.3.11. Tag
Eine Zellsuspension von 1×105 Zellen/ml wird in einem Kulturmedium zubereitet, und 100 µl. Kulturmedium werden nur in die periphären "wells" einer "96-well"-Gewebskultur Mikrotiterplatte gegeben (= Blindproben). In die übrigen "wells" werden 100 µl der Zellsuspension von 1×105 Zellen/ml (= 1×104 Zellen/well) pipettiert. Für jede Testchemikalie werden zwei Platten zubereitet: eine zur Bestimmung von Zytotoxizität (-UVA) und die andere zur Bestimmung von Photozytotoxizität (+UVA).
Die Zellen werden 24 Stunden lang (7,5 % CO2, 37 °C) inkubiert, bis sie einen halbkonfluenten Monolayer bilden. Diese Inkubationszeit stellt die Erholung der Zellen, das Anheften und ein exponentielles Wachstum sicher.
B.41. 1.7.3.2 2. Tag
Nach der Inkubation wird das Kulturmedium abgesaugt. Darauf folgen zwei Waschgänge mit 150 µl EBSS/ PBS je "well", und 100 µl EBSS/PBS, die die geeignete Konzentration der Testchemikalie oder einfach nur Lösemittel (Negativkontrolle) enthält, werden hinzugefügt. Es sind 8 verschiedene Konzentrationen der Testchemikalie zu verwenden. Die Zellen werden mit der Testchemikalie im Dunkeln 60 Minuten lang inkubiert (7,5 % CO2, 37 °C).
Zur Durchführung des (+UVA)-Teils des Tests werden die Zellen bei Raumtemperatur 50 Minuten lang durch den Deckel der "96-well"-Platte mit 1,7 mW/cm2 UVa (= 5 J/cm2) bestrahlt. Zur Vermeidung von H2O-Kondensierung unter dem Deckel wird ein Ventilator eingesetzt. Duplikatplatten (-UVA) werden 50 Minuten lang (= UVA-Expositionszeit) bei Raumtemperatur in einem dunklen Kasten gehalten.
Die Testflüssigkeit wird abgesaugt. Es folgen zwei Waschgänge mit 150 µl EBSS/PBS wird durch ein Kulturmedium ersetzt und über Nacht (18-22 h) inkubiert (7,5 % CO2, 37 °C).
B.41. 1.7.3.3 3. Tag
Mikroskopische Bewertung
Die Zellen werden unter einem Phasen-Kontrast-Mikroskop untersucht. Eventuelle morphologische Veränderungen der Zelle durch zytotoxische Wirkungen der Testchemikalie werden aufgezeichnet. Diese Prüfung wird empfohlen, um Versuchsirrtümer auszuschalten, doch werden diese Aufzeichnungen nicht für die Bewertung der Zytotoxizität oder Phototoxizität verwendet.
Neutralrot-Aufnahme-Test
Die Zellen werden mit 150 µl vorgewärmter EBSS/PBS gewaschen. Die Waschlösung wird durch vorsichtiges Absaugen entfernt. 100 µl des NR-Mediums werden hinzugefügt und bei 37 °C, in feuchter Atmosphäre von 7,5 % CO2, 3 Stunden lang inkubiert.
Nach der Inkubation wird das NR-Medium entfernt, und die Zellen werden mit 150 µl EBSS/PBS gewaschen. Die EBSS/PBS wird vollkommen abgesaugt, und die 96-well-Platten umgekehrt auf "blotting paper" getrocknet. (Wahlweise kann die Platte umgekehrt (d. h. mit den wells nach außen) zentrifugiert werden.)
Es werden genau 150 µl NR Desorptionslösung (frisch zubereitete Ethanol/Essigsäure) hinzugefügt.
Die Mikrotiter-Platte wird 10 Minuten lang auf einem Mikrotiter-Platten-Schüttler rasch geschüttelt, bis das NR aus den Zellen extrahiert ist und eine homogene Lösung bildet.
Die optische Dichte der NR-Extrakte wird bei 540 nm in einem Spektralphotometer gemessen, wobei die Blindproben als Referenz verwendet werden. Die Daten sind in angemessenem Format (z.B. ASCII) für spätere Analysen aufzuzeichnen.
(1) Für weitere Einzelheiten siehe Literaturverzeichnis (12).
B.41. 2 Daten
B.41. 2.1 Qualität und Quantität von Daten
Die Daten sollten eine sinnvolle Analyse der in Anwesenheit und in Abwesenheit von UVA/vis-Strahlung erhaltenen Konzentrations-Wirkungsreaktionen gestatten. Sofern Zytotoxizität ermittelt wird, sollten sowohl der Konzentrationsbereich als auch der Abstand einzelner Konzentrationen so gewählt sein, dass die experimentellen Daten in einer Kurve dargestellt werden können. Da eine Testchemikalie bis zu der festgelegten Konzentrationsgrenze von 100 µg/ml im Dunkelversuch (-UVA) nicht zytotoxisch, bei Bestrahlung (+UVA) jedoch hochgradig zytotoxisch sein könnte, ist es möglich, daß die zu prüfenden Konzentrationsbereiche in beiden Teilen des Versuchs einen unterschiedlichen Bereich abdecken müssen, um den Anforderungen zufriedenstellender Datenqualität zu entsprechen. Wenn in beiden Versuchsteilen (-UVa und +UVA) keine Zytotoxizität ermittelt werden kann, ist jedoch ein großer Abstand zwischen den einzelnen Konzentrationen bis zur höchsten Konzentration ausreichend.
Üblicherweise ist die Verifizierung eines klar positiven Ergebnisses durch eine Versuchswiederholung nicht erforderlich. Darüber hinaus müssen klar negative Ergebnisse ebenfalls nicht verifiziert werden, vorausgesetzt, daß die Testchemikalie in genügend hohen Konzentrationen getestet wurde. In solchen Fällen ist ein Hauptversuch zusammen mit einem oder mehreren Vorversuchen ausreichend.
Tests mit Grenzergebnissen nahe der Klassifizierungsgrenze des Prädiktionsmodells sollten zur Überprüfung wiederholt werden.
Wenn Wiederholungstests für erforderlich gehalten werden, können Variationen der Versuchsbedingungen wichtig sein, um zu einem klaren Ergebnis zu gelangen. Eine Schlüsselrolle hat dabei die Zubereitung von Lösungen der Testchemikalie. Folglich können Variationen dieser Bedingungen (zweites Lösemittel, Schütteln, Anwendung von Ultraschall) bei der Wiederholung eines Tests äußerst relevant sein. Als Alternative kann auch eine Änderung der Inkubationszeit vor der Bestrahlung in Betracht gezogen werden, wie z.B. kürzere Zeit für in Wasser instabile Chemikalien.
B.41. 2.2 Behandlung der Ergebnisse
Sofern möglich, wird die Konzentration einer Testchemikalie bestimmt, die eine 50 %ige Hemmung der zellulären Neutral-Rot-Aufnahme (EC50) repräsentiert. Dies kann durch Anwendung geeigneter nichtlinearer Regressionsverfahren (vorzugsweise einer Hill-Funktion oder einer logistischen Regression) auf die Konzentrations-Wirkungsdaten oder durch Anwendung sonstiger Fitting-Verfahren (14) erfolgen. Vor Verwendung eines EC50 -Wertes für weitere Berechnungen sollte die Qualität der Kurvenanpassung angemessen geprüft werden. Als Alternative können graphische Fitting-Methoden zur Berechnung des EC50 angewendet werden. In diesem Fall wird die Verwendung von Wahrscheinlichkeitspapier (x-Achse: log, y-Achse: probit) empfohlen, da in vielen Fällen die Konzentrations-Wirkungsfunktion nach dieser Umwandlung nahezu linear wird.
B.41. 2.3 Ergebnisbewertung (Prädiktionsmodelle)
B.41. 2.3.1 Prädiktionsmodell-Version 1: Photo-Irritationsfaktor (PIF)
Wenn sowohl in Anwesenheit (+UVA) als auch in Abwesenheit (-UVA) von Licht komplette Konzentrations-Wirkungskurven erzielt werden, wird ein Photoirritationsfaktor (PIF) durch folgende Formel berechnet:
| EC50 (-UV) | ||
| (a) | PIF = | |
| EC50(+UV) |
Ein PIF < 5, sagt kein phototoxisches Potential voraus. während ein PIF ≥ 5 ein phototoxisches Potential voraussagt.
Stellt sich ein chemischer Stoff in einem Test nur als zytotoxisch +UVa und als nicht-zytotoxisch +UVa heraus, kann der PIF nicht berechnet werden, auch wenn dies ein Ergebnis darstellt, das auf ein phototoxisches Potential hindeutet. In derartigen Fällen kann ein "> PIF" berechnet werden, wenn der (-UV) Zytotoxizitätstest bis zur höchsten Testkonzentration (Cmax) durchgeführt und dieser Wert für die Berechnung des "> PIF" verwendet wird:
| Cmax (-UV) | ||
| (b) | > PIF = | |
| EC50(+UV) |
Wenn nur ein "> PIF" erzielt werden kann, sagt jeglicher Wert > 1 ein phototoxisches Potential voraus.
Wenn sowohl die EC50 (-UV) als auch die EC50 (+UV) nicht berechnet werden können, weil ein chemischer Stoff bis zur höchsten Testkonzentration keine Zytotoxizität aufweist, deutet dies darauf hin, daß kein phototoxisches Potential vorliegt. In derartigen Fällen wird ein formaler "PIF = *1" zur Charakterisierung des Ergebnisses des Ergebnisses angewandt:
| Cmax (-UV) | ||
| (c) | PIF = *1 = | |
| Cmax (+UV) |
Wenn nur ein "PIF = *1"erzielt werden kann, sagt dies voraus, daß kein phototoxisches Potential vorliegt
In den Fällen b) und c), sollten die im In-vitro-3T3-NRU-Phototoxizitätstest maximal erreichten Konzentrationen der Testchemikalie bei der Vorhersage des phototoxischen Potentials sorgfältig in Betracht gezogen werden.
B.41. 2.3.2 Prädiktionsmodell-Version 2: Mean-Photo-Effect (MPE)
Als Alternative kann eine neue Version des Modells zur Vorhersage eines phototoxischen Potentials angewandt werden, das mit den Daten der EU/COLIPA-Validierungsstudie (15) entwickelt und unter blinden Bedingungen in einer anschließenden Studie über die In-vitro-Phototoxizität von UV-Filter-Chemikalien getestet wurde (13). Dieses Modell hat nicht die Beschränkungen des PIF-Modells in den Fällen, in denen kein EC50 erzielt werden kann. Das Modell wendet den "Mean Photo Effect" (MPE) an, einen Meßwert, der auf einem Vergleich der kompletten Konzentrations-Wirkungskurven basiert. Für die Anwendung des MPE-Modells wurde eine spezielle Computer-Software an der Humboldt-Universität (Berlin, D.) entwickelt die kostenlos bezogen werden kann.
B.41. 2.4 Interpretation der Ergebnisse
Ein positives Ergebnis im In-vitro-3T3-NRU-Phototoxizitätstest (PIF ≥ 5 oder MPE ≥ 0,1) deutet darauf hin, daß die Testsubstanz ein phototoxisches Potential aufweist. Wenn dieses Ergebnis bei Konzentrationen unter 10 µg/ml erzielt wurde, ist zu vermuten, daß die Testchemikalie auch unter verschiedenen Expositionsbedingungen in vivo phototoxisch wirkt. Wenn ein positives Ergebnis nur bei der höchsten Testkonzentration von 100 µg/ml erzielt wird, können weitere Überlegungen für die Beurteilung der Gefährlichkeit oder der phototoxischen Potenz erforderlich sein. Dies können Daten über die Penetration, Absorption und mögliche Akkumulation des chemischen Stoffs in der Haut oder die Testung des chemischen Stoffs in einem konfirmativen Alternativtest, wie dem In-vitro-Test mit einem menschlichen Hautmodell, sein.
Ein negatives Ergebnis im In-vitro-3T3-NRU-Phototoxizitätstest (PIF < 5 oder MPE < 0,1) bedeutet, daß die Testsubstanz für kultivierte Säugerzellen unter den angewandten Versuchsbedingungen nicht phototoxisch war. In Fällen, in denen der chemische Stoff bis zur höchsten Konzentration von 100 µg/ml getestet werden konnte, deutet ein negatives Ergebnis an, daß der chemische Stoff kein phototoxisches Potential besitzt und daß Phototoxizität in vivo als unwahrscheinlich gelten kann. In Fällen, in denen identische Konzentrations-Toxizitätsreaktionen (EC50 +UV und EC50 -UV) bei niedrigeren Konzentrationen erhalten wurden, wäre die Interpretation der Daten dieselbe. Wenn dagegen +UV und -UV keinerlei Toxizität nachgewiesen wurde und gleichzeitig die Konzentrationswerte auf weniger als 100 µg/ml durch eine eingeschränkte Löslichkeit in wässrigen Systemen beschränkt waren, sollte die Eignung des Tests für die Testsubstanz in Frage gestellt und ein Bestätigungstest erwogen werden (z.B. Verwendung eines In-vitro-Hautmodells oder eines Ex-vivo-Hautmodells oder eines In-vivo-Tests).
B.41. 3 Berichterstattung
Test-BerichtDer Test-Bericht muß folgende Informationen enthalten:
Testchemikalie:
- Kenndaten und CAS-Nr., sofern bekannt,
- physikalische Eigenschaften und Reinheit,
- physikalisch-chemische Eigenschaften, die für die Durchführung der Studie relevant sind,
- Stabilität und Photostabilität, sofern bekannt.
Lösemittel:
- Begründung der Wahl des Lösemittels,
- Löslichkeit der Testchemikalie in diesem Lösemittel,
- Prozentsatz des in dem Behandlungsmedium (EBSS oder PBS) vorhandenen Lösemittels.
Zellen:
- Art und Quelle der Zellen,
- Abwesenheit von Mykoplasma,
- Zahl der Zellpassagen, sofern bekannt,
- UVA-Sensitivität von Zellen, bestimmt mit dem im In-vitro-3T3-NRU-Phototoxizitätstest verwendeten Bestrahlungsgerät.
Testbedingungen a); Inkubation vor und nach der Behandlung:
- Art und Zusammensetzung des Kulturmediums,
- Inkubationsbedingungen (CO2 -Konzentration, Temperatur, Feuchtigkeit),
- Inkubationsdauer (Vorbehandlung, Nachbehandlung).
Testbedingungen b); Behandlung mit der Chemikalie:
- Begründung der Wahl der in Anwesenheit und in Abwesenheit von UV/vis-Strahlung verwendeten Konzentrationen der Testchemikalie,
- im Falle beschränkter Löslichkeit der Testchemikalie und bei Abwesenheit von Zytotoxizität Begründung
- der höchsten getesteten Konzentration,
- Art und Zusammensetzung des Behandlungsmediums (gepufferte Salzlösung),
- Dauer der chemischen Behandlung.
Testbedingungen c); Bestrahlung:
- Begründung der Wahl der verwendeten Lichtquelle,
- Charakterisierung der spektralen Energieverteilung der Lichtquelle,
- Durchlass-/Absorptionsmerkmale des bzw. der verwendeten Filter,
- Merkmale des Strahlenmessgeräts und Einzelheiten der Kalibrierung,
- Abstand der Lichtquelle vom Testsystem,
- UVA-Strahlung bei dieser Entfernung, ausgedrückt in mW/cm2,
- Dauer der UV/vis-Lichtexposition,
- UVA-Dosis (Strahlung × Zeit), ausgedrückt in J/cm2,
- Temperatur der Zeltkulturen während der Bestrahlung und der gleichzeitig im Dunkeln gehaltenen Zellkulturen.
Testbedingungen d); NRU-Test:
- Zusammensetzung des NR-Mediums,
- Dauer der NR-Inkubation,
- Inkubationsbedingungen (CO2 -Konzentration, Temperatur, Feuchtigkeit),
- NR-Extraktionsbedingungen (Extraktionsmittel, Dauer),
- Wellenlänge, die für die photometrische Messung der optischen Dichte von NR verwendet wurde,
- zweite Referenzwellenlänge, sofern verwendet,
- Inhalt der photometrischen Referenz (Blindprobe), sofern verwendet.
Ergebnisse:
- bei jeder Konzentration der Testchemikalie erhaltene Zell-Viabilität, ausgedrückt als Prozentsatz der mittleren Viabilität der Kontrollen,
- Konzentrations-Wirkungskurven (Konzentration der Testchemikalie vs. relative Zell-Viabilität), der gleichzeitig durchgeführten +UVA- und -UVA-Versuche,
- Analyse der Konzentrations-Wirkungskurven: sofern möglich, Angabe der EC50 (+UVA)- und EC50
- (-UVA)-Werte (berechnet mit Computer oder durch anderweitige Verfahren),
- Vergleich der zwei in Anwesenheit und in Abwesenheit von UVA/vis-Bestrahlung erhaltenen Konzentrations-Wirkungskurven entweder durch Berechnung des Photo-Irritationsfaktors (PIF) oder durch Berechnung des Mean Photo Effects (MPE),
- Klassifizierung des phototoxischen Potentials,
- Testakzeptanzkriterien (a), Negativkontrolle des Tests:
- absolute Viabilität (optische Dichte des NR-Extrakts) von bestrahlten und nicht bestrahlten Zellen,
- historische Daten zur Negativkontrolle, Mittelwerte und Standardabweichungen
Testakzeptanzkriterien (b), Positivkontrolle des Tests:
- EC50 (+UVA) und EC50 (-UVA) und PIF der Positivkontroll-Chemikalie,
- historische Daten zur Positivkontroll-Chemikalie: EC50 (+UVA) und EC50 (-UVA) und PIF, Mittelwerte und Standardabweichungen
Diskussion der Ergebnisse
Schlußfolgerungen
B.41. 4 Literaturverzeichnis
(1) Spielmann, H., Balls, M., Döring, B., Holzhütter, H.G., Kalweit, S., Klecak, G., L' Eplattenier, H., Liebsch, M., Lovell, W.W., Maurer, T., Moldenhauer, F., Moore, L., Pape, W., Pfannbecker, U., Potthast, J., De Silva, O., Steiling, W. and Willshaw, A. (1994), EEC/COLIPa project on in vitro phototoxicity testing: First results obtained with a Balb/c 3T3 cell phototoxicity assay, Toxicology in Vitro 8, S. 793-796.
(2) Anon (1998), Statement on the scientific validity of the 3T3 NRU PT test (an in vitro test for phototoxicity), European Commission, Joint Research Centre: ECVAM and DGXI/E/2, 3 November 1997, ATLa 26, S. 7-8.
(3) Spielmann, H., Balls, M., Dupuis, J., Pape, W. J. W., Pechovitch, G., De Silva, O., Holzhütter, H. G., Clothier, R., Desolle, P., Gerberick, F., Liebsch, M., Lovell, W. W., Maurer, T., Pfannenbecker, U., Potthast, J. M., Csato, M., Sladowski, D., Steiling, W. and Brantom, P. (1998), EU/COLIPa "In vitro phototoxicity" validation study, results of phase II (blind trial)" part 1: the 3T3 NRU phototoxicity test, Toxicology in Vitro 12, S. 305-327.
(4) OECD Test Guidelines Programme, ENV/MC/CHEM/TG(96)9: Final Report of the OECD Workshop on Harmonisation of Validation and Acceptance Criteria of Alternative Toxicological Test Methods, OECD Publications Office, Paris, 1996.
(5) Lovell, W.W. (1993), a scheme for in vitro screening of substances for photoallergenic potential, Toxicology in Vitro 7, S. 95-102.
(6) Santamaria, L. and Prino, G. (1972), List of the photodynamic substances, Research progress in organic, biological and medicinal chemistry Vol. 3 Part 1, North Holland Publishing Co, Amsterdam, S. XI-XXXV.
(7) Spielmann, H., Lovell, W.W., Hölzle, E., Johnson, B.E., Maurer, T., Miranda, M.A., Pape, W.J.W., Sapora, O. and Sladowski, D. (1994), In vitro phototoxicity testing: The report and recommendations of ECVAM workshop 2, ATLa 22, S. 314-348.
(8) Spikes, J.D. (1989), Photosensitization, The science of photobiology, edited by KC Smith, Plenum Press, New York, 2nd edition, S. 79-110.
(9) Borenfreund, E. and Puerner, J.A. (1985), Toxicity determination in vitro by morphological alterations and neutral red absorption, Toxicology Letters 24, S. 119-124.
(10) Lambert L. A, Warner W.G. and Kornhauser A. (1996), Animal models for phototoxicity testing, Dermatotoxicology, edited by FN Marzulli and HI Maibach, published by Taylor & Francis, Washington DC, 5th Edition, S. 515-530.
(11) Tyrrell R.M. and Pidoux M (1987), Action spectra for human skin cells: estimates of the relative cytotoxicity of the middle ultraviolet, near ultraviolet and violet regions of sunlight on epidermal keratinocytes, Cancer Research 47, S. 1825-1829.
(12) ZEBET/ECVAM/COLIPA, Standard Operating Procedure: Balb/c 3T3 NRU Phototoxicity Test, drafted 23 December 1997 by M. Liebsch and approved 6 March 1998 by the Management Team of the EU/ COLIPa project "In Vitro Photoirritation".
(13) Spielmann, H., Balls, M., Dupuis, J., Pape, W. J. W., De Silva, O., Holzhütter, H. G., Gerberick, F., Liebsch, M., Lovell, W. W. and Pfannenbecker (1998), a Study on the Phototoxic Potential of UV Filter Chemicals from Annex VII of the EU Directive 76/768/EEC in the 3T3 NRU In Vitro Phototoxicity Test, ATLa 26, S. 679-708.
(14) Holzhütter, H.G. and Quedenau, J. (1995), Mathematical modelling of cellular responses to external signals, Journal of Biological Systems 3, S. 127-138.
(15) Holzhütter, H.G. (1997), a general measure of in vitro phototoxicity derived from pairs of dose-response curves and its use for predicting the in vivo phototoxicity of chemicals, ATLa 25, S. 445-462.
.
| Anlage |
![]() |
weiter . | ![]() |
(Stand: 04.08.2022)
Alle vollständigen Texte in der aktuellen Fassung im Jahresabonnement
Nutzungsgebühr: ab 105.- € netto
(derzeit ca. 7200 Titel s.Übersicht - keine Unterteilung in Fachbereiche)
Die Zugangskennung wird kurzfristig übermittelt
? Fragen ?
Abonnentenzugang/Volltextversion