Für einen individuellen Ausdruck passen Sie bitte die
Einstellungen in der Druckvorschau Ihres Browsers an.
Regelwerk

Leitfaden für die Zusammenlagerung von Chemikalien *

Stand: 24. Mai 2007
(web - VCI)


Hinweis:

Mit Veröffentlichung der TRGS 510 im Oktober 2010 fand eine Konsolidierung der speziellen Regelungen zur Lagerung von Gefahrstoffen in einer neuen umfassenden Regelung statt. Gleichzeitig ist das VCI-Konzept für die Zusammenlagerung von Chemikalien in angepasster Form in diese Technische Regel integriert worden. Das VCI-Konzept ist damit abgelöst und bleibt nur noch aus Bestandsschutzgründen für eine Übergangszeit von uns weiter veröffentlicht. (Quelle VCI)

1. Einleitung

Chemikalien müssen sicher gelagert werden. Dieser "Leitfaden für die Zusammenlagerung" hilft Betreibern, Kunden, Wiederverkäufern und Anwendern dabei. Die chemische Industrie fördert damit Kenntnis und Verständnis über den Umgang mit Chemikalien - ganz im Sinne der internationalen Responsible-Care-Initiative.

Dieser Leitfaden enthält Zusammenlagerungsregeln für Chemikalien. Grundlage dieses Leitfadens sind deutsche Gesetze, Vorschriften und Technische Regeln, die sich mit der Lagerung von Chemikalien befassen. Darüber hinaus werden Empfehlungen, Veröffentlichungen und Diskussionspapiere von Verbänden und Firmen berücksichtigt.

Der Leitfaden gilt insbesondere für chemische Stoffe, Zubereitungen, Erzeugnisse sowie Hilfs- und Betriebsstoffe (nachfolgend Produkte genannt), wenn diese in Verpackungen und ortsbeweglichen Behältern gelagert werden. Sollen z.B. Packmittel oder technische Materialien zusammen mit chemischen Produkten gelagert werden, so ist auf sie das Konzept sinngemäß anzuwenden.

Das Konzept findet keine Anwendung auf:

2. Lagerklassen (LGK)

Aus Sicht der Lagersicherheit ist es zweckmäßig, alle zu lagernden Produkte entsprechend ihren produktspezifischen Gefahrenmerkmalen in sogenannte Lagerklassen einzustufen. Dazu werden primär solche gefährlichen Eigenschaften berücksichtigt, die besondere vorbeugende Maßnahmen des Brand- und Explosionsschutzes erfordern, wie z.B. explosionsgefährlich, hochentzündlich, leichtentzündlich, entzündlich oder brandfördernd.

Weiterhin müssen bei der Lagerung von gefährlichen Produkten auch Gefahrenmerkmale wie sehr giftig, giftig und ätzend mit in den Leitfaden einbezogen werden.

Die Gefahrenmerkmale reizend, gesundheitsschädlich und umweltgefährlich führen nicht zu eigenen Lagerklassen, weil sie für die Zusammenlagerungsregeln ohne Bedeutung sind. Produkte mit diesen Gefahrenmerkmalen sowie die Nichtgefahrstoffe werden nach ihren Brandeigenschaften (brennbar/nicht brennbar) den entsprechenden Lagerklassen zugeordnet.

Die für den Gewässerschutz eingeführten Wassergefährdungsklassen (WGK) werden ebenfalls hier nicht berücksichtigt. Anforderungen, die sich aus den §§ 19g - h des Wasserhaushaltsgesetzes ( WHG) ergeben, sind zusätzlich zu den Regeln dieses Konzeptes zu beachten, da sie eigener Sicherungsmaßnahmen bedürfen (z.B. Rückhaltemaßnahmen, Beschaffenheit der Lagerfläche).

Die Lagerklassen können als Steuerungsinstrumente beim Lagern genutzt werden. Das betrifft sowohl die Lagerplanung (Anzahl und Größe der Lagerräume sowie technische Sicherheitsausstattung) als auch den Betrieb des Lagers (Steuerung der Einlagerung).

2.1 Gründe für die Bildung von Lagerklassen

Folgende Gründe waren maßgebend, ein eigenes umfassendes Klassifizierungssystem für das Lagern einzuführen:

2.2 Einstufung in Lagerklassen

Die Lagerklassen orientieren sich an den Vorschriften des Gefahrstoffrechtes, die Klasseneinteilung wurde in Anlehnung an das Gefahrgutrecht gebildet.

Die Einstufung eines Produktes in eine Lagerklasse erfolgt anhand verfügbarer Angaben. Quellen hierzu sind insbesondere Angaben im Sicherheitsdatenblatt oder die gefahrstoff- bzw. transportrechtlichen Kennzeichnungen. Bei als nicht gefährlich zu kennzeichnenden Produkten können Produktinformationen des Lieferanten oder Erkenntnisse aufgrund praktischer Erfahrungen herangezogen werden.

Macht der Lieferant eines Produktes keine Angaben zur Lagerklasse, kann die Einstufung entsprechend der nachfolgenden Regeln bzw. dem Einstufungsleitfaden (s. Abschnitt 2.3) selbst durchgeführt werden.

In einer Lagerklasse werden Produkte mit solchen Gefahrenmerkmalen zusammengefaßt, die als gleichartig angesehen werden und folglich auch gleichartige Sicherheitsmaßnahmen erfordern.

Bei der Einstufung von Produkten in Lagerklassen gelten folgende Regeln: Jedes Produkt wird nur in eine Lagerklasse eingestuft, wobei die Einstufung nach dem Ablaufschema in Abschnitt 2.3 (Einstufungsleitfaden) ermittelt wird.

Dieses Ablaufschema folgt den Grundsätzen:

Daraus ergibt sich folgende Rangfolge (in Klammern sind die entsprechenden Lagerklassen genannt):

Die Lagerklasse kann bei Feststoffen zusätzlich den Buchstaben "S" (für solid) und bei Flüssigkeiten den Buchstaben "L" (für liquid) enthalten.

2.3 Einstufungsleitfaden

2.4 Beschreibung der Lagerklassen

Die Beschreibung der Lagerklassen basiert auf Bezeichnungen nach Transport-, Gefahrstoffrecht, Technischen Regelwerken und allgemeinen Produkteigenschaften, die bei der Einstufung nach den Abschnitten 2.2 und 2.3 verwendet werden.

Lagerklasse 1: Explosive Stoffe

In der Bundesrepublik Deutschland sind diese Stoffe und Gegenstände identisch mit den im Gesetz über explosionsgefährliche Stoffe § 1 Abs. 1, 2 und 3, Nr. 1 und 2 genannten Produkte und sind in der Transportrechtsklasse 1 RID/ADR geregelt.

Gemäß der 2. Verordnung zum Sprengstoffgesetz werden diese Produkte in die Lagergruppen 1.1 bis 1.4 eingeteilt.

Lagerklasse 2 A: Verdichtete, verflüssigte oder unter Druck gelöste Gase

Gase, die bei 50 °C einen Dampfdruck von mehr als 300 kPa (3 bar) haben oder bei 20 °C und dem Standarddruck von 101,3 kPa vollständig gasförmig sind.

Dazu zählen die Produkte, die in der Klasse 2 RID/ADR aufgeführt sind. In diese Klasse werden auch Gase eingestuft, die im Transportrecht anderen Klasssen zugeordnet sind (z. B) Fluorwasserstoff in der Klasse 8). Ausgenommen sind die Druckgase, die der UN-Nummer 1950 zugeordnet sind. Diese sind der Lagerklasse 2 B zugeordnet.

Gase, die zusätzlich zu den o. g. Produkten unter den Geltungsbereich der TRG 100 fallen (z.B. Cyanwasserstoff), gehören ebenfalls zur Lagerklasse 2 A.

Lagerklasse 2 B: Druckgaspackungen (Aerosolpackungen)

Aerosolpackungen sind gemäß EG-Richtlinie 94/1 zur einmaligen Verwendung bestimmte Behälter aus Metall, Glas oder Kunststoff, einschließlich der darin enthaltenen verdichteten, verflüssigten oder unter Druck gelösten Gase mit oder ohne Flüssigkeit, Paste, Pulver, die mit einer Entnahmevorrichtung versehen sind, die es ermöglicht, den Inhalt in Form von in Gas suspendierten festen oder flüssigen Partikeln als Schaum, Paste, Pulver oder in flüssigem Zustand austreten zu lassen. Hierzu zählen Produkte der UN-Nummer 1950.

Lagerklasse 3: Entzündliche flüssige Stoffe

Hierzu gehören flüssige Produkte, die bei 50 oC einen Dampfdruck von höchstens 3 bar haben, soweit sie nach GefStoffV mit den Sätzen R10, R11 und R12 zu kennzeichnen sind.

Anmerkung:
Viskose brennbare Flüssigkeiten müssen nicht zwangsläufig aufgrund ihres Flammpunktes der Lagerklasse 3 zugeordnet werden. Eine Einstufung in Lagerklasse 10 kann aufgrund der Viskosität im Einzelfall unter Berücksichtigung der Kriterien Brandausbreitung und Bildung explosionsfähiger Atmosphäre entschieden werden.

Lagerklasse 4.1 A: Sonstige explosionsgefährliche Stoffe gem. 2. SprengV

Sonstige explosionsgefährliche Stoffe sind ausführlich in der 2. SprengV geregelt und werden dort Produkte in den Lagergruppen I bis III eingeteilt.

Diese Stoffe sind weder aus der Kennzeichnung nach GefStoffV noch nach Transportrecht erkennbar. Die GefStoffV und das RID/ADR sind hier nicht eindeutig und werden daher zur Einstufung nicht herangezogen.

Zusätzlich kommen auch flüssige sonstige explosionsgefährliche Stoffe hinzu.

Lagerklasse 4.1 B: Leicht entzündliche feste Stoffe

Zu dieser Lagerklasse gehören Produkte, die nach GefStoffV mit dem R-Satz 11 gekennzeichnet und (sofern nach Transportrecht eingestuft) der Klasse 4.1 des RID/ADR zugeordnet sind, jedoch ausgenommen sonstige explosionsgefährliche Stoffe nach SprengG.

Produkte, die der RID/ADR-Klasse 4.1 angehören und nicht z.B. mit dem R-Satz 11 gekennzeichnet sind, bedürfen einer Einzelfallbetrachtung (z.B. Schwefel, Naphtalin, Paraformaldehyd).

Lagerklasse 4.2: Selbstentzündliche Stoffe

Produkte, die sich bei gewöhnlicher Temperatur an der Luft ohne Energiezufuhr erhitzen und schließlich entzünden können, soweit sie nach GefStoffV mit dem R-Satz 17 gekennzeichnet oder in der Klasse 4.2 der Transportvorschriften genannt sind.

Die Klasse umfaßt Produkte, welche sich an der Luft spontan entzünden, und solche Produkte, die sich in größerer Masse unter Wärmestaubedingungen langsam erwärmen und schließlich entzünden können.

Lagerklasse 4.3: Stoffe, die in Berührung mit Wasser entzündliche Gase bilden

Produkte, die bei Berührung mit Wasser oder feuchter Luft leichtentzündliche Gase in gefährlicher Menge entwickeln.

Dieser Lagerklasse sind die Produkte zugehörig, die nach der GefStoffV mit dem R-Satz 15 gekennzeichnet oder der Klasse 4.3 der Transportvorschriften zugeordnet sind.

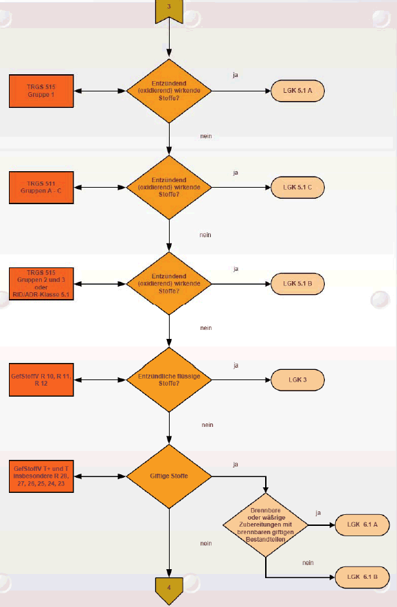
Lagerklassen 5.1 A, 5.1 B und 5.1 C: Entzündend (oxidierend) wirkende Stoffe

Oxidierend wirkende Produkte, die aufgrund ihres Oxidationspotentiales die Abbrandgeschwindigkeit brennbarer Stoffe erheblich erhöhen bzw. in Kontakt mit brennbaren Stoffen diese entzünden können.

Dieser Lagerklasse sind Produkte zugehörig, die in der TRGS 515 den Gruppen 1 bis 3 angehören.

Zusätzlich gehören Ammoniumnitrat und ammoniumnitrathaltige Zubereitungen dieser Lagerklasse an. Diese Produkte gehören den Gruppen a bis C der TRGS 511 an.

Lagerklasse 5.1 A

Produkte, die in der Gruppe 1 der TRGS 515 genannt sind.

Lagerklasse 5.1 B

Produkte, die in den Gruppen 2 und 3 der TRGS 515 genannt sind. Unabhängig von Zuordnung der TRGS 515 gehören Stoffe, die nach Transportrecht in Klasse 5.1 eingestuft sind aber nicht unter die TRGS 511 fallen oder im Anhang der TRGS 515 aufgeführt sind, in die Lagerklasse 5.1 B.

Lagerklasse 5.1 C

Produkte, die in den Gruppen a bis C der TRGS 511 genannt sind. Stoffe der Gruppe D der TRGS 511 gehören zur Lagerklasse 12.

Lagerklasse 5.2: Organische Peroxide

Produkte dieser Lagerklasse sind im Anhang der BGV B 4 "Organische Peroxide" oder in der RID/ADR-Klasse 5.2 genannt.

In der BGV B 4 "Organische Peroxide" werden die Produkte in die Gefahrgruppen OP I bis OP IV eingeteilt. Organische Peroxide, die mit den R-Sätzen 7, 8 oder 9 gekennzeichnet sind, gehören dieser Klasse an.

Lagerklassen 6.1 a und 6.1 B: Giftige Stoffe

Zu diesen Lagerklassen gehören Produkte mit den Gefahrenbezeichnungen "T+" und "T". Das sind besonders sehr giftige und giftige Stoffe, die nach GefStoffV mit den R-Sätzen 23 bis 28 gekennzeichnet sind.

Lagerklasse 6.1 A: Brennbare giftige Stoffe

Folgende sehr giftige und giftige Stoffe gehören dieser Lagerklasse an:

Lagerklasse 6.1 B: Nicht brennbare giftige Stoffe

Folgende sehr giftige und giftige Stoffe gehören dieser Lagerklasse an:

Lagerklasse 6.2: Ansteckungsgefährliche Stoffe

Zu dieser Lagerklasse gehören die Produkte der Klasse 6.2 der Transportvorschriften. Für diesen speziellen Bereich existieren eigene Lagervorschriften. Ansteckungsgefährliche Stoffe im Sinne des ADR sind Stoffe, von denen bekannt oder anzunehmen ist, dass sie Krankheitserreger enthalten.

Krankheitserreger sind Mikroorganismen (einschließlich Bakterien, Viren, Rickettsien, Parasiten und Pilze) und andere Erreger wie Prionen, die bei Menschen oder Tieren Krankheiten hervorrufen können.

Lagerklasse 7: Radioaktive Stoffe

Zu dieser Lagerklasse gehören solche Produkte, bei denen der Umgang gemäß § 4 Strahlenschutzverordnung genehmigungs- bzw. anzeigebedürftig ist.

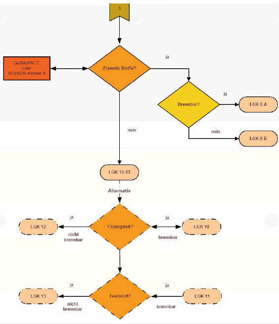
Lagerklassen 8 a und 8 B: Ätzende Stoffe

Zu dieser Lagerklasse gehören Produkte, die nach der GefStoffV mit der Gefahrenbezeichnung C und den R-Sätzen 34 oder 35 gekennzeichnet sind. Außerdem zählen Produkte dazu, die nach RID/ADR in Klasse 8 eingestuft sind.

Die Lagerklasse wird in brennbar und nicht brennbar unterteilt:

Lagerklasse 8 A: Brennbare ätzende Stoffe

Folgende ätzende Produkte gehören dieser Lagerklasse an:

Lagerklasse 8 B: Nicht brennbare ätzende Stoffe

Folgende ätzende Produkte gehören dieser Lagerklasse an:

Lagerklasse 9: (nicht besetzt)

Lagerklassen 10 bis 13

Die folgenden Lagerklassen 10-13 können auch zusammengefasst werden und entsprechend den Zusammenlagerungsregeln für die LGK 11 behandelt werden. Es handelt sich hierbei hauptsächlich um Produkte die weder nach Gefahrstoffrecht noch nach Transportrecht zu kennzeichnen sind.

Desweiteren kann es sich hierbei um Stoffe der GefahrStoffV mit Gefahrenbezeichnungen Xn, Xi oder N sowie um Stoffe, die weder Gefahrgüter noch Gefahrstoffe sind, handeln, sowie um Produkte, die nach den Transportvorschriften in die Klassen 6.1 in Verbindung mit Verpackungsgruppe III und Transportklasse 9 eingestuft sind.

Lagerklasse 10: Brennbare Flüssigkeiten, soweit nicht LGK 3

Brennbare flüssige Produkte, - soweit sie einen Flammpunkt > 55 °C haben.

Bei viskosen brennbaren Flüssigkeiten ist die Erläuterung unter Lagerklasse 3 zu beachten.

Lagerklasse 11: Brennbare Feststoffe

Als Kriterium für die Brennbarkeit gilt die Einstufung Brennzahl 2, 3, 4 und 5 (bei Raumtemperatur) nach VDI 2263 Anhang I.

Lagerklasse 12: Nicht brennbare Flüssigkeiten

Produkte, die nicht brennbar sind oder deren Entzündungsneigung gering ist.

Lagerklasse 13: Nicht brennbare Feststoffe

Produkte, die nicht brennbar sind oder deren Entzündungsneigung gering ist.

3. Regeln für die Zusammenlagerung von Produkten

3.1 Allgemeine Regeln

In der Zusammenlagerungstabelle (siehe 3.2) ist für jede LGK eine Aussage enthalten, ob eine Zusammenlagerung mit jeder der übrigen LGK grundsätzlich erlaubt ist, ein Zusammenlagerungsverbot besteht (Separatlagerung erforderlich) oder eine Einschränkung der Zusammenlagerung zu beachten ist (z.B. Getrenntlagerung im selben Lagerabschnitt erforderlich).

Die Tabelle berücksichtigt die maßgeblichen gesetzlichen Vorschriften und enthält VCI-Empfehlungen sowie Erläuterungen.

Verschiedene Stoffe dürfen miteinander oder mit anderen Materialien nur zusammen gelagert werden, soweit hierdurch eine wesentliche Gefahrenerhöhung nicht eintreten kann. Eine wesentliche Gefahrenerhöhung kann beispielsweise die Bildung entzündlicher oder giftiger Gase oder die Entstehung eines Brandes sein. Eine wesentliche Gefahrenerhöhung kann durch eine Getrenntlagerung vermieden werden.

Die Zusammenlagerung von Produkten einer oder verschiedener Lagerklassen ist nur dann erlaubt, wenn bestimmte Voraussetzungen erfüllt sind (z.B. gleiches Löschmittel für alle Produkte, geeignete Löschsysteme, gleiche Temperaturbedingungen). Im Einzelfall kann aufgrund vorhandener Brandschutzkonzepte und/oder der Ergebnisse von Gefährdungsbeurteilungen von den Regelungen der Zusammenlagerungstabelle abgewichen werden.

Separatlagerung:

Unter Separatlagerung wird die Aufbewahrung in verschiedenen Lagerabschnitten verstanden. Ein Lagerabschnitt ist der Teil eines Lagers, der

gemäß Baurecht abgetrennt ist.

Eine Separatlagerung kann erforderlich sein, um Risiken beim Lagern zu vermindern, die durch gefahrerhöhende Kontakte der Produkte verschiedener LGK gegeben sein können.

Das Aufbewahren separat zu lagernder Produkte in geeigneten Sicherheitsschränken im gleichen Raum erfüllt formal auch die Anforderung einer Separatlagerung.

Getrenntlagerung:

Unter Getrenntlagerung wird die Aufbewahrung in demselben Lagerabschnitt verstanden, wenn Produkte durch Abstände oder Barrieren (z.B. Wände, Produkte aus nichtbrennbaren Stoffen der LGK 12 oder 13) voneinander getrennt oder in Schränken aus nicht brennbarem Material gelagert werden.

Produkte einer LGK dürfen grundsätzlich zusammen im gleichen Lagerabschnitt gelagert werden. Ausgenommen hiervon sind Fälle, bei denen spezifische Lagervorschriften wie SprengLR 300, TRG 280, BGV B 4 (Organische Peroxide), TRbF 20, TRGS 511 zu beachten sind.

Außerdem kann z.B. wegen besonderer Stoffeigenschaften bestimmter einzelner Produkte derselben LGK oder der Produkte anderer LGK, für die eine Zusammenlagerung entsprechend der Zusammenlagerungstabelle (Abschnitt 3.2) erlaubt ist, eine Getrenntlagerung innerhalb eines Lagerabschnittes erforderlich sein.

Informationen über solche Stoffeigenschaften können z.B.

entnommen werden. (Beispiel: Cyanide sollen nicht mit Stoffen zusammengelagert werden, z.B. Säuren, mit denen sie Cyanwasserstoff entwickeln können.)

Ausnahmen von der Zusammenlagerungstabelle

Von den Regeln der Zusammenlagerung nach Abschnitt 3.2 bestehen

In diesen Fällen wird unterstellt, daß durch die Zusammenlagerung keine wesentliche Gefahrenerhöhung eintritt.

3.2 Zusammenlagerungstabelle

Erläuterungen zur Tabelle: Farbschema:

Eine Separatlagerung ist erforderlich
Die Zusammenlagerung ist grundsätzlich erlaubt
Die Zusammenlagerung ist nur eingeschränkt erlaubt (siehe Ziffer)

1. Die spezifischen gesetzlichen Lagervorschriften sind zu beachten:

LGK 1: 2. SprengV;

LGK 5.1 C: TRGS 511

LGK 5.2: BGV B4 "Organische Peroxide";

LGK 7: StrlSchV und DIN 25422;

2. In Lagerhallen, in denen nicht mehr als 50 gefüllte Druckgasflaschen, darunter nicht mehr als 25 Druckgasflaschen mit brennbaren, brandfördernden oder sehr giftigen Gasen, gelagert werden, dürfen auch brennbare Stoffe, ausgenommen brennbare Flüssigkeiten, gelagert werden, wenn der Lagerplatz für Druckgasflaschen durch eine mindestens 2 m hohe Wand aus nicht brennbaren Baustoffen abgetrennt ist und zwischen Wand und den brennbaren Stoffen ein Abstand von mindestens 5 m eingehalten wird.

3. Mit verschiedenen Gasen gefüllte Druckgasbehälter dürfen unter folgenden Bedingungen gemeinsam in einem Lagerraum gelagert werden:

  1. Druckgasbehälter mit brennbaren und Druckgasbehälter mit brandfördernden Gasen, wenn dabei die Gesamtzahl 150 Druckgasflaschen oder 15 Druckgasfässer nicht übersteigt. Zusätzlich dürfen Druckgasbehälter mit inerten Gasen in beliebiger Menge gelagert werden.
  2. Druckgasbehälter mit brennbaren und Druckgasbehälter mit inerten Gasen in beliebiger Menge.
  3. Druckgasbehälter mit brandfördernden und Druckgasbehälter mit inerten Gasen in beliebiger Menge.
  4. In den Fällen 1 bis 3 dürfen zusätzlich 15 Druckgasflaschen oder ein Druckgasfass mit sehr giftigen Gasen gelagert werden. Größere Mengen von Druckgasflaschen mit sehr giftigen Gasen müssen in einem besonderen Lagerraum gelagert werden.

Zwischen Druckgasbehältern mit brennbaren und Druckgasbehältern mit brandfördernden Gasen muss ein Abstand von mindestens 2 m eingehalten werden.

Für die Lagerung im Freien bestehen keine Einschränkungen.

4. Lagerräume dürfen nur zu 60 % ihrer Fläche mit Lagergut jeder Art belegt werden.

5. Die Lagermenge für brennbare Flüssigkeiten und das auf den Druckgaspackungen angegebene Nettovolumen des Inhalts darf zusammen die höchstzulässige Lagermenge nach TRbF 20 nicht überschreiten. Die Bedingung aus Punkt 4 gilt entsprechend.

6. Von der Erlaubnis der gemischten Lagerung sind die folgenden sehr giftigen oder giftigen brennbaren Flüssigkeiten ausgenommen, sofern die genannten Mengen überschritten sind. Werden mehrere dieser genannten Flüssigkeiten mit anderen brennbaren Flüssigkeiten gemischt gelagert, müssen die genannten Mengen anteilig reduziert werden.

Stoffbezeichnung CAS-Nummer Menge in kg
im Freien im Lagerraum
2-Propenal (Acrolein) 107-02-8 10000 100
Acrylnitril 107-13-1 5000 1000
Allylamin 107-11-9 100 10
Ethylenimin (Aziridin) 151-56-4 100 10
Bleialkyl- verbindungen div. 10000 500

7. Eine Zusammenlagerung ist erlaubt, wenn folgende Einschränkungen und Mengenschwellen eingehalten werden:

  Mengenschwelle in t je LGK
Einschränkungen 3 4.1 B 5.1 B 6.1 A 6.1 B
1 - ohne Einschränkungen, 1 101 1 1 1
2 - in Gebäuden eine automatische   20      
Brandmeldeanlage

- im Freien die Branderkennung und

Brandmeldung durch

stündliche Kontrolle mit Meldemöglichkeiten (wie Telefon, Feuermelder, Funkgerät usw.) gewährleistet oder eine nachweislich geeignete automatische Brandmeldeanlage vorhanden ist

a) und die Feuerwehr die Brandstelle innerhalb von 10 Minuten nach Alarmierung erreicht oder   501      
b) eine nicht automatische Feuerlöschanlage und eine anerkannte Werkfeuerwehr oder 20 1001 20 20 20
c) eine automatische Feuerlöschanlage vorhanden ist. 20 1001 20 20 20

1) Mengenangaben gelten nur bei der Zusammenlagerung von LGK 4.1 B mit LGK 6.1 A.

8. Ätzende Stoffe in zerbrechlichen Gefäßen dürfen nicht mit brennbaren Flüssigkeiten zusammen gelagert werden. In diesem Fall ist eine Getrenntlagerung möglich.

9. Materialien, die ihrer Art und Menge nach geeignet sind, zur schnellen Entstehung oder Ausbreitung von Bränden beizutragen, wie z.B. Papier, Textilien, Holz, Holzwolle, Heu, Stroh, Kartonagen, brennbare Verpackungsfüllstoffe, dürfen im Lagerabschnitt nicht gelagert werden, sofern sie nicht zur Lagerung und dem Transport eine Einheit mit den ortsbeweglichen Behältern bilden.

10. Verschiedene Stoffe dürfen miteinander oder mit anderen Materialien nur zusammen gelagert werden, soweit hierdurch eine wesentliche Gefahrenerhöhung nicht eintreten kann. Eine wesentliche Gefahrenerhöhung kann durch eine Getrenntlagerung vermieden werden.

11. Brandfördernde Stoffe der Gruppe 2 dürfen mit brennbaren Lagergütern zusammengelagert werden

  1. in Lagermengen bis zu insgesamt 1 t ohne Einschränkungen
  2. in Lagermengen von mehr als 1 t

unter den Einschränkungen des Punktes 7.

12. Gleichgewichts-Peroxyessigsäure der Gefahrengruppe OP IV nach BGV B 4 (bis 17 %) darf mit Wasserstoffperoxid der Gefahrenruppe 3 nach der TRGS 515 (bis 40 % H2 O2) zusammengelagert werden.

3.3 Ausnahmeregeln für die Hinzulagerung von Kleinmengen in Lägern über 5 t

Die Regelung gilt für Lagerabschnitte mit einer Kapazität von mehr als 5 t. Sie erlaubt das Hinzulagern von kleinen Mengen bestimmter Lagerklassen zu größeren Mengen von Produkten bestimmter anderer Lagerklassen, für die die Zusammenlagerung verboten bzw. eingeschränkt ist.

Die größere Menge wird im Folgenden mit "A" und die Kleinmenge mit "B" bezeichnet.

Die Kleinmengen B sind in Abschnitt 3.5 aufgeführt. Sie ergeben sich in der Regel aus Anwendungsfreigrenzen von Lagervorschriften, wie z.B. Technische Regeln. Nicht in Abschnitt 3.5 aufgeführte Lagerklassen können bis zu 5 t hinzugelagert werden. Es wird davon ausgegangen, dass durch das Hinzulagern der kleinen Mengen B unter Beachtung der nachstehenden Regeln keine signifikante Gefahrenerhöhung für das große Lager a entsteht.

Im Einzelnen gelten folgende Regeln:

  1. Für A-Läger der Lagerklassen 1, 2 A, 4.1 A, 4.2, 4.3, 5.1 A, 5.1 C, 5.2, 6.2 und 7 gelten keine Ausnahmen, d. h. die Zusammenlagerungstabelle (s. 3.2) bleibt voll gültig.
  2. Bei A-Lägern der restlichen Lagerklassen, d. h. 2 B, 3, 4.1 B, 5.1 B, 6.1 A, 6.1 B, 8 A, 8 B und 10-13 dürfen Produkte einzelner Lagerklassen bis zur jeweils in Abschnitt 3.5 genannten B-Menge in einem Lagerabschnitt hinzugelagert werden. Dabei ist dafür zu sorgen, dass sich die Produkte im Schadensfall nicht gegenseitig beeinflussen. Dies kann z.B. durch einen Sicherheitsabstand von mindestens 3 m erreicht werden. Produkte der Lagerklasse 12 oder 13 dürfen in die Zwischenräume gelagert werden.
  3. Die Mengen B dürfen nur dann überschritten werden, wenn die Schutzmaßnahmen (z.B. Brand- und Explosionsschutz) ausreichend sind.

3.4 Ausnahmeregelungen für Kleinläger bis 5 t

Die Zusammenlagerungsverbote bzw. -einschränkungen des im Abschnitt 3.2 für die Lagerklassen 1, 2 A, 4.1 A, 4.2, 5.1 A, 6.2 und 7 bleiben bestehen.

Abweichend von den übrigen Verboten und Einschränkungen gelten bei kleinen Lägern mit einer Lagerkapazität von bis zu 5 t folgende Regeln:

  1. Produkte bestimmter Lagerklassen dürfen bis zur jeweils in Abschnitt 3.5 genannten Kleinmenge B in Kleinläger eingelagert werden. Produkte der Lagerklassen 8 A, 8 B und 10-13 dürfen bis zur Kapazitätsgrenze hinzugelagert werden.
  2. Bei der Einlagerung ist dafür zu sorgen, dass die Produkte im Schadensfall nicht gefährlich miteinander reagieren bzw. sich entzünden (z.B. Abstand, Sicherheitsschrank, getrennte Auffangvorrichtung). Produkte der Lagerklassen 12 und 13 können dabei als Sicherheitsbarriere genutzt werden.
  3. Die für die Lagerklasse 3 zulässigen Mengen dürfen dann überschritten werden, wenn die Schutzmaßnahmen (z.B. Brand- und Explosionsschutz) ausreichend sind.

3.5 Tabelle: "Ausnahmeregelungen für Kleinmengen und Kleinläger"

LGK Lagerklasse Bezeichnung Kleinmenge B
1 Explosive Stoffe 0
2 A Verdichtete, verflüssigte und unter Druck gelagerte Gase 0
2 B Druckgaspackungen (Aerosolpackungen) 500 Stück
3 Entzündliche Flüssige Stoffe 100 l hoch-, oder leichtentzündlich bzw. 200 l entzündliche Stoffe *
4.1 A
4.1 B
Entzündbare feste Stoffe 0
200 kg
4.2 Selbstentzündliche Stoffe 0
4.3 Stoffe, die bei Berührung mit Wasser entzündliche Gase bilden 200 kg
5.1 A
5.1 B
5.1 C
Entzündend wirkende Stoffe 0 kg
200 kg
100 kg
5.2 Organische Peroxide 100 kg **
6.1 A Giftige Stoffe sehr giftig 50 kg
6.1 B giftig und sehr giftig 200 kg
6.2 Infektiöse Stoffe 0
7 Radioaktive Stoffe 0

*) Erforderliche Ex-Schutzmaßnahme beachten! Ohne Ex-Installation ist die Lagerung nur in Kleingebinden (bis max. 20 l) zulässig.
**) Siehe BGV B4 "Organische Peroxide". Gilt nur für bis max. 100 g-Packungen bei Feststoffen und max. 25 ml bei Flüssigkeiten.

4. Abkürzungsverzeichnis

ADR International Transport of Dangerous Goods by Road
BGV BG-Vorschriften
BZ Brennzahl
CAS Chemical Abstract Service
ChemG Chemikaliengesetz
Flp Flammpunkt
GefStoffV Gefahrstoffverordnung
GGVE Gefahrgutverordnung Eisenbahn
GGVS Gefahrgutverordnung Straße
IMDG International Maritime Dangerous Goods Code
LGK Lagerklasse
OP Organische Peroxide
PG Verpackungsgruppe
RID International Transport of Dangerous Goods by Rail
SprengV Sprengstoffverordnung
StrlSchV Strahlenschutzverordnung
TRbF Technische Regeln für brennbare Flüssigkeiten
TRG Technische Regeln für Druckgase
TRGS Technische Regeln für Gefahrstoffe
VDI Verein Deutscher Ingenieure
WGK Wassergefährdungsklassen
WHG Wasserhaushaltsgesetz


*) Dieser Leitfaden entbindet in keinem Fall von der Verpflichtung zur Beachtung der gesetzlichen Vorschriften. Der Leitfaden wurde mit großer Sorgfalt erstellt. Dennoch übernehmen der Verfasser und der Verband der Chemischen Industrie e.V. (VCI) keine Haftung für die Richtigkeit der Angaben, Hinweise, Ratschläge sowie für eventuelle Druckfehler. Aus etwaigen Folgen können deswegen keine Ansprüche weder gegen den Verfasser noch gegen den Verband der Chemischen Industrie e.V. geltend gemacht werden. Der VCI haftet nicht für Schäden durch die Nutzung der zur Verfügung gestellten Informationen. Dies gilt nicht, wenn sie vom VCI oder seinen Erfüllungsgehilfen vorsätzlich oder grob fahrlässig verursacht wurden.

Das Urheberrecht dieses Leitfadens liegt beim VCI. Die vollständige oder auszugsweise Verbreitung des Textes ist nur gestattet, wenn Titel und Urheber genannt werden.

ENDE

umwelt-online - Demo-Version


(Stand: 27.11.2019)

Alle vollständigen Texte in der aktuellen Fassung im Jahresabonnement
Nutzungsgebühr: ab 105.- € netto

(derzeit ca. 7200 Titel s.Übersicht - keine Unterteilung in Fachbereiche)

Preise & Bestellung

Die Zugangskennung wird kurzfristig übermittelt

? Fragen ?
Abonnentenzugang/Volltextversion