Für einen individuellen Ausdruck passen Sie bitte die
Einstellungen in der Druckvorschau Ihres Browsers an.
Regelwerk

LV 36 - LASI-Veröffentlichung - Handlungsanleitung für die Ausführung der Marktüberwachung in Deutschland

Ausgabe Dezember 2014
(LASI - Länderausschuss für Arbeitsschutz und Sicherheitstechnikaufgehoben)



Zur aktuellen Fassung

3. überarbeitete Auflage

Vorwort

Die Handlungsanleitung für die Ausführung der Marktüberwachung in Deutschland (LV 36) wurde im November 2004 das erste Mal herausgegeben. Seitdem haben die Länder zahlreiche Instrumente entwickelt und etabliert, die eine effiziente und effektive Marktüberwachung ermöglichen.

Mit der vorliegenden dritten Auflage wird vorrangig das Ziel verfolgt, auf zukünftige Herausforderungen schneller reagieren zu können. Der modulare Aufbau dient einer besseren Handhabbarkeit und erleichtert künftige Anpassungen. Die vielfältigen, insbesondere durch die Verordnung über die Vorschriften für die Akkreditierung und Marktüberwachung im Zusammenhang mit der Vermarktung von Produkten konkreter gewordenen Anforderungen der Europäischen Union an eine einheitliche Marktüberwachung im gesamten Binnenmarkt wurden in die bestehenden Strukturen integriert.

Seit der zweiten Auflage im Jahre 2008 sind die Kommunikations- und Verfahrenswege der Marktüberwachung an zwei wesentlichen Stellen geändert worden: ICSMS - das internetbasierte Kommunikationssystem zur Marktüberwachung - ging in die Verwaltung der EU-Kommission über und der Staatsvertrag mit der Zentralstelle der Länder für Sicherheitstechnik (ZLS) wurde um Aufgaben der Marktüberwachung zur Unterstützung der Länder erweitert. Allein diese beiden herausgegriffenen Beispiele verdeutlichen, dass aufgrund der geänderten Rahmenbedingungen eine umfassende Überarbeitung dieser LASI-Veröffentlichung erforderlich war.

Geblieben ist der zentrale Auftrag an die Länder sicherzustellen, dass ihre Marktüberwachungsbehörden die ihnen obliegenden Aufgaben ordnungsgemäß wahrnehmen können und dabei effizient zusammenarbeiten. Dies stellt einen unverzichtbaren Beitrag zum Schutz sowohl von Personen vor unsicheren Produkten als auch der Wirtschaftsakteure vor unfairem Wettbewerb im europäischen Binnenmarkt dar.

Die vorliegende Handlungsanleitung ist ein wesentlicher Baustein zur Erfüllung dieses Auftrags. Sie wurde durch eine Projektgruppe des Arbeitsausschusses Marktüberwachung (AAMÜ) von Vertretungen aus Baden-Württemberg, Bayern, Brandenburg, Hessen, Rheinland-Pfalz und der Bundesanstalt für Arbeitsschutz und Arbeitsmedizin unter der Federführung von Thüringen erstellt. Den Grundstein der hier vorliegenden LV 36 haben aber auch die Autoren der vorangegangenen Auflagen gelegt. Unser Dank gilt daher allen, die mit Fleiß, Engagement und oftmals auch der notwendigen Hartnäckigkeit an der Erstellung einer LV 36 mitgearbeitet und damit einen Beitrag zur Verbesserung der Marktüberwachung in Deutschland geleistet haben.

1 Einleitung

Ein Ziel der Europäischen Union ist die Schaffung eines einheitlichen Binnenmarktes, in dem der freie Verkehr von Waren und Dienstleistungen gesichert wird. Unabhängig vom Ursprung des Produktes sollen die Menschen in allen Mitgliedstaaten Anspruch auf das gleiche Schutzniveau haben. Um dies zu gewährleisten, wurden alle Mitgliedstaaten der EU verpflichtet, staatliche Stellen zur Überwachung des Binnenmarktes (Marktüberwachungsbehörden) aufzubauen und mit entsprechenden Kompetenzen auszustatten. Die Marktüberwachung ist so effektiv und umfassend zu organisieren und effizient durchzuführen, dass Wettbewerbsverzerrungen vermieden sowie Sicherheit und Gesundheit von Personen, die Umwelt und andere Rechtsgüter durch Produkte nicht gefährdet werden. Dabei überwachen die Marktüberwachungsbehörden die zum Vertrieb, Verbrauch oder zur Verwendung auf dem Unionsmarkt bereitgestellten, zu diesem Zweck gelagerten, ausgestellten oder zur Einfuhr vorgesehenen Produkte hinsichtlich der Bestimmungen der anwendbaren einzelstaatlichen Rechtsvorschriften, in denen die Richtlinien des neuen Konzepts einschließlich der Richtlinie über die allgemeine Produktsicherheit umgesetzt werden und treffen erforderlichenfalls Maßnahmen zur Herstellung der Konformität bzw. Verhinderung der Bereitstellung nichtkonformer Produkte auf dem Markt.

Die grundsätzliche Verantwortung für die Erfüllung der Anforderungen bei der Bereitstellung von Produkten auf dem Markt liegt beim Hersteller oder dessen Bevollmächtigten. Er muss dafür Sorge tragen, dass nur konforme Produkte in Verkehr gebracht werden. Bei der Einfuhr aus Drittstaaten (außerhalb der Europäischen Union) liegt diese Verantwortung in der Regel bei den Einführern. Aber auch die Händler am Ende der Vertriebskette tragen Verantwortung für die Bereitstellung konformer Produkte auf dem Markt. Die Kontrolle der Erfüllung dieser Verpflichtungen ist Aufgabe der Marktüberwachungsbehörden.

In Deutschland ist die Marktüberwachung grundsätzlich Aufgabe der Länder. Eine hohe Wirksamkeit der Marktüberwachung kann nur gewährleistet sein, wenn ein länderübergreifend einheitliches Handeln der Vollzugsbehörden sichergestellt wird. Es muss vermieden werden, dass die Marktüberwachungsbehörden der Länder unterschiedliche Maßstäbe an die Beurteilung der Sicherheit und Konformität eines Produkts anlegen. Die Abgabe von Produkten macht nicht an Ländergrenzen halt. Daher müssen die im Einzelfall zu ergreifenden Maßnahmen bundesweit den gleichen Maßstäben folgen. Dies gebieten sowohl die Verpflichtung zur Wettbewerbsneutralität als auch ein länderübergreifend vereinheitlichter Verbraucherschutz.

Um eine solche Harmonisierung des Vollzugs in der Bundesrepublik Deutschland zu erreichen, benötigen die Vollzugsbehörden eine Arbeitshilfe, aus der sie im Einzelfall ihr Handeln bei der Durchführung von Marktüberwachungsmaßnahmen ableiten können. Dies gilt sowohl für ihre reaktiven Tätigkeiten, bei denen sie durch Maßnahmen der Marktüberwachung auf erkannte Mängel bei Produkten reagieren, als auch bei den von ihnen aktiv veranlassten Marktüberwachungsaktivitäten.

Mit der Darstellung der Arbeitsabläufe für die Marktüberwachung und die zur Umsetzung erforderlichen Maßnahmen - von der Prüfung der jeweiligen Zuständigkeiten bis hin zur Informationsweitergabe an Dritte - werden die Voraussetzungen geschaffen, um die Aufgaben zur Wahrung der Interessen der Verwender von Produkten sowie zum Schutz der Wirtschaftsakteure vor unfairem Wettbewerb durch die Mitarbeiterinnen und Mitarbeiter der Marktüberwachungsbehörden einheitlich und mit hoher Effektivität und Effizienz umzusetzen.

2 Erläuterungen

Die Definitionen für die in der Handlungsanleitung verwendeten Begriffe entsprechen den Begriffsbestimmungen der VO (EG) 765/2008 und dem Produktsicherheitsgesetz ( ProdSG), Wichtige in der Handlungsanleitung verwendete Bezeichnungen oder Ausdrücke werden nachfolgend erläutert:

Aktive Marktüberwachung

Das Tätigwerden erfolgt aus eigenen Erkenntnissen. Damit sind Aktivitäten der Marktüberwachungsbehörde gemeint, die sie im Rahmen ihrer Vollzugstätigkeit gemäß dem ProdSG zielgerichtet plant, organisiert und durchführt, ohne dass es dafür einen direkten äußeren Anlass gibt. Dazu zählen längerfristig projektierte Marktüberwachungsaktionen zu bestimmten Produkten bzw. Produktgruppen oder in bestimmten Bereichen, wie z.B. Messen, Internet. Es handelt sich bei der aktiven Marktüberwachung also vorrangig um vorbereitete Aktionen mit bestimmten Zielrichtungen, die im Anschluss grundsätzlich zu evaluieren sind. Dies ist gerade mit Blick auf die VO (EG) 765/2008 notwendig, wenn es um die Prüfung der Wirksamkeit der Marktüberwachungsprogramme geht.

Reaktive Marktüberwachung

Anlass für das Tätigwerden ist eine von außen zugegangene Information. Im Rahmen der reaktiven Marktüberwachung wird auf aktuelle Ereignisse, wie z.B. Unfälle, Beschwerden, Mängelmeldungen, Staffelstab-Übergaben im ICSMS u. ä., reagiert und es werden die erforderliche Marktüberwachungsmaßnahmen veranlasst.

Marktüberwachungskonzept

Gemäß § 25 Abs. 1 ProdSG hat in Deutschland eine wirksame Marktüberwachung auf der Grundlage eines Überwachungskonzepts zu erfolgen, das die Länder gemeinsam aufstellen und regelmäßig (alle 4 Jahre) auf ihre Wirksamkeit überprüfen. Die Länder haben im "Konzept für die Koordinierung der Marktüberwachung in Deutschland" 1 ihre Ziele, strategischen Ansätze und Instrumente für die Ausgestaltung der Marktüberwachung beschrieben. In einem weiteren "Konzept zur Operationalisierung der im Konzept für die Koordinierung der Marktüberwachung in Deutschland enthaltenen Ziele unter Qualitäts- und Quantitätsaspekten " 2 haben sich die Länder auf Handlungsfelder verständigt, in denen zukünftig Marktüberwachungsaktionen und Projekte der Marktüberwachung durchgeführt werden.

Marktüberwachungsprogramm

Gemäß Artikel 18 der VO (EG) 765/2008 erstellen die Mitgliedstaaten allgemeine oder sektorspezifische Marktüberwachungsprogramme, führen diese durch und aktualisieren sie regelmäßig. Die Bundesregierung teilt den anderen Mitgliedstaaten und der Kommission das jeweils aktuelle, vom Arbeitsausschuss Marktüberwachung verabschiedete Marktüberwachungsprogramm mit. Das Programm wird auf der Basis des jeweils gültigen Marktüberwachungskonzeptes erarbeitet und findet Anwendung für die Marktüberwachung im Bereich ProdSG und der darauf gestützten Verordnungen. Im Rahmen des deutschen Marktüberwachungsprogramms führen die Länder jährlich eigene Aktionen/Programme durch.

Handlungsfelder

Um die von den Ländern jährlich festgelegten Aktionen im Rahmen der aktiven Marktüberwachung zu bündeln, erfolgt eine risikoorientierte Konzentration auf Schwerpunkthemen, die der regelmäßigen Überprüfung unterliegen. Gegenwärtig werden in den Themenbereichen:

Die Länder sehen im Rahmen ihrer Jahresplanung konkrete Aktionen vor, die in mindestens einem Handlungsfeld zur Zielerreichung beitragen. Dies können Überwachungsaktionen, aber auch Informationskampagnen oder Maßnahmen zu Informationsbeschaffung (z.B. Ermittlung von Warenströmen) sein. Die Aktionen sollen Angaben darüber enthalten, inwieweit diese zur Erreichung der mit dem jeweiligen Handlungsfeld verfolgten Teilziele beitragen und mit welchen Indikatoren (quantitativ und qualitativ) der Zielerreichungsgrad gemessen werden kann. Die im Rahmen der Auswertung der einzelnen Aktionen gewonnenen Erkenntnisse dienen wiederum der gegebenenfalls erforderlichen Anpassung bestehender beziehungsweise der Festlegung neuer Handlungsfelder (s. a. Anlage 2 zu Teilprozess III - Marktüberwachungsaktionen).

Risikobewertung

Verfahren zur Abschätzung des Schweregrads einer möglichen Verletzung in Verbindung mit der Bewertung der Wahrscheinlichkeit, dass es zu dieser Verletzung kommt.

Risikograd

Die Höhe eines Risikos als Resultat der Kombination aus abgeschätztem Schweregrad einer Verletzung mit der Wahrscheinlichkeit, dass es zu der Verletzung kommt. Folgende Risikograde werden unterschieden: ernst, hoch, mittel und niedrig. Mit der Bestimmung des (höchsten) Risikograds ist die Risikobewertung abgeschlossen.

RAPEX

Das europäische Schnellwarnsystem RAPEX (Rapid Exchange of Information System oder Rapid Alert System for Non-Food-Products) wurde für den schnellen Informationsaustausch über unsichere Verbraucherprodukte geschaffen. Soweit Harmonisierungsrechtsvorschriften nichts anderes vorsehen, wird RAPEX als Frühwarnsystem für alle Produkte (außer Lebensmitteln ) genutzt und dient den Marktüberwachungsbehörden als Informationsquelle. http://ec.europa.eu/consumers/dyna/rapex/rapexarchivesde.cfm

ICSMS

ist das System nach Artikel 23 der Verordnung (EG) Nr. 765/2008. ICSMS (Internetsupported information and communication system for the pan-European market surveillance of technical products). Dabei handelt es sich um ein System, über das Marktüberwachungsbehörden Produktinformationen austauschen sowie Verbraucher, Hersteller technischer Produkte und Händler in Europa fehlerhafte Produkte melden können. Zum Schutz der Verbraucher und für einen fairen Wettbewerb kommunizieren sie untereinander über die Internetplattform: https://webgate.ec.europa.eu/icsms

Normadressat

Mit Normadressat wird der Personenkreis bezeichnet, an die sich die Regelung eines Gesetzes (= einer Norm) richtet, dessen Verhalten durch das Gesetz geregelt werden soll. Im ProdSG ist der Adressat in § 27 definiert. Normadressat ist demgemäß der Wirtschaftsakteur (Hersteller, Bevollmächtigter, Einführer, Händler) oder der Aussteller. Maßnahmen gegen jede andere Person sind nur zulässig, soweit ein gegenwärtiges ernstes Risiko nicht auf andere Weise abgewehrt werden kann.

3 Rechtsgrundlagen

Europarecht

Zur Schaffung eines einheitlichen Binnenmarktes werden die erforderlichen rechtlichen Rahmenbedingungen durch die europäische Rechtsetzung in Form von Verordnungen und Richtlinien gebildet. Für die Gewährleistung des freien Warenverkehrs sind insbesondere die direkt in allen Mitgliedsstaaten geltende Verordnung (EG) Nr. 765/2008 über die Vorschriften für die Akkreditierung und Marktüberwachung im Zusammenhang mit der Vermarktung von Produkten sowie die produktbezogenen Richtlinien (Harmonisierungsrechtsvorschriften) zu nennen. In den Harmonisierungsrechtsvorschriften werden Anforderungen, darunter auch grundlegende Sicherheitsanforderungen, an Produkte oder Produktgruppen beschrieben, die diese erfüllen müssen, um auf dem Markt der Europäischen Union bereitgestellt werden zu können.

Ergänzt werden diese Harmonisierungsrechtsvorschriften durch harmonisierte Normen, die Möglichkeiten der Erfüllung bestimmter, insbesondere technischer und sicherheitstechnischer Anforderungen der Rechtsvorschriften aufzeigen. Diese harmonisierten Normen werden im Europäischen Amtsblatt bekannt gemacht. Werden sie bei der Herstellung von Produkten zugrunde gelegt, wird grundsätzlich vermutet, dass diese Produkte insoweit den Anforderungen entsprechen (Konformitätsvermutung).

Dabei ist allerdings zu beachten, welche Anforderungen an ein Produkt von den angewendeten Normen ganz oder teilweise abgedeckt werden und welche nicht. Neben den normativen Teilen von harmonisierten Normen sind alle verfügbaren Informationen hinsichtlich der Vollständigkeit von Normen heranzuziehen und es ist abzuschätzen, wie weit die Vermutungswirkung bei Anwendung der Norm tatsächlich reicht.

Neben den Harmonisierungsrechtsvorschriften und Normen spielen auch Beschlüsse/Entscheidungen eine wichtige Rolle. Ein Beschluss (früher Entscheidung, engl. decision) ist ein Rechtsakt der Europäischen Union. Beschlüsse können an bestimmte Adressaten (wie Mitgliedstaaten, Unternehmen oder Einzelpersonen) oder an die Allgemeinheit gerichtet werden. Sie sind in allen ihren Teilen verbindlich, wobei Beschlüsse, die an bestimmte Adressaten gerichtet sind, nur für diese verbindlich sind. Im Zusammenhang mit der Marktüberwachung, wenn es also darum geht, das Bereitstellen bestimmter Produkte zu gestatten, zu verbieten oder zu beschränken, werden in der Regel Beschlüsse im Einzelfall, üblicherweise von der Europäischen Kommission, gefasst.

Das Konzept des europäischen Binnenmarktes geht von einer weitgehenden Eigenverantwortung des Herstellers bzw. Inverkehrbringers aus. Dieser hat die Übereinstimmung seiner Produkte mit den Anforderungen der Harmonisierungsrechtsvorschriften zu gewährleisten und die Konformität zu erklären. Bei einer Reihe von Produkten geschieht das durch das Anbringen der CE-Kennzeichnung.

Neben der weitgehenden Eigenverantwortung der Hersteller oder Inverkehrbringer von Produkten beruht das Funktionieren des freien Warenverkehrs auf dem europäischen Binnenmarkt auf einer gleichwertigen und einheitlichen Durchsetzung der Harmonisierungsrechtsvorschriften der Europäischen Union in den Mitgliedsstaaten. Entsprechend den europäischen Vorgaben haben alle Mitgliedstaaten dafür Marktüberwachungsbehörden einzurichten. Die Basis für diese gemeinschaftliche Marktüberwachung sind die Verordnung zur Regelung der europäischen Marktüberwachung 3 und die Allgemeine Produktsicherheitsrichtlinie 4.

Für Produkte, die keinen EU-weit einheitlichen, also lediglich nationalen Inverkehrbringensvorschriften unterworfen sind, gilt die Verordnung Nr. 764/2008/EG 5 zur Festlegung von Verfahren im Zusammenhang mit der Anwendung bestimmter nationaler technischer Vorschriften. Grundsätzlich darf der freie Warenverkehr dieser Produkte in der EU nicht behindert werden, wenn sie in einem Mitgliedstaat rechtmäßig in Verkehr gebracht worden sind (gegenseitige Anerkennung). Die Verordnung sieht die Einrichtung von Produktinfostellen vor, deren Aufgabe darin besteht, Informationen über Produkte, für die bisher keine EU-weit einheitlichen Regelungen getroffen wurden, bereit zu stellen. Hierzu gehören insbesondere Informationen über geltende nationale Produktvorschriften und die sich daraus ergebenden Anforderungen. In Deutschland werden Produktinformationen zu Lebensmitteln, Landwirtschafts- und Fischereiprodukten sowie Bedarfsgegenständen von der Bundesanstalt für Landwirtschaft und Ernährung (BLE) erteilt. Anfragen zu allen übrigen Produkten nimmt die Bundesanstalt für Materialforschung und -prüfung (BAM) entgegen. Siehe auch:

http://www.baua.de/de/Produktsicherheit/Produktinformationen/Produktinfostellen.html

Mit all diesen EU-Vorschriften wird der Rahmen für eine gemeinschaftliche Marktüberwachung vorgegeben, indem sie Mindestanforderungen für die Marktüberwachungsverfahren und -ziele und für die Verwaltungszusammenarbeit festlegen.

Europäische Verordnungen entfalten in den Mitgliedstaaten unmittelbare Wirkung. Für ihre Anwendung bedarf es keiner nationalen Gesetzgebung. Entsprechend ist die Verordnung (EG) 765/2008 über die Vorschriften für die Akkreditierung und Marktüberwachung im Zusammenhang mit der Vermarktung von Produkten unmittelbarer, verbindlicher Rechtsrahmen für die Marktüberwachung in Deutschland.

Nationales Recht

Europäische Richtlinien (Harmonisierungsrechtsvorschriften) sind, damit sie in den Mitgliedstaaten rechtliche Wirkung entfalten, in nationalen Rechtsvorschriften umzusetzen. Die nationale Umsetzung wesentlicher produktbezogener Richtlinien erfolgte in Deutschland mit dem Geräte- und Produktsicherheitsgesetz ( GPSG) sowie seinen Verordnungen im Jahre 2004. Das GPSG bildete im Kern die EU-Richtlinie über die allgemeine Produktsicherheit ab. Durch die Fortentwicklung des europäischen Rechts, insbesondere durch das Inkrafttreten der Verordnung (EG) 765/2008, war eine Neuregelung geboten. Die sich aus dem Nebeneinandergelten des GPSG und der Verordnung ergebenden konkurrierenden Regelungen waren im Sinne von Rechtsklarheit und besserer Verständlichkeit durch eine Anpassung des GPSG zu bereinigen. Die Lösung ist das nunmehr geltende Produktsicherheitsgesetz ( ProdSG) 6.

Weiterhin regelt das Produktsicherheitsgesetz Anforderungen an Produkte, die nicht von europäischen Richtlinien und den entsprechenden nationalen Verordnungen erfasst werden.

Als Verordnungen zum GPSG erlassen worden und nunmehr auf das ProdSG gestützt sind derzeit:

Normen, technische Spezifikationen

Harmonisierungsrechtsvorschriften der Union und die diese umsetzenden nationalen Verordnungen, aber auch das Produktsicherheitsgesetz enthalten hinsichtlich der Anforderungen an die Beschaffenheit von Produkten oft keine detaillierten Regelungen. Sie formulieren grundlegende Anforderungen. Empfehlungen und Möglichkeiten, wie diese grundlegenden, insbesondere technischen und sicherheitstechnischen Anforderungen, erfüllt werden können, werden in der Regel in Normen und technischen Spezifikationen beschrieben.

Normen und technische Spezifikationen sind keine Rechtsvorschriften. Sie basieren auf den gesicherten Ergebnissen von Wissenschaft, Technik und Erfahrung und werden durch Experten aus interessierten Kreisen nach einem vorgegebenen Verfahren erarbeitet. Europäische harmonisierte Normen, die nach der VO (EU) 1025/2012 zur europäischen Normung erarbeitet 8 werden, werden inhaltsgleich in die nationalen Normenwerke übernommen (z.B. als DIN EN).

Soweit ein Produkt den Anforderungen des ProdSG oder einer darauf gestützten Verordnung unterliegt, können neben den harmonisierten Normen auch sonstige Normen und technische Spezifikationen zur Erfüllung bestimmter Anforderungen angewendet werden.

Werden harmonisierte Normen oder Normen und technische Spezifikationen, die vom Ausschuss für Produktsicherheit (AfPS) ermittelt und von der Bundesanstalt für Arbeitsschutz und Arbeitsmedizin (BAuA) im Gemeinsamen Ministerialblatt bekannt gemacht worden sind, bei der Herstellung von Produkten zugrunde gelegt, wird grundsätzlich vermutet, dass diese Produkte insoweit den Anforderungen für die Bereitstellung auf dem Markt entsprechen (sog. Vermutungswirkung).

Die Anwendung von Normen ist in der Regel freiwillig. Werden Normen angewendet, sind immer auch die Grenzen der Normen zu beachten. Es ist zu prüfen, wie weit die Vermutungswirkung bei Anwendung von Normen tatsächlich reicht, d. h., welche Anforderungen an ein Produkt von den angewendeten Normen ganz oder teilweise abgedeckt werden und welche nicht. Neben den normativen Teilen von Normen sind dazu auch alle verfügbaren Informationen hinsichtlich der Vollständigkeit von Normen heranzuziehen.

Verzeichnisse von europäischen und nationalen Normen sowie von technischen Spezifikationen werden auf der Homepage der BAua veröffentlicht unter: http://www.baua.de/de/Produktsicherheit/Produktinformationen/Normenverzeichnisse.html

Mitgeltendes nationales Recht

Die Verfahrensvorschriften für die Durchführung der Marktüberwachung, die durch die Verordnung (EG) 765/2008 im harmonisierten Bereich europaweit einheitlich vorgegeben sind, werden im deutschen Recht durch die Übernahme ins Produktsicherheitsgesetz auf den nichtharmonisierten Bereich anwendbar. Daneben sind durch die Marktüberwachungsbehörden die für Verwaltungsverfahren maßgeblichen Vorschriften des für sie jeweils geltenden Verwaltungsverfahrensrechts zu beachten. Sofern durch Gesetz nichts anderes vorgegeben ist, sind die Länder zuständig für die Marktüberwachung. Die zuständigen Behörden bestimmen sich nach den in den Ländern getroffenen Zuständigkeitsregelungen. Für die Verfolgung und Ahndung von Ordnungswidrigkeit sind die Bestimmungen des Gesetzes über Ordnungswidrigkeiten ( OWiG) anzuwenden.

4 Grundsätzlicher Ablauf der Marktüberwachung

Struktur der Ablaufbeschreibung

Die Darstellung der Abläufe der Marktüberwachung erfolgt in Form von Prozessdiagrammen. Von diesen ausgehend sind die einzelnen Elemente der Marktüberwachung als Module der Prozesse separat erläutert und veranschaulicht. Dies soll einerseits die Übersichtlichkeit der Handlungsanleitung erhöhen und andererseits notwendige Änderungen bei der Marktüberwachung durch Änderung der Module einfacher ermöglichen, ohne in die Gesamtstruktur der Handlungsanleitung eingreifen zu müssen.

Es wird grundsätzlich zwischen zwei verschiedenen Hauptprozessen unterschieden:

Die beiden Hauptprozesse werden nochmals in jeweils zwei Teilprozesse unterschieden, da diese wegen der unterschiedlichen Vorgehensweisen und Zielrichtungen der Hauptprozesse getrennt beschrieben werden müssen. Die Teilprozesse I-IV sind jeweils als Fließdiagramm schematisch dargestellt und beschrieben. Die den Teilprozessen zugeordneten Hauptmodule sind durchnummeriert. Die Hauptmodule verweisen auf andere (Haupt-)Module sowie auf Untermodule, die mit Buchstaben gekennzeichnet sind. In den Teilprozessen wird auf dieselben Module zurückgegriffen, was durch identische Nummerierung entsprechend kenntlich gemacht ist.

Die Module sind grundsätzlich in einer einheitlichen Form beschrieben:

In jedem Modul sind die im jeweiligen Schritt erforderlichen Informations- und Dokumentationspflichten berücksichtigt worden. Dies betrifft vor allem Einträge in bzw. Weitergabe über ICSMS und die Eintragung in IFAS bzw. in ähnliche Systeme (für Erfassung und Abrechnung der Aktivitäten der Behörde sowie der Datenauswertung für den Jahresbericht Arbeitsschutz bzw. Marktüberwachung).

Neben den in Modulen dargestellten Tätigkeiten der Marktüberwachungsbehörde gibt es weitere Aufgaben bzw. Verfahrensweisen der Marktüberwachung, die nicht in die schematisch darstellbaren (Teil-)Prozesse integriert werden können. Diese werden in Kapitel 8 "Weitere Instrumente der Marktüberwachung" beschrieben.

5 Darstellung der Teilprozesse

Vorgänge in der Marktüberwachung laufen im Prinzip in allen Teilprozessen gleich ab. Nach Feststellung der sachlichen und örtlichen Zuständigkeit ist der Sachverhalt zu dem in Frage stehenden Produkt zu ermitteln. Damit sind alle Vorgänge gemeint, die das betreffende Produkt identifizieren und den möglichen Mangel beschreiben, einschließlich der Recherche im ICSMS. Anschließend erfolgt die eigentliche Prüfung des Produkts. Dabei werden die formalen Anforderungen geprüft und der rechtliche Sollzustand beschrieben. Ist der mögliche Mangel nur durch eine sicherheitstechnische Prüfung zu ermitteln, erfolgt in der Regel eine Probenahme. Das Produkt wird technisch, ggf. zerstörend, getestet. Nach Abschluss der Produktprüfung muss bewertet werden, ob das Produkt mit den einschlägigen Vorschriften konform ist. Werden dabei Abweichungen festgestellt, so trifft die Marktüberwachungsbehörde die erforderlichen Maßnahmen nach dem Verhältnismäßigkeitsgrundsatz. Die Maßnahmen richten sich dabei nach der Höhe des mit den festgestellten Abweichungen verbundenen Risikos. Zur Abschätzung dieses Risikos findet die Risikobewertungsmethode aus den RAPEX-Leitlinien Anwendung. Im weiteren Verlauf muss die Marktüberwachungsbehörde entscheiden, welche Meldewege zu beschreiten sind, ob und welche Informationen über den Mangel des Produkts und getroffene Marktüberwachungsmaßnahmen veröffentlicht werden müssen. Danach ist das Verfahren abzuschließen.

Auf Besonderheiten wird in den jeweiligen Teilprozessen hingewiesen.

Im Rahmen aller Teilprozesse geben die Marküberwachungsbehörden den Wirtschaftsakteuren Informationen im Hinblick auf die Erfüllung ihrer rechtlichen Verpflichtungen. Insbesondere für Klein- und Mittelbetriebe, die Produkte herstellen oder in den EWR einführen, ist eine Aufklärung oft nötig. Damit wird die Wettbewerbsfähigkeit der Unternehmen auf dem Binnenmarkt gestärkt und die Produktsicherheit präventiv gefördert. Eine Beratung ersetzt nicht das notwendige Verwaltungshandeln.

Teilprozess I - Informationen von außen

Grundlagen

§ 25 ProdSG
§ 26 ProdSG

Aufgaben / Handeln der Marktüberwachungsbehörde

Grundsätzliche Aufgabe der Marktüberwachungsbehörden ist die Kontrolle der im ProdSG normierten Anforderungen an Produkte bei der Bereitstellung auf dem Markt, insbesondere wenn der begründete Verdacht besteht, dass ein Produkt die gesetzlichen Anforderungen nicht erfüllt.

Ein begründeter Verdacht, bei dessen Vorliegen die Marktüberwachungsbehörden die erforderlichen Maßnahmen zu treffen haben, kann sich aus Informationen von außen ergeben. Dies können sein:

Teilprozess II - Zusammenarbeit mit dem Zoll

Grundlagen

Kapitel III Abschnitt 3 der VO (EG) 765/2008
§ 24 Abs. 2 und 3 ProdSG

Beschreibung

Maßnahmen, das Inverkehrbringen von Produkten zu verhindern, die nicht den gesetzlichen Vorschriften entsprechen, können am effektivsten und effizientesten gegenüber dem Inverkehrbringer - dem Hersteller oder Einführer - getroffen werden. Werden nichtkonforme Produkte aus Drittländern zum zollrechtlich freien Verkehr angemeldet, so soll deren Inverkehrbringen und Verteilung auf dem Gemeinschaftsmarkt durch eine Maßnahme der Marktüberwachungsbehörde bereits vor der Überführung in den zollrechtlich freien Verkehr und somit vor Verteilung auf dem Gemeinschaftsmarkt verhindert werden. Daher ist die Zusammenarbeit zwischen den Marktüberwachungsbehörden der Länder und den Zollbehörden von großer Bedeutung.

Näheres regelt die von einer Bund-Länder-Arbeitsgruppe verfasste Handlungsanleitung für die Zusammenarbeit der für die Kontrolle der Außengrenzen zuständigen Behörden (Zollbehörden) und der Marktüberwachungsbehörden (vgl. Anlage 1). Diese Handlungsanleitung ist als Anlage zur Dienstvorschrift Produktsicherheit in die Vorschriftensammlung der Finanzverwaltung aufgenommen.

Die Zollstelle setzt die Freigabe eines zur Überführung in den zollrechtlich freien Verkehr angemeldeten Produkts gem. Art. 27 Abs. 3 VO (EG) 765/2008 aus, wenn sie einen der dort genannten Sachverhalte feststellt, und informiert die Marktüberwachungsbehörde für den Ort der Zollstelle mit Kontrollmitteilung. Ergibt die anschließende Prüfung des Sachverhalts durch die Marktüberwachungsbehörde die Nicht-Konformität des Produktes, so trifft die Marktüberwachungsbehörde zunächst die erforderlichen Maßnahmen gegenüber dem Betroffenen und informiert dann die Zollbehörde durch Rücksendung der Kontrollmitteilung darüber. Die Marktüberwachungsbehörde kann die Vernichtung der betroffenen Waren verfügen, wenn diese eine ernste Gefahr darstellen ( Artikel 29 Abs. 4 der VO (EG) 765/2008).

Die Rücksendung der Kontrollmitteilung allein stellt dabei keine Maßnahme im Sinne der VO (EG) 765/2008 dar, sondern ist lediglich als eine Mitteilung über eine erfolgte Maßnahme der Marktüberwachungsbehörde zu verstehen. Die Zollbehörde geht davon aus, dass die Marktüberwachungsbehörde entsprechende Maßnahmen ergriffen hat.

Untersagt die Marktüberwachungsbehörde das Inverkehrbringen des fraglichen Produktes, so fordert sie in ihrer Rückmeldung die Zollbehörde gleichzeitig auf, den entsprechenden Vermerk nach Artikel 29 Absatz 1 oder 2 der VO (EG) 765/2008 auf den Begleitunterlagen anzubringen. In diesem Fall hat die Zollstelle im Rahmen des zollrechtlichen Verfahrens zu berücksichtigen, dass der Abfertigung zum zollrechtlich freien Verkehr ein Verbot der Marktüberwachungsbehörde entgegensteht.

Aufgrund der Entscheidung der Marktüberwachungsbehörde hat die Zollstelle nicht nur die in Art. 29 Abs. 1 und 2 VO (EG) 765/2008 beschriebenen Vermerke auf den Begleitunterlagen anzubringen. Vielmehr muss in diesem Fall auch das zollrechtliche Verfahren "rückabgewickelt" werden, d.h., die Anmeldung zum zollrechtlich freien Verkehr muss negativ beschieden werden. Wird gegen diese rechtsbehelfsfähige Maßnahme Einspruch eingelegt und wurde der Zollstelle bis dahin von der Marktüberwachungsbehörde keine Begründung zu ihrer Entscheidung mitgeteilt, fordert die Zollstelle bzw. das Hauptzollamt die entscheidende Marktüberwachungsbehörde auf, eine tragfähige Stellungnahme innerhalb einer angemessenen Frist abzugeben. Erfolgt innerhalb der gesetzten Frist keine nachvollziehbare Begründung, ist für die Zollverwaltung i.d.R. nicht erkennbar, aus welchen Gründen die Ware nicht einfuhrfähig ist. Die Ablehnung der Zollanmeldung kann dann nicht aufrechterhalten werden. Das Hauptzollamt wird deshalb dem Einspruch abhelfen und die Ware zum zollrechtlich freien Verkehr abfertigen.

Bei der erneuten Anmeldung von Produkten zur Überführung in den zollrechtlich freien Verkehr, auf deren Begleitunterlagen zuvor Vermerke nach Artikel 29 Abs. 1 oder 2 der VO (EG) 765/2008 angebracht wurden, muss die Zollbehörde die Marktüberwachungsbehörde um Bestätigung ersuchen, dass die erforderlichen Änderungen an der Ware vorgenommen wurden und die Ware nunmehr den Vorschriften über die Produktsicherheit entspricht.

Um potentiell nichtkonforme Produkte mit möglichst hoher Treffsicherheit identifizieren zu können, muss der Zoll von den Marktüberwachungsbehörden mit den relevanten Informationen versorgt werden. Diese Informationen werden in Zusammenarbeit von ZLS und Fachleuten des Zolls bei der bundesweit zuständigen Bundesfinanzdirektion Südost in sogenannten Risikoprofilen verarbeitet. Sofern eine Marktüberwachungsbehörde die Erstellung eines Risikoprofils für ein bestimmtes Produkt / eine bestimmte Produktgruppe für erforderlich hält, wendet sie sich diesbezüglich über ihre oberste Landesbehörde an die ZLS.

Weitere Informationen zur Zusammenarbeit der Zoll- und Marktüberwachungsbehörden können den europäischen Leitlinien für Einfuhrkontrollen im Hinblick auf die Sicherheit und die Übereinstimmung von Produkten mit den Anforderungen

(http://ec.europa.eu/taxationc_customs/resources/documents/common/publications/info docs/customs/product safety/guidelines de.pdf) entnommen werden.

Dokumentations- und Informationspflichten

Anlage 1 Handlungsanleitung Zoll (Beschluss-Fassung 20. AAMÜ-Sitzung)

Teilprozess III - Marktüberwachungsaktionen

Grundlagen

§ 25 Abs. 1 ProdSG

Beschreibung

Die Festlegung einzelner Aktionen im Rahmen der aktiven Marktüberwachung erfolgt in erster Linie unter Berücksichtigung eigener Erkenntnisse insbesondere aus:

Um die von den Ländern jährlich festgelegten Aktionen im Rahmen der aktiven Marktüberwachung zu bündeln, soll eine risikoorientierte Konzentration auf Schwerpunktthemen erfolgen. Dafür wurden vom LASI Handlungsfelder mit entsprechenden Zielvorgaben und Vorschlägen für mögliche Aktionen festgelegt (Anlage 2). Im Rahmen dieser Schwerpunkte planen die Länder künftig ihre jährlich durchzuführenden Aktionen.

Zur Abstimmung und Koordinierung der Aktivitäten in den einzelnen Ländern hat der LASI den Arbeitsausschuss Marktüberwachung (AAMÜ) eingerichtet, zu dessen zentralen Aufgaben die Koordination der Zusammenarbeit der Marktüberwachungsbehörden der Länder untereinander sowie die Planung und Abstimmung von länderübergreifenden Marktüberwachungsaktionen innerhalb Deutschlands im Rahmen der aktiven Marktüberwachung gehören.

Die im Rahmen der Auswertung der einzelnen Aktionen gewonnenen Erkenntnisse dienen auch der Überprüfung und Bewertung der Marktüberwachungsprogramme und der gegebenenfalls erforderlichen Anpassung bestehender beziehungsweise der Festlegung neuer Handlungsfelder. Dies erfolgt regelmäßig im Arbeitsausschuss Marktüberwachung (AAMÜ), s.a. Kapitel 8.4.

Besonderheiten

Anlage 2 Dt. Marktüberwachungsprogramm 2014-17

Teilprozess IV - Marktüberwachung auf Messen

Grundlagen

§ 25 Abs. 1 ProdSG
§ 26 Abs. 1 ProdSG

Besonderheiten

Für die Begehungen auf Messen und Ausstellungen sollten folgende allgemeine Anforderungen erfüllt werden:

Die zuständige Marktüberwachungsbehörde stellt die Marktüberwachungskommission (MÜK) zusammen und steht dieser vor. Die MÜK kann aus mehreren Gruppen bestehen.

Die MÜK nimmt ausschließlich Aufgaben im Rahmen der Befugnisse der Marktüberwachungsbehörden wahr.

Zweck der MÜK:

Als Teilnehmer der MÜK können neben Personen der Marktüberwachung auch externe Teilnehmer eingesetzt werden. Personen der Marktüberwachung sind auch Mitarbeiter aus Marktüberwachungsbehörden anderer Länder.

Externe Teilnehmer sind Experten, die spezielle Kenntnisse für die gezielten Produktkontrollen besitzen und sich zur Verschwiegenheit über im Rahmen der Kontrollen erlangte Erkenntnisse verpflichten.

Eine Gruppe der MÜK besteht mindestens aus zwei Teilnehmern, deren Leiter ein Vertreter der zuständigen Marktüberwachungsbehörde ist.

6 Beschreibung der Hauptmodule

Modul 1 Sachliche Zuständigkeit prüfen

Grundlagen

Art. 15 VO (EG) 765/2008
§ 1 i.V.m. § 24 Abs. 1 ProdSG
Rechtsverordnungen aufgrund des § 8 ProdSG

Beschreibung

Die sachliche Zuständigkeit der Marktüberwachungsbehörde ergibt sich aus dem Geltungsbereich der VO (EG) 765/2008, des Produktsicherheitsgesetzes bzw. der darauf gestützten Verordnungen (z.B. 9. ProdSV) i.V.m. der länderspezifischen Zuständigkeitsregelung.

Aufgaben / Handeln der Marktüberwachungsbehörde

Zur Klärung der sachlichen Zuständigkeit sind die entsprechenden Produktdaten zu ermitteln (Produktbezeichnung/Produkttyp/wesentliche Eigenschaften zur Prüfung des Geltungsbereichs der Rechtsgrundlage, Kaufdatum, Baujahr). Die zutreffenden Rechtsgrundlagen sind damit abzugleichen.

Fällt das Produkt unter Beachtung der Ausschlusskriterien gemäß § 1 Abs. 3 ProdSG ausschließlich in den Anwendungsbereich des ProdSG und wird das Produkt im Rahmen einer Geschäftstätigkeit auf dem Markt bereitgestellt, ausgestellt oder ggf. erstmals verwendet, ist die sachliche Zuständigkeit gegeben und es erfolgt der nächste Bearbeitungsschritt (-- > Modul 2).

Fällt das Produkt nicht in den Anwendungsbereich des ProdSG oder ist eine andere Behörde zuständig, die das ProdSG nach Maßgabe des § 24 Abs. 1 ergänzend zu anderen Rechtsvorschriften anwendet, ist keine sachliche Zuständigkeit gegeben. Soweit bekannt, wird der Vorgang an die zuständige Behörde abgegeben (-- > Modul 3). Ggf. ist eine Abgabenachricht zu erteilen.

Die sachliche Zuständigkeit liegt in Fällen, in denen die ZLS durch Kompetenzübertragung Befugnisse der Länder übernommen hat, ausschließlich bei der ZLS -- > Untermodul W (Abgabe an die ZLS).

Besonderheiten bei Teilprozess II

Bei fehlender sachlicher Zuständigkeit wird der Vorgang an die Zollstelle zurückgegeben. Die Rückgabe ist mit einem Hinweis auf die betroffene Vorschrift und falls bekannt auf die tatsächlich zuständige Behörde zu versehen.

Grundsätzlich soll auch die Einfuhr von nichtkonformen Produkten mit Privatpersonen als Empfänger im Rahmen des Versand-/Internethandels verhindert werden.

Dokumentations- und Informationspflichten

Verweis auf Untermodule

Modul 2 Örtliche Zuständigkeit prüfen

Grundlagen

Verwaltungsverfahrensgesetze der Länder i.V.m. mit den länderspezifischen Zuständigkeitsregelungen.

Aufgaben / Handeln der Marktüberwachungsbehörde

Es ist die örtliche Zuständigkeit in einer Angelegenheit festzustellen, die einer Regelung durch eine Behörde bedarf.

Die in einer Angelegenheit örtlich zuständige Behörde ergibt sich nach den jeweiligen landesrechtlichen Bestimmungen im Sinne des § 3 Absatz 1 Verwaltungsverfahrensgesetz ggf. i.V.m. einer länderspezifischen Zuständigkeitsregelung. Die einzelnen Zuständigkeitstatbestände des § 3 Abs. 1 VwVfG sind in der Reihenfolge ihrer Aufzählung im Gesetz zu prüfen und schließen sich gegenseitig aus.

Zur Klärung der örtlichen Zuständigkeit im eigenen Land und zur Vorbereitung einer ggf. notwendig werdenden Abgabe eines Vorgangs an eine andere Marktüberwachungsbehörde (über ICSMS) sind die entsprechenden Informationen zur Lieferkette zu ermitteln, z.B.:

Aus dieser Ermittlung kann sich ergeben, dass zu einem Produkt in verschiedenen Angelegenheiten, an verschiedenen Orten in der Lieferkette Maßnahmen durch eine Marktüberwachungsbehörde getroffen werden müssen.

Die zu regelnden Angelegenheiten (Bereitstellen auf dem Markt, Ausstellen, Anmelden zum freien Warenverkehr, ...) beziehen sich meist auf den Betrieb eines Unternehmens. Deshalb sind zur Feststellung der örtlichen Zuständigkeit zunächst die Orte zu ermitteln, an denen der jeweilige Betrieb stattfindet. Zu beachten ist, dass der Ort des Betreibens des Unternehmens vom Ort des Sitzes des Unternehmens abweichen kann. Örtlich zuständig ist gemäß § 3 Abs. 1 Nr. 2 VwVfG die Marktüberwachungsbehörde an dem Ort, an dem der Normadressat sein Unternehmen betreibt. Damit ist die größtmögliche Sachnähe zu der zu regelnden Angelegenheit im Interesse schneller, wirtschaftlicher und sachkundiger Entscheidungen gegeben.

Besonderheiten bei Teilprozess II

Örtlich zuständig ist die Marktüberwachungsbehörde am Ort der Zollstelle.

(Begründung: Die Anmeldung einer Ware bei einer Zollstelle ist eine Angelegenheit, die dem Betrieb eines Unternehmens zuzuordnen ist. Obwohl die Person, welche eine Ware selbst zum zollrechtlich freien Verkehr anmeldet oder in seinem Namen anmelden lässt, ggf. ihren Sitz an einem anderen Ort hat, betreibt sie ihr Unternehmen, aus dem sich die zu regelnde Angelegenheit ergibt, an der Zollstelle. Die Marktüberwachungsbehörde am Ort des Betriebs des Unternehmens, der Zollstelle, ist örtlich zuständig. Da für die Behörde am Sitz des Unternehmens zwar nicht in der zu regelnden Angelegenheit, aber in Bezug auf den Betrieb des Unternehmens grundsätzlich eine örtliche Zuständigkeit besteht, ist diese zeitgleich zu informieren.)

Besonderheiten bei Teilprozess IV

Bei der Behandlung von Vorgängen gemäß Teilprozess IV (Messen) ist die Marktüberwachungsbehörde am Messe-Ort zuständig.

Dokumentationspflichten

Verweis auf andere Module

Modul 3 Abgabe an zuständige Behörde

Grundlagen

Ergebnis der Prüfung der sachlichen und örtlichen Zuständigkeit

Aufgaben / Handeln der Marktüberwachungsbehörde

Erfolgt nach der Prüfung der Zuständigkeit -- > Modul 1 (sachliche Zuständigkeit) und -- > Modul 2 (örtl. Zuständigkeit) eine Abgabe an die zuständige Marktüberwachungsbehörde, so gilt:

Abgabe bei fehlender sachlicher Zuständigkeit:

Soweit relevante Dokumente in Papierform vorliegen, sind diese an die sachlich zuständige Behörde weiterzuleiten. Liegen die relevanten Dokumente in elektronischer Form vor, erfolgt die Abgabe per E-Mail an die Poststelle der sachlich zuständigen Behörde bzw. falls bekannt ein Funktionspostfach.

Abgabe bei fehlender örtl. Zuständigkeit:

Die verfügbaren Informationen werden grundsätzlich in ICSMS eingegeben und durch Staffelstabübergabe an die zuständige Behörde weitergeleitet. Ist die Weiterleitung über ICSMS erfolglos oder nicht möglich, werden die Informationen auf anderen elektronischen (E-Mail) oder auf herkömmlichen Wegen (Post) übermittelt.

Ist die sachliche, jedoch nicht die örtliche Zuständigkeit gegeben, erfolgt die Abgabe an die für den Ort der Bereitstellung zuständige Marktüberwachungsbehörde.

In jedem Fall ist der anderen Behörde eine schriftliche Begründung für die Abgabe mitzuliefern. Erfolgt die Abgabe aufgrund von Informationen von außen (Teilprozess I), ist diesen Personen oder Informationsquellen eine Abgabenachricht zu erteilen.

Dokumentations- und Informationspflichten

Modul 4 Sachverhaltsermittlung

Grundlagen

§ § 26-28 ProdSG

Aufgaben / Handeln der Marktüberwachungsbehörde

Die Marktüberwachungsbehörden kontrollieren anhand angemessener Stichproben 9 auf geeignete Art und Weise und in angemessenem Umfang, ob die Produkte die Anforderungen nach Abschnitt 2 des ProdSG erfüllen. Die Ermittlungstätigkeiten der Marktüberwachungsbehörden folgen dem Grundsatz der Einfachheit, Verhältnis- und Zweckmäßigkeit.

Ermittlung der Sachverhalte zur Festlegung des Prüfumfangs

Besonderheiten bei Teilprozess II

Für die Rückmeldung an die Zollstelle stehen der Marktüberwachungsbehörde ab Aussetzung der Freigabe (siehe Kontrollmitteilung) drei Arbeitstage zur Verfügung. Können die erforderlichen Ermittlungen/Prüfungen innerhalb dieser Frist nicht abgeschlossen werden, so ist es ausreichend, die Zollstelle vor Ablauf der Frist formlos zu unterrichten, dass der Fall übernommen wurde. Die Unterbrechung des zollrechtlichen Verfahrens dauert an, bis die Zollstelle die abschließende Rückmeldung der Marktüberwachungsbehörde erhält. Die Marktüberwachungsbehörde erstattet diese Rückmeldung unverzüglich nach Abschluss der Ermittlungen und Entscheidung über die ggfs. zu treffenden Korrekturmaßnahmen. Auf eine angemessene Bearbeitungsdauer ist zu achten, ggfs. ist die Zollstelle über längere Verzögerungen zu informieren.

Besonderheiten bei Teilprozessen III und IV

Beachtung der in der Projektbeschreibung (Modul 12) getroffenen Festlegungen.

Dokumentations- und Informationspflichten

Verweis auf Untermodule

Sind weitere Informationen nötig:

Anlage 3 Muster Mitteilung nach § 116 Abgabenordnung

Modul 5 Prüfung des Produkts

Grundlagen

§ 26 Abs. 1 Satz 2 ProdSG

Aufgaben / Handeln der Marktüberwachungsbehörde

Ist im Rahmen der Marktüberwachung der Verdacht der Nichtkonformität begründet, sollten weitere notwendige physische oder Laborprüfungen vorrangig dem Normadressaten aufgegeben werden. Dabei ist darauf hinzuwirken, dass eine Prüfstelle nach Untermodul C zum Einsatz kommt.

Besonderheiten bei Teilprozess II

Ggf. kann dieses Modul entfallen, wenn die Sachverhaltsermittlung (Modul 4) ergibt, dass entsprechende Prüfergebnisse bereits vorliegen.

Dokumentations- und Informationspflichten

Verweis auf Untermodule

Modul 6 Probenahme

Grundlagen

§ 28 (2) ProdSG

Beschreibung

Eine Probe ist jedes von der zuständigen Behörde nach ihrer Auswahl entnommene Produkt zur Prüfung auf seine Sicherheit und Übereinstimmung mit den entsprechenden Richtlinien. Von Verbraucherinnen und Verbrauchern überbrachte Beschwerdeproben gelten im Sinne dieser Vorschrift nicht als Proben.

Eine Probe i.S. dieses Moduls ist nicht die Stichprobe i.S. des § 26 Abs. 1 ProdSG.

Aufgaben / Handeln der Marktüberwachungsbehörde

1. Planung der Probenahme

Die zuständige Behörde plant die Durchführung der Probenahme im Rahmen von Projekten für bestimmte Zeiträume. In begründeten Fällen (z.B. reaktive Marktüberwachung) werden auch Produktproben außerhalb von Projekten genommen. Bei der Planung der Probenahme ist anzustreben, die Probe an der höchsten Handelsstufe/Hersteller zu entnehmen.

2. Vorbereitung der Probenahme

Zur Sicherstellung eines möglichst reibungslosen und zügigen Ablaufs einer Probenahme ist diese in geeigneter Weise vorzubereiten. Proben werden in der Regel ohne Vorankündigung entnommen, in Ausnahmefällen kann der jeweilige Wirtschaftsakteur oder Aussteller über den vorgesehenen Termin der Probenahme auch unterrichtet werden. In Abstimmung mit der prüfenden Stelle ist die Anzahl der zu entnehmenden Prüfmuster und ggf. erforderliche Rückstellproben festzulegen. Probenahmebescheinigungen können vorbereitet werden und entsprechender Lager- und Transportbedarf ist festzulegen.

3. Entnahme der Probe

3.1 Eröffnungsgespräch

Das Eröffnungsgespräch dient dazu, sich dem Wirtschaftsakteur vorzustellen und den Zweck, den Umfang, den zeitlichen Ablauf der Probenahme sowie ggf. ihre Notwendigkeit aufgrund einer Rechtsvorgabe darzustellen. Auf Verlangen ist der Dienstausweis vorzulegen. Es wird empfohlen, entsprechendes Regelwerk zum Nachlesen durch den Betroffenen mitzuführen.

3.2 Durchführung der Probenahme

Zur Probe gehören auch alle gesetzlich erforderlichen Dokumente

(Bedienungsanleitung, Konformitätserklärung, wenn erforderlich GS-Bescheinigung, Baumusterprüfbescheinigung, usw.). Sofern ein Projektplan/Probenplan besteht, ist die dort angegebene Menge zu entnehmen. Für jede Probe ist eine Probenahmebescheinigung auszustellen. Musterschreiben s. u.
http://www.baua.de/de/Produktsicherheit/Marktueberwachung/Gewerbeaufsicht.html

3.3 Kennzeichnung der Probe

Die Proben müssen unverwechselbar gekennzeichnet werden (z.B. mit Bezug auf die jeweilige Vorgangsnummer).

3.4 Verpackung, Transport

Die Proben sind bis zur Prüfung sicher zu verpacken und zu lagern. Das gleiche gilt für Rückstellproben. Die Proben sind so zu transportieren, dass sie nicht beschädigt werden.

Dokumentations- und Informationspflichten

Verweis auf Untermodule

Modul 7 Risikobewertung

Grundlagen

§ 26 Abs. 1 ProdSG und Entscheidung der Kommission 2010/15/EU i.V. mit Art. 22 der Verordnung (EG) 765/2008

Beschreibung

Die Entscheidung 2010/15/EU erläutert in einem Leitfaden die Risikobewertungsmethode, die durch die Behörden der Mitgliedstaaten zu verwenden ist, um den Risikograd zu bestimmen.
http://ec.europa.eu/consumers/safety/rapex/docs/rapexguid26012010de.pdf

Aufgaben / Handeln der Marktüberwachungsbehörde

Dieses Modul kann entfallen, wenn die Sachverhaltsermittlung (Modul 4) ergibt, dass eine Risikobewertung bereits vorliegt und diese akzeptiert wird. (weiter Modul 9 und/oder Modul 8)

Zur Entscheidung der Frage, welche Risiken mit Nicht-Konformitäten bei einem Produkt verbunden sind, soll das Risiko anhand der RAPEX-Risikobewertungsmethode kategorisiert werden:

Es ist immer davon auszugehen, dass die Risikobewertung durch Schätzungen und variable Größen sehr unterschiedlich ausfallen kann und trotz des Leitfadens große Bandbreiten bei der Einschätzung möglich sind. Hilfreich zur Untermauerung der eigenen Analyse sind z.B. Gruppenentscheidungen, Einholung von Meinungen von Experten, Erfahrungen mit ähnlichen Produkten und Produktgruppen in der Praxis, Anforderung von Unterstützung der BAua gemäß § 32 Abs. 3 ProdSG oder das Einbeziehen anderer Behörden, die ähnliche Fälle bearbeiten oder bearbeitet haben.

Liegt für ein Produkt bereits die Risikobewertung einer anderen Marktüberwachungsbehörde vor, unterscheidet sich diese bei gleichen Sachverhalten von der eigenen Risikobewertung und wurde das Produkt in einem Fall als mit einem ernsten Risiko verbunden eingeschätzt, ist der Übergang der Zuständigkeit auf die ZLS vorgesehen. Die Voraussetzungen und das Verfahren der Abgabe an die ZLS sind in Untermodul W beschrieben.

Dokumentations- und Informationspflichten

Verweis auf Untermodule

Modul 8 Meldeverfahren

Grundlagen

§ § 4, 5, 6 Abs. 4, 26 Abs. 5, 29, 30 ProdSG

Aufgaben / Handeln der Marktüberwachungsbehörde

Die konkreten Aufgabenbeschreibungen sind den jeweiligen Untermodulen zu entnehmen.

Dokumentations- und Informationspflichten

Verweis auf Untermodule

Neben den unter "Aufgaben/Handeln der Marktüberwachungsbehörde" genannten:

Modul 9 Maßnahmen der Marktüberwachungsbehörde

Grundlagen

Art. 20, 21 VO (EG) 765/2008
§ 26 Abs. 2 ProdSG
§ 26 Abs. 4 ProdSG

Beschreibung:

Hat die Marktüberwachungsbehörde den begründeten Verdacht, dass ein Produkt nicht den Anforderungen nach Abschnitt 2 des ProdSG entspricht oder entsprechen könnte, besteht Handlungsbedarf.

Aufgaben / Handeln der Marktüberwachungsbehörde

Besonderheiten bei Teilprozess II

Vermerken der Prüfergebnisse und der getroffenen Maßnahmen auf der Kontrollmitteilung und Rückgabe der Kontrollmitteilung an den Zoll,

Sofern das Inverkehrbringen untersagt wird, ist der Zoll aufzufordern, die in Artikel 29 Absatz 1 der VO (EG) Nr.765/2008 (Produkt mit ernstem Risiko) bzw. die in Artikel 29 Absatz 2 der VO (EG) Nr. 765/2008 (Untersagung unterhalb eines ernsten Risikos) vorgesehenen Vermerke anzubringen

In Fällen der Einfuhr von Produkten mit Privatpersonen als Empfänger im Rahmen des Versand-/Internethandels sollte die Marktüberwachungsbehörde die Privatperson darüber unterrichten, warum das betreffende Produkt auf dem europäischen Markt nicht verkehrsfähig ist und auch privat nicht eingeführt werden darf.

Dokumentations- und Informationspflichten:

Verweis auf Untermodule

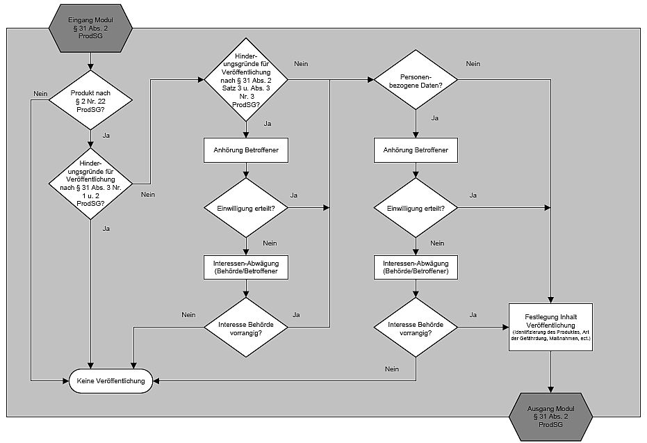
Modul 10 Veröffentlichung von Informationen

Grundlagen

§ 31 ProdSG

Beschreibung

Die EU-Kommission sieht die Behörden in der Pflicht, die Informationen über gefährliche Produkte auch der Öffentlichkeit zugänglich zu machen. Das geschieht in Deutschland über die entsprechenden gesetzlichen Regelungen. Informationen über gefährliche Produkte sind dem Verbraucher nach § 31 Abs. 1 und 2 ProdSG zugänglich zu machen.

Insbesondere zwei Informationswege sind in der nationalen Umsetzung geregelt:

Informationsverpflichtungen zu Überwachungsmaßnahmen und insbesondere zu gefährlichen Produkten können auch Behörden treffen und sowohl zwischen diesen untereinander, als auch bezüglich der Unterrichtung der Öffentlichkeit gelten.

Aufgaben / Handeln der Marktüberwachungsbehörde

1. Veröffentlichung von Untersagungsverfügungen nach § 31 Abs. 1 ProdSG

Das ICSMS ist als vorrangige Kommunikationsbasis zu nutzen, da damit sowohl eine breite Streuung der Information als auch die Sicherheit der Dokumentation erreicht werden kann. Besonders für die Sachverhaltsermittlung (s. Modul 4) ist die Veröffentlichung entsprechender Informationen von Bedeutung.

Die Behörde hat sich insbesondere über das ICSMS zu informieren, ob bereits gleiche oder ähnliche Produkte auffällig geworden sind bzw. geprüft wurden. Bei unterschiedlichen Risikobewertungen sind ggf. Erkundigungen über Grundlagen und Gründe der Entscheidungen bei anderen Behörden einzuholen, Unterschiede darzustellen und zu bewerten.

Die Veröffentlichung von Untersagungsverfügungen erfolgt ausschließlich durch die Bundesanstalt für Arbeitsschutz und Arbeitsmedizin (BAuA). Diese arbeitet mit der ihr von der Marktüberwachungsbehörde zugeleiteten Untersagungsverfügung (UV). Die BAua ist daher auf die zeitnahe Zuleitung der Maßnahme - insbesondere bei Anordnung der sofortigen Vollziehung - angewiesen.

Die UV wird schnellstmöglich in Kurzform auf der Internetseite der BAua veröffentlicht.

http://www.baua.de/de/Produktsicherheit/Produktsicherheit.html;jsessionid=BA2FD53D74731846956CBE44C59EAD75.1 cid253

Zudem erscheint die Kurzform der Untersagungsverfügungen in der Druckschrift "BAua Aktuell".

2. Veröffentlichung von sonstigen Informationen nach § 31 Abs. 2 ProdSG

Die Veröffentlichung von sonstigen zur Verfügung stehenden Informationen betrifft sowohl die Marktüberwachungsbehörde, als auch die Bundesanstalt für Arbeitsschutz und Arbeitsmedizin.

Die Information der Öffentlichkeit gem. § 31 (2) ProdSG erfolgt über ICSMS (-- > Untermodul Q). Das Aufgabenfeld betrifft z.B. die Rückrufe durch Wirtschaftsakteure. Unproblematisch ist eine Veröffentlichung, wenn der Betroffene eingewilligt hat. Zur Abwehr von Gefahren für die Sicherheit und Gesundheit von Personen ist auch eine Veröffentlichung ohne Einwilligung des Betroffenen möglich, wenn dessen schutzwürdige Interessen dem nicht entgegenstehen.

Für alle diese Aufgaben gilt, dass die im Gesetz genannten Schranken beachtet werden müssen (§ 31 Abs. 3 ProdSG) und dass mit Wegfall der Voraussetzungen unter Umständen eine Rücknahme der Veröffentlichung notwendig ist.

Dokumentations- und Informationspflichten:

Verweis auf Untermodule

Modul 11 Abschluss des Verfahrens

Grundlagen

Länderspezifische Regelungen wie z.B. Aktenführungserlasse

Bsp.: Aktenführungserlass Hessen

Aufgaben / Handeln der Marktüberwachungsbehörde

Dokumentationsverpflichtungen für den Einzelfall ergeben sich aus den jeweiligen Modulen dieser Handlungsanleitung.

Jeder Einzelfall ist am Ende des Verfahrens durch die vorgeschriebene Kennzeichnung in ICSMS abzuschließen.

Für im Rahmen der Marktüberwachungsprogramme durchgeführte Projekte sind die Ergebnisse darüber hinaus in einem Bericht (Abschlussbericht) darzustellen (-- > Modul 12)

Dokumentations- und Informationspflichten:

Verweis auf Untermodule

Modul 12 Projektbeschreibung

Grundlagen

§ 25 Abs. 1 und 2 ProdSG

Beschreibung

Die Marktüberwachungsbehörden führen Marktüberwachungsaktionen entsprechend den von ihnen aufgestellten Marktüberwachungsprogrammen durch (-- > Teilprozess III). Dabei wird berücksichtigt, dass das Projekt in einem der dort genannten Handlungsfelder (-- > Anlage zu Teilprozess III) durchgeführt wird und entsprechend dem "Konzept zur Operationalisierung der Marktüberwachung" einem Themenbereich der Marktüberwachung zugeordnet werden kann.

Nachdem das Thema der Marktüberwachungsaktion feststeht, sollte es von der zuständigen obersten Landesbehörde bestätigt und ggf. die Kooperation mit anderen Ländern oder Institutionen im AAMÜ abgestimmt werden.

Aufgaben / Handeln der Marktüberwachungsbehörde

Zur Vereinfachung und zur besseren Vergleichbarkeit sollten Marktüberwachungsaktionen bzw. Projekte schlüssig und nachvollziehbar beschrieben werden (bspw. anhand eines Projektplans, s. Anlage 4). Es ist mindestens eine Projektbeschreibung mit folgenden Angaben zu erstellen:

Dokumentations- und Informationspflichten

Anlage 4 Projektplan für Marktüberwachungsaktionen

Modul 13 Marktüberwachung auf Messen - Vorbereitung

Grundlagen

§ 28 Abs. 1 und 2 ProdSG

Aufgaben / Handeln der Marktüberwachungsbehörde

Dokumentations- und Informationspflichten

Anlagen

5 Verschwiegenheitserklärung

6 Produkterfassungsbögen

7 Hinweise für Aussteller zum ProdSG als Bestandteil der Messebedingungen

Modul 14 Abstimmung mit Messeveranstalter

Grundlagen

§ 28 Abs. 1 und 2 ProdSG

Aufgaben / Handeln der Marktüberwachungsbehörde

Dokumentations- und Informationspflichten

Modul 15 Messebegehung

Grundlagen

§ 28 Abs. 1 und 2 ProdSG

Aufgaben / Handeln der Marktüberwachungsbehörde

Dokumentations- und Informationspflichten

Modul 16 Behördliche Maßnahmen auf Messen

Grundlagen

§ 3 Abs. 5 ProdSG
§ 26 Abs. 2 Nr. 1 ProdSG
§ 28 Abs. 1 und 2 ProdSG

Aufgaben / Handeln der Marktüberwachungsbehörde

Dokumentations- und Informationspflichten

Verweis auf Untermodule

7 Beschreibung der Untermodule

Untermodul A Auskunftserteilung

Grundlagen

§ 9 Abs. 4 ProdSG
§ 24 Abs. 2 ProdSG
§ 28 Abs. 3 ProdSG
§ 28 Abs. 4 ProdSG

Beschreibung

Nach § 9 Abs. 4 ProdSG kann die Marktüberwachungsbehörde von der Befugnis erteilenden Behörde (im Sinne des ProdSG - die ZLS) die Übermittlung von Informationen verlangen, die sie für die Erfüllung ihrer Aufgaben benötigt.

Auf Ersuchen der Marktüberwachungsbehörden können die Zollbehörden nach § 24 Abs. 2 ProdSG den Marktüberwachungsbehörden Informationen zu Produkten zur Verfügung stellen, die der Zoll bei der Überführung in den zollrechtlich freien Verkehr erlangt hat. Dies ermöglicht ein Eingreifen der Marktüberwachungsbehörden zu einem möglichst frühen Zeitpunkt, aber auch die Informationsgewinnung über Produkte aus Drittländern, die sich bereits auf dem Gemeinschaftsmarkt befinden.

Die Marktüberwachungsbehörden können gemäß § 28 Abs. 3 ProdSG von den notifizierten Stellen und den GS-Stellen sowie deren mit der Leitung und der Durchführung der Fachaufgaben beauftragtem Personal die zur Erfüllung ihrer Aufgaben erforderlichen Auskünfte und Unterlagen verlangen. Sie haben im Falle ihres Tätigwerdens die Befugnis erteilende Behörde zu unterrichten.

§ 28 Abs. 4 ProdSG verpflichtet Wirtschaftsakteure und Aussteller der Behörde Auskünfte zu erteilen oder sonstige Unterstützung zu leisten. Die Auskünfte und Unterstützungen dürfen nur insoweit verlangt werden, wie es für die Erfüllung der im ProdSG fixierten Überwachungsaufgaben notwendig ist. Das Auskunftsverlangen setzt nicht voraus, dass der Verdacht eines bestimmten Gesetzesverstoßes vorliegt.

Auskünfte im Sinne der genannten Regelungen kann jede zuständige Marktüberwachungsbehörde verlangen.

Aufgaben / Handeln der Marktüberwachungsbehörde

Auskünfte und Unterstützungen können vom Wirtschaftsakteur, der Befugnis erteilenden Behörde oder von der beteiligten Behörde, insbesondere der Zollbehörde, auf verschiedenen Wegen verlangt werden:

Die zur Auskunft verpflichteten Wirtschaftsakteure oder Aussteller sind darüber aktenkundig zu belehren, dass sie die Auskunft auf Fragen verweigern können, wenn die Beantwortung sie selbst oder einen der in § 383 Absatz 1 Nummer 1 bis 3 der Zivilprozessordnung bezeichneten Angehörigen der Gefahr strafrechtlicher Verfolgung oder eines Verfahrens nach dem Gesetz über Ordnungswidrigkeiten aussetzen würde.

Dokumentations- und Informationspflichten

Untermodul B Überprüfung durch Behörde selbst

Grundlagen

§ 28 Abs. 1 u. 2 ProdSG

Aufgaben / Handeln der Marktüberwachungsbehörde

Die Behörde kann zur Erfüllung ihrer Überwachungsaufgaben zu den Betriebs- und Geschäftszeiten

In den Fällen, in denen die Überprüfung ergeben hat, dass das Produkt die Anforderungen nach Abschnitt 2 des ProdSG nicht erfüllt, erheben die Marktüberwachungsbehörden Kosten für Besichtigungen und Prüfungen. Gemäß § 28 Abs. 1 Satz 4 ProdSG haben die Marktüberwachungsbehörde hierfür keinen Ermessensspielraum!

Zur Tragung der Kosten kann grundsätzlich jeder Wirtschaftsakteur und Aussteller herangezogen werden, "der das Produkt herstellt oder zum Zweck der Bereitstellung auf dem Markt einführt, lagert oder ausstellt" ( § 28 Abs. 1 Satz 4 ProdSG). Dies kann auch der Händler sein, bei dem die Probe entnommen wurde.

Die Behörde hat im Falle der Prüfung einen Prüfbericht anzufertigen oder zu verlangen (-- > Untermodul U).

Dokumentations- und Informationspflichten

Verweis auf andere Untermodule

Untermodul C Prüfung anordnen

Grundlagen

§ 26 Abs. 2 Nr. 3 ProdSG

Aufgaben / Handeln der Marktüberwachungsbehörde

Im Regelfall ist die Anordnung an den Hersteller, Bevollmächtigten oder den Einführer zu richten.

Mit der Prüfung dürfen nur eine notifizierte Stelle, eine GS-Stelle oder eine in gleicher Weise geeignete Stelle beauftragt werden. Dabei ist zu berücksichtigen, dass die Stelle für die Prüfaufgabe geeignet ist und die notwendige Neutralität gewährleistet. Eine Stelle ist für die Prüfung geeignet, wenn sie insbesondere:

In den Fällen, in denen eine Prüfungsanordnung ergangen ist, ist zum Tragen der Kosten derjenige Wirtschaftsakteur verpflichtet, der den Anlass der Amtshandlung der Behörde gesetzt hat. Dies ist im Regelfall der Anordnungsadressat.

Die Behörde kann für den zur Prüfung zwingend erforderlichen Zeitraum die Bereitstellung des Produkts auf dem Markt untersagen (§ 26 Abs. 2 Nr. 4 ProdSG).

Die Behörde hat darauf zu achten, dass die Prüfung mit einem schriftlichen Prüfbericht abgeschlossen wird (-- > Untermodul U).

Dokumentations- und Informationspflichten

Verweis auf andere Untermodule

Untermodul D Vorrang freiwilliger Maßnahmen

Grundlagen

Art. 18 -21 der VO (EG) 765/2008
VwVfG Teil 3 Abschnitt 2 und Teil 4

Aufgaben / Handeln der Marktüberwachungsbehörde

Ein Vorrang freiwilliger Maßnahmen des Wirtschaftsakteurs vor Maßnahmen der Marktüberwachungsbehörde ist aus der Verordnung (EG) Nr. 765/2008 nicht direkt ableitbar. Allerdings ist in Artikel 19 Abs. 2 Satz 2 der Verordnung (EG) Nr. 765/2008 festgelegt, dass die Marktüberwachungsbehörden mit den Wirtschaftsakteuren bei den Maßnahmen, durch die die Gefahren abgewendet oder gemindert werden können, kooperieren. Artikel 18 verpflichtet die Mitgliedstaaten sicherzustellen, dass ihre Behörden nach dem Verhältnismäßigkeitsgrundsatz handeln. Nach § 40 Verwaltungsverfahrensgesetz ist der Erlass einer behördlichen Maßnahme unverhältnismäßig, wenn die Abwehr der von einem Produkt ausgehenden Gefahr durch eigene Maßnahmen der für die Bereitstellung auf dem Markt verantwortlichen Person sichergestellt wird. Mit den Maßnahmen der Verantwortlichen muss das gleiche Ziel erreicht werden. Sofern der Verantwortliche geeignete Maßnahmen freiwillig trifft, ist dies schriftlich zu dokumentieren. Ein geeignetes Mittel dafür kann der öffentlich-rechtliche Vertrag sein.

Die Überprüfung der Wirksamkeit der freiwilligen Maßnahmen gehört, wie die Überprüfung der Wirksamkeit der behördlichen Maßnahmen, zu den Grundsätzen des Verwaltungshandelns einer Marktüberwachungsbehörde.

Dokumentations- und Informationspflichten

Verweis auf andere Untermodule

Untermodul E Amtshilfe

Grundlagen

§ 25 Abs. 4 ProdSG bzw. Art. 24 Abs. 2 VO (EG) 765/2008
Innerhalb DE: Verwaltungsverfahrensgesetze der Länder

Aufgaben / Handeln der Marktüberwachungsbehörde

Die Amtshilfe innerhalb Deutschlands ist in den Verwaltungsverfahrensgesetzen der Länder geregelt. Amtshilfe ist demgemäß die ergänzende Hilfe auf Ersuchen einer anderen Behörde. Amtshilfe bedeutet auf keinen Fall Abgabe oder Übernahme des Verfahrens.

Da es eine vergleichbare Regelung in der EU nicht gibt, enthält die VO (EG) 765/2008 im Art. 24 Abs. 2 entsprechende Bestimmungen für die Zusammenarbeit der EU-Mitgliedsstaaten.

Die Marktüberwachungsbehörden haben entsprechend § 25 Abs. 4 ProdSG bzw. Artikel 24 Abs. 2 der Verordnung (EG) Nr. 765/2008 den Marktüberwachungsbehörden anderer Mitgliedstaaten im erforderlichen Umfang Amtshilfe zu leisten. Sie unterstützen die ersuchende Behörde, indem sie die gewünschten Informationen und Unterlagen beschaffen, ggfs. geeignete Untersuchungen oder andere angemessene Maßnahmen durchführen, bzw. sich an Untersuchungen, die in anderen Mitgliedstaaten eingeleitet wurden, beteiligen.

Dokumentations- und Informationspflichten

Verweis auf andere Untermodule

Untermodul F Untersagung

Grundlagen

§ 26 Abs. 2 Nr. 1, 2, 4, 5, 6 und Abs. 4 ProdSG
Ggf. § 80 Abs. 2 Nr. 4 VwGO

Aufgaben / Handeln der Marktüberwachungsbehörde

Sofern die Marktüberwachungsbehörde für ein Produkt den begründeten Verdacht hat, dass die Voraussetzungen für die Bereitstellung auf dem Markt oder für das Ausstellen nicht erfüllt werden, trifft sie nach § 26 Abs. 2 ProdSG alle erforderlichen Maßnahmen. Insbesondere kann sie das Ausstellen untersagen oder die Abgabe eines Produkts an Bedingungen knüpfen, indem z.B.

Untersagung des Ausstellens

Nach § 26 Abs. 2 Nr. 1 ProdSG ist das Ausstellen eines Produkts zu untersagen, wenn die formalen oder sicherheitstechnischen Voraussetzungen gemäß Abschnitt 2 des ProdSG nicht erfüllt sind und der Aussteller nicht gemäß § 3 Abs. 5 ProdSG auf die Nichtkonformität des Produkts hinweist.

Untersagung, für die zur Prüfung erforderliche Zeit

Nach § 26 Abs. 2 Nr. 4 ProdSG kann für die zur Prüfung erforderliche Zeit die weitere Abgabe des Produktes oder das Ausstellen verboten werden. Damit erhält die Marktüberwachungsbehörde die Möglichkeit, zunächst Produkte aus dem Markt zu nehmen, auch wenn noch nicht bestätigt ist, dass diese nicht konform sind. Um die Beeinträchtigung für den Wirtschaftsakteur und Aussteller so gering wie möglich zu halten, muss sich das Verbot auf den zwingend für die Prüfung erforderlichen Zeitraum beschränken. Insofern ist die Untersagungsverfügung entsprechend zu befristen.

Untersagung der Bereitstellung auf dem Markt und weitere Maßnahmen zur Herstellung der Konformität

Die Untersagungsverfügung nach § 26 Abs. 2 Nr. 6 ProdSG stellt eine Maßnahme dar, die das Bereitstellen eines Produktes auf dem Markt verbietet. Die Vorschrift sollte vor allem dann angewendet werden, wenn eine Prüfung ergeben hat, dass der gewünschte Zweck nicht durch ein Mittel, das die für die Bereitstellung verantwortliche Person weniger beeinträchtigt (z.B. Verfügung nach § 26 Abs. 2 Nr. 2 ProdSG), erreicht werden kann (Grundsatz der Verhältnismäßigkeit). Hierbei ist zu prüfen, ob die sofortige Vollziehung (§ 80 Abs. 2 Nr. 4 VwGO) anzuordnen ist. Haben die Ermittlungen ergeben, dass von einem Produkt bei bestimmungsgemäßer Verwendung oder vorhersehbarer Verwendung eine Gefahr für Leben und Gesundheit der Benutzer oder Dritter droht, wird dies immer angebracht sein. Dabei ist darauf zu achten, dass die Anordnung der sofortigen Vollziehung mit dem besonderen öffentlichen Interesse oder dem überwiegenden Interesse eines Beteiligten an der sofortigen Vollziehung zu begründen ist. Mit der Untersagungsverfügung wird vom Wirtschaftsakteur ein Handeln für die Zukunft (nämlich keine weitere Abgabe des Produkts) gefordert. Untersagungsverfügungen sind allgemein verständlich und so abzufassen, dass sofort und eindeutig erkennbar ist, welche gravierenden sicherheitstechnischen Mängel und welche daraus resultierenden konkreten Gefahren für Benutzer oder Dritte bestehen oder welche Nichterfüllung sonstiger Voraussetzungen zur Untersagung der Bereitstellung eines Produkts geführt haben.

In der Begründung ist unter anderem aufzuführen, warum andere, weniger belastende Maßnahmen nicht ausreichen.

Die Marktüberwachungsbehörden sind nach Erlass der Untersagungsverfügung gehalten, durch geeignete Maßnahmen die Einhaltung der Untersagung zu überprüfen (z.B. Kontrollen im Handel).

Gemäß § 26 Abs. 4 Satz 1 ProdSG hat die Marktüberwachungsbehörde die Bereitstellung von Produkten zu untersagen, wenn diese ein ernstes Risiko insbesondere für die Sicherheit und Gesundheit von Personen darstellen und zwar unabhängig von der Bereitschaft des Wirtschaftsakteurs, freiwillig eigene geeignete und wirksame Maßnahmen durchzuführen. Grundlage ist eine angemessene Risikobewertung. Bereits getroffene freiwillige Maßnahmen des Wirtschaftsakteurs sind angemessen zu berücksichtigen.

Dokumentations- und Informationspflichten

Verweis auf andere Untermodule

Untermodul G Rücknahme, Rückruf

Grundlagen

§ 26 Abs. 2 Nr. 7 ProdSG
§ 26 Abs. 4 Satz 1 ProdSG
VwVfG, VwVG, VwZG
§ 80 Abs. 2 Satz 1 Nr. 4 VwGO
§ 26 Abs. 3 ProdSG

Beschreibung:

"Rücknahme" ist jede Maßnahme, mit der verhindert werden soll, dass ein Produkt, das sich in der Lieferkette befindet, auf dem Markt bereitgestellt wird. Es soll also verhindert werden, dass ein Produkt, das bereits auf dem Markt ist, weiter bereitgestellt oder ausgestellt wird. Die Rücknahme findet demgemäß zwischen den Wirtschaftsakteuren statt.

"Rückruf" ist jede Maßnahme, die darauf abzielt, die Rückgabe eines dem Endverbraucher bereitgestellten Produkts zu erwirken. Mit dem Rückruf werden Verbraucher nur aufgefordert, das jeweils benannte Produkt an einen Wirtschaftsakteur zurück zu geben. Über die weitere Behandlung zurückgegebener Produkte entscheidet der Rückrufer.

Die Rücknahme oder der Rückruf steht nur dem jeweiligen Wirtschaftsakteur zu, ist also keine eigene Maßnahme der Behörde.

Die Maßnahme der Behörde ist die Anordnung der Rücknahme oder des Rückrufs, die sich grundsätzlich an jeden für die Bereitstellung verantwortlichen Wirtschaftsakteur richten kann. Die Anordnung der Rücknahme oder des Rückrufs erfolgt als letztes Mittel, wenn andere Maßnahmen nicht ausreichen, um den bestehenden Nichtkonformitäten zu begegnen oder falls Vorkehrungen, die von den Wirtschaftsakteuren aufgrund ihrer Verpflichtungen getroffen wurden, nicht geeignet oder nicht ausreichend sind.

Aufgaben / Handeln der Marktüberwachungsbehörde

Gemäß § 26 Abs. 2 Nr. 7 ProdSG kann die Marktüberwachungsbehörde die Rücknahme oder den Rückruf eines auf dem Markt bereitgestellten Produkts anordnen, wenn es nicht den Anforderungen des Abschnitts 2 des ProdSG entspricht. Die Aufforderung zur Rücknahme oder zum Rückruf eines Produkts vom Markt kommt aber auch dann infrage, wenn sich trotz der Übereinstimmung mit den Anforderungen erweist, dass es gefährlich ist. 11

Gemäß § 26 Abs. 4 Satz 1 ProdSG hat die Marktüberwachungsbehörde die Rücknahme oder der Rückruf von Produkten anzuordnen, wenn diese ein ernstes Risiko insbesondere für die Sicherheit und Gesundheit von Personen darstellen und zwar unabhängig von der Bereitschaft des Wirtschaftsakteurs, freiwillig eigene geeignete und wirksame Maßnahmen durchzuführen. Grundlage ist eine angemessene Risikobewertung. Das Ermessen der Behörde ist insoweit eingeschränkt.

Die Anordnung des Rückrufs bzw. der Rücknahme ist ein Verwaltungsakt im Sinne des VwVfG. Die Anordnung der sofortigen Vollziehung nach § 80 Abs. 2 Satz 1 Nr. 4 VwGO ist im Regelfall auf Grund der vom Produkt ausgehenden Gefahr angezeigt. Diese muss eine eigene Begründung enthalten.

Die Marktüberwachungsbehörden haben zu kontrollieren, dass der Wirtschaftsakteur der Anordnung nachgekommen ist. Im Falle des Rückrufs kann das z.B. dadurch erfolgen, dass der Wirtschaftsakteur aufgefordert wird, Presseartikel oder Schreiben an Kunden beizubringen. Die Behörde kann ggf. auch bei den Kunden nachfragen.

Sofern der Adressat der Anordnung nicht nachkommt, sind vollstreckungsrechtliche Maßnahmen, die der Behörde aufgrund des Verwaltungsvollstreckungsrechts des Landes zukommen, zu prüfen. In Betracht kommt zunächst die, ggf. mehrfache, Festsetzung und Beitreibung von Zwangsgeld. Im Falle des Rückrufs ist ggf. auch eine Vollstreckung der Anordnung im Wege der Ersatzvornahme nicht ausgeschlossen. Dann erfolgt der Rückruf ausnahmsweise durch die Behörde selbst. Die damit verbundenen Kosten hat der Wirtschaftsakteur zu tragen.

Sobald der Wirtschaftsakteur nachweist, dass er wirksame Maßnahmen getroffen hat, ist die von der Behörde auf der Grundlage von § 26 Abs. 2 Nr. 7 ProdSG getroffene Maßnahme umgehend zu widerrufen oder abzuändern (§ 26 Abs. 3 ProdSG).

Verweigert ein Wirtschaftsakteur trotz Anordnung den Rückruf, kann mangels anderer, ebenso wirksamer Maßnahmen eine öffentliche Warnung durch die Behörde angebracht sein.

Dokumentations- und Informationspflichten

Verweis auf andere Untermodule

Untermodul H Sicherstellung, Verwahrung, Vernichtung, Unbrauchbarmachen

Grundlagen

§ 26 Abs. 2 Nr. 8 ProdSG
VwVfG
VwGO § 80

Beschreibung:

Die Marktüberwachungsbehörden haben die Möglichkeit Produkte sicherzustellen, wenn der begründete Verdacht besteht, dass sie nicht den Anforderungen des Abschnitts 2 ProdSG entsprechen.

Sicherstellung

Eine Sicherstellung ist immer dann geboten, wenn der begründete Verdacht besteht, dass andere Maßnahmen nicht greifen oder nicht rechtzeitig greifen. Sie kommt insbesondere zur Abwehr einer gegenwärtigen Gefahr in Frage, d. h., wenn die Schädigung durch das Erzeugnis bereits begonnen hat, unmittelbar bevorsteht oder in allernächster Zeit mit an Sicherheit grenzender Wahrscheinlichkeit zu erwarten ist. Mit der Sicherstellung wird dem Wirtschaftsakteur die Verfügungsgewalt über die betreffenden Gegenstände entzogen.

Einer Sicherstellung folgen in der Regel die Verwahrung, ggf. die sachgerechte Beseitigung oder die Herausgabe.

Die Sicherstellung erfolgt durch die Anordnung und deren Vollzug. Die Sicherstellungsanordnung ist ein Verwaltungsakt im Sinne des VwVfG und kann sich gegen den Wirtschaftsakteur, Aussteller oder gegen jede andere Person, z.B. Beförderer, Lagerhalter oder Verwender richten.

Erfolgt die Sicherstellung aufgrund einer gegenwärtigen Gefahr, ist die sofortige Vollziehung anzuordnen. Zur Feststellung der Rechtmäßigkeit der Maßnahme ist der Verwaltungsrechtsweg offen.

Über die Sicherstellung ist den Betroffenen eine Bescheinigung auszustellen, die den Grund der Sicherstellung erkennen lässt und die sichergestellten Produkte bezeichnet. Die Bescheinigung soll vor allem der Nachprüfbarkeit der Maßnahme dienen. Zur Begründung der Sicherstellung gehört -stichwortartig- die Darstellung des Sachverhalts und ein Hinweis auf § 26 Abs. 2 Nr. 8 ProdSG als gesetzliche Grundlage.

Verwahrung

Die Verwahrung erfolgt bei der Marktüberwachungsbehörde selbst. Sofern dies nicht zweckmäßig ist oder die Produkte es nicht zulassen, kann die Verwahrung auch einem Dritten übertragen werden.

Die Verwahrung bei der Behörde kann auf Grund der beschränkten Räumlichkeiten z.B. wegen des Gewichtes, der Abmessungen oder der hohen Anzahl der Produkte an Grenzen stoßen oder gar nicht möglich sein. Das Gleiche gilt, wenn bei der Aufbewahrung besondere technische Sicherungsmaßnahmen zu berücksichtigen sind.

Auch die Versiegelung beim Wirtschaftsakteur stellt eine Verwahrung dar.

Vernichtung / Unbrauchbarmachen

Soweit die Übereinstimmung eines Produktes mit den Anforderungen des Abschn. 2 ProdSG nicht hergestellt werden kann, können die Marktüberwachungsbehörden nach § 26 Abs. 2 Nr. 8 ProdSG Produkte vernichten, vernichten lassen oder auf andere Weise unbrauchbar machen. Die Entscheidung über die Maßnahme ist ein Verwaltungsakt. Ein Widerspruch entfaltet grundsätzlich aufschiebende Wirkung. Eine entschädigungspflichtige Enteignung stellen diese Maßnahmen nicht dar. Unbrauchbar gemachte Produkte sind an den Wirtschaftsakteur zurückzugeben.

Dokumentations- und Informationspflichten:

Verweis auf andere Module / Untermodule:

Untermodul I Öffentliche Warnung; Hoheitliche Warnung

Grundlagen

§ 26 Abs. 2 Nr. 9 ProdSG
§ 26 Abs. 3 ProdSG
§ 27 Abs. 1 Satz 1 ProdSG
VwVfG
§ 80 Abs. 2 Satz 1 Nr. 4 VwGO
§ 40 Abs. 1 Satz 1 VwGO

Beschreibung:

Die öffentliche Warnung im Sinne des ProdSG soll auf Risiken aufmerksam machen, die mit der Verwendung eines bereits auf dem Markt befindlichen Produkts verbunden sind. Zielgruppe sind alle Personen, die den vom Produkt ausgehenden Gefährdungen ausgesetzt sein können.

Die Warnung kann das eindeutige Abraten vom Erwerb eines konkreten Produkts oder seiner Verwendung zum Inhalt haben. Mit der Warnung wird in der Regel die Beeinflussung des Verwenderverhaltens angestrebt. Daher soll die Warnung das konkrete Produkt so beschreiben, dass es eindeutig identifiziert werden kann, z.B. durch Nennung von Hersteller-, Firmen-, Marken-, Produktnamen, Chargenbezeichnung, Herstellungszeitraum. Ebenso sind der oder die Mängel und die davon ausgehenden Gefährdungen zu beschreiben.

Der Hersteller, sein Bevollmächtigter oder der Einführer eines Produkts ist gesetzlich ausdrücklich dazu verpflichtet, im Rahmen seiner Geschäftstätigkeit vor Gefahren seines Produktes angemessen und wirksam zu warnen. Wer eine Gefahrenquelle eröffnet, hat den Eintritt eines Schadens bei Dritten abzuwenden (Verkehrssicherungspflichten).

Aufgaben / Handeln der Marktüberwachungsbehörde

Erfolgt eine Warnung der Öffentlichkeit nicht oder wird ein freiwilliger oder angeordneter Rückruf nicht vollzogen oder verweigert, kann die Behörde die Warnung der Öffentlichkeit gemäß § 26 Abs. 2 Ziffer 9, 1. Halbsatz ProdSG anordnen. Sie soll dies tun, wenn andere, gleichermaßen wirksame Maßnahmen nicht gegeben sind und nur so eine effektive Gefahrenabwehr möglich ist.

Als Normadressaten kommen in erster Linie der Hersteller, sein Bevollmächtigter oder der Einführer in Frage. Die Anordnung kann gem. § 27 Abs. 1 Satz 1 ProdSG grundsätzlich auch an den Händler oder den Aussteller gerichtet werden.

Die Anordnung der Warnung der Öffentlichkeit ist ein Verwaltungsakt im Sinne des VwVfG. Die Anordnung der sofortigen Vollziehung nach § 80 Abs. 2 Satz 1 Nr. 4 VwGO wird in der Regel angezeigt sein. Sie ist besonders zu begründen.

Eine hoheitliche Warnung der Öffentlichkeit, die Warnung der Öffentlichkeit durch die Behörde selbst (gemäß § 26 Abs. 2 Ziffer 9, 2. Halbsatz ProdSG), ist als letztes Mittel zulässig, wenn der Wirtschaftsakteur nicht oder nicht rechtzeitig warnt oder eine andere ebenso wirksame Maßnahme nicht oder nicht rechtzeitig trifft. Sie kommt daher in der Regel in Frage, wenn Gefahr im Verzug ist und sonstige Maßnahmen nicht getroffen werden können.

Die hoheitliche (behördliche) Warnung ist eine schlichthoheitliche Maßnahme/Handlung (Realakt) einer staatlichen Behörde und demgemäß kein Verwaltungsakt. Der Rechtsweg dagegen ist über § 40 Abs. 1 Satz 1 VwGO eröffnet (Leistungsklage in Gestalt der Unterlassungsklage).

Die Warnung der Öffentlichkeit durch die Behörde ist zu unterscheiden von der Veröffentlichung von Informationen nach § 31 Abs. 2 ProdSG.

Nach § 26 Abs. 3 ProdSG ist die von der Behörde auf der Grundlage von § 26 Abs. 2 Nr. 9 getroffene Maßnahme umgehend zu widerrufen oder abzuändern, sobald der Wirtschaftsakteur nachweist, dass er wirksame Maßnahmen getroffen hat. Im Falle der Warnung kann es aber geraten sein davon abzusehen, wenn der Wirtschaftsakteur kein Interesse daran hat, dass ein an sich geklärtes Problem erneut Aufmerksamkeit in der Öffentlichkeit findet.

Dokumentations- und Informationspflichten

Verweis auf andere Untermodule

Untermodul J ICSMS

Grundlagen

Art. 23 VO (EG) 765/2008
§ 25 Abs. 3 ProdSG
§ 31 ProdSG

Beschreibung

Mit dem System ICSMS wurde eine internetgestützte Informations- und Kommunikationsplattform zur Unterstützung der europäischen Marktüberwachungsbehörden geschaffen. Dieses System ist inzwischen das Informationsmanagementsystem nach Artikel 23 der Verordnung (EG) Nr. 765/2008 für die europäischen Marktüberwachungsbehörden in den Mitgliedsstaaten.

Neben der schnellen Informationsmöglichkeit zwischen den Marktüberwachungsbehörden können auch Doppel- und Mehrfachuntersuchungen vermieden werden, weil die Behörden bei einem Verdacht eines unsicheren Produktes sich zunächst im ICSMS informieren können, ob das Produkt bereits überprüft wurde und wenn ja, mit welchem Ergebnis. So können nichtkonforme Produkte gezielter vom Markt genommen werden.

ICSMS dient auch der Umsetzung der gesetzlichen Pflicht zur Zusammenarbeit der Marktüberwachungsbehörden untereinander sowie zur Information der Öffentlichkeit. Das ICSMS besteht daher aus zwei Bereichen:

Imöffentlichen Bereich besteht für Wirtschaftsakteure und Verbraucher die Möglichkeit der Behördensuche, über das System direkt mit der Behörde zu kommunizieren oder ein verdächtiges Produkt zu melden. Weiterhin können z.B. Hinweise auf Sicherheitsmängel oder freiwillige Warnhinweise und Rückrufe, aber auch Informationen zu konkreten Gefahren eines Produktes einschließlich getroffener Maßnahmen entnommen werden.

Derinterne Bereich ist ausschließlich für Behörden bestimmt. Hierin haben die Behörden weitergehende Informations- und Kommunikationsmöglichkeiten, z.B. detaillierte Produktinformationen, die Prüfprotokolle und Prüfberichte einzusehen und im so genannten Staffelstabverfahren entsprechend der Prozessabläufe (gemeint: Teilprozesse I bis IV) Vorgänge/Informationen zeitnah an die zuständige Stelle zu übergeben.

Aufgaben / Handeln der Marktüberwachungsbehörde

Die Marktüberwachungsbehörden haben Produkte, bei denen der Verdacht auf Mängel besteht, umgehend in das ICSMS einzustellen und die Datensätze bei Produktänderungen oder dem Fortgang der Ermittlungen immer aktuell zu halten. Weiterhin ist der Abschluss des Verfahrens auf der Karteikarte "Maßnahmen" im Auswahlfeld "Stand des Verfahrens" zeitnah zu dokumentieren.

Grundsätze für die Marktüberwachungsbehörde zur Dateneingabe

1. Die Marktüberwachungsbehörden haben grundsätzlich in eine Produktinformation (PI) einzugeben:

  1. Produkte, die in ihrer Verantwortung geprüft werden,
  2. Produkte, für die bewertbare Prüfungen vorliegen und
  3. Mängelanzeigen von Dritten
    1. Meldungen von Wirtschaftsakteuren gemäß § 6 (4) und (5) ProdSG über ein Verbraucherprodukt, von dem eine Gefahr ausgeht (z.B. Rückrufe) mit den erforderlichen Informationen in das ICSMS einzugeben.

2. Das Ergebnis der reaktiven Marktüberwachung infolge von RAPEX-, Schutzklauselmeldungen oder Meldungen nach Art 22 der Verordnung (EG) Nr. 765/2008 und nach Art 11 RaPS ist als Kommentar zum Marktüberwachungsauftrag einzutragen. Das Ergebnis "Gefunden"/"Nicht gefunden" und das Länderkürzel sind bereits in der Betreffzeile anzugeben. Wurde das Produkt im Internet bei einem Anbieter mit Sitz außerhalb des eigenen Aufsichtsbezirks gefunden, ist in der Betreffzeile sinngemäß einzutragen: "Im Internet gefunden (Länderkürzel)".

3. Informationen zu Produkten, bei denen keine Mängel oder nur Mängel der Risikoklasse 0 festgestellt wurden, sollen in das ICSMS nur dann eingestellt werden, wenn eine tiefer gehende sicherheitstechnische Prüfung, z.B. durch eine Geräteuntersuchungsstelle, durchgeführt wurde.

4. Die Angaben sollen möglichst konkret und unmittelbar nachvollziehbar sein. Insbesondere soll auf qualitative Angaben (z.B. zu groß, zu klein, zu hoch usw.) verzichtet werden. Stattdessen sind konkrete quantitative Angaben (z.B. Abstand beträgt 20 mm) möglichst im Vergleich zum Sollwert zu machen.

5. In jedem Fall ist in der Produktinformation im ICSMS anzugeben bzw. beizufügen:

  1. soweit bekannt der Name des Herstellers, Bevollmächtigten, Einführers oder Händlers (in den Textfeldern der Karteikarte "Inverkehrbringer"),
  2. der Name/Typ des beanstandeten Produktes (Karteikarte "Produkt", Textfeld "Name/Typ),
  3. grundsätzlich jeweils mindestens ein Foto im JPEG-Format (Schaltflächen zum Hochladen auf Karteikarte "Produkt")
    1. des Produktes,
    2. des typenschildes und
    3. der Verpackung.

6. Weitergehende bereits gewonnene Ergebnisse und Hintergrundinformationen müssen ebenfalls im System zur Verfügung gestellt werden. Hierzu gehören u.a. der Stand des Verfahrens (Karteikarte "Maßnahmen", Auswahlfeld "Stand des Verfahrens"), Grund der Probenahme (Anfangsverdacht, Marktüberwachungsaktionen ,... ), Mängelbeschreibung (mindestens Anfangsverdacht sowie Mangel bzw. Mängel, die bei der Risikobewertung berücksichtigt wurden (Karteikarte "Prüfung", Eingabefeld "Gefahr/ Mängelbeschreibung)), Ergebnis der Risikobewertung (Karteikarte "Prüfung", Auswahlfeld "Risikoklasse"). Der Produktinformation im ICSMS sind alle Unterlagen beizufügen (Ermittlungsergebnisse, Prüfberichte, veranlasste Maßnahmen, Anordnungen, usw.).

7. Werden Änderungen an einem Produkt bekannt, deren Berücksichtigung zur Zuordnung des Produkts in eine andere Risikoklasse führt oder die zunächst getroffenen Maßnahmen nicht weiter rechtfertigen, ist der Datensatz unverzüglich zu aktualisieren oder zu kommentieren.

8. Bei der Eingabe von Korrekturmaßnahmen ist immer eine möglichst vollständige Eingabe mit allen verfügbaren Unterlagen (Untersagungsverfügung bzw. Anordnung, Prüfbericht und Bilder) erforderlich.

9. Einträge in das Eingabefeld "Angaben zu Unfällen" sollen nur durch die ermittelnde Behörde erfolgen. Änderungen dieser Angaben dürfen nicht erfolgen. Ergänzungen durch die zuständige Behörde sind zulässig.

Grundsätze für die Staffelstabübergabe über das ICSMS

1. Durch die Staffelstabübergabe an eine andere deutsche Behörde wird im ICSMS die am Sitz des Herstellers, Bevollmächtigten, Einführers oder deutschen Händlers auf der obersten Handelsstufe zuständige Marktüberwachungsbehörde informiert. Diese übernimmt den Vorgang umgehend und veranlasst alle weiteren Maßnahmen - mit Ausnahme evtl. erforderlicher Sofortmaßnahmen zur Abwehr von Gefahren.

2. Die den Staffelstab haltende Behörde gibt zur Weiterleitung einer Meldung (Schutzklauselmeldung bzw. Verbraucherwarnung per RAPEX-Schnellinformationssystem) an die EU-Kommission den Staffelstab an die BAuA (ICSMS-Behörden-Nr.: 1318) ab.

3. Ist der Hersteller, Bevollmächtigter oder der Einführer nicht in Deutschland, jedoch in der EU, ansässig, erfolgt über ICSMS die Information an die Marktüberwachungsbehörde in dem Mitgliedsstaat, in dem der betreffende Wirtschaftsakteur seinen Sitz hat. Die betreffende deutsche Marktüberwachungsbehörde hat unabhängig davon dafür Sorge zu tragen, dass die erforderlichen MÜ-Maßnahmen (s. Modul 9) gegenüber dem Wirtschaftsakteur veranlasst werden, der das betroffene Produkt in DE auf dem Markt bereitstellt. Dabei hat sie den betroffenen Hersteller im anderen Mitgliedstaat nach Maßgabe des Art. 19 Abs. 3 der VO (EG) 765/2008 davon in Kenntnis zu setzen (s. Modul 8).

Weitere Informationen zum ICSMS sowie zum Umgang sind im ICSMS - Benutzerhandbuch enthalten. Dieses Handbuch kann im ICSMS im internen Teil über das Hilfe-Menü abgerufen werden.

Dokumentations- und Informationspflichten

Verweis auf andere Untermodule

Untermodul K Formeller Einwand

Grundlagen

§ § 4 und 5 ProdSG
VO (EU) 1025/2012

Beschreibung:

Ist die Marktüberwachungsbehörde bei einem Produkt, das Harmonisierungsrechtvorschriften der EU unterliegt und das auf der Grundlage harmonisierter Normen auf dem Markt bereitgestellt wurde, der Auffassung, dass diese Normen die grundlegenden Anforderungen der EU-Richtlinien nicht voll entspricht, die sie abdecken soll, enthält das ProdSG Bestimmungen für einen formellen Einwand.

Dies gilt in gleicher Weise für nationale Normen und technische Spezifikationen.

Da solche Verfahren eine hohe fachliche Kompetenz und ein tiefes Spezialwissen voraussetzten und mit einem hohen Zeitaufwand verbunden sind, haben sich die Länder im Staatsvertrag darauf verständigt, derartige Einsprüche mit der ggf. darauf folgenden Mitwirkung in der Normung auf die ZLS zu übertragen.

Aufgaben / Handeln der Marktüberwachungsbehörde

Tätigkeiten der BAuA

Weiterer Verlauf (harmonisierter Bereich):

Das komplette Verfahren für den harmonisierten Bereich ist in dem Leitfaden für das Verwaltungshandeln "Formeller Einwand gegen eine Norm" beschrieben: http://www.baua.de/de/Geraete- und-Produktsicherheit/Marktueberwachung/pdf/Leitfaden- Einwand.pdf;jsessionid=C8CF7DCF8D951C8992C18B421E9E7120.2 cid137?_ blob="publication" File&v=2

Weiterer Verlauf (nichtharmonisierter Bereich):

Dokumentations- und Informationspflichten

Gerade im harmonisierten Bereich des formellen Einwandes ist immer mit Rückfragen der Kommission oder anderen Beteiligten zu rechnen. Es empfiehlt sich, eine lückenlose Dokumentation zu erstellen, aus der die zeitlichen und fachlichen Abläufe ersichtlich sind. Dies sollte auch im nichtharmonisierten Bereich angestrebt werden.

Verweis auf andere Untermodule

Untermodul L Vorgehen bei nichtkonformen Produkten, die mit GS-Zeichen und/ oder CE-Kennzeichnung mit Kennnummer einer notifizierten Stelle versehen sind

Grundlagen

§ 28 Abs. 3 ProdSG
§ 29 Abs. 2 ProdSG
§ 39 Abs. 1 ProdSG

Aufgaben / Handeln der Marktüberwachungsbehörde

Ist ein nichtkonformes Produkt mit einem GS-Zeichen versehen, ist zunächst durch Schnellanfrage bei der GS-Stelle oder Eigenrecherche in öffentlich zugänglichen Zertifikatsdatenbanken der GS-Stellen zu prüfen, ob dem Produkt ein GS-Zeichen zuerkannt wurde und ob das GS-Zeichen-Zertifikat noch gültig ist.

Analog ist bei nichtkonformen Produkten mit CE-Kennzeichnung und Angabe der Kennnummer einer notifizierten Stelle durch Anfrage bei der notifizierten Stelle oder durch Eigenrecherche in der Zertifikatsdatenbank der Stelle zu prüfen, ob diese im Rahmen eines Moduls zur Konformitätsbewertung, welches die Anbringung der Kennnummer erfordert, tatsächlich beteiligt war.

Im Weiteren ist zu prüfen, ob das beanstandete Produkt vom geprüften Baumuster abweicht. Dies kann in der Regel nur zusammen mit der notifizierten Stelle geklärt werden (z.B. durch Mängelbeschreibung, Austausch von Detailbildern).

Wurde einem mit dem GS-Zeichen versehenen Produkt kein GS-Zeichen zuerkannt oder ist das Zertifikat nicht mehr gültig oder weicht das Produkt von dem geprüften Baumuster ab, so liegt ein GS-Zeichen-Missbrauch vor. Dies ist eine nach § 39 Abs. 1 Nr. 9 ProdSG bußgeldbewehrte Ordnungswidrigkeit. Die GS-Stelle und die ZLS sind über den Sachverhalt und die gegenüber dem Wirtschaftsakteur eingeleiteten Maßnahmen zu informieren (§ 29 Abs. 2 ProdSG).

Wird bei einem Produkt, welches mit der CE-Kennzeichnung zu versehen ist, diese unrechtmäßig um eine Kennnummer ergänzt, stellt dies in der Regel eine Ordnungswidrigkeit nach § 39 Abs. 1 Ziffer 6 ProdSG dar.

Sofern das GS-Zeichen von einer GS-Stelle vergeben wurde, das Produkt aber kein GS-Zeichen tragen darf ( 7. ProdSV, 8. ProdSV) ist die GS-Stelle sowie die ZLS zu informieren. Analog ist die ZLS zu informieren, wenn eine notifizierte Stelle ihre Kennnummer an einem Produkt angebracht hat oder anbringen ließ, dies jedoch das angewandte Modul zur Konformitätsbewertung nicht erfordert. Maßnahmen gegen den verantwortlichen Wirtschaftsakteur bleiben hiervon unberührt.

Dokumentations- und Informationspflichten

Verweis auf andere Untermodule

Untermodul M Schutzklausel

Grundlagen

§ 30 ProdSG
Art. 11 Richtlinie 2001/95/EG
Art. 23 der Verordnung (EG) 765/2008

Beschreibung:

Die Harmonisierungsrechtsvorschriften der Europäischen Union verpflichten die Mitgliedstaaten unter Inanspruchnahme einer Schutzklausel, das Bereitstellen und die Inbetriebnahme von Produkten in ihrem Hoheitsgebiet einzuschränken, gänzlich zu verbieten oder sie aus dem Verkehr zu ziehen, wenn diese die Sicherheit oder Gesundheit von Personen oder ein anderes zu schützendes Rechtsgut zu gefährden drohen.

Die Schutzklausel kann auf Produkte angewandt werden, die in den Geltungsbereich einer Harmonisierungsrechtsvorschrift fallen, in der dieses Vorgehen vorgeschrieben ist und welche die in dieser Harmonisierungsrechtsvorschrift vorgesehene CE-Kennzeichnung tragen. Sie kann auch Anwendung auf Produkte finden, für die in der Harmonisierungsrechtsvorschrift die CE-Kennzeichnung nicht vorgesehen ist (z.B. einfache Druckbehälter mit einem Druckinhaltsprodukt von nicht mehr als 50 bar x l [ Liter] nach der Richtlinie über einfache Druckbehälter).

Die Anwendung der Schutzklausel ist auch auf Produkte möglich, die keine CE-Kennzeichnung tragen, aber eine solche tragen müssten (z.B. nach Art. 17 der Richtlinie 2006/42/EG - Maschinenrichtlinie). Schreibt eine Harmonisierungsrechtsvorschrift die CE-Kennzeichnung eines Produktes vor, so ist deren Nichtvorhandensein ein Indikator dafür, dass das Produkt nicht mit den wesentlichen Anforderungen dieser Harmonisierungsrechtsvorschrift übereinstimmt. Demzufolge sollte dieser Faktor als zunächst bedeutsam eingestuft werden.

Letztlich kommt es darauf an, welcher Grad der Nichtkonformität vorliegt, ob ein zu schützendes Rechtsgut bedroht wird und welche Korrekturmaßnahmen getroffen werden. Ein bloßer Kennzeichnungsmangel ohne Bezug zur Sicherheit des Produktes ist meistens ein unerhebliches Konformitätsdefizit und die notwendige Korrekturmaßnahme sollte noch nicht zur Anwendung der Schutzklausel führen.

Die Schutzklausel kann nur bei allgemein gültigen nationalen Entscheidungen einer Marktüberwachungsbehörde angewendet werden. Das sind Verfügungen, mit denen die zuständige Behörde das Bereitstellen eines Produktes auf dem Markt rechtsverbindlich untersagt bzw. seine Rücknahme/seinen Rückruf anordnet. Die Verfügung muss alle Produkte betreffen, die zur gleichen Charge oder Serie gehören.

Im Fall einer mündlichen Anordnung empfiehlt es sich, diese im Hinblick auf den Fortgang des Verfahrens schriftlich zu bestätigen.

Die Verfügung sollte sich auf Tests oder Prüfungen (schriftliche Unterlagen) gründen, durch die Konstruktionsfehler oder Fehler bei der Herstellung des Produkts belegt werden und aus denen eine vorhersehbare potenzielle oder tatsächliche Gefährdung hervorgeht. Außerdem muss eindeutig feststehen, dass die Produkte selbst dann die Gesundheit und/oder Sicherheit von Personen oder andere von der Harmonisierungsrechtsvorschrift geschützte Rechtsgüter gefährden, wenn sie ordnungsgemäß montiert, installiert, gewartet und zweckentsprechend bzw. auf hinreichend vorhersehbare Weise verwendet werden.

Die Schutzklausel kann in der Regel nicht angewendet werden, wenn die Konformität des Produkts dadurch hergestellt wird, dass die nationale Behörde den Hersteller, seinen Bevollmächtigten oder den Einführer auffordert, notwendige Maßnahmen zu ergreifen oder indem das Produkt verändert oder freiwillig vom Markt genommen wird. Bei Produkten, die unter die Niederspannungsrichtlinie fallen, ist jedoch eine Schutzklausel zur Information auch für freiwillige Maßnahmen zu veranlassen. Das Verfahren ist in Anlage 11 (Schutzklauselmeldungen nach Niederspannungsrichtlinie) beschrieben.

Tiefergehende Informationen zum Schutzklauselverfahren sind im Abschnitt 8.3 "Schutzklauselverfahren" des "Leitfaden für die Umsetzung der nach dem Neuen Konzept und dem Gesamtkonzept verfassten Richtlinien" (Blue Guide) nachzulesen. http://ec.europa.eu/enterprise/policies/singlemarketgoods/files/blue-guide/guidepublic de.pdf

Zudem gibt es noch weitere sogenannte "Schutzklauseln zur Information". Das ist kein eigentliches Schutzklauselverfahren sondern nur ein Informationsverfahren auf der CIRCA-Plattform der EU. Hier werden Produkte gemeldet, die von den Richtlinien nicht erfasst werden; die für die Marktüberwachungsbehörden aber trotzdem von Bedeutung sind wie z.B. Schalter und Zubehör bei der Niederspannungsrichtline, bei neuartigen Produkten und bei freiwilligen Maßnahmen, die vom eigentlichen Schutzklauselverfahren nicht abgedeckt sind.

Aufgaben / Handeln der Marktüberwachungsbehörde

Erlässt die zuständige Marktüberwachungsbehörde unter den oben beschriebenen Voraussetzungen eine Untersagungsverfügung (gemäß § 26 Abs. 2 Nr. 6 und 7 sowie § 26 Abs. 4 ProdSG), wird die BAua per ICSMS hierüber benachrichtigt.

Tätigkeiten der BAuA

Die BAua informiert nach Eintritt der Rechtskraft der Untersagungsverfügung (ggf. ist von der Behörde hierüber eine weitere Information an die BAua erforderlich) oder bei Anordnung der sofortigen Vollziehung die EU-Kommission und leitet dadurch das Schutzklauselverfahren ein. Im Bereich der Niederspannungsrichtlinie wird mit der Einstellung der Meldung in die CIRCA-Datenbank die Notifikation der Schutzklausel wirksam, es sei denn, ein anderer Mitgliedstaat widerspricht innerhalb 60 Tagen. Bei den anderen Richtlinien wird im Notifikationsverfahren die Anwendung der Schutzklausel durch die Kommission überprüft und endet mit einem Beschluss/einer Entscheidung, ob die Maßnahme des Mitgliedstaates nach dem zu Grunde liegenden Verfahren rechtmäßig war oder nicht..

Dokumentations- und Informationspflichten

Verweis auf andere Untermodule

Anlage 11 Schutzklauselverfahren nach Niederspannungsrichtlinie

Untermodul N Meldungen nach Art. 11 der Richtlinie 2001/95/EG und Art. 23 der Verordnung (EG) 765/2008

Grundlagen

§ 30 ProdSG
Art. 11 Richtlinie 2001/95/EG
Art. 23 Verordnung (EG) 765/2008

Beschreibung:

Eine Meldung nach Art. 11 der Richtlinie 2001/95/EG über die allgemeine Produktsicherheit und Art. 23 der Verordnung (EG) 765/2008 für Produkte, die den Harmonisierungsrechtsvorschriften der EU unterfallen, wird für Verbraucherprodukte im RAPEX-System bzw. für Produkte, die den Harmonisierungsrechtsvorschriften der Gemeinschaft unterfallen, zur Zeit noch im CIRCA-System geführt. Folgende Voraussetzungen müssen gegeben sein:

Weitere Hinweise siehe: http://ec.europa.eu/consumers/safety/rapex/docs/rapex guid 26012010 de.pdf

Aufgaben / Handeln der Marktüberwachungsbehörde

Die Marktüberwachungsbehörde handelt durch:

Tätigkeiten der BAua :

Dokumentations- und Informationspflichten:

Verweis auf andere Untermodule:

Untermodul O RAPEX-Info

Grundlagen

§ 30 ProdSG
Art. 11 Richtlinie 2001/95/EG
Art. 23 Verordnung (EG) 765/2008

Beschreibung:

Was das RAPEX-Verfahren bedeutet und welchen Zweck es erfüllt, beschreibt die Entscheidung der Kommission vom 16. Dezember 2009 zur Festlegung von Leitlinien für die Verwaltung des gemeinschaftlichen Systems zum raschen Informationsaustausch "RAPEX" gemäß Artikel 12 und des Meldeverfahrens gemäß Artikel 11 der Richtlinie 2001/95/EG über die allgemeine Produktsicherheit (Beschluss der KOM 2010/15/EU):

http://ec.europa.eu/consumers/safety/rapex/docs/rapex guid 26012010 de.pdf

Bei der Informationsmeldung handelt es sich nicht - wie vielfach angenommen wird - um eine RAPEX-Meldung über Produkte mit niedrigerem Risikograd. Es handelt sich bei den Informationsmeldungen vielmehr um folgende Fälle:

Aufgaben / Handeln der Marktüberwachungsbehörde

Tätigkeiten der BAuA:

Dokumentations- und Informationspflichten

Verweis auf andere Untermodule

Untermodul P RAPEX-Art.-12

Grundlagen

§ 30 ProdSG
Art. 12 Richtlinie 2001/95/EG
Art. 22 der Verordnung (EG) 765/2008

Beschreibung:

Was das RAPEX-Verfahren bedeutet und welchen Zweck es erfüllt, beschreibt die Entscheidung der Kommission vom 16. Dezember 2009 zur Festlegung von Leitlinien für die Verwaltung des gemeinschaftlichen Systems zum raschen Informationsaustausch "RAPEX" gemäß Artikel 12 und des Meldeverfahrens gemäß Artikel 11 der Richtlinie 2001/95/EG über die allgemeine Produktsicherheit (Beschluss der KOM 2010/15/EU):
http://ec.europa.eu/consumers/safety/rapex/docs/rapex guid 26012010_de.pdf

Grundsätzlich ist das Verfahren dazu bestimmt, innerhalb der EU eine Plattform zu haben, die von allen Marktüberwachungsbehörden der Mitgliedstaaten genutzt werden kann, um Informationen über Produkte mit ernstem Risiko für Verbraucher weiterzugeben.

In einem weiteren Zweig des RAPEX-Verfahrens werden Produkte, die den Harmonisierungsrechtsvorschriften unterliegen, mit ernstem Risiko geführt. Diese werden zur Zeit der Öffentlichkeit noch nicht zugänglich gemacht.

Verbraucher werden von der EU-Kommission mit Auszügen der in der RAPEX-Datenbank enthaltenen Informationen über Verbraucherprodukte mit ernstem Risiko unterrichtet ("weekly overviews").

Ein spezieller Fall des Art. 12 sind RAPEX-Meldungen, bei denen Sofortmaßnahmen nötig sind. Es handelt sich somit um Produkte mit ernstem Risiko (RAPEX-Stufe E), bei denen:

Aufgaben / Handeln der Marktüberwachungsbehörde

Tätigkeiten der BAuA:

Dokumentations- und Informationspflichten

Verweis auf andere Untermodule

Untermodul Q Veröffentlichung von Produktinformationen nach §§ 29, 30 und 31 ProdSG

Untermodul R Anhörung der Wirtschaftsakteure nach § 31 Abs. 2 ProdSG

Untermodul S Rücknahme von Veröffentlichungen nach § 31 Abs. 5 ProdSG

Untermodul T Widerruf oder Änderung der Maßnahme

Grundlagen

Art. 21 Abs. 4 VO (EG) 765/2008
§ 26 Abs. 3 des ProdSG

Aufgaben / Handeln der Marktüberwachungsbehörde

Die Marktüberwachungsbehörde hat jede getroffene Maßnahme umgehend zu widerrufen oder zu ändern, sobald der Wirtschaftsakteur nachweist, dass er wirksame Maßnahmen getroffen hat. Der Widerruf der Maßnahme erfolgt entsprechend dem nationalen Verwaltungsrecht und ist im Einzelfall zu entscheiden.

Ein Widerruf oder eine Rücknahme ist nicht erforderlich, wenn die behördliche Anordnung "selbsterfüllend" ist, also solange gilt, bis die in der Anordnung formulierten Bedingungen für das rechtmäßige Bereitstellen des Produkts auf dem Markt erfüllt sind. Hat sich die Marktüberwachungsbehörde von der Wirksamkeit der Maßnahmen überzeugt, ist die Anordnung in der Regel erfüllt und braucht nicht widerrufen oder geändert zu werden.

Dokumentations- und Informationspflichten

Verweis auf andere Untermodule

Untermodul U Prüfbericht

Grundlagen

§ 26 Abs. 2 Nr. 3 ProdSG
§ 28 Abs. 1 ProdSG

Aufgaben / Handeln der Marktüberwachungsbehörde

Die Marktüberwachungsbehörde kann anordnen, dass ein Produkt sicherheitstechnisch geprüft wird; sie kann Produkte aber auch selbst prüfen oder prüfen lassen. Zur gerichtsfesten Dokumentation (lückenlose und schlüssig begründete Darstellung des Sachverhalts) und als Grundlage für das weitere behördliche Handeln muss nach Abschluss der Prüfung ein schriftlicher Prüfbericht vorliegen.

Der Prüfbericht sollte mindestens folgende Angaben enthalten:

Die Kostenaufstellung für eine durchgeführte Prüfung ist der Auftrag erteilenden Behörde in einem gesonderten Schreiben mitzuteilen. Sie ist nicht als Bestandteil der PI im ICSMS zu hinterlegen.

Dokumentations- und Informationspflichten

Verweis auf andere Untermodule

Untermodul V Ordnungswidrigkeiten und Straftaten

Grundlagen

§ § 39, 40 ProdSG
OWiG

Aufgaben / Handeln der Marktüberwachungsbehörde

Neben den verwaltungsrechtlichen Möglichkeiten kann die Behörde gegen die Wirtschaftsakteure Ordnungswidrigkeitenverfahren einleiten. Während das Verwaltungshandeln auf ein Verhalten in der Zukunft gerichtet ist, dient das Ordnungswidrigkeitenverfahren der Sanktionierung bereits eingetretener Tatbestände. Insofern können beide Handlungsweisen von der Marktüberwachungsbehörde parallel genutzt werden.

Soweit Ordnungswidrigkeiten in den Rechtsvorschriften normiert sind, können Verstöße gegen konkrete Festlegungen des Gesetzes (z.B. unberechtigtes Anbringen der CE-Kennzeichnung oder des GS-Zeichens) und Verstöße gegen Rechtsverordnungen nach § 8 ProdSG bzw. einer vollziehbaren Anordnung verfolgt werden. Im ProdSG wurden die Bußgeldvorschriften und die Bußgeldhöhe gegenüber dem bisherigen GPSG ausgeweitet.

Wenn der begründete Verdacht besteht, dass eine Straftat i.S. des § 40 ProdSG vorliegt, ist der Vorgang der Staatsanwaltschaft vorzulegen.

Dokumentations- und Informationspflichten

Verweis auf andere Module / Untermodule:

Untermodul W Abgabe an die ZLS

Grundlagen

Abkommen zur Änderung des Abkommens über die Zentralstelle der Länder für Sicherheitstechnik und über die Akkreditierungsstelle der Länder für Mess- und Prüfstellen zum Vollzug des Gefahrstoffrechts vom 10. Mai 2012 (Bayerisches Gesetz- und Verordnungsblatt Nr. 9/2012)

Beschreibung

Das Abkommen ist am 01. Januar 2013 in Kraft getreten. Darin sind u.a. neue Aufgaben der ZLS im Bereich der Marktüberwachung beschrieben:

Im Einzelfall können aber auch Vollzugsaufgaben der Länder an die ZLS übertragen werden bzw. von der ZLS wahrgenommen werden.

Hierbei wird zwischen der automatischen Kompetenzübergang auf die ZLS bei länderübergreifenden Meinungsunterschieden und die Kompetenzübertragung auf die ZLS durch eine aktive Beauftragung durch mehrere Länder unterschieden:

Aufgaben / Handeln der Marktüberwachungsbehörde

Geht die Marktüberwachungsbehörde eines Landes bei einem Produkt von einem ernsten Risiko aus und bewertet die Marktüberwachungsbehörde eines anderen Landes das Risiko niedriger und kann zwischen den Behörden keine Einigung erzielt werden, ist zunächst eine Klärung des Sachverhalts auf der Ebene der obersten Marktüberwachungsbehörden der jeweiligen Länder anzustreben. Kann auch hier keine Klärung herbeigeführt werden und liegen die beiden anderen Voraussetzungen an einen Kompetenzübergang vor (s. ob.), setzt mindestens ein Land die ZLS in Kenntnis, die die Bearbeitung des Vorgangs automatisch übernimmt. Die ZLS informiert über benannte Ansprechpartner alle Länder, die ihrerseits die Marktüberwachungsbehörden unterrichten. Zu beachten ist hierbei, dass die Marktüberwachungsbehörden aller Länder sämtliche Marktüberwachungstätigkeiten bzgl. dieses konkreten Produktproblems einstellen, da die Kompetenzen ausnahmslos auf die ZLS übergegangen sind. Nach Abschluss des Verfahrens bei der ZLS werden die Marktüberwachungsbehörden über das Ergebnis informiert.

Die zweite Möglichkeit der Kompetenzübertragung an die ZLS erfolgt durch aktive Beauftragung, wenn mindestens 13 Länder einen solchen Auftrag erteilen und der Beirat der ZLS zustimmt. Die schriftliche Beauftragung muss durch die Länder nach den diesbezüglichen länderinternen Regelungen erfolgen.

Das Verfahren für die Kompetenzübertragung bei Bewertungsdifferenzen haben die Länder abgestimmt, der Verfahrensablauf ist der Anlage zu entnehmen.

Dokumentations- und Informationspflichten

Verweis auf andere Untermodule

Anlage 8 Verfahrensablauf für die Kompetenzübertragung an die ZLS

8 Weitere Instrumente der Marktüberwachung

8.1 Funktion und Aufgaben der BAuA

Grundlagen

§ 4 Abs. 3 ProdSG
§ 5 Abs. 3 ProdSG
§ 6 Abs. 4 ProdSG
§ 14 Abs. 2 ProdSG
§ 23 Abs. 4 ProdSG
§ 29 Abs. 1 ProdSG
§ 29 Abs. 2 ProdSG i.V.m.
§ 26 Abs. 2 Satz 2 Nr. 6, 7, 8, 9 und Abs. 4 und § 31 Abs. 1
§ 30 ProdSG
§ 31 Abs. 2 und 4 - ProdSG
§ 32 Abs. 1 und 4 ProdSG
§ 33 ProdSG

Jeder EU-Mitgliedstaat hat einen zentralen Kontaktpunkt zu bestimmen, der die Meldungen gemäß Kapitel V der Allgemeine Produktsicherheitsrichtlinie 2001/95/EG für die Einzelstaaten koordiniert und als Ansprechpartner der EU-Kommission fungiert. Für Deutschland ist dieser zentrale "Contact point" die BAuA.

Beschreibung

Die Bundesanstalt für Arbeitsschutz und Arbeitsmedizin (BAuA) ist durch das ProdSG beauftragt, die für die Marktüberwachung zuständigen Behörden der Bundesländer bei dieser Tätigkeit zu unterstützen und über die Sicherheit von Produkten zu informieren. Die BAua wirkt darüber hinaus aktiv in der Richtliniensetzung und der Normung an der Verbesserung der Produktsicherheit mit.

Ziel und Zweck der Aufgaben der BAua im Bereich Marktüberwachung ist die Bündelung von Informationen und Unterstützung der Marktüberwachungsbehörden in den vom Gesetz genannten Fällen. Hinzu kommt die praktische Unterstützung und Qualitätskontrolle z.B. durch Eingaben und Validierungen im RAPEX-System oder Veranlassung von Korrekturen im ICSMS. Ferner pflichtgemäßes Handeln gegenüber den Organen der Europäischen Gemeinschaft - wenn nötig auch mit Risikobewertungen in eigener Zuständigkeit.

Ferner wird das Überwachungskonzept der Marktüberwachungsbehörden unterstützt durch wissenschaftliche Auswertung von Mängeln in der Beschaffenheit von Produkten und regelmäßige Berichte hierüber.

Weiterhin wertet die BAua in einer eigenen Datenbank die Eingaben im ICSMS aus und versucht, Schwerpunkte für die Marktüberwachung aus den Angaben über die unsicheren Produkte herzuleiten. Die Statistiken werden in den aktuellen Informationsdiensten der BAua mindestens einmal jährlich veröffentlicht.

Die BAua betreibt auf ihrer Website ein Produktsicherheitsportal, das sowohl für Wirtschaftsakteure als auch für Akteure der Marktüberwachung wichtige Informationen für die Sicherheit Ihrer Produkte zur Verfügung stellt:
http://www.baua.de/de/Produktsicherheit/Produktsicherheit.html

Darin werden seit dem 1. Juli 2012 in der Rubrik "Produktinformationen" unter dem Punkt "Produktrückrufe, Untersagungsverfügungen, Produktmängelstatistik" regelmäßig Listen der in Deutschland gefundenen gefährlichen Verbraucherprodukte veröffentlicht. Dabei handelt es sich um Auszüge aus den wöchentlichen Übersichten der RAPEX-Meldungen der EU-Kommission in deutscher Sprache.

Über einen weiteren Link können Wirtschaftsakteure die BAua über eigene Produktrückrufe informieren. Das Formular ermöglicht Wirtschaftsakteuren, alle wichtigen Informationen und Daten sicher und bequem in einem Meldevorgang an die BAua zu übermitteln. Anschließend veröffentlicht die BAua den Rückruf auf ihren Internetseiten. Als weiteren Service benachrichtigt die BAua als zentrale Meldestelle des Bundes für mangelhafte und gefährliche Produkte die zuständige Marktüberwachungsbehörde, sofern diese Meldung nicht bereits durch den Wirtschaftsakteur selbst erfolgt ist:
https://www.baua.de/de/Produktsicherheit/Rueckrufmanagement/Formular/Formular.html

Über das internetbasierte Meldesystem Business Application, das von der EU-Kommission betrieben wird und das über die BAuA-Website erreicht werden kann, haben Wirtschaftsakteure aus allen Mitgliedstaaten der EU, die Möglichkeit, Produkte, mit denen ein Risiko verbunden ist oder sein kann, den Behörden zu melden. Der Vorteil des Systems ist, dass der Wirtschaftsakteur mit einem Eintrag verschiedene (und falls nötig alle) Marktüberwachungsbehörden der europäischen Mitgliedstaaten darüber informieren kann, dass er ein gefährliches, mit einem ernsten Risiko verbundenes Produkt auf den Markt gebracht hat.
https://webgate.ec.europa.eu/gpsdba/index.do

8.2 Nationale Richtlinien-Vertreter

In Deutschland liegt der Vollzug der Marktüberwachung grundsätzlich bei den Ländern. Daher hat der Bundesrat gemäß § 6 Abs. 1 des Gesetzes über die Zusammenarbeit von Bund und Ländern in Angelegenheiten der Europäischen Union (EUZBLG) Ländervertreter benannt (Richtlinienvertreter). Diese werden von der Bundesregierung zu Verhandlungen in den entsprechenden Gremien der Europäischen Union hinzugezogen, wenn durch europäische Rechtsakte Angelegenheiten oder wesentliche Interessen der Länder der Bundesrepublik berührt sind.

Neben den Aufgaben in den Ausschüssen der EU-Kommission und dem Rat nehmen die Richtlinienvertreter auch die Aufgaben der nationalen Korrespondenten in den Administrativ Cooperation Groups (ADCO-groups) wahr. Diese haben die Funktion, einen Informations- und Meinungsaustausch bei Fragen der Produktsicherheit richtlinienbezogen zwischen den europäischen Mitgliedsstaaten sicherzustellen.

Der Informationsaustausch zu o.g. Themenkomplexen wird durch die Mitgliedschaft der Richtlinienvertreter im AAMÜ sichergestellt.

Die Richtlinienvertreter bilden somit so genannte Kompetenzzentren, in denen das Wissen über die Richtlinien vorhanden ist und gepflegt wird. Damit wird das Ziel verfolgt, dass nicht in jedem Land das umfassende Wissen über alle sektoralen Richtlinien mit ihren Anhängen und den zugehörigen Normen vorhanden sein muss.

Die Kompetenzzentren sind Ansprechpartner für die Länder in Richtlinienfragen. Bei Bedarf wirken sie bei der Erarbeitung von richtlinienbezogenen Überwachungskonzepten mit. Auch unterstützen sie im Rahmen ihrer Möglichkeiten auf Anforderung die Länder beim Vollzug von deren Marktüberwachung.

Zusätzlich zu diesen Aufgaben ist der Richtlinienvertreter Ansprechpartner für die Industrie, Verbände usw. in Richtlinienfragen.

Nach außen ist der Richtlinienvertreter Ansprechpartner für den Europäischen Rat und die EU-Kommission in Fragen des Vollzugs. Er unterstützt die zuständigen Verwaltungsbehörden in der Bundesrepublik Deutschland bei der Weiterleitung der Informationen, über in Deutschland gegen einen Wirtschaftsakteur eines anderen Mitgliedstaates veranlasste Maßnahmen, sofern die betroffenen Mitgliedsstaaten noch nicht am ICSMS teilnehmen. Umgekehrt ist er für die Richtlinienvertreter anderer Mitgliedsstaaten Ansprechpartner und leitet deren Informationen an die in Deutschland örtlich zuständigen Behörden weiter.

Der bisher vom Richtlinienvertreter ebenfalls wahrgenommene sogenannte schnelle Informationenaustausch zwischen den obersten Marktüberwachungsbehörden in Bezug auf das Inverkehrbringen von mangelhaften technischen Produkten unterhalb der formellen Verfahren "RAPEX" und "Schutzklausel" erfolgt zukünftig ausschließlich über das Informationssystem nach Artikel 23 der Verordnung (EG) 765/2008 (ICSMS).

Eine Auflistung der Richtlinienvertreter ist hinterlegt unter: http://www.baua.de/de/Produktsicherheit/Marktueberwachung/Aufgaben-Laender.html

Gemäß dem Änderungsabkommen über die ZLS (s. Untermodul W) stellt zukünftig die ZLS die Arbeit der vom Bundesrat benannten EG-Richtlinienvertreter sicher und koordiniert diese. Die ZLS vertritt die Länder hierzu auch in nationalen und europäischen Gremien der Normung und der einschlägigen Richtlinien. Sie bereitet die dabei gewonnen Erkenntnisse für die Länder auf und stellt sie ihnen bei Bedarf zur Verfügung.

8.3 Geräteuntersuchungsstellen

Geräteuntersuchungsstellen (GUS) sind zentrale staatliche Stellen der Länder, die aufgrund ihrer hohen Fachkompetenz vertiefende sicherheitstechnische Untersuchungen an Produkten durchführen, um die Einhaltung der sicherheitstechnischen Beschaffenheitsanforderungen zu überprüfen. Unter Wahrung strenger Qualitätskriterien führen sie Teilprüfungen durch, wodurch sie sich von den notifizierten Stellen unterscheiden, die eine vollständige Produktprüfung vornehmen können. Als Teil der Marktüberwachung stehen den Vollzugsbehörden mit den Geräteuntersuchungsstellen fachlich kompetente und neutrale Stellen zur Verfügung, die unabhängig und unbürokratisch vertiefende sicherheitstechnische Prüfungen, Bewertungen der Ergebnisse und Beratungen durchführen und ohne zusätzlichen Verwaltungsaufwand schnell und effektiv eingesetzt werden können.

Zwischen den Geräteuntersuchungsstellen der Länder findet ein regelmäßiger Informationsaustausch im Arbeitskreis der Geräteuntersuchungsstellen der Länder (AKGL) statt. Der Arbeitskreis dient der Koordination und dem Informations- und Erfahrungsaustausch der Geräteuntersuchungsstellen.

Zu den Aufgabenfeldern gehören u.a.:

Dem Arbeitskreis gehören Vertreter der staatlichen Geräteuntersuchungsstellen der Länder an. Der AKGL ist gemäß der Geschäftsordnung des Arbeitsausschusses Marktüberwachung (AAMÜ) als ständige Arbeitsgruppe des AAMÜ eingerichtet.

Tätigkeiten der Geräteuntersuchungsstellen

Die Vollzugsbehörden entnehmen bei Marktkontrollen Prüfmuster und leiten diese an die Geräteuntersuchungsstelle zur weiteren Prüfung.

Die Prüfmuster werden durch die Geräteuntersuchungsstelle in Abstimmung mit der Marktüberwachungsbehörde auf die Einhaltung der Konformität untersucht. Falls erforderlich werden

Prüfungen in Zusammenarbeit mit Geräteuntersuchungsstellen anderer Länder durchgeführt oder externe Stellen beauftragt.

Die Ergebnisse werden protokolliert, dokumentiert, ausgewertet und zu einem Untersuchungsbericht zusammengefasst. Der Untersuchungsbericht wird den Verfahrensbeteiligten (z.B. Auftraggeber, zuständige Behörde) zur Verfügung gestellt. Der zuständigen Marktüberwachungsbehörde dient der Untersuchungsbericht als Entscheidungsgrundlage für die Einleitung erforderlicher Maßnahmen.

Die festgestellten Ergebnisse können im Regelfall nicht veröffentlicht werden, sind jedoch zur entsprechenden PI in das ICSMS einzustellen.

Prüfmöglichkeiten der Geräteuntersuchungsstellen

Die Geräteuntersuchungsstellen der Länder stellen den Marktüberwachungsbehörden technische und personelle Prüfkompetenz zur Verfügung.

Durch die Zusammenarbeit der Geräteuntersuchungsstellen wird die Erhöhung der Prüftiefe und Prüfmöglichkeiten für eine breite Produktpalette bei optimaler und effizienter Nutzung der vorhandenen Ressourcen sichergestellt.

Es ist zu beachten, dass sich auf Grund der Aufgaben der Geräteuntersuchungsstellen sowie der Anforderungen der Marktüberwachung, der Umfang der Untersuchung von einzelnen Produkten/Produktgruppen in der Regel vom Umfang und den Anforderungen für z.B. Baumusterprüfungen unterscheidet.

8.4 Funktion und Aufgaben des AAMÜ

Grundlagen

§ 25 Abs. 1 ProdSG

Ziele

Der Arbeitsausschuss Marktüberwachung (AAMÜ) wurde im Jahr 2000 mit dem Ziel eingerichtet, die Marktüberwachung der Länder im Bereich des damals gültigen Produktsicherheitsgesetzes ( ProdSG) und Gerätesicherheitsgesetzes ( GSG) zu koordinieren. Das Inverkehrbringen von Produkten, die den europäischen Sicherheitsanforderungen nicht entsprechen, soll bundesweit einheitlich verhindert werden. Damit werden sowohl die Interessen der Verbraucher, Beschäftigte und sonstigen Verwender von Produkten gewahrt, als auch die Wirtschaftsakteure vor unlauterem Wettbewerb geschützt. Beide o. g. Gesetze wurden im Jahr 2004 zum Geräte- und Produktsicherheitsgesetz ( GPSG) zusammengeführt, welches im Jahr 2011 in das heute gültige Produktsicherheitsgesetz überführt wurde.

Da der Vollzug des ProdSG grundsätzlich Aufgabe der Länder ist, erweist sich eine Koordinierung durch ein Ländergremium im Sinne eines einheitlichen Gesetzesvollzugs und der Vermeidung von Doppelarbeit als unerlässlich.

Aufgaben

  1. Der Arbeitsausschusses Marktüberwachung hat im Bereich des Produktsicherheitsgesetzes ( ProdSG) und der darauf beruhenden Verordnungen die folgenden Aufgaben:
  2. Der Arbeitsausschusses Marktüberwachung informiert und berät den LASI.
  3. Zu besonderen Fragestellungen kann der Arbeitsausschuss Marktüberwachung Projektgruppen einrichten. Der Arbeitskreis der Geräteuntersuchungsstellen der Länder ist als ständige Arbeitsgruppe des AAMÜ eingerichtet.

Arbeitsweise

Der Vorsitz des Ausschusses wechselt alle drei Jahre; vom Vorsitz führenden Land ist auch die Geschäftsführung zu leisten. Der AAMÜ tagt in der Regel zweimal jährlich. Die Sitzungen dienen einerseits dem Informationsaustausch, andererseits der Abstimmung in grundsätzlichen Fragen der Marktüberwachung.

Dem AAMÜ gehören als stimmberechtigte Mitglieder die Vertreter der für das ProdSG zuständigen obersten Landesbehörden und als nicht stimmberechtigte Mitglieder die vom Bundesrat benannten Richtlinienvertreter und der Leiter der Zentralstelle der Länder für Sicherheitstechnik an, sowie als ständige Gäste Vertreter von Bundesministerien, die Bundesanstalt für Arbeitsschutz und Arbeitsmedizin sowie Vertreter der Zollbehörden.

Es wird angestrebt, möglichst einstimmige Beschlüsse zu fassen.

Dokumentations- / Informationspflichten

Über jede Sitzung wird ein Protokoll angefertigt, das den Berichterstatter, den Sachverhalt und den Beschluss sowie das Votum der Länder zu dem jeweiligen Tagesordnungspunkt widerspiegelt.

Die Ländervertreter im AAMÜ sind angehalten, ihre Marktüberwachungsbehörden über Inhalt und Ergebnis der Sitzungen zu unterrichten und ihnen die Beschlüsse des AAMÜ bekanntzugeben.

Anlage 9 GO des AAMÜ

8.5 Schnittstellenbetrachtung Marktüberwachung - Betriebssicherheit

Grundlagen

§ 7 Abs. 1 Nr. 1 und Abs. 2 Nr. 1 BetrSichV
§ 12 Abs. 2 Nr. 1 BetrSichV i.V.m. den dort genannten Rechtsvorschriften.

Beschreibung

Kommunikation zwischen Arbeitsschutzbehörde und Marktüberwachungsbehörde, wenn durch Akteure im Arbeitsschutz festgestellt wird, dass ein Arbeitsmittel/eine Anlage zum Zeitpunkt der erstmaligen Bereitstellung für die Beschäftigten nicht den Anforderungen des europäischen Binnenmarktes entsprochen hat.

Zweck / Ziel

Bei der Verwendung unsicherer Produkte sind ggf. sowohl Maßnahmen der Marktüberwachung als auch der Aufsicht im Arbeitsschutz notwendig. Dabei ist auf eine strikte Trennung zwischen den Verfahren der Marktüberwachung und der Betriebssicherheit zu achten.

Während sich die Aufsichtsmaßnahmen der Marktüberwachung an den Hersteller, seinen Bevollmächtigten, an den Einführer oder Händler richten und über die Gefahrenabwehr hinausgehen, sind beim Vollzug der BetrSichV immer einzelne konkrete Arbeitgeber bzw. Betreiber die Adressaten der behördlichen Maßnahmen.

Eine gegenseitige Information ist immer dann angezeigt, wenn die jeweils handelnde Behörde für ihren Aufgabenbereich Informationen zur Durchsetzung von Maßnahmen benötigt. Das privatrechtliche Verhältnis zwischen Arbeitgeber/Betreiber und Hersteller/Einführer/Händler bleibt von den behördlichen Maßnahmen unberührt.

Ablauf

Im Rahmen ihrer Aufsichtstätigkeit gem. BetrSichV stellt die Arbeitsschutzbehörde ggf. fest, dass ein Arbeitsmittel/eine Anlage nicht den Anforderungen des europäischen Binnenmarktes zum Zeitpunkt seiner erstmaligen Bereitstellung entspricht.

In der Regel erkennt zunächst eine Arbeitsschutzinstanz (Behörde oder Unfallversicherungsträger), dass ein Arbeitsmittel bei einem Arbeitgeber oder Betreiber nicht den Anforderungen bei der erstmaligen Bereitstellung im Sinne § 7 Abs. 1 Nr. 1 und Abs. 2 Nr. 1 bzw. § 12 Abs. 2 Nr. 1 Betriebssicherheitsverordnung entsprochen hat. Für die Mängelbeseitigung vor Ort ist dann einzig die Arbeitsschutzinstanz selbst zuständig, wenn durch das Arbeitsmittel/die Anlage eine Gefährdung für die Beschäftigten/Benutzer zu erwarten ist. Sie informiert zusätzlich die Marktüberwachungsbehörde über den festgestellten Mangel.

Zur weiteren Behandlung des Marktüberwachungsvorgangs fordert die Marktüberwachungsbehörde alle Erkenntnisse von der Arbeitsschutzinstanz ein, die die Nichtübereinstimmung des Arbeitsmittels mit den Anforderungen aus dem Produktsicherheitsrecht zum Zeitpunkt des Bereitstellens belegen. Darüber hinaus ist eine Beschreibung ggf. vorliegender konkreter Gefahren einzufordern.

Die Mitteilung der Arbeitsschutzbehörde wird dann wie jede andere eingehende Beschwerde als reaktive Marktüberwachung behandelt. (s. Teilprozess I)

Inhalt und Art der Weitergabe von Informationen der Marktüberwachungsbehörden an Andere richtet sich grundsätzlich nach den Bestimmungen des Produktsicherheitsgesetzes bzw. nach dem Verbraucherinformationsgesetz soweit zutreffend. (s. Untermodul Q) Diese Informationen können entsprechend auch an die Arbeitsschutzinstanzen weitergegeben werden.

In Einzelfällen können Inhalt und Art der Informationen zur Abwehr von konkreten Gefahren über die Erläuterungen des vorherigen Absatzes hinausgehen. Dies ist dann mit den jeweiligen Gefahrenabwehrverordnungen der Länder unter Abwägung aller Güter zu begründen.

Dokumentation

Die Dokumentation erfolgt entsprechend des Teilprozesses I und Untermodul Q.

Weitere Informationen finden sich im "Konzept zur Vertiefung der Zusammenarbeit zwischen den Akteuren im Bereich der Marktüberwachung und der Betriebssicherheit" (Beschluss des LASI anlässlich seiner 51. Sitzung im April 2008 12

8.6 Marktüberwachung im Internet

Allgemeines

Das Anbieten von Produkten zum Zweck der Bereitstellung auf dem Markt erfolgt längst nicht mehr nur in Einzelhandelsgeschäften, auf Märkten oder Messen. Das Internet hat in diesem Bereich aufgrund seiner enormen Flexibilität sowie der geringen Kosten an Bedeutung gewonnen. Andere Formen, wie das Anbieten über Kataloge, werden ebenfalls zunehmend vom Internet verdrängt.

Was ist "Anbieten von Produkten zum Zwecke der Bereitstellung auf dem Markt" eigentlich? Wer tut dies und wer ist in diesem Zusammenhang Normadressat für die Marktüberwachungsbehörde?

Mit dem ProdSG hat es eine von der Behörde zu beachtende Veränderung zum GPSG gegeben. War das Anbieten eines Produkts zum Zwecke der Bereitstellung auf dem Markt nach dem GPSG noch die Handlung eines Wirtschaftsakteurs im Rahmen der Bereitstellung eines Produkts auf dem Markt, ist diese Tätigkeit nunmehr gemäß § 2 Nummer 2 ProdSG dem Ausstellen zugeordnet, also mit dem Aufstellen oder Vorführen von Produkten zum Zwecke der Werbung gleichgestellt. Damit hat der Gesetzgeber dem Umstand Rechnung getragen, dass Produkte in zunehmendem Maße über das Internet vertrieben werden, wo sie nicht aufgestellt oder vorgeführt, sondern mit dem Ziel der Bereitstellung auf dem Markt angeboten werden. Der Aussteller wurde vom Gesetzgeber in das ProdSG aufgenommen, um die Person, die Produkte ausstellt, also zum Zwecke der Bereitstellung auf dem Markt anbietet, von den Personen abzugrenzen, die Produkte dann tatsächlich zum Vertrieb, Verbrauch oder zur Verwendung abgeben, den Herstellern, Bevollmächtigten, Einführern und Händlern. Normadressat in Bezug auf das Anbieten von Produkten zum Zweck der Bereitstellung auf dem Markt ist also zunächst immer der Aussteller.

Was bedeutet das für die Marktüberwachung und das Vorgehen der Behörde?

Hat die Marktüberwachungsbehörde nach dem früheren GPSG gegen einen Wirtschaftsakteur eine Maßnahme getroffen, mit der die Bereitstellung eines Produkts untersagt, beschränkt oder Bedingungen unterworfen wurde, war das Anbieten einbezogen. Das Verbot des Bereitstellens eines mit den Anforderungen des Gesetzes nicht konformen Produkts hatte zur Folge, dass der Wirtschaftsakteur dieses Produkt aus den Regalen nehmen musste und es auch nicht anderweitig, zum Beispiel über das Internet, zur Bereitstellung anbieten durfte.

Das ProdSG erlaubt es nun ausdrücklich, dass ein Aussteller Produkte, die mit den Anforderungen des Gesetzes nicht konform und damit möglicherweise sogar gefährlich sind, zum Zweck der Bereitstellung auf dem Markt anbietet. Nach § 3 Absatz 5 ProdSG muss der Aussteller jedoch deutlich darauf hinweisen, dass das Produkt die Anforderungen nicht erfüllt und erst erworben werden kann, wenn die entsprechende Übereinstimmung hergestellt ist. Um dem Aussteller mehr Flexibilität hinsichtlich der Form des zu gebenden Hinweises einzuräumen und unter Berücksichtigung der Besonderheit des Ausstellens im Internet wurde die bisherige Verpflichtung eines Hinweises mittels Schild nicht beibehalten, sondern stattdessen die Verantwortung, eine geeignete Form des Hinweises auszuwählen, dem Aussteller übertragen.

Von der Behörde ist bei der Marktüberwachung grundsätzlich zu beachten, dass ein Produkt in der Regel von einer Person, die zunächst als Aussteller zu betrachten ist, zur Bereitstellung auf dem Markt angeboten wird, bevor es dann von derselben Person als Wirtschaftsakteur abgegeben wird. Die Behörde wird also in jedem Einzelfall prüfen und im Ergebnis entscheiden müssen, gegen welche Person sie ihre Maßnahme richtet. Sie kann das Anbieten eines Produkts, das den Anforderungen des Gesetzes nicht entspricht, zum Zweck der Bereitstellung auf dem Markt nicht untersagen, solange das Ausstellen unter Einhaltung der Bestimmungen des § 3 Absatz 5 ProdSG durch einen deutlichen Hinweis erfolgt. Das gilt auch dann, wenn sie derselben Person als Wirtschaftsakteur die Bereitstellung des Produkts untersagen müsste. Die Behörde hat nach dem Verhältnismäßigkeitsgrundsatz immer das mildeste Mittel zu wählen und das ist zunächst die Durchsetzung der Bestimmungen zum Ausstellen. Obwohl die Durchsetzung der Einhaltung der Bestimmungen des § 3 Absatz 5 ProdSG zum Ausstellen die richtige und zunächst auch ausreichende Maßnahme der Behörde ist, sollte bei Mängeln der Risikoklasse 3 oder 4 auf den freiwilligen Verzicht des Anbietens von Produkten zum Zweck der Bereitstellung auf dem Markt durch den Aussteller hingewirkt werden. Es wird in jedem Einzelfall zu prüfen sein, ob die Untersagung des Bereitstellens auf dem Markt gegenüber dem Wirtschaftsakteur angemessen ist, wenn gegenüber dieser Person als Aussteller das rechtskonforme Anbieten zur Bereitstellung auf dem Markt durchgesetzt werden konnte.

Vorgehensweise

Es ist egal, ob ein Produkt im Einzelhandelsgeschäft, auf dem Markt, auf einer Messe, über Kataloge, andere Druckmedien oder eben über das Internet zur Bereitstellung auf dem Markt angeboten wird. Das Vorgehen und die Maßnahmen der Marktüberwachung richten sich grundsätzlich nach den in den entsprechenden Abschnitten/Modulen dieser Handlungsanleitung angeführten Grundsätzen.

Prüfung "Wirtschaftliche Unternehmung"

Auf den verschiedenen Marktplätzen im Internet werden von unterschiedlichen Geschäftspartnern Produkte angeboten, häufig auch von privaten Personen. Da das ProdSG nicht auf private Aussteller/Verkäufer anwendbar ist, hat im jeweiligen Einzelfall eine Beurteilung zu erfolgen, ob ein Ausstellen oder Bereitstellen auf dem Markt im Rahmen einer Geschäftstätigkeit vorliegt. Grundsätzlich kann davon ausgegangen werden, dass eine Person im Rahmen einer Geschäftstätigkeit handelt, wenn sie planmäßig und dauerhaft Produkte und/oder Leistungen anbietet. Auch das einmalige Anbieten von Produkten in hohen Stückzahlen kann ein geschäftsmäßiges Handeln sein.

Bei der Einordnung ist es unerheblich, ob das Ausstellen oder Bereitstellen auf dem Markt nur "nebenberuflich" oder "hauptberuflich" erfolgt. Die Feststellung, ob ein privates oder geschäftsmäßiges Handeln vorliegt, kann nur anhand der Umstände des konkreten Einzelfalls getroffen werden. Die nachfolgenden Anhaltspunkte sollen Hilfestellung bei der Einschätzung geben.

Anhaltspunkte für Privatpersonen

Anhaltspunkte für das Handeln im Rahmen einer Geschäftstätigkeit

Internetauktionshäuser

Wenn Produkte über Internetauktionshäuser ausgestellt und verkauft werden, besteht regelmäßig das Problem, dass die wirklichen Namen und Adressen der Aussteller oder Wirtschaftsakteure nicht bekannt sind. Der Marktüberwachungsbehörde ist es damit praktisch unmöglich, gegen den Aussteller/Verkäufer nichtkonformer Produkte vorzugehen. Obwohl das Internetauktionshaus selbst weder Aussteller noch Wirtschaftsakteur im Sinne des ProdSG ist, ist es in solchen Fällen der einzige taugliche Adressat einer behördlichen Maßnahme. Für eine effektive Gefahrenabwehr ist es notwendig, dass die Marktüberwachungsbehörde gegen die Aussteller/Verkäufer vorgehen kann. Da diese unbekannt sind, muss die Marktüberwachungsbehörde versuchen, Name, Adresse, etc. der Aussteller/Verkäufer herauszufinden. Die Übermittlung der Aussteller-/Verkäuferdaten ist angemessen, und das Geheimhaltungsinteresse des Internetauktionshauses muss hinter dem Recht auf körperliche Unversehrtheit zurückstehen. Somit ergibt sich die Befugnis der Marktüberwachungsbehörde im Sinne § 28 Abs. 2 ProdSG, auch von einer Person, die nicht Wirtschaftsakteur oder Aussteller ist, notwendige Auskünfte zu verlangen. Nach aktueller Rechtslage steht dem auch das Telemediengesetz - TMG - nicht entgegen.

Vorgehen bei Internetauktionshäusern

Hat die Marktüberwachungsbehörde die Daten des Ausstellers/Verkäufers ermittelt, übersendet sie den Vorgang per ICSMS (neue PI bzw. Ergänzung einer bestehenden PI) an die am Sitz dieser Person zuständige Behörde. Die weiteren Ermittlung und die Einleitung notwendiger Maßnahmen sind dann vor Ort durchzuführen. In das ICSMS sind sämtlich vorliegende Angaben einzutragen. Zur "Beweissicherung" ist die entsprechende Internetseite abzuspeichern.

Kann durch die Maßnahmen vor Ort ein bestehendes Risiko nicht beseitigt werden, sind ggf. weitere Maßnahmen unter Beachtung der Risikoschwere beim Internetauktionshaus, z.B. Warnung, befristete Aussetzung oder Löschung des betreffenden Angebots, einzuleiten.

Bei gegenwärtigem ernsten Risiko kann die Marktüberwachungsbehörde auch gegen das Internetauktionshaus selbst vorgehen, wenn andere behördliche Maßnahmen sich gegenüber dem Aussteller oder Wirtschaftsakteur als nicht durchführbar oder Erfolg versprechend erweisen. Dem Internetauktionshaus kann unter den vorgenannten Bedingungen, z.B. das Voranstellen von Warnhinweisen zu einem Angebot, die Löschung eines bestimmten Produktangebots oder sämtlicher Angebote zu einem bestimmten Produkt angeordnet werden.

8.7 Evaluierung der Marktüberwachungsaktivitäten und der Marktüberwachungsprogramme der Länder

Grundlagen

Art. 18 Abs. 5 und 6 VO (EG) 765/2008
§ 25 Abs. 1 ProdSG

Beschreibung

Jeder Mitgliedstaat der EU hat gemäß Art. 18 Abs. 5 VO (EG) 765/2008 ein nationales Marktüberwachungsprogramm aufzustellen, durchzuführen und der Europäischen Kommission zu melden, erstmals zum 1.01.2010. In Deutschland wurde das nationale Marktüberwachungsprogramm im Bereich ProdSG (damals noch GPSG) in Zusammenarbeit von Bund und Ländern erarbeitet und über den Arbeitsausschuss Marktüberwachung kommuniziert. Es umfasst 10 Handlungsfelder, in denen die Länder Marktüberwachungsaktionen durchführen. Dazu haben die Länder Überwachungskonzepte erstellt, die sich über einen bestimmten Zeitraum (auch mehrjährig) in mindestens einem dieser Handlungsfelder erstrecken.

Die von den Ländern aufgestellten Überwachungskonzepte sind regelmäßig, mindestens alle vier Jahre, zu überprüfen und auf ihre Wirksamkeit hin zu bewerten (Evaluierung).

Aufgaben / Tätigkeiten der Behörde

Die Länder haben sich im AAMÜ (24. Sitzung) darauf verständigt, die Bewertung der Marktüberwachungsaktivitäten im Bereich des Produktsicherheitsgesetzes künftig anhand von in einem Dokument der Europäischen Kommission (N026, s. Anlage 10) aufgelisteten Kriterien vorzunehmen.

Zusätzlich soll die Anzahl der je Handlungsfeld durchgeführten Marktüberwachungsaktionen Bestandteil dieser Bewertung sein.

Außerdem sollen der Kommission diejenigen Ergebnisse aus der Tabelle 5 (der Jahresberichterstattung der Arbeitsschutzbehörden) mitgeteilt werden, die in der Vergangenheit im Rahmen der Abfrage zu den "Enforcement Indicators" gemeldet wurden. Das sind im Einzelnen:

Dokumentations- / Informationspflichten

Die obersten für die Marktüberwachung im Bereich ProdSG zuständigen Landesbehörden übermitteln die Ergebnisse der Evaluierung an den AAMÜ, der wiederum die Kommunikation mit den für den Kontakt zur Europäischen Kommission zuständigen Bundesministerium (derzeit BMWi) sicherstellt.

Anlage 10 Dokument N026

9 Verweisungen

Dokumente und Quellen, auf die in dieser Handlungsanleitung verwiesen wurde, sind auf einer Internetseite der Homepage der BAua im Bereich Marktüberwachung abgelegt. Dies hat den Vorteil, dass sie dort aktuell gehalten werden können. Die Seite ist unter der Adresse:

http://www.baua.de/de/Geraete-und-Produktsicherheit/Marktueberwachung/Marktueberwachung.html nnn=true

aufrufbar.

Neben unverbindlichen Musterschreiben für die Durchführung der Marktüberwachung stehen dort unter anderem folgende, überwiegend von Arbeitsgruppen des AAMÜ erarbeitete und vom AAMÜ zur Anwendung empfohlene Dokumente zum Download bereit:

Werden veraltete oder nicht funktionierende Links festgestellt, ist jeweils die oberste Landesbehörde zu informieren.

Ebenfalls auf der Website der BAua unter http://www.baua.de/de/Produktsicherheit/Rechtstexte/Rechtstexte.html

sind sämtliche Rechtstexte zum New Legislative Framework (NLF) sowie zum ProdSG und den darauf gestützten VOen zu finden.

10 Anlagen

Folgende Anlagen beziehen sich auf oben beschriebene Module bzw. Abschnitte:

  1. Handlungsanleitung Zoll (zu Teilprozess II)
  2. Deutsches Marktüberwachungsprogramm (zu Teilprozess III)
  3. Mitteilung nach § 116 Abgabenordnung (zu Modul 4)
  4. Projektplan für Marktüberwachungsaktionen (zu Modul 12)
  5. Verschwiegenheitserklärung (zu Teilprozess IV und Modul 13)
  6. Produkterfassungsbögen (zu Modul 13)
  7. Hinweise zum ProdSG für Aussteller (zu Modul 13)
  8. Verfahrensablauf Kompetenzübergang auf ZLS (zu Untermodul W)
  9. Geschäftsordnung des AAMÜ (zu Abschnitt 8.4)
  10. Dokument N026 (zu Abschnitt 8.7)
  11. Schutzklauselverfahren nach Niederspannungsrichtlinie (zu Untermodul M)

Wird in den Anlagen Überarbeitungsbedarf/Aktualisierungsbedarf erkannt, ist jeweils die oberste Landesbehörde zu informieren.

.

  Anlage 1
der LV 36
(Stand: 5.03.2014)

Handlungsanleitung für die Zusammenarbeit der für die Kontrolle der Außengrenzen zuständigen Behörden (Zollbehörden) und der Marktüberwachungsbehörden 1

Rechtliche Grundlage für die Zusammenarbeit der Zollbehörden mit den Marktüberwachungsbehörden ist die Verordnung (EG) Nr. 765/2008 des europäischen Parlaments und des Rates über die Vorschriften für die Akkreditierung und Marktüberwachung im Zusammenhang mit der Vermarktung von Produkten und zur Aufhebung der Verordnung (EWG) Nr. 339/93 des Rates (nachstehend VO genannt).

Diese VO, im Speziellen ihr Kapitel III, ist die Grundlage des Handelns der Zollbehörden und der Marktüberwachungsbehörden bei Kontrollen von in den Gemeinschaftsmarkt eingeführten Produkten. Dabei ist zu beachten, dass die Zoll- und Marktüberwachungsbehörden nach den Artikeln 27 bis 29 der VO nur bei Produkten tätig werden können, die zur Überführung in den freien Verkehr angemeldet werden, um im Rahmen einer Geschäftstätigkeit in Verkehr gebracht zu werden.

Nach Art. 27 Abs. 3 der VO setzt die Zollstelle die Freigabe 2 für ein Produkt aus, wenn bei den Kontrollen einer der folgenden Sachverhalte festgestellt wird:

  1. Das Produkt weist Merkmale auf, die Grund zu der Annahme geben, dass es bei ordnungsgemäßer Installation und Wartung sowie bei bestimmungsgemäßer Verwendung eine ernste Gefahr für Gesundheit, Sicherheit, Umwelt oder für andere öffentliche Interessen nach Artikel 1 der VO 3 darstellt;
  2. dem Produkt liegen nicht die in den Harmonisierungsrechtsvorschriften der Gemeinschaft vorgeschriebenen schriftlichen oder elektronischen Unterlagen bei oder es fehlt die nach diesen Rechtsvorschriften erforderliche Kennzeichnung;
  3. die CE-Kennzeichnung ist auf nicht wahrheitsgemäße oder irreführende Weise auf dem Produkt angebracht.

Form der Zusammenarbeit / Zuständigkeiten

1. Die Zollstelle informiert die zuständige Marktüberwachungsbehörde unverzüglich mit Formblatt über die Aussetzung der Freigabe und stellt ihr alle für die Prüfung der Einfuhrfähigkeit erforderlichen Angaben und Produktmuster zu Verfügung.

2. Nach § 3 Abs. 1 Nr. 4 Verwaltungsverfahrensgesetz ist diejenige Marktüberwachungsbehörde zuständig, in deren Bezirk der Ort der Einfuhr liegt (Anlass für das Amtshandeln). Sie ist zuständig für die Prüfung der Zulässigkeit des Inverkehrbringens nach den Harmonisierungsrechtsvorschriften der Gemeinschaft und hat dabei alle Befugnisse gemäß Kapitel III der VO.

3. Stellt die Marktüberwachungsbehörde fest, dass das Produkt eine ernste Gefahr darstellt, ist sie nach Artikel 29 Abs. 1 und 4 der VO verpflichtet, Maßnahmen zu treffen, um das Inverkehrbringen dieses Produkts zu verhindern. Sie informiert die Zollstelle mit Hilfe der Kontrollmitteilung über ihre Entscheidung und fordert die Zollstelle auf, den nach Artikel 29 Abs. 1 der VO vorgesehenen Vermerk anzubringen 4

4. Stellt die Marktüberwachungsbehörde dagegen fest, dass das Produkt keine ernste Gefahr darstellt, es aber dennoch nicht den geltenden Harmonisierungsrechtsvorschriften der Gemeinschaft entspricht, so trifft sie die gebotenen Maßnahmen entsprechend Artikel 29 Abs. 2 der VO. Sie informiert die Zollstelle mit Hilfe der Kontrollmitteilung über ihre Entscheidung. Verbietet die Marktüberwachungsbehörde das Inverkehrbringen des Produkts, fordert sie die Zollstelle auf, den nach Artikel 29 Abs. 2 der VO vorgesehenen Vermerk anzubringen 5.

5. Die Zollstelle bringt auf Ersuchen der Marktüberwachungsbehörde auf der dem Produkt beigefügten Warenrechnung sowie auf allen sonstigen einschlägigen Begleitpapieren oder, wenn die Datenverarbeitung elektronisch erfolgt, im Datenverarbeitungssystem selbst den in Art. 29 Abs. 1 bzw. Abs. 2 der VO vorgesehenen Vermerk an und unterstützt im Rahmen der zollamtlichen Überwachung die Marktüberwachungsbehörde bei der Durchsetzung der von ihr getroffenen Maßnahmen. Wird dieses Produkt anschließend für ein anderes, nicht der Überführung in den zollrechtlich freien Verkehr dienendes Zollverfahren angemeldet und erhebt die Marktüberwachungsbehörde dagegen keinen Einwand, werden ebenfalls die vorgesehenen Vermerke unter den gleichen Voraussetzungen auf den Unterlagen für dieses Verfahren angebracht. Die Marktüberwachungsbehörde kann bereits mit der Mitteilung über die nicht zulässige Freigabe erklären, dass gegen die Überführung in ein anderes Zollverfahren (als der Überführung in den freien Verkehr) keine Einwände bestehen.

6. Ist die Marktüberwachungsbehörde der Auffassung, dass das Produkt keine ernste Gefahr für Gesundheit und Sicherheit darstellt und dass es den geltenden Harmonisierungsrechtsvorschriften der Gemeinschaft entspricht, so teilt sie dies der Zollstelle mit dem übersandten Formblatt mit. Die Zollstelle übernimmt dann die weitere zollrechtliche Abfertigung (Freigabe) des Produkts.

Klarstellung zur in Artikel 28 der VO genannten Drei-Tage-Frist

Falls die Marktüberwachungsbehörde innerhalb von drei Arbeitstagen nach der Aussetzung der Freigabe der Zollstelle keine Mitteilung über getroffene Maßnahmen gegeben hat, ist das Produkt freizugeben.

Liegt jedoch eine Antwort vor, wobei die Erklärung, den Fall zu übernehmen ausreicht, bleibt die Überlassung bis zu einer endgültigen Entscheidung der Marktüberwachungsbehörde ausgesetzt.

Es ist nicht notwendig, dass das gesamte Verfahren von Zurückhaltung bis Freigabe eines Produktes durch die Zollstelle innerhalb von drei Tagen abgeschlossen sein muss. Die Aussetzung der Freigabe gilt solange, wie dies für eine angemessene Produktprüfung durch die Marktüberwachungsbehörde erforderlich ist.

Zollstelle

.................................................................................................

.................................................................................................

.................................................................................................

.................................................................................................

Datum: ......................................................
Telefon: ......................................................
Telefax: ......................................................
E-Mail: ........................................................
Bearbeiter: ...................................................
Kontrollmitteilung nach Verordnung (EG) Nr. 765/2008
Gemäß Artikel 27 Abs. 3 VO (EG) Nr. 765/2008 informiere ich die zuständige Marktüberwachungsbehörde darüber, dass für die unten genannten Waren hier am die Freigabe zum freien Verkehr ausgesetzt wurde.
Zuständige Marktüberwachungsbehörde

.....................................................................................................................................
.....................................................................................................................................
.....................................................................................................................................

Registrier-Nr. und Datum der Zollanmeldung: ..............................................
Bezeichnung und Art der Ware:

....................................................................................

....................................................................................

Menge

....................................

....................................

Codenummer

Herkunfts- bzw. Ursprungsland:

Name, Anschrift, des Versenders:

................................................................

................................................................

................................................................

.................................................................

Name, Anschrift, des Einführers:

...............................................................

...............................................................

...............................................................

................................................................

Grund der Beanstandung:

[ ] CE-Kennzeichnung fehlt oder ist zweifelhaft

[ ] Sonstige-Kennzeichnung fehlt oder ist zweifelhaft

[ ] Konformitäts-/Herstellererklärung, bzw. weitere Dokumente fehlen oder sind zweifelhaft

[ ] Verdacht bzgl. des Vorhandensein einer Gefahr

Erläuterung: ....................................................................................................

.........................................................................................................................

.........................................................................................................................

.........................................................................................................................

Anlagen: ..........................................................................................................
Im Auftrag

...............................
Unterschrift, Datum

Mitteilung der zuständigen Marktüberwachungsbehörde
[ ] Freigabe kann erfolgen

[ ] Freigabe kann nicht erfolgen

[ ] Gefährliches Erzeugnis, bitte Vermerk nach Artikel 29 Abs. 1 anbringen

[ ] Nichtkonformes Erzeugnis, Inverkehrbringen wurde verboten, bitte Vermerk nach

Artikel 29 Abs. 2 anbringen

[ ] Keine Einwände gegen die Überführung in ein anderes Zollverfahren

[ ] Vor Überführung in anderes Zollverfahren ist die Marktüberwachungsbehörde einzubinden

[ ] Sonstige Maßnahmen / Mitteilungen / Mängelhinweise:

Im Auftrag

......................................
Unterschrift, Datum

____

1) Beschluss-Fassung 20. AAMÜ-Sitzung (top 2.3)

2) Bei der Freigabe nach der VO handelt es sich nach den zollrechtlichen Vorschriften um die Überlassung in den zollrechtlich freien Verkehr

3) Dort werden beispielhaft folgende öffentliche Interessen genannt: Gesundheit und Sicherheit im Allgemeinen, Gesundheit und Sicherheit am Arbeitsplatz, Verbraucher- und Umweltschutz sowie Sicherheit

4) "Gefährliches Erzeugnis - Überführung in den zollrechtlich freien Verkehr nicht gestattet - Verordnung (EG) Nr. 765/2008"

5) "Nicht konformes Erzeugnis - Überführung in den zollrechtlich freien Verkehr nicht gestattet - Verordnung (EG) Nr. 765/2008."

.

Marktüberwachungsprogramm 2014 - 2017 für den Bereich des Produktsicherheitsgesetzes ( ProdSG )  Anlage 2
der LV 36
(Stand: 5.03.2014)

Dieses Dokument beschreibt das Marktüberwachungsprogramm für die Jahre 2014 bis 2017 für den Bereich des Produktsicherheitsgesetzes ( ProdSG) und der darauf gestützten Verordnungen. Es dient der Umsetzung des Artikels 18 Absatz 5 der Verordnung (EG) Nr. 765/2008 in den genannten Rechtsbereichen.

Geltungsbereich des Marktüberwachungsprogramms:

Das Programm findet Anwendung für die Marktüberwachung im Bereich des Produktsicherheitsgesetzes. Mit diesem Gesetz wurde die Richtlinie über die allgemeine Produktsicherheit sowie weitere 11 Richtlinien nach dem neuen Konzept in deutsches Recht umgesetzt. Darüber hinaus wurde auch die Richtlinie 2000/14/EG über umweltbelastende Geräuschemissionen von zur Verwendung im Freien vorgesehenen Geräten und Maschinen mit diesem Gesetz in nationales Recht umgesetzt. Die in dem Gesetz enthaltenen horizontalen Regelungen, insbesondere die Bestimmungen zu den Befugnissen und Pflichten der Marktüberwachungsbehörden, gelten somit für alle Produkte, die von den folgenden Richtlinien erfasst werden:

Schwerpunkte für die aktive Marktüberwachung für den Zeitraum von 2014 bis 2017:

Um die von den Ländern jährlich festgelegten Aktionen im Rahmen der aktiven Marktüberwachung zu bündeln, soll eine risikoorientierte Konzentration auf Schwerpunktthemen erfolgen. Dafür werden die folgenden Handlungsfelder mit entsprechenden Zielvorgaben und Vorschlägen für mögliche Aktionen unterlegt:

1. Optimierung der zielgruppenbezogenen Information

Begründung:

Bestehendes Informationsangebot ist für die unterschiedlichsten Zielgruppen nicht transparent. Es bestehen einerseits Überschneidungen, andererseits auch Defizite.

Ziel:

Erreichung einer verbesserten Transparenz und gegebenenfalls Konsolidierung des bestehenden Informationsangebots. Systematische Beseitigung von Defiziten. Einfacher und übersichtlicher Zugang für die Zielgruppen.

Mögliche Aktionen:

Entwicklung neuer Formen der Informationsvermittlung, Verlinkung der Internetangebote der Länder. Verstärkte Einbeziehung der Zielgruppen (z.B. Verbraucher, Hersteller) bei der Aufbereitung von Informationen. Bereitstellung von Informationen über das Produktsicherheitsportal der Bundesanstalt für Arbeitsschutz und Arbeitsmedizin (BAuA) (http://www.produktsicherheitsportal.de/)

2. Einheitliche Anwendung der RAPEX-Leitlinien

Begründung:

Die RAPEX-Leitlinien sind allgemeingültige Grundlagen der europäischen Marktüberwachung. Die einheitliche Anwendung in Deutschland soll - wo nötig - verbessert werden.

Ziel:

Nachvollziehbarkeit und Akzeptanz einer Produktbewertung für ein einheitliches Verwaltungshandeln in der Marktüberwachung.

Mögliche Aktionen:

Vermittlung von Wissen, Workshops, regelmäßige Erfahrungsaustausche (ERFA), auch länderübergreifend, zu den RAPEX-Leitlinien.

3. Zusammenarbeit mit dem Zoll

Begründung:

Die Zusammenarbeit mit dem Zoll ist auch weiterhin verbesserungsfähig.

Ziel:

Förderung eines permanenten gegenseitigen Informationsaustausches; Etablierung eines Systems zur zielgerichteten Information an die Zollbehörden über risikorelevante Produkte/Produktkategorien; Optimierung der Prozesse bei der Erstellung und Umsetzung von Risikoprofilen.

Mögliche Aktionen:

Durchführung von Marküberwachungsaktionen auf unterschiedlichen lokalen Ebenen, ggf. in Ergänzung der jährlichen Marktüberwachungsaktionen der Länder.

4. Elektronische Vertriebswege

Begründung:

Der Vertrieb über das Internet gewinnt zunehmend an Bedeutung. Marktüberwachung ist erforderlich, um Wettbewerbsverzerrungen gegenüber dem stehenden Gewerbe zu verhindern.

Ziel:

Verbesserte Handlungsmöglichkeiten im Rahmen der Marktüberwachung, Ausstellen und Bereitstellung rechtskonformer Produkte.

Mögliche Aktionen:

Durchführung von Marktüberwachungsaktionen zu im Internet angebotenen Produkten, wobei nicht die Zahl der Kontrollen, sondern die Informationsbeschaffung über Warenströme und Anbieter sowie die Aufbereitung dieser Informationen im Vordergrund steht.

5. Mitwirkung in der Normung

Begründung:

Beschluss der 51. LASI-Sitzung:

Der LASI hält eine Einflussnahme auf geeigneten Wegen, z.B. über die KAN bzw. über eine punktuelle Mitarbeit in ausgewählten Normungsgremien, für geboten.

Ziel:

Änderung von Normen entsprechend den Erkenntnissen der Marktüberwachung.

Mögliche Aktionen:

Querschnittsaufgabe,
Anlassbezogene Mitwirkung bei der Entwicklung oder Änderung von Normen, zeitlich begrenzte Mitarbeit in Normungsgremien, Erarbeitung von technischen Spezifikationen (Beispiel: Steckadapter).

6. Unfallgefahren durch Strom

Begründung:

Nach Informationen der BAua (Auswertung von Unfallberichten/Pressemeldungen) gibt es in diesem Bereich ein signifikantes Unfallgeschehen.

Ziel:

Erhöhung des Schutzniveaus

Mögliche Aktionen:

Aufbereitung der bei der BAua vorhandenen Informationen, Festlegen von Prüfkriterien, verstärkte Marktüberwachung bei den als gefährlich erkannten Produktgruppen, Feststellung von Handlungsnotwendigkeiten bei Normen.

7. Marktüberwachung und Arbeitssicherheit

Begründung:

Eine Anzahl von Produkten, die ausschließlich für die Verwendung bei der Arbeit bestimmt sind oder für eigene Zwecke hergestellt werden, können nicht im Handel kontrolliert werden. Sie werden erst aufgrund von Bestellungen produziert und direkt vor Ort montiert oder an den Einsatzort geliefert oder im Rahmen der Eigenherstellung erstmalig verwendet (z.B. Maschinen, Aufzüge, Anlagen). Hier ist die Zusammenarbeit mit den für die Arbeitssicherheit zuständigen Behörden/Kollegen erforderlich.

Ziel:

Aktivierung der Zusammenarbeit der für die Marktüberwachung und der für den Arbeitsschutz zuständigen Behörden/Kollegen auf der Basis des "Konzeptes zur Vertiefung der Zusammenarbeit zwischen den Akteuren im Bereich der Marktüberwachung und der Betriebssicherheit".

Mögliche Aktionen:

Regelmäßige Kommunikation auf der Basis des "Konzepts zur Vertiefung der Zusammenarbeit zwischen den Akteuren im Bereich der Marktüberwachung und der Betriebssicherheit", Ermittlung von Einsatzorten neuer Produkte, gemeinsame Begehungen.

8. Sicherheit von Produkten für Kinder

Begründung:

Sicherheit von Kindern hat einen hohen gesellschaftlichen Stellenwert. Auswertungen in ICSMS zeigen, dass eine große Anzahl von Produkten sicherheitstechnische Mängel aufweisen.

Ziel:

Ermittlung kritischer Produktgruppen; verstärkte Marktüberwachung innerhalb der identifizierten Produktgruppen, verbesserte Informationen für Eltern, Feststellung von Handlungsnotwendigkeiten bei Normen.

Mögliche Aktionen:

Auswertung von RAPEX- und ICSMS-Meldungen sowie von vergleichbaren Quellen (z.B. Unfall- und Zeitungsberichte, Mitteilungen der BAuA).

9. Massenprodukte

Begründung:

Nach den Auswertungen in ICSMS werden bei diesen Produkten zum Teil erhebliche sicherheitstechnische Mängel festgestellt.

Ziel:

Bereitstellung von als gefährlich identifizierten Produkten aus den ermittelten Produktgruppen auf dem Markt verhindern, insbesondere unter Berücksichtigung der Nachhaltigkeit der getroffenen Maßnahmen

Mögliche Aktionen:

Produktgruppenbezogene Marktüberwachungsaktionen, Schwerpunkt liegt auf Auswertung / Berichterstattung:

Anzahl unsicherer Produkte / Anzahl geprüfter Produkte jeweils für Deutschland und für Drittstaaten, ggf. Entwicklung von Methoden zur nachhaltigen Verbesserung bei Importprodukten.

10. Marktüberwachung auf Messen

Begründung:

Auf Messen und Ausstellungen wird eine Vielzahl von Produkten von unterschiedlichen Wirtschaftsakteuren, auch aus Drittstaaten, ausgestellt. Hierdurch haben die Marktüberwachungsbehörden die Möglichkeit, durch gezielte Überprüfungen effektiv und effizient bereits im Vorfeld regulierend auf den Markt einzuwirken. Überregionale Messen und Ausstellungen bieten zudem die Möglichkeit eines branchenübergreifenden Knowhow-Transfers in Bezug auf neue Entwicklungen, Technologien und Produktinnovationen. Diese Kenntnisse sind hilfreich bei sicherheitstechnischen Beurteilungen von Produkten.

Ziel:

Ausgestellte Produkte auf deren Rechtskonformität prüfen und auf erforderliche Korrekturmaßnahmen vor dem Bereitstellen hinwirken.

Mögliche Aktionen:

Produktbezogene Marktüberwachungsaktionen insbesondere auf überregionalen Leit- und Fachmessen durchführen.

.

  Anlage 3
der LV 36
(Stand: 5.03.2014)


__________________________
Ort, Datum
Gericht/Behörde: ____________________________
Tel.: ____________________________
Az./Gz.: ____________________________

[ ] Finanzamt (Steuerfahndungsstelle)

_________________________________

_________________________________

soweit dieses o.g. Fa nicht bekannt ist:

[ ] Bundeszentralamt für Steuern
53221 Bonn

Mitteilung nach § 116 der Abgabenordnung (AO)

Bei der nachfolgend beschriebenen dienstlichen Tätigkeit

z.B. gerichtliches Verfahren / Verwaltungsverfahren wegen ...

haben sich Anhaltspunkte für das Vorliegen einer Steuerstraftat durch [ ] Herrn [ ] Frau (Bitte Zutreffendes ankreuzen.)

Name: Vorname(n):
Geburtsname: Beruf, Tätigkeit:
Geburtsort: Staatsangehörigkeit:
Geburtsdatum:
PLZ, Ort: Straße, Nr.:
ggfs. Firmenname:
Firmenanschrift

aufgrund des nachfolgend dargestellten Sachverhalts ergeben. (Bitte ggf. weitere Blätter beifügen.)

z.B. mutmaßlich unversteuerte Einnahmen/Umsätze aus ...




Beweismittel liegen vor [ ] ja [ ] nein
Verwahrort der Beweismittel:
Herausgabe der Beweismittel beabsichtigt [ ] ja, am __________________ [ ] nein

________________________
(Unterschrift)

.

  Anlage 4
der LV 36
(Stand: 5.03.2014)


Projektplan für Marktüberwachungsaktionen

Titel
MÜ-Ziel
MÜ-Themenbereich
(entsprechend der Operationalisierung, aus 5 Themenbereichen)
MÜ-Handlungsfeld
(entsprechend der Operationalisierung, aus 10 Handlungsfeldern)
1. Thema
(schlüssige Bezeichnung des Projektinhalts, problem- und ergebnisorientiert)
Kurztitel
2. Anlass
(Beschreibung der Ausgangslage, Begründung für Aktion, treffende Benennung des zentralen Punktes der Problematik, mögliche/vermutete Ursachen und gesamtgesellschaftliche Auswirkungen)
3. Ziele Indikatoren
(objektiv nachprüfbar)
Quellen der Nachprüfbarkeit
Projektziele, Erwartete Ergebnisse
(Was soll bewirkt und erreicht werden?)
Aktivitäten
(Wie sollen Ergebnisse erzielt werden? Inkl. Nennung der Methoden)
4. Adressaten / Zielgruppen
Personengruppen
(z.B. Arbeitnehmer, Kinder, Verbraucher allg.)
Betriebe
(z.B. Hersteller, Importeure, Händler)
5. Projektbeteiligte
Verantwortlich
(Projektverantwortlicher, Stellvertreter, jeweilige Kontaktdaten)
Kooperationspartner
(mögliche Arbeitsteilung mit anderen Ländern und/oder Regionalinspektionen, UVT, Gewerkschaften oder Verbänden)
6. Inhalt / Methoden einschl. Zeitstruktur
Planungsphase
(Aufgabenklärung, Suche nach und Abstimmung mit allen Projektbeteiligten, Auswahl von Methoden, Festlegung des Vorgehens bei der Erhebung eines Ausgangszustandes als Grundlage für die Evaluierung der Zielerreichung)
Vorbereitungsphase
(bspw. Schulungsbedarf der Akteure, Erstellung von Checklisten, Vorlagen u.ä., Entwicklung und Erprobung von Methoden und Instrumenten)
Durchführungsphase
(Beschreibung aller Kontaktschritte und Kooperationen mit den Zielgruppen)
Abschlussphase
(Zusammenfassung der projekteigenen Erhebungen zur Evaluation, Dokumentation, Auswertung, Wissenstransfer etc.)
7. Geplanter bzw. erwarteter Ressourceneinsatz
Personaleinsatz
(in Personentagen)
Sachmittel
(in Euro)
8. Bezüge zu anderen Programmen und Projekten
9. Bemerkungen

.

Verschwiegenheitserklärung  Anlage 5
der LV 36
(Stand: 5.03.2014)

Verschwiegenheitserklärung / Geheimhaltungsvertrag

Zwischen dem / der ..............................................................................

vertreten durch

im Folgenden: Berechtigte/r ...............................................................

und

dem / der ..............................................................................................

vertreten durch

im Folgenden: Pflichtige/r ................................................................

wird folgende Verschwiegenheitsvereinbarung getroffen:

Die Parteien nehmen zur Kenntnis, dass die im Rahmen der Betretung, Besichtigung und Produktprüfung gewonnenen Informationen für die betroffenen Hersteller, Einführer oder Händler der betroffenen Produkte von besonderer Bedeutung sind und deshalb nach den geltenden Bestimmungen geschützt werden.

Vor diesem Hintergrund verpflichtet sich der Pflichtige gegenüber dem Berechtigten, alle Informationen, Daten, Namen und Fakten, die ihm im Zusammenhang mit der Betretung, Besichtigung und Produktprüfung anvertraut oder sonst wie bekannt werden, vertraulich zu behandeln und ohne ausdrückliche, schriftliche Erlaubnis, nicht für eigene Zwecke zu gebrauchen, zu verwerten oder an Dritte weiterzugeben.

Diese Verpflichtung erstreckt sich auf die im Rahmen der Betretung, Besichtigung und Produktprüfung betroffenen Geheimnisse der Hersteller, Einführer oder Händler der betroffenen Produkte. Es umfasst insbesondere die zum persönlichen Lebensbereich gehörenden Geheimnisse sowie die Betriebs- und Geschäftsgeheimnisse.

Der Pflichtige nimmt zur Kenntnis, dass ein Verstoß gegen diese Verpflichtung für den Berechtigten zu erheblichen Nachteilen führen kann. Für jeden begangenen Verstoß gegen diese Verschwiegenheitsvereinbarung verpflichtet sich der Pflichtige an den Berechtigten eine Strafzahlung in Höhe von 3.000 Euro zu leisten. Der Berechtigte behält sich die Geltendmachung weiterer Ansprüche vor. Der Pflichtige erklärt sich damit einverstanden, den Berechtigten von etwaigen Schadensersatzansprüchen, die aufgrund eines durch den Pflichtigen begangenen Verstoßes gegen diese Verschwiegenheitserklärung, durch den Hersteller, Einführer oder Händler geltend gemacht werden, zu befreien. Der Pflichtige wird durch die Zahlung einer Vertragsstrafe, der Erstattung von weiteren Ansprüchen oder der Befreiung des Berechtigten von Schadensersatzansprüchen des Herstellers, Einführers oder Händlers nicht in die Rechtsposition versetzt, weitere Verstöße gegen diese Verschwiegenheitserklärung zu begehen.

Über diese Erklärung hinaus nimmt der Pflichtige zur Kenntnis, dass die unbefugte Preisgabe, Verarbeitung oder Verwertung von Geschäftsgeheimnissen nach dem geltenden deutschen Recht mit Strafe bedroht ist. Ihm wird der Inhalt folgender, auf ihn anwendbarer Strafvorschriften des Strafgesetzbuchs (in der Fassung der Bekanntmachung vom 13. November 1998, zuletzt geändert durch das Gesetz zur Umsetzung des Rahmenbeschlusses vom 02.10.2009, BGBl. I 3214) bekanntgegeben:

§ 201 Abs. 1 (Verletzung der Vertraulichkeit des Wortes)
§ 203 Abs. 2, 4, 5 (Verletzung von Privatgeheimnissen)
§ 204 (Verwertung fremder Geheimnisse)
§ 355 Abs. 1, 2 Nr. 2 (Verletzung des Steuergeheimnisses)

Eine Abschrift dieser Erklärung wurde dem / der Pflichtigen ausgehändigt.

_______________________________
Ort und Datum

_______________________________
Gelesen, verstanden und mit dem
Inhalt einverstanden
Unterschrift Pflichtige/r

______________________________
Zur Kenntnis genommen
Unterschrift Berechtigte/r

.

  Anlage 6
der LV 36
(Stand: 5.03.2014)

Messekommission
Adresse Dienststelle

Messebericht der Kommission
Name der Messe

Anzahl der besichtigten Stände

a) inländische Aussteller b) ausländische Aussteller

Anzahl der Aussteller, an deren Erzeugnissen Mängel festgestellt wurden:

a) inländische Aussteller b) ausländische Aussteller


lfd.
Nr.
Firma Gesprächspartner Produkt formale Mängel techn. Mängel Schild
angebracht
ja/ nein
Bemerkungen
1
2
3
4

.

Anlage 7
der LV 36
(Stand: 5.03.2014)

X.X Produktsicherheit 

Der Aussteller von Produkten (Verbraucherprodukte und Produkte für den Profibereich, früher technische Arbeitsmittel) ist an die Bestimmungen des Produktsicherheitsgesetzes ( ProdSG) bzw. an die entsprechenden europäischen Harmonisierungsrichtlinien gebunden.

Benutzer oder Dritte müssen bei bestimmungsgemäßer Verwendung gegen Gefahren an Leben und Gesundheit geschützt werden. In keinem Fall dürfen Maschinen und Geräte ohne die dazugehörigen Schutzeinrichtungen vorgeführt werden. Sollen Maschinen oder Geräte in Funktion gezeigt werden, können Teile der Maschinen bzw. Geräte oder auch Schutzeinrichtungen auch aus durchsichtigem Werkstoff bestehen, sofern die erforderliche Sicherheit gewährleistet ist.

Ausgestellte Produkte können während der Dauer der Veranstaltung durch eine Marktüberwachungskommission einer Prüfung unterzogen werden. Wird dabei festgestellt, dass das Produkt nicht den Anforderungen des ProdSG entspricht, kann die zuständige Marktüberwachungsbehörde u.a. ein Bußgeld verhängen oder das Ausstellen mit sofortiger Wirkung untersagen, selbst wenn das Produkt bereits für die Ausstellung aufgestellt ist.

Bei Produkten die europäischen Harmonisierungsrichtlinien unterliegen ist das CE-Kennzeichnung als sichtbares Zeichen für die Einhaltung der entsprechenden Richtlinien anzubringen. Zur Überprüfung, ob die entsprechenden Richtlinien eingehalten wurden, sind vom Aussteller am Ausstellungsstand in deutscher Sprache sowohl die EG-Konformitätserklärung bzw. Herstellererklärung als auch die Betriebsanleitung, ggf. auch die Baumusterprüfbescheinigung (z.B. für PSa ab Kat. II), bereitzuhalten.

Nach § 3 Abs. 5 ProdSG ist es zulässig, dass bei Messen, Ausstellungen, Vorführungen und dergleichen den geltenden Gemeinschaftsbestimmungen nicht entsprechende Produkte ausgestellt werden, sofern der Aussteller deutlich darauf hinweist, dass sie nicht den Anforderungen entsprechen und erst erworben werden können, wenn der Hersteller oder sein in der EU niedergelassener Bevollmächtigter die Übereinstimmung mit den Anforderungen hergestellt hat.

Bei einer Vorführung sind die erforderlichen Vorkehrungen zum Schutz von Personen zu treffen.

Die Messe XXXXX ist berechtigt, jederzeit das Vorführen und Ausstellen von Produkten zu untersagen, wenn nach ihrer Ansicht dabei Gefährdungen oder Belästigungen zu befürchten sind. Unberührt hiervon bleibt das Recht der zuständigen Marktüberwachungsbehörde, Untersagungsverfügungen zu erlassen.

.

  Anlage 8
der LV 36
(Stand: 5.03.2014)

Kompetenzübergang bei Bewertungsdifferenzen (0.00 / 1.35 / 0.00 / 0.00)

In Analogie zu der europäischen Regelung gemäß Artikel 13 der Richtlinie 2001/95/EG sowie der Festlegung im geänderten Staatsvertrag der ZLS sollte die Entscheidungs- und auch die Vollzugskompetenz, einschließlich des damit verbundenen Prozessrisikos, dann auf die ZLS übergehen, wenn diese Kenntnis erlangt, dass von bestimmten Produkten eine ernste Gefahr für die Gesundheit und Sicherheit der Verbraucher in mehr als einem Land ausgeht, sofern

  1. zwischen den Ländern erwiesenermaßen Meinungsunterschiede darüber bestehen, wie dieser Gefahr begegnet worden ist oder zu begegnen ist und
  2. die Gefahr angesichts der Art des Produktsicherheitsproblems für die betreffenden Produkte nicht in einer mit dem Grad der Dringlichkeit des Problems zu vereinbarenden Weise von einem Land bewältigt werden kann und
  3. die Gefahr nur durch Erlass geeigneter und bundesweit anwendbarer Maßnahmen zur Gewährleistung eines einheitlichen und hohen Schutzniveaus für die Gesundheit und Sicherheit der Verbraucher sowie des ordnungsgemäßen Funktionierens des Binnenmarktes wirksam bewältigt werden kann.

Ablaufdiagramm:

Verfahrensablauf:

Auf Grund der festgelegten Voraussetzungen vollzieht die ZLS Aufgaben der Länder, wenn sie Kenntnis von Produkten mit ernsten Gefahren erhält. Dies kann einerseits durch Mitteilung einer Marktüberwachungsbehörde oder Dritte bzw. durch Eigenermittlungen der ZLS selbst erfolgen.

Die beteiligten Marktüberwachungsbehörden stellen nach einem erfolglosen Klärungsversuch vorhandener Meinungsunterschiede durch ihre obersten Marktüberwachungsbehörden in einem ersten Schritt fest, ob alle weiteren Voraussetzungen für einen Kompetenzübergang an die ZLS vorliegen. Sie übermitteln anschließend alle bisher verfügbaren Dokumente und Unterlagen sowie eine entsprechende Begründung hinsichtlich der Erfüllung der Voraussetzungen an die Kontaktstelle der ZLS (Kontaktstellezls@stmas.bayern.de; Tel. 089/1261- 2582). Nach Erhalt der Mitteilung prüft die Kontaktstelle der ZLS, ob die Voraussetzungen für eine Übertragung vorliegen und teilt das Ergebnis ihrer Prüfung der mitteilenden bzw. betroffenen Marktüberwachungsbehörden mit. Bei Meinungsverschiedenheiten sollte eine Klärung unmittelbar mit den beteiligten Behörden erfolgen. Ist bezüglich der Kompetenzübertragung keine einvernehmliche Sichtweise erzielbar, wird zudem jeweils die für die Marktüberwachungsbehörde zuständige oberste Landesbehörde zur Klärung einbezogen. Sind alle Voraussetzungen für den Übergang erfüllt, benachrichtigt die ZLS per E-Mail unverzüglich alle Länder (über die Länder-Mitglieder des AAMÜ) über die Kompetenzübernahme (Möglichkeit einer direkten Information an alle deutschen Marktüberwachungsbehörden über ICSMS ist erforderlichenfalls noch zu prüfen). Nach Abschluss des Verfahrens innerhalb der ZLS teilt die Kontaktstelle das Ergebnis ebenfalls wieder an die Länder mit.

Bei Mitteilungen Dritter oder Eigenermittlungen wird nach Überprüfung des Sachverhalts die Kontaktstelle der ZLS das erzielte Ergebnis bezüglich des Kompetenzüberganges den Ländern unverzüglich mitteilen und analog dem v. g. Ablauf weiter verfahren.

Handlungsbedarf für die Länder: Hinsichtlich des länderinternen Verfahrens der Kompetenzübertragung an die ZLS sowie der Weitergabe der Information der ZLS an die Länder sowie Marktüberwachungsbehörden bezüglich der erfolgten Kompetenzübertragung sind innerhalb jeden Bundeslandes diesbezüglich interne Regelungen selbstständig zu erstellen.

Nach entsprechender Durchführung mehrerer Verfahren wird von Seiten der ZLS entschieden, welche Einzelschritte durch Standardschreiben automatisiert werden können.

.

  Geschäftsordnung
Arbeitsausschuss Marktüberwachung
Anlage 9
der LV 36
Stand 4.11.2014

§ 1 Geltungsbereich

Diese Geschäftsordnung gilt für die Arbeit des im Bereich des Produktsicherheitsgesetzes ( ProdSG) und der darauf beruhenden Verordnungen tätigen Arbeitsausschusses Marktüberwachung (AAMÜ) ergänzend zu der Geschäftsordnung des Länderausschusses für Arbeitsschutz und Sicherheitstechnik (LASI-GO) vom 11.09.2013.

§ 2 Aufgaben

(1) Der AAMÜ ist eine mandatierte Arbeitsgruppe (AG) des Länderausschusses für Arbeitsschutz und Sicherheitstechnik (LASI). Er hat die Aufgabe, relevante Fragen der Marktüberwachung auf der Grundlage des ProdSG eigenverantwortlich zu klären. Ziel ist es, eine einheitliche Verwaltungspraxis in den Ländern zu erreichen und Doppelarbeit zu vermeiden.

(2) Unbeschadet der Aufgaben, die der Zentralstelle der Länder für Sicherheitstechnik (ZLS) durch die jeweils aktuelle Fassung des Staatsvertrages übertragen worden sind, obliegen dem AAMÜ insbesondere folgende Aufgaben:

(3) Zu besonderen Fragestellungen kann der AAMÜ Projektgruppen (PG) und Arbeitskreise (AK) einrichten.

§ 3 Mitgliedschaft / Zusammensetzung / Stimmberechtigung

(1) Mitglieder des AAMÜ sind die mit entsprechender Entscheidungsbefugnis ausgestatteten Vertreterinnen oder Vertreter der für die Marktüberwachung nach dem ProdSG zuständigen obersten Behörden der Länder, die Vertreterin oder der Vertreter der ZLS sowie die Leiterinnen oder die Leiter der AK. Eine Stellvertretung ist zulässig. Die Mitglieder und Stellvertreterinnen oder Stellvertreter werden der Geschäftsführung benannt. Änderungen sind der Geschäftsstelle mitzuteilen

(2) Stimmberechtigt sind die Vertreterinnen oder Vertreter der Länder. Jedes Land hat eine Stimme. Die Vertretung eines Landes durch ein anderes Land ist nicht zulässig.

(3) Neben den in Abs. 1 genannten Personen gehören dem AAMÜ als ständige Gäste an:

  1. die vom Bundesrat benannten Vertreterinnen und Vertreter der Länder in den Ausschüssen derjenigen Harmonisierungsrechtsvorschriften der Europäischen Union und der Richtlinie über die allgemeine Produktsicherheit, die im ProdSG und den darauf beruhenden Verordnungen umgesetzt sind (Richtlinienvertreter),
  2. die Vertreterin oder der Vertreter der Bundesanstalt für Arbeitsschutz und Arbeitsmedizin (BAuA)
  3. die Vertreterin oder der Vertreter der für die Kontrolle der Außengrenzen zuständigen Behörden sowie
  4. die Vertreterinnen und Vertreter der fachlich betroffenen Ressorts der Bundesregierung.

(4) Weitere ständige Gäste können durch Beschluss des AAMÜ zugelassen werden.

§ 4 Vorsitz und Geschäftsführung

(1) Die vom LASI benannte Leitung des AAMÜ nimmt den Vorsitz wahr und stellt die Geschäftsführung sicher.

(2) Die/der Vorsitzende ist im Rahmen der Arbeitsaufträge Ansprechpartnerin/Ansprechpartner für überregional tätige Verbände, Institutionen und Unternehmen sowie für die Bundesministerien.

§ 5 Sitzungen

(1) Der AAMÜ tritt jährlich zu zwei ordentlichen, in der Regel zweitägigen Sitzungen zusammen. Zu den Sitzungen lädt der Vorsitzende / die Vorsitzende ein. Ort und Zeit der ordentlichen Sitzungen werden vom AAMÜ in der jeweils vorangehenden Sitzung festgelegt. Bei Bedarf können darüber hinaus außerordentliche Sitzungen stattfinden; diese können auch im Umlaufverfahren festgelegt werden.

(2) Die Sitzungen des AAMÜ erfolgen grundsätzlich in zwei Teilen. Auf Wunsch eines oder mehrerer Länder kann zusätzlich zu einer Ländervorbesprechung mit den Vertreterinnen oder Vertreter der für die Marktüberwachung nach dem ProdSG zuständigen obersten Behörden der Länder sowie der Vertreterin oder dem Vertreter der ZLS eingeladen werden.

  1. Zu der ersten Teilsitzung werden die in § 3 Abs. 1 genannten Mitglieder sowie die in § 3 Abs. 3 genannten ständigen Gäste eingeladen. Sie soll vornehmlich einem internen Austausch und einer Abstimmung der Länderpositionen mit den jeweils fachlich betroffenen Ressorts der Bundesregierung dienen.
  2. Zu der zweiten Teilsitzung werden alle in § 3 genannten Vertreterinnen oder Vertreter eingeladen. Sie soll vornehmlich einem übergreifenden Austausch von Fachinformationen aller mit dem Thema Marktüberwachung im Geltungsbereich des ProdSG beteiligten Behörden sowie der Klärung von Schnittstellenproblemen dienen.

Weitere Teilnehmer können vom Vorsitzenden / von der Vorsitzenden jeweils entsprechend der sich aus den Tagesordnungspunkten ergebenden Notwendigkeit eingeladen werden.

(3) Vorschläge zur Tagesordnung sind mit einer Sachverhaltsdarstellung, einer Begründung und einem Beschlussvorschlag spätestens 4 Wochen vor der jeweiligen Sitzung der Geschäftsführung zuzuleiten. Diese stellt den Entwurf der Tagesordnung zusammen und leitet ihn den Mitgliedern und Gästen spätestens zwei Wochen vor der jeweiligen Sitzung zu.

(4) Ein Antrag auf Ergänzung einer festgesetzten Tagesordnung als Tischvorlage ist nur zulässig, wenn ein dringender Anlass besteht oder ein Umlaufbeschluss nicht möglich ist. Über die Zulässigkeit entscheidet der AAMÜ mehrheitlich.

§ 6 Beschlussfassung

(1) Der AAMÜ ist beschlussfähig, wenn mindestens 13 Stimmberechtigte anwesend sind.

(2) Es wird mit einfacher Mehrheit entschieden. Bei Stimmengleichheit entscheidet die Stimme des vorsitzführenden Landes.

(3) Beschlüsse, die als "abgestimmte Länderposition" gelten sollen, bedürfen der Zustimmung von mindestens 13 Ländern. Die Länder, die nicht zugestimmt haben, erklären, wie sie auf Landesebene in dieser Angelegenheit verfahren werden. Die Erklärung wird als Protokollnotiz aufgenommen.

(4) Beschlüsse zu Gemeinschaftsaufgaben der Länder mit finanziellen Auswirkungen bedürfen der Zustimmung aller Länder.

(5) Ein Stimmberechtigter, der zu einem Beschluss ganz oder teilweise eine andere Meinung vertritt, jedoch eine Beschlussfassung nicht verhindern will, kann eine Erklärung zu Protokoll geben. Die Protokollerklärung wird Inhalt des Beschlusses.

(6) Abgestimmte Länderpositionen werden bekannt gegeben. Über die Bekanntgabe der übrigen Beschlüsse des AAMÜ ist gesondert zu beschließen. Für die Zustimmung der Bekanntgabe ist eine Mehrheit von mindestens 13 Stimmberechtigten erforderlich.

(7) Beschlüsse des AAMÜ können auch im Umlaufverfahren gefasst werden.

§ 7 Protokoll

(1) Über jede Sitzung des AAMÜ ist vom Vorsitz ein Ergebnisprotokoll zu erstellen und an die Mitglieder und die ständigen Gäste spätestens mit den Unterlagen für die nächste Sitzung zu versenden.

(2) Die gefassten Beschlüsse sind mit Angabe der Voten unverzüglich nach der Sitzung den Mitgliedern und ständigen Gästen zuzuleiten.

(3) Dem Protokoll werden die seit der letzten Sitzung gefassten Umlaufbeschlüsse angefügt.

(4) Der AAMÜ teilt seine Arbeitsergebnisse in Form des Ergebnisprotokolls der LASI-Geschäftsstelle mit.

(5) Soweit sich der AAMÜ mit Angelegenheiten befasst, die andere Bund/Länder-Arbeitsgremien berühren, sollen diese über die Arbeitsergebnisse informiert werden.

.

  Regulatory approach for the free movement of goods and market surveillance Anlage 10
der LV 36
(Stand: 5.03.2014)


.

  Resources based, Manufacturing and Consumer Goods Industries Engineering Industries Anlage 11
der LV 36
(Stand: 5.03.2014)


1) s. Abschnitt 9 "Verweisungen"

2) s. Abschnitt 9 "Verweisungen"

3) Verordnung (EG) Nr. 765/2008 des Europäischen Parlaments und des Rates vom 9. Juli 2018 über die Vorschriften für die Akkreditierung und Marktüberwachung im Zusammenhang mit der Vermarktung von Produkten und zur Aufhebung der Verordnung (EWG) Nr. 339/93 des Rates

4) Richtlinie 2001/95/EG des Europäischen Parlaments und des Rates vom 3. Dezember 2001 über die
allgemeine Produktsicherheit, die zuletzt durch die Verordnung (EG) Nr. 596/2009 geändert worden ist

5) Verordnung (EG) Nr. 764/2008 des Europäischen Parlaments und des Rates vom 9. Juli 2008 zur Festlegung von Verfahren im Zusammenhang mit der Anwendung bestimmter nationaler technischer Vorschriften für Produkte, die in einem anderen Mitgliedstaat rechtmäßig in den Verkehr gebracht worden sind, und zur Aufhebung der Entscheidung Nr. 3052/95/EG

6) Gesetz über die Neuordnung des Geräte- und Produktsicherheitsrechts vom 8. November 2011, Artikel 1 Gesetz über die Bereitstellung von Produkten auf dem Markt (Produktsicherheitsgesetz - ProdSG)

7) Diese Verordnung bleibt auch mit Inkrafttreten des Produktsicherheitsgesetzes ( ProdSG) unverändert gültig.

8) Verordnung (EU) Nr. 1025/2012 des Europäischen Parlaments und des Rates vom 25. Oktober 2012 zur europäischen Normung, zur Änderung der Richtlinien 89/686/EWG und 93/15/EWG des Rates sowie der Richtlinien 94/9/EG, 94/25/EG, 95/16/EG, 97/23/EG, 98/34/EG , 2004/22/EG , 2007/23/EG , 2009/23/EG und 2009/105/EG des Europäischen Parlaments und des Rates und zur Aufhebung des Beschlusses 87/95/EWG des Rates und des Beschlusses Nr. 1673/2006/EG des Europäischen Parlaments und des Rates

9) Wie die Stichprobenregelung i.S. § 26 Abs. 1 ProdSG zu verstehen ist, siehe dazu Leitlinie 26/1 der Leitlinien zum Produktsicherheitsgesetz (LV 46)

10) Verletzung umfasst in diesem Sinne auch andere Schädigungen der Gesundheit des Menschen.

11) (Produktsicherheitsrichtlinie: Die Übereinstimmung eines Produkts mit den Kriterien für die Einhaltung der allgemeinen Sicherheitsanforderung, insbesondere mit den Bestimmungen von Absatz 2 oder Absatz 3, hindert die zuständigen Behörden der Mitgliedstaaten nicht daran, zweckmäßige Maßnahmen zu ergreifen, um das Inverkehrbringen eines Produkts zu beschränken oder dessen Rücknahme vom Markt oder dessen Rückruf zu verlangen, wenn sich trotz dieser Übereinstimmung herausstellt, dass es gefährlich ist.)

12) http://www.baua.de/de/Geraete-und-Produktsicherheit/Marktueberwachung/pdf/Konzept-Zusammenarbeit.pdf

13) Angaben in eckigen Klammern beziehen sich auf die jeweiligen Abschnitte des Kommissionsfragebogens zu "Enforcement Indicators"

14) Entscheidung der Kommission vom 16. Dezember 2009 zur Festlegung von Leitlinien für die Verwaltung des gemeinschaftlichen Systems zum raschen Informationsaustausch "RAPEX" gemäß Artikel 12 und des Meldeverfahrens gemäß Artikel 11 der Richtlinie 2001/95/EG über die allgemeine Produktsicherheit

ENDE

umwelt-online - Demo-Version


(Stand: 06.09.2023)

Alle vollständigen Texte in der aktuellen Fassung im Jahresabonnement
Nutzungsgebühr: ab 105.- € netto

(derzeit ca. 7200 Titel s.Übersicht - keine Unterteilung in Fachbereiche)

Preise & Bestellung

Die Zugangskennung wird kurzfristig übermittelt

? Fragen ?
Abonnentenzugang/Volltextversion