Regelwerk zurück
Ablaufschema Betrieb/Änderung/Instandsetzung bei "Ex-Anlagen" Anhang 1

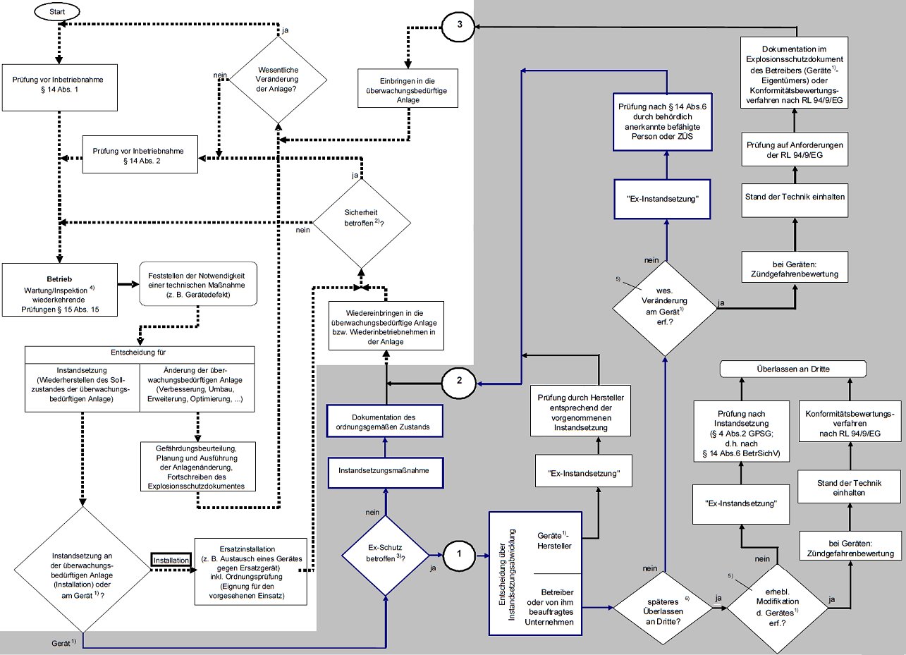
Ablaufschema Betrieb/Änderung/Instandsetzung bei "Ex-Anlagen" (Blatt 1)
("Ex-Anlage" = überwachungsbedürftige Anlage nach § 1 Abs.2 Satz 1 Nr. 3 BetrSichV)

1) Geräte, Schutzsysteme sowie Sicherheits-, Kontroll- oder Regelvorrichtungen nach Richtlinie 94/9/EG (inkl. Gerätekombinationen, Baugruppen, Verbindungseinrichtungen).

2) Hängt der Explosionsschutz von der Montage ab? Ist eine Überwachungseinrichtung einzustellen?

3) Ermittlung der Relevanz einer Instandsetzung für den Explosionsschutz siehe Abschnitte 3 und 4 dieser TRBS (abhängig von z.B. Komplexität der Instandsetzung, Bedeutung des von der Instandsetzung betroffenen Bauteils für den Explosionsschutz, Verfügbarkeit der notwendigen Informationen wie Herstellerunterlagen).

4) Wartungs- und Inspektionstätigkeiten sind vom Grundsatz her keine Instandsetzungstätigkeiten, können aber unter Umständen den Ausbau von Teilen notwendig machen, deren Wiedereinbau eine Prüfung vor Inbetriebnahme nach § 14 Abs. 2 BetrSichV erfordert. Keinesfalls ist hier jedoch eine Prüfung nach § 14 Abs. 6 BetrSichV notwendig.

5) Die in den beiden mit Fußnote 5) gekennzeichneten Rauten aufgeführten Fragestellungen sind aus technischer Sicht praktisch identisch. Die verwendeten Begriffe unterscheiden sich wegen der unterschiedlichen hier zutreffenden Rechtsbereiche ("erhebliche Modifikation" aus den Leitlinien (Guidelines) zur Richtlinie 94/9/EG; "wesentliche Veränderung" aus der BetrSichV).

6) Diese Frage stellt sich in Werkstätten, die ein instand zu setzendes Gerät nicht unbedingt an den ursprünglichen Betreiber zurück liefern, sondern unter Umständen ein Gerät nach der Instandsetzung wieder in den freien Warenverkehr geben.

Ablaufschema Betrieb/Änderung/Instandsetzung bei "Ex-Anlagen" ( Blatt 3, Erläuterungen)
("Ex-Anlage" = überwachungsbedürftige Anlage nach § 1 Abs. 2 Satz 1 Nr. 3 BetrSichV)

Der grau hinterlegte Bereich kennzeichnet den Teil, der außerhalb dieser Regel liegt.

Erläuterungen zum Ablaufschema:

Das vorliegende Ablaufschema stellt die Abgrenzung der in dieser Technischen Regel behandelten Instandsetzung an Geräten, Schutzsystemen, Sicherheits-, Kontroll- oder Regelvorrichtungen im Sinne der Richtlinie 94/9/EG zur Erfüllung des § 14 Abs. 6 BetrSichV einerseits von Instandsetzungen an der Installation bzw. Änderungen der überwachungsbedürftigen Anlage andererseits dar. Darüber hinaus sind einige wichtige Vorgänge, die sich aus der Instandsetzung an Geräten, Schutzsystemen, Sicherheits-, Kontroll- oder Regelvorrichtungen im Sinne der Richtlinie 94/9/EG ergeben können, aber nicht Inhalt dieser Technischen Regel sind (z.B. wesentliche Veränderung an einem Gerät), vom Ablauf her ebenfalls beschrieben.

Die in den Anwendungsbereich dieser Technischen Regel fallenden Vorgänge sind im Ablaufschema durch fett umrandete Felder und fett gezeichnete Linien hervorgehoben (unterer Teil von Blatt 1 sowie linker Teil von Blatt 2).

Daneben findet man auf Blatt 1 im Wesentlichen Vorgänge, die in Verantwortung des Betreibers der überwachungsbedürftigen Anlage ausgeführt werden. Aus dem Betrieb (inkl. Wartung, Inspektion, wiederkehrende Prüfungen) heraus kann sich die Notwendigkeit einer technischen Maßnahme ergeben. Abhängig von den vorliegenden Randbedingungen wird sich der Betreiber für eine Änderung seiner Anlage oder für eine Instandsetzungsmaßnahme entscheiden. Bei einer Instandsetzung ist wiederum zu unterscheiden zwischen einer Maßnahme an der Installation (z.B. Austausch eines defekten Gerätes gegen ein Ersatzgerät) oder einem Eingriff in ein Gerät, ein Schutzsystem oder eine Sicherheits-, Kontroll- oder Regelvorrichtung im Sinne der Richtlinie 94/9/EG. Wenn im letztgenannten Fall darüber hinaus festgestellt wird, dass die erforderliche Instandsetzungsmaßnahme relevant für den Explosionsschutz ist (siehe Abschnitte 3 und 4 dieser Technischen Regel), greift § 14 Abs. 6 BetrSichV, und im Ablaufschema erfolgt am Übergabepunkt "1" der Übergang auf Blatt 2.

Neben dem Hauptpfad der "Ex-Instandsetzung" mit Prüfung nach § 14 Abs. 6 BetrSichV werden auf dem Blatt 2 des Ablaufschemas Vorgänge beschrieben, die im Instandsetzungs-Unternehmen häufig auftreten können. Dazu gehört z.B. das Überlassen an Dritte, das insbesondere bei sogenannten Pool-Werkstätten (defektes Gerät wird angenommen, ein gleichartiges bereits repariertes Gerät wird an den Betreiber ausgeliefert) regelmäßig vorkommt.

Nach der Instandsetzung (Übergabepunkt "2" im Ablaufschema) wird das betreffende Gerät, Schutzsystem oder die Sicherheits-, Kontroll- oder Regelvorrichtung im Sinne der Richtlinie 94/9/EG wieder in der Anlage installiert. Hier kann es notwendig sein, eine Prüfung vor Inbetriebnahme nach § 14 Abs. 2 vorzunehmen, z.B. durch eine befähigte Person des Betreibers.

umwelt-online - Demo-Version


(Stand: 16.10.2018)

Alle vollständigen Texte in der aktuellen Fassung im Jahresabonnement
Nutzungsgebühr: ab 105.- € netto

(derzeit ca. 7200 Titel s.Übersicht - keine Unterteilung in Fachbereiche)

Preise & Bestellung

Die Zugangskennung wird kurzfristig übermittelt

? Fragen ?
Abonnentenzugang/Volltextversion