Für einen individuellen Ausdruck passen Sie bitte die
Einstellungen in der Druckvorschau Ihres Browsers an.
Regelwerk; BGI/GUV-I / DGUV-I

BGI/GUV-I 5168 / DGUV Information 207-002 - Sicherheit und Gesundheit an ausgelagerten Arbeitsplätzen - Hilfestellungen zur Zusammenarbeit von Werkstätten für behinderte Menschen und Anbietern von ausgelagerten Arbeitsplätzen
Berufsgenossenschaftliche Information für Sicherheit und Gesundheit bei der Arbeit (BGI/GUV-I)

(Ausgabe 10/2012aufgehoben)


Redaktioneller Hinweis: Berufsgenossenschaften sind gemäß § 210 SGB VII Behörden; ihre amtlichen Veröffentlichungen nach § 15 SGB VII unterliegen gemäß § 5 Abs. 2 UrhG keinem Urheberrechtsschutz.

Zur aktuellen Fassung


Vorwort

Informationen enthalten Hinweise und Empfehlungen, die die praktische Anwendung von Rechtsvorschriften zu einem bestimmten Sachgebiet oder Sachverhalt erleichtern sollen. Diese Vorschriften sind auf Grund der geforderten Rechtssicherheit häufig nicht in der Sprache der Praxis verfasst. Der Praktiker im Unternehmen fragt sich daher oft, welche Vorschriften für ihn gelten, wo er sie findet und wie sie umzusetzen sind. Genau da setzt diese Information an. Mit dieser Informationsbroschüre möchten wir Ihnen eine Handlungshilfe geben, die sie verwenden können, um bei Ihren Entscheidungen auf der sicheren Seite zu stehen.

Informationen richten sich in erster Linie an den Unternehmer und seine Führungskräfte und sollen Hilfestellung bei der Umsetzung seiner Pflichten aus staatlichen Arbeitsschutzvorschriften oder Unfallverhütungsvorschriften geben sowie Wege aufzeigen, wie Arbeitsunfälle, Berufskrankheiten und arbeitsbedingte Gesundheitsgefahren vermieden werden können.

In dieser Publikation wird auf eine geschlechtsneutrale Schreibweise geachtet. Alle Angaben in dieser Information beziehen sich auf Angehörige beider Geschlechter. Aus Gründen der besseren Lesbarkeit wurde im Text meist die männliche Form gewählt.

Unter dem Begriff behinderte Menschen, bzw. Menschen mit Behinderung werden im Folgenden sowohl Menschen mit körperlicher oder geistiger Behinderung als auch Menschen mit psychischer Erkrankung verstanden.

Die verwendeten Abkürzungen werden dort, wo sie im Text erstmalig erwähnt werden, im Volltext genannt.

1 Einführung, Anwendungsbereich

Werkstätten für behinderte Menschen (WfbM) sind nach § 136 Sozialgesetzbuch IX (SGB IX) Einrichtungen zur Teilhabe behinderter Menschen am Arbeitsleben und zur Eingliederung in das Arbeitsleben. Eine der Aufgaben einer WfbM ist es, den Übergang geeigneter Personen auf den allgemeinen Arbeitsmarkt durch geeignete Maßnahmen zu fördern. Hierzu bietet sie ein möglichst breites Angebot an Berufsbildungs- und Arbeitsplätzen an. Dazu gehören auch ausgelagerte Arbeitsplätze auf dem allgemeinen, dem sogenannten ersten Arbeitsmarkt.

In ausgelagerten Arbeitsplätzen erfahren betreute Beschäftigte eine den Bedingungen des allgemeinen Arbeitslebens nahe kommende berufliche Rehabilitation in einem Unternehmen außerhalb der Werkstatt. Ein Bestandteil dieser Rehabilitation ist die Einbindung des betreuten Beschäftigten in die Organisations- und Ablaufstruktur des aufnehmenden Betriebes.

Hierbei ist zu beachten, dass der Mensch mit Behinderung auch auf einem ausgelagerten Arbeitsplatz seinen Status als Beschäftigter der WfbM behält und ihr gegenüber weiterhin Anspruch auf berufliche Bildung, Begleitung, Förderung, Assistenz und Hilfestellung hat. Das gilt unabhängig davon, ob der Arbeitsplatz zeitlich befristet oder dauerhaft ausgelagert ist.

Durch ihren rehabilitativen Charakter grenzt sich die Beschäftigung von WfbM-Beschäftigten auf ausgelagerten Arbeitsplätzen von der Arbeitsnehmerüberlassung nach dem Arbeitnehmerüberlassungsgesetz ( AÜG) grundsätzlich ab. Wegen ihres besonderen Status gelten WfbM- Beschäftigte nicht als Arbeitnehmer. Das AÜG findet deshalb keine Anwendung 1).

Nach Auffassung des Fachbereichs Gesundheitsdienst und Wohlfahrtspflege sollen ausgelagerte Arbeitsplätze dauerhaft keine sozialversicherungspflichtigen Arbeitsplätze verdrängen, vernichten oder in Konkurrenz dazu treten. Sie stellen ein zusätzliches Angebot dar.

Die Rahmenbedingungen und Schnittstellen, unter denen die Tätigkeiten auf einem ausgelagerten Arbeitsplatz erfolgen, sind immer durch einen schriftlichen Vertrag zwischen der Werkstatt und dem aufnehmenden Betrieb zu regeln. Auch auf dem ausgelagerten Arbeitsplatz bleiben für die WfbM als Arbeitgeber des behinderten Menschen die Grundpflichten des Arbeits- und Gesundheitsschutzes bestehen. Diese müssen hier durch eine geeignete Pflichtenübertragung gewährleistet werden.

In den letzten Jahren haben sich in der alltäglichen Umsetzung immer wieder Schwierigkeiten und Probleme dadurch ergeben, dass beide Partner - WfbM und aufnehmender Betrieb - unterschiedliche Ansprüche aneinander stellten und zu wenig von einander wussten.

Für ausgelagerte Arbeitsplätze gilt das gleiche wie für die Arbeit im Unternehmen insgesamt:

In dieser Information finden Sie Kriterien und Hilfen,

Bevor ausgelagerte Arbeitsplätze eingerichtet werden können, müssen sich beide Vertragsparteien in einem intensiven Gespräch über die Notwendigkeit von beschützenden und individuell zugeschnittenen Rahmenbedingungen klar werden. Die Einbindung der Geschäftsführungen beider Vertragsparteien ist sicherzustellen.

Nach den Vorschriften des Arbeitsschutzgesetzes ( ArbSchG) und des Arbeitssicherheitsgesetzes ( ASiG) sind auch für Mitarbeiter und betreute Beschäftigte der WfbM auf Außenarbeitsplätzen folgende Pflichten für die Sicherstellung des Arbeits- und Gesundheitsschutzes zu erfüllen:

Diese Pflichten bestehen für Beschäftigte von WfbM auch weiterhin, wenn diese auf ausgelagerten Arbeitsplätzen und damit räumlich außerhalb der Werkstatt eingesetzt sind.

Daher muss die entsendende WfbM zusammen mit dem aufnehmenden Betrieb durch organisatorische Regelungen und Absprachen dafür sorgen, dass der Arbeits- und Gesundheitsschutz auch auf Außenarbeitsplätzen gewährleistet ist. Insbesondere für die Beurteilung der Arbeitsbedingungen an den ausgelagerten Arbeitsplätzen und die hieraus abzuleitenden Maßnahmen sind sowohl die WfbM als auch der aufnehmende Betrieb zuständig. Hilfreich ist hierbei die Installation eines "Paten für den neuen Mitarbeiter" im aufnehmenden Betrieb. Diese Patenschaft fordert ein hohes Maß an sozialer Kompetenz und Verantwortungsbewusstsein im Betrieb. Der Pate muss sowohl menschlich als auch fachlich geeignet sein und bereit sein, sich beim Einsatz von betreuten Beschäftigten der WfbM auf die besonderen Anforderungen des "Neuen" einzulassen.

Da der Anspruch des betreuten Beschäftigten auf berufliche Bildung, Begleitung, Förderung, Assistenz und Hilfestellung gegenüber seiner WfbM bestehen bleibt, ist von dort aus eine angemessene Betreuung durch Fachkräfte während der Beschäftigung auf dem ausgelagerten Arbeitsplatz erforderlich.

Für dieses Tätigkeitsfeld haben sich viele Berufsbezeichnungen etabliert, die aber nicht bundeseinheitlich verwendet werden. Üblich sind hier zurzeit Bezeichnungen wie Jobcoach, Integrationsbegleiter, Integrationsassistent, Arbeitsassistent, Praxisbegleiter oder Integrationsberater. Im Folgenden wird der Einfachheit halber vom Integrationsbegleiter 2) gesprochen.

Mindestens diese Fachkräfte der WfbM und der Pate im aufnehmenden Betrieb sollten während der Arbeit im aufnehmenden Betrieb engen Kontakt miteinander pflegen, um bei erkennbaren Schwierigkeiten im Rahmen der Beschäftigung rechtzeitig notwendige Maßnahmen abstimmen zu können. In der Regel besitzt der Personenkreis der Integrationsbegleiter zu wenige Fachkenntnisse auf dem Gebiet der Arbeitssicherheit, teilweise auch hinsichtlich einer speziellen Arbeitspädagogik (SPZ und FAB). Eine bundesweit einheitliche Ausbildung für Integrationsbegleiter existiert bisher nicht. Erforderliche Kenntnisse im Arbeits- und Gesundheitsschutz müssen derzeit noch in Eigenregie erworben werden.

Die folgenden Dokumente und Checklisten sollen die Verantwortlichen in der WfbM und in aufnehmenden Betrieben ausschließlich hinsichtlich des Arbeits- und Gesundheitsschutzes bei der Vertragsgestaltung und Einrichtung ausgelagerter Arbeitsplätze unterstützen. Die Inhalte sind nicht abschließend und können bzw. sollen jeweils jederzeit individuell an die Gegebenheiten angepasst werden.

Inhalt der Dokumente sind neben rechtlichen Informationen auch Hilfen

Weiterhin unterstützen die Dokumente eine nachträgliche Auswertung eines Einsatzes des betreuten Beschäftigten der WfbM auf dem ausgelagerten Arbeitsplatz, um diese Beschäftigungsmöglichkeiten im Sinne eines kontinuierlichen Verbesserungsprozesses (KVP) ständig zu optimieren.

2 Abkürzungen und Begriffsbestimmungen

AMV Arbeitsmedizinische Vorsorgeuntersuchung (AMV)
Arbeitsmedizinische Vorsorgeuntersuchungen dienen der Früherkennung bzw. Vorbeugung arbeitsbedingter Erkrankungen oder Berufskrankheiten.
Arbeitsschutzvereinbarung Die Arbeitsschutzvereinbarung wird als eingeführter Kurzbegriff für eine Vereinbarung zwischen WfbM und aufnehmendem Betrieb zum Arbeits- und Gesundheitsschutz der betreuten Beschäftigten an ausgelagerten Arbeitsplätzen verwendet.
ArbMedVV Die Kurzbezeichnung der Verordnung zur arbeitsmedizinischen Vorsorge lautet Arbeitsmedizinvorsorgeverordnung - ArbMedVV. Sie regelt im Bereich der arbeitsmedizinischen Vorsorgeuntersuchungen tätigkeitsbezogen Pflicht- und Angebotsuntersuchungen, die vom Arbeitgeber anzubieten sind.
ArbSchG In dem "Gesetz über die Durchführung von Maßnahmen des Arbeitsschutzes zur Verbesserung der Sicherheit und des Gesundheitsschutzes der Beschäftigten bei der Arbeit" (Arbeitsschutzgesetz - ArbSchG) vom 07.08.1996 ist die Pflicht zur Erstellung einer tätigkeitsbezogenen Gefährdungsbeurteilung festgeschrieben.
ASiG Das "Gesetz über Betriebsärzte, Sicherheitsingenieure und andere Fachkräfte für Arbeitssicherheit" (Arbeitssicherheitsgesetz - ASiG) vom 12.12.1973, zuletzt geändert am 31.10.2006, ist die rechtliche Grundlage für die betriebsmedizinische und sicherheitstechnische Betreuung von Mitarbeitern und betreuten Beschäftigten. Der Umfang der erforderlichen Betreuung ergibt sich aus der DGUV Vorschrift 2.
AÜG Das Gesetz zur Regelung der Arbeitnehmerüberlassung ( Arbeitnehmerüberlassungsgesetz), zuletzt geändert am 20.12.2011, regelt die Überlassung von Arbeitnehmerinnen und Arbeitsnehmern durch ihren Arbeitgeber (Verleiher) zur Arbeitsleistung an Dritte (Entleiher).
BA Betriebsarzt (BA)
Betriebsärzte sind Ärzte mit Fach- oder Zusatzausbildung für den betrieblichen Arbeits- und Gesundheitsschutz. Sie beraten Unternehmer und die gewählte Vertretung der Beschäftigten in allen Fragen des Arbeits- und Gesundheitsschutzes. Ihnen obliegt auch die Durchführung der Arbeitsmedizinischen Vorsorge.
BAGüS Die Bundesarbeitsgemeinschaft der überörtlichen Sozialhilfeträger (BAGüS) ist ein freiwilliger Zusammenschluss aller 23 überörtlichen Träger der Sozialhilfe in der Bundesrepublik Deutschland. Überörtliche Träger der Sozialhilfe sind, je nach Landesrecht, entweder die Länder oder höhere Kommunalverbände. Die Aufgaben der BAGüS richten sich nach Bestimmungen des SGB XII, das den überörtlichen Trägern der Sozialhilfe Aufgaben von überregionaler Bedeutung und/oder besonderer finanzieller Tragweite zuweist.
Betreute Beschäftigte Menschen mit Behinderung - im Folgenden als betreute Beschäftigte bezeichnet - befinden sich in der WfbM nach § 138 Abs. 1 SGB IX in einem arbeitnehmerähnlichen Rechtsverhältnis, soweit sie keine Arbeitnehmer sind und soweit sich aus dem zugrunde liegenden Sozialleistungsverhältnis nichts anderes ergibt. In diesem Status steht der Mensch mit Behinderung zu dem zuständigen Rehabilitationsträger in einem Sozialleistungsverhältnis. Der Werkstatt erbringt die Rehabilitationsleistung zugunsten der Menschen mit Behinderung und gewährt sämtliche im Arbeitsleben notwendigen Schutzrechte.
BGR A1/GUV-R A1 In der Regel "Grundsätze der Prävention" werden die in der BGV A1/GUV-V A1 beschriebenen Freiräume durch praxisorientierte Beispiele aufgefüllt und konkretisiert.
BGV A1/GUV-V A1 In der Unfallverhütungsvorschrift "Grundsätze der Prävention" werden die Grundpflichten des Arbeitgebers und der Arbeitnehmer im Bereich des Arbeits- und Gesundheitsschutzes aufgeführt und der in ASiG und ArbSchG festgelegte Schutz der Mitarbeiter auch auf (ehrenamtliche) Beschäftigte ausgedehnt.
BRK Übereinkommen über die Rechte von Menschen mit Behinderungen (Behindertenrechtskonvention). Der UN-Behindertenrechtskonvention von 2006 wurde in Deutschland per Gesetz zugestimmt und damit die darin enthaltenen Rechtsforderungen als gesetzlich verbindlich erklärt.
Dienstleistungsgruppe im Arbeitsbereich Diese aus Gruppenleiter und Werkstattangehörigen bestehenden Gruppen werden außerhalb der Werkstatt bei Betrieben oder Privatpersonen tätig. Sie stellen keine ausgelagerten Arbeitsplätze dar.
FAB Die Fachkraft zur Arbeits- und Berufsförderung (FAB) wirkt mit bei der Planung, Gestaltung und Durchführung berufsbildender, lernförderlicher und arbeitspädagogischer Maßnahmen für Menschen mit geistiger, seelischer oder körperlicher Behinderung. Ihr Ziel ist es, Menschen mit Behinderung in die Arbeitswelt zu integrieren.
GdB Grad der Behinderung:
Eine Behinderung ist im Neunten Sozialgesetzbuch (SGB IX) definiert: "Menschen sind behindert, wenn ihre körperliche Funktion, geistige Fähigkeit oder seelische Gesundheit mit hoher Wahrscheinlichkeit länger als sechs Monate von dem für das Lebensalter typischen Zustand abweichen und daher ihre Teilhabe am Leben in der Gesellschaft beeinträchtigt ist. Sie sind von Behinderung bedroht, wenn die Beeinträchtigung zu erwarten ist." Der Grad der Behinderung (GdB) ist ein Maß für die körperlichen, geistigen, seelischen und sozialen Auswirkungen einer Funktionsbeeinträchtigung aufgrund eines Gesundheitsschadens. Der Begriff GdB wird im Schwerbehindertenrecht verwendet (Teil 2 SGB IX) und ist die Grundlage für die Ansprüche der Menschen mit Behinderung.
HACCP = Präventives, anerkanntes Konzept für gute Praxis der Lebensmittelhygiene:
H azard: Gefährdung, Gefahr für die Gesundheit (z.B. Infektionen)
A nalysis: Analyse, Untersuchung der Gefährdung (z.B. Verderb, Keime)
C ritical: kritisch, entscheidend zur Beherrschung (Kühlung, Verpackung)
C ontrol: Lenkung, Überwachen der Bedingungen (Temperaturmessung)
P oint: Punktstelle im Verfahren (was an welcher Stelle gemacht wird)
In der Richtlinie 93/43 des Rates vom 14. Juli 1993 über Lebensmittelhygiene ist dieses System verbindlich für alle Betriebe, die Lebensmittel herstellen, verarbeiten oder verteilen.
IfSG Gesetz zur Verhütung und Bekämpfung von Infektionskrankheiten beim Menschen ( Infektionsschutzgesetz). Der Zweck des Gesetzes ist es, übertragbaren Krankheiten beim Menschen vorzubeugen, Infektionen frühzeitig zu erkennen und ihre Weiterverbreitung zu verhindern.
Integrationsbetrieb Ein Integrationsbetrieb ist ein juristisch selbstständiger Betrieb des allgemeinen Arbeitsmarktes der in erheblichem Umfang dauerhaft Menschen mit Behinderung zu ortsüblichen Entlohnungen beschäftigt. Er verfolgt damit wirtschaftliche Ziele und erhält Nachteilsausgleiche aus der Ausgleichsabgabe.
PSA Persönliche Schutzausrüstung (PSA):
Sie soll den Körper der Beschäftigten vor Gefahren schützen, die weder durch technische, noch durch organisatorische Maßnahmen beseitigt werden können. Sie ist vom Unternehmer personenbezogen und kostenlos bereitzustellen und bei Bedarf zur reinigen und Instand zu setzen.
SGB IX Sozialgesetzbuch IX:
Das Neunte Buch Sozialgesetzbuch (SGB IX) regelt die Rehabilitation und Teilhabe der Menschen mit Behinderung in Deutschland. Das SGB IX ist die Grundlage für die Ansprüche der Menschen mit Behinderung im Rehabilitations- und Schwerbehindertenrecht. Das Gesetz trat am 1. Juli 2001 in Kraft.
SGB XII Sozialgesetzbuch XII:
Das Zwoelfte Sozialgesetzbuch (SGB XII) regelt die Sozialhilfe in Deutschland. Das SGB XII ist die Grundlage für die Ansprüche auf Sozialhilfe und u.a. auf die Eingliederungshilfe der Menschen mit Behinderung. Das Gesetz trat am 1. Januar 2005 in Kraft und ersetzte das Bundessozialhilfegesetzbuch.
SiFA/FASI Fachkraft für Arbeitssicherheit (meist mit SiFa oder FaSi abgekürzt):
Fachkräfte für Arbeitssicherheit sind überwiegend technisch ausgebildet (Meister, Techniker oder Ingenieur) und haben eine sicherheitstechnische Qualifikation. Sie beraten Unternehmer und die gewählte Vertretung der Beschäftigten in allen Fragen des Arbeits- und Gesundheitsschutzes.
WfbM Die Werkstatt für Menschen mit Behinderung (WfbM) ist eine Einrichtung zur Teilhabe der Menschen mit Behinderung am Arbeitsleben nach § 136 SGB IX. Die Werkstatt sichert die Teilhabe an Arbeit und Gesellschaft den Menschen, welche sich ihr Leben aufgrund ihrer Behinderung nicht, noch nicht oder noch nicht wieder durch Erwerbsarbeit auf dem allgemeinen Arbeitsmarkt sichern können. Die Aufgaben der Werkstatt sind in § 136 SGB IX definiert.
WVO Die Werkstättenverordnung ( WVO) regelt die Aufgaben und Organisation der Werkstatt für behinderte Menschen. Die WVO definiert die fachlichen Anforderungen an die Werkstatt und schreibt das Verfahren zur Anerkennung als Werkstatt für behinderte Menschen vor. Die Verordnung trat am 21. August 1980 in Kraft.

3 Rechtliche Grundlagen und Empfehlungen für ausgelagerte Arbeitsplätze

Die Hilfe für Menschen mit Behinderung wird seit 01.07.2001 im Sozialgesetzbuch IX (SGB IX) geregelt. Leistungen zur Teilhabe am Arbeitsleben nach Kapitel 5 SGB IX (Eingliederungshilfe für behinderte Menschen) werden nach den Kriterien des SGB XII (Sozialhilfe) erbracht, sofern nicht ein anderer Kostenträger diese Leistungen zu erbringen hat.

Die Aufgaben einer WfbM sowie die Rahmenbedingungen zur Anerkennung einer WfbM werden in der Werkstättenverordnung ( WVO) vom 13.08.1980, zuletzt geändert am 22.12.2008, beschrieben.

Laut § 5 Abs. 4 der WVO hat die Werkstatt zur Förderung des Übergangs von behinderten Menschen auf den allgemeinen Arbeitsmarkt geeignete Maßnahmen zu treffen. Namentlich werden als eine Möglichkeit auch "ausgelagerte Arbeitsplätze" genannt. Dies betrifft auch Qualifizierungsmaßnahmen von arbeitsuchenden oder sozial benachteiligten Personen. Bei der Planung und Umsetzung dieser Maßnahmen sind zuständige Rehabilitationsträger, das Integrationsamt und die Bundesagentur für Arbeit mit einzubeziehen.

Das SGB IX fordert nach § 136 Abs. 1 ein möglichst breites Angebot an Arbeitsplätzen, um den Bedürfnissen der Menschen mit Behinderung Rechnung zu tragen. Nach Satz 5 und 6 des § 136 Abs. 1 SGB IX gehören auch ausgelagerte Arbeitsplätze auf dem allgemeinen Arbeitsmarkt, die zum Zwecke des Übergangs zeitlich befristet sind, und dauerhaft ausgelagerte Plätze zum Angebot einer WfbM.

Zeitlich befristete ausgelagerte Arbeitsplätze, wie z.B. betriebliche Praktika werden in § 5 Abs. 4 WVO beschrieben. Für dauerhaft ausgelagerte Plätze enthält die WVO keine speziellen Bestimmungen. Die Grundlagen nach § 5 Abs. 1-3 WVO sind allerdings zu beachten.

Dauerhaft ausgelagerte Arbeitsplätze können konzipiert sein als Plätze in einer Außenarbeitsgruppe oder als Einzelarbeitsplätze. Bei einer Außenarbeitsgruppe handelt es sich um eine in sich geschlossenen Gruppe von betreuten Beschäftigten mit einer Fachkraft für Arbeits- und Berufsförderung (FAB) nach § 9 WVO, die sowohl für diese Arbeitsgruppe tätig und verantwortlich, als auch Ansprechpartner für den Betrieb ist.

Keine ausgelagerten Arbeitsplätze im Sinne des § 136 SGB IX sind Plätze in Dienstleistungsgruppen des Arbeitsbereiches der WfbM. Diese aus Gruppenleiter und Werkstattangehörigen bestehenden Gruppen werden außerhalb der Werkstatt bei Betrieben oder Privatpersonen tätig.

Wie bereits oben ausgeführt, ändert die Tätigkeit auf ausgelagerten Arbeitsplätzen nichts am Status als Beschäftigter der WfbM nach § 138 SGB IX. Der Anspruch gegen die Werkstatt auf notwendige berufliche Bildung, Förderung und Begleitung sowie Zahlung des Arbeitsentgeltes besteht auch während der Tätigkeit auf ausgelagerten Arbeitsplätzen.

Die Umsetzung der sich aus § 136 Abs. 1 Satz 5 und 6 SGB IX für die WfbM ergebenden Verpflichtungen erfordert zwingend entsprechende Kooperationsvereinbarungen zwischen dem Werkstattträger und dem Unternehmen des freien Arbeitsmarktes. Die WfbM bleibt weiter umfassend verantwortlich für den Beschäftigten auf einem ausgelagerten Arbeitsplatz.

Nach den Werkstattempfehlungen der Bundesarbeitsgemeinschaft der überörtlichen Träger der Sozialhilfe (BAGüS) vom 01.01.2010 bedarf es insbesondere verbindlicher Regelungen zu u.a. folgenden Punkten:

Im Gegensatz zu WfbM haben Integrationsbetriebe eine andere Funktion. Integrationsbetriebe nach § 132 ff. SGB IX erfüllen mit den Zielen

die Voraussetzungen des allgemeinen Arbeitsmarktes. Hier hat der Mitarbeiter mit Behinderung einen regulären Arbeitsvertrag mit dem Integrationsbetrieb. Er ist also kein Mitarbeiter im Arbeitsbereich der WfbM. Damit entfällt der Sonderstatus als Beschäftigter der WfbM (§ 138 SGB IX).

Integrationsbetriebe können aber auch ausgelagerte Arbeitsplätze für Beschäftigte der WfbM anbieten. Für diese Fälle ist die Broschüre ebenfalls anzuwenden.

Die Tätigkeit eines Menschen mit Behinderung in einer Dienstleistungsgruppe einer WfbM, auf einem ausgelagerten Arbeitsplatz oder in einem Integrationsbetrieb erfüllt die Zielsetzungen in Artikel 26 und 27 der Behindertenrechtskonvention. Die von der Bundesrepublik Deutschland ratifizierte UN-Konvention und das hierzu erlassene Gesetz haben die volle und wirksame Teilhabe von Menschen mit Behinderung an der Gesellschaft und Einbeziehung in die Gesellschaft zum Ziel. Hierzu zählt für Menschen mit Behinderungen Beschäftigungsmöglichkeiten und beruflichen Aufstieg auf dem Arbeitsmarkt sowie die Unterstützung bei der Arbeitssuche, beim Erhalt und der Beibehaltung eines Arbeitsplatzes und beim beruflichen Wiedereinstieg zu fördern (Art. 27, Buchstabe e).

4 Fünf Elemente

Um das Instrument "ausgelagerter Arbeitsplatz" sinnvoll und zielgerichtet zum Wohle des Menschen mit Behinderung einsetzen zu können, sind jeweils umfangreiche Vor- und Nachbereitungen sowie begleitende Maßnahmen des Einsatzes erforderlich.

Nachfolgend sind Handlungshilfen für entsendende WfbM und aufnehmendes Unternehmen aufgeführt, anhand derer die Aspekte des Arbeits- und Gesundheitsschutzes bei der Planung und Durchführung ausgelagerter Arbeitsplätze berücksichtigt und bewertet werden können.

Mit diesen fünf Elementen werden Sie die Einrichtung eines ausgelagerten Arbeitsplatzes gut organisieren, dessen Möglichkeiten effektiver und sicher nutzen sowie Fehler aufgrund mangelnder Absprachen vermeiden.

Die fünf Elemente sollen dabei eine Hilfestellung sein.

Im Bedarfsfall können und sollen sie individuell angepasst werden. Lassen Sie sich bei der Bearbeitung der Schritte unterstützen. Dafür kommen folgende Funktionsträger in Frage:

Bitte zögern Sie nicht, auch die Beratungsmöglichkeiten durch Ihren gesetzlichen Unfallversicherer zu nutzen.

Element 1: Anforderungen und Voraussetzungen an die betreuten Beschäftigten festlegen
Element 2: Anforderungen an die WfbM und Beschäftigungsgeber
Element 3: Schnittstellen bei Kommunikation und Vertragsabwicklung
Element 4: Einsatzvorbereitung und -durchführung
Element 5: Einsatzauswertungen und Verbesserungen

4.1 Element 1: Anforderungen und Voraussetzungen an die betreuten Beschäftigten festlegen

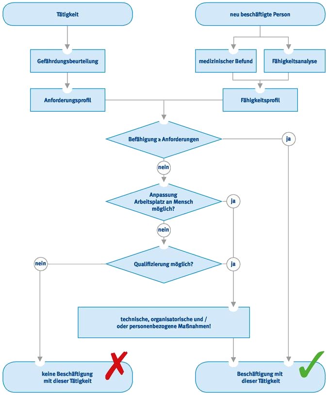
Um für betreute Beschäftigte einen möglichst geeigneten ausgelagerten Arbeitsplatz zu finden, ist es erforderlich, das genaue Fähigkeitsprofil zu ermitteln (WfbM). Dieses Fähigkeitsprofil ist von WfbM und aufnehmendem Betrieb mit dem Anforderungsprofil des Arbeitsplatzes abzugleichen. Ein Muster für eine Handlungshilfe zur Ermittlung dieser Profile finden Sie in den Anhängen 3 und 4.

Ziel: Auswahl eines geeigneten Beschäftigten

Ein kurzes Ablaufschema zum Einsatz betreuter Beschäftigter an ausgelagerten Arbeitsplätzen

Einsatz betreuter Beschäftigter auf ausgelagerten Arbeitsplätzen (Ablaufschema)

Checkliste 1: Voraussetzungen für Beschäftigte aus WfbM

Mit dieser Checkliste werden die persönlichen Voraussetzungen für die Beschäftigten der WfbM geprüft, die auf einem ausgelagerten Arbeitsplatz eingesetzt werden sollen.

Anforderung ja nein Umsetzung
durch bis
Ist ermittelt, für welche konkreten Tätigkeiten die betreuten Beschäftigte eingesetzt werden sollen (Handlungshilfe Anforderungsprofil nutzen, Anhang 4)? O O    
Ist ermittelt, welche Gefährdungen bei diesen Tätigkeiten an den geplanten ausgelagerten Arbeitsplätzen vorliegen (Beurteilung der Arbeitsbedingungen). Technische, organisatorische und personenbezogene Schutzmaßnahmen müssen in Rangfolge festgelegt werden? O O    
Sind die notwendigen Befähigungen der Beschäftigten der WfbM für die in Frage kommenden Tätigkeiten festgelegt und mit den Ansprechpartnern der WfbM abgestimmt?
z.B. Orientierung und Ansprache im Betrieb, Qualifikationen, Kenntnisse, Erfahrungen, körperliche Eignung, Nachweis von Befähigungen wie Lesen, Rechnen, Schreiben, ggf. Staplerschein, Motorsägenschein, ...
O O    
Ist ermittelt, wie und durch wen fehlende Fertigkeiten vermittelt und erworben werden können. Ist hierzu ein Maßnahmenplan beschrieben? O O    
Ist ermittelt welche Voraussetzungen und Anforderungen bei diesen Tätigkeiten erforderlich sind und wer diese Kenntnisse vermitteln kann zum Beispiel spezielle Unterweisungen, arbeitsmedizinische Vorsorgeuntersuchungen, Persönliche Schutzausrüstungen? O O    
Sind die betroffenen Bereiche und Stellen des aufnehmenden Betriebes - z.B. Abteilung-/Teamleiter, Meister, Beschäftigtenvertretung, Behindertenbeauftragter- bei der Bedarfsfestlegung einbezogen? O O    
Besteht beim betreuten Beschäftigten Einsichtsfähigkeit und Kritikfähigkeit "Fremden" gegenüber? O O    
Ist ausreichende Mobilität vorhanden, kann der betreute Beschäftigte sich im Betrieb "frei" bewegen? O O    


4.2 Element 2: Anforderungen an die WfbM und den Beschäftigungsgeber

Der Erstkontakt und die erste Beurteilung von ausgelagerten Arbeitsplätzen für betreute Menschen der WfbM in Betrieben des ersten Arbeitsmarktes erfolgt erfahrungsgemäß durch Integrationsbegleiter der WfbM. Dieser Personenkreis besitzt zwar große pädagogische Fähigkeiten, um die Eignung von betreuten Menschen für diesen Arbeitsplatz beurteilen zu können. Jedoch verfügen Integrationsbegleiter in der Regel nur über geringe Kenntnisse in den Belangen des erforderlichen Arbeits- und Gesundheitsschutzes auf den jeweiligen Arbeitsplätzen. Daher sind Integrationsbegleiter auf diesem Feld auf Unterstützung angewiesen.

Auch für den ausgelagerten Arbeitsplatz muss nach dem Arbeitsschutzgesetz eine Gefährdungsbeurteilung erstellt werden. In dieser Gefährdungsbeurteilung sind die Gegebenheiten des aufnehmenden Betriebes und die Besonderheiten der vermittelten betreuten Beschäftigten zu berücksichtigen. Da weder der aufnehmende Betrieb noch die Vertreter der WfbM diese Gefährdungsbeurteilung alleine erstellen können, besteht zwangsläufig die Notwendigkeit einer Zusammenarbeit beider beteiligten Parteien.

Die Unterweisung der betreuten Beschäftigten über die Bedingungen des ausgelagerten Arbeitsplatzes ist Aufgabe des aufnehmenden Betriebes. Passend zu den Fähigkeiten der betreuten Beschäftigten ist eine Unterstützung durch die WfbM erforderlich. Die betreuten Beschäftigten sind über die besonderen Anforderungen des ausgelagerten Arbeitsplatzes und die einzuhaltenden Schutzmaßnahmen zu unterrichten. Ebenso müssen bei den vertraglichen Absprachen über den ausgelagerten Arbeitsplatz die Belange des Arbeits- und Gesundheitsschutzes berücksichtigt werden. Hier empfiehlt sich, dem Vertrag eine besondere Arbeitsschutzvereinbarung beizufügen. Ein Muster für diese Arbeitsschutzvereinbarung finden Sie in Anhang 1.

Checkliste 2a: Anforderungen an die WfbM

Mit dieser Checkliste werden die Voraussetzungen geprüft, die eine WfbM erfüllen muss, wenn deren Beschäftigte auf einen ausgelagerten Arbeitsplatz eingesetzt werden sollen.

Anforderung ja nein Umsetzung
durch bis
Die WfbM hat eine Gefährdungsbeurteilung erstellt. O O    
Die WfbM unterstützt und berät den aufnehmenden Betrieb: O O    
  • Die WfbM sorgt für funktionierende Schnittstellen und gute Koordination durch Zuordnung der Verantwortlichen auf beiden Seiten.
O O    
  • Die WfbM hat die Gefährdungen am bisherigen Arbeitsplatz in der WfbM mit denen am ausgelagerten Arbeitsplatz verglichen.
O O    
  • die WfbM sorgt dafür, dass qualifizierte Mitarbeiter (Integrationsbegleiter, ....) persönlich die Anforderungen und Einsatzbedingungen mit dem aufnehmenden Betrieb besprechen.
O O    
Die WfbM verfügt über ein Förderungs- und Auswahlverfahren für den Einsatz von Mitarbeitern auf ausgelagerten Arbeitsplätzen. O O    
Der Integrationsbegleiter der WfbM O O    
  • klärt persönlich die Einsatzbedingungen mit dem aufnehmenden Betrieb
O O    
  • betreut den Beschäftigten während des Einsatzes vor Ort.
O O    
Die WfbM klärt die Anforderungen zur Gewährleistung von Sicherheit und Gesundheit am ausgelagerten Arbeitsplatz vertraglich. O O    
Eine Arbeitsschutzvereinbarung (siehe Anhang 1) ist Bestandteil des Vertrags. Alternativ sind die Inhalte der Arbeitsschutzvereinbarung in den Vertrag eingearbeitet. O O    
Die WfbM hat eine Sicherheitsfachkraft und einen Betriebsarzt bestellt. O O    
Die sicherheitstechnische und betriebsärztliche Betreuung der ausgelagerten Arbeitsplätze ist geregelt. O O    
Die WfbM hat den aufnehmenden Betrieb darüber unterrichtet, dass Aufsichtspersonen des gesetzlichen Unfallversicherungsträgers der WfbM (meist BGW) den betreuten Beschäftigten am Arbeitsplatz aufsuchen dürfen.3) O O    


Checkliste 2b: Anforderungen an den Beschäftigungsgeber (aufnehmendes Unternehmen)

Mit dieser Checkliste werden die Voraussetzungen geprüft, die ein aufnehmender Betrieb erfüllen muss, in dem betreute Beschäftigte der WfbM auf einen ausgelagerten Arbeitsplatz eingesetzt werden sollen.

Mit der Checkliste 2b können beide Vertragsparteien vor Aufnahme einer Beschäftigung auf einem ausgelagerten Arbeitsplatz klären, ob in dem aufnehmenden Betrieb die Besonderheiten der betreuten Beschäftigten der WfbM ausreichend berücksichtigt werden.

Hierbei sind folgende Aspekte zu berücksichtigen:

Anforderung ja nein Umsetzung
durch bis
Ist für funktionierende Schnittstellen und gute Kommunikation gesorgt? O O    
Sind konkrete Anforderungen an die behinderten Mitarbeiter benannt? O O    
Sind die Voraussetzungen für die Mobilität des Mitarbeiters der WfbM vorhanden? O O    
Besprechen qualifizierte Mitarbeiter aus dem Kreis der Belegschaft die Anforderungen und die Arbeitsbedingungen des Einsatzes mit Vertretern der WfbM (z.B. Integrationsbegleiter)? O O    
Unterstützt der aufnehmende Betrieb seine Mitarbeiter vor und während des Einsatzes im eigenen Betrieb? O O    
Lässt der Betrieb zu, dass Beauftragte der WfbM die Einsatzbedingungen klären und die Beschäftigten während des Einsatzes vor Ort betreuen? O O    
Klärt der Betrieb vertraglich die Anforderungen an Sicherheit und Gesundheit bei der Arbeit: eine "Arbeitsschutzvereinbarung" ist Bestandteil des Vertrags? O O    
Der Betrieb hat eine Sicherheitsfachkraft und einen Betriebsarzt bestellt. O O    
Bei dem Betrieb liegt eine aktuelle Gefährdungsbeurteilung vor. O O    
Ist dem Betrieb bekannt, dass Aufsichtspersonen des gesetzlichen Unfallversicherungsträgers der WfbM (meist BGW) 4) oder der staatlichen Behörden die betreuten Beschäftigten während des Einsatzes vor Ort an ihrem Arbeitsplatz aufsuchen dürfen? O O    


4.3 Element 3: Schnittstellen Kommunikation und Vertragsabwicklung

Bei der Einsatzvorbereitung von Beschäftigten auf ausgelagerten Arbeitsplätzen werden die Zusammenarbeit, die Schnittstellen und die Arbeitsbedingungen eindeutig geklärt.

Wichtig sind vor allem die Aspekte der Kommunikation und der Vertragsabwicklung.

Kommunikation

Der Integrationsbegleiter der Werkstatt klärt persönlich mit dem aufnehmenden Betrieb die Arbeitsbedingungen und Schnittstellen ab.

Dies geschieht am Einsatzort im aufnehmenden Betrieb.

Vertragsabwicklung

Der Vertrag enthält eine Arbeitsschutzvereinbarung, in der die Maßnahmen zur Vermeidung möglicher Gefährdungen, Störungen und Probleme vereinbart sind. Umsetzungen und Änderungen der Tätigkeiten wie Veränderungen im Aufgabenbereich, die Einführung neuer Arbeitsmittel oder einer neuen Technologie werden geregelt.

Warum sollen die Verantwortlichkeiten und die Kommunikationswege vor Beginn der Tätigkeit geklärt werden?

Die Erfahrung zeigt, dass sich das Wissen über die Arbeitsbedingungen einerseits und das Qualifikationsprofil der betreuten Beschäftigten andererseits auf verschiedene Funktionsträger im Betrieb und in der WfbM verteilt. Erst wenn dieses Wissen zusammengetragen wird, ergibt sich ein vollständiges Bild.

Dieses Wissen brauchen die Ansprechpartner im Betrieb, der ausgelagerte Arbeitsplätze bereitstellt, und die Integrationsbegleiter der WfbM. Mit dem gemeinsamen Wissen lassen sich Arbeitsbedingungen vereinbaren, unter denen die betreuten Beschäftigten sicher arbeiten können.

Wenn Kosten für den Arbeits- und Gesundheitsschutz entstehen, muss vorher geklärt werden, wer sie trägt. Dies gilt unter anderem für PSA, Arbeitsmedizinische Vorsorge, spezifische Unterweisungen.

Selbst wenn dies alles geregelt ist, können Verhaltensweisen von Menschen mit Behinderung die Stammbelegschaft überraschen, weil diese völlig ungewöhnlich reagieren. Deshalb muss die Stammbelegschaft darauf vorbereitet werden.

Denken Sie auch an Unvorhergesehenes! Wer ist dann verantwortlich und muss handeln, um die nicht vorhersehbare Gefährdung zu beseitigen? Dies soll durch eine Arbeitsschutzvereinbarung geregelt werden.

Checkliste 3: Schnittstellen Kommunikation und Vertragsabwicklung

Diese Checkliste richtet sich an die WfbM und aufnehmende Betriebe. Hier werden die Schnittstellen der Kommunikation zwischen WfbM und Betrieb beschrieben, die im Rahmen eines ausgelagerten Arbeitsplatzes zu berücksichtigen sind.

Anforderung ja nein Umsetzung
durch bis
Hat die WfbM sichergestellt, dass die relevanten Abteilungen und Personen, wie
  • Personalabteilung
  • Einkauf
  • Meister
  • Fachkraft für Arbeitssicherheit (SiFa)
  • Betriebsarzt (BA)
  • Mitarbeitervertretung
  • Werkstattrat ...

bei der Planung, Organisation und Durchführung des ausgelagerten Arbeitsplatzes zusammenwirken?

O O    
Ist in der WfbM festgelegt, wer Ansprechpartner für die Vertragsabwicklung ist? O O    
Ist festgelegt, wer in der WfbM Ansprechpartner für den jeweiligen ausgelagerten Arbeitsplatz ist? O O    
Ist festgelegt, wer für den ausgelagerten Arbeitsplatz weisungsbefugt ist? O O    
Sind dem Integrationsbegleiter die zu besetzenden Arbeitsplätze und -abläufe gezeigt worden? O O    
Sind
  • Arbeitsbedingungen
  • Körperliche, geistige und psychische Anforderungen
  • Umgebungseinwirkungen
  • Bedarf an persönlichen Schutzausrüstungen (PSA)
  • Arbeitsmedizinische Vorsorge (AMV)

beurteilt worden?

O O    
Sind die genauen Einsatzbedingungen sowie die Anforderungen für einen sicheren und gesundheitsgerechten Einsatz mit dem Integrationsbegleiter besprochen und abgeklärt? O O    
Sind die Schnittstellen zwischen aufnehmendem Betrieb und WfbM festgelegt, z.B.
  • wer persönlichen Schutzausrüstungen zur Verfügung stellt?
  • wer die Arbeitsmedizinische Vorsorge durchführt?
  • wer die Unterweisungen durchführt?
  • ... .
O O    
Hat der Pate des aufnehmenden Betriebes seine Kollegen zum Umgang mit dem betreuten Beschäftigten informiert? O O    
Ist gewährleistet, dass betreute Beschäftigte in geeigneter Weise unterwiesen (Erst-/Folgeunterweisung) und eingearbeitet sind? O O    
Enthält der Vertrag zwischen WfbM und aufnehmendem Betrieb die Arbeitsschutzvereinbarung? O O    
Enthält die Arbeitsschutzvereinbarung die auftragsbezogenen Regelungen des Arbeits- und Gesundheitsschutzes? O O    
Sind im Vertrag/ der Arbeitsschutzvereinbarung Maßnahmen für Umsetzungen und Änderungen der Tätigkeit geregelt? O O    


4.4 Element 4: Einsatzvorbereitung und -durchführung

Menschen mit Behinderung können nur dann effektiv und sicher auf einem ausgelagerten Arbeitsplatz arbeiten, wenn deren Arbeitseinsatz so gut vorbereitet wird, dass sie ihre Arbeitsleistung sicher und störungsfrei erbringen können.

Wenn ein vorhandener Arbeitsplatz 1:1 durch einen Menschen mit Behinderung besetzt wird, ist mit der Möglichkeit einer Überforderung zu rechnen.

Diese werden erfahrungsgemäß vermieden, wenn ausgelagerte Arbeitsplätze Nischen besetzen, die bisher im aufnehmenden Betrieb so nicht ausgefüllt waren. Keinesfalls dürfen ausgelagerte Arbeitsplätze aktuelle Arbeitsplätze verdrängen.

Dazu sind folgende Aspekte zu berücksichtigen:

Weiterhin muss geklärt werden, dass die Mobilität des betreuten Beschäftigten gewährleistet ist. Dies betrifft den täglichen Weg zum ausgelagerten Arbeitsplatz und zurück nach Hause ebenso wie die Mobilität in dem aufnehmenden Betrieb. Soweit möglich sollte der betreute Beschäftigte alle Wege ohne Hilfe zurücklegen können. Hierfür ist eine möglichst barrierefreie Arbeitsstelle notwendig; hierzu können

erforderlich sein.

Auch sind möglicherweise abweichende Arbeits- und Pausenzeiten von Mitarbeitern des aufnehmenden Betriebes und des betreuten Beschäftigten am ausgelagerten Arbeitsplatz zu berücksichtigen.

Checkliste 4: Einsatzvorbereitung und Durchführung

Diese Checkliste richtet sich an die abgebende WfbM und den aufnehmenden Betrieb. Hier werden die Schnittstellen zur Wahrung der Verantwortlichkeiten geprüft, die bei der Planung und während der Beschäftigung auf ausgelagerten Arbeitsplätzen zu berücksichtigen sind.

Anforderungen, Aufgabe ja nein Umsetzung
durch bis
1 Ist festgelegt, wer im aufnehmenden Betrieb gegenüber dem betreuten Beschäftigten weisungsbefugt ist (z.B. Meister, Vorarbeiter)? O O    
2 Ist ein "Pate" als Ansprechpartner (Vertrauensperson) benannt? O O    
3 Sind Arbeitsaufgaben und Einsatzbereiche des WfbM-Beschäftigten im aufnehmenden Betrieb geklärt/einvernehmlich geregelt? (Protokoll!) O O    
4 Ist festgelegt, wer im Betrieb vor Ort den WfbM-Beschäftigten über Gefahren für Sicherheit und Gesundheit, denen er bei seiner Arbeit ausgesetzt sein kann, sowie über Maßnahmen und Einrichtungen zur Abwendung dieser Gefahren in angemessener Weise unterrichtet? O O    
5 Ist weiterhin festgelegt, wer seitens der WfbM ggf. methodisch hilft, Unterweisungsinhalte so aufzubereiten, dass der WfbM-Beschäftigte die Inhalte versteht und im Betriebsalltag erkennt? (Unterweisung) O O    
6 Ist geklärt, ob weitere Unterstützung und Beratung durch die WfbM erforderlich ist? (z.B. bei Erkrankungen, Einschränkungen) O O    
7 Ist festgelegt wie und wer den betreuten Beschäftigten für seine Tätigkeit jeweils einweist und einarbeitet? (Terminplanung hierzu festlegen!) O O    
8 Stehen sichere Arbeitsmittel für betreute Beschäftigte zur Verfügung? O O    
9 Werden arbeitsmedizinische Pflicht- und Angebotsuntersuchungen (AMV) durchgeführt? O O    
10 Stehen erforderliche persönliche Schutzausrüstungen (PSA) sowie ausreichend Umkleidemöglichkeiten und Sanitärbereiche zur Verfügung? (bitte an Spind/ Schließfach denken) O O    
11 Sind Mitarbeiter im aufnehmenden Betrieb über den Einsatz des betreuten Beschäftigten informiert? Zeitpunkt beachten! (auch an interne Dienstleister, Pförtner, Werkschutz, Kantine denken) O O    
12 Wurde überprüft, ob zwischen Personen im aufnehmenden Betrieb und dem betreuten Beschäftigten soziale Probleme bestehen oder entstehen könnten und sind ggf. Maßnahmen eingeleitet, um mögliche Konflikte zu vermeiden? O O    
13 Überprüft der zuständige Verantwortliche im aufnehmenden Betrieb eine geplante Maßnahmenumsetzung (siehe auch Nr. 14) mittels der Anhänge 3 und 4 im Sinne einer Fortschreibung? O O    
14 Werden interne Umbesetzungen (Arbeitsbereiche) und Änderungen der Tätigkeiten (Arbeitsinhalte) des betreuten Beschäftigten dem Beauftragten der WfbM (Integrationsbegleiter, ...) vor einer Realisierung gemeldet? O O    
15 Ist es möglich, dass WfbM Beauftragte (SiFA, BA, Gruppenleiter, begleitender Dienst) betreute Beschäftigte bei der Arbeit im aufnehmenden Betrieb aufsuchen? O O    
16 Sind dem zuständigen Verantwortlichen im aufnehmenden Betrieb die Inhalte der Arbeitsschutzvereinbarung (Muster siehe Anhang 1) bekannt? O O    


Zu Nr. 13 der Tabelle 4:

Die Bewertung sollte aufzeigen, dass der betreute Beschäftigte am bisherigen Arbeitsplatz in allen wichtigen Bereichen ausreichende Kompetenzen und Fähigkeiten erreicht hat oder nicht erreichen kann. Weiterhin sind der bisherige Arbeitsplatz, ausgeführte Arbeiten, und der geplante neue Arbeitsplatz mit dort auszuführenden Arbeiten eindeutig zu benennen.

Sofern sich dabei Veränderungen bezüglich der Ansprechpartner, Zuständigkeiten im Betrieb und Verantwortlichkeiten ergeben, müssen diese ebenfalls hierzu genannt werden.

4.5 Element 5: Einsatzauswertung und Verbesserungen

Die größten Verbesserungspotentiale für eine reibungslose Integration sowie für einen optimalen Arbeits- und Gesundheitsschutz der betreuten Beschäftigten sind in folgenden Bereichen zu finden:

Die folgende Checkliste hilft Ihnen bei der Auswertung des Einsatzes auf einem ausgelagerten Arbeitsplatz und weist auf Verbesserungsmöglichkeiten hin. Damit die Reflektion der Einsatzauswertung im Alltag nicht untergeht, sollte sie auch während des Einsatzes in regelmäßigen vereinbarten Abständen erfolgen.

Diese Checkliste richtet sich an WfbM und Beschäftigungsgeber und befasst sich mit Aspekten, die im Anschluss einer Beschäftigung auf einem ausgelagerten Arbeitsplatz zu erfassen und zu bewerten sind. Anhand dieser Ergebnisse zeigt sich ggf. Korrekturbedarf bei der Planung und Einrichtung von zukünftigen ausgelagerten Arbeitsplätzen in demselben oder in einem anderen aufnehmenden Unternehmen.

Checkliste 5: Einsatzauswertung und Verbesserungen

Sollen neue betreute Beschäftigte auf einem bekannten und unveränderten ausgelagerten Arbeitsplatz eingesetzt werden, reicht in diesem Fall in der Regel eine verkürzte Beurteilung. Die grundlegenden benötigten Anforderungen und Fähigkeiten des betreuten Beschäftigten sowie die Anforderungen an den aufnehmenden Betrieb sich in Grundzügen schon bekannt; eine in die Tiefe gehende Beurteilung nach den vorangestellten Tabellen ist nicht mehr notwendig.

Um mögliche Abweichungen bei dem neuen betreuten Beschäftigten auf dem bekannten ausgelagerten Arbeitsplatz und evtl. notwendige Maßnahmen ermitteln zu können, gibt die folgende Tabelle beispielhafte Hilfestellungen:

Anforderung ja nein Umsetzung
durch bis
Organisation im aufnehmenden Betrieb
  • Anforderungsprofil stimmig
O O    
  • Weisungsbefugnis geklärt
O O    
  • Information /Unterweisung über Arbeitsaufgaben und Arbeitsbedingungen ausreichend
O O    
  • Einarbeitung in neue Aufgaben
O O    
  • Persönliche Schutzausrüstung vorhanden
O O    
  • Beurteilung der Arbeitsbedingungen (= Gefährdungsbeurteilung)
O O    
  • Arbeitszeiteinteilung/Pausenregelung
O O    
  • Vorbereitung der eigenen Mitarbeiter des aufnehmenden Unternehmens
O O    
  • Konflikte von Mitarbeitern des aufnehmenden Unternehmens mit WfbM-Mitarbeiter
O O    
Schnittstellen WfbM/ aufnehmender Betrieb
  • Abstimmung untereinander
O O    
  • Kompetenz der Ansprechpartner
O O    
  • Möglichkeiten der Betreuung durch WfbM
O O    
  • Regelungen in Arbeitsschutzvereinbarungen
O O    
WfbM-Mitarbeiter (= betreuter Beschäftigter)
  • Fachwissen/ Qualifikation
O O    
  • Belastbarkeit
O O    
  • Ausführung der Arbeiten
O O    
  • Pünktlichkeit
O O    
  • Verhalten im Verkehr
O O    
  • Anwesenheit am Arbeitsplatz
O O    
  • Teamfähigkeit/Integration
O O    
  • Verständigung, Sprache/Kommunikationsfähigkeit
O O    
  • Sicherheitsgerechtes Verhalten
O O    
  • Besonderheiten durch Behinderung bedingt
O O    


5 Zehn Fragen zu ausgelagerten Arbeitsplätzen

1. Wer ist im aufnehmenden Unternehmen der Weisungsbefugte für betreute Beschäftigte?

Grundsätzlich bleibt die WfbM im rechtlichen Sinne weisungsbefugt. Bezüglich des Arbeits- und Gesundheitsschutzes haben WfbM und aufnehmender Betrieb eine Person zu bestimmen, zum Beispiel Meister, Betriebs-Pate, die die Arbeiten aufeinander abstimmt. Zur Abwehr besonderer Gefahren ist sie mit entsprechender Weisungsbefugnis auszustatten (siehe § 6 BGV/GUV-V A1).

Dies sollte grundsätzlich immer im Vorfeld vertraglich fixiert werden.

2. Wer veranlasst und bezahlt die arbeitsmedizinische Vorsorgeuntersuchung?

Die arbeitsmedizinische Vorsorgeverordnung richtet sich an den Arbeitgeber. Damit ist die WfbM formal zuständig. Es empfiehlt sich, die Zuständigkeit im Vorfeld vertraglich zu klären. Üblicherweise gilt: Die arbeitsmedizinische Vorsorgeuntersuchung bezahlt derjenige, der sie veranlasst.

3. Wer stellt, bezahlt und pflegt die Persönliche Schutzausrüstung?

Wer Persönliche Schutzausrüstung stellt, bezahlt und pflegt, ist zwischen der WfbM und dem aufnehmenden Unternehmen zu vereinbaren und in der Arbeitsschutzvereinbarung festzuhalten.

4. Wer ist für die Unterweisung zuständig?

Grundsätzlich ist es Aufgabe des aufnehmenden Betriebes den betreuten Beschäftigten zu unterweisen. Dabei sind Vorkenntnisse und Erfahrung des betreuten Beschäftigten zu berücksichtigen. In der Regel muss dies mit Hilfe der WfbM erfolgen, um auf die Besonderheiten des betreuten Beschäftigten eingehen zu können. Im Normalfall gilt: Allgemeine Unterweisungen werden durch die WfbM durchgeführt. Die arbeitsplatz- und tätigkeitsbezogenen Unterweisungen führt das aufnehmende Unternehmen vor Beginn der Tätigkeiten durch.

5. Kann das aufnehmende Unternehmen bei Problemen mit dem betreuten Beschäftigten dessen Einsatz beenden?

Ja, wenn Bedingungen für eine vertragsgemäße Kündigung vorliegen. Der Einsatz muss beendet werden, wenn der betreute Beschäftigte nicht in der Lage ist, die Tätigkeit ohne Gefahr für sich oder Andere auszuführen (siehe § 7 BGV/GUV-V A1).

6. Wo sind die betreuten Beschäftigten gegen Unfälle versichert?

Die betreuten Beschäftigten sind beim Unfallversicherungsträger der WfbM versichert. In der Regel ist dies die Berufsgenossenschaft für Gesundheitsdienst und Wohlfahrtspflege (BGW).

7. In welchen Fällen haftet das aufnehmende Unternehmen?

Für den Einsatz von betreuten Beschäftigten auf ausgelagerten Arbeitsplätzen gilt die übliche Unternehmerhaftung.

8. Wer bezahlt die Sachschäden, die betreute Beschäftigte verursachen?

Betreute Beschäftigte arbeiten unter Aufsicht des aufnehmenden Unternehmens. Dieses haftet daher grundsätzlich für Sachschäden betreuter Beschäftigter und für Sachschäden der eigenen Beschäftigten. Es wird empfohlen für Schäden, die durch betreute Beschäftigte verursacht werden, eine Haftpflichtversicherung abzuschließen.

9. Wie ändern sich die Einsatzzeiten von Fachkraft für Arbeitssicherheit und Betriebsarzt bei zusätzlichem Einsatz von betreuten Beschäftigten?

Die betreuten Beschäftigten der WfbM auf ausgelagerten Arbeitsplätzen unterliegen der sicherheitstechnischen und der betriebsärztlichen Betreuung nach dem Arbeitssicherheitsgesetz. Nach der Rechtssystematik im Arbeitsschutzrecht verbleibt der Betreuungsauftrag beim Arbeitgeber, also der WfbM. Zusätzlich sind nach § 2 Absatz 2 und § 5 Absatz 2 ASiG Betriebsärzte und Fachkräfte für Arbeitssicherheit des aufnehmenden Betriebes über den Einsatz von Personen zu unterrichten, die mit einem befristeten Arbeitsvertrag beschäftigt oder dem Betrieb zur Arbeitsleistung überlassen sind.

Aufgabe des aufnehmenden Betriebes ist es, die erforderlichen Einsatzzeiten anhand der Kriterien für die betriebsspezifische Betreuung gemäß DGUV Vorschrift 2 zu ermitteln und anzupassen.

Da nicht pauschal davon ausgegangen werden kann, dass die Fachkraft für Arbeitssicherheit und der Betriebsarzt des aufnehmenden Unternehmens mit den besonderen Belangen von Menschen mit Behinderung umgehen können, sollte eine diesbezügliche Abstimmung zwischen WfbM und aufnehmendem Betrieb vertraglich festgelegt werden.

10. Wem sind Unfälle zu melden?

Unfälle von betreuten Beschäftigten im aufnehmenden Unternehmen sind der WfbM zu melden. Die WfbM erstattet dann die erforderlichen Unfallanzeigen.

Unabhängig davon haben auch aufnehmende Betriebe Unfälle von WfbM-Beschäftigten in Ihrem Unternehmen zu erfassen und zu dokumentieren.

.

Muster einer Arbeitsschutzvereinbarung (Vertragsergänzung) Anhang 1


Arbeitsschutzvereinbarung (Muster)

Diese Vereinbarung hat den Arbeits- und Gesundheitsschutz des betreuten Beschäftigten der WfbM im aufnehmenden Betrieb zum Ziel. Sie dient der Abstimmung aller erforderlichen Maßnahmen, um dieses Ziel zu erreichen. Dazu werden Verantwortungen und Zuständigkeiten zwischen den Vertragspartnern genau festgelegt, damit der betreute Beschäftigte erfolgreich in den Betrieb integriert werden kann. Die Übertragung von Aufgaben und Tätigkeiten erfolgt einvernehmlich. Die Gestaltung des Arbeitsplatzes, des Arbeitsumfeldes und der Arbeitsorganisation erfolgt unter besonderer Berücksichtigung der individuellen Voraussetzungen des betreuten Beschäftigten. Die Beschäftigung wird durch einen Integrationsbegleiter der WfbM begleitet und unterstützt. Während der Arbeitszeit untersteht der betreute Beschäftigte der Aufsicht des aufnehmenden Betriebes, insbesondere im Hinblick auf die durchzuführenden Aufgaben und Maßnahmen des Arbeits- und Gesundheitsschutzes. Arbeitsanweisungen erfolgen durch eine vom aufnehmenden Betrieb bestimmte Person, in der Regel durch den Meister, einen Betriebs-Paten oder einen anderen Anleiter/Vorarbeiter. Die Vereinbarung ist von den in WfbM und aufnehmendem Betrieb befugten Verantwortlichen zu unterschreiben und dem Paten als Bezugsperson im aufnehmenden Betrieb, dem Integrationsbegleiter und dem Betriebsleiter/Meister/Vorarbeiter in Kopie zu überlassen.

zwischen WfbM
und
  ... ... ... ... ... ... ... ... ... ... ...
aufnehmendem Betrieb
für
 

Herrn/Frau (betreuter Beschäftigter)  

Der betreute Beschäftigte führt an dem ausgelagerten Arbeitsplatz die unten angegebene(n) Tätigkeit(en) aus.
Beschreibung der Tätigkeit



Erforderliche Qualifikation/Befähigungen



Einsatzort/Arbeitsbereich (Beschäftigungsdauer)




Arbeits- und Gesundheitsschutz am ausgelagerten Arbeitsplatz werden gewährleistet durch:








Es besteht jederzeit das Recht auf eine außerordentliche Kündigung aus wichtigem Grund.
Als wichtige Gründe gelten insbesondere

Ort/Datum:

 


WfbM


aufnehmender Betrieb

 

gewählte Beschäftigtenvertretung
  Kopie an "Paten/Ansprechpartner"


.

Arbeitsschutz Check Anhang 2


(für den Integrationsbegleiter zur raschen Prüfung der Anforderungen vor Ort)

Name, Vorname des betreuten Beschäftigten:
Aufnehmender Betrieb:
Ansprechpartner vor Ort:
Fachkraft für Arbeitssicherheit:


Maßnahmen, die regelmäßig vor der ersten Arbeitsaufnahme zu prüfen und durchzuführen sind erledigt Bemerkung
  • Einsatzbesprechung vor Arbeitsaufnahme
   
  • Erklärung der Fluchtwege und Sammelplätze
   
  • Verhalten im Brandfall/Notfall/Erste Hilfe
   
  • Persönliche Schutzausrüstung steht zur Verfügung und Umgang erläutern
   
  • Unterweisungen dokumentieren
   
  • Vorstellung der persönlichen Ansprechpartner (Paten)
   
  • Vorstellung der neuen Arbeitskollegen
   
  • Umgang mit Geräten und Maschinen
   
  • Umgang mit Leitern und Tritten
   
  • Umgang mit Gefahrstoffen
   
  • Infektionsgefährdung
   
  • Pausen - und Sozialräume
   
  • Umgang mit biologischen Arbeitsstoffen
   
  • ...
   


Dieses Muster benennt nur Beispiele und ist nicht abschließend. Es ist grundsätzlich individuell anzupassen.


.

Fähigkeitsprofil - Bewertungsbogen zur Kompetenzeinschätzung Anhang 3


Name:
Ort:
Datum:
Anforderungen erfüllt:
ausreichend
Anforderungen erfüllt:
mit Einschränkung
Anforderungen nicht erfüllt:
nicht ausreichend
1. Fähigkeiten am Arbeitsplatz
  • Leistungsbereitschaft, Arbeitswille
     
  • Veränderungsbereitschaft, Flexibilität
     
  • Verständnis für Arbeitsaufgaben
     
  • Realisierung von Arbeitsanweisungen
     
  • Arbeitsorganisation, Arbeitsplanung
     
  • Ordnung und Sauberkeit am Arbeitsplatz
     
  • Umgang mit Maschinen, Risikobewusstsein
     
  • Umgang mit Werkzeugen, Handhabung
     
  • Verständnis für Arbeits- u. Gesundheitsschutz
     
  • Körperliche Belastbarkeit, Stressbelastung
     
  • Präsenz, Anwesenheit/Pünktlichkeit
     
  • Zuverlässigkeit, Absprachen
     
2. Persönliche Arbeitskompetenz
  • Selbstständiges Arbeiten
     
  • Ausdauer, Belastbarkeit
     
  • Arbeitstempo, Qualitätsverständnis
     
3. Methodische Kompetenzen
  • Konzentration, Aufnahmefähigkeit
     
  • Merkfähigkeit/Gedächtnis
     
4. Persönliche Kompetenz
 
  • Selbsteinschätzung, Realitätsbezug
     
5. Sozialkompetenzen
  • Kommunikations- und Kontaktfähigkeit
     
  • Teamfähigkeit, Verständnis für Andere
     
  • Konfliktfähigkeit, Selbst/Fremdwahrnehmung
     
  • Kritikfähiges Handeln, Frustrationstoleranz
     
  • Umgang mit Kollegen, Interaktionsverhalten
     
  • Umgang mit Vorgesetzten, Lob und Tadel
     
6. Allgemeine Grundfähigkeiten
  • Lesen und Schreiben, zeitliche Orientierung
     
  • Rechnen, Zahlenverständnis
     
  • Umgang mit Geld, Kauf, Geschäfte
     
  • Motorik/Körperkoordination
     
  • Verkehrssicherheit, Einschätzung
     
  • zeitliche/räumliche Orientierung
     
  • Sauberkeit, Hygiene, Erscheinungsbild
     
7. Sonstiges
  •  
     
  •  
     
Zutreffendes bitte ankreuzen! Erfasst durch:


.

Anforderungsprofil ausgelagerter Arbeitsplatz (für WfbM) Anhang 4


Aufnehmender Betrieb:  
Einsatzort:  
Einsatzbeginn:  
Sicherheitsfachkraft:  
  • Beschreibung der Tätigkeit/auszuführende Arbeiten (inkl. Maschinen und Hilfsmittel)
 
 
  • liegen Gefährdungen/Belastungen vor
Schutzmaßnahmen
   
   
  • Persönliche Schutzausrüstung (PSA)
   
   
  • Arbeitsmedizinische Vorsorgeuntersuchungen
   
   
  • Erforderliche Qualifikationen/Befähigungen/Voraussetzungen für die auszuführende Tätigkeit
   


Technisch/ organisatorisch

Arbeitszeit geeignet für betreuten Beschäftigten [ ] ja [ ] nein Besondere Pausenregelung [ ] ja [ ] nein
Einarbeitung erforderlich [ ] ja [ ] nein Mahlzeitenregelung vorhanden [ ] ja [ ] nein
fester Ansprechpartner
für betreuten Beschäftigten (Pate)
...
[ ] ja [ ] nein Name:
Nachweise:
Sicherheitsunterweisung Hygiene/ HACCP/ IfSG
[ ] ja [ ] nein
Fahrerausweis Flurförderzeug [ ] ja [ ] nein
Befähigung Motorsägenbedienung [ ] ja [ ] nein
...


Persönlich sehr wichtig wichtig unwichtig
Körperliche Voraussetzungen      
  • Belastbarkeit
     
  • Sehfähigkeit
     
  • Hörfähigkeit
     
  • Tastsinn
     
  • zulässiger Grad der Behinderung in % (GdB)
     
  • ...
     
Kognitiv, geistige Voraussetzungen      
  • Auffassungsgabe
     
  • psychische Belastbarkeit
     
  • Konzentration
     
  • Koordination
     
  • Reaktionsfähigkeit
     
  • Ausbildungsqualifikation
     
Kulturtechniken      
  • lesen
     
  • schreiben
     
  • rechnen
     
Kritikfähigkeit      
Kommunikationsfähigkeit      


Start für Praktikum:
Sonstiges/ Bemerkungen:
 
Datum Unterschrift


.

Vertrag/Vereinbarung über ausgelagerte Arbeitsplätze Anhang 5


(empfehlenswerte arbeits- und gesundheitsschutzspezifische Inhalte)


.

Kriterien für die Unterweisung, nach Ziffer 2.3.1 und 2.3.2 BGR/GUV-R A1 Anhang 6


( 2.3.1)

Damit Versicherte Sicherheits- und Gesundheitsgefährdungen erkennen und entsprechend den vorgesehenen Maßnahmen auch handeln können, müssen sie auf ihre individuelle Arbeits- und Tätigkeitssituation zugeschnittene Informationen, Erläuterungen und Anweisungen bekommen. Die Unterweisung ist ein wichtiges Instrument, um Versicherten zu ermöglichen, sich sicherheits- und gesundheitsgerecht zu verhalten.

Bedeutung der Unterweisung

Unterweisung ist die auf den konkreten Arbeitsplatz oder Aufgabenbereich ausgerichtete Erläuterung und Anweisung des Unternehmers für ein sicherheitsgerechtes Verhalten der Versicherten, die durch praktische Übungen ergänzt werden kann. Der Hinweis auf § 12 Abs.1 Arbeitsschutzgesetz bedeutet, dass die Versicherten während der Arbeitszeit ausreichend und angemessen unterwiesen werden. Art und Weise sowie der Umfang einer Unterweisung müssen in einem angemessenen Verhältnis zur vorhandenen Gefährdungssituation und der Qualifikation der Versicherten stehen.

Unterweisungsanlässe

Anlässe für eine Unterweisung sind z.B.

Die Unterweisung der Versicherten hat in allen Fällen vor Aufnahme der Tätigkeit zu erfolgen.

Unterweisung bei Arbeitnehmerüberlassung
[Anmerkung: Liegt hier nicht vor, die Kriterien können aber analog angewendet werden]

Liegt ein Fall der Arbeitnehmerüberlassung vor, ist zur betriebsspezifischen Unterweisung der Entleiher verpflichtet. Hierbei sind die Erfahrungen und Qualifikationen der Personen, die ihm zur Arbeitsleistung überlassen worden sind, zu berücksichtigen. Sonstige Arbeitsschutzpflichten des Verleihers als Unternehmer, insbesondere die Pflicht zur allgemeinen Unterweisung (unabhängig vom konkreten Arbeitsplatz oder Aufgabenbereich), bleiben unberührt.

Unterweisungsinhalte

Die Unterweisung hat mindestens

zu umfassen. Hierfür sind Betriebsanleitungen von einzusetzenden Geräten und Maschinen sowie sonstige Betriebsanweisungen mit einzubeziehen.

Wiederholung von Unterweisungen

Bei gleichbleibenden Gefährdungen ist die Unterweisung mindestens jährlich zu wiederholen, um die Unterweisungsinhalte den Versicherten wieder in Erinnerung zu rufen und aufzufrischen. Ändern sich Gefährdungen oder Ergebnisse der Gefährdungsbeurteilung, sind die Unterweisungsinhalte und die Unterweisungsintervalle anzupassen. Kürzere Unterweisungsintervalle können sich aus speziellen Arbeitsschutzvorschriften ergeben, z.B. § 29 Jugendarbeitsschutzgesetz, der eine halbjährliche Unterweisung fordert.

[Anmerkung: Je nach dem persönlichen Fähigkeitsprofil des betreuten Beschäftigten können häufigere Unterweisungen erforderlich werden.]

Dokumentation der Unterweisung

Die schriftliche und von allen Unterwiesenen und den Unterweisenden unterschriebene Dokumentation ist für den Unternehmer der Nachweis, dass er seiner Unterweisungsverpflichtung nachgekommen ist. Sie kann z.B. in Form des nachstehenden Musters oder durch ein Betriebstagebuch erfolgen.

Unterweisung mit elektronischen Hilfsmitteln

Grundsätzlich besteht die Möglichkeit, Unterweisungen mit Hilfe elektronischer Medien durchzuführen. Dabei ist allerdings darauf zu achten, dass

Muster für die Dokumentation der Unterweisung
Bestätigung der Unterweisung nach § 4 der Unfallverhütungsvorschrift "Grundsätze der Prävention" (BGV/GUV-V A1)

Unternehmen:

(Name und Anschrift des Unternehmens)
Betriebsteil, Arbeitsbereich:
 
Durchgeführt von:
 
Durchgeführt am:
 
Unterweisungsinhalte (insbesondere Gefahrquellen, Maßnahmen zur Arbeitssicherheit und zum Gesundheitsschutz, Erste Hilfe):
 
 
 
Name und Unterschrift der Teilnehmer
Mit meiner Unterschrift bestätige ich, dass ich an der Unterweisung teilgenommen und den Inhalt verstanden habe.

Name, Vorname Unterschrift

Bemerkungen

Unterschrift des Trainers/Unterweisenden

Geschäftsleitung z.K.


( 2.3.2)

Die Inhalte sind so zu vermitteln, dass sie von den Versicherten verstanden werden. Ist eine sprachliche Verständigung nicht ausreichend, sind andere geeignete Kommunikationsmittel, z.B. Skizzen, Fotos, Videos, einzusetzen. Ein Aushändigen der Vorschriften oder Regeln reicht nicht aus. Der Unternehmer hat sich zu vergewissern, dass die Versicherten die Inhalte verstanden haben.

Dies kann z.B.

erfolgen.


.

Vorschriften, Regeln, Informationen und Bezugsquellen Anhang 7


Nachstehend sind die insbesondere zu beachtenden einschlägigen Vorschriften, Regeln und Informationen zusammengestellt.

1. Gesetze, Verordnungen

Gesetz über die Durchführung von Maßnahmen des Arbeitsschutzes zur Verbesserung der Sicherheit und des Gesundheitsschutzes der Beschäftigten bei der Arbeit (Arbeitsschutzgesetz - ArbSchG)

Gesetz zur Regelung der Arbeitnehmerüberlassung (Arbeitnehmerüberlassungsgesetz - AÜG)

Gesetz über Betriebsärzte, Sicherheitsingenieure und andere Fachkräfte für Arbeitssicherheit (Arbeitssicherheitsgesetz - ASiG)

Gesetz zur Verhütung und Bekämpfung von Infektionskrankheiten beim Menschen (Infektionsschutzgesetz - IfSG)

Sozialgesetzbuch (SGB) Siebtes Buch ( VII) - Gesetzliche Unfallversicherung

Sozialgesetzbuch (SGB) Neuntes Buch ( IX) - Rehabilitation und Teilhabe behinderter Menschen

Sozialgesetzbuch (SGB) Zehntes Buch ( X) - Sozialverwaltungsverfahren und Sozialdatenschutz

Sozialgesetzbuch (SGB) Zwoelftes Buch ( XII) - Sozialhilfe

Werkstättenverordnung ( WVO)

Verordnung zur arbeitsmedizinischen Vorsorge ( ArbMedVV)

2. Vorschriften, Regeln und Informationen für Sicherheit und Gesundheit bei der Arbeit

Unfallverhütungsvorschriften:

"Grundsätze der Prävention" (BGV/GUV-V A1)

Regeln:

"Grundsätze der Prävention" (BGR/GUV-R A1)


_________

1) Siehe hierzu: Geschäftsanweisung zum AÜG der Bundesagentur für Arbeit, SP III 32-7160.4(1), gültig ab 01.12.2011, Ziffer 1.1.5 (13)

2) Die Behindertenrechtskonvention (BRK) benutzt den Begriff Integration nicht mehr und spricht nur noch von Inklusion.

4) Sofern die Unfallversicherungsträger nicht von der Möglichkeit der Beauftragung zur Durchführung von Überwachungsaufgaben nach § 88 Abs. 4 SGB X in Verbindung mit §§ 14, 17 ff. SGB VII Gebrauch machen.


ENDE

umwelt-online - Demo-Version


(Stand: 05.08.2025)

Alle vollständigen Texte in der aktuellen Fassung im Jahresabonnement
Nutzungsgebühr: ab 105.- € netto (Grundlizenz)

(derzeit ca. 7200 Titel s.Übersicht - keine Unterteilung in Fachbereiche)

Preise & Bestellung

Die Zugangskennung wird kurzfristig übermittelt

? Fragen ?
Abonnentenzugang/Volltextversion