umwelt-online: Bestimmung der Toxizität
![]() |
zurück | ![]() |
| Methoden zur Bestimmung der Toxizität
B.1. tris - Akute orale Toxizität - Akute-Toxische Klassenmethode |
Anhang V zur RL 67/548/EWG |
B.1.tris 1. Methode
Diese Prüfmethode entspricht der OECD TG 423 (2001).
B.1.tris 1.1 Einleitung
Die hier beschriebene Akute-Toxische Klassenmethode (1) besteht aus einem schrittweisen Verfahren, bei dem pro Einzelschritt jeweils drei Tiere des gleichen Geschlechts verwendet werden. Je nach Mortalität und/oder moribundem Zustand der Tiere können im Mittel zwei bis vier Schritte erforderlich sein, um eine Beurteilung der akuten Toxizität der Testsubstanz zu ermöglichen. Dieses Verfahren ist reproduzierbar, erfordert nur sehr wenige Tiere und ermöglicht eine gleichartige Bewertung der Substanzen wie andere Methoden zur Prüfung der akuten Toxizität. Die Akute-Toxische Klassenmethode basiert auf biometrischen Berechnungen (2)(3)(4)(5) mit festgesetzten fest- Dosen, die sich hinreichend unterscheiden, um die Einordnung einer Substanz zu Klassifizierungszwecken und zur Bewertung des Gefährdungspotenzials zu ermöglichen. Die Methode, wie sie 1996 anerkannt wurde, wurde durch umfassende In-vivo-Versuche im Vergleich mit LD50-Daten aus der Literatur sowohl auf nationaler (6) als auch auf internationaler (7) Ebene validiert.
Leitlinien für die Auswahl der geeignetsten Testmethode für einen bestimmten Zweck enthält das Guidance Document an Acute Oral Toxicity Testing (8). Dieser Leitfaden beinhaltet darüber hinaus weitere Informationen zur Durchführung und Auswertung der Prüfmethode B.1 tris.
Testsubstanzen sind nicht in Dosen zu verabreichen, wenn diese aufgrund ätzender oder stark reizender Wirkungen bekanntermaßen starke Schmerzen und schweres Leiden verursachen. Moribunde Tiere oder Tiere, die offensichtlich unter Schmerzen leiden oder Anzeichen von schwerem und anhaltendem Leiden zeigen, sind auf humane Weise zu töten und werden bei der Auswertung der Testergebnisse auf die gleiche Weise gewertet wie während des Tests gestorbene Tiere. Kriterien für die Entscheidung, moribunde oder schwer leidende Tiere zu töten, sowie Hinweise zur Erkennung des absehbaren oder bevorstehenden Todes sind Gegenstand eines gesonderten Leitfadens (9).
Die Methode beruht auf festgesetzten Dosen, und die Ergebnisse ermöglichen die Bewertung und Klassifizierung von Substanzen gemäß dem Globalen Harmonisierten System (GHS) zur Klassifizierung chemischer Stoffe mit akut-toxischen Wirkungen (10).
Vom Prinzip her ist die Methode nicht zur Berechnung eines exakten LD50-Wertes geeignet, sondern zur Bestimmung definierter Expositionsbereiche, in denen eine Letalität auftreten kann, da der Tod eines Teils der Tiere noch immer den wichtigsten Endpunkt dieser Methode darstellt. Ein LD50-Wert kann nur dann mit dieser Methode bestimmt werden, wenn mindestens zwei Dosen zu einer Mortalität von über 0 %, aber unter 100 % führen. Die Auswahl von festgesetzten Dosen unabhängig von der Testsubstanz zusammen mit der Koppelung an eine Anzahl von Tieren in unterschiedlichem Zustand an eine Klassifizierung verbessert die Konsistenz und die Reproduzierbarkeit zwischen den Laboratorien.
Das Prüflabor soll vor der Durchführung der Studie sämtliche verfügbaren Informationen berücksichtigen. Zu diesen Informationen gehören die Identität und die chemische Struktur der Substanz, ihre physikalisch-chemischen Eigenschaften, das Ergebnis anderer In-vivo- oder In-vitro-Toxizitätstests der betreffenden Substanz, toxikologische Daten über die strukturverwandten Substanzen sowie die vorgesehene(n) Verwendung(en) der Substanz. Diese Informationen werden benötigt, um die zuständigen Stellen zu überzeugen, dass der Test für den Schutz der menschlichen Gesundheit wichtig ist und bei der Wahl der geeigneten Startdosis hilft.
B.1.tris 1.2 Definitionen
Akute orale Toxizität: Schädliche Wirkungen, die nach der oralen Verabreichung einer Einzeldosis oder mehrerer innerhalb von 24 Stunden verabreichter Dosen einer Substanz auftreten.
Verzögerter Tod: Das betreffende Tier stirbt zwar nicht binnen 48 Stunden und wirkt in diesem Zeitraum nicht moribund; der Tod tritt jedoch später während des 14-tägigen Beobachtungszeitraums ein.
Dosis: Verabreichte Menge der Testsubstanz; die Dosis wird als Gewicht der Testsubstanz pro Gewichtseinheit des Versuchstiers ausgedrückt (z.B. mg/kg).
GHS: Globally Harmonised Classification System for Chemical Substances and Mixtures (Weltweit harmonisiertes Klassifizierungssystem für chemische Substanzen und Gemische); ein gemeinsames Projekt von OECD (Menschliche Gesundheit und Umwelt), UN-Expertenausschuss für den Transport von Gefahrgütern (physikalisch-chemische Eigenschaften) und ILO (Gefahrenanzeige) koordiniert im Rahmen des Interorganisation Programme for the Sound Management of Chemicals (IOMC).
Bevorstehender Tod: Der moribunde Zustand oder Tod ist vor dem nächsten vorgesehenen Beobachtungszeitpunkt zu erwarten. Anzeichen für diesen Zustand können bei Nagetieren Krämpfe, Seitenlage, liegende Stellung und Tremores sein (siehe Humane Endpoint Guidance Document (9)).
LD50 (mittlere orale Letaldosis): Eine statistisch ermittelte Einzeldosis einer Substanz, bei der davon ausgegangen werden kann, dass sie bei oraler Verabreichung den Tod von 50 % der Tiere verursacht; der LD50-Wert wird als Gewicht der Testsubstanz pro Gewichtseinheit der Versuchstiere ausgedrückt (mg/kg).
Limit-Dosis: Dosis am oberen Grenzwert für den betreffenden Versuch (2.000 oder 5.000 mg/kg)
Moribunder Zustand: Zustand des Sterbens oder des Unvermögens, (selbst bei Behandlung) zu überleben (siehe Humane Endpoint Guidance Document (9))
Voraussagbarer Tod: Vorhandensein klinischer Zeichen, die auf den Eintritt des Todes zu einem bekannten Zeitpunkt in der Zukunft - vor dem planmäßigen Ende des Experiments - hinweisen, z.B. das Unvermögen, Wasser oder Nahrung aufzunehmen (siehe Humane Endpoint Guidance Document (9))
B.1.tris 1.3 Prinzip der Prüfmethode
Das Versuchsprinzip besteht darin, in einem schrittweisen Verfahren bei Verwendung einer minimalen Anzahl von Tieren pro Einzelschritt genügend Informationen über die akute Toxizität der Testsubstanz zu gewinnen, um ihre Klassifizierung zu ermöglichen. Die Substanz wird einer Gruppe von Versuchstieren oral mit einer der festgelegten Dosen verabreicht. Die Substanz wird in einem schrittweisen Verfahren getestet, wobei für jeden Schritt jeweils drei Tiere des gleichen Geschlechts (normalerweise weibliche Tiere) verwendet werden. Das Eintreten oder Nichteintreten von prüfsubstanzbedingten Todesfällen bei dem in einem Schritt behandelten Tieren bestimmt über den nächsten Schritt, d. h.:
In Anhang 1 ist die Testmethode im Einzelnen beschrieben. Die Methode ermöglicht die Beurteilung, eine Testsubstanz innerhalb einer Reihe von Toxizitätsklassen einzuordnen, die durch feste LD50-Abgrenzungswerte definiert sind.
B.1.tris 1.4 Beschreibung der Prüfmethode
B.1.tris 1.4.1 Auswahl der Tierspezies
Die bevorzugte Nagetierspezies ist die Ratte, es können aber auch andere Spezies verwendet werden. In der Regel werden weibliche Tiere verwendet (9). Weibliche Tiere werden bevorzugt, da die in der Literatur zitierten Untersuchungen zu konventionellen LD50-Tests zwischen den Geschlechtern in der Regel nur geringfügige Unterschiede hinsichtlich der Empfindlichkeit belegen, in den Fällen, in denen Unterschiede beobachtet werden, jedoch zeigen, dass weibliche Tiere im Allgemeinen etwas empfindlicher sind (11). Wenn jedoch die vorhandenen Informationen über die toxikologischen oder toxikokinetischen Eigenschaften von strukturverwandten Chemikalien darauf hinweisen, dass vermutlich die männlichen Tiere empfindlicher sind, sollten männliche Tiere verwendet werden. Wenn der Versuch an männlichen Tieren durchgeführt wird, sollte dies hinreichend begründet werden.
Es sollen junge, gesunde, ausgewachsene Tiere aus üblicherweise eingesetzten Laborstämmen verwendet werden. Die weiblichen Tiere dürfen weder bereits geworfen haben noch momentan trächtig sein. Alle Tiere müssen zu Beginn der Verabreichung zwischen 8 und 12 Wochen alt sein; ihre Gewichtswerte müssen im Bereich von ± 20 % des mittleren Gewichts sämtlicher zuvor verwendeten Tiere liegen.
B.1.tris 1.4.2 Haltung und Fütterung
Die Temperatur im Versuchstierraum soll 22 °C (± 3 °C) betragen. Die Temperatur des Versuchstierraums soll 22 °C (±3°C) betragen. Die relative Luftfeuchtigkeit soll mindestens 30 % betragen und außer während der Reinigung vorzugsweise nicht über 70 % liegen; anzustreben ist ein Wert von 50-60 %. Der Raum soll künstlich beleuchtet sein, wobei die Beleuchtung im 12-Stunden-Rhythmus ein- und ausgeschaltet werden soll. An die Versuchstiere kann herkömmliches Laborfutter verfüttert werden, wobei eine unbegrenzte Trinkwasserversorgung zu gewährleisten ist. Die Tiere können in den Käfigen nach Verabreichungsdosen gruppiert werden, wobei aber die Anzahl der Tiere pro Käfig noch eine genaue Beobachtung der einzelnen Tiere ermöglichen muss.
B.1.tris 1.4.3 Vorbereitung der Versuchstiere
Die Tiere werden nach Zufallskriterien ausgewählt, zwecks Identifizierung markiert und für die Dauer von mindestens 5 Tagen vor Versuchsbeginn in ihren Käfigen gehalten, damit sie sich an die Laborbedingungen gewöhnen können.
B.1.tris 1.4.4 Vorbereitung der Dosen
Generell sollen die Testsubstanzen mit einem für den gesamten zu testenden Dosierungsbereich gleichbleibenden Volumen verabreicht werden, indem jeweils die Konzentration der Dosiszubereitung variiert wird. Wenn jedoch ein flüssiges Endprodukt oder Gemisch zu testen ist, kann die Anwendung der unverdünnten, d.h. mit gleichbleibender Konzentration verabreichten Testsubstanz für die anschließende Risikobewertung der betreffenden Substanz größere Relevanz haben und wird daher von verschiedenen Behörden vorgeschrieben. In jedem Fall darf das maximal zu verabreichende Dosisvolumen nicht überschritten werden. Welches Flüssigkeitsvolumen jeweils höchstens auf einmal verabreicht werden kann, hängt von der Größe des Versuchstiers ab. Bei Nagetieren soll das Volumen im Normalfall 1 ml pro 100 g Körpergewicht nicht überschreiten; bei wässrigen Lösungen können aber auch 2 ml pro 100 g Körpergewicht in Betracht gezogen werden. Bezüglich der Formulierung wird, wenn dies möglich ist, eine wässrige Lösung/Suspension/Emulsion empfohlen, danach in der Reihenfolge der Präferenz eine Lösung/Suspension/Emulsion in Öl (z.B. Maisöl) sowie an dritter Stelle eventuell eine Lösung in anderen Vehikeln. Bei anderen Vehikeln als Wasser sollen die toxikologischen Eigenschaften des jeweiligen Vehikels bekannt sein. Die Dosen dürfen erst kurz vor der Verabreichung zubereitet werden, sofern die Zubereitung über den Zeitraum, in dem sie angewandt werden soll, nicht bekanntermaßen eine annehmbare Stabilität aufweist.
B.1.tris 1.5 Verfahrensweise
B.1.tris 1.5.1 Verabreichung der Dosen
Die Testsubstanz wird als Einzeldosis mit einer Sonde über einen Magensonde oder über eine geeignete Intubationskanüle verabreicht. In dem seltenen Fall, dass die Verabreichung als Einzeldosis nicht möglich ist, kann die Dosis über einen Zeitraum von maximal 24 Stunden in kleineren Teilmengen verabreicht werden.
Die Versuchstiere sollten vor der Verabreichung nüchtern sein (z.B. sollte Ratten das Futter (nicht das Wasser) über Nacht vorenthalten werden; Mäusen sollte das Futter (nicht das Wasser) 3-4 Stunden zuvor vorenthalten werden). Nach diesem Futterentzug sollen die Tiere gewogen werden und die Testsubstanz verabreicht bekommen. Nach der Verabreichung der Substanz kann das Futter bei Ratten weitere 3-4 Stunden bzw. bei Mäusen weitere 1-2 Stunden zurückgehalten werden. Wenn die Dosis über einen bestimmten Zeitraum hinweg in Teilmengen verabreicht wird, kann es je nach Länge dieses Zeitraums erforderlich sein, die Tiere mit Futter und Wasser zu versorgen.
B.1.tris 1.5.2 Anzahl der Versuchstiere und Dosierung
Für jeden Schritt werden drei Tiere verwendet. Die als Ausgangsdosis zu verwendende Dosis wird aus vier festen Dosiswerten gewählt: 5, 50, 300 und 2.000 mg pro kg Körpergewicht. Als Startdosis soll die Dosis gewählt werden, die mit der größten Wahrscheinlichkeit zur Mortalität einiger der behandelten Tiere führt. Die Prüfschemata in Anhang 1 beschreiben für jede dieser Ausgangsdosen die jeweils zu befolgende Vorgehensweise. Zur Ergänzung wird in Anhang 4 die Klassifizierung im EU-System bis zur Einführung des neuen GHS erläutert.
Wenn bereits verfügbare Informationen vermuten lassen, dass bei der höchsten Startdosis (2.000 mg pro kg Körpergewicht) keine Mortalität zu erwarten ist, soll ein Limit-Test durchgeführt werden. Wenn für eine zu testende Substanz keine Informationen zur Verfügung stehen, wird aus Tierschutzgründen empfohlen, als Ausgangsdosis 300 mg pro kg Körpergewicht zu verwenden.
Der Zeitabstand zwischen den einzelnen Behandlungsgruppen richtet sich nach dem Einsetzen, der Dauer und dem Schweregrad der toxischen Zeichen. Die Behandlung der Versuchstiere mit der nächsten Dosis soll so lange abgewartet werden, bis angenommen werden kann, dass die zuvor behandelten Tiere überleben.
In Ausnahmefällen - und nur, wenn dies durch konkrete Vorschriften begründet ist - kann die Anwendung einer weiteren oberen Dosis von 5.000 mg pro kg Körpergewicht in Erwägung gezogen werden (siehe Anhang 2). Aus Tierschutzgründen wird von Tierversuchen im Bereich der GHS-Kategorie 5 (2.0005.000 mg/kg) abgeraten; diese Versuche sollen nur dann in Betracht gezogen werden, wenn die Ergebnisse eines solchen Tests für den Schutz der Gesundheit von Menschen oder Tieren oder der Umwelt mit hoher Wahrscheinlichkeit direkt relevant wären.
B.1.tris 1.5.3 Limit-Test
Der Limit-Test wird hauptsächlich dann eingesetzt, wenn die Person, die den Test durchführt, nach ihr vorliegenden Informationen davon ausgehen kann, dass das zu testende Material wahrscheinlich nicht toxisch ist, d.h. nur oberhalb der regulatorisch festgelegten Grenzdosen toxisch wirkt. Informationen über die Toxizität des Testmaterials können aus Kenntnissen über ähnliche getestete Verbindungen, Mischungen oder Produkte gewonnen werden, wobei Art und Prozentanteil der Komponenten zu berücksichtigen sind, deren toxikologische Relevanz bekannt ist. In den Fällen, in denen nur wenige oder keine Informationen über die Toxizität des Testmaterials vorliegen oder in denen von einer Toxizität des Testmaterials ausgegangen wird, sollte der Haupttest durchgeführt werden.
Ein Limit-Test mit einer Dosis von 2.000 mg pro kg Körpergewicht kann mit sechs Tieren durchgeführt werden (drei Tiere pro Schritt). In Ausnahmefällen kann ein Limit-Test mit einer Dosis von 5.000 mg/kg mit drei Tieren durchgeführt werden (siehe Anhang 2). Wenn eine mit der Testsubstanz in Zusammenhang stehende Mortalität ermittelt wird, müssen eventuell weitere Prüfungen mit der nächstniedrigeren Dosis durchgeführt werden.
B.1.tris 1.6 Beobachtungen
Die Tiere werden nach der Verabreichung einzeln beobachtet: mindestens einmal während der ersten 30 Minuten, in regelmäßigen Abständen während der ersten 24 Stunden, wobei die ersten vier Stunden besonders zu beachten sind, sowie anschließend täglich während einer Gesamtdauer von 14 Tagen, sofern die Tiere nicht aus Tierschutzgründen aus dem Versuch genommen und auf humane Weise getötet werden müssen oder ihr Tod festgestellt wird. Die Beobachtungsdauer sollte jedoch nicht strikt festgelegt werden; vielmehr sollte sie in Abhängigkeit von den toxischen Reaktionen, vom Zeitpunkt des Einsetzens dieser Reaktionen und von der Länge der Erholungsdauer festgelegt werden und kann daher ausgedehnt werden, wenn dies erforderlich scheint. Der Zeitpunkt, zu dem die Anzeichen von Toxizität auftreten und wieder verschwinden, ist von Bedeutung, und zwar insbesondere dann, wenn eine Tendenz zur zeitlichen Verzögerung der Toxizitätsanzeichen besteht (12). Sämtliche Beobachtungen werden für die Tiere systematisch jeweils in Einzelprotokollen dokumentiert.
Zusätzliche Beobachtungen sind erforderlich, wenn bei den Tieren weiterhin Anzeichen für Toxizität zu beobachten sind. Die Beobachtungen sollten Veränderungen an Haut und Fell, Augen und Schleimhäuten erfassen und auch die Atmung, den Kreislauf, das vegetative und zentrale Nervensystem sowie somatomotorische Aktivitäten und Verhaltensmuster berücksichtigen. Auf Beobachtungen wie Tremores, Krämpfe, Speichelfluss, Durchfall, Lethargie, Schlaf und Koma sollte geachtet werden. Die im Humane Endpoints Guidance Document (9) zusammengefassten Prinzipien und Kriterien sind zu berücksichtigen. Tiere, bei denen ein moribunder Zustand festgestellt wird, sowie Tiere, die starke Schmerzen haben oder anhaltende Anzeichen von schwerem Leiden zeigen, sollten auf humane Weise getötet werden. Wenn Tiere aus humanen Gründen getötet werden oder ihr Tod festgestellt wird, sollte der Todeszeitpunkt so genau wie möglich registriert werden.
B.1.tris 1.6.1 Körpergewicht
Das Gewicht der einzelnen Tiere kurz vor der Verabreichung der Testsubstanz sowie spätestens eine Woche danach ermittelt werden. Gewichtsveränderungen sollen berechnet und registriert werden. Am Ende des Tests werden die überlebenden Tiere gewogen und auf humane Weise getötet.
B.1.tris 1.6.2 Pathologie
Alle Versuchstiere (einschließlich der Tiere, die während des Tests sterben oder aus Tierschutzgründen aus der Studie genommen werden) sollen auf makroskopische Veränderungen untersucht werden. Alle makroskopischen Veränderungen sollen für jedes einzelne Tier registriert werden. Bei Tieren, die 24 oder mehr Stunden lang überlebt haben, kann auch eine mikroskopische Untersuchung von Organen mit makropathologischen Befunden in Erwägung gezogen werden, da sich hieraus eventuell nützliche Informationen gewinnen lassen.
B.1.tris 2. Daten
Es sollen Daten zu den einzelnen Tieren bereitgestellt werden. Darüber hinaus sollen sämtliche Daten in tabellarischer Form zusammengefasst werden, wobei für jede Testgruppe die folgenden Daten zu erfassen sind: Anzahl der verwendeten Tiere, Anzahl der Tiere mit Anzeichen für eine toxische Wirkung, Anzahl der Tiere, deren Tod während des Versuchs festgestellt wurde oder die aus humanen Gründen getötet wurden, Todeszeitpunkt der einzelnen Tiere, Beschreibung und Zeitverlauf der toxischen Wirkungen und ihrer Reversibilität sowie pathologische Befunde.
B.1.tris 3. Bericht
B.1.tris 3.1 Prüfbericht
Der Prüfbericht muss die folgenden Angaben enthalten (soweit angemessen):
Testsubstanz:
Vehikel (wenn verwendet):
Testbedingungen:
Ergebnisse:
Diskussion und Interpretation der Ergebnisse. Schlussfolgerung.
B.1.tris 4 Literaturhinweise
(1) Roll R., Höfer-Bosse Th. And Kayser D. (1986). New Perspectives in Acute Toxicity Testing of Chemicals. Toxicol. Lett., Suppl. 31, 86
(2) Roll R., Riebschläger M., Mischke U. and Kayser D. (1989). Neue Wege zur Bestimmung der akuten Toxizität von Chemikalien. Bundesgesundheitsblatt 32, 336-341.
(3) Diener W., Sichha L., Mischke U., Kayser D. and Schlede E. (1994). The Biometric Evaluation of the Acute-Toxic-Clans Method (Oral). Arch. Toxicol. 68, 559-610
(4) Diener W., Mischke U., Kayser D. and Schlede E. (1995). The Biometric Evaluation of the OECD Modified Version of the Acute-Toxic-Clans Method (Oral). Arch. Toxicol. 69, 729-734.
(5) Diener W., and Schlede E. (1999) Acute Toxicity Clans Methods: Alterations to LD/LCS() Tests. ALTEX 16, 129-134
(6) Schlede E., Mischke U., Roll R. and Kayser D. (1992). a National Validation Study of the Acute-Toxic- Clans Method - An Alternative to the LD50 Test. Arch. Toxicol. 66, 455-470.
(7) Schlede E., Mischke U., Diener W. and Kayser D. (1994). The International Validation Study of the Acute-Toxic-Clans Method (Oral). Arch. Toxicol. 69, 659-670.
(8) OECD (2001) Guidance Document an Acute Oral Toxicity Testing. Environmental Health and Safety Monograph Series an Testing and Assessment N. 24. Paris.
(9) OECD (2000) Guidance Document an the Recognition, Assessment and Use of Clinical Signs as Humane Endpoints for Experimental Animals Used in Safety Evaluation. Environmental Health and Safety Monograph Series an Testing and Assessment N 19.
(10) OECD (1998) Harmonized Integrated Hazard Classification System For Human Health Arid Environmental Effects Of Chemical Substances as endorsed by the 28'h Joint Meeting of the Chemicals Committee and the Working Party an Chemicals in November 1998, Part 2, p. 11 [ http://webnetl .oecd.org/oecd/pages/home/displaygeneral/0,3380,EN-documents-521-14-no-24-no-O,FF.htrnl i.
(11) Lipnick R L, Cotruvo, J A, Hill R N, Bruce R D, Stitzel K A, Walker a P, Chu I; Goddard M, Segal L, Springer J a and Myers R C (1995) Comparison of the Up-and Down, Conventional LD50, and Fixed Dose Acute Toxicity Procedures. Fd. Chem. Toxicol 33, 223-231.
(12) Chan P.K. and A.W. Hayes. (1994 ). Chap. 16. Acute Toxicity and Eye Irritancy. Principles and Methods (f Toxicology. Third Edition. A.W. Hayes, Editor. Raven Press, Ltd., New York, USA.
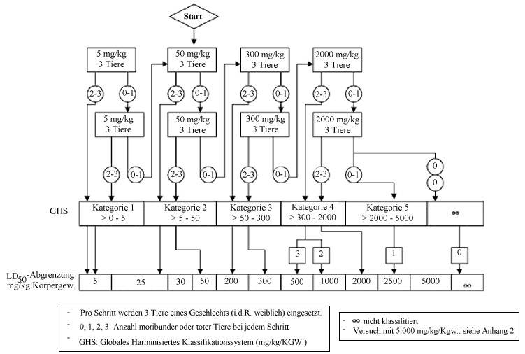
Anhang 1 Zu beachtende Vorgehensweise für alle Startdosen
Allgemeine Hinweise
Die in diesem Anhang dargestellten Prüfschemata geben für jede Ausgangsdosis die jeweils zu beachtende Vorgehensweise an.
Anhang 1a: Startdosis 5 mg pro kg Körpergewicht
Anhang 1b: Startdosis 50 mg pro kg Körpergewicht
Anhang 1c: Startdosis 300 mg pro kg Körpergewicht
Anhang 1d: Startdosis 2000 mg pro kg Körpergewicht
Der Testverlauf folgt je nach Anzahl der auf humane Weise getöteten oder gestorbenen Versuchstiere den angegebenen Pfeilen.
Anhang 2 Kritirien für die Klassifizierung von Testsubstanzen mit erwarteten LD50-Werten über 2.000 mg/kg ohne erforderliche Tests
Die Kriterien für die Gefahrenkategorie 5 sollen die Identifikation von Testsubstanzen ermöglichen, die eine vergleichsweise geringe akute Toxizitätsgefahr aufweisen, die aber unter bestimmten Umständen eine Gefahr für anfällige Bevölkerungsgruppen darstellen. Bei diesen Substanzen wird von einer oralen oder dermalen LD50 im Bereich 2.000-5.000 mg/kg bzw. von vergleichbaren Dosen für andere Verabreichungswege ausgegangen. Die Testsubstanz sollte in den folgenden Fällen in die Gefahrenkategorie 2.000 mg/kg < LD50 < 5.000 mg/kg (GHS-Kategorie 5) eingestuft werden:
zuverlässige Informationen vorliegen, die auf signifikante toxische Wirkungen bei Menschen hinweisen, oder
Versuche mit Dosen über 2.000 mg/kg
Aus Tierschutzgründen wird von Tierversuchen im Bereich der Kategorie 5 (5.000 mg/kg) abgeraten; diese Versuche sollen nur dann in Erwägung gezogen werden, wenn die Ergebnisse eines solchen Versuchs für den Schutz der Gesundheit von Menschen oder Tieren oder der Umwelt mit hoher Wahrscheinlichkeit direkt relevant wären (10). Weitere Versuche mit noch höheren Dosierungen sollen nicht durchgeführt werden.
Wenn Versuche mit einer Dosis von 5.000 mg/kg notwendig sind, ist nur ein Schritt (d.h. drei Tiere) erforderlich. Wenn das erste Versuchstier stirbt, wird der Versuch mit einer Dosis von 2.000 mg/kg gemäß den Prüfschemata in Anhang 1 fortgesetzt. Wenn das erste Tier überlebt, wird die Substanz zwei weiteren Tieren verabreicht. Wenn nur eines der drei Tiere stirbt, wird ein LD50-Wert von über 5.000 mg/kg angenommen. Wenn beide Tiere sterben, wird der Versuch mit der Dosis von 2.000 mg/kg fortgesetzt.
Anhang 3a Prüfverfahren B.1 tris: Anleitung für die Klassifizierung gemäß dem EU-System zur Überbrückung des Übergangszeitraums bis zur vollständigen Umsetzung des "Globalen Harmonisierten Systems" (GHS)
(Auszug aus Literaturhinweis (S))
Anhang 3b (Fortsetzung 1) Prüfverfahren B.1 tris: Anleitung für die Klassifizierung gemäß dem EU-System zur Überbrückung des Übergangszeitraums bis zur vollständigen Umsetzung des "Globalen Harmonisierten Systems" (GHS)
(Auszug aus Literaturhinweis (S))
Anhang 3c (Fortsetzung 2) Prüfverfahren B.1 tris: Anleitung für die Klassifizierung gemäß dem EU-System zur Überbrückung des Übergangszeitraums bis zur vollständigen Umsetzung des "Globalen Harmonisierten Systems" (GHS)
(Auszug aus Literaturhinweis (S))
Anhang 3d (Fortsetzung 3) Prüfverfahren B.1 tris: Anleitung für die Klassifizierung gemäß dem EU-System zur Überbrückung des Übergangszeitraums bis zur vollständigen Umsetzung des "Globalen Harmonisierten Systems" (GHS)
(Auszug aus Literaturhinweis (S))

![]() |
weiter . | ![]() |
(Stand: 04.08.2022)
Alle vollständigen Texte in der aktuellen Fassung im Jahresabonnement
Nutzungsgebühr: ab 105.- € netto
(derzeit ca. 7200 Titel s.Übersicht - keine Unterteilung in Fachbereiche)
Die Zugangskennung wird kurzfristig übermittelt
? Fragen ?
Abonnentenzugang/Volltextversion