![]() |
zurück | ![]() |
6.3.9 Prüfzyklen
6.3.9.1 Die an Bord durchgeführten Prüfzyklen müssen den in Punkt 3.2 beschriebenen einschlägigen Prüfzyklen entsprechen.
6.3.9.2 Es ist nicht immer möglich, den Motor an Bord nach einem in Punkt 3.2 spezifizierten Prüfzyklus zu betreiben, das Prüfverfahren sollte jedoch auf der Grundlage einer entsprechenden Empfehlung des Motorenherstellers und Genehmigung der Verwaltung dem in Punkt 3.2 beschriebenen Verfahren so genau wie möglich folgen. Die hierbei gemessenen Werte sind möglicherweise nicht genau mit den Ergebnissen des Prüfstandverfahrens vergleichbar, da die Messwerte stark von den Prüfzyklen abhängig sind.
6.3.9.3 Weicht die Zahl der Messpunkte an Bord von der Zahl der Messpunkte im Prüfstandverfahren ab, so müssen die vom Motorenhersteller empfohlenen und von der Verwaltung genehmigten Messpunkte und Wichtungsfaktoren verwendet werden.
6.3.10 Berechnung der gasförmigen Emissionen
Das in Kapitel 5 beschriebene Berechnungsverfahren ist anzuwenden. Dabei sind die besonderen Anforderungen dieses vereinfachten Messverfahrens zu berücksichtigen.
6.3.11 Toleranzen
6.3.11.1 Aufgrund möglicher Abweichungen bei der Anwendung der in diesem Kapitel beschriebenen vereinfachten Messverfahren an Bord ist eine Toleranz von 10 % gegenüber den anwendbaren Grenzwerten zulässig - allerdings nur bei Bestätigungsprüfungen sowie bei periodischen Untersuchungen und bei Zwischenuntersuchungen.
6.3.11.2 Die NOx-Emission eines Motors kann je nach der Zündqualität des Kraftstoffs und dem im Kraftstoff gebundenen Stickstoff variieren. Liegen keine ausreichenden Angaben über den Einfluß die Zündqualität auf die NOx-Bildung während des Verbrennungsprozesses vor und hängt die Umsetzungsrate des im Kraftstoff gebundenen Stickstoffs vom Wirkungsgrad des Motors ab, so wird bei Prüfläufen an Bord mit Schiffskraftstoff nach ISO 8217, 1996, Typ RM eine Toleranz von 10 % eingeräumt. Diese Toleranz gilt jedoch nicht für Vor-Zertifizierungs-Untersuchungen an Bord. Der verwendete Kraftstoff ist auf seine Zusammensetzung aus Kohlenstoff, Wasserstoff, Stickstoff, Schwefel und sonstigen Komponenten nach ISO 8217, 1996 zu analysieren, die für eine eindeutige Spezifikation des Kraftstoffs erforderlich sind.
6.3.11.3 Die Gesamttoleranz für das vereinfachte Messverfahren an Bord und für die Verwendung von Schiffskraftstoff nach ISO 8217, 1996, Typ RM darf den einschlägigen Grenzwert in keinem Fall um mehr als 15 % überschreiten.
| Muster eines EIAPP-Zeugnisses (siehe Punkt 2.2.9 der Technischen NOx-Vorschrift) |
Anhang 1 |
Internationales Motorenzeugnis über die Verhütung der Luftverunreinigung
Ausgestellt nach dem Protokoll von 1997 zu dem Internationalen Übereinkommen von 1973 zur Verhütung der Meeresverschmutzung durch Schiffe in der Fassung des Protokolls von 1978 zu diesem Übereinkommen (im folgenden als "Übereinkommen" bezeichnet) im Auftrag der Regierung von
| ....................................................................................................................... (vollständige amtliche Bezeichnung des Staates) |
| durch |
| ....................................................................................................................... (vollständige amtliche Bezeichnung der nach dem Übereinkommen ermächtigten zuständigen Person oder Stelle) |
| Motoren- hersteller |
Modell- bezeichnung |
Serien- nummer |
Prüfzyklus (Prüfzyklen) | Nennleistung (kW) und Drehzahl (min-1) |
Motor- Zulassungsnummer |
Hiermit wird bescheinigt, dass
Dieses Zeugnis ist vorbehaltlich der Besichtigungen nach Regel 5 von Anlage VI des Übereinkommens für die gesamte Lebensdauer des Motors auf Schiffen gültig, die in den Zuständigkeitsbereich der obengenannten Regierung fallen. |
| Ausgestellt in |
| ....................................................................................................................... (Ort der Ausstellung des Zeugnisses) |
| ................................................... 20............. (Datum der Ausstellung) |
| ....................................................................................................................... (Unterschrift des ordnungsgemäß ermächtigten Bediensteten, der das Zeugnis ausstellt) |
|
(Siegel beziehungsweise Stempel der Stelle) |
| zum Internationalen Motorenzeugnis über die Verhütung der Luftverunreinigung (EIAPP-Zeugnis) Bericht über Bau, Technische NOx-Akte und Verifikationsverfahren |
Anlage |
In bezug auf Anlage VI des Internationalen Übereinkommens von 1973 zur Verhütung der Meeresverschmutzung durch Schiffe in der Fassung der Protokolle von 1978 und 1997 zu dem Übereinkommen (im folgenden als "Übereinkommen" bezeichnet) sowie auf die Technische Vorschrift über die Kontrolle der Stickstoffoxid-Emissionen aus Schiffsdieselmotoren (im folgenden als "Technische NOx-Vorschrift" bezeichnet)
| 1. Angaben zum Motor ............................................................................... |
| 1.1 Name und Anschrift des Herstellers ............................................................................... |
| 1.2 Herstellungsort des Motors ............................................................................... |
| 1.3 Herstellungsdatum des Motors ............................................................................... |
| 1.4 Ort der Vor-Zertifizierungs-Untersuchung ............................................................................... |
| 1.5 Datum der Vor-Zertifizierungs-Untersuchung ............................................................................... |
| 1.6 Motortyp und Modellnummer ............................................................................... |
| 1.7 Seriennummer des Motors ............................................................................... |
| 1.8 Falls zutreffend: Der Motor ist ein Stamm-Motor [ ] oder ein Mitgliedsmotor [ ] der nachstehenden Motorfamilie [ ] oder Motorgruppe J: [ ] ............................................................................... |
| 1.9 Prüfzyklus(-zyklen) (siehe Kapitel 3 der Technischen NOx-Vorschrift) ............................................................................... |
| 1.10 Nennleistung (kW) und Drehzahl (mm-1) ............................................................................... |
| 1.11 Motor-Zulassungsnummer ............................................................................... |
| 1.12 Spezifikation(en) des Prüfkraftstoffs ............................................................................... |
| 1.13 Zulassungsnummer der NOx-reduzierenden Einrichtung (sofern eingebaut) ............................................................................... |
| 1.14 Anwendbarer NOx-Emissionsgrenzwert (g/kWh) (Regel 13 von Anlage VI) ............................................................................... |
| 1.15 Tatsächlicher NOx-Emissionswert (g/kWh) des Motors ............................................................................... |
| 2. Angaben zur Technischen NOx-Akte ............................................................................... |
| 2.1 Kenn-/Zulassungsnummer der Technischen NOx-Akte ............................................................................... |
| 2.2 Zulassungsdatum der Technischen NOx-Akte ............................................................................... |
| 2.3 Die nach Kapitel 2 der Technischen NOx-Vorschrift vorgeschriebene Technische NOx-Akte ist ein wesentlicher Teil des EIAPP-Zeugnisses; sie muss den Motor während seiner gesamten Lebensdauer begleiten und jederzeit an Bord des Schiffs verfügbar sein. |
Anmerkungen:
|
| 3. Spezifikationen für die bordseitigen NOx-Verifikationsverfahren zur Untersuchung der Motorparameter |
| 3.1 Kenn-/Zulassungsnummer der bordseitigen NOx-Verifikationsverfahren ............................................................................... |
| 3.2 Zulassungsdatum der bordseitigen NOx-Verifikationsverfahren ............................................................................... |
| 3.3 Die nach Kapitel 6 der Technischen NOx-Vorschrift vorgeschriebenen Spezifikationen für die bordseitigen NOx-Verifikationsverfahren sind ein wesentlicher Teil des EIAPP-Zeugnisses; sie müssen den Motor während seiner gesamten Lebensdauer begleiten und jederzeit an Bord des Schiffs verfügbar sein. |
| Hiermit wird bescheinigt, dass dieser Bericht in jeder Hinsicht zutreffend ist. |
| Ausgestellt in |
| ............................................................................... (Ort der Ausstellung des Zeugnisses) |
| ................................................... 20............. (Datum der Ausstellung) |
| ............................................................................... (Unterschrift des ordnungsgemäß ermächtigten Bediensteten, der das Zeugnis ausstellt) |
|
(Siegel beziehungsweise Stempel der Stelle) |
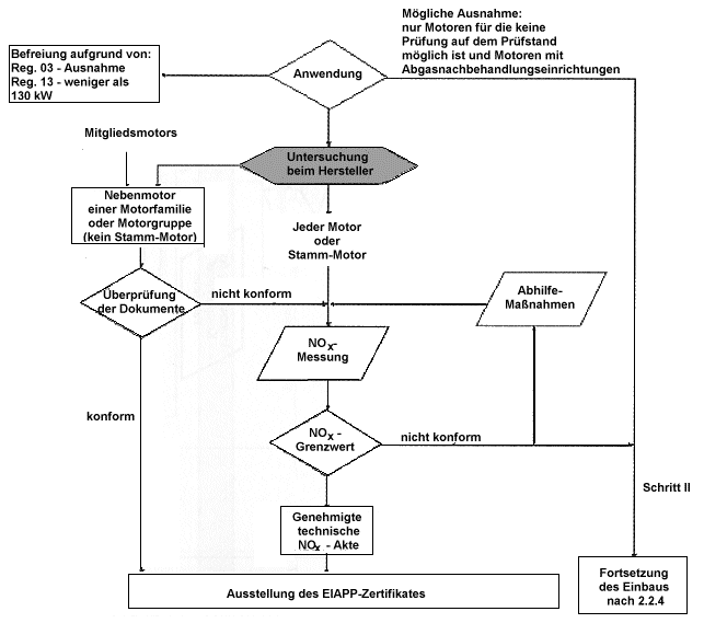
| Ablaufdiagramme für die Besichtigung und Zertifizierung von Schiffsdieselmotoren (siehe Punkte 2.2.8 und 2.3.13 der Technischen NOx-Vorschrift) | Anhang 2 |
Die Ablaufdiagramme auf den nächsten Seiten geben einen Überblick über die Untersuchungs- und Zertifizierungsvorschriften für Schiffsdieselmotoren, wie sie im einzelnen in Kapitel 2 der vorliegenden Technischen Vorschrift dargestellt sind.
Abbildung 1 Ablaufdiagramm, Schritt 1 - Vor-Zertifizierungs-Untersuchung beim Motorenhersteller

Abbildung 2 Ablaufdiagramm, Schritt 2 - Erstuntersuchung an Bord
Abbildung 3 Ablaufdiagramm, Schritt 3 - Periodische Untersuchung an Bord

Spezifikationen der Analysatoren zur Bestimmung der gasförmigen Komponenten der Emissionen von Schiffsdieselmotoren (siehe Kapitel 5 der Technischen NOx-Vorschrift) |
Anhang 3 |
1 Allgemeines
1.1 Die Analysatoren müssen über einen Messbereich verfügen, der die erforderliche Genauigkeit für die Messung der Konzentrationen der Abgaskomponenten bietet (siehe Punkt 1.5). Alle Analysatoren müssen eine kontinuierliche Messung des Gasstromes, eine kontinuierliche Ablesbarkeit des Messergebnisses und eine kontinuierliche Aufzeichnung der Messwerte ermöglichen. Es wird empfohlen, den Messbereich so zu wählen, dass die gemessene Konzentration zwischen 15 % und 100 % des Vollausschlags liegt.
1.2 Bieten die Anzeigesysteme (Rechner, Datenerfassungsanlagen und so weiter) auch bei Messwerten unterhalb von 15 % des Vollausschlags ausreichende Genauigkeit und Auflösung, so ist auch die Messung von Konzentrationen im Bereich unterhalb von 15% des Vollausschlags annehmbar. In diesem Fall sind zusätzliche Kalibrierungen durchzuführen, um die Genauigkeit der Kalibrierkurven sicherzustellen (siehe Punkt 5.5.2 in Anhang 4 der vorliegenden Technischen Vorschrift).
1.3 Die elektromagnetische Verträglichkeit (EMV) der Messgeräte muss so hoch sein, dass zusätzliche Fehler auf das geringstmögliche Maß verringert werden.
1.4 Begriffsbestimmungen
1.5 Messfehler
Der Gesamtmessfehler eines Analysators, auch bei der Querempfindlichkeit gegenüber anderen Gasen (siehe Punkt 8 in Anhang 4 der vorliegenden Technischen Vorschrift), darf den Wert von ± 5 %, bezogen auf die Messwerte, oder von ± 3,5 % des Vollausschlags nicht überschreiten, wobei der jeweils kleinere Wert gilt. Für Konzentrationen unter 100 ppm darf der Messfehler den Wert von ± 4 ppm nicht überschreiten.
1.6 Wiederholbarkeit
Die Wiederholbarkeit eines Analysators darf nicht größer sein als ± 1 % des Vollausschlags in jedem Bereich oberhalb von 155 ppm (oder ppm 0) oder größer als ± 2 % in jedem Bereich unterhalb von 155 ppm (oder ppm C).
1.7 Rauschen
Der Spitze-Spitze-Wert des Ausgangssignals darf bei Nullsignal, Kalibriersignal oder Beaufschlagung mit einem Prüfgas bei beliebigen Messperioden von 10 Sekunden in allen Bereichen nicht größer als ± 2 % (bezogen auf den Vollausschlag) sein.
1.8 Nulldrift
Die Nulldrift über 1 h muss für den niedrigsten benutzten Bereich kleiner als 2 % des Vollausschlags sein.
1.9 Drift des Anzeigebereichs
Die Drift des Anzeigebereichs muss für den niedrigsten benutzten Messbereich während eines Zeitraumes von 1 h kleiner als 2 % des Vollausschlags sein.
2 Gastrocknung
Die gegebenenfalls vorhandene Einrichtung zur Gastrocknung darf nur einen äußerst geringen Einfluß auf die Konzentration der zu messenden Gase haben. Chemische Trockner sind keine zulässigen Hilfsmittel zur Entfernung von Wasser aus der Probe.
3 Analysatoren
Die zu messenden Gase sind mit den nachstehend aufgeführten Messgeräten zu analysieren. Für nichtlineare Analysatoren sind Linearisierungsschaltungen erlaubt.
| Kalibrierung der Analysatoren (siehe Kapitel 5 der Technischen NOx-Vorschrift) | Anhang 4 |
1 Einleitung
1.1 Jeder Analysator, der für die Messung der Motorparameter verwendet wird, ist so oft wie erforderlich nach den Vorschriften in diesem Anhang zu kalibrieren.
1.2 Sofern nichts anderes bestimmt ist, sind die Ergebnisse aller nach diesem Anhang vorgeschriebenen Messungen sowie alle nach diesem Anhang vorgeschriebenen Prüfdaten und Berechnungen im Motor-Prüfbericht nach Punkt 5.10 der vorliegenden Technischen Vorschrift festzuhalten.
1.3 Genauigkeit der Analysatoren
1.3.1 Zulässige Messabweichung (Toleranzen= der Messgeräte beim Prüfstandverfahren
Die Kalibrierung aller Messgeräte muss den Vorschriften in den Tabellen 1 und 2 entsprechen und auf nationale und internationale Normen zurückverfolgbar sein.
Tabelle 1 Toleranzen der Messgeräte für Motordaten auf dem Prüfstand
| Nr. | Benennung | Toleranzen (± %, bezogen auf die Höchstwerte des Motors) |
Kalibrierintervalle (Monate) |
| 1 | Motordrehzahl | 2 % | 3 |
| 2 | Drehmoment | 2 % | 3 |
| 3 | Leistung | 2 % | nicht anwendbar |
| 4 | Kraftstoffverbrauch | 2 % | 6 |
| 5 | Luftdurchsatz | 2 % | 6 |
| 6 | Abgasstrom | 4 % | 5 |
Tabelle 2 Toleranzen der Messgeräte für wesentliche Messparameter auf dem Prüfstand
| Nr. | Benennung | Toleranzen ± absolute Werte |
Kalibrierintervalle (Monate) |
| 1 | Kühlmitteltemperatur | 2 K | 3 |
| 2 | Schmieröltemperatur | 2 K | 3 |
| 3 | Abgasgegendruck | 5 % des Höchstwertes | 3 |
| 4 | Druckabfall im | 5 % des Höchstwertes | 3 |
| Einlaßsystem | |||
| 5 | Abgastemperatur | 15 K | 3 |
| 6 | Lufteinlasstemperatur | 2 K | 3 |
| (Verbrennungsluft) | |||
| 7 | Umgebungsdruck Wertes | 0,5 % des abgelesenen | 3 |
| 8 | relative Feuchte der Ansaugluft | 3 % | 1 |
| 9 | Kraftstofftemperatur | 2 K | 3 |
1.3.2 Toleranzen der Messgeräte für Verifikationsmessungen an Bord
Die Kalibrierung aller Messgeräte muss den Vorschriften in Tabelle 3 und 4 entsprechen und auf nationale und internationale Normen zurückverfolgbar sein.
Tabelle 3 Toleranzen der Messgeräte für Motordaten an Bord
| Nr. | Benennung | Toleranzen (± %, bezogen auf die Höchstwerte des Motors) |
Kalibrierintervalle (Monate) |
| 1 | Motordrehzahl | 2 % | 3 |
| 2 | Drehmoment | 5 % | 3 |
| 3 | Leistung | 5 % | nicht anwendbar |
| 4 | Kraftstoffverbrauch | 4 % für Diesel/6 % für Rückstandsöl | 6 |
| 5 | Spezifischer | nicht anwendbar | nicht anwendbar |
| Kraftstoffverbrauch | |||
| 6 | Luftdurchsatz | 5 % | 6 |
| 7 | Abgasstrom | 5 % nach Berechnung | 6 |
Tabelle 4 Toleranzen von Messgeräten zur Messung sonstiger wesentlicher Parameter an Bord
| Nr. | Benennung | Toleranzen ± absolute Werte oder "Werte der Ablesung" |
Kalibrierintervalle (Monate) |
| 1 | Kühlmitteltemperatur | 2 K | 3 |
| 2 | Schmieröltemperatur | 2 K | 3 |
| 3 | Abgasgegendruck | 5 % des Höchstwertes | 3 |
| 4 | Druckabfall im Einlaßsystem | 5 % des Höchstwertes | 3 |
| 5 | Abgastemperatur | 15 K | 3 |
| 6 | Lufteinlasstemperatur (Verbrennungsluft) | 2 K | 3 |
| 7 | Umgebungsdruck | 0,5 % der Ablesung | 3 |
| 8 | relative Feuchte der Ansaugluft | 3 % | 1 |
| 9 | Kraftstofftemperatur | 2 K | 3 |
Die vom Hersteller empfohlene Lagerungsdauer von Kalibriergasen ist zu beachten. Das Verfallsdatum der Kalibriergase gemäß Herstellerangaben ist aufzuzeichnen.
2. Kalibriergase
2.1 Reingase
2.1.1 Der vorgeschriebene Reinheitsgrad der Gase ist durch die Verunreinigungsgrenze bestimmt, die nachstehend angegeben ist. Für den Betrieb auf dem Prüfstand müssen nachstehende Gase zur Verfügung stehen:
2.2 Kalibrier- und Prüfgase
2.2.1 Es müssen Gasmischungen in den nachstehend aufgeführten chemischen Zusammensetzungen zur Verfügung stehen:
Anmerkung: Andere Gaszusammensetzungen sind unter der Voraussetzung zulässig, dass die Gase nicht miteinander reagieren.
2.2.2 Der tatsächliche Wert für die Kalibrierung des Kalibrier- und Prüfgases darf nur um ± 2 % vom Nennwert abweichen. Konzentrationen von Kalibriergasen müssen auf volumetrische Basis (Volumenanteil oder Volumenkonzentration) bezogen sein.
2.2.3 Gase, die zur Kalibrierung und Bereichseinstellung dienen, können auch mit Hilfe von Gasteilern durch Verdünnung mit gereinigtem Stickstoff oder gereinigter synthetischer Luft hergestellt werden. Die Genauigkeit der Mischeinrichtung muss so hoch sein, dass die Konzentrationsabweichungen der verdünnten Kalibriergase innerhalb von ± 2 % liegen.
3 Benutzung der Analysatoren und des Probenentnahmesystems
Die Benutzung der Analysatoren muss den Vorschriften entsprechen, wie sie der Instrumentenhersteller für die Inbetriebnahme und den Betrieb angibt. Die Mindestanforderungen in den Punkten 4 bis 9 sind zu beachten.
4 Prüfung der Dichtigkeit
4.1 Es ist eine Dichtigkeitsprüfung des Systems durchzuführen. Die Sonde ist von dem Abgassystem zu trennen und ihr Ende ist zu verschließen. Die Pumpe des Analysators ist anzuschalten. Nach einer anfänglichen Stabilisierungsphase müssen alle Durchflussmessgeräte den Wert 0 anzeigen. Ist dies nicht der Fall, so sind die Leitungen des Probenentnahmesystems zu prüfen und die Fehler zu beseitigen.
4.2 Der Verlust durch Undichtigkeit auf der Vakuumseite darf nicht mehr als 0,5 % der Durchflußrate des zu untersuchenden Teilsystems betragen. Der Analysator- und Bypassdurchfluß kann zur Abschätzung der Durchflußrate genutzt werden.
4.3 Ein anderes Verfahren besteht in der Beaufschlagung mit Gasen unterschiedlicher Konzentration am Eingang des Sondensystems durch Umschaltung von Nullgas auf Prüfgas. Zeigt nach einer entsprechenden Zeit die Ablesung einen im Vergleich zu der eingeführten Konzentration geringeren Konzentrationswert an, so deutet dies auf Kalibrier- oder aber auf Dichtigkeitsprobleme hin.
5 Kalibrierverfahren
5.1 Messsystem
Das Messsystem ist zu kalibrieren und die Kalibrierkurven sind mit Prüfgasen zu vergleichen. Die Durchflussmengen müssen bei der Abgasmessung und beim Kalibrieren gleich sein.
5.2 Aufheizzeit
Für die Aufheizzeit gelten die Empfehlungen des Herstellers. Sofern nichts anderes bestimmt ist, gilt für das Aufheizen der Analysatoren eine Mindestzeit von 2 Stunden.
5.3 NDIR- und HFID-Analysatoren
Der NDIR-Analysator ist, soweit erforderlich, einzuregeln.
5.4 Kalibrierung
5.4.1 Jeder üblicherweise benutzte Messbereich ist zu kalibrieren.
5.4.2 Durch Beaufschlagung mit gereinigter synthetischer Luft (oder Stickstoff) sind die Analysatoren für CO, CO2, NO2 und O2 auf Null zu justieren.
5.4.3 Die Analysatoren sind mit den entsprechenden Kalibriergasen zu beaufschlagen und die Werte sind aufzuzeichnen; die Kalibrierkurve ist nach Maßgabe von Punkt 5.5 zu erstellen.
5.4.4 Die Null-Einstellung ist erneut zu prüfen und das Kalibrierverfahren erforderlichenfalls zu wiederholen.
5.5 Erstellung der Kalibrierkurve
5.5.1 Allgemeines
5.5.1.1 Die Kalibrierkurve des Analysators ist aus mindestens 5 Kalibrierpunkten (zusätzlich zum Nullpunkt) mit möglichst gleichen Abständen zu erstellen. Der Höchstwert der nominalen Konzentration muss mindestens 90 % des Vollausschlags betragen.
5.5.1.2 Die Kalibrierkurve wird nach dem Verfahren der kleinsten Quadrate berechnet. Ist der Grad des sich ergebenden Polynoms größer als 3, so muss die Anzahl der Kalibrierpunkte (einschließlich des Nullpunktes) mindestens gleich dem Wert des Grades des Polynoms plus 2 sein.
5.5.1.3 Die Kalibrierkurve darf um nicht mehr als ±2 % vom Nennwert eines jeden Kalibrierpunktes und um nicht mehr als ± 1 % des Vollausschlags bei Null abweichen.
5.5.1.4 Aus der Betrachtung der Kalibrierkurve und der Kalibrierpunkte läßt sich feststellen, ob die Kalibrierung ordnungsgemäß durchgeführt worden ist. Die charakteristischen Daten des Analysators sind aufzuzeichnen, insbesondere
5.5.2 Kalibrierung für einen Bereich unterhalb von 15 % des Vollausschlags
5.5.2.1 Die Kalibrierkurve für den Analysator muss aus mindestens 10 Kalibrierpunkten (ohne den Nullpunkt) erstellt werden, wobei die Abstände so zu wählen sind, dass 50 % der Kalibrierpunkte unterhalb von 10 % des Vollausschlags des Gerätes liegen.
5.5.2.2 Die Kalibrierkurve wird nach dem Verfahren der kleinsten Quadrate berechnet.
5.5.2.3 Die Kalibrierkurve darf bei keinem Kalibrierpunkt um mehr als ±4 % von dem jeweiligen Nennwert und um nicht mehr als ±1 % des Vollauschlags bei Null abweichen.
5.5.3 Alternative Verfahren
Ist nachgewiesen, dass andere technische Verfahren (zum Beispiel Rechner, elektronische Bereichsumschaltung und so weiter) zu Ergebnissen mit gleicher Genauigkeit führen, so dürfen diese alternativen Verfahren angewendet werden.
6 Nachprüfung der Kalibrierung
Jeder in Betracht kommende Messbereich ist vor jeder Analyse nach dem nachstehend beschriebenen Verfahren zu prüfen.
![]() |
weiter . | ![]() |
(Stand: 29.08.2018)
Alle vollständigen Texte in der aktuellen Fassung im Jahresabonnement
Nutzungsgebühr: ab 105.- € netto
(derzeit ca. 7200 Titel s.Übersicht - keine Unterteilung in Fachbereiche)
Die Zugangskennung wird kurzfristig übermittelt
? Fragen ?
Abonnentenzugang/Volltextversion