Für einen individuellen Ausdruck passen Sie bitte die
Einstellungen in der Druckvorschau Ihres Browsers an.
Regelwerk, Technische Regeln, KTA

KTA 3211.4 * - Druck- und aktivitätsführende Komponenten von Systemen außerhalb des Primärkreises
Teil 4: Wiederkehrende Prüfungen und Betriebsüberwachung

- Fassung 11/2013 -

(BAnz. AT vom 29.04.2014 B2; 17.05.2018 B8 aufgehoben)



Zur aktuellen Fassung

Frühere Fassungen der Regel:
1996-06 (BAnz. Nr. 216a vom 19. November 1996)
2012-11 (BAnz. vom 23. Januar 2013)

Grundlagen

(1) Die Regeln des Kerntechnischen Ausschusses (KTA) haben die Aufgabe, sicherheitstechnische Anforderungen anzugeben, bei deren Einhaltung die nach dem Stand von Wissenschaft und Technik erforderliche Vorsorge gegen Schäden durch die Errichtung und den Betrieb der Anlage (§ 7 Abs. 2 Nr. 3 Atomgesetz - AtG -) getroffen ist, um die im AtG und in der Strahlenschutzverordnung (StrlSchV) festgelegten sowie in den "Sicherheitskriterien", "Störfall-Leitlinien" und "Sicherheitsanforderungen an Kernkraftwerke" (SiAnf) weiter konkretisierten Schutzziele zu erreichen.

(2) In den Sicherheitskriterien wird im Kriterium 1.1 "Grundsätze der Sicherheitsvorsorge" unter anderem eine umfassende Qualitätssicherung bei Fertigung, Errichtung und Betrieb, im Kriterium 2.1 "Qualitätsgewährleistung" unter anderem die Anwendung, Aufstellung und Einhaltung von Auslegungs-, Werkstoff-, Bau-, Prüf- und Betriebsvorschriften sowie die Dokumentation der Qualitätsüberwachung gefordert.

In den Kriterien 4.2 "Nachwärmeabfuhr im bestimmungsgemäßen Betrieb", 4.3 "Nachwärmeabfuhr nach Kühlmittelverlusten", 5.3 Einrichtung zur Steuerung und Abschaltung des Kernreaktors" und 8.5 "Wärmeabfuhr aus dem Sicherheitseinschluss" werden für die Sicherheitssysteme weitere Auslegungs- und Beschaffenheitsanforderungen gestellt.

Die Regel KTA 3211.4 dient zur Konkretisierung von Maßnahmen zur Erfüllung dieser Forderungen im Rahmen ihres Anwendungsbereichs. Hierzu wird auch eine Vielzahl im Einzelnen aufgeführter Regeln aus dem konventionellen Bereich, insbesondere DIN-Normen mit herangezogen. Für die druck- und aktivitätsführenden Komponenten von Systemen außerhalb des Primärkreises werden die Forderungen der genannten Sicherheitskriterien zusammen mit den weiteren Regeln

KTA 3211.1 Werkstoffe und Erzeugnisformen
KTA 3211.2 Auslegung, Konstruktion und Berechnung
KTA 3211.3 Herstellung

somit umfassend konkretisiert.

(3) Der hier definierte Anwendungsbereich umfasst die druck- und aktivitätsführenden Systeme und Komponenten außerhalb der druckführenden Umschließung, die eine spezifisch reaktorsicherheitstechnische Bedeutung besitzen (gemäß Anhang 1 zu den RSK-Leitlinien für DWR und die entsprechenden Komponenten für SWR).

(4) Die Aufgabe der vorliegenden Regel im Hinblick auf "Betriebsüberwachung" besteht darin, die Maßnahmen zur Überwachung der Ursachen und Folgen von Schädigungsmechanismen festzulegen.

  1. Überwachung der Ursachen
    aa) die Überwachung der für die Integrität wichtigen Zustandsgrößen und Daten,
    ab) die Überwachung der Wasser-/Dampfqualität,
  2. Überwachung der Folgen
    ba) wiederkehrende Prüfungen,
    bb) Leckageüberwachung,
  3. Dokumentation und Fortschreibung der Überwachungsergebnisse mit vorausschauender Bewertung zur Begrenzung betrieblicher Schädigungsmechanismen.

(5) Die Aufgabe der vorliegenden Regel im Hinblick auf "Wiederkehrende Prüfungen" besteht darin, die relevanten Maßnahmen aus den folgenden Aufzählungen a bis d festzulegen, um den zum Zeitpunkt der Prüfung vorhandenen Zustand der Komponenten festzustellen und in Bezug auf den Sollzustand zu bewerten:

  1. zerstörungsfreie Prüfungen der inneren und äußeren Oberflächen der druck- und aktivitätsführenden Komponenten,
  2. Prüfung des Allgemeinzustands im Rahmen von Anlagenbegehungen,
  3. Druckprüfungen, die einen integralen Beanspruchungstest bedeuten,
  4. Funktionsprüfungen, die auf die Prüfung der Sicherheitseinrichtungen gegen Drucküberschreitung ausgerichtet sind.

Alle oben genannten Prüfungen werden im Prüfhandbuch zusammengefasst, in welchem die an die jeweilige Komponente gestellten Anforderungen berücksichtigt werden und welches den gesamten Umfang der wiederkehrenden Prüfungen enthält.

(6) Bei den wiederkehrenden Prüfungen werden Prüfverfahren angewendet, mit denen betriebsbedingte Fehler rechtzeitig erkannt werden. Bei der Festlegung der Prüfumfänge und Prüfabschnitte sind konstruktive Gestaltung, Werkstoffeigenschaften, Herstellungsverfahren und Beanspruchung der jeweiligen Komponente sowie Erfahrungen aus schon durchgeführten Prüfungen berücksichtigt.

(7) Die Qualität einer Komponente nach Werkstoff, Konstruktion und Herstellung wird mit Fortschreibung der akkumulierten betrieblichen Beanspruchungen, einschließlich der Inbetriebsetzung, und der Ergebnisse der wiederkehrenden Prüfungen dokumentiert und bewertet.

1 Anwendungsbereich

(1) Diese Regel ist anzuwenden auf wiederkehrende Prüfungen der drucktragenden Wandungen von nicht zur druckführenden Umschließung des Reaktorkühlmittels gehörenden druck- und aktivitätsführenden Systemen und Komponenten von Leichtwasserreaktoren, die eine spezifisch reaktorsicherheitstechnische Bedeutung besitzen. Diese ist gegeben, wenn eines der nachfolgenden Kriterien erfüllt ist:

  1. Das Anlagenteil ist bei der Beherrschung von Störfällen notwendig hinsichtlich Abschaltung, Aufrechterhaltung langfristiger Unterkritikalität und hinsichtlich unmittelbarer Nachwärmeabfuhr.
    Anforderungen an Komponenten in Systemen, die nur mittelbar der Nachwärmeabfuhr dienen - dies sind die nicht aktivitätsführenden Zwischenkühlwassersysteme und Nebenkühlwassersysteme - sind anlagenspezifisch unter Berücksichtigung der Mehrfachauslegung (z.B. Redundanz, Diversität) festzulegen.
  2. Bei Versagen des Anlagenteils werden große Energien freigesetzt und die Versagensfolgen sind nicht durch bauliche Maßnahmen, räumliche Trennung oder sonstige Sicherheitsmaßnahmen auf ein im Hinblick auf die nukleare Sicherheit vertretbares Maß begrenzt.
  3. Das Versagen des Anlagenteils kann unmittelbar oder in einer Kette von anzunehmenden Folgeereignissen zu einem Störfall im Sinne des § 49 Abs. 1 StrlSchV führen.
  4. Systeme und Komponenten, für die keines der oben angeführten Kriterien a) bis c) zutrifft, deren Versagen aber schwere anlageninterne Schäden nach sich ziehen kann - dies sind die Komponenten der Gruppe II aus dem Anhang zu den RSK-Leitlinien für DWR, Kapitel 4.2 und analog die entsprechenden Komponenten für SWR. Hinsichtlich Prüf- und Dokumentationsdichte dürfen abgestufte Anforderungen gestellt werden.

(2) Zum Anwendungsbereich dieser Regel gehören folgende Komponenten:

  1. Druckbehälter,
  2. Rohrleitungen und Rohrleitungsteile einschließlich Kleinleitungen,
  3. Pumpen,
  4. Armaturen,
  5. Wärmetauscher

einschließlich der integralen Bereiche der Komponentenstützkonstruktionen.

Hinweis:
Der Sekundärmantel der Dampferzeuger von Druckwasserreaktoren einschließlich der Speisewassereintritts- und Frischdampfaustrittsstutzen bis zu den Rohrleitungsanschlussnähten, jedoch ohne die kleineren Stutzen und Nippel, fällt in den Anwendungsbereich von KTA 3201.4.

(3) Diese Regel gilt nicht für:

  1. Einbauteile der Komponenten, sofern diese nicht Bestandteil der druckführenden Wandung sind, und Zubehör,
  2. Systeme und Anlagenteile, die Hilfsfunktionen für die hier behandelten Systeme ausführen,
  3. Systemteile, deren Systemdruck allein durch die geodätische Druckhöhe im Saugbereich bestimmt wird,
  4. Teile zur Kraft- und Leistungsübertragung in Pumpen und Armaturen sowie Prüfungen zum Funktionsfähigkeitsnachweis,
  5. Funktionsprüfungen im Rahmen wiederkehrender Prüfungen mit Ausnahme von Funktionsprüfungen an Sicherheitseinrichtungen gegen Drucküberschreitung.

Hinweis:
Funktionsprüfungen an Abschaltsystemen sind in KTA 3103, Funktionsprüfungen an Nachwärmeabfuhrsystemen in KTA 3301 und Funktionsprüfungen an Systemen zur Wärmeabfuhr aus Brennelementlagerbecken in KTA 3303 geregelt.

(4) Diese Regel ist anzuwenden auf Systeme und Komponenten, die nach den Regeln KTA 3211.1, KTA 3211.2 und KTA 3211.3 ausgelegt, konstruiert und hergestellt sind.

(5) Diese Regel darf auch auf solche Komponenten oder auf Bereiche von Komponenten angewendet werden, bei denen eine unter Berücksichtigung des Standes von Wissenschaft und Technik durchgeführte Bewertung zur Einhaltung der Grundsätze der Basissicherheit gezeigt hat, dass keine zusätzlichen Festlegungen für die wiederkehrenden Prüfungen und für die Betriebsüberwachung erforderlich sind.

(6) Für Komponenten, bei denen die unter (4) oder (5) genannten Voraussetzungen nicht erfüllt sind, sind hinsichtlich der wiederkehrenden Prüfungen und Betriebsüberwachung aufgrund der speziellen Gegebenheiten erforderlichenfalls zusätzliche Anforderungen festzulegen.

Hinweis:
Neben möglichen Festlegungen zur wiederkehrenden Prüfung und Betriebsüberwachung können weitere Maßnahmen in Betracht kommen.

(7) Bei Komponenten und Systemen der Äußeren Systeme, für die eingeschränkte Bruch- und Leckannahmen in Anspruch genommen werden, ist die Integrität über die gesamte Betriebszeit durch ein geschlossenes Konzept gemäß KTA 3201.4 Abschnitt 3 (Integritätskonzept) sicherzustellen.

Hinweis:
Die Vorgehensweise zum Nachweis von Bruchausschluss wird in KTA 3206 geregelt (in Vorbereitung).

(8) Diese Regel legt außerdem Anforderungen an die wiederkehrenden Prüfungen und die Betriebsüberwachung von Rohrleitungen kleiner als oder gleich DN 50 fest.

2 Begriffe

(1) Anschlussnaht

Die Anschlussnaht ist eine Verbindungsnaht zwischen einer Komponente und der anschließenden Rohrleitung.

(2) Anzeigen und Fehler

Die Zuordnung von Anzeigen und Fehlern ist in Bild 2-1 qualitativ wiedergegeben.

Bild 2-1: Anzeigen und Fehler

(3) Befund

Ein Befund ist eine Anzeige, die die Bewertungsgrenze erreicht oder überschreitet.

(4) Fehler, betriebsbedingte

Betriebsbedingte Fehler sind Folgen von betrieblichen Schädigungsmechanismen.

(5) Höherbeanspruchte Stellen

Höherbeanspruchte Stellen sind solche Stellen eines Bauteils oder einer Komponente, die

  1. im Vergleich zum allgemeinen Niveau der Vergleichsspannung auch unter Berücksichtigung der Häufigkeit höher beansprucht oder
  2. korrosionsbegünstigt

sind.

(6) Integrität

Integrität ist der Zustand einer Komponente oder Barriere, bei dem die an sie gestellten sicherheitstechnischen Kriterien hinsichtlich Festigkeit, Bruchsicherheit und Dichtheit erfüllt sind.

(7) Kontrollkörper

Kontrollkörper zur Einstellung des Prüfsystems und deren Überprüfung oder zur Überprüfung des Prüfmittels sind

  1. bei der Ultraschallprüfung: Körper, nicht plattiert und aus einem bekannten Werkstoff mit bestimmter Oberflächengüte und Geometrie, z.B. Kalibrierkörper Nr. 1 nach DIN EN ISO 2400 oder Kalibrierkörper Nr. 2 nach DIN EN ISO 7963,
  2. bei der Eindringprüfung: Kontrollkörper 2 nach DIN EN ISO 3452-3,
  3. bei der Magnetpulverprüfung: Vergleichskörper für die Überprüfung des Prüfmittels (Vergleichskörper 1 gemäß DIN EN ISO 9934-2 Anhang B),
  4. bei der Sichtprüfung: Testbild nach DIN 25435-4,
  5. bei der Durchstrahlungsprüfung: Bildgüteprüfkörper nach DIN EN 462-1,
  6. bei der Wirbelstromprüfung: an die Prüfaufgabe angepasster Körper und aus einem bekannten Werkstoff mit bestimmter Oberflächengüte und Geometrie.

(8) Messwerte

Messwerte sind erfasste und gespeicherte Daten (z.B. Druck, Temperatur, Amplitude, Laufzeit, Position).

(9) Nachweisgrenze

Nachweisgrenze ist die kleinste sicher erkennbare Anzeige.

(10) Prüfarten, -verfahren und -techniken

Die im Zusammenhang mit Prüfarten, -verfahren und -techniken verwendeten Begriffe, ihre Abkürzung und Verknüpfung sind in Tabelle 2-1 dargestellt.

(11) Prüfung der Oberflächen

Eine Prüfung der Oberflächen ist eine zerstörungsfreie Prüfung mit Prüftechniken, die die Detektion von Anzeigen an der Oberfläche und im angrenzenden oberflächennahen Bereich ermöglichen, wobei der erfasste Tiefenbereich vom Prüfverfahren und von der eingesetzten Prüftechnik abhängig ist.

(12) Qualität, erforderliche

Die erforderliche Qualität ist die Beschaffenheit eines Bauteils, einer Komponente oder eines Systems bezüglich der Eignung, die festgelegten Anforderungen zu erfüllen.

(13) Rauschanzeigen

Rauschanzeigen sind zufällig verteilte Anzeigen, die vom Rauschen des Prüfsystems, von Prüfbedingungen, von der Oberflächenbeschaffenheit oder vom Gefüge des Prüfgegenstandes herrühren.

(14) Rauschpegel

Rauschpegel ist der 95 %-Wert der Summenhäufigkeit der Höhen der Rauschanzeigen im fehlerfreien Prüfbereich.

(15) Registrierschwelle

Registrierschwelle ist die vorgegebene Schwelle, bei deren Erreichen oder Überschreiten Anzeigen aus dem Prüfgegenstand dokumentiert werden.

(16) Repräsentative Stellen, Bauteile oder Komponenten Repräsentativ sind solche Stellen, Bauteile oder Komponenten, deren wiederkehrende Prüfung unter Berücksichtigung von Werkstoff, Konstruktion, Fertigungsqualität sowie Beanspruchungsart, -höhe und -häufigkeit auch für andere Stellen, Bauteile oder Komponenten eine ausreichend gleichwertige sicherheitstechnische Aussage ermöglicht.

(17) Sachverständiger

Sachverständiger für die Prüfungen nach dieser Regel ist der nach § 20 des Atomgesetzes von der Genehmigungs- oder Aufsichtsbehörde zugezogene Sachverständige.

(18) Schädigungsmechanismen

Unter Schädigungsmechanismen sind alle physikalischen, chemischen und biologischen Prozesse zu verstehen, die zu einer Beeinträchtigung der Integrität oder Funktion einer Komponente führen können.

(19) Standardinstrumentierung

Die Standardinstrumentierung dient der Überwachung der Zustandsgrößen und Daten, die für die Integrität der zum Anwendungsbereich gehörenden Komponenten von Bedeutung sind. Sie umfasst Messeinrichtungen zur Erfassung globaler Belastungen und - falls erforderlich - Messeinrichtungen zur Erfassung lokaler Belastungen.

(20) Stutzennaht

Eine Stutzennaht ist eine Schweißnaht, die einen Stutzen mit der Behälterwand oder dem Grundrohr verbindet.

(21) Verbindungsnaht

Eine Verbindungsnaht ist eine Schweißnaht zwischen Bauteilen, deren Querschnitte im Anschlussbereich aufeinander angepasst sind.

(22) Vergleichskörper

Ein Vergleichskörper ist ein in den prüftechnisch relevanten Eigenschaften (z.B. Werkstoff, Schweißnahtausführung, Form, Wanddicke) dem Prüfgegenstand entsprechender Körper mit Bezugsmerkmalen (z.B. Nuten, Bohrungen), die an die Prüfaufgabe angepasst sind.

(23) Zulässigkeitsgrenze mit Nachweis

Die Zulässigkeitsgrenze mit Nachweis ist eine Fehlergröße, bei deren Unterschreitung der Fehler aufgrund eines Nachweises (z.B. eines bruchmechanischen Nachweises) belassen werden kann.

(24) Zulässigkeitsgrenze ohne Nachweis

Die Zulässigkeitsgrenze ohne Nachweis ist der Fehlerstatus, der unverändert erhalten bleibt und ohne weitere Nachweise belassen werden kann.

Tabelle 2-1: Prüfarten, -verfahren und -techniken

Lfd. Nr. Prüfart Prüfverfahren Prüftechnik
1 Prüfung der Oberflächen Magnetpulverprüfung (MT) z.B. Felddurchflutung
Eindringprüfung (PT) z.B. Farbeindringprüfung
Ultraschallprüfung (UT) z.B. Einzelschwingertechnik, SE-Technik, Wellenumwandlungstechnik, Gruppenstrahlertechnik
Wirbelstromprüfung (ET) z.B. Einfrequenztechnik, Mehrfrequenztechnik
Durchstrahlungsprüfung (RT) Röntgentechnik, Isotopentechnik
Sichtprüfung (VT) Gezielte oder integrale Sichtprüfung mit oder ohne optische Hilfsmittel
2 Prüfung auf Wanddickenabtrag Ultraschallprüfung (UT) z.B. Wanddickenmessung mit Messtechniken 1 bis 3 nach DIN EN 14127
Durchstrahlungsprüfung (RT) Wanddickenmessung mit Projektionstechnik, z.B. Computer-Radiographie mit Speicherfolien
3 Prüfung des Allgemeinzustands Anlagenbegehung
4 Druckprüfung Wasserdruckprüfung
5 Funktionsprüfung

3 Sicherstellung der erforderlichen Qualität

(1) Die in diesem Abschnitt dargestellten Grundsätze dienen der Sicherstellung der erforderlichen Qualität einer Komponente oder eines Systems im Hinblick auf die Funktionsfähigkeit von Anlagenteilen gemäß Abschnitt 1 (1) a) sowie im Hinblick auf eine Vermeidung des Versagens mit schweren Folgen von Anlagenteilen, Systemen oder Komponenten gemäß Abschnitt 1 (1) b) bis d) (siehe auch Bild 3-1).

(2) Eine temporäre Störung der Integrität einzelner Komponenten darf nicht

  1. zum Verlust der Funktionsfähigkeit von Anlagenteilen gemäß Abschnitt 1 (1) a) sowie
  2. zu einem Versagen mit schweren Folgen von Anlagenteilen gemäß Abschnitt 1 (1) b) bis d)

führen.

(3) Die erforderliche Qualität aus Auslegung und Herstellung resultiert aus den Anforderungen der Regeln KTA 3211.1, KTA 3211.2 und KTA 3211.3 oder den Grundsätzen der Basissicherheit.

Hinweis:
Siehe hierzu Abschnitte 1 (4) und 1 (5).

(4) Bei Komponenten mit Abweichungen von den Anforderungen der Regeln KTA 3211.1, KTA 3211.2 und KTA 3211.3 oder den Grundsätzen der Basissicherheit sind die Abweichungen im Hinblick darauf zu bewerten, inwieweit erhöhte Anforderungen an die wiederkehrenden Prüfungen und an die Betriebsüberwachung festzulegen sind.

(5) Für Komponenten, bei denen ein veränderter Kenntnisstand zu möglichen Schädigungsmechanismen vorliegt, sind hinsichtlich der wiederkehrenden Prüfungen und der Betriebsüberwachung unter Berücksichtigung der speziellen Gegebenheiten erforderlichenfalls zusätzliche Anforderungen festzulegen.

Hinweis:
Neben möglichen Festlegungen zur Standardinstrumentierung und zur wiederkehrenden Prüfung können weitere Maßnahmen, z.B. zur vorbeugenden Instandhaltung, in Betracht kommen.

(6) Zur Sicherstellung der erforderlichen Qualität im Betrieb sind

  1. Betriebsüberwachungsmaßnahmen
  2. eine Überwachung der Folgen betrieblicher Schädigungsmechanismen, und
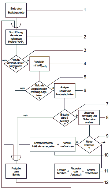
  3. vorbeugende Instandhaltungsmaßnahmen durchzuführen und gemäß Bild 3-1 (8) zu bewerten.

(7) Ist die erforderliche Qualität nicht mehr vorhanden, sind entsprechende Maßnahmen zu ergreifen (Bild 3-1 (9)).

(8) Die Wirksamkeit der Maßnahmen im Hinblick auf die Absicherung der betrieblichen Schädigungsmechanismen ist zu bewerten (Bild 3-1 (10)).

(9) Die Änderung des Kenntnisstandes, z.B. aufgrund neuer Anforderungen zur Störfallbeherrschung, aufgrund von Schadensfällen, bei der Bewertung von Alterungsphänomenen oder bei sonstigen Analysen ist im Rahmen einer Nachbewertung zur Sicherstellung der erforderlichen Qualität im weiteren Betrieb zu berücksichtigen (siehe Bild 3-1).

(10) Die Vorgehensweise gemäß Bild 3-1 stellt für die Komponenten und Systeme die erforderliche Qualität als geschlossenes Konzept sicher.

Bild 3-1: Sicherstellung der erforderlichen Qualität

4 Prüfverfahren und -techniken

4.1 Allgemeine Anforderungen

4.1.1 Auswahl der Prüfverfahren und -techniken

(1) Prüfverfahren und -techniken müssen so ausgewählt werden, dass betriebsbedingte Fehler mit ihren möglichen Orientierungen erfasst werden können. Als solche Orientierungen gelten:

  1. die senkrecht zu den Hauptspannungsrichtungen verlaufende Ebene,
  2. die parallel zu den Schmelzflächen an Schweißnähten verlaufende Ebene (Längsfehler),
  3. die zur Schweißfortschrittsrichtung von Schweißnähten senkrecht verlaufende Ebene (Querfehler),
  4. die parallel zur Oberfläche verlaufende Ebene (Wanddickenabtrag).

(2) Grundsätzlich sind die in Tabelle 2-1 und in den Abschnitten 4.2 und 4.3 genannten Prüfverfahren anzuwenden. Andere Prüfverfahren sind zugelassen, wenn deren Eignung zur Erfüllung der Aufgabenstellung nachgewiesen ist.

(3) Die Oberflächen von Bauteilen aus ferritischen Werkstoffen sind bevorzugt mittels Magnetpulverprüfung zu prüfen. Bei Bauteilen aus austenitischen Werkstoffen sind die Oberflächen bevorzugt mittels Eindringprüfung zu prüfen.

(4) Prüfverfahren und -techniken für die Prüfung von Grundwerkstoffbereichen aus austenitischen Stählen auf Schädigung durch Spannungsrisskorrosion müssen so ausgewählt werden, dass sowohl axial als auch in Umfangsrichtung verlaufende Fehler erfasst werden können.

(5) Bei Ultraschallprüfungen sind zur Erfüllung der Prüfaufgabe erforderlichenfalls mehrere Prüftechniken einzusetzen.

Hinweis:
Beispiele für Prüftechniken siehe DIN 25435-1 Anhang A.

(6) Bei der Ultraschallprüfung ist grundsätzlich eine gegensinnige Einschallung erforderlich. Ist aus konstruktiven Gründen eine gegensinnige Einschallung nicht möglich, ist auch bei einseitiger Einschallung eine hinreichende Prüfempfindlichkeit sicherzustellen (z.B. durch ergänzende Prüftechniken).

(7) Mechanisierte Ultraschallprüfungen sind erforderlich, wenn

  1. eine Bewertung ohne umfangreiche Aufzeichnung und Darstellung der Messdaten gemäß DIN 25435-1 nicht möglich ist (z.B. bei Störanzeigen an austenitischen Schweißnähten, bei formbedingten Anzeigen aufgrund von Wurzelkerben, bei komplizierten Geometrien von Stutzennähten), oder
  2. hierdurch eine Verringerung der Strahlenexposition des Personals erreicht werden kann.

(8) Andere Prüfverfahren sollen mechanisiert durchgeführt werden, wenn die Kriterien gemäß (7) sinngemäß zutreffen.

(9) Erlaubt ein Verfahren allein keine hinreichende Prüfaussage, so ist der Einsatz eines weiteren auf anderen physikalischen Wechselwirkungen beruhenden Verfahrens erforderlich. Wenn keine hinreichende Prüfaussage möglich ist, ist die weitere Vorgehensweise mit dem Sachverständigen festzulegen.

4.1.2 Eignung von Prüfverfahren und -techniken

(1) Die Eignung von Prüfverfahren und -techniken, deren Anwendung für die Prüfaufgabe nicht ausreichend in Normen beschrieben ist, ist nachzuweisen. Art und Umfang des Nachweises sind bauteilbezogen festzulegen. Bei schwierig zu prüfenden Werkstoffen und bei geometrisch komplizierten Konturen ist die Eignung der Prüftechnik grundsätzlich nach der Methodik der Richtlinie VGB-R 516 (VGB-ENIQ-Richtlinie) an Vergleichskörpern nachzuweisen. Liegt eine qualifizierte Prüftechnik vor, deren Anwendbarkeit vom Sachverständigen bestätigt wird, ist ein erneuter Nachweis der Eignung nicht erforderlich.

(2) Prüfverfahren und -techniken sind geeignet, wenn das in den Abschnitten 4.2 und 4.3 festgelegte Nachweisvermögen unter Berücksichtigung von Art und Lage der Fehler eingehalten wird.

(3) Wird in begrenzten Bereichen das geforderte Nachweisvermögen nicht erreicht, ist die ausreichende Aussagefähigkeit der Prüfung nachzuweisen, oder es sind rechnerische Nachweise (z.B. bruchmechanische Analysen) zu führen. Erforderlichenfalls sind z.B. die Prüfintervalle zu verkürzen.

4.1.3 Vergleichbarkeit der Ergebnisse aufeinanderfolgender Prüfungen

(1) Die Ergebnisse aufeinanderfolgender Prüfungen müssen miteinander vergleichbar sein. Bei Wechsel der Prüfverfahren oder -techniken ist der Nachweis der Vergleichbarkeit der Ergebnisse zu erbringen. Dies darf z.B. durch Bewertung möglicher Abweichungen oder ergänzende Anwendung der vorangegangenen Prüfverfahren oder -techniken erfolgen.

(2) Werden wiederkehrende Prüfungen manuell durchgeführt, so sind die Ergebnisse der ersten wiederkehrenden Prüfung mit denen der für den Bauteilendzustand maßgebenden Fertigungsprüfung zu vergleichen.

(3) Sollen wiederkehrende Prüfungen mechanisiert ausgeführt werden, so ist eine Basisprüfung mit gleichartigen Prüfeinrichtungen durchzuführen, wie sie bei späteren wiederkehrenden Prüfungen vorgesehen sind.

4.1.4 Aufzeichnung der Messwerte

(1) Bei mechanisiert durchgeführten Prüfungen und bei Prüfungen auf Wanddickenabtrag sind alle Messwerte mit zugehörigen Ortsdaten aufzuzeichnen.

(2) Bei manuell durchgeführten Prüfungen sind alle Anzeigen, die die Registrierschwelle erreichen oder überschreiten, mit den zugehörigen Ortsdaten zu protokollieren.

(3) In den Durchstrahlungsbildern müssen die Ortsdaten (z.B. Prüfabschnitt, Nullpunkt, Zählrichtung) aufbelichtet sein.

4.2 Prüfung der Oberflächen

4.2.1 Magnetpulverprüfung

Bei der Magnetpulverprüfung sind die Anforderungen nach DIN 25435-2 einzuhalten.

4.2.2 Eindringprüfung

Bei der Eindringprüfung sind die Anforderungen nach DIN 25435-2 einzuhalten.

4.2.3 Ultraschallprüfung

4.2.3.1 Prüfkopfnahe Oberflächen mit ihren oberflächennahen Bereichen

(1) Zur Prüfung der prüfkopfnahen Oberflächen mit ihren oberflächennahen Bereichen ist zur Erkennung flächiger Trennungen eine Prüftechnik oder eine Kombination von mehreren Prüftechniken auszuwählen, mit der die Prüfempfindlichkeit gemäß Abschnitt 4.2.3.3.4 erreicht wird.

(2) Als geeignete Ultraschallprüftechniken gelten zum Beispiel die Techniken mit Oberflächen- und Kriechwellen, die Sender-Empfänger-Technik mit Longitudinalwellen (SEL-Technik) oder die Nutzung des Winkelspiegeleffektes nach Umlenkung des Schallstrahls.

(3) Bei der Prüfung der Oberfläche und des oberflächennahen Bereichs ist in Abhängigkeit von der eingesetzten Prüftechnik eine Zone bis zu 10 mm Tiefe auszuwerten. Die bildliche Darstellung der Ergebnisse einer mechanisierten UT-Prüfung muss sicherstellen, dass die Echodynamiken registrierpflichtiger Anzeigen vollständig wiedergegeben werden.

4.2.3.2 Prüfkopfferne Oberfläche

(1) Zur Prüfung der prüfkopffernen Oberfläche mit ihrem oberflächennahen Bereich ist zur Erkennung flächiger Trennungen eine Prüftechnik oder eine Kombination von mehreren Prüftechniken auszuwählen, mit der die Prüfempfindlichkeit gemäß Abschnitt 4.2.3.3.4 erreicht wird. Einer Prüftechnik mit Ausnutzung des Winkelspiegeleffektes ist der Vorzug zu geben. Hierbei sind vertikal polarisierte Transversalwellen mit einem Auftreffwinkel des Schallstrahles im Bereich von 35 bis 55 Grad anzuwenden. Es dürfen auch Prüftechniken mit einem Auftreffwinkel des Schallstrahles im Bereich von 65 bis 70 Grad verwendet werden. Ferner dürfen angewendet werden:

  1. die Wellenumwandlungstechnik, bei der Transversalwellen unter ca. 33 Grad auf die zu prüfende Oberfläche auftreffen, in Longitudinalwellen etwa parallel zur Oberfläche umgewandelt werden und dann senkrecht die angenommenen Fehler treffen,
  2. die Wellenumwandlungstechnik, bei der Longitudinalwellen nach Reflexion am Fehler an der prüfkopffernen Oberfläche in Transversalwellen umgewandelt werden und als solche zum Prüfkopf zurückgelangen.

(2) Kann aufgrund der Geometrie des Prüfgegenstandes oder der Gefügeeigenschaften (z.B. bei austenitischen Schweißnähten und Mischnähten) mit den obengenannten Techniken kein ausreichender Nachweis der Eignung erreicht werden, ist nach entsprechendem Eignungsnachweis eine optimierte Prüftechnik oder Kombination von Prüftechniken einzusetzen. Optimierte Prüftechniken sind z.B.:

  1. Prüfköpfe mit flachen Einschallwinkeln, Prüffrequenzen kleiner als oder gleich 2 MHz, hochbedämpften Schwingern,
  2. Sende-Empfangstechniken mit Überlappungsbereich im halben Sprung,
  3. horizontal polarisierte Transversalwellen,
  4. Longitudinalwellen,
  5. bildgebende Verfahren, z.B. zur Mustererkennung.

(3) Bei der Prüfung der Oberfläche und des oberflächennahen Bereichs ist in Abhängigkeit von der eingesetzten Prüftechnik eine Zone bis zu 10 mm Tiefe auszuwerten. Die bildliche Darstellung der Ergebnisse einer mechanisierten UT-Prüfung muss sicherstellen, dass die Echodynamiken registrierpflichtiger Anzeigen vollständig wiedergegeben werden.

(4) Wenn die Prüfung einer plattierten inneren Oberfläche mit Ultraschall von der äußeren Oberfläche aus erfolgt, ist entsprechend den Festlegungen in KTA 3201.4 vorzugehen.

Alternativ darf der Einfluss der Plattierung auf die Ultraschallsignale am Prüfgegenstand selbst oder am Vergleichskörper bestimmt und bei der Bewertung der Prüfergebnisse berücksichtigt werden, wenn die Gleichwertigkeit mit dem Vorgehen nach KTA 3201.4 im Rahmen des Nachweises der Eignung der Prüftechnik aufgezeigt wurde.

4.2.3.3 Verfahrenstechnische Anforderungen

4.2.3.3.1 Allgemeines

(1) Die Einstellung der Prüfempfindlichkeit gemäß Abschnitt 4.2.3.3.4 ist grundsätzlich an Vergleichskörpern mit Nuten vorzunehmen, deren Reflexionsfläche senkrecht zur Oberfläche verläuft.

Abweichend hiervon darf die Einstellung der Prüfempfindlichkeit bei Schweißverbindungen aus ferritischen Stählen auch nach der AVG-Methode gemäß den Festlegungen in KTA 3211.3 Abschnitt 11.3 erfolgen, sofern nachgewiesen wird, dass die geforderte Prüfempfindlichkeit (d.h. Empfindlichkeit der nach Tabelle 4-2 zu wählenden Nut zuzüglich eines Empfindlichkeitszuschlags von 6 dB und unter Berücksichtigung einer Transferkorrektur) eingehalten wird. Bei Anwendung der AVG-Methode ist für die Einstellung der Prüfempfindlichkeit ein geeigneter Kontrollkörper zu verwenden.

(2) Die durch Ankopplung, Absorption und Streuung bedingten Schwankungen der Ultraschallsignale sind bei der Einstellung der Prüfempfindlichkeit und bei der Auswertung zu berücksichtigen.

(3) Bei der mechanisierten Prüfung mit Fließwasserankopplung ist eine Anpassung des Prüfkopfes erforderlich, sofern der Krümmungsradius der Bauteiloberfläche zu einem Spalt größer als oder gleich 0,5 mm unter dem Prüfkopf führen würde. Bei der manuellen Prüfung von gekrümmten Bauteilen sind die Prüfköpfe gemäß den Festlegungen von KTA 3211.3 Anhang D anzupassen.

4.2.3.3.2 Vergleichskörper

(1) Die in Vergleichskörpern eingebrachten Reflektoren müssen als Nuten mit rechteckigem Querschnitt ausgeführt und in Anzahl und Variation der Abmessung und Lage ausreichend sein, um Aussagen zum Nachweisvermögen der Prüftechnik zu ermöglichen.

(2) Die Nuten dürfen nicht breiter sein als 1,5 mm. Die akustisch wirksame Länge der Nuten soll 20 mm betragen.

(3) Die Abweichung der Wanddicke des Vergleichskörpers von der Wanddicke des zu prüfenden Bauteils darf maximal 10 % betragen.

(4) Bei der Verwendung angepasster Prüfköpfe oder wenn die Krümmung der Gegenoberfläche das Reflexionsverhalten beeinträchtigt (Verhältnis von Wanddicke s zu Außendurchmesser da des Prüfgegenstands größer als 0,2), darf die Abweichung des Durchmessers des Vergleichskörpers vom Durchmesser des zu prüfenden Bauteils maximal 10 % betragen.

Abweichend hiervon dürfen bei der Verwendung von Impulsecho-Prüfköpfen ebene Vergleichskörper benutzt werden, wenn folgende Voraussetzungen erfüllt sind:

  1. Der Durchmesser des Prüfgegenstands erfordert keine angepassten Prüfköpfe.
  2. Das Reflexionsverhalten wird durch die Krümmung der Gegenoberfläche nicht beeinträchtigt (Verhältnis von Wanddicke s zu Außendurchmesser da des Prüfgegenstands gleich oder kleiner als 0,2).
  3. Es wird keine Wellenumwandlungstechnik verwendet.

(5) Wenn eine Schweißnaht am Prüfobjekt keine geometrischen oder werkstofftechnischen Störeinflüsse hervorruft, darf ein Vergleichskörper ohne Schweißnaht verwendet werden.

(6) Bei Vergleichskörpern mit Schweißnaht sind die akustischen Eigenschaften des Vergleichskörpers über die Länge der Schweißnaht, z.B. mittels V-Durchschallung, zu überprüfen und bei der Anordnung der einzubringenden Reflektoren zu berücksichtigen.

4.2.3.3.3 Nachweis der Eignung der Prüftechnik

(1) Der Nachweis der Eignung der Prüftechnik gilt als erbracht, wenn

  1. bei der Prüfung mit Transversalwellenprüfköpfen unter Ausnutzung des Winkelspiegeleffektes von
    aa) Schweißverbindungen zwischen ferritischen Stählen und
    ab) Grundwerkstoffbereichen in Prüfabschnitten mit einfacher geometrischer Kontur die Echohöhe der nach Tabelle 4-2 auszuwählenden Nut den Rauschpegel um 12 dB oder mehr überschreitet und das Kantenecho die Echohöhe der nach Tabelle 4-2 auszuwählenden Nut um mindestens 4 dB überschreitet,
  2. bei Einstellung der Prüfempfindlichkeit nach der AVG-Methode die in Abschnitt 4.2.3.3.1 (1) festgelegten Anforderungen eingehalten sind.

(2) Bei schwierig zu prüfenden Werkstoffen und bei geometrisch komplizierten Konturen ist die Eignung der Prüftechnik für jede Einschallrichtung und den jeweils zu erfassenden Prüfbereich an einem Vergleichskörper mit Nuten verschiedener Tiefe nachzuweisen. Die Nuten hierfür sind gemäß den Bildern 4-1 bis 4-3 einzubringen.

Es sind mindestens drei Nuten mit rechteckigem Querschnitt und unterschiedlicher Tiefe sowie die Kante des Vergleichskörpers anzuschallen und die Echohöhen in Abhängigkeit von der Nuttiefe in einem Diagramm aufzutragen. Dabei soll für Prüfungen gemäß den Absätzen 6 und 7 eine Nut eine größere und eine Nut eine geringere Tiefe haben als die für die Einstellung der Prüfempfindlichkeit gemäß Tabelle 4-2 benötigte Nut.

Steht die Kante des Vergleichskörpers aus geometrischen Gründen für den Prüfbereich nicht zur Verfügung, darf ersatzweise eine weitere Nut verwendet werden, die tiefer ist als die tiefste der drei vorgenannten Nuten. Die Tiefe dieser Nut ist bezogen auf die eingesetzte Prüftechnik im Einzelfall so festzulegen, dass das Reflexionsverhalten dem einer Kante oder einer wanddurchdringenden Nut entspricht.

Liegen aus konstruktiven Gründen Einschränkungen der Einschallrichtungen vor, sind Lage und Anzahl der einzubringenden Nuten bauteilbezogen festzulegen.

Die Prüftechnik ist geeignet, wenn die in den Absätzen 3 bis 7 genannten Kriterien eingehalten sind.

(3) Bei der Prüfung von Stumpfnähten ist die Prüftechnik geeignet, wenn (siehe Tabelle 4-1 Fall 1)

  1. die Echohöhen bei Anschallung durch den Grundwerkstoff des Vergleichskörpers mit der Nuttiefe ansteigen,
  2. die Echohöhen bei Anschallung durch das Schweißgut oder durch die Pufferung des Vergleichskörpers mit steigender Nuttiefe nicht unter die Echohöhe der nach Tabelle 4-2 auszuwählenden Nut abfallen,
  3. die Echohöhe der nach Tabelle 4-2 auszuwählenden Nut den Rauschpegel mit den Einschallrichtungen gemäß den Bildern 4-1 bis 4-3 um 12 dB oder mehr überschreitet,
  4. das Kantenecho oder die Echohöhe der weiteren, ausreichend tiefen Nut die Echohöhe der nach Tabelle 4-2 auszuwählenden Nut mit den Einschallrichtungen gemäß den Bildern 4-1 bis 4-3 um mindestens 4 dB überschreitet.

(4) Können die Kriterien für die Eignung der Prüftechnik nach (3) nicht eingehalten werden, so ist ersatzweise wie folgt vorzugehen (siehe Tabelle 4-1 Fall 2):

  1. Es ist nachzuweisen, dass das Kantenecho oder die Echohöhe der weiteren, ausreichend tiefen Nut den Rauschpegel um mindestens 10 dB überschreitet.
  2. Die Einstellung der Prüfempfindlichkeit ist anstelle der nach Abschnitt 4.2.3.3.4 auszuwählenden Nut an einer Bezugsnut mit einer solchen Tiefe vorzunehmen, bei der
    ba) das Kantenecho oder die Echohöhe der weiteren, ausreichend tiefen Nut die Echohöhe dieser Bezugsnut um mindestens 4 dB überschreitet,
    bb) die Echohöhe dieser Bezugsnut den Rauschpegel um mehr als 6 dB überschreitet.
  3. Ergänzend sind die Anzeigen der Vergleichsreflektoren aufzunehmen, um eine Basis für einen Mustervergleich im Hinblick auf charakteristische Eigenschaften der bei der Prüfung ermittelten Anzeigenmuster zu schaffen.
  4. Sofern die Bezugsnut eine größere Tiefe aufweist als die nach Tabelle 4-2 zu wählende Nut (siehe Tabelle 4-1 Fall 2b), ist die ausreichende Aussagefähigkeit der Prüfung sicherheitstechnisch zu bewerten, wobei den rechnerischen Nachweisen ein in Bezug auf die Längen- und Tiefenausdehnung konservativ abdeckender Fehler zugrunde zu legen ist (Anhaltswert: das Doppelte der Tiefe der Bezugsnut mit einer Länge, die dem gesamten Bereich entspricht, für den die Bezugsnut mit einer größeren Tiefe als die nach Tabelle 4-2 zu wählende Nut zur Anwendung kommt).

(5) Können die Kriterien nach (3) und (4) in Teilen des Prüfbereiches (z.B. bei Mischnähten mit Pufferung bei der Längsfehlerprüfung im Übergang zwischen Pufferung und Schweißgut oder bei der Querfehlerprüfung) nicht eingehalten werden, so ist wie folgt vorzugehen (siehe Tabelle 4-1 Fall 3):

Auf der Grundlage der Ergebnisse der Vergleichskörpermessungen ist als Bezugsnut für die Einstellung der Prüfempfindlichkeit eine Nut mit einer Echohöhe von mindestens 6 dB über dem Rauschpegel unter Berücksichtigung einer Transferkorrektur festzulegen. Sofern das Fehlernachweisvermögen mit den vorhandenen Nuten nicht ermittelt werden kann, sind hierfür in den Vergleichskörper weitere, in der Tiefe abgestufte Nuten oder realistische Vergleichsfehler (Risse) einzubringen. Alle Nuten mit einer größeren Tiefe als die Bezugsnut müssen eine Echohöhe von mindestens 6 dB über dem Rauschpegel unter Berücksichtigung einer Transferkorrektur aufweisen.

Es muss eine Differenzierung zwischen dem Signalmuster der Bezugsnut und den Rauschanzeigen sowie eine deutliche Unterscheidung des Musters der Bezugsnut vom Muster der Kante gegeben sein. Das Bewertungsverfahren ist anhand der Ergebnisse der Vergleichskörpermessungen in der Prüfanweisung festzulegen (z.B. Mustererkennung, Korrelation der Anzeigenmuster bei unterschiedlichen Einschallwinkeln und Wellenarten, Rissspitzensignalverfahren).

Sofern die Bezugsnut eine größere Tiefe aufweist als die nach Tabelle 4-2 zu wählende Nut, ist die ausreichende Aussagefähigkeit der Prüfung sicherheitstechnisch zu bewerten, wobei den rechnerischen Nachweisen ein in Bezug auf die Längen- und Tiefenausdehnung konservativ abdeckender Fehler zugrunde zu legen ist (Anhaltswert: das Doppelte der Tiefe der Bezugsnut mit einer Länge, die dem gesamten Bereich entspricht, für den die Bezugsnut mit einer größeren Tiefe als die nach Tabelle 4-2 zu wählende Nut zur Anwendung kommt).

(6) Für die Lage der Nuten und die zugehörigen Einschallrichtungen bei der Prüfung von Stumpfnähten auf Längsfehler gilt Folgendes:

  1. Prüfung der Innenoberfläche von Schweißnähten zwischen ferritischen Stählen
    Es sind Nuten im Grundwerkstoff des Vergleichskörpers einzubringen und gegensinnig anzuschallen. Wenn am Prüfobjekt geometrische oder werkstofftechnische Störeinflüsse vorhanden sind (z.B. Wurzeldurchhang, Grobkorn), sind die Nuten im Grundwerkstoff angrenzend an den Übergang Grundwerkstoff/Schweißgut gemäß Bild 4-1 einzubringen und von beiden Seiten der Naht aus anzuschallen.
  2. Prüfung der Innenoberfläche von Schweißnähten zwischen austenitischen Stählen
    Es sind Nuten im Übergang austenitischer Grundwerkstoff/Schweißgut gemäß Bild 4-1 einzubringen und von beiden Seiten der Naht aus anzuschallen.
  3. Prüfung der Innenoberfläche von Schweißverbindungen ohne Pufferung zwischen ferritischen und austenitischen Stählen mit Schweißgut aus Austenit oder aus Nickellegierung Es sind Nuten in den Übergängen zwischen austenitischem Grundwerkstoff und Schweißgut sowie zwischen ferritischem Grundwerkstoff und Schweißgut gemäß Bild 4-2 a einzubringen und von beiden Seiten der Naht aus anzuschallen.
  4. Prüfung der Innenoberfläche von Schweißverbindungen mit Pufferung zwischen ferritischen und austenitischen Stählen mit Schweißgut aus Austenit oder aus Nickellegierung

Es sind Nuten in den Übergängen zwischen austenitischem Grundwerkstoff und Schweißgut, zwischen Schweißgut und Pufferung sowie zwischen Pufferung und ferritischem Grundwerkstoff gemäß Bild 4-2 b einzubringen. Die Nuten im Übergang austenitischer Grundwerkstoff/Schweißgut sind von der austenitischen Seite aus anzuschallen; die Nuten im Übergang Pufferung/ferritischer Grundwerkstoff sind von der ferritischen Seite aus anzuschallen und die Nuten im Übergang Schweißgut/Pufferung sind von beiden Seiten der Naht aus anzuschallen.

Bild 4-1: Lage der Nuten und Einschallrichtungen für die Prüfung von Schweißverbindungen zwischen ferritischen Stählen und zwischen austenitischen Stählen

(7) Für die Lage der Nuten und die zugehörigen Einschallrichtungen bei der Prüfung von Stumpfnähten auf Querfehler gilt Folgendes:

  1. Prüfung der Innenoberfläche von Schweißverbindungen zwischen ferritischen Stählen
    Es sind Nuten in den Vergleichskörper einzubringen und gegensinnig entweder mit der Prüftechnik a oder mit der Prüftechnik b gemäß Bild 4-3 a anzuschallen.
  2. Prüfung der Innenoberfläche von Schweißverbindungen zwischen ferritischen und austenitischen Stählen mit Schweißgut aus Nickellegierung
    Es sind Nuten quer zur Schweißfortschrittsrichtung gemäß den Bildern 4-3 a und 4-3 b in den Vergleichskörper einzubringen. Die Nuten müssen im Schweißgut und in der Pufferung verlaufen. Ist die Breite des Schweißgutes (einschließlich Pufferung) dabei kürzer als 20 mm, ist die Länge der Nut auf die Breite des Schweißgutes (einschließlich Pufferung) an der inneren Oberfläche zu begrenzen. Die Nuten sind entweder mit der Prüftechnik a oder mit der Prüftechnik b gemäß Bild 4-3 a gegensinnig anzuschallen.

Bild 4-2: Lage der Nuten und Einschallrichtungen für die Längsfehlerprüfung von Schweißverbindungen zwischen ferritischen und austenitischen Stählen

Bild 4 -3: Lage der Nuten und Einschallrichtungen für die Querfehlerprüfung von Schweißverbindungen

Tabelle 4-1: Beim Nachweis der Eignung von Prüftechniken für die Ultraschallprüfung von Stumpfnähten und von Grundwerkstoffbereichen einzuhaltende Kriterien

Nachweis der Eignung von Prüftechniken für die Ultraschallprüfung von Stumpfnähten und von Grundwerkstoffbereichen
Fall 1 Fall 2a Fall 2b Fall 3
Prüfung nach Abschnitt 4.2.3.3.3 (3) 4.2.3.3.3 (4) 4.2.3.3.3 (5)
Echohöhenunterschied zwischen Kante und Rauschpegel (Echohöhendynamik) [ ] 16 dB > 10 dB und < 16 dB > 6 dB und< 10 dB
Echohöhenunterschied zwischen Kante und der nach Tabelle 4-2 zu wählenden Nut [ ] 4 dB < 4 dB [ ] 4 dB > 0 dB und < 4 dB
Bezugsnut nach Tabelle 4-2 zu wählende Nut Nut mit geringerer Tiefe als die nach Tabelle 4-2 zu wählende Nut, jedoch mit einem Echohöhenunterschied zur Kante von> 4 dB Nach Tabelle 4-2 zu wählende Nut oder Nut mit größerer Tiefe als die nach Tabelle 4-2 zu wählende Nut, jedoch mit einem Echohöhenunterschied zur Kante von> 4 dB Nut mit Echohöhenunterschied zwischen Nut und Rauschpegel> 6 dB
Registrierschwelle nach Tabelle 4-2 zu wählende Nut zuzüglich eines Empfindlichkeitszuschlags von 6 dB Bezugsnut zuzüglich eines Empfindlichkeitszuschlags von 6 dB Registrierung gemäß Abschnitt 4.2.7 (3) c)
Echohöhenunterschied zwischen Registrierschwelle und Rauschpegel [ ] 6 dB > 0 dB und < 6 dB 0 dB
Zusatzbedingungen für eine ausreichende Aussagefähigkeit der Prüfung Keine Sofern Anzeigen die Registrierschwelle erreichen oder überschreiten, ist eine Bewertung dieser Anzeigen mittels Mustererkennung bis zum Rauschpegel vorzunehmen Bewertung aller Anzeigen oberhalb des Rauschpegels mittels Mustererkennung1
- Sicherheitstechnische Bewertung2 Sicherheitstechnische Bewertung2
1) Im Zuge des Nachweises der Eignung der Prüftechnik sind Kriterien festzulegen, nach denen die Unterscheidung des Musters der Bezugsnut vom Muster der Kante erfolgt.

2) sofern die Bezugsnut eine größere Tiefe aufweist als die nach Tabelle 4-2 zu wählende Nut

4.2.3.3.4 Einstellung der Prüfempfindlichkeit

(1) Allgemeine Festlegungen

  1. In Tabelle 4-2 ist die Tiefe der Nuten in Abhängigkeit von der Wanddicke aufgezeigt.

    Tabelle 4-2: Tiefe der Nuten für die Einstellung der Prüfempfindlichkeit

    Wanddicke s in mm 8
    < s
    < 20
    20 < s
    < 40
    s > 40
    Nuttiefe in mm 1,5 2 3

    Bei der Prüfung von Grundwerkstoffbereichen aus austenitischen Stählen auf Schädigung durch transkristalline Spannungsrisskorrosion ist die Einstellung der Prüfempfindlichkeit an einer 1 mm tiefen Nut vorzunehmen.

  2. Die Einstellung der Prüfempfindlichkeit für angepasste Prüfköpfe erfolgt an einem gekrümmten Vergleichskörper, dessen Krümmungsradius vom Bauteil um nicht mehr als 10 % abweichen darf.
  3. Akustische Unterschiede zwischen Vergleichskörper und Prüfgegenstand sind durch Transfermessungen (V-Durchschallung) im Grundwerkstoff (Nebennahtbereich) zu berücksichtigen. Diese erfolgen bei Rundnähten repräsentativ an am Umfang verteilten Messpunkten, sofern keine dokumentierten Messwerte vorliegen.
  4. Wird bei der Prüfung eine Abweichung des V-Durchschallungsechos um 6 dB und mehr gegenüber dem Wert am Vergleichskörper festgestellt, so ist eine ausreichende Prüfempfindlichkeit mit geeigneten Maßnahmen (z.B. Durchschallung am Vergleichskörper und am Prüfgegenstand mit einem weiteren Einschallwinkel, Verwendung von Prüfköpfen mit anderer Nennfrequenz, SEL- oder Wellenumwandlungstechnik) sicherzustellen. Ist die geforderte Prüfempfindlichkeit auch bei angepasster Prüftechnik nicht erreichbar, so ist das weitere Vorgehen unter Beachtung von 4.1.1 (9) und 4.1.2 (3) festzulegen.
  5. Bei Einstellung der Prüfempfindlichkeit nach der AVG-Methode gelten die Festlegungen in KTA 3211.3 Abschnitt 11.3.

(2) Prüfungen an ferritischen Werkstoffen

Zur Einstellung der Prüfempfindlichkeit ist für den gesamten Prüfbereich der Bezugsreflektor gemäß Tabelle 4-2 direkt anzuschallen.

(3) Prüfung der Innenoberfläche von austenitischen Schweißnähten und von Schweißverbindungen ohne Pufferung zwischen ferritischen und austenitischen Stählen mit Schweißgut aus Austenit oder aus Nickellegierung auf Längsfehler

Zur Einstellung der Prüfempfindlichkeit ist für den Prüfbereich "Nahtnebenbereich" der Bezugsreflektor gemäß Tabelle 4-2 und Bild 4-1 oder Bild 4-2a direkt anzuschallen. Für den Prüfbereich "Schweißnahtwurzel" ist der Bezugsreflektor durch das Schweißgut hindurch anzuschallen.

(4) Prüfung der Innenoberfläche von Schweißverbindungen mit Pufferung zwischen ferritischen und austenitischen Stählen mit Schweißgut aus Austenit oder aus Nickellegierung auf Längsfehler

Zur Einstellung der Prüfempfindlichkeit ist für den Prüfbereich "Nahtnebenbereich" der Bezugsreflektor nach Tabelle 4-2 und Bild 4-2b oder Bild 4-2c direkt anzuschallen. Für den Prüfbereich "Schweißnahtwurzel einschließlich Pufferung" ist der Bezugsreflektor im Übergang Schweißnaht/Pufferung jeweils von der ferritischen und von der austenitischen Grundwerkstoffseite aus anzuschallen.

(5) Prüfung der Innenoberfläche von Schweißverbindungen zwischen ferritischen und austenitischen Stählen mit Schweißgut aus Nickellegierung auf Querfehler

Für die Einstellung der Prüfempfindlichkeit ist der Bezugsreflektor nach Tabelle 4-2 und Bild 4-3 direkt anzuschallen.

(6) Werden Prüftechniken gemäß Abschnitt 4.2.3.3.3 (4) oder Abschnitt 4.2.3.3.3 (5) eingesetzt, ist bei der Einstellung der Prüfempfindlichkeit gemäß den dort getroffenen Festlegungen vorzugehen. Hierbei sind die Schallschwächungsunterschiede zwischen Bauteil und Vergleichskörper durch Vergleich des Rauschpegels im Prüfbereich (z.B. Vergleich der C-Bilder, statistische Auswertung des Rauschpegels) zu ermitteln.

4.2.4 Wirbelstromprüfung

4.2.4.1 Prüftechniken

(1) Bei Anwendung der Wirbelstromprüfung zur Prüfung der Oberflächen sind an die Prüfaufgabe angepasste Prüfsensoren und Prüffrequenzen einzusetzen.

(2) Als geeignete Prüftechniken gelten zum Beispiel die

  1. Direktfeldtechnik ohne oder mit Gleichstrom-Vormagnetisierung
    Hinweis:
    Direktfeldtechniken können als Ein- oder Mehrfrequenztechniken in Differenz- oder in Absolutschaltung eingesetzt werden. Zur Unterdrückung von geometrie- oder gefügebedingten Störsignalen können Mehrfrequenztechniken mit Überlagerung der Wirbelstromsignale der Einzelfrequenzen (Frequenzmix) eingesetzt werden.
    aa) mit Tastspulen mit Spulenwindungen orthogonal zur Oberfläche zum Nachweis von Fehlern mit Orientierungen parallel zur Spulenebene,
    ab) mit Flachspulen (sogenannte Pancake-Sensoren), die parallel zur Oberfläche ausgerichtet sind, zum Nachweis von Fehlern beliebiger Orientierung,
    ac) mit Tastspulen mit zwei orthogonal zueinander und übereinander angeordneten Spulen (sogenannte Pluspunkt-Sensoren) zum Nachweis von Fehlern mit Orientierungen längs und quer zur Verfahrrichtung des Prüfsensors,
    ad) mit Arraysensoren, die eine Vielzahl von in einer Matrix angeordneten Einzelspulen enthalten, wobei die jeweils benachbarten Spulen im Sende-Empfangsbetrieb geschaltet sind, um Fehler mit Orientierungen längs und quer zur Verfahrrichtung des Arraysensors nachzuweisen,
  2. Fernfeldtechnik oder Impuls-Wirbelstromtechnik mit getrennter Erreger- und Messspule zur Prüfung sensorferner Oberflächen.

4.2.4.2 Verfahrenstechnische Anforderungen

4.2.4.2.1 Allgemeines

(1) Die Einstellung der Prüfempfindlichkeit ist an Vergleichskörpern mit Nuten vorzunehmen.

(2) Grundsätzlich ist durch Wahl geeigneter Prüfparameter und durch Anwendung von Signalverarbeitungsalgorithmen sicherzustellen, dass Störsignale (z.B. durch Abhebeeffekt, durch örtliche Schwankungen der elektromagnetischen Werkstoffparameter) das Prüfergebnis nicht beeinträchtigen. Ist dies nicht möglich, sind die Auswirkungen auf das Nutzsignal bei der Einstellung der Prüfempfindlichkeit und bei der Auswertung zu berücksichtigen.

4.2.4.2.2 Vergleichskörper

(1) Die in Vergleichskörpern als Bezugsmerkmal eingebrachten Nuten sind als funkenerodierte, rechteckförmige Schlitze auszuführen.

(2) Die Nuten dürfen nicht breiter sein als 0,3 mm. Die Länge der Nuten muss größer sein als die Wirkbreite des Sensors.

(3) Die Nuten sind für die Prüfung von Grundwerkstoffbereichen längs und quer zur Rohr- oder Behälterachse und bei der Prüfung von Schweißnähten längs und quer zur Schweißfortschrittsrichtung in den Vergleichskörper einzubringen und müssen in Anzahl und Variation der Abmessung und Lage ausreichend sein, um Aussagen zum Nachweisvermögen der Prüftechnik zu ermöglichen.

4.2.4.2.3 Nachweis der Eignung der Prüftechnik

(1) Die Eignung der Prüftechnik ist auf der Grundlage von Vergleichskörpermessungen anhand einer Kennlinie nachzuweisen. Hierfür sind die Wirbelstromsignale von Bezugsmerkmalen unterschiedlicher Tiefe und mit den geforderten Orientierungen zu verwenden.

(2) Anzahl und Tiefe der Bezugsmerkmale sind so festzulegen, dass der durch die Prüfaufgabe geforderte Tiefenbereich vollständig abgedeckt wird.

(3) Die gemessenen Kennwerte (Phase und Amplitude des Wirbelstromsignals) sind in Abhängigkeit von der Tiefe des Bezugsmerkmals in einem Diagramm einzutragen. In Abhängigkeit von den Kennwerten ist der Auswertebereich festzulegen. Die Nachweisgrenze ist dem Diagramm zu entnehmen und zu dokumentieren.

(4) Die Prüftechnik ist geeignet, wenn

  1. die gemäß Abschnitt 4.2.7 (5) geforderten Registrierschwellen den Störpegel um 6 dB oder mehr überschreiten,
  2. die Kennlinien mit der Tiefe des Bezugsmerkmals eindeutig ansteigen oder eindeutig abfallen (abhängig von der Prüftechnik),
  3. eine eindeutige Trennung der Phase von Fehler- und Störsignalen sichergestellt ist,

(5) Können einzelne Kriterien von (4) nicht eingehalten werden, so sind die dadurch bedingten Einschränkungen der Prüfaussage zu bewerten und erforderlichenfalls zusätzliche Prüftechniken einzusetzen.

4.2.4.3 Einstellung der Prüfempfindlichkeit

(1) Bei der Prüfung sind in Abhängigkeit von den Abmessungen bei Wanddicken ab 8 mm die Nuten entsprechend Tabelle 4-2 und bei Wanddicken kleiner als 8 mm eine Nut mit einer Tiefe von 20 % der Wanddicke, jedoch nicht tiefer als 1,5 mm, als Bezugsmerkmal zu verwenden.

(2) Bei der Prüfung von Grundwerkstoffbereichen aus austenitischen Stählen auf Schädigung durch transkristalline Spannungsrisskorrosion ist die Einstellung der Prüfempfindlichkeit an einer 1 mm tiefen Nut vorzunehmen.

(3) Die durch Geometrieeinflüsse und Schwankungen der Werkstoffeigenschaften bedingten Änderungen der Wirbelstromsignale sind bei der Einstellung der Prüfempfindlichkeit zu berücksichtigen.

4.2.5 Durchstrahlungsprüfung

(1) Bei der Durchstrahlungsprüfung sind die Anforderungen nach DIN 25435-7 einzuhalten.

(2) Die Anwendung der Durchstrahlungsprüfung soll auf den Wanddickenbereich s 25 mm (bei Doppelwanddurchstrahlung durchstrahlte Wanddicke von w 50 mm begrenzt bleiben.

4.2.6 Sichtprüfung

(1) Bei der Sichtprüfung sind die Anforderungen nach DIN 25435-4 einzuhalten.

(2) Sichtprüfungen sind je nach Prüfaufgabe entweder als integrale Sichtprüfung oder als gezielte Sichtprüfung durchzuführen, wobei

  1. integrale Sichtprüfungen als Übersichtsprüfung zur Feststellung des Zustandes von Komponenten,
  2. gezielte Sichtprüfungen als örtliche Sichtprüfung zur eindeutigen Erkennung spezifizierter Merkmale

im Prüfbereich durchzuführen sind.

(3) Sichtprüfungen sind als direkte Sichtprüfungen mit dem menschlichen Auge und, falls notwendig, mit optischen Hilfsmitteln (z.B. Lupe, Spiegel, Endoskop) durchzuführen oder als indirekte Sichtprüfungen mit dem menschlichen Auge und mit einem Gerätesystem, das die Bildinformation aufnimmt, weiterleitet, darstellt oder speichert.

(4) Bei Sichtprüfungen ist insbesondere zu achten auf:

  1. mechanische Beschädigungen (Reibstellen, Verbiegungen, Abrisse),
  2. Materialtrennungen,
  3. Korrosion, Erosion, Verschleiß,
  4. Spuren von Leckagen,
  5. Mängel an
    ea) Schraubverbindungen (Lockerung und Zustand von Schraubensicherungen),
    eb) Anschlüssen von Messstellen und -leitungen,
  6. Verlagerungen von Komponenten (Rohrleitungsverschiebungen, Beschädigungen von Fundamenten und Verankerungen),
  7. Ablagerungen, Fremdkörper.

(5) Der Betrachtungsabstand bei der direkten Sichtprüfung und die Detailerkennbarkeit bei der indirekten Sichtprüfung sind in Abhängigkeit von der Prüfaufgabe festzulegen.

4.2.7 Registrierschwellen

(1) Es sind alle Anzeigen zu registrieren, die die Registrierschwelle erreichen oder überschreiten.

(2) Magnetpulver- und Eindringprüfung

Die Registrierschwelle entspricht einer Anzeige mit einer Ausdehnung von 3 mm. Bei Auftreten von mehr als zwei Anzeigen auf einer Fläche von 1000 mm2 sind diese als Anzeigenfeld auch dann zu registrieren, wenn die Ausdehnung der Einzelanzeigen kleiner ist als 3 mm. Anzeigen, die auf flächige Trennungen schließen lassen, sind unabhängig von ihrer Ausdehnung zu registrieren.

(3) Ultraschallprüfung

Bei der Ultraschallprüfung gelten in Abhängigkeit von der Prüfaufgabe folgende Registrierschwellen:

  1. Prüfung eines prüfkopfnahen Tiefenbereiches gleich oder kleiner als 10 mm sowie der entsprechenden prüfkopffernen Oberfläche
    Die Registrierschwelle entspricht der Echohöhe des Bezugsreflektors gemäß 4.2.3.3.4 zuzüglich eines Empfindlichkeitszuschlags von 6 dB.
  2. Einsatz von Prüftechniken gemäß Abschnitt 4.2.3.3.3 (4)
    Es sind alle Anzeigen zu registrieren, die die Echohöhe der Bezugsnut zuzüglich eines Empfindlichkeitszuschlages von 6 dB erreichen oder überschreiten, wobei die charakteristischen Eigenschaften der Anzeigenmuster für diese Anzeigen oberhalb des Rauschpegels zu erfassen und zu bewerten sind,
  3. Einsatz von Prüftechniken gemäß Abschnitt 4.2.3.3.3 (5)
    Es sind alle Anzeigen zu registrieren und zu bewerten, die charakteristische Eigenschaften der an den Vergleichsreflektoren ermittelten Anzeigenmuster aufweisen, wobei alle Anzeigen oberhalb des Rauschpegels auszuwerten sind.
  4. Erfolgt die Einstellung der Prüfempfindlichkeit nach der AVG-Methode, gelten die Registrierschwellen nach KTA 3211.3 Abschnitt 11.3.
    Der Einfluss des Gefüges oder der Schweißnahtform auf die Ultraschallsignale ist am Prüfgegenstand selbst oder am Vergleichskörper zu kontrollieren und bei der Festlegung der Registrierschwelle zu berücksichtigen.

(4) Durchstrahlungsprüfung

Die auf den Durchstrahlungsbildern erkennbaren Anzeigen sind zu protokollieren und nach DIN EN ISO 6520-1 zu klassifizieren.

(5) Wirbelstromprüfung

Bei der Prüfung von Schweißnähten und Grundwerkstoffbereichen entspricht die Registrierschwelle

  1. bei ferritischen Stählen der Signalhöhe des Bezugsmerkmals entsprechend 4.2.4.3 (1) zuzüglich eines Empfindlichkeitszuschlags von 6 dB,
  2. bei austenitischen Stählen der Signalhöhe des Bezugsmerkmals entsprechend 4.2.4.3 (1) und (2).

(6) Sichtprüfung

Es sind Abweichungen des erfassten Istzustandes vom zu erwartenden Sollzustand als Auffälligkeiten zu registrieren.

4.3 Prüfung auf Wanddickenabtrag

4.3.1 Prüftechniken und verfahrenstechnische Anforderungen

(1) Je nach Prüfaufgabe sind Prüftechniken einzusetzen, die eine Bestimmung der Wanddicke bei flächigem Abtrag, z.B. Erosionskorrosion, Stillstandskorrosion, oder bei muldenförmigem Abtrag, z.B. Lochkorrosion, ermöglichen.

(2) Als geeignete Prüftechnik gilt die Ultraschall-Wanddickenmessung mit Messtechniken 1 bis 3 gemäß DIN EN 14127 mit den in dieser Norm festgelegten verfahrenstechnischen Anforderungen.

(3) Andere Prüftechniken, z.B. Durchstrahlungsprüfung in Projektionstechnik, dürfen eingesetzt werden, wenn deren Eignung zur Erfüllung der Aufgabenstellung nachgewiesen ist. Die verfahrenstechnischen Anforderungen sind in der Prüfanweisung festzulegen.

4.3.2 Registrierschwellen

Es sind alle Verringerungen der Wanddicke gegenüber dem Ausgangszustand unter Beachtung der messtechnisch bedingten Toleranzen zu registrieren. Der Ausgangszustand ist

  1. die bei der vorangegangenen wiederkehrenden Prüfung gemessene Wanddicke,
  2. die bei der Fertigung gemessene Wanddicke, sofern noch keine Messwerte aus wiederkehrenden Prüfungen vorliegen,
  3. die Wanddicke gemäß Fertigungsdokumentation (unter Berücksichtigung der Toleranzen aus den für die Halbzeuge geltenden Regelwerken oder Werkstoffprüfblättern), sofern keine Messwerte aus wiederkehrenden Prüfungen oder aus der Fertigung vorliegen.

4.4 Prüfung des Allgemeinzustands

(1) Nach dem Abfahren und beim Wiederanfahren der Anlage ist eine Prüfung zur Beurteilung des Allgemeinzustandes von Systemen und Komponenten vorzunehmen. Diese Prüfung wird im Allgemeinen ohne Demontage von Wärmedämmungen im Rahmen einer Anlagenbegehung durchgeführt.

(2) Bei der Prüfung des Allgemeinzustands ist insbesondere zu achten auf:

  1. mechanische Beschädigungen (Reibstellen, Verbiegungen, Abrisse),
  2. Spuren von Leckagen, insbesondere in Systembereichen mit Flanschverbindungen,
  3. Mängel an
    ca) Schraubverbindungen (Lockerung und Zustand von Schraubensicherungen),
    cb) Anschlüssen von Messstellen und -leitungen,
    cc) Isolierungen,
  4. Verlagerungen von Komponenten (Rohrleitungsverschiebungen, Beschädigungen von Fundamenten und Verankerungen),
  5. Kontrolle der Bauanschlüsse, z.B. Dübelverbindungen, auf Auffälligkeiten.

4.5 Druckprüfung

4.5.1 Prüfbedingungen

(1) Die Druckprüfung ist mit dem Druck der Erstdruckprüfung durchzuführen. Sofern anschließende, nicht absperrbare Systeme nur mit einem geringeren Prüfdruck beaufschlagt werden dürfen, darf die Prüfung mit diesem Druck erfolgen.

(2) Die Haltezeit bei Prüfdruck hat mindestens eine halbe Stunde zu betragen.

(3) Bevor mit der Kontrolle auf Leckagen begonnen wird, ist der Druck auf den Betriebsdruck abzusenken.

(4) Die Druckprüfung im Rahmen der wiederkehrenden Prüfung muss durch geeignete zerstörungsfreie Prüfungen ersetzt werden, wenn Druckprüfungen wegen der Bauart der Kompo- nente oder des Systems nicht möglich oder wegen der Betriebsweise nicht zweckdienlich sind.

4.5.2 Zerstörungsfreie Prüfungen nach der Druckprüfung

Nach wiederkehrenden Druckprüfungen sind zerstörungsfreie Prüfungen, wie im Prüfhandbuch (siehe Abschnitt 6) aufgeführt, durchzuführen.

4.6 Funktionsprüfungen an Sicherheitseinrichtungen gegen Drucküberschreitung

Alle Sicherheitseinrichtungen gegen Drucküberschreitung sind regelmäßigen Funktionsprüfungen zu unterziehen.

Hierbei sind

  1. Ansprechdruck,
  2. Öffnungs- und Schließverhalten

zu prüfen.

Funktionsrelevante Parameter (z.B. Totzeiten, Stellkraftreserven) sind anlagen- und konstruktionsbezogen zu bewerten.

5 Prüfumfänge und -intervalle

5.1 Allgemeine Anforderungen

(1) Wiederkehrende Prüfungen sind grundsätzlich in dem Umfang und in den Intervallen durchzuführen, wie sie in den Abschnitten 5.2 und 5.3 festgelegt sind.

(2) Ergeben sich aus den Betriebsüberwachungsmaßnahmen, der Überwachung der Folgen betrieblicher Schädigungsmechanismen oder den vorbeugenden Instandhaltungsmaßnahmen gemäß Bild 3-1 neue Erkenntnisse, so sind die Festlegungen der Abschnitte 5.2 und 5.3 anlagenbezogen neu zu bewerten. Hierbei sind die Prüfverfahren, -umfänge und -intervalle für die in Abschnitt 1 unter (4), (5), (6) genannten Komponentengruppen entsprechend anzupassen.

(3) Bewirken konstruktive, bauliche, fertigungstechnische oder sonstige Gesichtspunkte eine wesentliche Einschränkung des Prüfumfangs, sind zusätzliche Maßnahmen (z.B. bruchmechanische Nachweise) vorzusehen, die zur geforderten sicherheitstechnischen Aussage führen. Einschränkungen gegenüber den Festlegungen in dieser Regel sind in die Prüfanweisung aufzunehmen.

(4) Wenn für die Auswahl der zu prüfenden Bauteilbereiche in Abschnitt 5.2 die betriebliche Beanspruchung als Kriterium herangezogen wird, sind im Rahmen des vorgesehenen Prüfumfangs repräsentative, höherbeanspruchte Stellen auszuwählen. Neben dem Erschöpfungsgrad sind auch die Betriebserfahrungen zu berücksichtigen

(5) Es sind anlagenbezogen Prüfungen auf Schädigungen durch transkristalline Spannungsrisskorrosion an austenitischen Rohrleitungen und Komponenten unter Einschluss von Mess- und Steuerleitungen festzulegen. Die Festlegung der Prüfbereiche hat nach folgenden Kriterien zu erfolgen:

  1. stagnierendes Medium im Betrieb, Toträume,
  2. teilgefüllte waagerecht verlaufende Rohrleitungsabschnitte,
  3. Armaturen, Flanschverbindungen mit der Möglichkeit des Eintrages von Fremdstoffen.

5.2 Prüfumfänge

5.2.1 Zerstörungsfreie Prüfungen

5.2.1.1 Allgemeines

(1) Die festgelegten Prüfumfänge können sich ergeben aus einer Anzahl von repräsentativen Schweißnähten oder einer Kombination aus repräsentativen Schweißnähten und repräsentativen höherbeanspruchten Stellen (z.B. Krümmer, Formstück). Im Einzelfall sind zusätzliche Kriterien bei der Festlegung der repräsentativen Stellen für die Prüfdurchführung zu berücksichtigen.

(2) Bei der Prüfung von Schweißnähten müssen das Schweißgut (bei Schweißnähten zwischen ferritischen und austenitischen Stählen einschließlich Pufferung) und eine beiderseits angrenzende Grundwerkstoffzone erfasst werden.

Die zu erfassende Grundwerkstoffzone soll bei Wanddicken bis zu 30 mm mindestens 10 mm und bei Wanddicken über 30 mm mindestens 20 mm Breite aufweisen.

Bei der Prüfung von Stutzen- und Anschweißnähten ist die Anschlusswanddicke des Stutzens oder des Anschweißteils maßgebend für die Festlegung der Breite der zu erfassenden Grundwerkstoffzone.

(3) Stellen ehemaliger Hilfsschweißungen sind in den Prüfumfang aufzunehmen, wenn nicht sichergestellt ist, dass der Aufhärtungsbereich der Wärmeeinflusszone durch Abarbeiten vollständig beseitigt wurde.

(4) Bereiche von Komponenten, die im Zuge von zerstörungsfreien Prüfungen abisoliert werden, sind einer integralen Sichtprüfung zu unterziehen.

(5) Die Prüfungen auf Schädigungen durch Korrosion sind anlagenbezogen festzulegen. Hierfür ist das Schädigungspotenzial für alle Korrosionsarten zu ermitteln.

(6) Die Prüfungen auf Schädigungen durch Erosionskorrosion sind anlagenbezogen unter Berücksichtigung folgender Mediumparameter festzulegen:

  1. Strömungsgeschwindigkeit,
  2. pH-Wert,
  3. Sauerstoffgehalt,
  4. Dampfgehalt,
  5. Temperatur.

Die Festlegung der Prüfabschnitte hat unter Berücksichtigung des Werkstoffs und der vorliegenden geometrischen Randbedingungen zu erfolgen.

(7) Seewasser- und flusswasserbeaufschlagte Komponenten und Systeme sind einer Prüfung auf Schädigung durch Korrosion zu unterziehen. Die Festlegung der Prüfabschnitte hat anlagenbezogen unter Berücksichtigung

  1. einer möglichen Aufkonzentration schädlicher Stoffe (stagnierendes Medium im Betrieb, Toträume),
  2. einer möglichen Schädigung von Innenbeschichtungen (z.B. erhöhte Strömung, Verwirbelung, Reparaturzonen)

zu erfolgen.

5.2.1.2 Behälter und Apparate

Der Umfang der Prüfungen an Behältern und Apparaten einschließlich der drucktragenden Wandungen ihrer Ausrüstungsteile ist Tabelle 5-2 zu entnehmen.

5.2.1.3 Pumpen und Armaturen

(1) Der Umfang der Prüfungen an Pumpen und Armaturen ist Tabelle 5-2 zu entnehmen.

(2) Bei der Prüfung von Armaturen sind die Bereiche einschließlich des Rohranschlusses mit der Rohranschlussnaht soweit möglich mit zu erfassen. Einbauteile von Absperrarmaturen, die für die Abschließung des Druckraumes erforderlich sind, sind dabei einer gezielten Sichtprüfung zu unterziehen. Zusätzlich ist an Armaturen aus austenitischen Stählen in Bereichen, in denen eine Gefahr der Schädigung durch Spannungrisskorrosion besteht (z.B. in Strömungstotzonen mit der Gefahr einer Aufkonzentration von korrosionsfördernden Stoffen), eine Eindringprüfung durchzuführen.

5.2.1.4 Rohrleitungen

(1) Der Umfang der Prüfungen an Rohrleitungen ist den Tabellen 5-3 und 5-4 zu entnehmen. Zusätzlich sind Prüfungen auf Spannungsrisskorrosion gemäß Abschnitt 5.1 (5) festzulegen.

(2) Für erdverlegte Rohrleitungen gilt:

  1. Bei der Auswahl der repräsentativen Prüfstellen sind Stellen zu berücksichtigen, die bei Lastfällen der Beanspruchungsstufe D höher beansprucht sind, z.B. Gebäudedurchführungen.
  2. Die gezielten Sichtprüfungen der äußeren Oberfläche dürfen durch eine Prüfung von der inneren Oberfläche aus ersetzt werden. Die anzuwendenden Prüfverfahren/Prüftechniken sind anlagenbezogen festzulegen.

(3) Bei Rohrleitungen mit Nennweiten kleiner als oder gleich DN 50 gilt:

  1. Es sind diejenigen Rohrleitungen zu ermitteln, die für die Anforderung von Sicherheitssystemen erforderlich sind. Die an diesen Rohrleitungen durchzuführenden wiederkehrenden zerstörungsfreien Prüfungen der inneren und der äußeren Oberflächen (Prüfverfahren, -umfang und -intervall) sind anlagenbezogen festzulegen.
  2. An Rohrleitungen, die nicht für die Anforderung von Sicherheitssystemen erforderlich sind, ist eine Überwachung auf Leckagen, Schwingungen und Verlagerungen von Komponenten durchzuführen, siehe Abschnitt 9.4.

5.2.1.5 Schweißungen zwischen austenitischen und ferritischen Stählen

Der Prüfumfang ist der Tabelle 5-5 zu entnehmen.

5.2.2 Prüfung des Allgemeinzustands

Der Umfang bei der Prüfung des Allgemeinzustands hat sich an den in Abschnitt 4.4 angegebenen Prüfaufgaben zu orientieren und ist anlagenbezogen festzulegen.

5.2.3 Druckprüfung

(1) Grundsätzlich sind alle zum Anwendungsbereich dieser Regel gehörenden Behälter und Apparate einschließlich der drucktragenden Wandungen ihrer Ausrüstungsteile sowie nicht absperrbare Rohrleitungsabschnitte wiederkehrenden Druckprüfungen zu unterziehen.

(2) Die Druckprüfung muss durch geeignete zerstörungsfreie Prüfungen ersetzt werden, wenn Druckprüfungen wegen der Bauart der Komponente oder des Systems nicht möglich oder wegen der Betriebsweise nicht zweckdienlich sind.

5.2.4 Funktionsprüfungen an Sicherheitseinrichtungen gegen Drucküberschreitung

Alle Sicherheitseinrichtungen gegen Drucküberschreitung sind Funktionsprüfungen zu unterziehen. Besteht die Sicherheitseinrichtung aus Steuer- und Hauptventilen, so ist die Prüfung so durchzuführen, dass neben der Funktion der Steuer- und Hauptventile auch die Funktionstüchtigkeit der einzelnen Steuerstränge beurteilt werden kann. Die Prüfdurchführung ist anlagen- und konstruktionsbezogen festzulegen.

5.3 Prüfintervalle

(1) Alle Prüfintervalle beginnen entweder zum Zeitpunkt der ersten Kritikalität des Reaktors, oder der Inbetriebsetzung einer Komponente oder der Neuaufnahme einer Prüfung im Prüfhandbuch (z.B. aufgrund einer Regelwerksänderung). Die Zeitintervalle, innerhalb derer die vorgeschriebenen Prüfungen durchgeführt sein müssen, sind in den entsprechenden Tabellen angegeben.

(2) Die zerstörungsfreien Prüfungen nach Abschnitt 5.2.1 sind in Prüfintervallen nach den Tabellen 5-1 bis 5-5 durchzuführen, sofern in Abschnitt 5.2.1 nichts anderes festgelegt ist. Bei Pumpen, Armaturen und Rohrleitungen (siehe die Tabellen 5-2 bis 5-5) muss nach Ablauf des halben Prüfintervalls ein repräsentativer Anteil der Prüfungen ausgeführt sein.

(3) Prüfungen des Allgemeinzustands nach Abschnitt 5.2.2 sind nach Abfahren der Reaktoranlage zum Brennelementwechsel und beim Wiederanfahren der Anlage durchzuführen.

(4) Die Druckprüfung nach Abschnitt 5.2.3 ist alle 8 Jahre (an Speisewasserbehälter, Wasserabscheider/ Zwischenüberhitzer und HD-Vorwärmer alle 10 Jahre) durchzuführen.

(5) Die Prüfintervalle und Prüfzeitpunkte für Funktionsprüfungen an Sicherheitseinrichtungen gegen Drucküberschreitung nach Abschnitt 5.2.4 sind anlagenbezogen festzulegen.

(6) Da der zeitliche Abstand zwischen zwei Brennelementwechseln bis zu 18 Monaten betragen kann, ist als Zeitpunkt der Prüfung derjenige Brennelementwechsel zu wählen, der dem Zeitpunkt der Fälligkeit der Prüfungen am nächsten liegt. Ergeben sich dabei größere Zeitintervalle als in den Tabellen angegeben, sind die Fälligkeitsdaten für die nächsten wiederkehrenden Prüfungen entsprechend vorzuverlegen, so dass langfristig im Mittel die vorstehend genannten Zeitintervalle eingehalten werden. Bei Anlagenstillstand von mehr als 6 Monaten dürfen Sonderregelungen vereinbart werden.

Tabelle 5-1: Wiederkehrende zerstörungsfreie Prüfungen an Behältern und Apparaten einschließlich der drucktragenden Wandungen ihrer Ausrüstungsteile

Prüfart Prüfverfahren Fehlerorientierung Prüfumfang Prüfintervall
Druckprüfung1 Wasserdruckprüfung - Drucktragende Wandung und Ausrüstungsteile, Flanschverbindungen, Dichtstellen und Dichtschweißnähte 8 Jahre
(10 Jahre2)
MT oder PT oder UT5 oder RT oder ET l und q6 Repräsentative Stellen (z.B. Schweißnähte)
Prüfung der Oberflächen3 VT (integral, gezielt) Alle
  • Äußere und innere Oberfläche der drucktragenden Wandung
  • Einbauteile.

Der Prüfumfang und das Prüfverfahren sind anlagenbezogen festzulegen.

4 Jahre
(5 Jahre2)5
MT oder PT oder UT oder RT oder ET l und q6 Repräsentative Stellen (z.B. solche mit4hoher Beanspruchung)
Abkürzungen für Prüfverfahren sind in Tabelle 2-1 erläutert.
l : Längsfehler
q : Querfehler

1) Zum Ersatz der Druckprüfung durch geeignete zerstörungsfreie Prüfungen siehe Abschnitt 5.2.3 (2).

2) Für die Prüfungen an Speisewasserbehälter, Wasserabscheider/Zwischenüberhitzer und HD-Vorwärmer.

3) Sofern durch eine Online-Überwachung der Wärmetauscher (z.B. Wasserstände, Temperaturen, Druckverhältnisse, Radioaktivität) sichergestellt ist, dass Schäden rechtzeitig vor einem Verlust der Wärmetauscherfunktion erkannt werden, sind Prüfungen der Oberflächen an Wärmetauscherrohren nicht erforderlich.

4) Bei mehreren bezüglich Auslegung, Abmessung und Beanspruchung gleichartigen Behältern/Wärmetauschern darf die Anzahl der zu prüfenden Behälter/Wärmetauscher systemspezifisch reduziert werden, wobei die Betriebsbeanspruchungen bei der Auswahl zu berücksichtigen sind.

5) Wenn die Prüfung der Oberflächen mit der Druckprüfung zusammenfällt, ist diese im Anschluss an die Druckprüfung durchzuführen.

6) Bei der Ultraschallprüfung von Schweißverbindungen zwischen austenitischen Stählen ist nur die Prüfung auf Längsfehler erforderlich.

Tabelle 5-2: Wiederkehrende zerstörungsfreie Prüfungen an Pumpen und Armaturen

Prüfart Prüfverfahren Fehlerorientierung Prüfumfang1 Prüfintervall
Prüfung der Oberflächen VT gezielt2 Alle Innere Oberfläche der druckführenden Wandungen von Pumpen und Armaturen mit Anschlussnennweiten von> DN 150 bis< DN 400 8 Jahre
(10 Jahre3)
Innere Oberfläche der druckführenden Wandungen von Pumpen und Armaturen mit Anschlussnennweiten von > DN 400 4 Jahre
(5 Jahre3)
Innere Oberfläche des Armaturengehäuses von Armaturen mit Nennweiten größer als DN 50 und kleiner als DN 150 In Verbindung
mit der Aufnahme der Armatur
1) Bei mehreren bezüglich Auslegung, Abmessungen und Beanspruchung gleichartigen Pumpen oder Armaturen darf die Anzahl der zu prüfenden Pumpen oder Armaturen systemspezifisch reduziert werden, wobei die Betriebsbeanspruchungen bei der Auswahl zu berücksichtigen sind.

2) An Armaturen aus austenitischen Stählen sind zusätzlich Eindringprüfungen gemäß 5.2.1.3 (2) durchzuführen.

3) Für die Prüfungen an Armaturen der in Tabelle 5-3 Fußnote 4 genannten Rohrleitungsbereiche.

Tabelle 5-3: Wiederkehrende zerstörungsfreie Prüfungen an ferritischen Rohrleitungen. Prüfart, Prüfumfang, Prüfintervalle

Prüfart Prüfverfahren Fehlerorientierung Prüfumfang Prüfintervall
Prüfung der Oberflächen1 MT oder PT oder UT oder RT oder ET l und q Schweißnähte an Geradrohren, Biegungen und Krümmern oder höherbeanspruchte Stellen DN 1502, 3 15 % aller Rohrleitungsnähte, die nach folgenden Kriterien festzulegen sind:
  • Anschlussnähte an Behältern, Armaturen, Durchführungen, (Teil-) Festpunkte
  • Verbindungsnähte von T-Stücken und Krümmern
  • Betriebliche Beanspruchung
  • Werkstoffpaarungen
  • Fertigungsqualität bezüglich Nahtoberfläche

Ein Teil der Nähte soll von Prüfintervall zu Prüfintervall wechseln.

Es ist jeweils die äußere und innere Oberfläche zu prüfen.

8 Jahre4
Prüfung der Oberflächen VT gezielt5 Alle Äußere Oberfläche an Rohrleitungen > DN 50.

Der Prüfumfang ist anlagenbezogen festzulegen.

Prüfung auf Wanddickenabtrag UT oder RT6 p Art, Umfang und Intervall der Prüfungen sind anlagenbezogen in einer Prüfanweisung festzulegen, siehe Abschnitte 4.3, 5.2.1.1 (5) bis (7).
Prüfung der
Oberflächen
Kleinleitungen (DN
< 50), siehe 5.2.1.4 (3)
Abkürzungen für Prüfverfahren sind in Tabelle 2-1 erläutert.
l: Längsfehler
q: Querfehler
p: Fehler parallel zur Oberfläche

1) Im Falle der Erfüllung des Kriteriums für den Normalbetrieb: Betriebsdruck 2,0 MPa und Betriebstemperatur < 100 °C sind wiederkehrende Prüfungen der Oberflächen (außer VT gezielt) nicht erforderlich.

2) Für die an Rohrleitungen der Abmessungen 50 < DN < 150 durchzuführenden wiederkehrenden zerstörungsfreien Prüfungen sind anlagenbezogen Festlegungen zu treffen.

3) Für Frischdampf und Speisewasser führende Leitungen gilt:
DWR: Frischdampfsystem vom Dampferzeuger bis vor Turbinenschnellschlussventil und Speisewassersystem von der Hauptspeisepumpe bis vor Dampferzeuger sowie Dampferzeugerabschlämmsystem > DN 50

SWR: Frischdampfsystem von äußerer Sicherheitsbehälter-Iso-Armatur bis vor Turbinenschnellschlussventil und Speisewassersystem von der Hauptspeisepumpe bis vor äußere Sicherheitsbehälter-Iso-Armatur

4) 10 Jahre für den Prüfumfang an DWR: Frischdampfsystem nach der äußeren Absperrarmatur am Sicherheitsbehälter bis vor Turbinenschnellschlussventil und Speisewassersystem von der Hauptspeisepumpe bis vor äußere Absperrarmatur am Sicherheitsbehälter SWR: Frischdampfsystem von Reaktorgebäude-Austritt bis vor Turbinenschnellschlussventil und Speisewassersystem von der Hauptspeisepumpe bis Reaktorgebäude-Eintritt

5) Gegebenenfalls andere Prüfverfahren, siehe Abschnitt 5.2.1.4 (2).

6) Gegebenenfalls andere Prüfverfahren, siehe Abschnitt 4.3.1 (3).

Tabelle 5-4: Wiederkehrende zerstörungsfreie Prüfungen an austenitischen Rohrleitungen. Prüfart, Prüfumfang, Prüfintervalle

Prüfart Prüfverfahren Fehlerorientierung Prüfumfang Prüfintervall
Prüfung der Oberflächen1 PT oder UT
oder RT
oder ET
l DWR SWR 8 Jahre
Schweißnähte an Geradrohren, Biegungen und Krümmern oder höherbeanspruchte Stellen> DN 150 in folgendem Umfang 2)
heiß (> 200 °C) kalt (< 200 °C)
10 % 20 % 10 %
Schweißnähte an Geradrohren, Biegungen und Krümmern oder höherbeanspruchte Stellen 50 < DN < 150 in folgendem Umfang 2)
heiß (> 200 °C) kalt (< 200 °C)
5 % 10 % 5 %
Die zu prüfenden Schweißnähte sind nach folgenden Kriterien festzulegen:
  • Betriebliche Beanspruchung
  • Anschlussnähte an T-Stücke, Festpunkte, Reduzierungen, Armaturen, Behälter

Es ist jeweils die äußere und innere Oberfläche zu prüfen. Ein Teil der Nähte soll von Prüfintervall zu Prüfintervall wechseln.

Prüfung der Oberflächen VT gezielt Alle Äußere Oberfläche an Rohrleitungen > DN 50 Der Prüfumfang ist anlagenbezogen festzulegen.
Kleinleitungen (DN< 50), siehe 5.2.1.4 (3)
Abkürzungen für Prüfverfahren sind in Tabelle 2-1 erläutert.
l: Längsfehler

1) Bei DWR-Anlagen sind im Falle der Erfüllung der Kriterien für den Normalbetrieb

  1. a) Betriebsdruck< 2,0 MPa und Betriebstemperatur< 100 °C oder
  2. zeitliche Beanspruchung< 2 % der Betriebsdauer der Anlage oder
  3. primäre Membranspannung < 50 N/mm2

wiederkehrende Prüfungen der Oberflächen (außer VT gezielt) nicht erforderlich.

2) DWR:

  • Not- und Nachkühlsystem zwischen 1. und 2. Absperrarmatur am Primärkreis und angrenzend bis zum Druckspeicher
  • Volumenausgleichs- und -regelsystem
  • Notspeise- und Notstandsspeisesystem vom Dampferzeuger bis zur äußeren Absperrarmatur am Sicherheitsbehälter

SWR:

  • Nachkühlsystem, Hochdruckeinspeisesystem, Notnachkühlsystem, Nachspeisesystem
  • Kernflutsystem
  • Reaktorwasserreinigungssystem
  • Schnellabschaltsystem

Tabelle 5-5: Wiederkehrende zerstörungsfreie Prüfungen von Schweißungen zwischen ferritischen und austenitischen Stählen

Prüfart Prüfverfahren Fehlerorientierung Prüfumfang Prüfintervall
Prüfung der Oberflächen PT oder UT oder RT der ET l und q1 15 % aller Mischnähte> DN 1502, 3 der in Tabelle 5-3 Fußnote 3 und in Tabelle 5-4 Fußnote 2 genannten Systeme. Es sind die äußere und innere Oberfläche über die gesamte Nahtlänge zu prüfen. 8 Jahre
Abkürzungen für Prüfverfahren sind in Tabelle 2-1 erläutert.
l: Längsfehler
q: Querfehler

1) Bei Schweißverbindungen mit Schweißgut aus einer Nickellegierung an der mediumberührten Oberfläche ist zusätzlich zur Längsfehlerprüfung eine Querfehlerprüfung durchzuführen. Diese Prüfung ist auch erforderlich, wenn zwischen dem Schweißgut aus einer Nickellegierung und der mediumberührten Oberfläche eine austenitische Wurzel kleiner als oder gleich 3 mm vorliegt.

2) Für die an Schweißverbindungen der Abmessungen 50 < DN < 150 durchzuführenden wiederkehrenden zerstörungsfreien Prüfungen sind anlagenbezogen Festlegungen zu treffen. Für Schweißverbindungen< DN 50 gelten die Festlegungen in Abschnitt 5.2.1.4 (3).

3) Nähte mit Reparaturstellen sind bevorzugt zu prüfen. Ein Teil der Nähte soll von Prüfintervall zu Prüfintervall wechseln.

6 Prüfhandbuch

6.1 Erstellung

Prüfumfang, -arten und -intervalle sind, abhängig von der sicherheitstechnischen Bedeutung der Systeme und Komponenten, festzulegen. Die Tabellen 5-1 bis 5-5 enthalten Festlegungen für die Erstellung des Prüfhandbuchs (siehe KTA 1202).

6.2 Aktualisierung

Vor jeder wiederkehrenden Prüfung, auch in Teilabschnitten, sind Prüfart, -umfang und -zeitpunkt für die jeweiligen Komponenten, soweit notwendig, zu aktualisieren. Hierbei sind insbesondere zu berücksichtigen:

  1. Vorangegangene Prüfungen
    Die Ergebnisse der vorangegangenen wiederkehrenden Prüfungen sind zu berücksichtigen. Diese können zu Änderungen von Art, Umfang und Zeitpunkt vorher festgelegter Prüfungen sowie zur Verlagerung festgelegter Prüforte innerhalb der Prüfabschnitte führen.
  2. Reparaturen oder Austausch
    Nach Durchführung von Reparaturen oder nach Austausch ist zu klären, ob an diesen Stellen oder ausgetauschten Teilen wiederkehrende Prüfungen vorzusehen oder Art, Umfang und Zeitpunkt der wiederkehrenden Prüfungen zu ändern sind.
  3. Betriebsüberwachung
    Die Ergebnisse der Betriebsüberwachung nach Abschnitt 9 sind bei der Aktualisierung zu berücksichtigen.
  4. Betriebserfahrungen
    Neben den Betriebserfahrungen aus der eigenen Anlage sind auch diejenigen aus fremden Anlagen bei der Aktualisierung zu berücksichtigen.

7 Vorbereitung und Durchführung der Prüfungen

7.1 Allgemeines

Die Arbeitsbedingungen bei Vorbereitung, Durchführung und Auswertung der Prüfungen (z.B. verfügbare Zeit, Umgebungstemperatur, Lärm, Strahlung) sind so zu gestalten, dass negative Auswirkungen auf die Qualität der Prüfung vermieden werden. In den Kernkraftwerksrevisionen sind Zeitrahmen und Abfolge der Prüfungen an den Komponenten der Äußeren Systeme dementsprechend einzuplanen.

7.2 Vorbereitung

(1) Es sind apparative Vorbereitungen der Prüfungen einschließlich der organisatorischen Vorbereitungen zu treffen. Dabei ist insbesondere die Planung des Einsatzes von Prüfpersonal unter Berücksichtigung der arbeitstechnischen Abwicklung, der Strahlenschutzverordnung und der Richtlinie "Strahlenschutz" vorzunehmen.

(2) Die zu untersuchenden Bereiche der Komponenten sind in einen prüffähigen Zustand zu versetzen. Ein Säubern und eventuell erforderliche weitere Maßnahmen zur Vorbereitung der Prüfbereiche haben nach Durchführung der Sichtprüfung zu erfolgen.

(3) Einzelheiten der Prüfungen sind in Prüfanweisungen (siehe auch KTA 1202) anzugeben. Dazu gehören unter anderem Angaben über die zu prüfenden Stellen, die anzuwendenden Prüfverfahren oder Verweise auf zugehörige Standardprüfanweisungen oder Prüfspezifikationen.

(4) Das Prüfpersonal der zerstörungsfreien Prüfungen ist in die spezielle Prüfaufgabe, in die Erscheinungsformen betrieb- licher Fehler und in die vorliegenden Prüfrandbedingungen (z.B. Bauteilgeometrie, erschwerte Zugänglichkeit, Arbeiten unter Atemschutz und Dosisbelastung) einzuweisen.

7.3 Durchführung

(1) Die Einstellung des Prüfsystems und die Überprüfung der Einstellung sowie bei der Magnetpulver- und Eindringprüfung die Überprüfung des Prüfmittels haben an Kontrollkörpern zu erfolgen.

(2) Magnetpulverprüfungen sind nach DIN 25435-2 in Verbindung mit DIN EN ISO 9934-1 durchzuführen.

(3) Eindringprüfungen sind nach DIN 25435-2 durchzuführen.

(4) Die Durchführung von Wirbelstromprüfungen ist in der Prüfanweisung festzulegen.

(5) Durchstrahlungsprüfungen sind nach DIN 25435-7 durchzuführen.

(6) Mechanisierte Ultraschallprüfungen sind nach DIN 25435-1 durchzuführen.

(7) Manuelle Ultraschallprüfungen sind nach KTA 3211.3 Anhang D durchzuführen.

(8) Sichtprüfungen sind nach DIN 25435-4 durchzuführen.

(9) Bei Druckprüfungen sind die Anforderungen nach Abschnitt 4.5 einzuhalten. Einzelheiten sind den jeweiligen Prüfanweisungen zu entnehmen (z.B. Medium, Temperatur, Druck).

(10) Funktionsprüfungen an Sicherheitseinrichtungen gegen Drucküberschreitung sind nach Prüfhandbuch durchzuführen.

7.4 Anforderungen an das Prüfpersonal

(1) Das Prüfpersonal, das Prüfungen in den Verfahren nach Tabelle 2-1 lfd. Nr. 1 oder lfd. Nr. 4 durchführt, muss den in den Normen DIN 25435-1 bis DIN 25435-4, DIN 25435-6 und DIN 25435-7 angegebenen Mindestanforderungen an das Prüfpersonal genügen.

(2) Das Prüfpersonal für manuelle Ultraschallprüfungen muss die Anforderungen von DIN 25435-1 Tabelle 2 erfüllen.

(3) Das Prüfpersonal für die Prüfung auf Wanddickenabtrag muss für die zur Anwendung kommenden Prüfverfahren gemäß DIN EN ISO 9712 wie folgt qualifiziert und zertifiziert sein:

  1. Prüfer mindestens in Stufe 1,
  2. Prüfaufsicht mindestens in Stufe 2.

Zusätzlich müssen Prüfer und Prüfaufsicht den Nachweis einer auf die Wanddickenmessung ausgerichteten Schulung erbringen. Der Nachweis muss Angaben über die behandelten Verfahren der Wanddickenmessung und die behandelten Schädigungsmechanismen enthalten.

(4) Das Prüfpersonal für die Prüfung des Allgemeinzustands muss über die für die Prüfaufgabe erforderlichen Fachkenntnisse und Sehfähigkeit verfügen.

(5) Das Prüfpersonal für Funktionsprüfungen muss über die für die Prüfaufgabe erforderlichen Fachkenntnisse verfügen.

8 Bewertung der Prüfergebnisse

8.1 Allgemeines

(1) Bei der Bewertung der Prüfergebnisse ist gemäß den Festlegungen in den Abschnitten 8.2 bis 8.6 vorzugehen.

(2) Das Prüfergebnis sowie Auffälligkeiten und Besonderheiten, die Einfluss auf das Prüfergebnis haben, sind im Prüfbericht zu protokollieren und zu bewerten.

(3) Der Betreiber und der Sachverständige haben sich zu vergewissern und im Prüfnachweis zu bestätigen, dass die Prüfungen entsprechend den Vorgaben vollständig ausgeführt, nachvollziehbar korrekt bewertet und protokolliert worden sind.

8.2 Prüfung der Oberflächen

Hinweis:
Die in den Abschnitten 8.2.1 und 8.2.2 angegebenen Schritte beziehen sich auf das Bild 8-1.

8.2.1 Entscheidungsplan

(1) Nach Beendigung einer Betriebsperiode (Schritt 1) wird die wiederkehrende Prüfung WKPn (Schritt 2) durchgeführt.

(2) Bei Auftreten von Anzeigen ist nach dem als Flussdiagramm aufgebauten Entscheidungsplan (Bild 8-1) vorzugehen.

(3) Bei der Bewertung der Ergebnisse (Schritt 3) ist zu entscheiden, ob Anzeigen die Bewertungsgrenze überschritten haben. Ist das nicht der Fall, darf die Komponente weiterbetrieben werden (Schritt 12).

(4) Werden Anzeigen festgestellt, die die Bewertungsgrenze erreichen oder überschreiten, so sind sie als Befunde zu bezeichnen. Zunächst ist ein Vergleich mit den Ergebnissen der vorangegangenen Prüfung WKPn-1 vorzunehmen (Schritt 4). Haben sich Befunde geändert, sind auch die Ergebnisse weiter zurückliegender Prüfungen zu berücksichtigen, um gegebenenfalls auf den zeitlichen Verlauf der Veränderungen schließen zu können. Aus dem Vergleich der Messwerte ist zu folgern, ob ein Befund neu aufgetreten ist oder ein vorhandener sich vergrößert hat (Schritt 5). Trifft dies nicht zu, darf die Komponente weiterbetrieben werden (Schritt 12).

(5) Bei Ultraschallprüftechniken dürfen Bewertungsmethoden herangezogen werden, die auf einer Bilddarstellung des Prüfergebnisses beruhen. Das Vorgehen ist in der Prüfanweisung anzugeben.

(6) Im Falle des erstmaligen Auftretens oder der Vergrößerung von Befunden ist eine Analyse gemäß Abschnitt 8.2.3 durchzuführen, um auf Art, Lage und Größe schließen zu können (Schritt 6).

(7) Bestätigt sich, dass Befunde entstanden sind oder sich vergrößert haben (Schritt 7), so ist eine Ursachenermittlung und anschließende Sicherheitsanalyse erforderlich (Schritt 8). Hierzu sind u. a. die Betriebsaufzeichnungen heranzuziehen.

(8) Die Sicherheitsanalyse beinhaltet zum Beispiel:

(9) Die Ergebnisse der Ursachenermittlung und der Sicherheitsanalyse sind maßgebend für die Bestimmung der Zulässigkeitsgrenze, d.h. der Entscheidung, ob der Fehler belassen werden darf oder nicht (Schritt 9). Ergibt sich, dass der Fehler im Bauteil belassen werden darf, so sind, sofern möglich, die Ursachen zu beheben (Schritt 10), zum Beispiel durch folgende Maßnahmen:

  1. Änderung der Fahrweise der Anlage,
  2. Anbringung zusätzlicher Konstruktionen (z.B. Rohrhalterungen).

(10) Der Erfolg der Maßnahmen ist zu kontrollieren, zum Beispiel durch:

  1. Instrumentierung zur ständigen Überwachung der Fehlerstelle
  2. Aufnahme des Befundbereichs als Prüfstelle in das Prüfhandbuch und Festlegung verkürzter Intervalle wiederkehrender Prüfungen.

(11) Bei Berücksichtigung der angeführten Maßnahmen darf die Komponente weiterbetrieben werden (Schritt 12).

(12) Ergibt sich, dass der Fehler im Bauteil nicht belassen werden darf, so ist eine Reparatur oder ein Austausch der Komponente einzuleiten und, sofern möglich, die Fehlerursache zu beheben (Schritt 11). Die Wirksamkeit der durchgeführten Maßnahmen ist zu kontrollieren, zum Beispiel durch:

  1. Instrumentierung,
  2. verkürzte Prüfintervalle.

Vor Freigabe zum Betrieb ist eine Fertigungsprüfung oder, sofern nach Abschnitt 4.1.3 erforderlich, eine Basisprüfung der instandgesetzten Komponente durchzuführen.

Bild 8-1: Entscheidungsplan für die Bewertung der Ergebnisse der zerstörungsfreien Prüfungen

8.2.2 Bewertungsgrenzen

8.2.2.1 Allgemeines

(1) Um die prüftechnisch bedingten Streuungen der Messwerte nicht als Befunde bewerten zu müssen, werden die folgenden Bewertungsgrenzen für wiederkehrende Prüfungen festgelegt.

(2) Alle Anzeigen, die die Registrierschwelle erreichen oder überschreiten, sind in einem Prüfbericht zu dokumentieren. Anzeigen, die die Bewertungsgrenze erreichen oder überschreiten (Schritt 3), sind als Befunde zu behandeln. Im Einzelnen gelten für die Bewertungsgrenze die in den Abschnitten 8.2.2.2 und 8.2.2.3 angegebenen Werte.

(3) Anzeigen, die durch die geometrische Form des Prüfgegenstandes bedingt sind oder eindeutig nachweisbar nicht von Fehlern verursacht sind, werden als Formanzeigen bewertet und im Prüfbericht erfasst. Bei periodisch auftretenden Formanzeigen ist eine exemplarische Erfassung ausreichend.

8.2.2.2 Magnetpulver- und Eindringprüfung

(1) Die Bewertungsgrenze ist überschritten, wenn Anzeigen

  1. auf flächige Trennungen schließen lassen oder
  2. Ausdehnungen von mehr als 10 mm aufweisen oder
  3. bei Komponenten aus austenitischen Stählen Ausdehnungen von mehr als 3 mm aufweisen und auf Korrosion schließen lassen.

(2) Zusätzlich gilt für Anzeigenfelder: Die Bewertungsgrenze ist überschritten, wenn die Anzeigen auf betriebsbedingte Fehler, z.B. Korrosion, schließen lassen.

8.2.2.3 Ultraschallprüfung

(1) Die Bewertungsgrenze ist überschritten, wenn

  1. die Echohöhen der Anzeigen die Registrierschwelle nach Abschnitt 4.2.7 (3) um 6 dB oder mehr überschreiten oder
  2. die Echohöhen der Anzeigen diejenige der Registrierschwelle erreichen oder überschreiten und hierbei Längenausdehnungen aufweisen, die
    ba) bei Wanddicken kleiner als 20 mm den Wert 10 mm
    bb) bei Wanddicken gleich oder größer als 20 mm die halbe Nennwanddicke überschreiten, wobei die Längenausdehnung nach der Halbwertsmethode zu bestimmen ist; oder
  3. die Echohöhe einer bisher noch nicht dokumentierten Anzeige die Registrierschwelle erreicht oder überschreitet und deren Auftreten nicht durch prüftechnische Toleranzen oder durch eine Neufestlegung der Registrierschwelle bei Einsatz eines gleichartigen Prüfverfahrens erklärt werden kann; oder
  4. bei Einsatz von Prüftechniken gemäß Abschnitt 4.2.3.3.3 (4)
    da) Anzeigen, die die Registrierschwelle erreichen oder überschreiten, charakteristische Eigenschaften der an den Vergleichsreflektoren ermittelten Anzeigenmuster aufweisen oder
    db) die Längenausdehnung der Anzeige aufgrund eines zu geringen Echohöhenunterschieds zwischen der Anzeige und dem Rauschpegel nicht ermittelt werden kann.

(2) Bei Einsatz von Prüftechniken gemäß Abschnitt 4.2.3.3.3 (5) ist die Bewertungsgrenze überschritten, wenn Anzeigen charakteristische Eigenschaften der an den Vergleichsreflektoren ermittelten Anzeigenmuster aufweisen, wobei alle Anzeigen oberhalb des Rauschpegels auszuwerten sind.

8.2.2.4 Durchstrahlungsprüfung

Bei der Durchstrahlungsprüfung sind Anzeigen, die auf Risse oder Bindefehler schließen lassen, sowie Wanddickenschwächungen infolge Korrosion als Befunde zu behandeln.

8.2.2.5 Wirbelstromprüfung

Die Bewertungsgrenze ist überschritten, wenn

  1. die Amplituden der Wirbelstromsignale die Registrierschwelle gemäß 4.2.7 (5) um 6 dB oder mehr überschreiten und ihre Phasenlage im Auswertebereich liegt,
  2. die Amplituden der Wirbelstromsignale die Registrierschwelle gemäß 4.2.7 (5) erreichen oder überschreiten, ihre Phasenlage im Auswertebereich liegt und
    ba) die Anzeigenmuster auf eine flächige Werkstofftrennung hinweisen oder die Länge der Anzeige
    bb) bei Wanddicken kleiner als 20 mm den Wert 10 mm bc) bei Wanddicken gleich oder größer als 20 mm die halbe Nennwanddicke

überschreitet, wobei die Längenausdehnung nach der Halbwertsmethode zu bestimmen ist.

8.2.2.6 Sichtprüfung

Bei der Sichtprüfung sind solche Auffälligkeiten gemäß Abschnitt 4.2.7 (6) als Befunde zu behandeln, die

  1. Maßnahmen zur Wiederherstellung des ordnungsgemäßen Zustands erfordern (z.B. Leckagen, Risse) oder
  2. Maßnahmen für eine weitergehende Beurteilung hinsichtlich der Zulässigkeit erfordern.

8.2.3 Analysen beim erstmaligen Auftreten oder der Vergrößerung von Befunden

(1) Für die gemäß Abschnitt 8.2.1 (6) geforderten Analysen ist in folgenden Schritten vorzugehen:

  1. Prüfung des Befundbereichs mit diversitären Prüfverfahren oder Prüftechniken, z.B. Durchstrahlungsprüfung, Ultraschallprüfung mit verbessertem Fehlernachweisvermögen am Reflektorort, Sichtprüfung, Wirbelstromprüfung.
  2. Ergibt die Prüfung des Befundbereichs gemäß a) keine Erkenntnisse hinsichtlich Art, Größe, Lage des Befundes, sind Analysen zur Charakterisierung des Befundes hinsichtlich folgender Merkmale durchzuführen:
    ba) flächige Trennung oder einschlussartiger (volumenhafter) Fehler,
    bb) bei flächigen Trennungen: zur Oberfläche hin offen oder nicht zur Oberfläche hin offen,

Ergibt die Analyse keine eindeutige Klärung hinsichtlich der Merkmale nach bb), so ist für die Bewertung eine flächige, zum Medium hin offene Trennung anzunehmen.

(2) Für den Fall, dass Hinweise auf eine flächige Trennung bestehen oder vom Vorhandensein derselben ausgegangen wird, sind Analysetechniken einzusetzen, die für eine sicherheitstechnische Bewertung ausreichend genaue Angaben über die Größe des Fehlers (Tiefenerstreckung und Länge) ermöglichen.

Hinweis:
Als Analysetechniken kommen z.B. in Betracht:

  1. Synthetische Apertur Fokussierungstechnik (SAFT),
  2. Beugungslaufzeitverfahren (TOFD),
  3. Rissspitzensignalverfahren,
  4. Echotomographie,
  5. Wirbelstromtechniken,
  6. mechanisierte Radiografie.

(3) Die Eignung der einzusetzenden Analysetechniken ist an Hand von Vergleichskörpermessungen nachzuweisen, wobei für die Qualifizierung entsprechend der Methodik der Richtlinie VGB-R 516 (VGB-ENIQ-Richtlinie) vorzugehen ist.

8.3 Prüfung auf Wanddickenabtrag

Alle registrierten Verringerungen der Wanddicke gegenüber dem Ausgangszustand (siehe Abschnitt 4.3.2) sind unter Beachtung der messtechnisch bedingten Toleranzen im Hinblick auf den bis zum nächsten Prüfzeitpunkt zu erwartenden Wanddickenabtrag zu bewerten.

Es sind alle Verringerungen der Wanddicke gegenüber dem Ausgangszustand als Befunde zu behandeln, die

  1. Maßnahmen für eine weitergehende Beurteilung hinsichtlich der Zulässigkeit erfordern oder
  2. Maßnahmen zur Wiederherstellung des ordnungsgemäßen Zustands erfordern.

8.4 Prüfung des Allgemeinzustands

Werden bei der Prüfung des Allgemeinzustands Auffälligkeiten festgestellt, so ist in jedem Einzelfall zu entscheiden, ob und welche weitergehenden Untersuchungen notwendig sind.

8.5 Druckprüfung

Die Druckprüfung gilt als bestanden, wenn die Komponenten über die Haltezeit dem geforderten Prüfdruck standgehalten haben (siehe Abschnitt 4.5.1) und bei den anschließend vorzunehmenden zerstörungsfreien Prüfungen keine neuen Befunde oder Vergrößerungen früherer Befunde festgestellt worden sind.

8.6 Funktionsprüfungen an Sicherheitseinrichtungen gegen Drucküberschreitung

Die Funktionsprüfungen gelten als bestanden, wenn die in der Prüfanweisung spezifizierten Werte erreicht wurden.

9 Betriebsüberwachung

9.1 Allgemeines

(1) Zustandsgrößen, die für die Integrität der druck- und aktivitätsführenden Komponenten von Systemen außerhalb des Primärkreises von Bedeutung sind, müssen überwacht werden.

(2) Treten Betriebszustände auf, die durch die spezifizierten Lastkollektive nicht abgedeckt sind, ist eine Ursachenermittlung und eine Bewertung der Betriebszustände im Hinblick auf die sicherheitstechnischen Auswirkungen vorzunehmen.

(3) Bei Änderungen von Randbedingungen mit erwartetem sicherheitstechnisch relevantem Einfluss auf die Integrität der druck- und aktivitätsführenden Komponenten von Systemen außerhalb des Primärkreises ist die unveränderte Gültigkeit der im Rahmen der Auslegung nach KTA 3211.2 geführten Integritätsnachweise zu bestätigen, z.B. ist jedes aufgetretene Lastspiel aus Ereignissen der Stufe C hinsichtlich seines Beitrags zur Bauteilermüdung zu bewerten.

(4) Haben Betriebszustände gemäß Absatz 2 Einfluss auf die Bauteilermüdung, ist eine Überprüfung des bei der Auslegung gemäß KTA 3211.2 Gleichung (7.8-1) prognostizierten rechnerischen Erschöpfungsgrades erforderlich. (5) Bei Komponenten der Prüfgruppe A1 ist bei Erreichen der Aufmerksamkeitsschwellen

  1. D = 0,9
    wenn ein Mediumeinfluss auf die Bauteilermüdung ausgeschlossen werden kann,
  2. D = 0,4
    wenn ein Mediumeinfluss auf die Bauteilermüdung erwartet werden muss und entsprechend KTA 3211.2 Abschnitt 7.8.3 (2) als Maßnahme zur Berücksichtigung des Mediumeinflusses ausschließlich die Einbeziehung der betroffenen Bauteilbereiche in ein Überwachungsprogramm nach KTA 3211.4 gewählt wurde,

durch geeignete betriebliche, betriebsüberwachende oder prüftechnische Maßnahmen oder eine Kombination dieser Maßnahmen sicherzustellen, dass der Ermüdungsfortschritt in sicherheitstechnisch zulässigen Grenzen gehalten wird.

Hinweis:
Siehe die Erläuterungen zu Abschnitt 7.8 im Anhang D der Regel KTA 3211.2 im Hinblick auf die Aufmerksamkeitsschwelle bei austenitischen Stählen für den Fall, dass die Bewertung des Erschöpfungsgrades nicht auf Basis der in den Bildern 7.8-2 und 7.8-3 der Regel KTA 3211.2 dargestellten Ermüdungskurven erfolgte.

Hierfür ist der Nachweis zu führen, dass durch zerstörungsfreie Prüfungen keine Rissbildungen festgestellt wurden und Analysen unter Berücksichtigung des Mediumeinflusses für postulierte Anrisse nur ein begrenztes Risswachstum bis zum nächsten, gegebenenfalls vorzuziehenden, Prüfzeitpunkt ausweisen.

(6) Ergeben sich aus der Betriebsüberwachung sowie aus der Änderung des Kenntnisstandes neue Anforderungen an die Betriebsüberwachung, so ist diese in geeigneter Weise zu modifizieren, z, B. durch die Installation von Messeinrichtungen zur Überwachung lokaler thermischer Belastungen. Zusätzlich installierte Messeinrichtungen sind regelmäßig auf Funktion und Messgenauigkeit zu überprüfen.

9.2 Instrumentierung

9.2.1 Standardinstrumentierung

Die nach Abschnitt 9.1 zu überwachenden Zustandsgrößen sind vom Ersteller der Anlage anzugeben, in das Betriebshandbuch aufzunehmen und durch eine Standardinstrumentierung zu messen und aufzuzeichnen. Hierbei handelt es sich im Wesentlichen um Messwerte für Druck, Temperatur, Durchsatz und Füllstand.

9.2.2 Zusätzliche Instrumentierung

Bei besonderen Vorkommnissen (z.B. Schädigungen an Rohrleitungen infolge Schwingungen) sowie bei Änderung des Kenntnisstandes ist eine besondere Instrumentierung (z.B. Schwingungs- oder Dehnungsmessung) und die Überwachung der jeweiligen Messgrößen erforderlich.

9.2.3 Überwachung auf Auswirkungen infolge schlagartiger Belastungen

(1) Es ist sicherzustellen, dass schlagartige Belastungen (z.B. Kondensationsschlag, Wasserhammer, Wasserstoffexplosion) durch geeignete Maßnahmen erfasst werden.

(2) Geeignete Maßnahmen hierfür sind:

  1. Berichte von Schichtgängern (z.B. über Schläge, Rohrleitungsbewegungen, deformierte Isolierung oder Halterungen) bei Inbetriebsetzungsvorgängen, An- und Abfahrvorgängen und während des bestimmungsgemäßen Betriebes,
  2. Sichtprüfungen bei Revisionen (z.B. Feststellung einer deformierten Isolierung oder Halterung sowie von Schleifspuren).

9.3 Überwachung der Wasser-/Dampfqualität

(1) Die Wasser-/Dampfqualität ist zu überwachen und zu dokumentieren.

(2) Aufgrund wasserchemischer Festlegungen hat die Überwachung auf Einhaltung von Grenzwerten durch Analysen zu erfolgen. Der Entnahmeort, die einzuhaltenden chemischen und physikalischen Werte sowie die Häufigkeit der Messungen sind vom Ersteller der Reaktoranlage anzugeben und in das Betriebshandbuch aufzunehmen.

(3) Abweichungen von den einzuhaltenden chemischen und physikalischen Werten sind gemäß Abschnitt 3 zu bewerten (siehe Bild 3-1 (7)).

9.4 Überwachung auf Leckagen, Schwingungen, Verlagerungen von Komponenten und unbehinderte Verschiebung von Rohrleitungen

(1) Die Überwachung auf Schäden, insbesondere auf Leckagen, Schwingungen oder nicht spezifikationsgemäße Verlagerungen von Komponenten, hat mittels festgelegter regelmäßiger Kontrollgänge durch das Betriebspersonal zu erfolgen. Durch diese Überwachung ist die wiederkehrende Prüfung von Rohrleitungen DN 50 abgedeckt, die nicht für die Anforderung von Sicherheitssystemen erforderlich sind. In nicht zugänglichen Bereichen darf die Erkennung von Leckagen durch geeignete technische Systeme, z.B. ein Leckerkennungssystem, eine Kameraüberwachung, durchgeführt werden.

(2) Bei Rohrleitungen ist durch eine Überwachung sicherzustellen, dass eine unbehinderte Verschiebung der Rohrleitung möglich ist.

9.5 Überwachung von Radiolysegasansammlungen

(1) Es sind Vorsorgemaßnahmen gegen unzulässige Radiolysegasansammlungen zu treffen. Hierfür sind

  1. die Systembereiche mit Potential für Radiolysegasanreicherungen zu identifizieren,
  2. für jeden Bereich die maximalen Auswirkungen einer Radiolysegasreaktion zu ermitteln,
  3. in Abhängigkeit von den maximalen Auswirkungen einer Radiolysegasreaktion sind für die identifizierten Bereiche aktive oder passive Maßnahmen zur Vorsorge festzulegen.

Hinweis:
(1) Passive Maßnahmen sind z.B. Anbringen von Spülbohrungen an Armaturen, Bypassleitungen und Abfuhr von Radiolysegas durch nicht absperrbare Entlüftung.

(2) Aktive Maßnahmen sind z.B. Rekombination von Radiolysegas mittels Katalysatoren, Abfuhr von Radiolysegas aus Hochpunkten über eine absperrbare Entlüftung, intermittierendes Spülen von Rohrleitungen.

Die Vorsorgemaßnahmen sind in einer Unterlage zusammen zu stellen. Diese Unterlage ist bei Änderungen der Konstruktion oder der Betriebsweise anzupassen.

(2) Die Wirksamkeit der Vorsorgemaßnahmen ist zu überwachen. Zum Erhalt der Wirksamkeit der Vorsorgemaßnahmen sind insbesondere

  1. für Armaturen, deren Offenstellung für die Vermeidung von Radiolysegasansammlungen von Bedeutung ist, die Kontrolle der Offenstellung und der Armaturensicherung in einer Prüfanweisung zu regeln,
  2. wiederkehrende Prüfungen der Entgasungsbohrungen und Bypassleitungen durchzuführen,
  3. die Funktion und die Wirksamkeit von thermischen Kondensomaten und von Katalysatoren im Rahmen von Instandhaltungsvorgaben zu überprüfen.

(3) Sind zur Überwachung von Radiolysegasansammlungen Temperaturmessungen vorzunehmen, müssen die Temperaturmessungen folgende Anforderungen erfüllen:

  1. Das Messsystem muss geeignet sein, unzulässige Radiolysegasansammlungen sicher festzustellen.
  2. Die Temperaturmessungen haben mittels fest installierter Einrichtungen und automatischer Grenzwertsignalisierung zu erfolgen.
  3. Der Ausfall von Temperaturmessungen muss erkannt werden. Bei Unverfügbarkeit der Temperaturmessung sind geeignete Ersatzmaßnahmen zur Radiolysegasabfuhr festzulegen, z.B. vorsorgliches, regelmäßiges Spülen.
  4. Es ist ein Grenzwert für den maximal zulässigen Temperaturabfall unter einen Basiswert (Beharrungswert) festzulegen, bei dem die automatische Grenzwertsignalisierung anspricht.
    Hinweis:
    Dieser Grenzwert orientiert sich im Regelfall daran, dass keine Zündfähigkeit vorliegt.
  5. Im Rahmen von wiederkehrenden Prüfungen ist der Nachweis zu erbringen, dass die ordnungsgemäße Funktion des Messsystems sichergestellt ist.

(4) Kontinuierliche Temperaturschwankungen, die nicht im Zusammenhang mit intermittierenden Spülmaßnahmen stehen, sind als mögliche Radiolysegasreaktionen zu behandeln; es sind Überprüfungen an den betroffenen Bauteilen vorzunehmen und Vorkehrungen gegen eine Wiederholung zu treffen.

(5) Umfang und Art der wiederkehrenden Prüfungen sind im Prüfhandbuch festzulegen. Die Festlegungen sind auf der Basis der Betriebserfahrungen fortzuschreiben.

10 Beteiligung bei wiederkehrenden Prüfungen und der Betriebsüberwachung

(1) Der Betreiber der Reaktoranlage hat zu veranlassen, dass die im Prüfhandbuch aufgeführten Prüfungen zu den festgelegten Terminen durchgeführt werden.

(2) Der Sachverständige ist an den Maßnahmen zu Wiederkehrenden Prüfungen und Betriebsüberwachung auf der Grundlage eines entsprechenden Auftrags der zuständigen Behörde zu beteiligen. Die Beteiligung des Sachverständigen an den Wiederkehrenden Prüfungen muss sicherstellen, dass ihm eine Bewertung gemäß Bild 8-1 Schritte 2 bis 7 möglich ist. Die Beteiligung des Sachverständigen an den Maßnahmen zur Betriebsüberwachung ist anlagenbezogen festzulegen.

(3) Wenn es im Rahmen der Überwachung durch den Sachverständigen erforderlich ist, dass dieser manuelle Ultraschallprüfungen eigenständig durchführt, darf die Prüfung durch den Betreiber entfallen. Die Prüfergebnisse sind vom Betreiber und dem Sachverständigen nach § 20 AtG eigenständig zu bewerten.

11 Dokumentation

11.1 Allgemeines

(1) Die Durchführung der Prüfungen und Betriebsüberwachungsmaßnahmen sowie deren Ergebnisse sind zu dokumentieren. Hierfür gelten die Anforderungen in KTA 1404.

(2) Die Qualifizierung und Zertifizierung des Prüfpersonals sowie die Kalibrierung der Prüfmittel sind zu dokumentieren.

11.2 Erforderliche Unterlagen bei wiederkehrenden Prüfungen

(1) Die für die Dokumentation erforderlichen Unterlagen sind für die mechanisierten Ultraschallprüfungen in Bild 11-1 aufgeführt. Für andere Prüfverfahren sind sinngemäße Unterlagen zu erstellen.

(2) Das Prüfhandbuch 1 hat nach KTA 1202 u.a. grundlegende Festlegungen zu Prüfabschnitten, -verfahren, -umfängen und -intervallen zu enthalten. Die Details der Prüfdurchführung sind für jedes Prüfverfahren in auf den jeweiligen Fall zugeschnittenen Prüfanweisungen 2 oder allgemeingültigen Standardprüfanweisungen/Prüfspezifikationen 3 festzulegen.

(3) Um die Prüfung am Prüfort reibungslos durchführen zu können, sind Prüfbereichsunterlagen 4 zu erstellen. Sie haben bei mechanisierten Ultraschall-Prüfungen zum Beispiel Fahrprogramm für den Prüfroboter, Kanalbelegung, Einstellung der Prüfempfindlichkeit, zu beinhalten.

(4) Um eine Prüfung reproduzieren zu können, sind die wesentlichen technischen Daten der Prüfeinrichtung in einer technischen Beschreibung 5 zu dokumentieren.

(5) Mit den Unterlagen nach 1 bis 5 wird die Prüfung begonnen. Sollten aufgrund der Bedingungen am Prüfort Änderungen an den Prüfbereichsunterlagen oder Gerätedaten notwendig werden, sind diese mittels Revisionsblätter 4a zu dokumentieren.

(6) Alle Messwerte (Urdaten 6) sind zunächst auf Datenträgern aufzuzeichnen. Nach Auswertung der Prüfergebnisse 7 sind alle registrierpflichtigen Anzeigen in Anzeigenlisten 8 einzutragen.

(7) Anzeigen, die als Befunde zu werten sind, müssen in die Befundprotokolle 9 übernommen werden. Anzeigenlisten und Befundprotokolle sind Bestandteile des Prüfberichts (Abschlussberichts 10).

11.3 Aufbewahrungsfristen bei wiederkehrenden Prüfungen

(1) Unterlagen nach 1 bis 5 und 10 sind über die Lebensdauer der Komponente in der Reaktoranlage aufzubewahren.

(2) Die Urdatenträger 6 sind mindestens bis zum Abschluss der nächstfolgenden wiederkehrenden Prüfung des betreffenden Prüfabschnitts der Komponente aufzubewahren. Sollten bei der Bewertung von Anzeigen Änderungen gegenüber der vorhergehenden Prüfung (siehe Schritt 7 in Bild 8-1) festgestellt werden, sind diese Urdaten während der Lebensdauer der Komponente aufzubewahren.

(3) Ist zu befürchten, dass Dokumente oder Datenträger trotz sachgerechter Lagerung während der Aufbewahrungszeit einen sinnentstellenden Datenverlust erleiden, ist rechtzeitig ein Überspielen auf neue Datenträger vorzusehen.

11.4 Erforderliche Unterlagen bei der Überwachung der mechanischen und thermischen Belastungen

Für die Dokumentation sind Unterlagen erforderlich mit Angaben zu:

  1. Mess- und Auswertesystem (zu überwachende Systeme und Komponenten, deren Funktions- und Betriebsweise, an das Mess- und Auswertesystem zu stellende Anforderungen),
  2. Messsystem (Temperaturmessbereich, Ansprechzeiten, Aufzeichnungsfrequenz, Messgenauigkeit),
  3. Ort und Lage der Messstellen, Art der Messstellen, Aufzeichnungsfrequenz,
  4. Messergebnissen und der komponentenspezifischen Auswertung der Bauteilermüdung.

Bild 11-1: Unterlagen zur Dokumentation mechanisierter wiederkehrender Ultraschallprüfungen

.

  Bestimmungen, auf die in dieser Regel verwiesen wird Anhang A

(Die Verweise beziehen sich nur auf die in diesem Anhang angegebene Fassung. Darin enthaltene Zitate von Bestimmungen beziehen sich jeweils auf die Fassung, die vorlag, als die verweisende Bestimmung aufgestellt oder ausgegeben wurde.)

AtG Gesetz über die friedliche Verwendung der Kernenergie und den Schutz gegen ihre Gefahren (Atomgesetz - AtG) in der Fassung der Bekanntmachung vom 15. Juli 1985 (BGBl. I S. 1565), das zuletzt durch Artikel 5 des Gesetzes vom 28. August 2013 (BGBl. I S. 3313) geändert worden ist
StrlSchV Verordnung über den Schutz vor Schäden durch ionisierende Strahlen (Strahlenschutzverordnung - StrlSchV)) vom 20. Juli 2001 (BGBl. I S. 1714; 2002 I S. 1459), die zuletzt durch Artikel 5 Absatz 7 des Gesetzes vom 24. Februar 2012 (BGBl. I S. 212) geändert worden ist
Sicherheitskriterien (1977-10) Sicherheitskriterien für Kernkraftwerke vom 21. Oktober 1977 (BAnz. Nr. 206 vom 3. November 1977)
SiAnf Sicherheitsanforderungen an Kernkraftwerke (SiAnf) vom 22. November 2012 (BAnz. vom 24.01.2013)
Störfall-Leitlinien (1983-10) Leitlinien zur Beurteilung der Auslegung von Kernkraftwerken mit Druckwasserreaktoren gegen Störfälle im Sinne des § 28 Abs. 3 StrlSchV (Störfall-Leitlinien) vom 18. Oktober 1983 (Beilage zum BAnz. Nr. 245 vom 31. Dezember 1983)
RL Strahlenschutz Richtlinie für den Strahlenschutz des Personals bei Tätigkeiten der Instandhaltung, Änderung, Entsorgung und des Abbaus in kerntechnischen Anlagen und Einrichtungen; Teil 2: Die Strahlenschutzmaßnahmen während des Betriebs und der Stilllegung einer Anlage oder Einrichtung (IWRS II) vom 17. Januar 2005 (GMBl. 2005, Nr. 13, S. 258)
Rahmenspezifikation (1981-10) RSK-Leitlinien für Druckwasserreaktoren, 3. Ausgabe vom 14. Oktober 1981;
Basissicherheit Anhang 2: Rahmenspezifikation Basissicherheit; Basissicherheit von druckführenden Komponenten: Behälter, Apparate, Rohrleitungen, Pumpen und Armaturen
KTA 1202 (2009-11) Anforderungen an das Prüfhandbuch
KTA 1404 (2013-11) Dokumentation beim Bau und Betrieb von Kernkraftwerken
KTA 3201.4 (2010-11) Komponenten des Primärkreises von Leichtwasserreaktoren;
Teil 4: Wiederkehrende Prüfungen und Betriebsüberwachung
KTA 3211.1 (2000-06) Druck- und aktivitätsführende Komponenten von Systemen außerhalb des Primärkreises;
Teil 1: Werkstoffe
KTA 3211.2 (2013-11) Druck- und aktivitätsführende Komponenten von Systemen außerhalb des Primärkreises;
Teil 2: Auslegung, Konstruktion und Berechnung
KTA 3211.3 (2012-11) Druck- und aktivitätsführende Komponenten von Systemen außerhalb des Primärkreises;
Teil 3: Herstellung
DIN EN 462-1 (1994-03) Zerstörungsfreie Prüfung; Bildgüte von Durchstrahlungsaufnahmen; Teil 1: Bildgüteprüfkörper (Drahtsteg); Ermittlung der Bildgütezahl; Deutsche Fassung EN 462-1:1994
DIN EN ISO 2400 (2013-01) Zerstörungsfreie Prüfung - Ultraschallprüfung - Beschreibung des Kalibrierkörpers Nr. 1 (ISO 2400:2012); Deutsche Fassung EN ISO 2400:2012
DIN EN ISO 3452-3 (1999-02) Zerstörungsfreie Prüfung - Eindringprüfung - Teil 3: Kontrollkörper (ISO 3452-3:1998); Deutsche Fassung EN ISO 3452-3:1998
DIN EN ISO 7963 (2010-12) Zerstörungsfreie Prüfung - Ultraschallprüfung - Beschreibung des Kalibrierkörpers Nr. 2 (ISO 7963:2006); Deutsche Fassung EN ISO 7963:2010
DIN EN ISO 9712 (2012-12) Zerstörungsfreie Prüfung - Qualifizierung und Zertifizierung von Personal der zerstörungsfreien Prüfung - Allgemeine Grundlagen
DIN EN ISO 9934-1 (2002-03) Zerstörungsfreie Prüfung - Magnetpulverprüfung - Teil 1: Allgemeine Grundlagen (ISO 9934-1:2001); Deutsche Fassung EN ISO 9934-1:2001
DIN EN ISO 9934-2 (2003-03) Zerstörungsfreie Prüfung - Magnetpulverprüfung - Teil 2: Prüfmittel (ISO 9934-2:2002); Deutsche Fassung EN ISO 9934-2:2002
DIN EN 14127 (2011-04) Zerstörungsfreie Prüfung - Dickenmessung mit Ultraschall; Deutsche Fassung EN 14127:2011
DIN 25435-1 (2005-09) Wiederkehrende Prüfungen der Komponenten des Primärkreises von Leichtwasserreaktoren - Teil 1: Mechanisierte Ultraschallprüfung
DIN 25435-2 (2003-05) Wiederkehrende Prüfungen der Komponenten des Primärkreises von Leichtwasserreaktoren - Teil 2: Magnetpulver- und Eindringprüfung
DIN 25435-3 (2006-12) Wiederkehrende Prüfungen der Komponenten des Primärkreises von Leichtwasserreaktoren - Teil 3: Druckprüfung
DIN 25435-4 (2003-05) Wiederkehrende Prüfungen der Komponenten des Primärkreises von Leichtwasserreaktoren - Teil 4: Sichtprüfung
DIN 25435-6 (2003-05) Wiederkehrende Prüfungen der Komponenten des Primärkreises von Leichtwasserreaktoren - Teil 6: Wirbelstromprüfung von Dampferzeuger-Heizrohren
DIN 25435-7 (2003-05) Wiederkehrende Prüfungen der Komponenten des Primärkreises von Leichtwasserreaktoren - Teil 7: Durchstrahlungsprüfung
DIN EN ISO 6520-1 (2007-11) Schweißen und verwandte Prozesse - Einteilung von geometrischen Unregelmäßigkeiten an metallischen Werkstoffen - Teil 1: Schmelzschweißen (ISO 6520-1:2007); Dreisprachige Fassung EN ISO 6520-1:2007
VGB-R 515 (2001-01) Richtlinie "Auswertung von Messergebnissen bei mechanisierten Ultraschallprüfungen", herausgegeben von der VGB Power Tech e.V.
VGB-R 516 (2010-12) Richtlinie "Methodik für das Vorgehen bei der Qualifizierung von zerstörungsfreien Prüfungen" (VGB-ENIQ-Richtlinie), 2. Ausgabe, herausgegeben von der VGB Power Tech e.V.

.

  Informationen zu Änderungen gegenüber den Fassungen 1996-06 und 2012-11 Anhang B
(informativ)

(1) Im Abschnitt "Grundlagen" wurden redaktionelle Verbesserungen vorgenommen und die Aufgaben der vorliegenden Regel präzisiert.

(2) Im Abschnitt 1 "Anwendungsbereich" wurden folgende Änderungen vorgenommen:

  1. Im Absatz 2 wurde klargestellt, dass Wärmetauscher zum Anwendungsbereich dieser Regel gehören und dass der Sekundärmantel der Dampferzeuger in den Anwendungsbereich von KTA 3201.4 fällt.
  2. Im Absatz 3 wurden die Aussagen zu Funktionsprüfungen ergänzt.
  3. In den Absätzen 5 und 6 wurden die Bedingungen präzisiert, unter denen eine Anwendung dieser Regel auf Komponenten erfolgen darf, die nicht nach den Regeln KTA 3211.1 bis KTA 3211.3 ausgelegt, konstruiert und hergestellt worden sind. Durch diese Präzisierung werden unter Berücksichtigung des Standes von Wissenschaft und Technik durchgeführte Bewertungen zur Einhaltung der Grundsätze der Basissicherheit in Bezug auf die Anforderungen an die wiederkehrende Prüfungen und die Betriebsüberwachung nicht berührt.
  4. Im neu aufgenommenen Absatz 7 wurde klargestellt, dass bei Inanspruchnahme eingeschränkter Bruch- und Leckannahmen (Bruchausschluss) die Anforderungen gemäß 3201.4 Abschnitt 3 einzuhalten sind.
  5. Außerdem wurde im neu aufgenommenen Absatz 8 klargestellt, dass die Regel auch Anforderungen an Rohrleitungen kleiner als DN 50 enthält.

(3) Der Abschnitt 2 "Begriffe" wurde überarbeitet und in Anlehnung an KTA 3201.4 ergänzt, wobei

  1. für eine einheitliche Handhabung von KTA 3211.4 und KTA 3201.4 erforderliche Begriffe neu aufgenommen wurden,
  2. der Begriff "Kontrollkörper" so geändert wurde, dass alle Prüfverfahren erfasst werden,
  3. der Begriff "Sachverständiger" aus KTA 3211.3 übernommen wurde.
  4. das Bild 2-1 redaktionell überarbeitet und dabei der Begriff "Zulässigkeitsgrenze" neu aufgenommen wurde,
  5. die in Bild 2-1 enthaltenen Begriffe als verbale Beschreibung ergänzt wurden, wobei der Begriff "Rauschpegel" basierend auf der Richtlinie VGB-R 515 definiert wurde.

(4) Die Festlegungen zu den anzuwendenden Prüfverfahren und -techniken in Tabelle 2-1 wurden entsprechend der aktuellen Prüfpraxis präzisiert. Dabei wurde dem Umstand Rechnung getragen, dass integrale und gezielte Sichtprüfungen in Übereinstimmung mit DIN 25435-4 Verfahren zur Prüfung der Oberflächen darstellen. Die Prüfart "Prüfung des Allgemeinzustands" wurde neu aufgenommen.

(5) Der Abschnitt 3 "Sicherstellung der erforderlichen Qualität" wurde neu aufgenommen. Er enthält die grundsätzlichen Anforderungen an ein geschlossenes Konzept zur Sicherstellung der erforderlichen Qualität im Betrieb im Hinblick auf die Funktionsfähigkeit von Anlagenteilen gemäß Abschnitt 1 (1) a) sowie im Hinblick auf eine Vermeidung des Versagens von Anlagenteilen, Systemen oder Komponenten mit Auswirkungen gemäß Abschnitt 1 (1) b) bis d). Hierbei wird berücksichtigt, dass bei den Äußeren Systemen aufgrund der Ausführung (z.B. Absperrbarkeit, Redundanzen) im Allgemeinen eine Störung der Integrität einzelner Komponenten temporär zulässig ist, sofern bei Anlagenteilen gemäß Abschnitt 1 (1) a) die Funktion sichergestellt ist und bei Anlagenteilen gemäß Abschnitt 1 (1) b) bis d) ein Versagen mit schweren Folgen ausgeschlossen ist. Die im Einzelfall zutreffenden Anforderungen an die erforderliche Qualität richten sich nach den jeweils festgelegten Anforderungen.

(6) Der Abschnitt 4 "Prüfverfahren und -techniken" wurde grundlegend überarbeitet, wobei folgende Änderungen und Ergänzungen vorgenommen wurden:

  1. Der Abschnitt wurde neu strukturiert und ergänzt, wobei insbesondere Anforderungen an die Auswahl der Prüfverfahren und -techniken (Abschnitt 4.1.1), an die Eignung von Prüfverfahren und -techniken (Abschnitt 4.1.2), an die Vergleichbarkeit der Ergebnisse aufeinanderfolgender Prüfungen (Abschnitt 4.1.3), an die Aufzeichnung der Messwerte (Abschnitt 4.1.4) und verfahrenstechnische Anforderungen bei der Ultraschallprüfung (Abschnitt 4.2.3.3) neu aufgenommen wurden.
  2. Anforderungen an die Prüfung von Grundwerkstoffbereichen aus austenitischen Stählen auf Schädigung durch Spannungsrisskorrosion wurden neu aufgenommen.
  3. In 4.1.1 (7) wurden Anforderungen neu aufgenommen, wann Prüfungen mechanisiert durchzuführen sind.
  4. Die Eignung von Prüfverfahren und -techniken, deren Anwendung für die Prüfaufgabe nicht ausreichend in Normen beschrieben ist, ist nach der Methodik der Richtlinie VGB-R 516 (VGB-ENIQ-Richtlinie) nachzuweisen, sofern keine qualifizierte Prüftechnik vorliegt (Abschnitt 4.1.2).
  5. In Abschnitt 4.2.3.3.1 und weiteren Abschnitten von KTA 3211.4 wurden Anforderungen an die Prüfung mit der AVG-Methode aufgenommen. Diese Prüfung kann gleichwertig zur Prüfung mit Nuten als Vergleichsreflektor zugelassen werden. Allerdings muss bei Anwendung der AVG-Methode eine Vergleichbarkeit der Prüfempfindlichkeit mit der an Nuten eingestellten Prüfempfindlichkeit sichergestellt sein, da wiederkehrende Prüfungen auf das Auffinden von Fehlern an der Oberfläche ausgerichtet sind.
  6. Da im Regeltext stets von "Nuten" gesprochen wird, wurde in 4.2.3.3.2 (1) die Angabe, dass Rechtecknuten oder Schlitze verwendet werden können, gestrichen und im weiteren Regeltext wird nur noch der Begriff "Nut" verwendet.
  7. Der Absatz 4.2.3.3.2 (2) wurde redaktionell überarbeitet, so dass jetzt die akustisch wirksame Länge der Nuten mit 20 mm vorgegeben wird.
  8. In den Absätzen 4.2.3.3.2 (3) bis (5) wurden Anforderungen an zulässige Abweichungen des Vergleichskörpers hinsichtlich Wanddicke und Krümmung sowie Kriterien für die Verwendbarkeit ebener Vergleichskörper und von Vergleichskörpern ohne Schweißnaht aufgenommen.
  9. In Abschnitt 4.2.3.3.3 wurden Anforderungen zum Nachweis der Eignung von Ultraschallprüftechniken und zur Einstellung der Prüfempfindlichkeit neu aufgenommen. Hierbei wurden auf Basis der Festlegungen in KTA 3211.3 und unter Berücksichtigung des seitdem fortgeschrittenen Kenntnisstandes u.a. detaillierte Anforderungen an die Prüfung der Oberflächen von Schweißnähten zwischen ferritischen und austenitischen Stählen und an die Prüfung auf Querfehler festgelegt.

    Das Prüfverfahren ist geeignet, wenn die Prüfempfindlichkeit so eingestellt werden kann, dass das geforderte Fehlernachweisvermögen erreicht wird und wenn eine eindeutige Unterscheidung zwischen relevanten Anzeigen und Störanzeigen sichergestellt ist. Außerdem wurden Kriterien für die Anzeigenbewertung festgelegt, so dass auch große und tiefe Fehler als solche erkannt und ihrer sicherheitstechnischen Bedeutung entsprechend eingestuft werden können, d.h. der Echohöhenunterschied zwischen der Kante und der Bezugsnut soll mindestens 4 dB betragen.

    Die Kante oder die ersatzweise erlaubte tiefe Nut sollen im Rahmen des Nachweises der Eignung einer Prüftechnik zeigen, ob ein Prüfkopf oder eine Prüftechnik in der Lage ist, einen messbaren Unterschied im Reflexionsverhalten (Amplitude) zwischen dem Bezugsreflektor und tieferen Vergleichsfehlern zu zeigen, bzw. ab welcher Fehlertiefe sich die Amplitudendynamik in der Sättigung befindet.

    Entscheidend ist es festzustellen, ob ein Abstand von 4 dB zwischen dem Bezugsreflektor und der tiefsten verwendeten Nut bzw. einer wanddurchdringenden Nut oder Kante erreicht wird oder ob dies nicht erreicht werden kann und daraus entsprechende Rückschlüsse bezogen auf die Eignung der Prüftechnik abzuleiten sind.

    Die Tiefe dieser im Rahmen des Eignungsnachweises verwendeten tiefsten Nut kann nur abhängig von der jeweiligen Prüftechnik im Einzelfall ermittelt werden. Dies kann im Extremfall bedeuten, dass erst die wanddurchdringende Nut ausreichend tief ist.

    Bei schwierig zu prüfenden Werkstoffen und bei geometrisch komplizierten Konturen werden beim Nachweis der Eignung von Prüftechniken für die Ultraschallprüfung von Stumpfnähten und von Grundwerkstoffbereichen drei Fälle unterschieden (siehe Tabelle 4-1):

    ia) Im Fall 1 (Eignungsnachweis nach Abschnitt 4.2.3.3.3 Absatz 3) werden die vorgenannten Kriterien eingehalten. Der Abstand zwischen Kantenecho und Rauschpegel beträgt mindestens 16 dB. Mit dieser Prüftechnik ist eine ausreichende Aussagefähigkeit der Prüfung ohne Zusatzbedingungen gegeben. Dies ist mit Standardprüftechniken (z.B. 45°-Transversalwellenprüfkopf) bei der Prüfung von ferritischen Schweißnähten üblicherweise gewährleistet.

    ib) Bei der Prüfung von Schweißverbindungen zwischen austenitischen Stählen sowie Schweißverbindungen zwischen ferritischen und austenitischen Stählen kann ein Echohöhenunterschied von 16 dB zwischen Kante und Rauschpegel nicht immer eingehalten werden. Für diesen Fall (Fall 2) sind in Abschnitt 4.2.3.3.3 Absatz 4 Regelungen getroffen. Um einen Echohöhenunterschied zwischen Kante und Bezugsnut von 4 dB einzuhalten, ist anhand von Vergleichskörpermessungen erforderlichenfalls eine neue Bezugsnut zu ermitteln, die dieses Kriterium erfüllt. Diese neue Bezugsnut kann eine geringere (Fall 2a) oder größere (Fall 2b) Tiefe aufweisen als die Nut gemäß Tabelle 4-2. Als Registrierschwelle gilt weiterhin die Echohöhe der Bezugsnut zuzüglich eines Empfindlichkeitszuschlags von 6 dB. Der Echohöhenunterschied zwischen Kante und Rauschpegel muss in diesen Fällen mehr als 10 dB betragen. Der Echohöhenunterschied zwischen Registrierschwelle und dem Rauschpegel beträgt dann weniger als 6 dB, so dass bei der Prüfung des Bauteils örtlich am Schweißnahtumfang Gefügeanzeigen oberhalb der Registrierschwelle auftreten können, die - wenn vorgegebene Längenkriterien überschritten sind - wie relevante Befunde zu behandeln sind. Die Eignung der Prüftechnik ist insoweit eingeschränkt, so dass bei Anzeigen, die die Registrierschwelle erreichen oder überschreiten, zusätzlich eine Bewertung aller Anzeigen oberhalb des Rauschpegels mittels Mustererkennung erforderlich ist. Im Fall 2b ist für eine ausreichende Aussagefähigkeit der Prüfung eine sicherheitstechnische Bewertung erforderlich, falls die Bezugsnut eine größere Tiefe aufweist als die Nut gemäß Tabelle 4-2.

    ic) Abschnitt 4.2.3.3.3 Absatz 5 (Fall 3) regelt die Vorgehensweise, wenn in Teilen des Prüfbereichs, z.B. bei Mischnähten mit breiter Pufferung, im Übergang zwischen Pufferung und Schweißgut mit der vorgesehenen Prüftechnik die Kriterien nach Fall 2 nicht eingehalten werden. Anhand von Vergleichskörpermessungen ist eine Bezugsnut zu ermitteln, deren Echohöhe mehr als 6 dB über dem Rauschpegel liegt, und es sind alle Anzeigen ab dem Rauschpegel zu registrieren und zu bewerten. Alle Anzeigen sind anhand eines Mustervergleichs mit den Anzeigen der Vergleichskörpermessungen zu bewerten. Das Bewertungsverfahren ist in der Prüfanweisung festzulegen. Eine Differenzierung zwischen dem Signalmuster der Bezugsnut und dem Rauschpegel muss gegeben sein. Anzeigen, die dem Signalmuster der Vergleichsfehler ähneln, sind als relevante Anzeigen einzustufen, die näher untersucht und sicherheitstechnisch bewertet werden müssen. Die Eignung der Prüftechnik ist eingeschränkt, so dass für eine ausreichende Aussagefähigkeit der Prüfung

  10. Der Abschnitt 4.2.4 "Wirbelstromprüfung" wurde entsprechend dem aktuellen Stand der Technik umfassend präzisiert.
  11. In Abschnitt 4.2.5 wurde neu aufgenommen, dass die für Primärkreiskomponenten geltenden Anforderungen nach DIN 25435-7 auch im Anwendungsbereich von KTA 3211.4 einzuhalten sind.
  12. Für die in den Abschnitten 4.2.3 und 4.2.4 neu aufgenommenen Prüfverfahren und -techniken wurden in Abschnitt 4.2.7 "Registrierschwellen" entsprechende Anforderungen ergänzt. Die Registrierschwelle bei der Magnetpulver- und Eindringprüfung wurde an die Anforderungen in KTA 3201.4 angeglichen und mit 3 mm Ausdehnung festgelegt. Zur Festlegung der Registrierschwelle bei der Wirbelstromprüfung wurde der aktuelle Wissensstand ausgewertet. Es wird für erforderlich gehalten, bei der Prüfung ferritischer Stähle einen Empfindlichkeitszuschlag von 6 dB zu fordern. Bei der Prüfung austenitischer Stähle ist jedoch kein Empfindlichkeitszuschlag erforderlich. Sowohl im Abschnitt 4.2.7 als auch im Abschnitt 8.2.2.2 wurden außerdem die Festlegungen zu Anzeigenfeldern präzisiert.
  13. Die Dichtheitsprüfung wird nicht mehr als eigenständiges Prüfverfahren aufgeführt, da sie ausschließlich im Rahmen der Druckprüfung (bei der nachfolgenden Kontrolle auf Leckagen) erfolgen und Dichtheitsprüfungen mit gasförmigem Medium nicht als wiederkehrende Prüfung durchgeführt werden.
  14. Im neu aufgenommenen Abschnitt 4.3 wurden Anforderungen an die Prüfung auf Wanddickenabtrag festgelegt, die in der Regelfassung 1996-06 (Absatz 3.2.4.2 (4)) nur qualitativ enthalten waren.
  15. In Abschnitt 4.4 wurden auf Basis der bisher für integrale Sichtprüfungen geltenden Anforderungen Festlegungen für die Prüfung des Allgemeinzustands aufgenommen.
  16. Der neu aufgenommene Abschnitt 4.6 "Funktionsprüfungen an Sicherheitseinrichtungen gegen Drucküberschreitung" wurde übereinstimmend mit KTA 3201.4 formuliert.

Bei der Überarbeitung des Abschnitts 4 wurden die zur zerstörungsfreien Prüfung vorliegenden Stellungnahmen der RSK ausgewertet und umgesetzt.

(7) Der Abschnitt 5 "Prüfumfänge und -intervalle" wurde detaillierter strukturiert und mit folgenden Schwerpunkten umfassend überarbeitet:

  1. In Abschnitt 5.1 Absatz 2 wurde klargestellt, dass die angegebenen Prüfumfänge und -intervalle neu zu bewerten sind, wenn sich aus der Betriebsüberwachung, den wiederkehrenden Prüfungen oder den vorbeugenden Instandhaltungsmaßnahmen neue Erkenntnisse ergeben.
  2. Anforderungen an Prüfungen auf Schädigungen durch Spannungsrisskorrosion wurden neu aufgenommen (u.a. in Abschnitt 5.1 Absatz 5).
  3. Die allgemeinen Anforderungen in Abschnitt 5.2.1.1 wurden in Anlehnung an KTA 3201.4 aktualisiert und in Auswertung der WLN 2007/02 um Anforderungen an die Prüfung auf Schädigung durch Korrosion ergänzt (Absätze 5 bis 7).
  4. Im Abschnitt 5.2.1.3 "Pumpen und Armaturen" wurden die durchzuführenden Prüfungen präzisiert. Für den Fall, dass der Schädigungsmechanismus "Spannungsrisskorrosion" unterstellt werden muss, wird zusätzlich eine Eindringprüfung gefordert, da in diesem Fall eine frühzeitige Feststellung von Schädigungen erforderlich ist (siehe WLN 2008/03).
  5. Die Anforderungen in Abschnitt 5.2.1.4 wurden in Bezug auf erdverlegte Rohrleitungen ergänzt (Absatz 2) und in Bezug auf Rohrleitungen mit Nennweiten kleiner als oder gleich DN 50 präzisiert (Absatz 3).
  6. Bei den Festlegungen in Abschnitt 5.2.3 "Druckprüfung" wurde klargestellt, dass grundsätzlich alle zum Anwendungsbereich dieser Regel gehörenden Behälter und Apparate einschließlich der drucktragenden Wandungen ihrer Ausrüstungsteile sowie nicht absperrbare Rohrleitungsabschnitte wiederkehrenden Druckprüfungen zu unterziehen sind, in bestimmten Fällen jedoch anstelle der Druckprüfung zerstörungsfreie Prüfungen erfolgen müssen.
  7. Die Anforderungen in Abschnitt 5.2.4 "Funktionsprüfungen an Sicherheitseinrichtungen gegen Drucküberschreitung" wurden übereinstimmend mit KTA 3201.4 formuliert.
  8. Im Abschnitt 5.3 wurden die Festlegungen zum Zeitpunkt des Beginns eines Prüfintervalls erweitert. Zu allen in Abschnitt 4 aufgeführten Prüfverfahren wurden Intervalle vorgegeben.
  9. In allen Tabellen des Abschnitts 5 wurden die anzuwendenden Prüfverfahren und Fehlerorientierungen aufgenommen, um eindeutige Anforderungen festzulegen.
  10. In Tabelle 5-1 wurde der Verweis auf die Druckbehälterverordnung durch eine Angabe des zu realisierenden Prüfumfangs ersetzt. Die bisher geforderte "äußere Prüfung" ist durch die Anforderungen an die "Prüfung des Allgemeinzustands" und an die "Funktionsprüfungen an Sicherheitseinrichtungen gegen Drucküberschreitung" abgedeckt. Durch die Fußnote 6 wird klargestellt, dass bei der Ultraschallprüfung von Schweißverbindungen zwischen austenitischen Stählen nur die Prüfung auf Längsfehler erforderlich ist.
  11. In Tabelle 5-2 wurden Armaturen mit Nennweiten größer als DN 50 und kleiner als DN 150 neu in den Prüfumfang aufgenommen.
  12. Bei den Prüfanforderungen an Rohrleitungen (Tabellen 5-3 und 5-4) wurden einige Klarstellungen vorgenommen. Prüfungen an Kleinleitungen wurden neu aufgenommen. Bei den in Fußnote 1 beider Tabellen enthaltenen Druck- und Temperaturwerten zur Abgrenzung zwischen nieder- und hochenergetischen Systemen erfolgte eine Anpassung an die in Tabelle 2.2 der "Rahmenspezifikation Basissicherheit" angegebenen Werte. Die Prüfung von Systemabschnitten 50 < DN < 150 wurde mit der Fußnote 2 in Tabelle 5-3 geregelt. In Tabelle 5-3 wurde die Temperaturgrenze für "heißgehende Systeme" bei SWR-Anlagen an die Festlegungen in KTA 3201.4 (2010-11) angepasst.
  13. Für Schweißungen zwischen austenitischen und ferritischen Stählen wurde aufgrund der spezifischen Prüfanforderungen eine neue Tabelle 5-3 mit detaillierten Anforderungen an die Prüfung von Mischnähten aufgenommen.

(8) Der Abschnitt 6 wurde in "Prüfhandbuch" umbenannt, da nicht alle Anforderungen in der Prüfliste umgesetzt werden. An allen betreffenden Stellen der Regel wurde "Prüfliste" durch "Prüfhandbuch" ersetzt.

(9) Der Abschnitt 7 wurde in "Vorbereitung und Durchführung der Prüfungen" umbenannt. Bei den Anforderungen dieses Abschnitts wurden folgende Änderungen vorgenommen:

  1. In Abschnitt 7.1 wurden Anforderungen an die Arbeitsbedingungen der Prüfer neu aufgenommen. Die Anforderungen wurden allgemein gehalten, da konkrete Anforderungen an die Arbeitsbedingungen (Temperatur, Lärm, Strahlung etc.) bereits in Verordnungen und Richtlinien zum Strahlen- und Arbeitsschutz geregelt sind und Einzelheiten nur abhängig von der jeweiligen Prüfaufgabe festgelegt werden können.
  2. In Auswertung des Untersuchungsvorhabens SR 2514 des BMU wurden in Abschnitt 7.2 Anforderungen an die Einweisung des Prüfpersonals neu aufgenommen.
  3. In Abschnitt 7.3 wurde neu aufgenommen, dass die Einstellung des Prüfsystems und die Überprüfung der Einstellung sowie bei der Magnetpulver- und Eindringprüfung die Überprüfung des Prüfmittels an Kontrollkörpern zu erfolgen haben.
    Da die Zuverlässigkeit der Prüfaussage bei Komponenten der Äußeren Systeme und bei Primärkreiskomponenten gleich sein soll, wird die Durchführung der Prüfungen nach den Normen der Reihe DIN 25435 gefordert.
  4. Als neuer Abschnitt 7.4 wurden Anforderungen an die Qualifizierung und Zertifizierung des Prüfpersonals aufgenommen. Die für Prüfungen auf Wanddickenabtrag geforderten Schulungen können sowohl in speziellen Ausbildungsstätten als auch als interne Schulungen erfolgen.

(10) Im Abschnitt 8 "Bewertung der Prüfergebnisse" wurden folgende Änderungen vorgenommen:

  1. Der neu aufgenommene Abschnitt 8.1 "Allgemeines" fordert, dass alle Bewertungen im erforderlichen Umfang vorgenommen und dokumentiert sowie Folgerungen aus den Ergebnissen gezogen werden.
  2. Der Abschnitt 8.2.1 wurde durch Aufnahme des Entscheidungsplans aus KTA 3201.4 ergänzt und präzisiert.
  3. Der Abschnitt 8.2.2 "Bewertungsgrenzen" wurde umfassend überarbeitet, wobei insbesondere die Bewertungsgrenzen für die Ultraschallprüfung, die Wirbelstromprüfung und die Sichtprüfung präzisiert wurden.
  4. Der Abschnitt 8.2.3 "Analysen beim erstmaligen Auftreten oder der Vergrößerung von Befunden" wurde neu aufgenommen. Mit den hier enthaltenen Anforderungen wird das Vorgehen bei den gemäß Abschnitt 8.2.1 Absatz 6 geforderten Analysen geregelt.
  5. Festlegungen zur Bewertung von Prüfungen auf Wanddickenabtrag (Abschnitt 8.3) und von Funktionsprüfungen (Abschnitt 8.6) wurden neu aufgenommen.

(11) Der Abschnitt 9 "Betriebsüberwachung" wurde mit folgenden Schwerpunkten überarbeitet und ergänzt:

  1. Da die in Absatz 9.1 (2) geforderte Bewertung stets auch eine Ermittlung der Ursachen beinhalten muss, wurde zwecks Klarstellung eine entsprechende Ergänzung vorgenommen.
  2. Als neuer Absatz 3 wurde in Abschnitt 9.1 die Forderung aufgenommen, die unveränderte Gültigkeit der im Rahmen der Auslegung nach KTA 3211.2 geführten Integritätsnachweise unter bestimmten Bedingungen zu bestätigen.
  3. Die Festlegungen zur Überprüfung des prognostizierten rechnerischen Erschöpfungsgrades in Absatz 9.1 (5) wurden an die Festlegungen in KTA 3211.2 (2013-11) angepasst.
  4. Im Absatz 6 des Abschnitts 9.1 wurden die Anforderungen an die Messwerterfassung präzisiert.
  5. Die bisher nur allgemein in Form des Absatzes 9.1 (2) geforderte Erkennung und Bewertung von schlagartigen Belastungen wurde im neu aufgenommenen Abschnitt 9.2.3 "Überwachung auf Auswirkungen infolge schlagartiger Belastungen" detaillierter als bisher formuliert.
  6. Die Anforderungen an die Überwachung der Wasserqualität wurden konkretisiert (Abschnitt 9.3).
  7. Der Abschnitt 9.4 wurde in "Überwachung auf Leckagen, Schwingungen und Verlagerungen von Komponenten und unbehinderte Verschiebung von Rohrleitungen" umbenannt und aktualisiert.
  8. Als neuer Abschnitt 9.5 wurden Anforderungen an die Überwachung von Radiolysegasansammlungen ergänzt.

(12) Da die Angaben in der bisherigen Tabelle 10-1 überarbeitungsbedürftig waren und die Anforderungen an die Beteiligung des Sachverständigen besser in Textform beschrieben werden können, als dies in Tabellenform möglich wäre, wurde die bisherige Tabelle 10-1 gestrichen und der Abschnitt 10 überarbeitet.

(13) Der Abschnitt 11 "Dokumentation" wurde in Anlehnung an KTA 3201.4 ergänzt und präzisiert.

(14) Die Verweise auf Regeln und Normen wurden im Regeltext sowie im Anhang A aktualisiert.

*) Gemäß § 7 Absatz 6 der Bekanntmachung über die Neufassung der Bekanntmachung über die Bildung eines Kerntechnischen Ausschusses vom 26. November 2012 (BAnz AT 10.12.2012 B2) gebe ich nachstehend die vom Kerntechnischen Ausschuss am 19. November 2013 beschlossenen Regeln (Regeländerungen)

in der Fassung 2013-11 bekannt.

ENDE

umwelt-online - Demo-Version


(Stand: 27.11.2019)

Alle vollständigen Texte in der aktuellen Fassung im Jahresabonnement
Nutzungsgebühr: ab 105.- € netto

(derzeit ca. 7200 Titel s.Übersicht - keine Unterteilung in Fachbereiche)

Preise & Bestellung

Die Zugangskennung wird kurzfristig übermittelt

? Fragen ?
Abonnentenzugang/Volltextversion