Für einen individuellen Ausdruck passen Sie bitte die
Einstellungen in der Druckvorschau Ihres Browsers an.
Regelwerk, EU 2013, Umweltmanagement

Empfehlung 2013/179/EU der Kommission vom 9. April 2013 für die Anwendung gemeinsamer Methoden zur Messung und Offenlegung der Umweltleistung von Produkten und Organisationen

(Text von Bedeutung für den EWR)

(ABl. Nr. L 124 vom 04.05.2013 S. 1;
Empf. (EU) 2021/2279 - ABl. L 471 vom 30.12.2021 S. 1aufgehoben)



aufgehoben/ersetzt gem. Nr. 9 der Empf. (EU) 2021/2279

Die Europäische Kommission -

gestützt auf den Vertrag über die Arbeitsweise der Europäischen Union, insbesondere auf die Artikel 191 und 292,

in Erwägung nachstehender Gründe:

(1) Zuverlässige und korrekte Messdaten und Informationen über die Umweltleistung von Produkten und Organisationen sind für umweltbezogene Entscheidungen vieler Wirtschaftsakteure ausschlaggebend.

(2) Die derzeitige Wildwuchs an unterschiedlichen Methoden und Initiativen zur Bewertung und Offenlegung von Umweltleistungen ist irreführend und führt zu Misstrauen gegenüber Umweltleistungsdaten. Er kann zugleich zusätzlichen Kostenaufwand für die Wirtschaft bedeuten, wenn diese die Umweltleistung des betreffenden Produkts bzw. der betreffenden Organisation nach unterschiedlichen Methoden bewerten muss, die von Behörden, Geschäftspartnern, Privatinitiativen und Investoren vorgegeben werden. Derartige Kosten mindern die Chancen für einen grenzüberschreitenden Handel mit "grünen" Produkten. Es besteht ein Risiko, dass diese Marktlücke für "grüne" Produkte immer größer wird 1.

(3) In ihrer Mitteilung an den Rat und das Europäische Parlament zum Thema "Integrierte Produktpolitik - Auf den ökologischen Lebenszyklus-Ansatz aufbauen" 2 erkannte die Kommission, dass die Umweltauswirkungen eines Produkts während des gesamten Lebenszyklus unbedingt einheitlich behandelt werden müssen.

(4) In seinen Schlussfolgerungen vom 20. Dezember 2010 3 zum Thema "Nachhaltige Materialwirtschaft und Nachhaltigkeit in Produktion und Verbrauch: ein maßgeblicher Beitrag für ein ressourcenschonendes Europa" forderte der Rat die Kommission auf, eine gemeinsame Methodik für die quantitative Bewertung der Umweltauswirkungen von Produkten während ihres gesamten Lebenszyklus zu entwickeln, um die Bewertung und Kennzeichnung von Produkten zu erleichtern.

(5) In ihrer Mitteilung an das Europäische Parlament, den Rat, den Europäischen Wirtschafts- und Sozialausschuss und den Ausschuss der Regionen zum Thema "Auf dem Weg zu einer Binnenmarktakte - Für eine in hohem Maße wettbewerbsfähige soziale Marktwirtschaft. 50 Vorschlage, um gemeinsam besser zu arbeiten, zu unternehmen und Handel zu treiben" 4 wies die Kommission darauf hin, dass Möglichkeiten zur Festlegung einer gemeinsamen europäischen Bewertungs- und Kennzeichnungsmethode für Produkte geprüft würden, um das Problem der ökologischen Auswirkungen von Produkten, einschließlich der CO2-Emissionen, anzugehen. Die Notwendigkeit einer solchen Initiative wurde in den beiden Binnenmarktakten 5 erneut bekräftigt.

(6) In der Mitteilung "Eine Europäische Verbraucheragenda für mehr Vertrauen und mehr Wachstum" wurde hervorgehoben, dass Verbraucher ein Recht darauf haben, über die Umweltbilanz eines Produkts, das sie kaufen möchten, während dessen gesamter Lebensdauer Bescheid zu wissen, und dass ihnen dabei geholfen werden sollte, sich für wirklich nachhaltige Produkte zu entscheiden. Es wurde darauf hingewiesen, dass die Kommission harmonisierte Methoden zur Ermittlung der Umweltbilanz über die gesamte Lebensdauer von Produkten und Unternehmen entwickeln wird, um den Verbrauchern zuverlässige Informationen bereitstellen zu können.

(7) In der Mitteilung "Eine stärkere europäische Industrie bringt Wachstum und wirtschaftliche Erholung - Aktualisierung der Mitteilung zur Industriepolitik" 6 heißt es, dass die Kommission derzeit prüft, wie ökologische Produkte und Dienstleistungen am besten in den Binnenmarkt integriert werden können, und dass der ökologische Fußabdruck dafür eine Möglichkeit darstellt.

(8) In ihrer Mitteilung an das Europäische Parlament, den Rat, den Europäischen Wirtschafts- und Sozialausschuss und den Ausschuss der Regionen über den "Fahrplan für ein ressourcenschonendes Europa" 7 plädierte die Europäische Kommission dafür, einen gemeinsamen methodischen Ansatz festzulegen, damit die Mitgliedstaaten und der Privatsektor ihre Umweltbilanz in Bezug auf Erzeugnisse, Dienstleistungen und Unternehmen auf der Grundlage einer umfassenden Bewertung der Umweltauswirkungen während des gesamten Lebenszyklus bewerten, anzeigen und vergleichen können ("ökologischer Fußabdruck").

(9) Im selben Dokument werden die Mitgliedstaaten aufgefordert, Anreize dafür zu schaffen, dass eine große Mehrheit von Unternehmen ihre Ressourceneffizienz systematisch misst, vergleichend bewertet und verbessert.

(10) Um diesen politischen Vorgaben gerecht zu werden, hat die Kommission auf der Grundlage bereits existierender und weithin anerkannter Methodiken Methoden für die Berechnung des Umweltfußabdrucks von Produkten und des Umweltfußabdrucks von Organisationen entwickelt. Die Mitteilung zum Thema "Schaffung eines Binnenmarktes für grüne Produkte" enthält Rahmenbestimmungen für die Weiterentwicklung dieser Methoden und ihre Verfeinerung im Test durch verschiedene Interessenträger (darunter auch die Industrie und vor allem KMU). Dabei sollen auch mögliche Lösungen für praktische Herausforderungen wie den Zugang zu Lebenswegdaten und deren Qualität sowie kostenwirksame Überprüfungsmethoden erforscht werden.

(11) Das letztendliche Ziel der Initiative besteht darin, der Zersplitterung des Binnenmarktes durch uneinheitliche Methoden zur Messung der Umweltleistung entgegenzuwirken. Die Kommission ist der Auffassung, dass für eine verbindliche Anwendung weitere Entwicklungen erforderlich sind, um den Verwaltungsaufwand zu minimieren. Da, wie dies stets bei der Einführung einer neuen Methode der Fall ist, mit Investitionskosten gerechnet werden muss, empfiehlt die Kommission, dass die Unternehmen, die sich für eine freiwillige Anwendung der Methodik entscheiden, zuvor eine sorgfaltige Bewertung der Folgen für ihre Wettbewerbsfähigkeit vornehmen sollten, ebenso wie die Methodik anwendende Mitgliedstaaten die Kosten und Nutzen für KMU abwagen sollten.

(12) Die Kommission erarbeitet zurzeit maßgeschneiderte Ansätze für Sektor- und Produktkategorien, die mit den Anforderungen der Umweltfußabdruckmethoden in Einklang stehen und auch der Notwendigkeit, die besonderen Merkmale komplexer Produkte, die Flexibilität der Lieferketten und die Dynamik der Märkte zu berücksichtigen, Rechnung tragen.

(13) Es wird davon ausgegangen, dass sich der derzeitige Wildwuchs an Methoden und Kennzeichnungen zum Vorteil sowohl der Anbieter als auch der Nutzer von Umweltleistungsdaten reduzieren lasst, wenn von den Mitgliedstaaten, von Privatgesellschaften und Vereinigungen, von Betreibern von Programmen zur Messung oder Offenlegung von Umweltleistungen und im Finanzsektor künftig die empfohlenen Methoden für die Berechnung des Umweltfußabdrucks angewandt werden. Der Klarheit halber sind in Anhang I dieser Empfehlung potenzielle Anwendungsbereiche für die Methoden aufgelistet.

(14) Die Kommission stellt fest, dass, wenngleich der Schwerpunkt dieser Initiative auf Umweltauswirkungen liegt, global gesehen auch andere Leistungsindikatoren wie wirtschaftliche und soziale Auswirkungen sowie Arbeitspraktiken eine zunehmend wichtige Rolle spielen und Kompromisslösungen erfordern. Sie wird diese Entwicklungen und andere methodische Ansätze auf internationaler Ebene (wie die Global Reporting Initiative/Sustainability Reporting Guidance) genau verfolgen.

(15) Den meisten kleinen und mittleren Unternehmen (KMU) fehlen die notwendigen Erfahrungen und Mittel, um der Forderung nach Umweltleistungsdaten nachzukommen. Mitgliedstaaten und Industrieverbande sollten die KMU daher in diesem Punkt unterstützen.

(16) Ergänzend zur Pilotphase werden auf Ebene der Europäischen Union und in den Mitgliedstaaten Unterstützungsinstrumente (wie Qualitätskriterien für Sachbilanzdatenbanken, Datenmanagementsysteme, wissenschaftliche Streitbeilegungs-, Konformitäts- und Überprüfungssysteme, Koordinierungsbehörden) entwickelt, die zum Erreichen der strategischen Ziele beitragen sollen. Die Kommission, die sich der diesbezüglichen Bedeutung des Weltmarkts bewusst ist, wird internationale Organisationen regelmäßig über diese freiwillige Initiative unterrichten

- hat folgende Empfehlung abgegeben:

1. Ziel und Geltungsbereich

1.1 Mit dieser Empfehlung wird nahegelegt, bei maßgeblichen Maßnahmen und Programmen, die die Messung oder Offenlegung der Umweltleistung von Produkten oder Organisationen entlang ihres Lebenswegs betreffen, nach den Methoden für die Berechnung des Umweltfußabdrucks vorzugehen.

1.2 Diese Empfehlung ist an die Mitgliedstaaten sowie an private und öffentliche Organisationen gerichtet, die die Umweltleistung entlang des gesamten Lebenswegs ihrer Produkte/Dienstleistungen bzw. ihrer Organisation messen oder messen wollen oder die Informationen über diese Umweltleistung entlang des Lebenswegs gegenüber privaten, öffentlichen und zivilgesellschaftlichen Interessenträgern im Binnenmarkt offenlegen oder offenlegen wollen.

1.3 Diese Empfehlung berührt nicht die Durchführung verbindlicher EU-Regelungen, die für die Berechnung der Umweltleistung von Produkten entlang ihres Lebenswegs eine bestimmte Methodik vorsehen.

2. Begriffsbestimmungen

Für die Zwecke dieser Empfehlung gelten die folgenden Begriffsbestimmungen:

  1. Methode für die Berechnung des Umweltfußabdrucks von Produkten (Product Environmental Footprint, PEF): das in Anhang II festgelegte allgemeine Verfahren zur Messung und Offenlegung der potenziellen Umweltauswirkungen eines Produkts entlang seines Lebenswegs.
  2. Methode für die Berechung des Umweltfußabdrucks von Organisationen (Organisation Environmental Footprint, OEF): das in Anhang III festgelegte allgemeine Verfahren zur Messung und Offenlegung der potenziellen Umweltauswirkungen einer Organisation entlang ihres Lebenswegs.
  3. Umweltfußabdruck von Produkten: das Ergebnis einer nach der PEF-Methode durchgeführten Studie über den Umweltfußabdruck von Produkten.
  4. Umweltfußabdruck von Organisationen: das Ergebnis einer nach der OEF-Methode durchgeführten Studie über den Umweltfußabdruck von Organisationen.
  5. Umweltleistung entlang des Lebenswegs: quantitativer Messwert der potenziellen Umweltleistung eines Produkts oder einer Organisation entlang seines bzw. ihres Lebenswegs, für den alle maßgeblichen Lebenswegphasen entlang der Lieferkette berücksichtigt werden.
  6. Offenlegung der Umweltleistung entlang des Lebenswegs: die Bekanntgabe von Daten über die Umweltleistung eines Produkts oder einer Organisation entlang seines bzw. ihres Lebenswegs, auch gegenüber Geschäftspartnern, Investoren, öffentlichen Stellen oder Verbrauchern.
  7. Organisation: eine Gesellschaft, eine Körperschaft, ein Betrieb, ein Unternehmen, eine Behörde oder eine Einrichtung bzw. ein Teil oder eine Kombination hiervon, mit oder ohne Rechtspers6nlichkeit, öffentlich oder privat, mit eigenen Funktionen und eigener Verwaltung.
  8. Programm: gewinnorientierte oder nicht gewinnorientierte Initiative einer Privatgesellschaft oder einer Vereinigung von Privatgesellschaften, einer öffentlich-privaten Partnerschaft oder einer Nichtregierungsorganisation, die die Messung oder Offenlegung der Umweltleistungen von Produkten oder Organisationen entlang ihres Lebenswegs voraussetzt.
  9. Industrieverband: eine Organisation, die ihr als Mitglieder angehörende Privatgesellschaften oder lokale, regionale, nationale oder internationale Privatgesellschaften eines bestimmten Sektors repräsentiert.
  10. Finanzsektor: alle Finanzdienstleistungen (auch Finanzberatung) anbietenden Akteure, einschließlich Banken, Investoren und Versicherungsgesellschaften.
  11. Lebenswegdaten: Informationen über den Lebensweg eines bestimmten Produkts, einer bestimmten Organisation oder einer anderen Bezugsgröße, die deskriptive Metadaten, quantitative Sachbilanzdaten sowie Daten über die Wirkungsabschätzung umfassen.
  12. Sachbilanzdaten: quantifizierte Inputs und Outputs für ein bestimmtes Produkt oder eine bestimmte Organisation entlang seines (ihres) Lebenswegs, wobei es sich um spezifische (direkt gemessene bzw. erhobene) oder generische (nicht direkt gemessene bzw. erhobene durchschnittliche) Daten handeln kann.

3. Anwendung der PEF-/OEF-Methode bei Maßnahmen der Mitgliedstaaten

Die Mitgliedstaaten sollten

3.1. bei freiwilligen Maßnahmen, die die Messung oder Offenlegung der Umweltleistung von Produkten bzw. Organisationen entlang ihres Lebenswegs betreffen, die PEF-Methode bzw. die OEF-Methode anwenden und gleichzeitig sicherstellen, dass derartige Maßnahmen den freien Warenverkehr im Binnenmarkt nicht beeinträchtigen;

3.2 bei relevanten nationalen Programmen, die die Messung oder Offenlegung der Umweltleistung von Produkten bzw. Organisationen entlang ihres Lebenswegs betreffen, die Gültigkeit von Informationen oder Aussagen anerkennen, die die nach der PEF-Methode bzw. nach der OEF-Methode auf Basis des Lebenswegs berechnete Umweltleistung des Produkts bzw. der Organisation betreffen;

3.3. sich bemühen, qualitativ hochwertige Lebenswegdaten verfügbarer zu machen, und auf der Grundlage der Datenqualitätsanforderungen der PEF- und der OEF-Methode nationale Datenbanken entwickeln, überarbeiten und zugänglich machen sowie existierende öffentliche Datenbanken mit Daten speisen;

3.4. KMU behilflich sein, die Umweltleistung ihrer Produkte bzw. ihrer Organisation entlang ihres Lebenswegs auf Basis der PEF-Methode bzw. der OEF-Methode zu messen und zu verbessern, auch durch Bereitstellung von Instrumenten;

3.5 die Anwendung der OEF-Methode für die Messung oder Offenlegung der Umweltleistung öffentlicher Organisationen entlang ihres Lebenswegs fördern.

4. Anwendung der PEF-/OEF-Methode durch Gesellschaften und andere private Organisationen

Gesellschaften und andere private Organisationen, die beschließen, die Umweltleistung entlang des Lebenswegs ihrer Produkte bzw. ihrer Organisation zu messen oder offenzulegen, sollten

4.1. die Umweltleistung ihrer Produkte bzw. ihrer Organisation entlang ihres Lebenswegs nach der PEF-Methode bzw. nach der OEF-Methode messen oder offenlegen;

4.2. zur Überarbeitung öffentlicher Datenbanken beitragen und diese mit Lebenswegdaten einer Qualität speisen, die den Datenqualitätsanforderungen der PEF- bzw. der OEF-Methode zumindest gleichwertig ist;

4.3 in Betracht ziehen, KMU entlang ihrer Lieferkette bei der Bereitstellung PEF- und OEF-basierter Informationen und bei der Verbesserung der Umweltleistung ihrer Organisation und ihrer Produkte entlang ihres Lebenswegs zu unterstützen.

Industrieverbände sollten:

4.4. ihren Mitgliedern die Anwendung der PEF-Methode und der OEF-Methode nahelegen;

4.5 zur Überarbeitung öffentlicher Datenbanken beitragen und diese mit Lebenswegdaten einer Qualität speisen, die der in der PEF- bzw. in der OEF-Methode vorgesehenen Datenqualität zumindest gleichwertig ist;

4.6 ihren KMU-Mitgliedern durch Bereitstellung vereinfachter Berechnungsinstrumente und Sachverständigenrat helfen, bei der Berechnung der Umweltleistung ihrer Produkte oder ihrer Organisation entlang ihres Lebenswegs nach der PEF-Methode bzw. der OEF-Methode vorzugehen.

5. Anwendung der PEF-/OEF-Methode in Programmen zur Messung oder Offenlegung von Umweltleistungen entlang des Lebenswegs

Programme für die Messung oder Offenlegung Umweltleistungen entlang des Lebenswegs sollten

5.1 als Referenzmethode für die Messung oder Offenlegung der Umweltleistung entlang des Lebenswegs von Produkten und Organisationen die PEF-Methode und die OEF-Methode zugrunde legen.

6. Anwendung der PEF- und der OEF-Methode durch den Finanzsektor

Mitglieder des Finanzsektors sollten, soweit angemessen,

6.1 bei der Bewertung finanzieller Risiken im Zusammenhang mit Umweltleistungen entlang des Lebenswegs von Produkten oder Organisationen die Verwendung von Informationen über lebenswegbasierte Umweltleistungen fördern, die nach der PEF-Methode oder der OEF-Methode berechnet wurden;

6.2 bei ihrer Bewertung der Leistungsebenen für die Umweltkomponente von Nachhaltigkeitsindizes die Verwendung von auf OEF-Studien basierenden Informationen fördern.

7. Überprüfung

7.1 Soweit für Offenlegungszwecke PEF- und OEF-Studien herangezogen werden sollen, sollten die Studien unter Berücksichtigung der Überprüfungsanforderungen der PEF- und der OEF-Methode verifiziert worden sein.

7.2. Die Überprüfung sollte sich an folgenden Grundsätzen orientieren:

  1. hohes Maß an Glaubwürdigkeit für die Messung und Offenlegung;
  2. Angemessenheit der Kosten und Nutzen der Überprüfung entsprechend der beabsichtigten Verwendung der PEF- und OEF-Ergebnisse;
  3. Überprüfbarkeit der Lebenswegdaten und der Rückverfolgbarkeit von Produkten und Organisationen.

8. Berichterstattung über die Umsetzung der Empfehlung

8.1 Die Mitgliedstaaten werden gebeten, der Kommission die zur Umsetzung dieser Empfehlung getroffenen Maßnahmen jährlich mitzuteilen. Die ersten Informationen sollten ein Jahr nach der Annahme dieser Empfehlung übermittelt werden und sollten u.a. Folgendes umfassen:

  1. Angaben über die Art und Weise, wie die PEF- und die OEF-Methode bei politischen Initiativen zum Einsatz kommen;
  2. die Zahl der unter die Initiative fallenden Produkte und Organisationen;
  3. Anreize auf Basis der Umweltleistung entlang des Lebenswegs;
  4. Initiativen zur Entwicklung qualitativ hochwertiger Lebenswegdaten;
  5. Unterstützung von KMU, damit diese Umweltinformationen auf Basis des Lebenswegs vorlegen und ihre Umweltleistung entlang des Lebenswegs verbessern können;
  6. Angaben über etwaige Probleme oder Engpässe, die im Zuge der Anwendung der Methoden zutage getreten sind.
.
Potenzielle Anwendungsgebiete für die PEF- und die OEF-Methode und deren Ergebnisse Anhang I


Potenzielle Anwendungsgebiete für die PEF-Methode und PEF-Ergebnisse:

Potenzielle Anwendungsgebiete für die OEF-Methode und OEF-Ergebnisse:

.

Leitfaden für den Umweltfußabdruck von Produkten Anhang II


Zusammenfassung

Der Umweltfußabdruck von Produkten (Product Environmental Footprint, PEF) ist ein auf mehreren Kriterien basierendes Maß für die Umweltleistung eines Produktes oder einer Dienstleistung entlang seines bzw. ihres Lebenswegs. PEF-Informationen werden erhoben mit dem übergeordneten Ziel, die Umweltauswirkungen von Waren und Dienstleistungen unter Berücksichtigung aller Tätigkeiten entlang der Lieferkette 1 (von der Gewinnung der Rohstoffe über Produktion und Nutzung bis hin zur abschließenden Abfallbewirtschaftung) zu verringern. Dieser PEF-Leitfaden gibt eine Methode für die Modellierung der Umweltauswirkungen von Stoff-/Energieströmen sowie Emissionen und Abfallströmen vor, die entlang des gesamten Lebenswegs eines Produktes auftreten.

Der Leitfaden enthält Anleitungen für die Berechnung des Umweltfußabdrucks von Produkten und die Entwicklung von Berechnungsmethoden für bestimmte Produktkategorien, die in sogenannte Produktkategorieregeln eingebettet werden sollen (Product Environmental Footprint Category Rules, PEFCR). Umweltfußabdrücke von Produkten ergänzen andere Instrumente, deren Schwerpunkt auf Standorten und Schwellen liegt.

Hintergrund

Dieser Leitfaden für die Berechnung des Umweltfußabdrucks von Produkten wurde im Rahmen eines der Bausteine der Leitinitiative der Strategie Europa 2020 - "Ressourcenschonendes Europa" 2 entwickelt. Im "Fahrplan für ein ressourcenschonendes Europa" 3 der Europäischen Kommission werden bei Betrachtung des Lebenswegs von Produkten Möglichkeiten vorgeschlagen, um die Ressourcenproduktivität zu verbessern und das Wirtschaftswachstum von Ressourcennutzung und Umweltauswirkungen abzukoppeln. Eines der Ziele des Fahrplans besteht darin, "einen gemeinsamen methodischen Ansatz festlegen, damit die Mitgliedstaaten und der Privatsektor ihre Umweltbilanz in Bezug auf Erzeugnisse, Dienstleistungen und Unternehmen auf der Grundlage einer umfassenden Bewertung der Umweltauswirkungen während des gesamten Lebenszyklus bewerten, anzeigen und vergleichen können". Der Europäische Rat hat die Kommission aufgefordert, eine entsprechende Methodik zu entwickeln.

Somit wurde das Projekt zur Ermittlung des Umweltfußabdrucks (Environmental Footprint, EF) von Produkten (P) und Organisationen (O) ins Leben gerufen mit dem Ziel, eine einheitliche europäische Methodik für Studien zur Berechnung des Umweltfußabdrucks zu entwickeln, die durch Zugrundelegung eines Lebenswegkonzepts ein breitere Palette relevanter Umweltleistungskriterien abdecken kann 4. Lebenswegkonzept bedeutet, dass alle mit einem Produkt oder einer Organisation assoziierten Ressourcenflüsse und Umwelteingriffe entlang der Lieferkette berücksichtigt werden. Betrachtet werden alle Stufen der Lieferkette von der Rohstoffbeschaffung über die Verarbeitung, den Vertrieb und die Nutzung bis hin zu den Prozessen am Ende des Lebenswegs eines Produkts sowie alle damit verbundenen relevanten Umweltwirkungen, Gesundheitsfolgen, ressourcenbedingten Gefahren und Belastungen für die Gesellschaft. Die Lebenswegbetrachtung ist auch wichtig, um zwischen verschiedenen Arten von Umweltwirkungen abwagen zu können, die mit bestimmten Politik- und Managemententscheidungen verbunden sind (Trade-off). Sie tragt auch dazu bei, unbeabsichtigte Verschiebungen von Umweltlasten zu vermeiden.

Ziele und Zielgruppe

Mit diesem Leitfaden sollen ausführliche und umfassende technische Leitlinien für die Durchführung einer PEF-Studie gegeben werden. PEF-Studien können einer Vielzahl von Zwecken dienen, z.B. dem internen Management oder der Teilnahme an freiwilligen oder obligatorischen Programmen. Der Leitfaden ist hauptsachlich für technische Sachverständige wie Ingenieure und Umweltmanager in Unternehmen und anderen Einrichtungen bestimmt, die eine PEF-Studie konzipieren müssen. Um den Leitfaden für eine PEF-Studie verwenden zu können, ist kein Fachwissen über Methoden der Umweltverträglichkeitsprüfung erforderlich.

Der PEF-Leitfaden soll nicht direkte Grundlage für Vergleiche oder vergleichende Aussagen (d. h. Behauptungen, dass ein Produkt einem anderen in Bezug auf seine Umweltleistung insgesamt überlegen oder gleichwertig ist - ISO-Norm 14040:2006) sein. Derartige Vergleiche setzen, ergänzend zu den hier gegebenen allgemeineren Leitlinien, zusätzliche PEFCR-Regeln voraus, um die Einheitlichkeit, Spezifität, Relevanz und Reproduzierbarkeit der Methodik für einen bestimmten Produkttyp weiter zu verbessern. PEFCR-Regeln werden außerdem dazu beitragen, dass die wichtigsten Parameter starker berücksichtigt werden, wodurch auch der Zeit-, Arbeits- und Kostenaufwand einer PEF-Studie geringer wird. Neben allgemeinen Leitlinien und Anforderungen für PEF-Studien sind in diesem Leitfaden auch Anforderungen an die Aufstellung von PEFCR-Regeln festgelegt.

Vorgehen und Ergebnisse

Alle in dem PEF-Leitfaden genannten Anforderungen wurden unter Berücksichtigung der Empfehlungen ähnlicher und allgemein anerkannter Umweltbilanzierungsmethoden und -leitfaden festgelegt. Sie stützen sich insbesondere auf die folgenden Methodik-Leitlinen: ISO-Normen 5 (insbesondere: ISO 14044:2006), Entwurf ISO/DIS 14067:2012), ISO 14025:2006), ISO 14020:2000)), das ILCD-Handbuch (International Reference Life Cycle Data System) 6, die Ecological Footprint Standards 7, das Treibhausgasprotokoll 8 (WRI/WBCSD), die allgemeinen Grundregeln für eine Umweltkommunikation über Massenprodukte BPX 30-323-0 (ADEME) 9 und die Spezifikation für die Bewertung der Lebenszyklus- Treibhausgasemissionen von Gütern und Dienstleistungen (PAS 2050, 2011) 10.

Das Ergebnis dieses Methodikvergleichs ist in Anhang X zusammengefasst. Eine ausführlichere Beschreibung finden Sie in folgendem Dokument: "Analysis of Existing Environmental Footprint Methodologies for Products and Organizations: Recommendations, Rationale and alignment" (EC-JRC-IES 2011b) 11. Die existierenden Methoden sehen zwar möglicherweise für einen bestimmten methodischen Entscheidungspunkt mehrere Anforderungen vor, mit diesem PEF-Leitfaden soll jedoch für jeden Entscheidungspunkt (wo immer möglich) nur eine einzige Anforderung zur Auflage gemacht werden oder es sollen zusätzliche Anleitungen für konsistere, robustere und reproduzierbarere PEF-Studien gegeben werden. Vergleichbarkeit hat somit Vorrang vor Flexibilität.

Wie bereits erwähnt sind PEFCR-Regeln eine notwendige Erweiterung und Ergänzung der eher allgemeinen Anleitungen dieses PEF-Leitfadens für PEF-Studien (was die Vergleichbarkeit von PEF-Studien anbelangt). Mit fortschreitender Entwicklung werden sie für die Verbesserung der Reproduzierbarkeit, Qualität, Konsistenz und Relevanz von PEF-Studien eine wichtige Rolle spielen.

Bezug zum Leitfaden für den Umweltfußabdruck von Organisationen

Bei der Ermittlung des Umweltfußabdrucks sowohl von Organisationen (OEF) als auch von Produkten (PEF) wird die Umweltleistung entlang des Lebenswegs des Produkts bzw. der Organisation quantifiziert. Wahrend die PEF-Methode gezielt auf einzelne Waren oder Dienstleistungen ausgerichtet ist, gilt die OEF-Methode für den gesamten Tätigkeitsbereich von Organisationen - mit anderen Worten, für alle Tätigkeiten, die lieferkettenseitig (von der Gewinnung der Rohstoffe über die Nutzung bis hin zu den Optionen für die abschließende Abfallbewirtschaftung) mit den von der Organisation produzierten Waren und/oder erbrachten Dienstleistungen zusammenhängen. Die Berechnungen der Fußabdrücke von Organisationen und Produkten können daher als sich einander ergänzende Tätigkeiten angesehen werden, von denen jede ganz bestimmte Anwendungen unterstützt.

Zur Berechnung des OEF sind keine multiplen Produktanalysen erforderlich. Der OEF wird vielmehr anhand aggregierter Daten berechnet, die für Ressourcen- und Abfallströme repräsentativ sind, welche über eine festgelegte Organisationsgrenze hinausgehen. Einmal ermittelt, kann der OEF jedoch mithilfe geeigneter Allokationsschlüssel auf Produktebene disaggregiert werden. Theoretisch sollte die Summe der Umweltfußabdrücke von Produkten, die eine Organisation im Laufe eines bestimmten Berichtsintervalls (z.B. ein Jahr) berechnet, ungefähr mit dem Umweltfußabdruck der Organisation für denselben Zeitraum übereinstimmen 12. Die methodischen Ansätze dieses PEF-Leitfadens wurden speziell für diesen Zweck entwickelt. Der OEF kann außerdem dazu beitragen, jene Bereiche des Produktportfolios der Organisation zu identifizieren, in denen die Umweltwirkungen am größten sind und folglich detaillierte Analysen einzelner Produkte erforderlich werden können.

Terminologie: "muss", "sollte" und "kann"

In diesem Leitfaden wird eine präzise Terminologie verwendet, um zwischen Anforderungen, Empfehlungen und Optionen zu differenzieren, für die sich Unternehmen entscheiden können.

Das Wort "muss" zeigt an, welche Anforderungen erfüllt werden müssen, damit eine PEF-Studie diesem Leitfaden entspricht.

Das Wort "sollte" zeigt an, dass es sich nicht um eine Anforderung, sondern um eine Empfehlung handelt. Jede Abweichung von einer "sollte"-Auflage ist vom Studienträger zu begründen und transparent zu machen.

Das Wort "kann" zeigt eine zulässige Option an.

1. Allgemeine Erwägungen zu PEF-Studien für die Berechnung des Umweltfußabdrucks von Produkten (PEF)

1.1 Ansatz und Beispiele potenzieller Anwendungen

Der Umweltfußabdruck von Produkten (Product Environmental Footprint, PEF) ist ein auf mehreren Kriterien basierendes Maß für die Umweltleistung eines Produktes oder einer Dienstleistung entlang seines bzw. ihres Lebenswegs. PEF-Daten werden erhoben mit dem übergeordneten Ziel, zur Verringerung der Umweltauswirkungen von Waren und Dienstleistungen beizutragen 13.

Dieser Leitfaden enthält Anleitungen für die Berechnung des Umweltfußabdrucks von Produkten und für die Entwicklung von Berechnungsmethoden für bestimmte Produktkategorien, die in sog. Produktkategorieregeln eingebettet werden sollen (Product Environmental Footprint Category Rules, PEFCR). PEFCR-Regeln sind eine notwendige Erweiterung und Ergänzung der allgemeinen Leitlinien für PEF-Studien. Sie werden für die Verbesserung der Reproduzierbarkeit, Konsistenz und Relevanz von PEF-Studien eine wichtige Rolle spielen und tragen dazu bei, dass wichtige Parameter starker berücksichtigt werden, wodurch möglicherweise auch der mit einer PEF-Studie verbundene Zeit-, Arbeits- und Kostenaufwand geringer wird.

Ausgehend von einem Lebenswegkonzept 14 gibt der PEF-Leitfaden eine Methode für die Modellierung der Umweltauswirkungen der Stoff-/Energieströme und der damit zusammenhängendem Emissionen und Abfallströme 15 vor, die mit einem Produkt 16 aus Lieferkettenperspektive 17 (d. h. von der Gewinnung der Rohstoffe 18 über die Nutzung bis zur abschließenden Abfallbewirtschaftung) verbunden sind. Lebenswegkonzept bedeutet Betrachtung aller mit einem Produkt oder einer Organisation verbundenen Ressourcenströme und Umwelteingriffe entlang der Lieferkette. Das Konzept umfasst sämtliche Stufen der Lieferkette von der Rohstoffbeschaffung über die Verarbeitung, den Vertrieb und die Nutzung bis hin zu den Prozessen am Ende der Lebenszyklus eines Produkts sowie alle damit verbundenen relevanten Umweltauswirkungen, Gesundheitsfolgen, ressourcenbedingten Gefahren und Belastungen für die Gesellschaft.

Dieser Leitfaden ist hauptsachlich für technische Sachverständige wie Ingenieure und Umweltmanager bestimmt, die mit der Durchführung einer PEF-Studie betraut sind. Um den Leitfaden für eine PEF-Studie verwenden zu können, ist kein Fachwissen über Methoden der Umweltverträglichkeitsprüfung erforderlich.

Die PEF-Methode basiert auf dem Lebenswegkonzept. Lebenswegbasiertes Umweltmanagement und Lebenswegdenken im Allgemeinen beruhen auf der Betrachtung aller relevanten, mit Waren, Dienstleistungen, Tätigkeiten oder Einrichtungen verbundenen umweltbeeinflussenden Interaktionen entlang der Lieferkette. Im Gegensatz zur alleinigen Betrachtung standortbedingter Auswirkungen oder einzelner Umweltwirkungen besteht das Ziel darin, etwaige unbeabsichtigte Verschiebungen von Umweltlasten, d. h. Verlagerungen von Umweltwirkungen von einer Stufe der Lieferkette auf eine andere, von einer Wirkungskategorie auf eine andere, zwischen Wirkungen und Ressourceneffizienz und/oder zwischen Ländern zu vermeiden.

Um ein Modell zu entwickeln, das diese physikalischen Flüsse und Wirkungen auf realistische Weise repräsentiert, müssen Modellierungsparameter festgelegt werden, die - soweit möglich - auf klaren physikalischen Begriffen und Beziehungen beruhen.

Jede Anforderung dieses PEF-Leitfadens wurde unter Berücksichtigung der Empfehlungen allgemein anerkannter ähnlicher Umweltbilanzierungsmethoden und -leitfaden gewählt. Herangezogen wurden insbesondere die folgenden Methodik-Leitfaden:

Anhang X gibt einen Überblick über einige wichtige Anforderungen dieses PEF-Leitfadens im Vergleich zu den Anforderungen/Spezifikationen in den vorgenannten Methodik-Leitfäden. Für eine ausführlichere Beschreibung der analysierten Methoden und der Analyseergebnisse siehe "Analysis of Existing Environmental Footprint Methodologies for Products and Organizations: Recommendations, Rationale, and alignment" 25. Vorhandene Methoden sehen für einen bestimmten methodischen Entscheidungspunkt möglicherweise mehrere Anforderungen vor, mit diesem PEF-Leitfaden soll jedoch (soweit möglich) für jeden Entscheidungspunkt nur eine Anforderung festgelegt bzw. sollen zusätzliche Anleitungen für konsistere, robustere und reproduzierbarere PEF-Studien gegeben werden.

Potenzielle Anwendungen von PEF-Studien lassen sich je nach internen oder externen Zielen unterteilen in

Tabelle 1 gibt einen Überblick über die vorgesehenen Anwendungen von PEF-Studien, bezogen auf die wichtigsten Anforderungen an die Durchführung von PEF-Studien laut diesem PEF-Leitfaden.

Tabelle 1: Hauptkriterien für PEF-Studien, bezogen auf die beabsichtigte Anwendung

Beabsichtigte Anwendungen Fest- legung von Ziel und Unter- suchungs- rahmen Scree- ning Erfüllung von Anfor- derungen an die Daten- qualität Multi- funktio- nalitäts- hier- archie Wahl der Wirkungs- abschätz- ungs- methoden Klassi- fikation und Charak- terisierung Nor- mierung Gewich- tung Aus- wertung der PEF- Ergebnisse Berichts- erstattungs- anfor- derungen Kritische Prüfung (1 Person) Kritische Prüfung (3 Personen) Erfordert PEFCR- Regel
Intern
(behauptete Konformität mit dem PEF-Leitfaden)
O E E O O O E F O F O F F
Extern B2B/B2C ohne Vergleiche / vergleichende Aussagen O E O O O O E F O O O E E
B2B/B2C
mit Vergleiche / vergleichende Aussagen
O E O O O O E F O O / O O
"O" = obligatorisch;

"E" = empfohlen (nicht obligatorisch);

"F" = fakultativ (nicht obligatorisch);

"/" = gegenstandslos

Anforderung an PEF-Studien

PEF-Studien müssen auf einem Lebenswegkonzept basieren.

1.2 Hinweise für die Verwendung dieses Leitfadens

Dieser Leitfaden enthält die zur Durchführung einer PEF-Studie erforderlichen Informationen. Das Informationsmaterial wird in der Reihenfolge der einzelnen Methodenphasen gegeben, die zur PEF-Berechnung durchlaufen werden müssen. Jeder Abschnitt beginnt mit einer allgemeinen Beschreibung der Phase sowie einem Überblick über die zu berücksichtigenden Aspekte, die anhand von Beispielen illustriert werden. "Anforderungen" beschreiben die methodologischen Vorgaben, die zur Durchführung einer ordnungsgemäßen Studie eingehalten werden "müssen/sollten". Sie stehen in einfach umrandeten Kasten und folgen auf Abschnitte mit einer allgemeinen Beschreibung. "Tipps" verweisen auf nicht verbindliche, aber empfohlene bewahrte Praktiken. Sie finden sich in hellblau unterlegten, mit einer durchgezogenen Linie umrandeten Kasten. Werden zusätzliche Anforderungen an die Aufstellung von PEFCR-Regeln gegeben, so finden sich diese am Ende des jeweiligen Abschnitts in doppelt umrandeten Kasten.

1.3 Grundsätze für PEF-Studien

Im Interesse konsistenter, robuster und reproduzierbarer PEF-Studien müssen bestimmte Kernprinzipien eingehalten werden. Diese Grundsätze fungieren als übergeordnete Leitlinien für die Anwendung der PEF-Methode. Sie müssen in jeder Phase einer PEF-Studie (bei der Festlegung der Ziele und des Untersuchungsrahmens, bei der Datenerhebung und Wirkungsabschätzung sowie bei der Berichterstattung und Überprüfung der Studienergebnisse) befolgt werden.

Anforderung an PEF-Studien

Benutzer dieses Leitfadens müssen bei der Durchführung einer PEF-Studie folgende Grundsätze befolgen:

(1) Relevanz

Alle Methoden und Daten, die zur PEF-Quantifizierung angewandt bzw. erhoben werden, müssen so weit wie möglich studienrelevant sein.

(2) Vollständigkeit

Zur PEF-Quantifizierung müssen alle unter Umweltgesichtspunkten relevanten Stoff-/Energieflüsse und andere Umwelteingriffe erfasst werden, die zur Einhaltung der festgelegten Systemgrenzen 26, der Datenanforderungen und der angewandten Wirkungsabschätzungsmethoden erforderlich sind.

(3) Konsistenz

Bei allen Schritten der PEF-Studie muss dieser Leitfaden streng eingehalten werden, um interne Konsistenz und Vergleichbarkeit mit ähnlichen Analysen zu gewährleisten.

(4) Genauigkeit

Es müssen alle erforderlichen Vorkehrungen getroffen werden, um Unsicherheiten in der Modellierung des Produktsystems 27 und bei der Ergebnisberichterstattung zu minimieren.

(5) Transparenz

PEF-Informationen müssen so offengelegt werden, dass potenzielle Nutzer die für die Entscheidungsfindung notwendigen Basisinformationen erhalten und Interessenträger die Robustheit und Zuverlässigkeit dieser Informationen beurteilen können.

Grundsätze für PEFCR-Regeln

1. Bezug zum PEF-Leitfaden

Zusätzlich zu den Anforderungen dieses PEF-Leitfadens gelten für PEF-Studien auch die in PEFCR-Regeln festgelegten Anforderungen an die Methode. Sind letztere spezifischer als die Anforderungen des PEF-Leitfadens, so müssen diese spezifischeren Anforderungen eingehalten werden.

2. Beteiligung ausgewählter Interessenträger

Der Prozess der Aufstellung von PEFCR-Regeln muss offen und transparent sein, und alle relevanten Interessenträger müssen gehört werden. Es sollten alle erforderlichen Vorkehrungen getroffen werden, um während des Prozesses Einigung zu erzielen (nach ISO 14020:2000, 4.9.1, Grundsatz 8). Die PEFCR-Regeln müssen einer Prüfung durch Fachkollegen (Peer Review) unterzogen werden.

3. Streben nach Vergleichbarkeit

Die Ergebnisse von PEF-Studien, die im Einklang mit diesem PEF-Leitfaden und der maßgeblichen PEFCR-Regel durchgeführt wurden, können als Grundlage für den Vergleich (bei Lebenswegbetrachtung) der Umweltleistung von Produkten ein und derselben Produktkategorie und als Grundlage für vergleichende Aussagen 28 (die für die Öffentlichkeit bestimmt sind) herangezogen werden. Die Vergleichbarkeit der Ergebnisse ist daher von entscheidender Bedeutung. Die für den Vergleich zur Verfügung gestellten Informationen müssen transparent sein, damit der Nutzer die immanenten Grenzen der Vergleichbarkeit des berechneten Ergebnisses verstehen kann (nach ISO 14025).

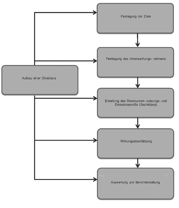
1.4 Aufbau einer PEF-Studie (Ökobilanz)

Zur Durchführung einer PEF-Studie im Einklang mit diesem Leitfaden müssen folgende Phasen durchlaufen werden - Festlegung der Ziele, Festlegung des Untersuchungsrahmens, Erstellung des Ressourcennutzungs- und Emissionsprofils (Sachbilanz), Wirkungsabschätzung sowie Auswertung und Berichterstattung (Abbildung 1).

Abbildung 1 Phasen einer PEF-Studie

2. Bedeutung der PEFCR-Regeln

2.1 Allgemeines

Über die allgemeinen Leitlinien und Anforderungen für PEF-Studien hinaus enthält dieser Leitfaden auch Anforderungen an die Aufstellung der Kategorieregeln zur Berechnung des Umweltfußabdrucks von Produkten (Product Environmental Footprint Category Rules, PEFCR). Diese PEFCR-Regeln werden für die Verbesserung der Reproduzierbarkeit, der Konsistenz (und somit der Vergleichbarkeit von PEF-Berechnungen innerhalb einer Produktkategorie 29) und der Relevanz von PEF- Studien eine wichtige Rolle spielen. Sie werden dazu beitragen, dass die wichtigsten Parameter der PEF-Studie stärker berücksichtigt werden, wodurch auch der Zeit-, Arbeits- und Kostensaufwand geringer wird.

Es sollte sichergestellt werden, dass PEFCR-Regeln in Einklang mit dem PEF-Leitfaden entwickelt werden und dass sie die Auflagen enthalten, die erfüllt sein müssen, um die Vergleichbarkeit, eine bessere Reproduzierbarkeit, die Konsistenz, Relevanz, Genauigkeit und Effizienz von PEF-Studien zu gewährleisten. PEFCR-Regeln sollten zum Ziel haben, den Schwerpunkt von PEF-Studien auf diejenigen Aspekte und Parameter zu lenken, die für die Ermittlung der Umweltleistung eines bestimmten Produkttyps am wichtigsten sind. Eine PEFCR-Regel kann Anforderungen dieses Leitfadens weiter präzisieren und um neue Anforderungen ergänzen, wenn der PEF-Leitfaden Wahlmöglichkeiten offen lässt.

PEF-Studien können auch ohne PEFCR-Regeln durchgeführt werden, wenn sie nicht für vergleichende Aussagen bestimmt sind, die sich an die Öffentlichkeit richten.

Anforderung an PEF-Studien

Gibt es keine PEFCR-Regeln, so müssen die Kernfragen, die von diesen abgedeckt würden (wie in diesem PEF-Leitfaden aufgelistet), in der PEF-Studie spezifiziert, begründet und ausführlich erläutert werden.

2.2 Bedeutung von PEFCR-Regeln und Bezug zu vorhandenen Produktkategorieregeln (PCR-Regeln)

PEFCR-Regeln sollen ausführliche technische Anleitungen für die Durchführung einer PEF-Studie für eine bestimmte Produktkategorie enthalten. Sie müssen weitere Spezifikationen für die Prozess- und/oder Produktebene beinhalten, insbesondere weitere Spezifikationen und Anleitungen für folgende Aspekte:

Alle diese Aspekte werden in diesem PEF-Leitfaden behandelt.

Gemäß der Definition der Norm ISO 14025:2006 beinhalten Produktkategorieregeln (PCR-Regeln) 31 Zusammenstellungen spezifischer Regeln, Anforderungen und Leitlinien, die der Erstellung von "Typ III-Umweltdeklarationen" für Produktkategorien dienen (d. h. für Waren und/oder Dienstleistungen mit gleichwertigen Funktionen). "Typ III-Umweltdeklarationen" sind quantitative, auf Ökobilanzen beruhende Aussagen zu den Umweltaspekten 32 einer bestimmten Ware oder Dienstleistung, z.B. quantitative Angaben zu potenziellen Umweltwirkungen.

Die Norm ISO 14025:2006 beschreibt das Verfahren für die Aufstellung und Prüfung von PCR-Regeln und enthält Anforderungen in Bezug auf die Vergleichbarkeit verschiedener sogenannter "Typ III-Umweltdeklarationen". Typ III-Umweltdeklarationen können z.B. eine potenzielle Anwendung einer PEF-Studie sein.

Die Anleitungen für die Aufstellung von PEFCR-Regeln basieren auf dem Mindestinhalt einer PCR-Regel entsprechend den Anforderungen von ISO 14025. Nach ISO 14025 umfassen PCR-Regeln unter anderem Folgendes (ohne jedoch darauf beschränkt zu sein):

Stehen PCR-Regeln aus anderen Systemen zur Verfügung, so können diese im Einklang mit den Anforderungen dieses PEF-Leitfadens als Grundlage für die Aufstellung einer PEFCR-Regel herangezogen werden. 36

Anforderung an die Aufstellung von PEFCR-Regeln

PEFCR-Regeln sollten soweit möglich und unter Berücksichtung der unterschiedlichen Anwendungskontexte mit bestehenden internationalen Leitfäden für Produktkategorieregeln im Einklang stehen.

2.3 Strukturierung von PEFCR-Regeln auf Basis der Güterklassifikation in Verbindung mit den Wirtschaftszweigen (CPA)

PEFCR-Regeln beschreiben, welche Art von Lebensweginformationen über ein Produkt anzugeben ist und wie diese Informationen generiert werden müssen. Für die Codierung und Definition der Informationsmodule, die zur Repräsentation des Produktlebenswegs verwendet werden, muss die Güterklassifikation in Verbindung mit den Wirtschaftszweigen (CPA, siehe Abbildung 2) verwendet werden.

CPA-Produktkategorien beziehen sich auf Tätigkeiten, wie sie nach NACE-Codes (d. h. nach der statistischen Klassifikation der Wirtschaftstätigkeiten in der Europäischen Gemeinschaft) definiert sind. Da jedes CPA-Produkt nur einer NACE- Tätigkeit zugeordnet ist, entspricht die CPA-Struktur auf allen Ebenen der NACE-Struktur.

NACE hat folgende hierarchische Struktur (NACE Rev. 2, 2008 37, Seite 15):

  1. Positionen, die mit einem alphabetischen Code gekennzeichnet sind (Abschnitte)
  2. Positionen, die mit einem zweistelligen numerischen Code gekennzeichnet sind (Abteilungen)
  3. Positionen, die mit einem dreistelligen numerischen Code gekennzeichnet sind (Gruppen)
  4. Positionen, die mit einem vierstelligen numerischen Code gekennzeichnet sind (Klassen)

Die Internationale Standardklassifikation der Wirtschaftszweige (International Standard Industrial Classification, ISIC) und NACE haben auf den höchsten Ebene denselben Code; NACE ist auf den unteren Ebenen jedoch detaillierter. Da der NACE-Code im Kontext dieser Studie für die Sektorebene gilt, muss mindestens ein zweistelliger numerischer Code (d. h. Abteilungsebene) zugeteilt werden 38. Dies steht im Einklang mit dem ISIC-System.

Die Anwendung dieses Ansatzes auf eine PEFCR-Regel wird nachstehend am Beispiel "Milch und Erzeugnisse auf Milchbasis" illustriert. Der zweistellige Code (Abteilungen) definiert eine industriespezifische Produktgruppe (z.B. Abteilung 10 - Nahrungsmittel), unter der eine Reihe einzelner Erzeugnisse codiert ist (z.B. Gruppe 10.51.1 - Flüssige Milch und flüssiger Rahm, verarbeitet) (siehe Abbildung 2). Der zweistellige Code (und manchmal der einstellige Code) können also benutzt werden, um industriespezifische Informationsmodule zu definieren, die miteinander kombiniert spezifische Produktlebenswege horizontal strukturieren. Jeder dieser Codes umfasst auch eine eingebettete vertikale Struktur, die von einer allgemeinen Produktgruppe bis hin zu spezifischeren individuellen Produkten reicht.

Abbildung 2 Grundzüge des CPA-Systems

Anforderung an die Aufstellung von PEFCR-Regeln

PEFCR-Regeln müssen sich mindestens auf einen zweistelligen CPA-Nummerncode (Abteilung) stützen (Standardoption). (Berechtigte) Abweichungen sind jedoch zulässig (z.B. dreistellige Codes). Beispielsweise sind mehr als zwei Stellen notwendig, um die Komplexität des Sektors zu demonstrieren. Werden mit unterschiedlichen CPA-Codes multiple Produktionsmethoden für ähnliche Produkte definiert, so muss die PEFCR-Regel all diesen CPA-Codes Rechnung tragen.

3. Festlegung des Ziels der PEF-Studie

3.1 Allgemeines

Die Festlegung des Ziels ist der erste Schritt einer PEF-Studie und gibt den Gesamtstudienkontext vor. Eine genaue Zielvorgabe gewährleistet, dass die Untersuchungsziele, Methoden und Ergebnisse sowie die beabsichtigten Anwendungen optimal aufeinander abgestimmt sind und alle Studienteilnehmer eine gemeinsame Vision verfolgen. Sich für die Benutzung des PEF-Leitfadens zu entscheiden, bedeutet, dass bestimmte Aspekte der Zielfestlegung bereits im Voraus feststehen. Dennoch ist es wichtig, sich die Zeit zu nehmen, Ziele sorgfältig zu erwägen und auszuformulieren, um den Erfolg der PEF-Studie zu gewährleisten.

Bei der Zielfestlegung ist es wichtig, die vorgesehenen Anwendungen, den Grad der Untersuchungstiefe und die Stringenz der Studie vorzugeben. Dies sollte sich in den festgelegten Studiengrenzen widerspiegeln (Phase der Festlegung des Untersuchungsrahmens). Für Untersuchungen, die z.B. auf Beschaffung zu geringsten Umweltkosten, Produktdesign, Benchmarking und Berichterstattung ausgerichtet sind, werden quantitative Studien erforderlich sein, die mit den Untersuchungsanforderungen dieses PEF-Leitfadens in Einklang stehen. Innerhalb einer PEF-Studie sind auch kombinierte Ansätze möglich, wenn beispielsweise nur bestimmte Teile der Lieferkette quantitativ untersucht werden müssen, während bei anderen Teilen eine qualitative Beschreibung potenziell kritischer Punkte (Hotspots) ausreicht (Beispiel: quantitative Cradle-to-Gate-Untersuchung 39 kombiniert mit qualitativen Beschreibungen von Gate-to-Grave 40-Umweltaspektenoder mit quantitativen Untersuchungen der Nutzungs- und Lebensendphasen bei ausgewählten repräsentativen Produkttypen).

Anforderung an PEF-Studien

Bei der Festlegung der Ziele einer PEF-Studie muss Folgendes berücksichtigt werden:

Beispiel - Umweltfußabdruck eines T-Shirts: Zielfestlegung

Aspekte Detail
Beabsichtigte Anwendung(en): Weitergabe von Produktinformationen an Kunden
Gründe für die Durchführung der Studie und Entscheidungskontext: Reaktion auf eine Kundenforderung
Offenlegung der Vergleichsergebnisse gegenüber der Öffentlichkeit: Nein, Angaben werden zwar öffentlich zugänglich gemacht, sollen aber nicht für Vergleiche oder vergleichende Aussagen verwendet werden.
Zielgruppe: Externes Fachpublikum, Business-to-Business.
Prüfung: Unabhängiger externer Prüfer, Herr Y
Auftraggeber der Studie: Unternehmen G GmbH

Zusätzliche Anforderung an die Aufstellung von PEFCR-Regeln

PEFCR-Regeln müssen die Prüfungsauflagen für eine PEF-Studie spezifizieren.

4. Festlegung des Untersuchungsrahmens der PEF-Studie

4.1 Allgemeines

Im Rahmen der Festlegung des Untersuchungsrahmens der PEF-Studie werden das zu bewertende System und die Untersuchungsauflagen ausführlich beschrieben.

Anforderung an PEF-Studien

Die Festlegung des Untersuchungsrahmens einer PEF-Studie muss sich nach den festgelegten Studienzielen richten und Folgendes einschließen (siehe ausführlichere Erläuterung in den folgenden Abschnitten):

4.2 Untersuchungseinheit und Referenzfluss

Die Benutzer dieses PEF-Leitfadens müssen die Untersuchungseinheit und den Referenzfluss für die PEF-Studie festlegen. Die Untersuchungseinheit entspricht einer qualitativen und quantitativen Beschreibung der Funktion(en) und der Lebensdauer des Produkts.

Anforderung an PEF-Studien

Die Untersuchungseinheit für eine PEF-Studie muss unter Berücksichtigung folgender Aspekte festgelegt werden:

Zusätzliche Anforderung an die Aufstellung von PEFCR-Regeln

PEFCR-Regeln müssen die Untersuchungseinheit(en) spezifizieren.

Beispiel:

Anleitung/Anforderung: Funktionelle Einheit definieren Bezeichnet und beziffert die qualitativen und quantitativen Aspekte der Funktion(en) des Produkts in Beantwortung der Fragen "was", "wie viel", "wie gut" und "wie lange ".

Beispiel: Funktionelle Einheit definieren

Funktionelle Einheit T-Shirt

(WAS) T-Shirt (Durchschnitt für Größen S, M, L) aus Polyester,

(WIE VIEL) Ein T-Shirt,

(WIE GUT) Einmal wöchentlich tragen und bei 30 Grad in der Waschmaschine waschen

(WIE LANGE) 5 Jahre.

Anmerkung:

Bestimmte Zwischenprodukte können mehrere Funktionen haben. Es kann erforderlich sein, diese zu ermitteln und eine Auswahl zu treffen.

Der Referenzfluss ist die Produktmenge, die nötig ist, um die festgelegte Funktion zu bieten. Alle anderen Input 44- und Output 45-Flüsse im Rahmen der Untersuchung beziehen sich quantitativ auf diesen Referenzfluss. Dieser kann als direkter Bezug zur Untersuchungseinheit oder produktorientierter ausgedrückt werden.

Anforderung an PEF-Studien

Bezogen auf die Untersuchungseinheit muss ein angemessener Referenzfluss bestimmt werden. Die quantitativen Input- und Output-Daten, die unterstützend zur Untersuchung erhoben werden, müssen mit Bezug auf diesen Referenzfluss berechnet werden.

Beispiel:

Referenzfluss: 160 g Polyester

4.3 Systemgrenzen für PEF-Studien

Die Grenzen des Produktionssystems bestimmen, welche Abschnitte des Lebenswegs des Produkts und welche damit verbundenen Prozesse zum untersuchten System gehören (d. h. erforderlich sind, damit das System seine Funktion, wie durch die Untersuchungseinheit definiert, erfüllen kann). Die Grenze des zu bewertenden Produktsystems muss daher genau festgelegt werden.

Diagramm der Systemgrenzen (empfohlen)

Ein Diagramm der Systemgrenzen oder ein Fließdiagramm ist eine schematische Darstellung des untersuchten Systems. Es illustriert, welche Abschnitte des Lebensweges des Produkts in die Untersuchung aufgenommen und welche ausgeschlossen werden. Ein solches Diagramm kann nützlich sein, um die Grenzen des Systems zu bestimmen und die anschließende Datenerhebung zu organisieren.

TIPP: Die Erstellung eines Systemgrenzendiagramms ist nicht obligatorisch, wird aber dringend empfohlen. Das Diagramm erleichtert die Definition des Untersuchungsgegenstands und die Strukturierung der Untersuchung.

Anforderung an PEF-Studien

Die Systemgrenze muss unter Berücksichtigung der beabsichtigten Anwendung der Studie und der logischen Reihenfolge der Lieferkette bestimmt werden und von Cradle-to-Grave 46, d. h. von der Wiege bis zur Bahre, sämtliche Phasen (von der Gewinnung der Rohstoffe 47 über Verarbeitung, Produktion, Vertrieb, Lagerung und Nutzung bis hin zur Behandlung des Produkts am Ende seiner Lebensdauer einschließen. Die Systemgrenzen müssen alle Prozesse umfassen, die die Produktlieferkette betreffen, auf die sich die Untersuchungseinheit bezieht.

Die innerhalb der Systemgrenzen ablaufenden Prozesse müssen in Vordergrundprozesse (d. h. Kernprozesse des Produktlebenswegs, bei denen ein direkter Zugang zu Informationen möglich ist 48) und Hintergrundprozesse (d. h. die Prozesse des Produktlebenswegs ohne direkten Zugang zu Informationen 49) unterteilt werden.

Der Untersuchungsrahmen sollte ein Diagramm der Systemgrenzen einschließen.

Zusätzliche Anforderungen an die Aufstellung von PEFCR-Regeln

PEFCR-Regeln müssen die Systemgrenzen für PEFCR-Studien spezifizieren, einschließlich der relevanten Lebenswegphasen und -prozesse, die generell jeder Phase zugeordnet werden sollten (dazu gehören auch zeitliche, räumliche und technologische Spezifikationen). Jede Abweichung vom Standardansatz "Cradle to Grave" (von Wiege zu Bahre) muss genau erläutert und begründet werden, z.B. der Ausschluss der Nutzungsphase, wenn die Nutzung unbekannt ist, oder der Ausschluss der Lebensendphase bei Zwischenprodukten 50.

PEFCR-Regeln müssen nachgelagerte 51 Szenarien (Nachketten) spezifizieren, damit Vergleichbarkeit und Konsistenz der PEF-Studien gewährleistet sind.

Kompensationsprojekte (Offsets)

Aktivitäten dritter Parteien zur Minderung von Treibhausgasemissionen, z.B. im Rahmen von Regelungen des Kyoto-Protokolls - wie der Mechanismus für umweltverträgliche Entwicklung (Clean Development Mechanism, CDM), die gemeinsame Projektumsetzung (Joint Implementation, JI), Emissionshandelssysteme (EHS) - oder im Rahmen von freiwilligen Regelungen, werden oft als "Kompensationsprojekte" oder "Offsets" bezeichnet. "Offsets" sind für sich stehende THG- Emissionsreduktionen, die genutzt werden, um Treibhausgasemissionen andernorts wieder wettzumachen (d. h. zu kompensieren), z.B. um freiwillige oder verbindliche Reduktionsziele oder Emissionsobergrenzen einzuhalten. Sie werden anhand eines Referenzwertes berechnet, der der hypothetischen Menge an Treibhausgasen entspricht, die ohne das Kompensationsprojekt ausgestoßen worden waren. Beispiele für Kompensationsprojekte sind Emissionsneutralisierungen im Rahmen des CDM-Mechanismus, CO2-Gutschriften und andere systemexterne Kompensationsprojekte.

Anforderung an PEF-Studien

"Offsets" dürfen nicht in die PEF-Studie aufgenommen werden, können aber als "Zusätzliche Umweltinformation" separat angeführt werden.

4.4 Wahl der EF-Wirkungskategorien und der EF-Wirkungsabschätzungsmethoden

EF-Wirkungskategorien 52 sind bestimmte Kategorien von Wirkungen, die im Rahmen einer PEF-Studie untersucht werden. Sie betreffen in der Regel die Ressourcennutzung und Emissionen umweltschädlicher Stoffe (wie Treibhausgase und toxische Chemikalien), die auch der menschlichen Gesundheit schaden können. EF-Wirkungsabschätzungsmethoden basieren auf Modellen für die Quantifizierung der Kausalzusammenhange zwischen den Stoff-/Energieinputs und den Emissionen, die für den (im Ressourcennutzungs- und Emissionsprofil bilanzierten) Produktlebensweg und die jeweils untersuchten EF-Wirkungskategorie 53 relevant sind. Jeder Kategorie entspricht somit ein bestimmtes unabhängiges EF- Wirkungsabschätzungsmodell.

Zweck der EF-Wirkungsabschätzung 54 ist es, die bilanzierten Daten des Ressourcennutzungs- und Emissionsprofils entsprechend ihrem jeweiligen Beitrag zur betreffenden EF-Wirkungskategorie zu gruppieren und zu aggregieren. So entsteht die notwendige Basis für die Auswertung der EF-Ergebnisse und die Erfüllung der Ziele der PEF-Studie (z.B. Identifizierung von kritischen Punkten (Hotspots) in der Lieferkette oder "Optionen" für Verbesserungen). Die gewählten EF-Wirkungskategorien sollten daher umfassend sein und alle relevanten Umweltaspekte der Lieferkette des untersuchten Produkts abdecken.

Tabelle 2 zeigt eine Standardliste der EF-Wirkungskategorien und der anzuwendenden Wirkungsabschätzungsmethoden 55. Kapitel 6 enthält genauere Anleitungen zur Berechnung dieser Wirkungen.

Tabelle 2: Standard-EF-Wirkungskategorien (mit den jeweiligen EF-Wirkungskategorie-Indikatoren) und EF-Wirkungsabschätzungsmodellen für PEF-Studien

EF-Wirkungskategorie EF-Wirkungsabschätzungsmodell EF-Wirkungskategorie-
Indikatoren
Quelle
Klimaänderung Berner Modell - Treibhauspotenziale (Global Warming Potential, GWP) über einen Zeithorizont von 100 Jahren kg CO2-Äquivalent Weltklimarat (IPCC), 2007.
Abbau der Ozonschicht EDIP-Modell auf Basis der ODP-Werte der Weltorganisation für Meteorologie (WOM) über einen unbegrenzten Zeithorizont kg CFC-11 *-Äquivalent WOM, 1999
Ökotoxizität - Süßwasser USEtox-Modell CTUe (Toxizitätsvergleichseinheit für Ökosysteme) Rosenbaum et al., 2008
Humantoxizität - kanzerogene Folgen USEtox-Modell CTUh (Toxizitätsvergleichseinheit für Menschen) Rosenbaum et al., 2008
Humantoxizität - nichtkanzerogene Folgen USEtox-Modell CTUh (Toxizitätsvergleichseinheit für Menschen) Rosenbaum et al., 2008
Feinstaub/anorganische Emissionen RiskPoll-Modell kg PM2,5- ** Äquivalent Humbert, 2009
Ionisierende Strahlung - Auswirkungen auf die menschliche Gesundheit Human Health effect model kg U 235 -Äquivalent (Luft) Dreicer et al., 1995
Fotochemische Bildung von Ozon LOTOS-EUROS-Modell kg NMVOC- *** Äquivalent Van Zelm et al., 2008, wie implementiert in ReCiPe
Versauerung Accumulated Exceedance model mol H+-Äquivalent Seppälä et al.,2006; Posch et al., 2008
Eutrophierung - Land Accumulated Exceedance model mol N-Äquivalent Seppälä et al.,2006; Posch et al., 2008
Eutrophierung - Wasser EUTREND-Modell Süßwasser: kg CO2-Äquivalent Meerwasser: kg N- Äquivalent Struijs et al., 2009; wie implementiert in ReCiPe
Ressourcenerschöpfung - Wasser Schweizer Methode der ökologischen Knappheit m3 Wasserverbrauch im Verhältnis zur lokaler Wasserknappheit Frischknecht et al., 2008
Ressourcenerschöpfung - mineralisch, fossil CML2002-Modell kg Antimon-Äquivalent van Oers et al., 2002
Landnutzungsänderungen Organische Materie im Boden (SOM-Modell) kg (Defizit) Milà i Canals et al., 2007
*) CFC-11 = Trichlorfluormethan, auch Freon 11 oder R11 genannt, ist ein Chlorfluorkohlenstoff

**) PM2, 5 = Feinstaub-Partikel mit einem Durchmesser von 2,5 µm oder weniger.

***) NMVOC = flüchtige organische Verbindungen außer Methan

Die Benutzer dieses PEF-Leitfadens können sich je nach Produktsystem oder beabsichtigter Anwendung für ein engeres Spektrum an EF-Wirkungskategorien entscheiden. Derartige Ausschlüsse sollten durch geeignete Dokumente beispielsweise aus folgenden Quellen unterstützt werden (die Liste ist nicht erschöpfend):

Anforderung an PEF-Studien

Die Auswahl der EF-Wirkungskategorien sollte umfassend sein und alle relevanten Umweltaspekte der Lieferkette des untersuchten Produktes abdecken. Bei einer PEF-Studie müssen alle angegebenen Standard-EF-Wirkungskategorien und die entsprechenden angegebenen EF-Wirkungsabschätzungsmodelle angewendet werden. Jeder Ausschluss muss im PEF-Bericht ausführlich dokumentiert, begründet, beschrieben und durch geeignete Unterlagen belegt werden.

Der Einfluss eines Ausschlusses auf die Endergebnisse, insbesondere in Bezug auf die reduzierte Vergleichbarkeit mit anderen PEF-Studien, muss in der Auswertungsphase er6rtert und angegeben werden. Ausschlüsse dieser Art sind prüfungspflichtig.

Zusätzliche Anforderung an die Aufstellung von PEFCR-Regeln

PEFCR-Regeln müssen jeden Ausschluss von Standard-EF-Wirkungskategorien spezifizieren und begründen; dies gilt vor allem für Ausschlüsse, die die Vergleichbarkeit betreffen.

4.5 Auswahl zusätzlicher Umweltinformationen, die für den PEF zu berücksichtigen sind

Ein Produkt kann potenziell relevante Umweltauswirkungen haben, die von den allgemein anerkannten lebenswegbasierten EF-Wirkungsabschätzungsmodellen nicht erfasst werden. Es ist wichtig, dass diese Umweltauswirkungen soweit wie möglich berücksichtigt werden. Beispielsweise können sich Landnutzungsänderungen an einem bestimmten Standort oder im Rahmen einer bestimmten Tätigkeit auf die Biodiversität auswirken. Dies kann die Anwendung zusätzlicher EF- Wirkungskategorien, die nicht auf der Standardliste dieses PEF-Leitfadens stehen, oder sogar zusätzliche qualitative Beschreibungen erforderlich machen, wenn sich die Verbindung der Auswirkungen zur Produktlieferkette nicht quantifizieren lasst. Solche zusätzlichen Methoden sollten als Ergänzung der Standardliste von EF-Wirkungskategorien angesehen werden.

Bestimmte Produkte werden möglicherweise in Unternehmen produziert, die in Meeresnahe liegen. Ihre Emissionen könnten sich daher anstatt auf Süßwasser direkt auf die Meeresgewässer auswirken. Da die Standardliste der EF-Wirkungskategorien nur Ökotoxizität infolge von Emissionen in Süßgewässer vorsieht, ist es wichtig, auch Emissionen zu berücksichtigen, die direkt in Meeresgewässer erfolgen. Diese Emissionen müssen auf Elementarebene erfasst werden, da es zurzeit kein entsprechendes Wirkungsabschätzungsmodell gibt.

Zusätzliche Umweltinformationen können Folgendes umfassen (die Liste ist nicht erschöpfend):

  1. Stücklistendaten;
  2. Informationen über Zerlegbarkeit, Recyclingfähigkeit, Verwertbarkeit, Wiederverwendbarkeit und Ressourceneffizienz;
  3. Informationen über die Verwendung gefährlicher Stoffe;
  4. Informationen über die Entsorgung gefährlicher/nicht gefährlicher Abfälle;
  5. Informationen über den Energieverbrauch;
  6. Informationen über lokale/standortspezifische Auswirkungen, z.B. lokale Auswirkungen auf Versauerung, Eutrophierung und Biodiversität;
  7. Andere relevante Umweltinformationen über die betreffenden Tätigkeiten und/oder Standorte sowie über den Produktoutput.

Anforderung an PEF-Studien

Wenn die Standardliste der EF-Wirkungskategorien oder die Standard-Wirkungsabschätzungsmodelle die potenziellen Umweltauswirkungen des untersuchten Produkts nicht ausreichend abdecken, müssen alle produktrelevanten (qualitativen/ quantitativen) Umweltaspekte auch unter "Zusätzliche Umweltinformationen" erfasst werden. Sie dürfen die verbindlichen Wirkungsabschätzungsmodelle für die Standard-EF-Wirkungskategorien jedoch nicht ersetzen. Die unterstützenden Modelle für diese zusätzlichen Kategorien sowie die entsprechenden Indikatoren müssen mit eindeutigen Verweisen versehen und dokumentiert werden.

Zusätzliche Umweltinformationen müssen

Direkt ins Meerwasser erfolgende Emissionen müssen (auf Sachbilanzebene) unter "Zusätzliche Umweltinformationen" erfasst werden.

Werden zur Unterstützung der Auswertung einer PEF-Studie zusätzliche Umweltinformationen herangezogen, so müssen alle Daten, die zur Beschaffung dieser Informationen erforderlich sind, dieselben Qualitätsanforderungen erfüllen, die auch für die Daten zur Berechnung der PEF-Ergebnisse gelten (siehe Abschnitt 5.6 56).

Zusätzliche Umweltinformationen dürfen sich nur auf Umweltprobleme beziehen. Informationen und Anweisungen, z.B. Sicherheitsdatenblatter, die keinen Bezug zur Umweltleistung des Produkts haben, dürfen nicht Teil eines PEF sein. Auch Informationen über rechtliche Anforderungen dürfen nicht erfasst werden.

Zusätzliche Anforderung an die Aufstellung von PEFCR-Regeln

PEFCR-Regeln müssen in die PEF-Studie aufzunehmende zusätzliche Umweltinformationen spezifizieren und begründen. Diese zusätzlichen Informationen müssen separat von den lebenswegbasierten PEF-Ergebnissen angegeben und alle Methoden und Annahmen müssen genau dokumentiert werden. Bei zusätzlichen Umweltinformationen kann es sich um quantitative und/oder qualitative Angaben handeln.

Zusätzliche Umweltinformationen können Folgendes umfassen (die Liste ist nicht erschöpfend):

4.6 Annahmen/Grenzen

Da die Untersuchungen im Rahmen einer PEF-Studie an bestimmte Grenzen stoßen können, müssen Annahmen aufgestellt werden. So ist es beispielsweise möglich, dass generische Daten 59 die Realität des untersuchten Produkts nicht vollständig repräsentieren und angepasst werden müssen.

Anforderung an PEF-Studien

Alle Grenzen und Annahmen müssen auf transparente Weise angegeben werden.

Zusätzliche Anforderungen an PEFCR-Regeln

PEFCR-Regeln müssen auf produktkategoriespezifische Grenzen verweisen und die zur Überwindung dieser Grenzen notwendigen Annahmen aufstellen.

5. Erstellung und Aufzeichnung des Ressourcennutzungs- und Emissionsprofils

5.1 Allgemeines

Als Grundlage für die Modellierung des Umweltfußabdrucks von Produkten muss eine Bilanz (Profil) aller Stoff-/Energiestrome auf der Inputseite und aller Emissionen in Luft, Wasser und Boden auf der Outputseite der Produktlieferkette erstellt werden, die als Ressourcennutzungs- und Emissionsprofil bezeichnet wird 60.

Idealerweise sollte das Modell für die "Produktlieferkette" auf Basis einrichtungs- oder produktspezifischer Daten erstellt werden (d. h. Modellierung des genauen Lebenswegs mit Illustration der Lieferkette und der Nutzungs- und Lebensendphasen). In der Praxis sollten grundsätzlich und wann immer möglich direkt erhobene einrichtungsspezifische Bilanzdaten verwendet werden. Für Prozesse, bei denen das Unternehmen keinen direkten Zugang zu spezifischen Daten hat (d. h. Hintergrundprozesse), werden in der Regel generische Daten 61 verwendet. Es gilt jedoch als gute Praxis, auf Daten zuzugreifen, die bei den Lieferanten der relevantesten Produkte direkt erhoben wurden, es sei denn, generische Daten sind repräsentativer oder besser geeignet.

Das Ressourcennutzungs- und Emissionsprofil muss sich auf die folgenden Klassifikationen 62 der untersuchten Flüsse stützen:

Alle nichtelementaren Flüsse im Ressourcennutzungs- und Emissionsprofil müssen in Elementarflüsse umgewandelt werden. So sind beispielsweise Abfallstrome nicht nur in Kilogramm Haushaltsabfall oder gefährlicher Abfall anzugeben, sondern müssen auch die auf die Behandlung der festen Abfälle zurückzuführenden Emissionen in Wasser, Luft und Boden umfassen. Dies ist für die Vergleichbarkeit von PEF-Studien unerlässlich. Diese Erstellung des Ressourcennutzungs- und Emissionsprofils ist abgeschlossen, wenn alle Flüsse als Elementarflüsse ausgedrückt sind.

TIPP: Dokumentierung der Datenerhebung ist sinnvoll, um die Datenqualität im Zeitverlauf zu verbessern, eine kritische Prüfung 63 vorzubereiten und künftige Produktbilanzen zu überarbeiten, um Änderungen der Produktionsmethoden Rechnung zu tragen. Um sicherzustellen, dass alle relevanten Informationen dokumentiert werden, kann die Aufstellung eines Datenmanagementplans bereits zu Beginn der Bilanzierung hilfreich sein (siehe Anhang II).

Das Ressourcennutzungs- und Emissionsprofil für eine PEF-Studie kann, wie in Abbildung 3 erläutert, in einem Zwei- Schritt-Verfahren erstellt werden. Der erste Schritt ist nicht verbindlich, wird aber dringend empfohlen.

Abbildung 3 Zwei-Schritt-Verfahren zur Erstellung des Ressourcennutzungs- und Emissionsprofils

Anforderung an PEF-Studien

Alle Ressourcennutzungen und Emissionen, die mit den Lebenswegphasen innerhalb der festgelegten Systemgrenzen verbunden sind, müssen im Ressourcennutzungs- und Emissionsprofil erfasst werden. Die Flüsse müssen in "Elementarflüsse" und "nichtelementare (d. h. komplexe) Flüsse" gruppiert werden. Alle nichtelementaren Flüsse im Ressourcennutzungs- und Emissionsprofil müssen anschließend in Elementarflüsse umgewandelt werden.

5.2 Screening (empfohlen)

Als erster Schritt für die Erstellung des Ressourcennutzungs- und Emissionsprofils wird dringend ein "Screening" empfohlen, denn es hilft, die Datenerhebung und die Datenqualitätsanforderungen auf das Ressourcennutzungs- und Emissionsprofil als solches zu fokussieren.

Anforderung an PEF-Studien

Für die Durchführung eines (dringend empfohlenen) Screenings müssen leicht zugängliche spezifische und/oder generische Daten verwendet werden, die die Anforderungen an die Datenqualität gemäß Abschnitt 5.6 erfüllen. Alle für das Ressourcennutzungs- und Emissionsprofil zu berücksichtigenden Prozesse und Aktivitäten müssen beim Screening erfasst werden. Jeder Ausschluss von Lieferkettenphasen muss ausführlich begründet und dem Prüfverfahren unterzogen werden; der Einfluss ausgeschlossenen Phasen auf die Endergebnisse muss argumentiert werden.

Bei Lieferkettenphasen, für die keine quantitative EF-Wirkungsabschätzung vorgesehen ist, muss für das Screening auf die vorhandene Literatur und andere Quellen zurückgegriffen werden, um für die Umwelt potenziell bedeutsame Prozesse qualitativ beschreiben zu können. Diese qualitativen Beschreibungen müssen unter "Zusätzliche Umweltinformationen" angegeben werden.

Zusätzliche Anforderung an die Aufstellung von PEFCR-Regeln

PEFCR-Regeln müssen alle zu berücksichtigenden Prozesse und die entsprechenden Datenqualitäts- und Prüfungsanforderungen spezifizieren, wobei letztere über die Anforderungen dieses PEF-Leitfadens hinausgehen können. Sie müssen auch vorgeben, für welche Prozesse spezifische Daten erforderlich sind und für welche Prozesse generische Daten verwendet werden dürfen oder müssen.

5.3 Datenmanagementplan (fakultativ)

Ein Datenmanagementplan kann für die Verwaltung der Daten und die Überwachung des Prozesses der Erstellung des Ressourcennutzungs- und Emissionsprofils für ein Produkt sinnvoll sein.

Der Datenmanagementplan kann Folgendes umfassen:

Weitere Empfehlungen für mögliche Ansätze zur Aufstellung eines Datenmanagementplans finden Sie in Anhang II.

5.4 Daten für das Ressourcennutzungs- und Emissionsprofil

Anforderung an PEF-Studien

Jede Ressourcennutzung und alle Emissionen, die mit den Lebenswegphasen innerhalb der festgelegten Systemgrenzen verbunden sind, müssen im Ressourcennutzungs- und Emissionsprofil erfasst werden.

Die folgenden Elemente müssen für das Ressourcennutzungs- und Emissionsprofil berücksichtigt werden:

Zusätzliche Anforderung an die Aufstellung von PEFCR-Regeln

PEFCR-Regeln sollten ein oder mehrere Beispiele für die Erstellung des Ressourcennutzungs- und Emissionsprofils geben und Folgendes spezifizieren:

Diese Spezifikationen können auf eine oder mehrere Lieferkettenphasen, Prozesse oder Aktivitäten angewendet werden, damit die Einheitlichkeit der Datenerhebung und Berichterstattung gewährleistet ist. Die PEFCR-Regel kann für wichtige vorgelagerte, Gate-to-Gate 64- oder nachgelagerte Phasen strengere Datenanforderungen spezifizieren, als sie in diesem PEF-Leitfaden festgelegt sind.

Für Modellierungsprozesse/-tätigkeiten innerhalb des Kernmoduls (d. h. Gate-to-Gate-Phase) muss die PEFCR-Regel auch Folgendes vorgeben:

Sieht die PEFCR-Regel auch Abweichungen von der Standard-Cradle-to-Grave-Systemgrenze vor (sieht sie beispielsweise eineCradle-to-Gate-Systemgrenze vor), so muss spezifiziert werden, wie die Stoff-/Energiebilanzen im Ressourcennutzungs- und Emissionsprofil zu verrechnen sind.

5.4.1 Beschaffung und Vorbehandlung von Rohstoffen (Cradle-to-Gate) 65

Die Phase der Beschaffung und Vorbehandlung von Rohstoffen beginnt, wenn Ressourcen aus der Natur (cradle) entnommen werden, und endet, wenn die Produktbestandteile durch das Werkstor (gate) in die Einrichtung gelangen, in der das Produkt hergestellt wird. Prozesse in dieser Phase umfassen u. a.

5.4.2 Investitionsgüter

Beispiele für Investitionsgüter, die berücksichtigt werden müssen:

Investitionsgüter müssen linear abgeschrieben werden. Berücksichtigt werden muss die erwartete Lebensdauer der Investitionsgüter (und nicht die Zeit, die erforderlich ist, um einen ökonomischen Buchwert von 0 zu erreichen).

5.4.3 Produktion 68

Die Produktionsphase beginnt, wenn die Produktbestandteile am Produktionsstandort eintreffen, und endet, wenn das fertige Produkt die Produktionseinrichtung verlässt. Beispiele für produktionsbezogene Tätigkeiten:

5.4.4 Produktvertrieb und Lagerung 68

Die Produkte werden an Nutzer vertrieben und können an verschiedenen Punkten entlang der Lieferkette gelagert werden. Beispiele für mit Vertrieb und Lagerung zusammenhängende, zu berücksichtigende Prozesse (die Liste ist nicht erschöpfend):

5.4.5 Nutzungsphase 68

Die Nutzungsphase beginnt, wenn der Verbraucher oder Endnutzer das Produkt in Besitz nimmt, und endet, wenn das benutzte Produkt ausrangiert wird, um zu einer Recycling- oder Abfallbehandlungseinrichtung verbracht zu werden. Beispiele für zu berücksichtigende Prozesse der Nutzungsphase (die Liste ist nicht erschöpfend):

Das Nutzungsszenario muss auch berücksichtigen, ob die Nutzung der untersuchten Produkte die Systeme, in denen sie benutzt werden, möglicherweise verändert. Energieverbrauchende Produkte könnten z.B. Einfluss auf die für die Heizung/Kühlung eines Gebäudes erforderliche Energie haben, oder das Gewicht einer Autobatterie könnte den Kraftstoffverbrauch des Autos beeinflussen. Die folgenden Quellen für technische Informationen über das Nutzungsszenario sollten berücksichtigt werden (die Liste ist nicht erschöpfend):

Anmerkung: Die vom Hersteller empfohlene Methode für die Nutzungsphase (z.B. Backen in einem Ofen bei einer bestimmten Temperatur für eine bestimmte Zeit) kann als Grundlage für die Festlegung der Nutzungsphase eines Produkts dienen. Das tatsächliche Nutzungsmuster kann jedoch von der Empfehlung abweichen; es sollte in jedem Fall verwendet werden, wenn entsprechende Informationen vorliegen.

Anforderung an PEF-Studien

Wenn keine Methode für die Festlegung der Nutzungsphase von Produkten nach den Verfahrensregeln dieses PEF-Leitfaden festgelegt wurde, muss die die Studie durchführende Organisation bestimmen, nach welchem Ansatz die Nutzungsphase von Produkten festgelegt wird. Das tatsächliche Nutzungsmuster kann jedoch von den Empfehlungen abweichen; es sollte in jedem Fall verwendet werden, wenn entsprechende Informationen vorliegen. Relevante Auswirkungen der Produktnutzung auf andere Systeme müssen berücksichtigt werden.

Methoden und Annahmen müssen dokumentiert werden. Alle relevanten Annahmen für die Nutzungsphase müssen ebenfalls dokumentiert werden.

Zusätzliche Anforderung an die Aufstellung von PEFCR-Regeln

PEFCR-Regeln müssen Folgendes spezifizieren:

5.4.6 Modellierung der Logistik für das untersuchte Produkt

Die folgenden Parameter sind wichtig und sollten oder müssen (je nach Fall, siehe unten) für die Modellierung des Transports berücksichtigt werden:

  1. Transportart: Die Art des Transports (z.B. Landweg (Straße, Schiene, Rohrleitung), Wasserweg (Schiff, Fähre) oder Luftweg (Flugzeug)) muss berücksichtigt werden.
  2. Fahrzeugtyp und Kraftstoffverbrauch: Je nach Transportart müssen der Fahrzeugtyp sowie der Kraftstoffverbrauch des Fahrzeugs in voll beladenem oder leerem Zustand berücksichtigt werden. Dabei muss der Verbrauchswert eines voll beladenen Fahrzeugs angepasst werden, um der tatsächlichen Beladungsrate 66 Rechnung zu tragen.
  3. Beladungsrate: Umweltauswirkungen stehen in direktem Zusammenhang mit der tatsächlichen Lademenge, die folglich berücksichtigt werden muss.
  4. Zahl der Leerfahrten: Die Zahl der Leerfahrten (d. h. das Verhältnis der Strecke, die zurückgelegt wird, um nach Entladung des Produkts die nächste Ladung abzuholen, zu der Strecke, die zum Transport des Produkts zurückgelegt wurde) muss, sofern zutreffend und relevant, berücksichtigt werden. Die Leerkilometer des Fahrzeugs müssen dem Produkt zugeordnet werden. Je nach Land und Art des transportierten Produkts müssen spezifische Werte festgelegt werden.
  5. Transportstrecke: Transportstrecken müssen dokumentiert werden, wobei fallspezifische Streckenmittelwerte zugrunde zu legen sind.
  6. Allokation von Transportauswirkungen: Ein Teil der Umweltauswirkungen von Transporttätigkeiten muss auf Basis des Grenzlastfaktors der Untersuchungseinheit (dem untersuchten Produkt) zugeordnet werden. Dabei sollten die folgenden Modellierungsgrundsätze beachtet werden:
    • Warentransport: Zeit oder Strecke UND Masse oder Volumen (oder in Sonderfallen: Stücke/Paletten) der transportierten Ware:
      1. wenn das höchstzulässige Gewicht erreicht ist, bevor das Fahrzeug volumenmäßig zu 100 % beladen ist (Produkte mit hoher Dichte), muss die Allokation auf Basis der Masse der transportierten Produkte erfolgen;
      2. wenn das Fahrzeug volumenmäßig zu 100 % beladen ist, das höchstzulässige Gewicht jedoch nicht erreicht ist (Produkte mit niedriger Dichte), muss die Allokation auf Basis des Volumens der transportierten Produkte erfolgen.
    • Beförderung von Personen: Zeit und Strecke;
    • Dienstreisen: Zeit, Strecke oder ökonomischer Wert;
  7. Kraftstoffproduktion: Die Kraftstoffproduktion muss berücksichtigt werden. Standardwerte für die Kraftstoffproduktion sind z.B. in der Europäischen Referenzdatenbank für Lebenszyklusdaten (ELCD) 67 zu finden.
  8. Infrastruktur: Die Transportinfrastruktur (Straße, Schiene, Wasser) sollte berücksichtigt werden.
  9. Ressourcen und Instrumente: Menge und Art zusätzlicher Ressourcen und Instrumente, die für logistische Vorgange erforderlich sind (z.B. Krane und Transporter), sollten berücksichtigt werden.

Anforderung an PEF-Studien

Folgende Transportparameter müssen berücksichtigt werden: Art des Transports, Fahrzeugtyp und Kraftstoffverbrauch, Beladungsrate, Zahl der Leerfahrten (falls relevant), Transportstrecke, Allokation der Auswirkungen des Warentransports auf Basis eines Grenzlastfaktors (d. h. Masse bei Produkten mit hoher Dichte und Volumen bei Produkten mit niedriger Dichte) sowie Kraftstoffproduktion.

Folgende Transportparameter sollten berücksichtigt werden: Transportinfrastruktur, zusätzliche Ressourcen und Instrumente wie Krane und Transporter, Allokation der Auswirkungen des Personentransports auf Zeit- oder Streckenbasis, Allokation der Auswirkungen von Dienstreisen auf Zeitbasis, Streckenbasis oder Basis des ökonomischen Werts.

Die transportbedingten Auswirkungen müssen in Standardreferenzeinheiten ausgedrückt werden, d. h. in Tonnenkilometern (tkm) für den Waren- und in Personenkilometern (Pkm) für den Personentransport. Jede Abweichung von diesen Standardreferenzeinheiten muss begründet und angegeben werden.

Die transportbedingten Umweltauswirkungen müssen berechnet werden durch Multiplikation der Auswirkung je Referenzeinheit und Fahrzeugtyp

  1. bei Waren: mit Strecke und Last;
  2. bei Personen: mit Strecke und Zahl der transportierten Personen, auf Basis der festgelegten Transportszenarien.

Zusätzliche Anforderung an die Aufstellung von PEFCR-Regeln

PEFCR-Regeln müssen die gegebenenfalls in die Studie aufzunehmenden Transport-, Vertriebs- und Lagerszenarien spezifizieren.

5.4.7 Ende des Lebenswegs 68

Die Lebensendphase beginnt, wenn der Benutzer das gebrauchte Produkt ausrangiert/wegwirft, und endet, wenn das Produkt als Abfallprodukt wieder in die Natur gelangt oder (als recycelter Input) in den Lebensweg eines anderen Produkts einfliegt. Zu den Lebensendprozessen, die von der PEF-Studie berücksichtigt werden müssen, zahlen beispielsweise Folgende:

Da oft nicht genau bekannt ist, was am Ende der Lebensdauer eines Produkts geschieht, müssen Szenarien für die Lebensendphase festgelegt werden.

Anforderung an PEF-Studien

Abfallflüsse aus Prozessen innerhalb der Systemgrenzen müssen auf Ebene der Elementarflüsse modelliert werden.

Zusätzliche Anforderung an die Aufstellung von PEFCR-Regeln

Etwaige Szenarien für die Lebensendphase müssen in den PEFCR-Regeln festgelegt werden. Die Szenarien müssen auf aktuellen (d. h. im Untersuchungsjahr angewandten) Praktiken, Technologien und Daten basieren.

5.4.8 Anrechnung des Stromverbrauchs (einschließlich der Nutzung erneuerbarer Energien)

Strom aus dem Netz, der in vorgelagerten Bereichen oder innerhalb der festgelegten PEF-Grenze verbraucht wird, muss so genau wie möglich modelliert werden, wobei lieferantenspezifischen Daten der Vorzug zu geben ist. Wenn der Strom (zum Teil) aus erneuerbaren Quellen stammt, darf es nicht zu Doppelzählungen kommen. Der Lieferant muss daher garantieren, dass der der Organisation zur Herstellung des Produkts gelieferte Strom tatsächlich aus erneuerbaren Quellen stammt und nicht in das Netz eingespeist wird, um von anderen Verbrauchern genutzt zu werden (z.B. Herkunftsnachweis für die Erzeugung von Strom aus erneuerbaren Energieträgern 69).

Anforderung an PEF-Studien

Für Strom aus dem Netz, der in vorgelagerten Bereichen oder innerhalb der festgelegten PEF-Grenze verbraucht wird, müssen - sofern vorhanden - lieferantenspezifische Daten verwendet werden. Liegen keine lieferantenspezifischen Daten vor, so müssen landesspezifische Daten über den Verbrauchsmix des Landes verwendet werden, in dem die Lebenswegsphasen ablaufen. Bei Strom, der während der Nutzungsphase von Produkten verbraucht wird, muss der Energiemix die Verkaufsverhältnisse zwischen den Ländern oder Regionen widerspiegeln. Liegen keine derartigen Daten vor, so muss der durchschnittliche EU-Verbrauchsmix oder der anderweitig repräsentativste Mix verwendet werden.

Es muss gewährleistet sein, dass Netzstrom aus erneuerbaren Energiequellen (und dessen Wirkungen), der in vorgelagerten Bereichen oder innerhalb der festgelegten PEF-Grenze verbraucht wird, nicht doppelt angerechnet wird. Dem PEF-Bericht muss als Anhang eine Bestätigung des Lieferanten beigefügt werden, aus der hervorgeht, dass der gelieferte Strom tatsächlich aus erneuerbaren Energiequellen stammt und an keine andere Organisation verkauft wird.

5.4.9 Zusätzliche Erwägungen für die Erstellung des Ressourcennutzungs- und Emissionsprofils

Bindung und Emissionen von biogenem CO2

CO2 wird z.B. im Zuge des Wachstums von Bäumen aus der Atmosphäre aufgenommen und gebunden (Charakterisierungsfaktor 70 von -1 CO2Äq Erderwärmungswirkung), beim Verbrennen von Holz hingegen freigesetzt (Charakterisierungsfaktor von +1 CO2Äq Erderwärmungswirkung).

Anforderung an PEF-Studien

Die Bindung und Emissionen von CO2 aus biogenen Quellen muss im Ressourcennutzungs- und Emissionsprofil getrennt erfasst werden 71.

Direkte Landnutzungsänderung (Auswirkung auf die Klimaänderung): Die Auswirkung von Landnutzungsänderungen auf die Klimaänderung ist im Wesentlichen auf eine Änderung der Kohlenstoffbestände im Boden zurückzuführen. Eine direkte Landnutzungsänderung ist das Ergebnis der Umwandlung, bezogen auf einen bestimmten Bodenbedeckungstyp, einer Landnutzungsart in eine andere Nutzungsart, die Änderungen der Kohlenstoffbestände des betreffenden Landes nach sich ziehen kann, aber keine Änderung eines anderen Systems herbeiführt. Für weitere Einzelheiten siehe Anhang VI.

Indirekte Landnutzungsänderung (Auswirkung auf die Klimaänderung): Die Auswirkung von Landnutzungsänderungen auf die Klimaänderung ist im Wesentlichen auf eine Änderung der Kohlenstoffbestände im Boden zurückzuführen. Eine indirekte Landnutzungsänderung tritt ein, wenn eine bestimmte Landnutzungsänderung Änderungen außerhalb der Systemgrenzen, d. h. Änderungen anderer Landnutzungsarten, herbeiführt. Da es keine vereinbarte Methodik für indirekte Landnutzungsänderungen im Kontext des Umweltfußabdrucks gibt, werden indirekte Landnutzungsänderungen bei den PEF-Treibhausgasberechnungen nicht berücksichtigt.

Anforderung an PEF-Studien

Treibhausgasemissionen, die auf direkte Landnutzungsänderungen zurückzuführen sind, müssen Produkten i) nach der Landnutzungsänderung 20 Jahre lang zugeordnet werden oder ii)) es muss ein einziger Erntezeitraum ab Gewinnung des untersuchten Produkts gewählt werden (auch wenn dieser langer als 20 Jahre dauert) 72, je nach dem, welcher Zeitraum der längere ist. Für weitere Einzelheiten siehe Anhang VI. Treibhausgasemissionen infolge indirekter Landnutzungsänderungen dürfen nicht erfasst werden, es sei denn, dies ist in der PEFCR-Regel ausdrücklich vorgesehen. In diesem Fall muss die indirekte Landnutzungsänderung als "Zusätzliche Umweltinformation" separat angegeben werden; sie darf bei der Berechnung der Wirkungsabschätzungskategorie "Treibhausgase" jedoch nicht berücksichtigt werden.

Anrechnung der Erzeugung erneuerbarer Energie

Innerhalb der Grenzen des untersuchten Systems kann Energie aus erneuerbaren Energieträgern produziert werden. Wird mehr erneuerbare Energie erzeugt, als innerhalb der festgelegten Systemgrenze verbraucht werden kann, und wird diese überschüssige Energie beispielsweise in das Stromnetz eingespeist, so darf dies dem untersuchten Produkt nur dann gutgeschrieben werden, wenn diese Gutschrift nicht bereits im Rahmen anderer Regelungen berücksichtigt wurde. Es muss ein Dokument (z.B. ein Herkunftsnachweis für aus erneuerbaren Quellen erzeugten Strom 73) vorgelegt werden, aus dem hervorgeht, ob die Gutschrift für die Berechnung berücksichtigt wurde oder nicht.

Anforderung an PEF-Studien

Gutschriften für innerhalb der Systemgrenze erzeugte erneuerbare Energie müssen auf Basis des (durch Subtraktion der von außerhalb der Systemgrenze gelieferten Menge erneuerbarer Energie) korrigierten durchschnittlichen Verbrauchsmixes (auf Landesebene) des Landes berechnet werden, dem die Energie geliefert wird. Liegen diese Daten nicht vor, so muss der korrigierte durchschnittliche EU-Verbrauchsmix oder der anderweitig repräsentativste Mix verwendet werden. Liegen keine Daten über die Berechnung korrigierter Verbrauchsmixe vor, so müssen die nicht korrigierten durchschnittlichen Verbrauchsmixe verwendet werden. Es muss auf transparente Weise angegeben werden, welche Energiemixe für die Berechnung der Gutschriften zugrunde gelegt werden und ob sie berichtigt wurden.

Anrechnung temporärer (CO2-)Speicherung und verzögerter Emissionen

Temporäre CO2-Speicherung erfolgt, wenn ein Produkt "der Atmosphäre THG entzieht" oder "negative Emissionen" generiert, indem es CO2 für eine begrenzte Zeit aus der Atmosphäre aufnimmt und speichert.

Verzögerte Emissionen sind Emissionen, die über einen bestimmten Zeitraum, z.B. infolge langer Nutzungs- oder Entsorgungsphasen, freigesetzt werden, im Gegensatz zu einer einzelnen Emission zum Zeitpunkt t.

Erläuterungsbeispiel: Wenn Sie ein Holzmöbel mit einer Lebensdauer von 120 Jahren besitzen, so speichern Sie während der 120 jährigen Lebensdauer des Möbels CO2, und die durch Entsorgung oder Verbrennung des Möbels am Ende seiner Lebensdauer entstehenden Emissionen gelten als 120 Jahre lang verzögert. Für die Herstellung des Holzmöbels wird CO2 aufgenommen, 120 Jahre lang gespeichert und wieder freigesetzt, wenn das Möbel am Ende seiner Lebensdauer entsorgt oder verbrannt wird. Das CO2 wird 120 Jahre lang gespeichert und die verzögerten CO2-Emissionen treten erst nach 120 Jahren (d. h. am Ende der Lebensdauer des Möbels) auf und nicht sofort.

Anforderung an PEF-Studien

Gutschriften für vorübergehende (CO2-)Speicherung oder verzögerte Emissionen dürfen bei der Berechnung der Standard-EF-Wirkungskategorien nicht berücksichtigt werden. Sie können jedoch als "Zusätzliche Umweltinformation" einbezogen werden. Sie müssen als "Zusätzliche Umweltinformation" einbezogen werden, wenn dies in einer zugrunde liegenden PEFCR-Regel vorgesehen ist.

5.5 Nomenklatur für das Ressourcennutzungs- und Emissionsprofil

PEF-Studienträger müssen die dokumentierte Nomenklatur und die dokumentierten Eigenschaften bestimmter Flüsse im Ressourcennutzungs- und Emissionsprofil mit Nomenklatur und Eigenschaften des International Reference Life Cycle Data System (ILCD) 74 abgleichen.

Anforderung an PEF-Studien

Alle relevanten Ressourcennutzungen und Emissionen im Rahmen der Lebenswegphasen innerhalb der definierten Systemgrenze müssen gemäß der Beschreibung in Anhang IV mithilfe des International Reference Life Cycle Data System (ILCD) nomenclature and properties 74 dokumentiert werden.

Sind Nomenklatur und Eigenschaften eines bestimmten Flusses nicht im ILCD vorhanden, so muss eine geeignete Nomenklatur erstellt und die Flusseigenschaften müssen dokumentiert werden.

5.6 Anforderungen an die Datenqualität

In diesem Abschnitt wird beschrieben, wie die Datenqualität zu bewerten ist. Es gibt sechs Qualitätskriterien für PEF- Studien - fünf Kriterien für die Daten und ein Kriterium für die Methode. Die Kriterien sind in Tabelle 3 zusammengefasst. Die technologische, räumliche und zeitbezogene Repräsentativität gibt an, inwieweit die ausgewählten Prozesse und Produkte für das untersuchte System charakteristisch sind. Sobald die für das untersuchte System repräsentativen Prozesse und Produkte ausgewählt sind und das Ressourcennutzungs- und Emissionsprofil dieser Prozesse und Produkte erstellt ist, wird anhand des Vollständigkeitskriteriums bewertet, inwieweit das Ressourcennutzungs- und Emissionsprofil dieser Prozesse und Produkte alle mit diesen Prozessen und Produkten verbundenen Emissionen und Ressourcen abdeckt.

Daneben umfasst die Qualitätsbewertung noch drei weitere Aspekte - Prüfung, Dokumentation (Übereinstimmung mit dem ILCD-Format) und Einhaltung der ILCD-Nomenklatur. Die drei letztgenannten Kriterien fallen zwar nicht unter die semiquantitative Bewertung der Datenqualität, wie sie in den folgenden Absätzen beschrieben wird, müssen aber dennoch erfüllt werden.

Tabelle 3: Datenqualitätskriterien, Dokumentation, Nomenklatur und Prüfung

Datenqualitätskriterien
  • Technologische Repräsentativität1
  • Räumliche Repräsentativität2
  • Zeitbezogene Repräsentativität3
  • Vollständigkeit
  • Parameterunsicherheit4
  • Methodische Eignung und Konsistenz5 (die Anforderungen von Tabelle 7 müssen bis Ende 2015 gelten. Ab 2016 muss die PEF-Methodik in vollem Umfang eingehalten werden.)
Dokumentation
  • Entspricht ILCD-Format
Nomenklatur
  • Entspricht ILCD-Nomenklatur (z.B. Verwendung von ILCD-Referenzelementarflüssen für IT-kompatible Bilanzen)
Prüfung
  • Prüfung durch einen "qualifizierten Prüfer" (siehe Kapitel 8):
  • Separater Prüfbericht
1) In diesem Leitfaden wird anstelle des in der ISO-Norm 14044 verwendeten Begriffs "technologischer Erfassungsbereich" der Begriff "technologische Repräsentativität" verwendet.

2) In diesem Leitfaden wird anstelle des in der ISO-Norm 14044 verwendeten Begriffs "geografischer Erfassungsbereich" der Begriff "räumliche Repräsentativität" verwendet.

3) In diesem Leitfaden wird anstelle des in der ISO-Norm 14044 verwendeten Begriffs "zeitbezogener Erfassungsbereich" der Begriff "zeitbezogene Repräsentativität" verwendet.

4) In diesem Leitfaden wird anstelle des in der ISO-Norm 14044 verwendeten Begriffs "Präzision" der Begriff "Parameterunsicherheit" verwendet.

5) In diesem Leitfaden wird anstelle des in der ISO-Norm 14044 verwendeten Begriffs "Konsistenz" der Begriff "methodische Eignung und Konsistenz" verwendet.

Tabelle 4 Übersicht über die Anforderungen an die Datenqualität und deren Bewertung

Mindestdatenqualität Art der erforderlichen Bewertung der Datenqualität
Daten betreffend mindestens 70 % der
Beiträge zu jeder EF-Wirkungskategorie
Insgesamt "gute" Datenqualität (DQR< 3,0) Semiquantitativ auf Basis von Tabelle 5
Daten betreffend die verbleibenden 20- 30 % der Beiträge zu jeder EF-Wirkungskategorie Insgesamt "mittlere" Datenqualität Qualitative Beurteilung durch einen Sachverständigen (Tabelle 7 kann unterstützend verwendet werden). Keine Quantifizierung erforderlich.
Näherungsdaten und Daten zum Auffüllen festgestellter Lücken (nicht mehr als 10 % der Beiträge zu jeder EF-Wirkungskategorie) Beste verfügbare Daten Qualitative Beurteilung durch einen Sachverständigen (Tabelle 7 kann unterstützend verwendet werden).

Semiquantitative Bewertung der Datenqualität

Die folgenden Tabellen 5 und 6 und die jeweils dazugehörige Gleichung (Formel 1) beschreiben die Kriterien, die für die semiquantitative Bewertung der Datenqualität zu verwenden sind. Anhang VII enthält ein Beispiel für die Datenqualitätsanforderungen an Papierzwischenprodukte.

Tabelle 5: Kriterien für die semiquantitative Bewertung der Gesamtqualität der in der EF-Studie verwendeten Sachbilanzdatensätze

Qualitäts- niveau Qualitäts- bewertung Definition Vollständigkeit Methodische Eignung und
Konsistenz
Zeitbezogene
Repräsentativität
Technologische
Repräsentativität
Räumliche Repräsentativität Parameterunsicherheit
Zu Beurteilen im Hinblick auf die Abdeckung jeder EF- Wirkungskategorie und gemessen an einer hypothetischen idealen Datenqualität Die angewendeten Sachbilanzmethoden und die methodischen Entscheidungen (z.B. Allokation, Substitution usw.) entsprechen dem Ziel und Untersuchungsrahmen des Datensatzes und insbesondere den diesbezüglichen Anwendungen, die die Grundlage für die Entscheidungen bilden. Die Methoden wurden konsequent auf alle Daten angewendet1 Ausmaß, in dem der
Datensatz die spezifischen Bedingungen des untersuchten Systems in Bezug auf die Zeit der Datenerfassung /das Alter der Daten widerspiegelt; dies gilt auch für Datensätze für Hintergrund- prozesse, falls vorhanden.

Anm.: d. h. Bedingungen des angegebenen Jahres (und ggf. der Jahres- oder Tagesdifferenzen).

Ausmaß, in dem der Datensatz die tatsächlich untersuchte Grundgesamtheit in Bezug auf die angewandte Technologie widerspiegelt; dies gilt auch für Datensätze für Hintergrund- prozesse, falls vorhanden.

Anm. d. h. die technischen Eigenschaften, einschließlich Betriebsbedingungen.

Ausmaß, in dem der Datensatz die tatsächlich untersuchte Grundgesamtheit unter räumlichen Gesichtspunkten widerspiegelt; dies gilt auch für Datensätze für Hintergrund- prozesse, falls vorhanden.

Anm.: Anlage / Standort, Region, Land, Markt, Kontinent usw.

Qualitative Beurteilung durch einen Sachverständigen oder relative Standardabweichung in Prozent bei Anwendung einer Monte-Carlo- Simulation.

Anm.: Die Unsicherheits- bewertung betrifft nur die Ressourcen- nutzungs- und Emissions- profildaten; die EF-Wirkungs- abschätzung fallt nicht darunter.

Sehr gut 1 Erfüllt das Kriterium in sehr hohem Maße, kein Verbesserungsbedarf Sehr gute Vollständigkeit

(> 90 %)

Vollständige Einhaltung aller Anforderungen des PEF-Leitfadens Kontextspezifisch Kontextspezifisch Kontextspezifisch Sehr niedrige Unsicherheit

Sehr niedrige Unsicherheit

(< 10 %)

Gut 2 Erfüllt das Kriterium in hohem Maße, geringer Verbesserungsbedarf Gute Vollständigkeit

(80 % bis 90 %)

Attributiver2 prozessbasierter Ansatz UND:

Die drei folgenden methodischen Anforderungen des PEF-Leitfadens sind erfüllt:

  • Lösung von Multifunktionalitäts- problemen
  • Modellierung des Lebenswegendes
  • Systemgrenze
Kontextspezifisch Kontextspezifisch Kontextspezifisch Niedrige Unsicherheit

Niedrige Unsicherheit

(10 % bis 20 %]

Mittel 3 Erfüllt das Kriterium in vertretbarem Maße, ist aber verbesserungsbedürftig. Mittlere Vollständigkeit

(70 % bis 80 %)

Attributiver prozessbasierter Ansatz UND:

Zwei der drei folgenden methodischen Anforderungen des PEF-Leitfadens sind erfüllt:

  • Lösung von Multifunktionalitäts- problemen
  • Modellierung des Lebenswegendes
  • Systemgrenze
Kontextspezifisch Kontextspezifisch Kontextspezifisch Mittlere Unsicherheit

Mittlere Unsicherheit

(20 % bis 30 %)

Schlecht 4 Erfüllt das Kriterium nicht in ausreichendem Maße; muss verbessert werden. Schlechte Vollständigkeit

(50 % bis 70 %)

Attributiver prozessbasierter Ansatz UND:

Eine der drei folgenden methodischen Anforderungen
des PEF-Leitfadens ist erfüllt:

  • Lösung von Multifunktionalitäts- problemen
  • Modellierung der Lebensendphase
  • Systemgrenze
Kontextspezifisch Kontextspezifisch Kontextspezifisch Hohe Unsicherheit

Hohe Unsicherheit

(30 % bis 50 %)

Sehr schlecht 5 Erfüllt das Kriterium nicht; wesentliche Verbesserung ist notwendig. ODER:

Dieses Kriterium wurde nicht beurteilt / geprüft oder die Qualität konnte nicht überprüft werden / ist unbekannt.

Sehr schlechte oder unbekannte Vollständigkeit

(< 50 %)

Attributiver prozessbasierter Ansatz, ABER:

Keine der drei folgenden methodischen Anforderungen des PEF-Leitfadens ist erfüllt:

  • Lösung von Multifunktionalitäts- problemen
  • Modellierung der Lebensendphase
  • Systemgrenze
Kontextspezifisch Kontextspezifisch Kontextspezifisch Sehr hohe Unsicherheit

Sehr hohe Unsicherheit

(> 50 %)

1) Diese Anforderung gilt bis Ende 2015. Ab 2016 muss die PEF-Methodik umfassend eingehalten werden.

2) Attributiv - bezieht sich auf prozessbasierte Modellierung zur statischen Darstellung durchschnittlicher Bedingungen.

Die Gesamtdatenqualität muss durch Division der Summe der Qualitätsbewertungen für jedes Qualitätskriterium durch die Gesamtzahl der (sechs) Kriterien berechnet werden. Das Ergebnis ist der Datenqualitätswert (Data Quality Rating, DQR), der in Tabelle 6 zur Angabe des betreffenden Qualitätsniveaus verwendet wird. Die Berechnung erfolgt nach Formel 1:

Formula 1

DQR = (TeR + GR + TiR + C + P + M) / 6

Formel 1 muss verwendet werden, um mit dem errechneten Datenqualitätswert das Gesamtdatenqualitätsniveau zu ermitteln.

Tabelle 6: Gesamtdatenqualitätsniveau entsprechend dem errechneten Datenqualitätswert

Gesamtdatenqualitätswert (DQR) Gesamtdatenqualitätsniveau
< 1,6 "Ausgezeichnete Qualität"
1,6 bis 2,0 "Sehr gute Qualität"
2,0 bis 3,0 "Gute Qualität"
3 bis 4,0 "Mittlere Qualität"
> 4 "Schlechte Qualität"

Tabelle 7: Semiquantitative Bewertung der für wichtige Sachbilanzdatensätze erforderlichen Datenqualität am

Beispiel eines Farbeprozesses

Qualitäts- niveau Qualitäts- wert Definition Vollständigkeit Methodische Eignung und Konsistenz Zeitbezogene Reprä- sentativität Technologische Repräsentativität Räumliche Reprä- sentativität Parameter- unsicherheit (relative Standard- abweichung bei
Anwendung einer Monte-
Carlo- Simulation, andernfalls qualitative Beurteilung
durch einen Sachver- ständigen)
Sehr gut 1 Erfüllt das Kriterium in sehr hohem Maße; kein Verbesserungs- bedarf Sehr gute Vollständigkeit

(> 90 %)

Vollständige Einhaltung aller Anforderungen des PEF-Leitfadens 2009-2012 Diskontinuierlich bei Luftstrom- Färbemaschinen Mittel- europäischer Mix Sehr niedrige Unsicherheit

(< 10 %)

Gut 2 Erfüllt das Kriterium in hohem Maße; geringer Verbesserungsbedarf Gute Vollständigkeit

(80 % bis 90 %)

Attributiver prozessbasierter Ansatz UND:

Die drei folgenden methodischen Anforderungen des PEF-Leitfadens sind erfüllt:

  • Lösung von Multifunktionalitäts- problemen
  • Modellierung der Lebensendphase
  • Systemgrenze
2006-2008 z.B. "Verbrauchsmix in der EU: 30 % halbkontinuierliches Farben, 50 % Farben nach dem Ausziehverfahren und 20 % kontinuierliches Farben" EU-27-Mix; VK, DE; IT; FR Niedrige Unsicherheit

(10 % bis 20 %]

Mittel 3 Erfüllt das Kriterium in akzeptierbarem Maße; ist aber verbesserungs- bedürftig. Mittlere Vollständigkeit

(70 % bis 80 %)

Attributiver prozessbasierter Ansatz UND:

Die zwei folgenden methodischen Anforderungen des PEF-Leitfadens sind erfüllt:

  • Lösung von Multifunktionalitäts- problemen
  • Modellierung der Lebensendphase

Die folgenden methodische Anforderungen des PEF-Leitfadens ist jedoch nicht erfüllt:

  • Systemgrenze
1999-2005 Z. B. "Verbrauchsmix in der EU: 35 % halbkontinuierliches Farben, 40 % Farben nach dem Ausziehverfahren und 25 % kontinuierliches Farben" Skandinavien; andere EU-27-Länder Mittlere Unsicherheit

(20 % bis 30 %)

Schlecht 4 Erfüllt das Kriterium nicht in ausreichendem Maße; muss verbessert werden. Schlechte Vollständigkeit

(50 % bis 75%)

Attributiver prozessbasierter Ansatz UND:

Die folgende methodische Anforderung des PEF-Leitfadens ist erfüllt:

  • Lösung von Multifunktionalitäts- problemen

Die zwei folgenden methodischen Anforderungen des PEF-Leitfadens sind jedoch nicht erfüllt:

  • Modellierung der Lebensendphase
  • Systemgrenze
1990-1999 Z. B. "Färben nach dem Ausziehverfahren" Naher Osten; USA; JP Hohe Unsicherheit

(30 % bis 50 %]

Sehr schlecht 5 Erfüllt das Kriterium nicht; wesentliche Verbesserung ist notwendig. ODER:

Dieses Kriterium wurde nicht beurteilt / geprüft oder die Qualität konnte nicht überprüft werden / ist unbekannt.

Sehr schlechte oder unbekannte Vollständigkeit

(< 50 %)

Attributiver prozessbasierter Ansatz, ABER:

Keine der drei folgenden methodischen Anforderungen des PEF-Leitfadens ist erfüllt:

  • Lösung von Multifunktionalitäts- problemen
  • Modellierung der Lebensendphase
  • Systemgrenze
<1990; unbekannt Kontinuierliches Färben; sonstige; unbekannt Sonstige; unbekannt Sehr hohe Unsicherheit

(> 50 %)

Anforderung an PEF-Studien

PEF-Studien, die für die externe Kommunikation, d. h. B2B und B2C, vorgesehen sind, müssen die Datenqualitätsanforderungen erfüllen. Für innerbetriebliche Anwendungen vorgesehene PEF-Studien (von denen behauptet wird, dass sie mit dem PEF-Leitfaden übereinstimmen, sollten die Datenqualitätsanforderungen erfüllen, d. h. dies wird empfohlen, ist jedoch nicht verbindlich. Jede Abweichung von den Anforderungen muss dokumentiert werden. Die Datenqualitätsanforderungen gelten sowohl für spezifische 75 als auch für generische 76 Daten.

Für die semiquantitative Bewertung der Datenqualität im Rahmen von PEF-Studien müssen die folgenden sechs Kriterien angewendet werden: technologische Repräsentativität, räumliche Repräsentativität, zeitbezogene Repräsentativität, Vollständigkeit, Parameterunsicherheit und methodische Eignung und Konsistenz.

Beim faktulativen Screening ist für Daten, die mindestens 90 % der für jede EF-Wirkungskategorie geschätzten Wirkung ausmachen, zumindest ein "mittlerer" Datenqualitätswert erforderlich, der auf der qualitativen Beurteilung durch einen Sachverständigen beruht.

Im endgültigen Ressourcennutzungs- und Emissionsprofil müssen bei Prozessen oder Tätigkeiten, die mindestens 70 % der Beiträge zu jeder EF-Wirkungskategorie ausmachen, sowohl die spezifischen als auch die generischen Daten ein insgesamt "gutes" Qualitätsniveau erreichen (die Schwelle von 70 % wurde als Kompromiss gewählt, um eine robuste und gleichzeitig durchführbare und realistische Bewertung zu gewährleisten). Für diese Prozesse muss eine semiquantitative Bewertung der Datenqualität durchgeführt und mitgeteilt werden. Mindestens zwei Drittel der verbleibenden 30 % (d. h. 20 bis 30 %) müssen mit Daten von mindestens "mittlerer Qualität" modelliert werden. Daten von schlechterer als mittlerer Qualität dürfen nicht mehr als 10 % der Beiträge zu jeder EF-Wirkungskategorie ausmachen.

Die Qualitätsanforderungen an die Daten über die technologische, räumliche und zeitbezogene Repräsentativität müssen im Rahmen der PEF-Studie geprüft werden. Die Qualitätsanforderungen an die Daten über die Vollständigkeit, methodische Eignung und Konsistenz sowie über die Parameterunsicherheit sollten erfüllt werden, indem generische Daten ausschließlich aus Datenquellen beschafft werden, die die Anforderungen des PEF-Leitfadens erfüllen.

Für das Datenqualitätskriterium "Methodische Eignung und Konsistenz" gelten die in Tabelle 6 festgelegten Anforderungen bis Ende 2015. Ab 2016 muss die PEF-Methodik in jeder Hinsicht eingehalten werden.

Die Qualität generischer Daten muss auf Ebene der Inputflüsse (z.B. gekauftes Papier, das in einer Druckerei verwendet wird) bewertet werden, während die Qualität spezifischer Daten auf Ebene eines bestimmten Prozesses oder eines aggregierten Prozesses oder auf Ebene einzelner Inputflüsse bewertet werden muss.

Zusätzliche Anforderungen an die Aufstellung von PEFCR-Regeln

PEFCR-Regeln müssen zusätzliche Anleitungen für die Qualitätsbewertung von Daten zur betreffenden Produktkategorie in Bezug auf ihre zeitbezogene, räumliche und technologische Repräsentativität enthalten. Sie müssen z.B. spezifizieren, welcher Datenqualitätswert für die zeitbezogene Repräsentativität einem für ein bestimmtes Jahr stehenden Datensatz zugeordnet werden sollte.

PEFCR-Regeln können zusätzliche Kriterien für die Bewertung der Datenqualität vorsehen (die über die Standardkriterien hinausgehen).

PEFCR-Regeln können strengere Datenqualitätsanforderungen vorgeben, wenn dies für die betreffende Produktkategorie sinnvoll ist. Sie können Folgendes betreffen:

Beispiel für die Ermittlung des Datenqualitätswerts

Komponente Erreichtes Qualitätsniveau Entsprechender Qualitätswert
Technologische Repräsentativität (TeR) gut 2
Räumliche Repräsentativität (GR) gut 2
Zeitbezogene Repräsentativität (TiR) mittel 3
Vollständigkeit (C) gut 2
Parameterunsicherheit (P) gut 2
Methodische Eignung und Konsistenz (M) gut 2


TeR + GR + TiR + C + P + M 2 + 2 + 3 + 2 + 2 +2
DQR =

=

= 2,2
6 6

Ein DQR von 2,2 entspricht einer insgesamt "guten" Qualitätsbewertung.

5.7 Erhebung spezifischer Daten

Dieser Abschnitt betrifft die Erhebung spezifischer Daten, d. h. von Daten, die direkt gemessen oder erhoben werden und die für die Tätigkeiten einer bestimmten Einrichtung oder Gruppe von Einrichtungen repräsentativ sind. Die Daten sollten alle bekannten Prozessinputs und Prozessoutputs umfassen. Inputs sind z.B. benötigte Energie, Wasser, Werkstoffe usw., Outputs sind die entstehenden Produkte, Koppelprodukte 77 und Emissionen. Emissionen können in vier Kategorien untergeteilt werden: Emissionen in die Luft, in Gewässer, in Böden sowie Emissionen in Form fester Abfälle. Spezifische Daten können erhoben, gemessen oder mithilfe von Tätigkeitsdaten 78 und dazugehörigen Emissionsfaktoren berechnet werden. Es wird darauf hingewiesen, dass Emissionsfaktoren von generischen Daten abgeleitet werden können, so lange die Datenqualitätsanforderungen erfüllt sind.

Datenerhebung - Messungen und maßgeschneiderte Fragebogen

Die repräsentativsten Datenquellen für spezifische Prozesse sind direkt am Prozess durchgeführte Messungen oder von Betreibern durch Befragungen oder Fragebögen eingeholte Angaben. Die Daten müssen möglicherweise skaliert, aggregiert oder in anderer Form mathematisch bearbeitet werden, um sie zur Untersuchungseinheit und zum Referenzfluss des Prozesses in Beziehung zu setzen.

Typische Quellen für spezifische Daten sind

Anforderung an PEF-Studien

Für alle Vordergrundprozesse und gegebenenfalls für Hintergrundprozesse müssen spezifische Daten 79 erhoben werden 80. Sind generische Daten repräsentativer oder besser geeignet als spezifische Daten für Vordergrundprozesse (in diesem Falle zu begründen und mitzuteilen), müssen auch für Vordergrundprozesse generische Daten verwendet werden.

Zusätzliche Anforderungen an die Aufstellung von PEFCR-Regeln

PEFCR-Regeln müssen

  1. spezifizieren, für welche Prozesse spezifische Daten erhoben werden müssen;
  2. die Verfahrensschritte für die Erhebung spezifischer Daten spezifizieren;
  3. die Datenerhebungsanforderungen für die einzelnen Standorten festlegen, und zwar für:
    • die Zieletappe(n) und den Erfassungsgrad;
    • den Ort der Datenerfassung (Inland, Ausland, bestimmte Fabriken usw.);
    • den Zeitraum der Datenerhebung (Jahr, Jahreszeit, Monat usw.);
    • wenn Ort oder Zeitraum der Datenerhebung auf einen bestimmten Bereich begrenzt sein müssen, ist dies zu begründen und es ist nachzuweisen, dass die erhobenen Daten für die Stichprobe ausreichen.

5.8 Erhebung generischer Daten

Generische Daten sind Daten, die nicht auf direkten Messungen oder auf Berechnung der betreffenden Systemprozesse beruhen. Sie können entweder sektorspezifisch sein, d. h. den unter die PEF-Studie fallenden Sektor betreffen, oder sich auf mehrere Sektoren beziehen. Beispiele für generische Daten sind u.a.

Quellen für generische Daten

Generische Daten sollten, soweit verfügbar, aus den in diesem PEF-Leitfaden angegebenen Datenquellen beschafft werden. Ansonsten sollten generische Daten vorzugsweise beschafft werden aus

Weitere potenzielle Quellen für generische Daten sind beispielsweise dasResource Directory of the European Platform on LCA 81. Wenn die notwendigen Daten nicht aus den genannten Quellen bezogen werden können, können auch andere Quellen herangezogen werden.

Anforderung an PEF-Studien

Generische Daten sollten nur für Prozesse im Hintergrundsystem verwendet werden, es sei denn, sie sind für Vordergrundprozesse repräsentativer oder geeigneter; in diesem Fall müssen generische Daten auch für Prozesse im Vordergrundsystem verwendet werden. Sofern verfügbar, müssen anstelle von mehrere Sektoren betreffenden generischen Daten sektorspezifische generische Daten verwendet werden. Alle generischen Daten müssen die Datenqualitätsanforderungen dieses Leitfadens erfüllen. Die verwendeten Datenquellen müssen deutlich dokumentiert und im PEF-Bericht angegeben werden.

Generische Daten (vorausgesetzt, sie erfüllen die Datenqualitätsanforderungen dieses Leitfadens) sollten, soweit verfügbar, aus folgenden Quellen beschafft werden:

Zusätzliche Anforderung an PEFCR-Regeln

PEFCR-Regeln müssen Folgendes spezifizieren:

5.9 Vorgehen bei noch bestehenden Prozessmoduldatenlücken / fehlenden Daten

Datenlücken bestehen, wenn es keine spezifischen oder generischen Daten gibt, die für den betreffenden Prozess entlang des Lebenswegs des betreffenden Produkts ausreichend repräsentativ sind. Bei den meisten Prozessen, für die Daten fehlen, sollte es möglich sein, ausreichende Informationen einzuholen, um die fehlenden Daten angemessen zu schatzen. Deshalb sollte es im endgültigen Ressourcennutzungs- und Emissionsprofil, wenn überhaupt, nur wenige Datenlücken geben. Die fehlenden Informationen können unterschiedlicher Art sein und unterschiedliche Merkmale aufweisen, so dass jeweils unterschiedliche Lösungsansätze erforderlich sind.

Datenlücken können bestehen,

Anforderung an PEF-Studien

Alle Datenlücken müssen mit den besten verfügbaren generischen oder extrapolierten Daten 84 geschlossen werden. Der Beitrag dieser Daten (einschließlich Lücken in generischen Daten) darf nicht mehr als 10 % des Gesamtbeitrags zur jeweils untersuchten EF-Wirkungskategorie ausmachen. Dies spiegelt sich in den Datenqualitätsanforderungen wider, wonach 10 % der Daten aus den besten verfügbaren Daten gewählt werden können (ohne weitere Datenqualitätsanforderungen).

Zusätzliche Anforderung an die Aufstellung von PEFCR-Regeln

PEFCR-Regeln müssen potenzielle Datenlücken spezifizieren und ausführliche Anleitungen zur Schließung dieser Lücken enthalten.

5.10 Vorgehen bei multifunktionalen Prozessen

Hat ein Prozess oder eine Einrichtung mehrere Funktionen, d. h. liefert bzw. erbringt er mehrere Waren und/oder Dienstleistungen ("Koppelprodukte"), so ist er/sie "multifunktional". In diesem Fall müssen alle Prozessinputs und Prozessemissionen dem untersuchten Produkt und den anderen Koppelprodukten zugeordnet werden. Systeme mit multifunktionalen Prozessen müssen nach der nachstehenden Entscheidungshierarchie modelliert werden - mit zusätzlichen Anleitungen aus PEFCR-Regeln, soweit verfügbar.

Entscheidungshierarchie

I) Unterteilung oder Systemerweiterung

Um eine Allokation zu vermeiden, sollte wo immer möglich eine Unterteilung oder Systemerweiterung vorgenommen werden. Unterteilung bedeutet Disaggregierung multifunktionaler Prozesse oder Einrichtungen, um die Inputflüsse zu isolieren, die direkt mit dem Output des jeweiligen Prozesses oder der jeweiligen Einrichtung verbunden sind. Systemerweiterung bedeutet Erweiterung des Systems durch Einbeziehung zusätzlicher, die Koppelprodukte betreffende Funktionen. Zunächst muss geprüft werden, ob der untersuchte Prozess unterteilt oder erweitert werden kann. Ist eine Unterteilung möglich, so sollten Bilanzdaten nur für die Prozessmodule 85 erhoben werden, die den betreffenden Waren/Dienstleistungen direkt zugeordnet 86 werden können. Ist Systemerweiterung möglich, so müssen die zusätzlichen Funktionen in die Untersuchung einbezogen werden, wobei die Ergebnisse nicht für die individuellen Koppelprodukte, sondern für das gesamte erweiterte System mitzuteilen sind.

II) Allokation auf Basis einer relevanten zugrunde liegenden physikalischen Beziehung

Wenn eine Unterteilung oder Systemerweiterung nicht möglich ist, sollte eine Allokation vorgenommen werden, d. h. die Inputs und Outputs des Systems sollten dessen verschiedenen Produkten oder Funktionen so zugeordnet werden, dass die zugrunde liegenden physikalischen Beziehungen zwischen ihnen widergespiegelt werden. (ISO 14044:2006, 14).

Allokation auf Basis einer relevanten zugrunde liegenden physikalischen Beziehung bedeutet Aufteilung der Input- und Outputflüsse eines multifunktionalen Prozesses oder einer multifunktionalen Einrichtung entsprechend einer relevanten quantifizierbaren physikalischen Beziehung zwischen den Prozessinputs und den Koppelproduktoutputs (z.B. einer physikalischen Eigenschaft der Inputs und Outputs, die für die Funktion des betreffenden Koppelprodukts relevant ist). Eine Allokation auf Basis einer physikalischen Beziehung kann durch direkte Substitution modelliert werden, wenn ein direkt substituierbares 87 Produkt identifiziert werden kann.

Kann ein direkter Substitutionseffekt robust modelliert werden? Dies lässt sich demonstrieren, indem nachgewiesen wird, dass 1) ein direkter, empirisch nachweisbarer Substitutionseffekt besteht UND dass 2) das substituierte Produkt modellierbar ist und die Daten des Ressourcennutzungs- und Emissionsprofils auf direkt repräsentative Weise subtrahiert werden können:

- Wenn ja (d. h. wenn beide Bedingungen erfüllt sind) modellieren Sie den Substitutionseffekt.

oder

Können die Input-/Outputflüsse auf Basis einer anderen relevanten zugrunde liegenden physikalischen Beziehung zugeordnet werden, die die Inputs und Outputs zur Systemfunktion in Beziehung setzt? Dies lässt sich demonstrieren, indem nachgewiesen wird, dass eine relevante physikalische Beziehung definiert werden kann, auf deren Grundlage die Allokation der der festgelegten Funktion des Produktsystems zuordenbaren Flüsse erfolgen kann 88.

- Wenn ja, nehmen Sie eine Allokation auf Basis dieser physikalischen Beziehung vor.

III) Allokation auf Basis einer anderen Beziehung

Allokation auf Basis einer anderen Beziehung kann möglich sein. Wirtschaftliche Allokation z.B. bedeutet Zuordnung der mit multifunktionalen Prozessen verbundenen Inputs und Outputs zu den Koppelproduktoutputs im Verhältnis zu ihrem relativen Marktwert. Der Marktpreis der Koppelfunktionen sollte sich auf die spezifische Bedingung und den Punkt beziehen, unter der bzw. an dem die Koppelprodukte hergestellt werden. Allokation auf Basis des ökonomischen Wertes darf nur vorgenommen werden, wenn I) und II) nicht möglich sind. In jedem Fall muss - um die physikalische Repräsentativität der PEF-Ergebnisse weitestgehend zu gewährleisten - genau begründet werden, warum I) und II) verworfen und in Schritt III eine bestimmte Allokationsregel gewählt wurde.

Eine Allokation auf Basis einer anderen Beziehung kann auch nach einem der folgenden alternativen Verfahren vorgenommen werden:

Lässt sich ein indirekter Substitutionseffekt 89 feststellen? UND kann das substituierte Produkt modelliert und die Bilanz auf eine angemessen repräsentative Weise subtrahiert werden?

- Wenn ja (d. h. beide Bedingungen sind nachweislich erfüllt), modellieren Sie den indirekten Substitutionseffekt.

Oder

Können die Input-/Outputflüsse zwischen den Produkten und Funktionen auf Basis einer anderen Beziehung zugeordnet werden (z.B. des relativen ökonomischen Wertes der Koppelprodukte)?

- Wenn ja, nehmen Sie die Allokation der Produkte und Funktionen auf Basis der identifizierten Beziehung vor.

Die Lösung von Multifunktionalitätsproblemen ist bei Produkten eine besonders große Herausforderung, wenn auch das Recycling oder die energetische Verwertung eines (oder mehrerer) dieser Produkte betroffen sind, da das System dann recht komplex werden kann. Anhang V gibt den Ansatz vor, nach dem die Gesamtemissionen aus einem bestimmten Prozess berechnet werden müssen, zu dem auch das Recycling und/oder die energetische Verwertung gehören. Dies gilt im Übrigen auch für die innerhalb der Systemgrenzen generierten Abfallflüsse.

Beispiele einer direkten und einer indirekten Substitution

Direkte Substitution:

Die direkte Substitution kann als Form der Allokation auf Basis einer zugrunde liegenden physikalischen Beziehung modelliert werden, wenn ein direkter, empirisch nachweisbarer Substitutionseffekt festgestellt werden kann. Wenn z.B. Stickstoff aus Tierdung auf landwirtschaftlichen Flächen ausgebracht wird und somit direkt eine gleichwertige Menge spezifischen Düngemittelstickstoffs ersetzt, den der Landwirt andernfalls ausgebracht hätte, erhält das Tierhaltungssystem, aus dem der Tierdung stammt, eine Gutschrift für die "verdrängte" Düngemittelproduktion (unter Berücksichtigung der Unterschiede bei Transport, Handhabung und Emissionen).

Indirekte Substitution:

Die indirekte Substitution kann als Form der "Allokation auf Basis einer anderen Beziehung" modelliert werden, wenn angenommen wird, dass ein Koppelprodukt ein marginales oder durchschnittliches marktäquivalentes Produkt im Wege marktvermittelter Prozesse verdrängt. Wenn z.B. Tierdung verpackt und zur Verwendung im privaten Garten verkauft wird, erhält das Tierhaltungssystem, aus dem der Tierdung stammt, eine Gutschrift für das marktdurchschnittliche Gartendüngemittel, das als "verdrängt" angesehen wird (unter Berücksichtigung der Unterschiede bei Transport, Handhabung und Emissionen).

Anforderung an PEF-Studien

Für die Lösung sämtlicher PEF-Multifunktionalitätsprobleme muss die folgende Entscheidungshierarchie angewendet werden: 1) Unterteilung oder Systemerweiterung; 2) Allokation auf Basis einer relevanten zugrunde liegenden physikalischen Beziehung (einschließlich direkte Substitution oder eine relevante zugrunde liegende physikalische Beziehung); 3) Allokation auf Basis einer anderen Beziehung (einschließlich indirekter Substitution oder einer anderen relevanten zugrunde liegenden Beziehung).

Jede in diesem Kontext getroffene Wahl muss gemeldet und begründet werden, wobei das übergeordnete Ziel der Gewährleistung physikalisch repräsentativer, ökologisch relevanter Ergebnisse zu berücksichtigen ist. Bei Multifunktionalität von Produkten, die dem Recycling oder der energetischen Verwertung zugeführt werden, muss die in Anhang V beschriebene Formel verwendet werden. Der oben beschriebene Entscheidungsprozess gilt auch für Multifunktionalität am Ende des Lebenswegs.

Zusätzliche Anforderung an die Aufstellung von PEFCR-Regeln

PEFCR-Regeln müssen Lösungen für Multifunktionalitätsprobleme innerhalb der festgelegten Systemgrenzen und gegebenenfalls für vor- und nachgelagerte Phasen genauer spezifizieren. Soweit machbar/sinnvoll, können PEFCR-Regeln außerdem spezielle Faktoren für Allokationslösungen vorsehen. Alle Lösungsansätze einer PEFCR-Regel für Multifunktionalitätsprobleme sind mit Verweis auf die Lösungshierarchie für PEF-Multifunktionalitätsprobleme genau zu begründen.

Bei Unterteilung muss die PEFCR-Regel spezifizieren, welche Prozesse zu unterteilen sind und welche Grundsätze bei dieser Unterteilung eingehalten werden sollten.

Bei Allokation auf Basis einer physikalischen Beziehung muss die PEFCR-Regel die zu berücksichtigenden relevanten physikalischen Beziehungen spezifizieren und die relevanten Allokationsfaktoren festlegen.

Bei Allokation auf Basis einer anderen Beziehung muss die PEFCR-Regel diese Beziehung spezifizieren und die relevanten Allokationsfaktoren festlegen. Bei ökonomischer Allokation beispielsweise muss die PEFCR-Regel die Regeln für die Bestimmung des ökonomischen Wertes von Koppelprodukten vorgeben.

Bei Multifunktionalität am Ende des Lebenswegs muss die PEFCR-Regel spezifizieren, wie die unterschiedlichen Komponenten mit der vorgesehenen obligatorischen Formel zu berechnen sind.

Abbildung 4 Entscheidungsbaum für das Vorgehen bei multifunktionalen Prozessen

5.11 Erhebung von Daten für die nächsten methodischen Phasen einer PEF-Studie

Abbildung 5 veranschaulicht die Erhebung von Daten für eine PEF-Studie und fasst die "Muss-, Soll- und Kann"-Anforderungen sowohl für spezifische als auch für generische Daten zusammen. Die Abbildung zeigt ferner den Zusammenhang zwischen den einzelnen Schritten der Datenerhebung, der Erstellung des Ressourcennutzungs- und Emissionsprofils und der anschließenden EF-Wirkungsabschätzung auf.

Abbildung 5 Zusammenhang zwischen Datenerhebung, Ressourcennutzungs- und Emissionsprofil und EF-
Wirkungsabschätzung


weiter .


umwelt-online - Demo-Version


(Stand: 11.09.2023)

Alle vollständigen Texte in der aktuellen Fassung im Jahresabonnement
Nutzungsgebühr: ab 105.- € netto

(derzeit ca. 7200 Titel s.Übersicht - keine Unterteilung in Fachbereiche)

Preise & Bestellung

Die Zugangskennung wird kurzfristig übermittelt

? Fragen ?
Abonnentenzugang/Volltextversion