umwelt-online: Archivdatei - Empfehlung 2013/179/EU für die Anwendung gemeinsamer Methoden zur Messung und Offenlegung der Umweltleistung von Produkten und Organisationen (3)

zurück

.

Vorgehen bei Multifunktionalität in Recycling-Situationen Anhang V


Die Lösung von Multifunktionalitätsproblemen bei Produkten ist besonders dann eine große Herausforderung, wenn es um die Wiederverwendung, das Recycling oder die energetische Verwertung eines (oder mehrerer) dieser Produkte geht, da das System dann recht komplex werden kann.

Das für jede Untersuchungseinheit resultierende Gesamt-Ressourcennutzungs- und Emissionsprofil (RNuEP) kann nach folgender Formel geschätzt werden, die

Es müssen quantitative Angaben über die maßgeblichen Parameter erhoben werden, um die nachstehende Formel zur Bestimmung des Gesamt-Ressourcennutzungs- und Emissionsprofils je Untersuchungseinheit anwenden zu können. Diese Angaben sollten, soweit möglich, auf der Grundlage von Daten bestimmt werden, die die maßgeblichen Prozesse betreffen. Dies ist jedoch unter Umständen nicht immer möglich/durchführbar, so dass die Daten möglicherweise aus anderer Quelle gezogen werden müssen. (Es wird darauf hingewiesen, dass die nachstehende Erläuterung für jeden Term der Formel einen Hinweis gibt, wie/wo fehlende Daten gefunden werden können).

Das RNuEP je Untersuchungseinheit 104 wird nach folgender Formel berechnet:

Die Formel kann in fünf Blöcke unterteilt werden:

VIRGIN + RECIN + RECOUT + EROUT + DISPOUT

Diese Blöcke sind folgendermaßen zu interpretieren (die unterschiedlichen Parameter werden anschließend ausführlich erläutert):

Dabei sind:

Anmerkung: Qs/Qp ist ein dimensionsloses Verhältnis, das als Näherungswert für etwaige Qualitätsunterschiede zwischen Sekundär- und Primärmaterial (Downcycling) verwendet wird. Entsprechend der EF-Multifunktionalitätshierarchie (siehe Abschnitt 5.10) wird die Möglichkeit untersucht, eine relevante zugrunde liegende physikalische Beziehung als Grundlage für den Qualitätskorrekturfaktor zu bestimmen (der begrenzende Faktor muss entscheidend sein). Ist dies nicht möglich, so muss eine andere Beziehung verwendet werden, z.B. der ökonomische Wert. In diesem Fall wird angenommen, dass die Preise der Primärmaterialien gegenüber denen der Sekundärmaterialien stellvertretend für Qualität stehen. In einer solchen Situation entspräche Qs/Qp dem Verhältnis zwischen dem Marktpreis des Sekundärmaterials (Qs) und dem Marktpreis des Primärmaterials (Qp). Die Marktpreise von Primär- und Sekundärmaterialien finden Sie online 109. Die für Primär- und Sekundärmaterialien zu berücksichtigenden Qualitätsaspekte müssen in den PEFCR-Regeln vorgegeben sein.

.

Leitlinien für die Bilanzierung klimaänderungsrelevanter Emissionen infolge direkter Landnutzungsänderungen Anhang VI


Dieser Anhang enthält Anleitungen für die Bilanzierung von Treibhausgasemissionen infolge direkter Landnutzungsänderungen, soweit diese Emissionen zum Klimawandel beitragen.

Die Klimaauswirkungen sind das Ergebnis biogener CO2-Emissionen und -Bindungen infolge von Änderungen der Kohlenstoffbestände sowie biogener und nicht biogener CO2-, N2O- und CH4 -Emissionen (z.B. aus der Verbrennung von Biomasse). Biogene Emissionen sind Emissionen aus der Verbrennung oder der Zersetzung biogener Materialien, aus der Abwasserbehandlung und aus biologischen Quellen wie Böden und Gewässern (einschließlich CO2, CH4 und N2O) ein, während die biogene Bindung der Aufnahme von CO2 während der Photosynthese entspricht. Nicht biogene Emissionen sind alle Emissionen aus nicht biogenen Quellen wie fossilen Materialien; nicht biogene Bindung betrifft CO2, das von einer nicht biogenen Quelle aus der Atmosphäre aufgenommen wird (WIR und WBCSD 2011b).

Landnutzungsänderungen können als direkte oder indirekte Landnutzungsänderungen eingestuft werden:

Direkte Landnutzungsänderungen sind das Ergebnis der Umwandlung, bezogen auf einen bestimmten Flächenbedeckungstyp, einer Landnutzungsart in eine andere Nutzungsart, die Änderungen der Kohlenstoffbestände dieser Bodenfläche nach sich ziehen kann, aber keine Änderung eines anderen Systems bewirkt.

Indirekte Landnutzungsänderungen treten ein, wenn eine bestimmte Änderung der Landnutzung Änderungen außerhalb der Systemgrenzen bewirkt, d. h. bei anderen Landnutzungsarten.

Abbildung 6 entspricht einer schematischen Darstellung sowohl direkter als auch indirekter Landnutzungsänderungen, illustriert am Beispiel der Biokraftstoffproduktion.

Abbildung 6 Schematische Darstellung direkter und indirekter Landnutzungsänderungen (CE Delft 2010)

Der Rest dieses Anhangs betrifft in erster Linie direkte Landnutzungsänderungen, da nur diese für den PEF berücksichtigt werden dürfen, indirekte Landnutzungsänderungen dagegen nicht (siehe Abschnitt 5.4.4).

Abschnitt 1: Hinweise für die Berechnungen der Emissionen infolge direkter Landnutzungsänderungen

Der Beschluss C(2010) 3751 der Kommission enthält Anleitungen für die Berechnung der Kohlenstoffbestände in Landflächen bei Standardlandnutzungsart und tatsächlicher Landnutzungsart. Er nennt Werte für die Kohlenstoffbestände bei vier unterschiedlichen Landnutzungskategorien: Ackerland und Dauerkulturen, Grünland und Waldflächen. Bei Landnutzungsänderungen, die diese Kategorien betreffen, müssen die Anleitungen des Beschlusses C(2010) 3751 der Kommission befolgt werden. Bei Emissionen infolge des Übergangs zu anderen, nicht unter den Beschluss fallenden Landnutzungskategorien wie Feuchtgebiete, Siedlungen und anderen Nutzungsarten (z.B. vegetationsloser Boden, Felsboden oder Eisboden) müssen die IPCC-Leitlinien 2006 für nationale Treibhausinventare (IPCC, 2006) beachtet werden.

Für die Freisetzung und Aufnahme von CO2 infolge direkter Landnutzungsänderungen müssen die im Beschluss C(2010) 3751 der Kommission genannten aktuellsten IPCC-CO2-Emissionsfaktoren verwendet werden, es sei denn, genauere und spezifischere Daten sind verfügbar. Andere Emissionen infolge von Landnutzungsänderungen (z.B. NO3-Freisetzungen in Gewässer, Emissionen aus der Verbrennung von Biomasse, Bodenerosion usw.) sollten auf Einzelfallbasis oder unter Verwendung verlässlicher Quellen gemessen oder modelliert werden.

Abschnitt 2: Praktische Leitlinien gemäß PAS 2050:2011

Für praktische Leitlinien für spezifische Fragen (z.B. vorherige Landnutzung ist unbekannt) wird (in Einklang mit dem Europäischen Runden Tisch zur Nachhaltigkeit in Verbrauch und Produktion von Lebensmitteln (Food SCP) und dem veröffentlichten ENVIFOOD-Protokoll) die Norm PAS 2050:2011 empfohlen. Die Norm PAS 2050:2011 wird ergänzt durch PAS2050-1 (BSI 2012) für die Bewertung von Treibhausgasemissionen aus denCradle-to-Gate-Phasen (Rohstoffgewinnung bis Herstellung) des Lebenswegs von Gartenbauerzeugnissen. PAS 2050-1:2012 berücksichtigt die Emissionen und Bindungen, die beim Anbau von Gartenpflanzen eine Rolle spielen, und soll PAS 2050:2011 eher ergänzen als ersetzen. Vom Britischen Institut für Normung (BSI) steht außerdem eine zusätzliche Excel-Datei für PAS 2050-1:2012 bereit.

Vorherige Landnutzungskategorie und vorheriger Produktionsstandort

Nach der Norm PAS 2050:2011 (BSI 2011) sind je nach Verfügbarkeit von Informationen über den Produktionsstandort und die vorherige Landnutzungskategorie drei verschiedene Situationen (und Anleitungen) möglich:

Allgemeine THG-Emissionen und -Bindungen, die bei der Wirkungsabschätzung zu berücksichtigen sind

Gemäß PAS 2050:2011 (BSI 2011) müssen bei der Wirkungsabschätzung die folgenden Emissionen und Bindungen berücksichtigt werden:

.

Beispiel einer PEFCR-Regel für Papierzwischenprodukte - Datenqualitätsanforderungen Anhang VII

(Zur Information)

Die folgende Tabelle illustriert die Datenqualitätsanforderungen und das entsprechende Datenqualitätsniveau am Beispiel einer PEFCR-Regel für Papierzwischenprodukte.

Tabelle 1: Datenqualitätsanforderungen, illustriert am Beispiel von Papierzwischenprodukten1

Datenqualitätselemente
Repräsentativität Vollständigkeit Methodische Eignung
Konformität und Konsistenz
Genauigkeit / Unsicherheit
Qualitätsniveau Qualitätswert Definition Technologisch Räumlich Zeitbezogen
Ausgezeichnet 1 Erfüllt das Kriterium in sehr hohem Maße; kein Verbesserungsbedarf z.B. ein und derselbe Prozess. Für Strom aus dem Netz, durchschnittliche Technologie entsprechend länderspezifischem Verbrauchsmix. Länderspezifische Daten < 3 Jahre alte Daten Sehr gute Vollständigkeit

(> 90 %)

Vollständige Einhaltung aller Anforderungen des PEF-Leitfadens Sehr niedrige Unsicherheit

(< 7 %)

Sehr gut 2 Erfüllt das Kriterium in hohem Maße; geringer Verbesserungsbedarf z.B. durchschnittliche Technologie entsprechend länderspezifischem Verbrauchsmix. Mitteleuropa, Nordeuropa, repräsentativer EU-27- Mix 3-5 Jahre alte Daten Gute Vollständigkeit

(80 % bis 90 %)

Attributiver prozessbasierter Ansatz UND Erfüllung der drei folgenden methodischen Anforderungen des PEF-Leitfadens: 1) Lösung von Multifunktionalitätsproblemen, 2) Modellierung der Endes der Lebensdauer, 3) Systemgrenze. Niedrige Unsicherheit

(7 % bis 10 %)

Gut 3 Erfüllt das Kriterium in akzeptierbarem Maße, ist aber verbesserungsbedürftig. z.B. durchschnittliche Technologie entsprechend länderspezifischem Verbrauchsmix oder durchschnittliche Technologie entsprechend durchschnittlichem EU- Verbrauchsmix. EU-27-Länder, anderes europäisches Land 5-10 Jahre alte Daten Mittlere Vollständigkeit

(70 % bis 80 %)

Attributiver prozessbezogener Ansatz UND Erfüllung von zwei der drei folgenden methodischen Anforderungen des PEF- Leitfadens: 1) Lösung von Multifunktionalitätsproblemen, 2) Modellierung des Endes der Lebensdauer, 3) Systemgrenze. Mittlere Unsicherheit

(10 % bis 15 %)

Mittel 4 Erfüllt das Kriterium nicht in ausreichendem Maße, sondern erfordert Verbesserungen. z.B. durchschnittliche Technologie entsprechend länderspezifischem Verbrauchsmix einer Gruppe ähnlicher Produkte. Naher Osten, Nordamerika, Japan usw. 10-15 Jahre alte Daten Schlechte Vollständigkeit

(50 % bis 70 %)

Attributiver prozessbezogener Ansatz UND Erfüllung einer der drei folgenden methodischen Anforderungen des PEF-Leitfadens: 1) Lösung von Multifunktionalitätsproblemen, 2) Modellierung des Endes der Lebensdauer, 3) Systemgrenze. Hohe Unsicherheit

(15 % bis 25 %]

Schlecht 5 Erfüllt das Kriterium nicht. Wesentliche Verbesserung ist notwendig. z.B. sonstiger oder unbekannter Prozess Globale Daten oder unbekannt > 15 Jahre alte Daten Sehr schlechte oder unbekannte Vollständigkeit

(< 50 %)

Attributiver prozessbezogener Ansatz, ABER Erfüllung keiner der drei folgenden methodischen Anforderungen des PEF-Leitfadens: 1) Lösung von Multifunktionalitätsproblemen, 2) Modellierung des Endes der Lebensdauer, 3) Systemgrenze. Sehr hohe Unsicherheit

(> 25 %)

1) Diese Tabelle stammt aus dem Arbeitsdokument "Product Footprint Category Rules (PFCR) for Intermediate Paper Products" (2011) des Europäischen Verbands der Papierindustrie (CEPI), das auf einem Entwurf dieses PEF-Leitfadens beruht.

.

Zuordnung der in diesem PEF-Leitfaden verwendeten Terminologie zur ISO-Terminologie Anhang VIII


Dieser Anhang ordnet die in diesem PEF-Leitfaden verwendeten Schlüsselbegriffe den entsprechenden Begriffen in der ISO-Norm 14044:2006 zu. Durch Abweichung von der ISO-Terminologie soll der PEF-Leitfaden für seine Zielgruppe, (zu der auch Gruppen gehören, die nicht unbedingt über besondere Vorkenntnisse m Bereich Umweltbewertung verfügen) verständlicher gemacht werden. In den folgenden Tabellen werden divergierende Begriffe zugeordnet.

Tabelle 2: Zuordnung von Schlüsselbegriffen

In ISO 14044:2006 verwendete Begriffe Entsprechende Begriffe im vorliegenden PEF-Leitfaden
Funktionelle Einheit Untersuchungseinheit
Sachbilanz Ressourcennutzungs- und Emissionsprofil
Wirkungsabschätzung EF-Wirkungsabschätzung
Auswertung der Ökobilanz Auswertung des Umweltfußabdrucks
Wirkungskategorie EF-Wirkungskategorie
Wirkungskategorie-Indikator EF-Wirkungskategorie-Indikator

Tabelle 3: Zuordnung von Datenqualitätskriterien

In ISO 14044:2006 verwendete Begriffe Entsprechende Begriffe im vorliegenden PEF-Leitfaden
Zeitbezogener Erfassungsbereich Zeitbezogene Repräsentativität
Geografischer Erfassungsbereich Räumliche Repräsentativität
Technologischer Erfassungsbereich Technologische Repräsentativität
Präzision Parameterunsicherheit
Vollständigkeit Vollständigkeit
Konsistenz Methodische Eignung und Konsistenz
Datenquellen Fällt unter "Ressourcennutzungs- und Emissionsprofil"
Unsicherheit der Informationen Fällt unter "Parameterunsicherheit"

.

PEF-Leitfaden und ILCD-Handbuch - Die wichtigsten Abweichungen Anhang IX


Bei Abweichungen zwischen dem PEF-Leitfaden und dem ILCD-Handbuch hat der PEF-Leitfaden Vorrang.

Dieser Anhang nennt die wichtigsten Aspekte, bei denen der PEF-Leitfaden vom ILCD-Handbuch abweicht. Außerdem werden diese Abweichungen kurz begründet. Es wird jedoch darauf hingewiesen, dass das ILCD-Handbuch ein Ausgangspunkt für PEF-Entwicklungen ist. Das ILCD-Handbuch kann weiter überarbeitet werden, um es mit dem PEF-Leitfaden in Einklang zu bringen; redundante Abschnitte, die im PEF-Leitfaden angesprochen werden, können aus dem ILCD-Handbuch gestrichen werden.

1. Zielgruppe(n)

Im Gegensatz zum ILCD-Handbuch richtet sich der PEF-Leitfaden an Benutzer, die nur begrenzte Erfahrung mit Ökobilanzen haben. Er ist daher allgemein verständlicher abgefasst.

2. Vollständigkeitsprüfung

Das ILCD-Handbuch bietet zwei Optionen für die Überprüfung der Vollständigkeit: 1) Vollständigkeitsprüfung auf Ebene der einzelnen Umweltwirkungen und 2) Vollständigkeitsprüfung auf Ebene der (aggregierten) Gesamtumweltwirkung. Im PEF-Leitfaden wird die Vollständigkeit nur auf Ebene der einzelnen Umweltwirkungen betrachtet. Da der PEF-Leitfaden keine spezifischen Gewichtungsfaktoren empfiehlt, kann die (aggregierte) Gesamtwirkung nicht geschätzt werden.

3. Ausweitung der Zieldefinition

Der PEF-Leitfaden ist für spezifische Anwendungen bestimmt; Ausweitungen der Zieldefinition sind folglich nicht vorgesehen.

4. Der Untersuchungsrahmen hat auch "Grenzen".

Die Festlegung des Untersuchungsrahmens des PEF-Leitfadens umfasst auch die Grenzen der Studie. Ausgehend von den mit dem ILCD-Handbuch gesammelten Erfahrungen können Grenzen nur dann ordnungsgemäß festgelegt werden, wenn dem Nutzer Informationen über alle Aspekte der Zieldefinition und der Funktion der Untersuchung vorliegen.

5. Das Prüfverfahren fallt unter die Zieldefinition.

Das Prüfverfahren ist für die Verbesserung der Qualität einer PEF-Studie von entscheidender Bedeutung; deshalb muss es im ersten Schritt des Prozesses, d. h. im Rahmen der Zieldefinition, festgelegt werden.

6. Screening statt iterativer Ansatz

Der PEF-Leitfaden empfiehlt, ein Screening durchzuführen, um für die Standard-EF-Wirkungskategorien einen annähernden Schatzwert für jede Umweltwirkung zu erhalten. Dieser Schritt ähnelt dem im ILCD-Handbuch empfohlenen iterativen Ansatz.

7. Datenqualitätsbewertung

Der PEF-Leitfaden stützt sich für die Evaluierung der Datenqualität auf fünf Bewertungsstufen (ausgezeichnet, sehr gut, gut, mittel, schlecht), das ILCD-Handbuch dagegen sieht drei Stufen vor. Dadurch können für die Studie im Vergleich zum ILCD-Handbuch Daten von niedrigerem Qualitätsniveau verwendet werden. Außerdem wird im PEF-Leitfaden zur Bewertung der Datenqualität eine semiquantitative Formel benutzt, so dass z.B. eine "gute" Datenqualität leichter zu erreichen ist.

8. Entscheidungshierarchie bei Multifunktionalität

Der PEF-Leitfaden gibt für die Lösung von Multifunktionalitätsproblemen bei Produkten, eine Entscheidungshierarchie vor, die von dem im ILCD-Handbuch vertretenen Ansatz abweicht. Es ist auch eine Gleichung zur Lösung von Multifunktionalitätsproblemen beim Recycling und bei der energetischen Verwertung am Ende des Lebenswegs vorgesehen.

9. Sensitivitätsanalyse

Die Durchführung einer Sensitivitätsanalyse der Ergebnisse ist in diesem PEF-Leitfaden fakultativ. Sie soll den Arbeitsaufwand für die Nutzer des PEF-Leitfadens verringern.

.

Vergleich der wichtigsten Anforderungen des PEF-Leitfadens mit anderen Methoden Anhang X


Obwohl ähnliche, weithin akzeptierte Methoden und Leitfaden für die Berechnung der Umweltauswirkungen von Produkten in vielen der in ihnen formulierten methodischen Leitlinien übereinstimmen, bestehen bei bestimmten wichtigen Entscheidungspunkten Diskrepanzen und/oder Unklarheiten, die die Konsistenz und Vergleichbarkeit der Untersuchungsergebnisse beeinträchtigen. Dieser Anhang enthält eine Zusammenfassung ausgewählter Schlüsselanforderungen dieses PEF-Leitfadens und vergleicht diese mit einer Reihe existierender Methoden. Er basiert auf dem Dokument "Analysis of Existing Environmental Footprint Methodologies for Products and Organizations: Recommendations, Rationale, and alignment", das unter http://ec.europa.eu/environment/eussd/corporate_footprint.htm abgerufen werden kann (EK-JRC-IES, 2011b). Unterschiedliche Hintergrundfarben illustrieren, wo der PEF-Leitfaden mit einer anderen Methode übereinstimmt (hellgrau), im Gegensatz zu ihr steht (Schrägstreifen) oder über sie hinaus geht (d. h. detaillierter ist oder höhere Anforderungen stellt - dunkelgrau). Ist kein aussagekräftiger Vergleich möglich, wird keine Hintergrundfarbe verwendet.

Tabelle 4: Vergleich der wichtigsten Anforderungen: PEF-Leitfaden vs andere Methoden

Kriterien PEF-Leitfaden ISO 14044 (2006) Umweltmanagement - Ökobilanz - Anforderungen und Anleitungen ISO/DIS 14067 (2012): CO2-Fußabdruck von Produkten ILCD Handbuch - 1. Ausgabe (2010)1 Ökologischer Fußabdruck (2009)2 Treibhausgas- protokoll (WRI/ WBCSD)3 Französischer Umweltfuß- abdruck4 CO2-Fußabdruck von Produkten (Vereinigtes Königreich - PAS 2050 (2011)5
Lebensweg- betrachtung Ja Ja Ja Ja Ja Ja Ja Ja
Anwendungen und Ausschlüsse Interne Anwendungen können die Unterstützung des Umweltmanage- ments, die Identifizierung von Hotspots und die Verbesserung und Verfolgung der Umweltleistung umfassen.

Externe Anwendungen (z.B. B2B, B2C) decken von ein breites Spektrum Möglichkeiten ab, die von der Reaktion auf Wünsche von Kunden und Verbrauchern bis hin zu Marketing, Benchmarking, Umweltkenn- zeichnung usw. reichen.

Bestimmung von Möglichkeiten zur Verbesserung der Umweltleistung von Produkten.

Vergleichende Aussagen mit zusätzlichen Anforderungen.

Informationen für Entscheidungsträger.

Informationen für Entscheidungs- träger.

Leistungsüber- wachung.

Vergleichende Aussagen mit zusätzlichen Anforderungen.

Anwendungs- situation "A": Untersuchung der -Umweltleistung von Produkten entlang ihres Lebenswegs zwecks Verbesserung (Leistungsüber- wachung), Vergleich, Kundeninformation (Geschäftskunden). Einschließlich vergleichende Aussagen mit zusätzlichen Anforderungen. Informationen für Entscheidungs- träger und Verbraucher zum Verbrauchs- verhalten auf unterschiedlichen Ebenen, d. h. Landesebene, subregionale Ebene, Unternehmens- ebene. Leistungsüber- wachung, einschließlich Bestimmung von Möglichkeiten zur Verringerung von THG-Emissionen.

Bereitstellung von THG-Emissions- daten für Unternehmen und Interessenträger durch öffentliche Berichterstattung.

Die Norm akzeptiert zusätzliche Arten der Offenlegung (z.B. Kennzeichnungen, Behauptungen) und enthält zusätzliche Spezifikationen (z.B. Produktregeln).

Vergleichende Aussagen (gemäß ISO 14044) werden nicht akzeptiert.

Bereitstellung von Verbraucher- informationen; Ermöglichung des Vergleichs von Produkten ein und derselben Kategorie und gegebenenfalls zwischen Produktkategorien. Die Methode ist für die interne Bewertung gedacht, z.B.
  • zur Erleichterung der Beurteilung alternativer Produktkonfi- gurationen oder des Benchmarkings;
  • Leistungsüber- wachung, einschließlich Bestimmung von Möglichkeiten zur Verringerung von THG-Emissionen;
  • Erleichterung des Vergleichs von THG-Emissionen von Waren und Dienstleistungen.
Zielgruppe der Offenlegung B2B und B2C. B2B und B2C. B2B und B2C. B2B und B2C. Öffentlichkeit B2B und B2C. B2C. Offenlegungs- anforderungen nicht spezifiziert.
Funktionelle Einheit Die Analyseeinheit für eine PEF-Studie muss unter Berücksichtigung folgender Aspekte festgelegt werden: bereitgestellte Funktion(en) / Leistung(en): "was", Umfang der Funktion oder Leistung: "wie viel", Dauer der Leistung oder Lebensdauer: "wie lange", erwartetes Qualitätsniveau: "wie gut".

Ein angemessener Referenzfluss muss bezogen auf die Untersuchungseinheit bestimmt werden. Die quantitativen Input- und Output-Daten, die zur Unterstützung der Untersuchung erhoben werden, müssen bezogen auf diesen Referenzfluss berechnet werden.

Die funktionelle Einheit muss mit Ziel und Untersuchungs- rahmen der Studie im Einklang stehen. Sie muss klar definiert und messbar sein.

Nachdem die funktionelle Einheit gewählt ist, muss der Referenzfluss definiert werden.

Klar definiert
und messbar.
Die funktionelle Einheit muss mit Ziel und Untersuchungs- rahmen der Studie im Einklang stehen. Sie muss in Bezug auf quantitative und qualitative Aspekte klar definiert sein.

Separater Referenzfluss für die Unterstützung der Datenerhebung.

Die Norm selbst enthält keine spezifischen Informationen über die funktionelle Einheit, es gibt jedoch mehrere Studien, die das auf ISO 14044 basierende Konzept der funktionellen Einheit anwenden. Umfang, Dauer oder Lebensdauer sowie erwartetes Qualitätsniveau der Funktion oder Leistung.

Separater Referenzfluss zur Unterstützung der Datenerhebung.

Die funktionelle Einheit wird auf Ebene der Produktkategorie- regel definiert. Bezieht sich auf die funktionelle Einheit als Untersuchungseinheit.

Sehr wenige Informationen und Leitlinien.

System- grenzen Die Systemgrenzen müssen alle Prozesse einschließen, die mit der Produktlieferkette, auf die sich die Untersuchungseinheit bezieht, zusammenhängen.

Cradle-to-Grave als Standardansatz oder anderer Ansatz, falls in PEFCR-Regeln so vorgesehen.

Die Prozesse innerhalb der Systemgrenzen müssen in Vordergrund- prozesse (d. h. Kernprozesse entlang des Produktlebens- wegs, bei denen ein direkter Zugang zu Informationen möglich ist) und Hintergrund- prozesse (d. h. diejenigen Prozesse entlang des Produktlebens- wegs, bei denen kein direkter Zugang zu Informationen möglich ist) untergliedert werden.

Iterativer Prozess:
  • Ursprüngliche Systemgrenzen werden auf Grundlage des Ziels und des Untersuchungs- rahmens der Studie definiert.
  • Die endgültigen
    Systemgrenzen
    werden nach
    ersten Berechnungen und der
    Sensitivitäts- analyse festgelegt.

[..]

Von der Beschaffung der Rohstoffe bis zum Ende der Lebensdauer und der Entsorgung. Ermöglicht sowohlCradle-to-Grave- undCradle-to-Gate- Analysen. Von der Beschaffung der Rohstoffe bis zum Ende der Lebensdauer und der Entsorgung. Iterariv, Schwerpunkt auf relevantesten Prozessen.

Schließt alle relevanten Prozesse (sowohl zuordenbar als auch nicht zuordenbar) ein.

Norm enthält keine Regeln für die Festlegung von Systemgrenzen. Anforderung, dass der Bericht alle in den Systemgrenzen enthaltenen Tätigkeiten klar definieren muss.

Bei den meisten EF-Untersuchungen umfassen die Lebensweggrenzen die Tätigkeiten zwischen "Wiege" und Verkaufspunkt.

Von der Beschaffung der Rohstoffe bis zum Ende der Lebensdauer und der Entsorgung. Zuordenbare Prozesse erforderlich, relevante nicht zuordenbare Prozesse empfohlen.

Ermöglicht sowohlCradle-to-Grave- undCradle-to- Gate-Analysen.

Von der Beschaffung der Rohstoffe bis zum Ende der Lebensdauer und der Entsorgung.

Ausschlüsse:

  • CO2- Ausgleiche;
  • F&E;
  • Beförderung von Mitarbeitern vom Wohnort zum Arbeitsplatz;
  • mit dem Produkt oder dem System verbundene Dienst- leistungen (z.B. Werbung, Marketing);
  • Beförderung des Verbrauchers zum und vom Verkaufsort.
Von der Beschaffung der Rohstoffe bis zum Ende der Lebensdauer und der Entsorgung. ErmöglichtCradle-to-Grave- undCradle-to-Gate- Analysen.

Es gelten andere zusätzliche Anforderungen.

Ausschlüsse von der Systemgrenze:

  • Investitionsgüter;
  • Prozessinputs in Form
    von Humanenergie
  • Transport- dienstleistung durch Tiere;
  • Beförderung des Verbrauchers zum und vom Verkaufsort (könnte nach der Prüfung aufgenommen werden);
  • Beförderung von Mitarbeitern.
Abschneide- kriterien Nicht erlaubt Erlaubt - auf der Grundlage von Masse, Energie oder Umweltbedeutung. Keine Leitlinien Abschneide- kriterien sollten den quantitativen Grad der Vollständigkeit in Bezug auf die gesamten Umweltwirkungen des Produktsystems berücksichtigen.

Für vergleichende Studien müssen sich die Ausschluss- kriterien ebenfalls stets auf Masse und Energie beziehen.

Keine Leitlinien. Nicht erlaubt. 5 % Masse sowie Energie und Umweltwirkung. 5 % des Treibhauspotenzials (alle Emissionen, die einen wesentlichen Beitrag leisten

(d. h. >1 % der Emissionen) und mindestens 95 % der Gesamtemissionen müssen einbezogen werden.

Wirkungs- kategorien

Wirkungs- abschätzungs- methoden

Ein Standardsatz von 14 Midpoint- Wirkungskategorien muss berücksichtigt werden, sofern 1) den PEFCR-Regeln nicht anders geregelt oder 2) der Ausschluss bestimmter Wirkungs- kategorien, wie im PEF festgelegt, nicht gerechtfertigt ist .

Standardsatz der vorgegebenen Midpoint- Wirkungsab- schätzungs- methoden muss verwendet werden.

Zahlreiche Umweltwirkungen durch die Bereitstellung von Produkten, darunter:
  • THG-Emissionen;
  • Ozonabbau- potenzial;
  • Versauerungs- potenzial;
  • Potenzial für die fotochemische Bildung von Ozon;
  • sonstige Umwelt- wirkungen, z.B. Ressourcenabbau und Schädigung der menschlichen Gesundheit (Endpoint).
Klimaänderung, einschließlich Landnutzungs- änderungen.

Alle THG-Emissionen müssen angegeben werden.

Ausgerichtet auf 12 Midpoint- Wirkungs- kategorien und 3 Endpoint- Wirkungs- kategorien.

Das ILCD-Handbuch enthält Empfehlungen sowohl für Midpoint-, als auch für Endpoint-Methoden (für Schutzgebiete).

Werte entsprechen ökologischem Fußabdruck (z.B. Globalhektar). Klimaänderung, einschließlich Landnutzungs- änderungen.

Die im Kyoto-Protokoll vorgesehenen sechs Stoffe müssen angegeben werden. Andere für das untersuchte Produkt oder die untersuchte Lieferkette geltende Stoffe sollten angegeben werden.

Vom JRC empfohlene Wirkungsab- schätzungs- methoden werden befolgt.

Wirkungs- kategorien werden nach Produktkategorien festgelegt.

Standardsatz der vorgegebenen Mittelpunkt- Wirkungs- methoden muss verwendet werden.

Klimaänderung, einschließlich Landnutzungs- änderungen.

Alle THG-Emissionen müssen angegeben werden.

Modellierungs- ansatz (attributiver konsequen- zieller Ansatz) Enthält Elemente sowohl des attributiven als auch des konsequenziellen Ansatzes. Enthält Grundsatz zur Berechnung der Umweltbelastung durch Produkte. Vermeidung der Allokation ist vorzuziehender Ansatz. Enthält Grundsatz zur Berechnung der THG-Emissionen (Klimaänderung) von Produkten. Vermeidung der Allokation ist vorzuziehender Ansatz. Attributiver Ansatz plus Substitution für Lebensend- prozesse und andere Mehrprodukt- prozesse. Vermeidung der Allokation ist vorzuziehender Ansatz. Berechnungsansatz (ähnelt dem attributiven Ansatz).

Ermöglicht Prozess- Ökobilanzierung, Input-Output- oder Hybrid- Modellierung.

Attributiver Ansatz, plus direkte Systemerweiterung auf Mehrprodukt- prozesse und Approximation bei Closed Loop Recycling (Recycling im geschlossenen Kreislauf) (entsprechend den Anforderungen der Norm). Attributiver Ansatz.

Allokationsregeln für Recycling und Energierück- gewinnung werden für die jedes Material separat vorgeschlagen.

Attributiver Ansatz. Vermeidung der Allokation ist vorzuziehender Ansatz.
Datenqualität Datenqualität wird an folgenden Kriterien gemessen:
  • technologische Repräsen- tativität
  • räumliche Repräsen- tativität
  • zeitbezogene Repräsen- tativität
  • Vollständigkeit
  • Parameter- unsicherheit
  • methodische Eignung und Konsistenz (d. h. Fertigstellung des Ressourcen- nutzungs- und Emissionsprofils gemäß diesem allgemeinen Leitfaden).

PEF-Studien, die für die externe Kommunikation bestimmt sind, müssen die Datenqualitäts- anforderungen (sowohl spezifische als auch generische Daten) erfüllen. Für innerbetriebliche Anwendungen bestimmte PEF-Studien (von denen behauptet wird, dass sie mit diesem Leitfaden im Einklang stehen) sollten die Datenqualitäts- anforderungen erfüllen (d. h. dies wird empfohlen), es ist jedoch nicht obligatorisch.

Im endgültigen Ressourcen- nutzungs- und Emissionsprofil müssen bei den Prozessen oder Tätigkeiten, die zu mindestens 70 % zu den einzelnen Wirkungskategorien beitragen (auf Basis des Screenings, falls durchgeführt), sowohl die spezifischen als auch die generischen Daten ein insgesamt "gutes" Qualitätsniveau aufweisen. Für diese Prozesse muss eine semiquantitative Bewertung der Datenqualität durchgeführt und mitgeteilt werden. [ .. ]

In Bezug auf die Ebene, auf der die Datenqualitäts- prüfung durchgeführt werden soll, gilt Folgendes:

  • Die Qualität generischer Daten muss auf Ebene der Inputflüsse (z.B. gekauftes Papier, das in einer Druckerei verwendet wird) bewertet werden;
  • die Qualität spezifischer Daten muss auf Ebene eines einzelnen Prozesses, eines aggregierten Prozesses oder auf Ebene einzelner Inputflüsse bewertet werden.
Für die folgenden Kriterien sollten Datenqualitäts- anforderungen vorgegeben werden:
  • zeitbezogener Erfassungs- bereich
  • räumlicher Erfassungs- bereich
  • technologischer Erfassungs- bereich
  • Präzision
  • Vollständigkeit
  • Konsistenz
  • Datenquellen
  • Unsicherheit der
    Informationen

Es sind keine Mindestanforderungen an die Datenqualität vorgegeben.

Für vergleichende Aussagen müssen die 8 vorgenannten Kriterien berücksichtigt werden.

Vergleich PEF vs ISO 14044:

  1. Die Datenqualitäts- kriterien (6 vs 8) decken weitestgehend dieselben Aspekte ab, ISO geht jedoch über den PEF hinaus.
  2. Im PEF müssen 6 Kriterien immer berücksichtigt werden, während die 8 ISO-Kriterien nur für vergleichende Aussagen berücksichtigt werden müssen.
  3. Der PEF enthält tatsächliche Mindest- anforderungen an die Datenqualität fest, ISO nicht.
Entspricht ISO 14044. Weicht von ISO 14044 ab (sowohl bei Primär-, als auch bei Sekundärdaten):
  • Technologische Repräsen- tativität;
  • räumliche Repräsen- tativität;
  • zeitbezogene Repräsen- tativität;
  • Vollständigkeit/
    Genauigkeit;
  • methodische Eignung und Konsistenz.
Keine spezifischen Datenqualitäts- anforderungen in der Methodik. Verweist auf ISO 14044. 5 Datenqualitäts- indikatoren müssen zur Bewertung der Datenqualität verwendet werden:
  • technologische Repräsen- tativität;
  • zeitbezogene Repräsen- tativität;
  • räumliche Repräsen- tativität;
  • Vollständig- keit;
  • Zuverlässig- keit.

Für wesentliche Prozesse müssen die Unternehmen eine beschreibende Erklärung über die Datenquellen, die Datenqualität und etwaige Bemühungen zur Verbesserung der Datenqualität abgeben.

ADEME hat für die öffentliche Datenbank ein Beratungsgremium für Governance eingerichtet. Dieses Gremium bewertet auch die Datenprüfung und kritische Prüfung).
  • räumliche Repräsen- tativität;
  • technolo- gische Repräsen- tativität;
  • zeitbezogene Repräsen- tativität
  • Vollständig- keit der Elementar- flüsse;
  • Genauigkeit und
    Unsicherheit;
  • Reproduzier- barkeit.

Keine Mindestan- forderungen an die Datenqualität vorgegeben.

Übernommen von ISO 14044.

Keine Mindestanfor- derungen an die Datenqualität vorgegeben.

Datentyp und Datenerhebung

Erhebungs- verfahren

Für alle Vordergrund- prozessen und gegebenenfalls für Hintergrund- prozesse sind spezifische Daten zu erheben. Sind generische Daten für Vordergrund- prozesse repräsentativer oder besser geeignet als spezifische Daten (dies ist zu begründen und zu melden), so müssen auch für Vordergrund- prozesse generische Daten verwendet werden.

Generische Daten sollten nur für Prozesse im Hintergrundsystem verwendet werden, es sei denn, (generische Daten) sind für Vordergrund- prozesse repräsentativer oder besser geeignet als spezifische Daten; in diesem Fall sollten auch für Prozesse im Vordergrundsystem generische Daten verwendet werden.

Generische Daten (vorausgesetzt, sie erfüllen die Datenqualitäts- anforderungen gemäß diesem Leitfaden) müssen, soweit verfügbar, aus folgenden Quellen beschafft werden:

  • Daten, die im Einklang mit den Anforderungen der betreffenden PEFCR- Regel erarbeitet wurden;
  • Daten, die im Einklang mit den Anforderungen an PEF-Studien erarbeitet wurden;
  • ILCD Data Network (Daten, die den ILCD Datenanfor- derungen für Situation a entsprechen);
  • ELCD.

Vorlage für die Datenerhebung: die Vorlage dient der Information.

Primärdaten: erhoben (gemessen, berechnet oder geschätzt) an Produktionsstand- orten, die mit den Prozessmodulen innerhalb der Systemgrenze in Verbindung stehen.

Sekundärdaten: Daten aus anderen Quellen (z.B. Literatur oder Datenbanken). Keine Empfehlung für eine spezifische Datenquelle. Für die Wahl von Sekundärdaten muss der Nutzer die festgelegten Datenqualitäts- anforderungen erfüllen.

Vorlage für die Datenerhebung: siehe ISO/TR 14049

Entspricht ISO 14044. Primärdaten: für Vordergrund- prozesse und die wichtigsten Hintergrund- prozesse werden Primärdaten bevorzugt; es können auch Sekundärdaten verwendet werden, vorausgesetzt, sie entsprechen dem ILCD und sind für diese Prozesse/Produkte nachweislich repräsentativ.

Jeglicher sonstige Datenbedarf wird vorzugsweise mit den qualitativ hochwertigsten, ILCD-konformen Sekundärdaten gedeckt. Verbleibende Datenlücken müssen mit "Datenschätzungen", die Mindestqualitäts- anforderungen erfüllen, geschlossen werden.

Der Methodik-Leitfaden bestätigt, dass der Datenmanagement- plan eine Vorlage für die Datenerhebung beinhalten sollte.

Bei Verwendung einer Prozess-Ökobilanz müssen die Anforderungen /Empfehlungen für Primärdaten ISO 14044 entsprechen.

Sekundärdaten: keine spezifische Quelle genannt.

Keine Vorlage für die Datenerhebung.

Primärdaten sind für alle Prozesse erforderlich, an denen das berichterstattende Unternehmen Eigentumsrechte hat oder dessen Kontrolle diese Prozesse unterliegen.

Sekundärdaten: Es werden Daten der besten Qualität empfohlen, wobei Primärdaten - falls vorhanden - der Vorzug gegeben wird.

Der Methodik-Leitfaden bestätigt, dass der Datenmanagement- plan eine Vorlage für die Datenerhebung beinhalten sollte.

Allerdings enthält die Norm kein Beispiel.

Primärdaten wird der Vorzug gegeben.

Legt spezifische Anforderungen für die PCR-Ebene fest.

Enthält Vorlage für die Datenerhebung für den Transport und für Prozessmodule in Anhang E.

Primäre Tätigkeitsdaten sind für alle Prozesse erforderlich, an denen die durchführenden Organisation Eigentumsrechte hat bzw. die von ihr durchgeführt werden.

Für Inputs, für die keine primären Tätigkeitsdaten beschafft werden können, müssen Sekundärdaten verwendet werden.

Sekundärdaten sollten vorzugsweise den Anforderungen der PAS-Norm entsprechen. Sekundärdaten müssen auf folgender Grundlage gewählt werden:

  1. Datenqualitäts- vorschriften gemäß ISO 14044;
  2. Sekundärdaten aus einer Peer-Review unterzogenen Veröffentlichungen zusammen mit Daten aus sonstigen kompetenten Quellen wird der Vorzug gegeben.

Vorlage für die Datenerhebung: im PAS-2050- Leitfaden enthalten.

Allokation / Multifunktio- nalitäts- hierarchie Zur Lösung von Multifunktionalitäts- problemen jeder Art ist nach folgender Entscheidungs- hierarchie vorzugehen: 1) Unterteilung oder Systemerweiterung; 2) Allokation auf Basis einer relevanten zugrunde liegenden physikalischen Beziehung (hier kann Substitution angewendet werden); 3) Allokation auf Basis einer anderen Beziehung. Allokation sollte soweit möglich zunächst durch Prozessunterteilung oder Systemerweiterung vermieden werden.

Ist dies nicht möglich, sollten physikalische Beziehungen (z.B. Masse, Energie) zwischen Produkten oder Funktionen genutzt werden, um Inputs und Outputs aufzuteilen.

Wenn keine physikalischen Beziehungen hergestellt werden können, müssen stattdessen andere Beziehungen genutzt werden (z.B. wirtschaftlicher Wert).

Entspricht ISO 14044 Aus ISO 14044 weiterentwickelt und spezifiziert:
  • Vermeidung von Allokation durch Unterteilung oder virtuelle Unterteilung;
  • Substitution/ Systemer- weiterung (auch der weiteren Funktionen) des Marktmixes;
  • Allokation der physikalischen Kausal- beziehung, z.B. Masse, Energie;
  • wirtschaftliche Allokation.
Wenn die Untersuchung eine Neuberechnung der Prozess- Ökobilanzdaten beinhaltet, bei der ein fertiges Produkt in seine primären Produktäquivalente disaggregiert wird, muss sie den ISO-Ökobilanz- normen 14040 und 14044 entsprechen. Aus ISO 14044 übernommen:
  • Unternehmen müssen wo immer möglich durch Prozess- Unterteilung, Neudefinition der funktionellen Einheit oder Rückgriff auf System- erweiterung Allokationen vermeiden;
  • wenn Allokation unvermeidbar ist, müssen Unternehmen THG- Emissionen und -bindungen auf Basis auf zugrunde liegender physikalischer Beziehungen zwischen dem untersuchten Produkt und dem/den Koppel- produkt(en) zuordnen;
  • wenn physikalische Beziehungen allein nicht festgestellt werden können, müssen Unternehmen entweder die wirtschaftliche Allokation oder eine andere Allokations- methode wählen, die andere Beziehungen zwischen dem untersuchten Produkt und dem/den Koppel- produkt(en) widerspiegelt.
Entspricht ISO 14044. Aus ISO 14044 weiterentwickelt:
  1. Allokation von Koppel- produkten wird durch Unterteilung von Prozessmodulen in Teilprozesse oder durch Erweiterung des Produktsystems vermieden;
  2. wenn Fall 1 nicht zutrifft: Allokation nach Maßgabe zusätzlicher Anforderungen;
  3. gibt es keine zusätzlichen Anforderungen wird dem wirtschaftlichen Wert der Vorzug gegeben.
Recycling-
Allokation
Enthält spezifische Leitlinien (einschl. Formel!); berücksichtigt auch die energetische Verwertung. Diese Frage wird separat behandelt; enthält allgemeinen Grundsatz der Allokations- vermeidung, aber keine spezifische Vorschrift - keine Formel. Substitution der Primärproduktion des vermiedenen Produkts.

Folgt der Allokations- hierarchie von ISO 14044. Anhang C der die Formeln enthält, dient der INFORMATION.

Substitution der im Marktdurchschnitt liegenden Primärproduktion des vermiedenen Produkts. Keine Leitlinien. Es muss entweder die Approximations- methode (beiClosed Loop Recycling) oder die Recyclatgehalt- methode angewendet werden. Wenn keine dieser Methoden angemessen ist, können - im Einklang mit ISO 14044 - andere Methoden angewendet werden, sofern sie im Bilanzbericht offengelegt und begründet werden. Enthält sehr detaillierte Leitlinien und Gleichungen für dasClosed Loop Recycling (Recycling im geschlossenen Kreislauf) und das Open Loop Recycling (Recycling im offenen Kreislauf) mit oder ohne Energierück- gewinnung. Enthält Gleichungen zur Emissionsberechnung - unterscheidet zwischen Recyclatgehalt- methode und Approximations- methode (beiClosed Loop Recycling). (enthält Anwendbarkeits- kriterien 0/100,100/0)
Fossile und biogene CO2- Emissionen und CO2- Bindung Die Bindung und Emission von CO2 aus fossilen und biogenen Quellen müssen getrennt erfasst werden. Keine Regelung. Die Bindung und Emission von CO2 aus fossilen und biogenen Quellen müssen getrennt erfasst werden. Die Bindung und Emission von CO2 aus fossilen und biogenen Quellen müssen getrennt erfasst werden. Keine Regelung. Sowohl CO2-Emissionen als auch CO2-Bindungen aus fossilen und biogenen Quellen sind in den Bilanzergebnissen enthalten und werden aus Transparenz- gründen getrennt erfasst (obligatorisch, soweit nicht unzutreffend). Sowohl CO2-Emissionen als auch CO2-Bindungen aus fossilen und biogenen Quellen sollten getrennt erfasst werden. Sowohl CO2-Emissionen als auch als auch CO2- Bindungen sind in der Bewertung enthalten (obligatorisch), außer biogene CO2-Emissionen/ -Bindungen im Zusammenhang mit Lebens- und Futtermitteln (nicht obligatorisch).
Direkte / indirekte Landnutzungs- änderung Treibhausgas- emissionen infolge direkter Landnutzungs- änderungen sind Waren / Dienstleistungen nach der Änderung unter Verwendung der Tabelle der IPCC-Standardwerte 20 Jahre lang zuzuordnen.

Indirekte Landnutzungs- änderung: Treibhausgas- emissionen infolge indirekter Landnutzungs- änderungen dürfen für die Standard-EF- Wirkungs- abschätzungs- kategorien nicht berücksichtigt werden.

Keine Regelung. Direkte Landnutzungs- änderung: verwendet IPCC-Leitlinien.

Indirekte Landnutzungs- änderung: Wird berücksichtigt, sobald eine international anerkannte Methode vereinbart ist.

Direkte Landnutzungs- änderung: spezifische IPCC-abgeleitete Leitlinien mit Standardtabelle; Produkten nach Änderung der Landnutzung für die Dauer von 20 Jahren zugeordnet (kann angepasst werden, wenn spezifischere, überprüfte Daten verfügbar sind).

Indirekte Landnutzungs- änderung: wird im Rahmen der konsequenziellen Modellierung berücksichtigt, jedoch aber nicht bei der Ökobilanzierung auf Produktebene (die nach dem attributiven Ansatz erfolgt).

Direkte Landnutzungs- änderung: Landnutzungsarten im Bericht entsprechen der nationalen Ökobilanz, sowohl für den Fußabdruck als auch für die Biokapazität.

Indirekte Landnutzungs- änderung: keine Regelung.

Direkte Landnutzungs- änderung: erforderlich wenn zuordenbar. Zusätzliche Leitlinien für die Berechnung verfügbar, Datenquellen verweisen auf IPCC.

Indirekte Landnutzungs- änderung: nicht erforderlich.

Direkte Landnutzungs- änderung: Verweis auf IPCC- Methodik.

Indirekte Landnutzungs- änderung: Wird berücksichtigt, sobald eine international anerkannte Methode vereinbart ist.

Direkte Landnutzungs- änderung: umfasst insbesondere Emissionen aus Landnutzungs- änderungen im Laufe der letzten 20 Jahre.

Indirekte Landnutzungs- änderung: ist ausgeschlossen.

Kohlenstoff- speicherung und verzögerte Emissionen Gutschriften für vorübergehende (Kohlenstoff-) Speicherung oder verzögerte Emissionen dürfen bei der Berechnung des PEF für die Standard- Wirkungskategorien - sofern in einer zugrunde liegenden PEFCR-Regel nicht anders geregelt - nicht berücksichtigt werden. Keine spezifische Regelung/ spezifischen Informationen. Allerdings legt die Interpretation der gegebenen Ökobilanz- Definition nahe, dass die Kohlenstoff- speicherung und verzögerte Emissionen vom gewöhnlichen Untersuchungs- rahmen der Studie ausgeschlossen sind. Kohlenstoff- speicherung muss getrennt angegeben werden. Vom gewöhnlichen Untersuchungs- rahmen der Studie ausgeschlossen. Falls jedoch einbezogen, weil Teil des Studienziels, enthält das ILCD-Handbuch detaillierte operative Anleitungen.

Ähnelt dem in PAS 2050 empfohlenen Ansatz für Methoden zur Berechnung der Auswirkungen von Kohlenstoffspeichern.

Unterscheidet zwischen zeitlich befristeter Speicherung und dauerhafter Speicherung (wenn für über 10.000 Jahre gewährleistet).

Keine Regelung. Kohlenstoff, der nicht aufgrund von Behandlungen am Lebenswegende während der Studiendauer freigesetzt wird, wird wie gespeicherter Kohlenstoff behandelt. Die Studiendauer sollte soweit wie möglich wissenschaftlich fundiert sein oder mindestens 100 Jahre betragen.

Verzögerte Emissionen oder Gewichtungs- faktoren (z.B. zeitlich befristeter Kohlenstoff) dürfen nicht in den Bilanzergebnissen berücksichtigt sein, können aber getrennt angegeben werden.

Biogenes und fossiles CO2. Zeitgewichteter Durchschnitt für die Speicherung / Zeitverzögerung für bis zu 100 Jahre.

Die Entscheidung über die Anwendung des Konzepts verzögerter Emissionen ist fakultativ und wird in jeder einzelnen PEFCR-Regel getroffen.

THG-Bindungen können für Biomasse enthaltende Produkte berücksichtigt werden, wenn die Biomasse aus neu angepflanztem Wald stammt.

Etwaige Wirkungen der Kohlenstoff- speicherung werden in der Bilanz berücksichtigt, müssen aber auch getrennt aufgezeichnet werden. Gewichtungs- faktoren für zeitverzögerte Emissionen werden in den Bilanzergebnissen nicht berücksichtigt, Organisationen, die dies wünschen, wird jedoch (in Anhang B) eine Methode angeboten. In diesem Fall muss dies in den Bilanzergebnissen getrennt erfasst werden.
Offsets Dürfen nicht in die Wirkungs- abschätzung einbezogen werden. Keine Regelung. Dürfen nicht in die Wirkungs- abschätzung einbezogen werden. Dürfen nicht in die Wirkungs- abschätzung einbezogen werden. Keine Regelung. Dürfen nicht in die Wirkungs- abschätzung einbezogen werden. Dürfen nicht in die Wirkungs- abschätzung einbezogen werden. Dürfen nicht in die Wirkungs- abschätzung einbezogen werden.
Prüfung und Qualifikationen der Prüfer Soweit in maßgeblichen politischen Instrumenten nicht anders geregelt, muss jede für die externe Kommunikation bestimmte Studie von einem unabhängigen und qualifizierten externen Prüfer (oder Prüfteam) geprüft werden. Eine Studie, die zur Veröffentlichung bestimmte vergleichende Aussagen unterstützen soll, muss auf relevanten PEFCR-Regeln basieren und von einem unabhängigen Prüfer in Zusammenarbeit mit einem Gremium von Interessenträgern geprüft werden.

Es gelten die Mindestanfor- derungen für die Qualifikation von Prüfern.

Enthält Anforderungen für vergleichende Studien:

Soll die Studie für zur Veröffentlichung bestimmte vergleichende Aussagen verwendet werden, müssen die Interessenträger diese Bewertung als kritische Prüfung durchführen und allgemeine Angaben zur Art der Prüfung machen.

Sieht je nach Art und vorgesehener Anwendung der Studie verschiedene Verifizierungs- programme vor: Erklärung, Behauptung, Kennzeichnung. Enthält Mindestanfor- derungen für die Art der Prüfung, Qualifikation der Prüfer und die Durchführung der Prüfung (für eine allgemeine Ökobilanzstudie beispielsweise ist eine unabhängige externe Prüfung Mindestan- forderung). Sieht vor, dass der Bericht unabhängig beurteilt werden sollte, enthält jedoch keine spezifischen Leitlinien. Sicherung ist erforderlich und kann folgendermaßen erreicht werden:
  • Verifizierung durch die interessierte Partei;
  • Verifizierung durch Dritte;
  • kritische Prüfung.
Sekundärdaten, die nicht aus empfohlenen Quellen stammen, müssen von einem Ausschuss geprüft werden.

In den PCR-Regeln sind die Gültigkeitsdauer von Daten, die Häufigkeit der Aktualisierungen, ein Datenvalidierungs- prozess sowie die Ergebnisse festgelegt.

Unabhängige externe Zertifizierungsstelle, die zur Beurteilung und Zertifizierung nach PAS 2050 zugelassen ist.

je nach Art der vorgesehener Kommunikation gibt es auch andere Prüfungsmöglich- keiten, z.B. Eigenprüfungen und Prüfungen durch nicht akkreditierte Stellen.

Berichter- stattung Der Studienbericht muss mindestens eine Zusammenfassung, einen Hauptteil und einen Anhang umfassen. Diese müssen alle genannten Angaben enthalten. Alle zusätzlichen Informationen können z.B. in einem vertraulichen Bericht aufgenommen werden.

(Die Inhalte dieser Pflichtangaben Sind eng an den Anforderungen von ISO 14044 für die Berichterstattung orientiert. Werden mit der Bewertung jedoch vergleichende Aussagen (die der Öffentlichkeit zugänglich gemacht werden sollen) unterstützt, so gehen die ISO-Berichtsanfor- derungen über die Berichtspflichten des PEF- Leitfadens hinaus.

Enthält allgemeine Berichtsanfor- derungen und zusätzliche Anforderungen für die Berichterstattung durch Dritte,

ISO 140xx enthält keine Vorlage für den Ökobilanzbericht.

ISO 14048 enthält ausschließlich eine Vorlage und/oder Anforderungen für den Datensatz.

Enthält allgemeine Anforderungen (übernommen aus ISO 14044).

Zusätzliche Anforderungen für die Berichterstattung durch Dritte:

  1. Änderungen des ursprünglichen Untersuchungs- rahmens mit Begründung;
  2. Beschreibung der Lebensweg- phasen;
  3. Systemgrenze, einschl. In- und Outputs des Systems als Elementar- flüsse [ .. ];
  4. Beschreibung wesentlicher Prozess- module [..];
  5. Daten [ ..];
  6. Ergebnisse der Auswertung, einschl. Schluss- folgerungen und Grenzen.
Enthält allgemeine Berichtsanfor- derungen und zusätzliche Anforderungen für die Berichterstattung durch Dritte.

Enthält Format und Vorlagen für Datensatz und Studienbericht.

Unterstützt elektronischen/ webbasierten Austausch und Arbeitsfluss.

Enthält keine Berichtsvorlage.

Es gelten andere Anforderungen.

Enthält eine Liste obligatorischer und fakultativer Angaben für die öffentliche Berichterstattung (Vorlage auf Website des Treibhausgas- Protokolls verfügbar). Enthält keine Berichts- vorlage. Enthält keine Berichtsvorlage.
Auswertung der Ergebnisse Die EF-Auswertungs- phase muss die folgenden Schritte umfassen: 1) "Bewertung der Robustheit des PEF-Modells", 2) "Identifizierung von kritischen Punkten" (Hotspots), 3) "Unsicherheits- schätzung" und 4) "Schlussfolgerungen, Grenzen und Empfehlungen".

Fakultatives Instrument für die Auswertung der Ergebnisse: Vollständigkeits- prüfung, Sensitivitäts- prüfung und Konsistenz- prüfung (in ISO 14044 obligatorisch).

  • Bestimmung wesentlicher Fragen auf Grundlage der Ergebnisse der Sachbilanz und Wirkungsab- schätzungs- phasen der Ökobilanz;
  • eine Beurteilung der Vollständig- keits-, Sensitivitäts- und Konsistenz- prüfungen;
  • Schlussfolge- rungen, Grenzen und Empfehlungen.
Entspricht ISO 14044. Von ISO 14044 weiter spezifiziert. Entspricht ISO 14044. Aspekte der Auswertung sind in den Kapiteln über Unsicherheit, Berichterstattung und Leistungsver- folgung enthalten. Entspricht ISO 14044. Entspricht ISO 14044.
Unsicherheit der Ergebnisse Unsicherheiten müssen zumindest qualitativ beschrieben werden.

TIPP: Durch Monte-Carlo- Simulationen können bei Abweichungen bei wesentlichen Prozessen und Charakterisierungs- faktoren quantitative Unsicherheits- bewertungen vorgenommen werden.

Als Anforderung gelistet, jedoch keine ausführlichen Anleitung.

"Eine Analyse der Ergebnisse für Sensitivität und Unsicherheit muss für Studien durchgeführt werden, die für zur Veröffentlichung bestimmte vergleichende Aussagen verwendet werden sollen."

Als Anforderung gelistet, jedoch keine ausführlichen Anleitungen. Der Leitfaden gibt keine spezifische Methode, sondern lediglich den Rahmen. Keine ausführlichen Anleitungen, lediglich Hinweis, dass Schätzwerte für die folgenden Arten von Unsicherheit getrennt angegeben werden sollten:
  • Inputpara- meter;
  • Proportio- nalitäts- annahmen;
  • Kategorie- fehler;
  • unvollständiger oder partieller Erfassungs- bereich.
Erfordert Berichterstattung über qualitative Unsicherheit bei wesentlichen Prozessen.

Anleitungen und Instrumente für die Durchführung einer quantitativen Unsicherheits- analyse als zusätzliche Informationen auf der Website des Treibhausgas- Protokolls.

Die sektorspezifischen Arbeitsgruppen müssen Unsicherheits- und Sensitivitäts- analysen auf Grundlage von ISO 14040:2006 durchführen.

Eine besonderer Schwerpunkt wird auf wesentliche Umweltaspekte gelegt, um sicherzustellen, dass die Relevanz der Verbraucher- information gewährleistet ist.

Unternehmen müssen eine qualitative Aussage über die Bilanz Unsicherheit und methodische Entscheidungen treffen. Methodische Entscheidungen umfassen:
  • Verwendungs- profil und Lebensendprofil;
  • Allokations- methoden, einschließlich Allokation aufgrund von Recycling;
  • Quelle der verwendeten Treibhaus- potenzialwerte;
  • Berechnungs- modelle.
1) Online unter http://lct.jrc.ec.europa.eu/assessment/publications

2) "Ecological Footprint Standards 2009" - Global Footprint Network. Online unter http://www.footprintnetwork.org/images/uploads/Ecological_Footprint_Standards_2009.pdf

3) WRI and WBCSD (2011). Greenhouse Gas Protocol Product Life Cycle Accounting and Reporting Standard, 2011.

4) http://www2.ademe.fr/servlet/getDoc?id=11433&m=3&cid=96

5) Online unter http://www.bsigroup.com/en/Standards-and-Publications/How-we-can-help-you/Professional-Standards-Service/PAS-2050/

.

Leitfaden für den Umweltfußabdruck von Organisationen Anhang III


Zusammenfassung

Der Umweltfußabdruck von Organisationen (Organisation Environmental Footprint, OEF) ist ein auf mehreren Kriterien basierendes Maß für die Umweltleistung von Organisationen, die Waren oder Dienstleistungen anbieten, im Hinblick auf deren gesamten Lebensweg. OEF-Studien werden erstellt mit dem übergeordneten Ziel, die mit den Tätigkeiten von Organisationen verbundenen Umweltwirkungen unter Berücksichtigung aller Tätigkeiten entlang der Lieferkette 1 (von der Gewinnung der Rohstoffe über Produktion und Nutzung bis hin zur abschließenden Abfallbewirtschaftung) zu verringern. Zu diesen Organisationen gehören u. a. Unternehmen, öffentliche Verwaltungsstellen und gemeinnützige Einrichtungen. Der OEF ergänzt andere auf spezifische Standorte und Schwellen ausgerichtete Instrumente.

In diesem Leitfaden werden die Berechnung eines OEF sowie die Entwicklung von sektorspezifischen methodischen Anforderungen für Sektorregeln zur Berechnung des Umweltfußabdrucks von Organisationen (Organisation Environmental Footprint Sector Rules, OEFSR-Regeln) erläutert.

Hintergrund

Dieses Dokument wurde im Zusammenhang mit dem "Fahrplan für ein ressourcenschonendes Europa" 2 - einem der Bausteine der Strategie Europa 2020 - entwickelt. Darin werden unter Berücksichtigung des gesamten Lebensweges von Produkten (d. h. auf Grundlage eines integrierten Konzepts von der Gewinnung der Rohstoffe über Produktion und Nutzung bis hin zur abschließenden Abfallbewirtschaftung, einschließlich jedes erforderlichen Transports) Möglichkeiten vorgeschlagen, wie die Ressourcenproduktivität verbessert und das Wirtschaftswachstum sowohl von der Ressourcennutzung als auch von den Umweltwirkungen abgekoppelt werden kann. Eines der Ziele besteht darin,"einen gemeinsamen methodischen Ansatz [festzulegen], damit die Mitgliedstaaten und der Privatsektor ihre Umweltbilanz in Bezug auf Erzeugnisse, Dienstleistungen und Unternehmen auf der Grundlage einer umfassenden Bewertung der Umweltauswirkungen während des gesamten Lebenszyklus bewerten, anzeigen und vergleichen können". Im Jahr 2010 hatte der Rat die Kommission und die Mitgliedstaaten u. a. aufgefordert, die Anwendung von Methoden wie der Lebenszyklusanalyse (Life-Cycle Analysis, LCA) von Produkten unter Berücksichtigung bereits im Rahmen desInternational Reference Life Cycle Data System (ILCD) erfolgter Arbeiten zu optimieren 3. Das Projekt zur Ermittlung des Umweltfußabdrucks (Environmental Footprint, EF) von Produkten (P) und Organisationen (O) wurde ins Leben gerufen mit dem Ziel, eine einheitliche europäische Methodik für EF-Studien zu entwickeln, die durch Anwendung eines Lebenswegkonzepts ein breiteres Spektrum relevanter Umweltleistungskriterien berücksichtigen kann.

Beim Lebenswegkonzept werden die mit einem Produkt oder einer Organisation verbundenen Ressourcenströme und Umwelteingriffe entlang der Lieferkette betrachtet. Das Konzept umfasst alle Stufen von der Rohstoffbeschaffung über die Verarbeitung, den Vertrieb und die Nutzung bis zu den Verfahren am Ende der Lebensdauer eines Produkts sowie alle damit verbundenen relevanten Umweltwirkungen, Gesundheitsfolgen, ressourcenbezogenen Gefahren, Belastungen für die Gesellschaft und erforderlichen Abwagungen ("Trade-offs"). Ein solches Konzept ist von entscheidender Bedeutung für ein effektives Management, da erhebliche Umweltwirkungen sowohl im vorgelagerten ("upstream") als auch im nachgelagerten ("downstream") Bereich auftreten können und daher möglicherweise nicht sofort erkennbar sind. Das Lebenswegkonzept ist auch wichtig, um potenzielle Trade-offs zwischen verschiedenen Arten von Umweltwirkungen aufzeigen zu können, die mit spezifischen Politik- und Managemententscheidungen verbunden sind, und es tragt dazu bei, unbeabsichtigte Verlagerungen von Belastungen zu vermeiden.

Ziele und Zielgruppen

OEF-Studien können für vielfältige Zwecke eingesetzt werden, darunter Benchmarking und Leistungsverfolgung, Beschaffung zu den niedrigsten Umweltkosten (d. h. Lieferkettenmanagement), Milderungsmaßnahmen und die Teilnahme an freiwilligen oder obligatorischen Programmen. Soweit möglich sollte der OEF auch im Rahmen des EU-Systems für Umweltmanagement und Umweltbetriebsprüfung (EMAS) anwendbar sein.

Mit diesem Leitfaden soll eine ausführliche und umfassende technische Anleitung für die Durchführung einer OEF-Studie in einem beliebigen Sektor gegeben werden. Er richtet sich vor allem an technische Sachverständige wie Ingenieure und Umweltmanager, die mit der Ausarbeitung einer OEF-Studie befasst sind. Einschlägige Erfahrung mit Ökobilanzen ist nicht erforderlich, um diesen Leitfaden zur Durchführung einer OEF-Studie verwenden zu können.

Dieser Leitfaden ist nicht dazu bestimmt, Vergleiche und vergleichende Aussagen (d. h. Behauptungen, dass eine Organisation einer anderen, die dieselben Produkte anbietet, in Bezug auf die Umweltleistung insgesamt überlegen oder gleichwertig ist (ISO-Norm 14040:2006), direkt zu unterstützen. Solche Vergleiche erfordern, ergänzend zu den gegebenen allgemeineren Leitlinien, die Entwicklung zusätzlicher OEFSR-Regeln, um die Einheitlichkeit, Spezifität, Relevanz und Reproduzierbarkeit der Methodik für einen bestimmten Sektor weiter zu verbessern. OEFSR-Regeln werden außerdem dazu beitragen, dass der Schwerpunkt auf die wichtigsten Parameter gelegt wird, wodurch auch der Zeit-, Arbeits- und Kostenaufwand einer OEF-Studie geringer wird. Neben allgemeinen Leitlinien und Anforderungen an OEF-Studien enthält dieser Leitfaden auch Anforderungen an die Aufstellung von OEFSR-Regeln.

Vorgehen und Ergebnisse

Alle in diesem Leitfaden genannten Anforderungen an OEF-Studien wurden unter Berücksichtigung der Empfehlungen ähnlicher, allgemein anerkannter Umweltbilanzierungsmethoden und -leitfaden festgelegt. Zugrunde gelegt wurden insbesondere folgende Methodikleitlinen: ISO 14064 (2006), ISO/WD TR 14069 (Arbeitsentwurf 2010), dasILCD Handbook (2011), dasWI/WBCSD Greenhouse Gas Protocol (2011a),Bilan Carbone® (Fassung 5.0), die DEFRA-Leitlinien für die Messung von Treibhausgasemissionen und die diesbezügliche Berichterstattung (Guidance on how to measure and report your greenhouse gas emissions, 2009), dasCarbon Disclosure project for Water (2010) und dieGlobal Reporting Initiative (GRI, Fassung 3.0).

Das Ergebnis dieses Methodikvergleichs ist in Anhang IX zusammengefasst. Für eine ausführlichere Beschreibung der untersuchten Methoden und des Ergebnisses der Untersuchung siehe"Analysis of Existing Environmental Footprint Methodologies for Products and Organizations: Recommendations, Rationale, and alignment" 4. Obwohl diese Dokumente hinsichtlich eines Großteils der in ihnen formulierten Methodikleitlinien übereinstimmen, sei darauf hingewiesen, dass bei einer Reihe von Entscheidungspunkten Diskrepanzen und/oder Unklarheiten bestehen, was die Konsistenz und Vergleichbarkeit der Untersuchungsergebnisse mindert. Wahrend existierende Methoden für einen bestimmten methodischen Entscheidungspunkt möglicherweise mehrere Alternativen bieten, soll dieser OEF-Leitfaden zusätzliche Anleitungen geben und (soweit möglich) eine einzige Anforderung je Entscheidungspunkt vorgeben, um die Konsistenz, Robustheit und Reproduzierbarkeit von OEF-Studien zu verbessern. Vergleichbarkeit hat daher Vorrang vor Flexibilität.

Dieser OEF-Leitfaden soll sich weitestgehend in die bestehenden bzw. in der Entwicklung befindlichen internationalen methodischen Normen einfügen, darunter ISO 14069 (Entwurf) und das Treibhausgasprotokoll (Scope 3) sowie der Leitfaden für den Umweltfußabdruck von Produkten. Außerdem wurde weitestgehende Übereinstimmung mit bestehenden Umweltmanagementprogrammen (EMAS und ISO 14001) angestrebt. Es sei allerdings darauf hingewiesen, dass der OEF-Leitfaden in wichtigen Punkten zwangsläufig über vorhandene Leitlinien hinausgeht, damit eine auf mehreren Kriterien basierende Umweltbewertung auf Organisationsebene unter Verwendung eines Lebenswegkonzepts ermöglicht wird.

OEFSR-Regeln sind, wie bereits erwähnt, eine notwendige Erweiterung und Ergänzung der allgemeineren Anleitungen dieses Leitfadens für OEF-Studien (d. h. was die Vergleichbarkeit zwischen OEF-Studien anbelangt). Sie werden für die Verbesserung der Reproduzierbarkeit, Qualität, Konsistenz und Relevanz von OEF-Studien eine wichtige Rolle spielen.

Bezug zum Leitfaden für den Umweltfußabdruck von Produkten

Die Ermittlung sowohl des Umweltfußabdrucks von Produkten (PEF) 5 als auch des OEF stützt sich für die Quantifizierung der Umweltleistung auf ein Lebenswegkonzept. Wahrend die PEF-Methode speziell auf einzelne Waren oder Dienstleistungen ausgerichtet ist, gilt die OEF-Methode für den gesamten Tätigkeitsbereich von Organisationen - mit anderen Worten, für alle Tätigkeiten, die lieferkettenseitig (von der Gewinnung der Rohstoffe über die Nutzung bis hin zur abschließenden Abfallbewirtschaftung) mit den von der Organisation produzierten Waren und/oder erbrachten Dienstleistungen zusammenhängen. Die Berechnung des Fußabdrucks von Organisationen und die Berechnung des Fußabdrucks von Produkten können daher als einander ergänzende Tätigkeiten angesehen werden, die jeweils ganz bestimmte Anwendungen unterstützen.

Die Berechnung des OEF erfordert keine Untersuchung aller einzelnen Produkte der betreffenden Organisation. Der OEF wird vielmehr anhand aggregierter Daten berechnet, die für Ressourcen- und Abfallflüsse repräsentativ sind, die in die definierte Organisationsgrenze eintreten bzw. diese verlassen. Sobald der OEF berechnet ist, kann er jedoch anhand geeigneter Allokationsschlüssel auf die Produktebene disaggregiert werden. Theoretisch sollte die Summe der PEF der von einer Organisation während eines bestimmten Berichtsintervalls (z.B. ein Jahr) produzierten Waren/erbrachten Dienstleistungen annähernd mit ihrem OEF für denselben Zeitraum übereinstimmen 6. Die methodischen Ansätze dieses Leitfadens wurden speziell zu diesem Zweck entwickelt. Darüber hinaus kann der OEF dazu beitragen, Bereiche des Produktportfolios der Organisation zu identifizieren, in denen die Umweltwirkungen am größten sind, so dass detaillierte Untersuchungen für einzelne Produkte erforderlich werden könnten.

Terminologie: "muss", "sollte" und "kann"

In diesem Leitfaden wird eine präzise Terminologie verwendet, um Verpflichtungen, Empfehlungen und zulässige Optionen zu unterscheiden.

Das Wort "muss" zeigt an, welche Anforderungen zu erfüllen sind, damit eine OEF-Studie diesem Leitfaden entspricht.

Das Wort "sollte" zeigt an, dass es sich nicht um eine Verpflichtung, sondern um eine Empfehlung handelt. Jede Abweichung von einer "Sollte"-Anforderung ist zu begründen und transparent zu machen.

Das Wort "kann" zeigt eine zulässige Option an.

Absichtlich frei gelassene Seite

1. Allgemeine Überlegungen zu Studien über den Umweltfußabdruck von Organisationen

1.1 Ansatz und Anwendungen

Der Umweltfußabdruck von Organisationen (Organisation Environmental Footprint, OEF) ist ein auf mehreren Kriterien basierendes Maß für die Umweltleistung von Organisationen, die Waren oder Dienstleistungen anbieten, im Hinblick auf deren gesamten Lebensweg 7. Zu diesen Organisationen gehören Unternehmen, öffentliche Verwaltungsstellen und andere Organisationen. In diesem Leitfaden werden die Berechnung eines OEF sowie die Entwicklung von sektorspezifischen methodischen Anforderungen für Sektorregeln zur Berechnung des Umweltfußabdrucks von Organisationen (Organisation Environmental Footprint Sector Rules, OEFSR-Regeln) erläutert. OEFSR-Regeln sind eine notwendige Erweiterung und Ergänzung der allgemeineren Anleitungen dieses Leitfadens für OEF-Studien. Sie werden für die Verbesserung der Reproduzierbarkeit, Konsistenz und Relevanz von OEF-Studien eine wichtige Rolle spielen. OEFSR-Regeln werden dazu beitragen, dass der Schwerpunkt auf die wichtigsten Parameter gelegt wird, wodurch auch der Zeit-, Arbeits- und Kostenaufwand einer OEF-Studie geringer wird.

Der OEF-Leitfaden bietet - ausgehend vom Lebenswegkonzept - eine Methode für die Modellierung und Quantifizierung der physischen Umweltwirkungen der Stoff-/Energieströme und der daraus resultierenden Emissionen und Abfallströme 8, die mit den Tätigkeiten von Organisationen entlang der Lieferkette 9 (von der Gewinnung der Rohstoffe über die Nutzung bis hin zur abschließenden Abfallbewirtschaftung) verbunden sind. Beim Lebenswegkonzept werden die mit einem Produkt oder einer Organisation verbundenen Ressourcenströme und Umwelteingriffe aus der Perspektive der Lieferkette betrachtet. Das Konzept umfasst alle Stufen des Lebenswegs eines Produkts von der Rohstoffbeschaffung über die Verarbeitung, den Vertrieb und die Nutzung bis zu den Verfahren am Ende der Lebensdauer eines Produkts sowie alle damit verbundenen relevanten Umweltwirkungen, Gesundheitsfolgen, ressourcenbezogenen Gefahren, Belastungen für die Gesellschaft und Trade-offs. Dies ist ein anderer Ansatz als die alleinige Betrachtung der Auswirkungen auf Standortebene oder einzelner Umweltwirkungen; Ziel ist es, die Möglichkeit einer unbeabsichtigten Verlagerung von Belastungen (beispielsweise von einer Lebenszyklusstufe der Lieferkette auf eine andere, von einer Wirkungskategorie auf eine andere, von einer Organisation auf eine andere oder von einem Land auf ein anderes) zu vermeiden. Der OEF ergänzt andere Bewertungen und Instrumente wie z.B. standortspezifische Umweltverträglichkeitsprüfungen oder Stoffrisikobeurteilungen.

Der OEF ist ein Bilanzierungsmodell für ökologische und weniger für finanzielle Aspekte. Daher wurde versucht, den Bedarf an finanziellen Angaben (z.B. für die Definition der Organisationsgrenzen) möglichst gering zu halten, da diese für die physischen Zusammenhänge der modellierten Systeme möglicherweise wenig repräsentativ sind.

Alle Anforderungen in diesem OEF-Leitfaden wurden unter Berücksichtigung der Empfehlungen ähnlicher, allgemein anerkannter Umweltbilanzierungsmethoden und -leitfäden festgelegt. Zugrunde gelegt wurden insbesondere folgende Methodikleitlinen:

Das Ergebnis dieses Methodikvergleichs ist in Anhang IX zusammengefasst. Für eine ausführlichere Beschreibung der untersuchten Methoden und des Ergebnisse der Untersuchung siehe"Analysis of Existing Environmental Footprint Methodologies for Products and Organizations: Recommendations, Rationale, and alignment" 10. Während existierende Methoden für einen bestimmten methodischen Entscheidungspunkt möglicherweise mehrere Alternativen bieten, soll dieser OEF-Leitfaden zusätzliche Anleitungen geben und (soweit möglich) eine einzige Anforderung je Entscheidungspunkt vorgeben, um die Konsistenz, Robustheit und Reproduzierbarkeit von OEF-Studien zu verbessern.

Die Hauptanforderungen an OEF-Studien (die in diesem Leitfaden im Detail erläutert werden) weisen je nach Anwendung geringfügige Unterschiede auf (Tabelle 1):

Tabelle 1: Hauptanforderungen an OEF-Studien bezogen auf die vorgesehene Anwendung

Vorgesehene
Anwendungen
Festlegung von Ziel und Unter- suchungs- rahmen Screening Erfüllung von Anfor- derungen an die Daten- qualität Multi- funktio- nalitäts- hierarchie Wahl der Methoden für die Wirkungs- abschätzung Klassi- fizierung u. Charak- terisierung Normierung Gewichtung Auswertung der OEF- Ergebnisse Berichts- pflichten Kritische Prüfung (1 Person) Kritische Prüfung durch Team (3 Personen) Erfordert OEFSR- Regeln
Intern

(behauptete Konformität mit dem
OEF-Leitfaden

O E E O O O E F O F O F F
Extern Ohne Vergleiche / vergleichende Aussagen O E O O O O E F O O O E E
Mit Vergleichen / vergleichenden Aussagen O E O O O O E F O O / O O
"O" = obligatorisch

"E" = empfohlen (nicht obligatorisch)

"F" = fakultativ (nicht obligatorisch)

"/" = gegenstandslos

Anforderungen an OEF-Studien

Eine OEF-Studie muss auf einem Lebenswegkonzept basieren.

1.2 Hinweise für die Verwendung dieses Leitfadens

Dieser Leitfaden enthält die zur Durchführung einer OEF-Studie erforderlichen Informationen. Das Informationsmaterial wird in der Reihenfolge der einzelnen Methodenphasen gegeben, die zur Berechnung des OEF abgeschlossen werden müssen. Jeder Abschnitt beginnt mit einer allgemeinen Beschreibung der Phase sowie einem Überblick über Aspekte, die berücksichtigt werden müssen, und Beispielen. "Anforderungen" sind die methodischen Normen, die zur Durchführung einer ordnungsgemäßen OEF-Studie eingehalten werden "müssen/sollten". Sie stehen in einfach umrandeten Kästen und folgen auf Abschnitte mit einer allgemeinen Beschreibung. "Tipps" verweisen auf nicht verbindliche, aber empfohlene bewahrte Praktiken. Sie stehen in hellblau unterlegten, mit einer durchgezogenen Linie umrandeten Kasten. Etwaige zusätzliche Anforderungen an die Aufstellung von OEFSR-Regeln finden sich am Ende des jeweiligen Abschnitts in doppelt umrandeten Kasten.

1.3 Grundsätze für OEF-Studien

Im Interesse konsistenter, robuster und reproduzierbarer OEF-Studien müssen bestimmte wesentliche Untersuchungsgrundsätze strikt eingehalten werden. Diese Grundsätze stellen eine übergeordnete Anleitung für die Anwendung der OEF-Methode dar. Sie müssen in jeder Phase der OEF-Studien beachtet werden - von der Festlegung der Ziele und des Untersuchungsrahmens der Studie über die Datenerhebung und die Wirkungsabschätzung bis hin zur Berichterstattung und zur Überprüfung der Studienergebnisse.

Anforderungen an OEF-Studien

Die Benutzer dieses Leitfadens müssen bei der Durchführung von OEF-Studien folgende Grundsätze beachten:

(1) Relevanz

Alle Methoden und Daten, die angewandt bzw. erhoben werden, um den OEF zu quantifizieren, müssen für die Studie so relevant wie möglich sein.

(2) Vollständigkeit

Zur Quantifizierung des OEF müssen alle ökologisch relevanten 11 Stoff-/Energieströme und andere Umwelteingriffe erfasst werden, die für die Einhaltung der definierten Systemgrenzen, die Datenanforderungen und die angewandten Methoden zur Wirkungsabschätzung erforderlich sind.

(3) Konsistenz

Bei allen Schritten der OEF-Studie muss dieser Leitfaden strikt eingehalten werden, damit die interne Konsistenz und die Vergleichbarkeit mit ähnlichen Untersuchungen gewährleistet sind.

(4) Genauigkeit

Es müssen alle angemessenen Anstrengungen unternommen werden, um Unsicherheiten in der Modellierung und bei der Berichterstattung über die Ergebnisse zu reduzieren.

(5) Transparenz

OEF-Informationen müssen so offengelegt werden, dass potenzielle Nutzer die notwendige Grundlage für die Entscheidungsfindung erhalten und Interessenträger ihre Fundiertheit und Zuverlässigkeit beurteilen können.

Grundsätze für OEFSR-Regeln

1. Bezug zum OEF-Leitfaden

Zusätzlich zu den Anforderungen dieses OEF-Leitfadens gelten für OEF-Studien auch die in OEFSR-Regeln festgelegten methodischen Anforderungen. Sind diese spezifischer als die Anforderungen dieses OEF-Leitfadens, so müssen diese spezifischeren Anforderungen erfüllt werden.

2. Beteiligung ausgewählter interessierter Kreise

Der Prozess der Aufstellung von OEFSR-Regeln muss offen und transparent ablaufen, und alle relevanten Interessenträger sollten gehört werden. Es sollten angemessene Anstrengungen unternommen werden, um während des gesamten Prozesses einen Konsens zu erreichen (angepasst nach ISO 14020:2000, 4.9.1, Grundsatz 8). Die OEFSR-Regeln müssen einer Prüfung durch Fachkollegen (Peer-Review) unterzogen werden.

3. Streben nach Vergleichbarkeit

Die Ergebnisse von OEF-Studien, die im Einklang mit diesem OEF-Leitfaden und der relevanten OEFSR-Regel durchgeführt wurden, können für den lebenswegbasierten Vergleich der Umweltleistung von Organisationen im selben Sektor sowie für vergleichende Aussagen (die der Öffentlichkeit zugänglich gemacht werden sollen) herangezogen werden. Die Vergleichbarkeit der Ergebnisse ist daher von entscheidender Bedeutung. Die für den Vergleich zur Verfügung gestellten Informationen müssen transparent sein, damit der Nutzer die immanenten Grenzen der Vergleichbarkeit des berechneten Ergebnisses erkennen kann (angepasst nach ISO 14025 12).

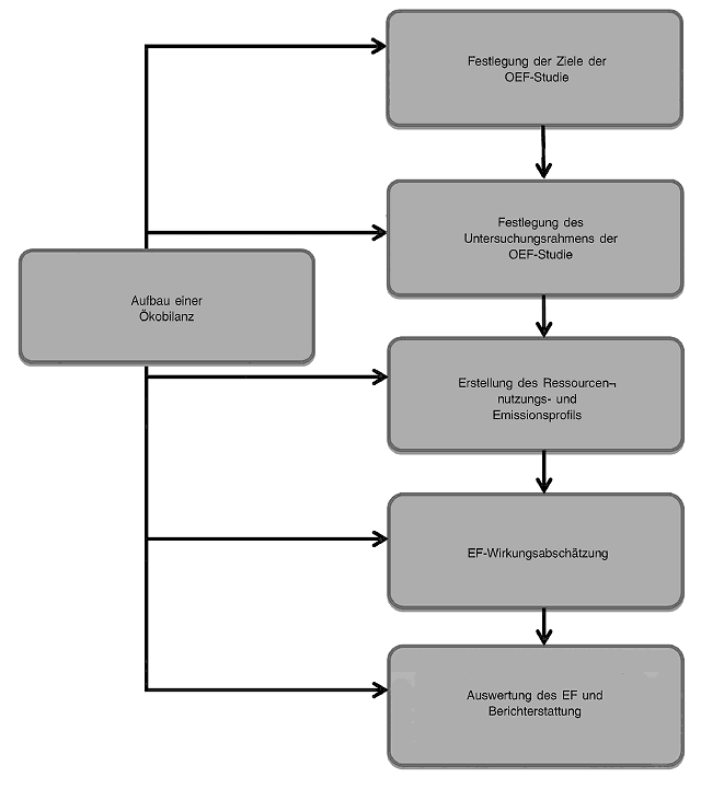
1.4 Aufbau einer OEF-Studie (Ökobilanz)

Zur Durchführung einer OEF-Studie im Einklang mit diesem Leitfaden müssen folgende Phasen durchlaufen werden: Festlegung des Ziels, Festlegung des Untersuchungsrahmens, Erstellung des Ressourcennutzungs- und Emissionsprofils (Sachbilanz), Wirkungsabschätzung sowie Auswertung und Berichterstattung über den Umweltfußabdruck (siehe Abbildung 1): Phasen einer OEF-Studie).

Abbildung 1 Phasen einer OEF-Studie

2. Bedeutung der Sektorregeln zur Berechnung des Umweltfußabdrucks von Organisationen (OEFSR-Regeln)

2.1 Allgemeines

Über die allgemeinen Leitlinien und die Anforderungen an OEF-Studien hinaus enthält dieser Leitfaden auch Anforderungen an die Aufstellung von Sektorregeln zur Berechnung des Umweltfußabdrucks von Organisationen (Organisation Environmental Footprint Sector Rules, OEFSR-Regeln). Diese OEFSR-Regeln spielen für die Verbesserung der Reproduzierbarkeit, der Konsistenz (und damit der Vergleichbarkeit von OEF-Berechnungen für Organisationen im selben Sektor) und der Relevanz von OEF-Studien eine wichtige Rolle. Sie werden dazu beitragen, dass der Schwerpunkt auf die wichtigsten Parameter gelegt wird, wodurch auch der Zeit-, Arbeits- und Kostenaufwand einer OEF-Studie geringer wird.

Es soll sichergestellt werden, dass OEFSR-Regeln in Übereinstimmung mit dem OEF-Leitfaden entwickelt werden und dass sie die Vorgaben enthalten, die erforderlich sind, um die Vergleichbarkeit, bessere Reproduzierbarkeit, Konsistenz, Relevanz, Genauigkeit und Effizienz der OEF-Studien zu gewährleisten. OEFSR-Regeln sollten darauf abzielen, diejenigen Aspekte und Parameter in den Mittelpunkt von OEF-Studien zu stellen, die für die Bestimmung der Umweltleistung des Sektors am wichtigsten sind. Eine OEFSR-Regel muss/sollte/kann Anforderungen dieses OEF-Leitfadens noch genauer spezifizieren und um weitere Anforderungen ergänzen, soweit der allgemeinere OEF-Leitfaden Wahlmöglichkeiten zulässt.

In diesem OEF-Leitfaden werden von den OEFSR-Regeln abzudeckende Schlüsselbereiche festgelegt. Dazu gehören z.B.:

Sind die OEF-Studien nicht für vergleichende Aussagen gedacht, die der Öffentlichkeit zugänglich gemacht werden sollen, können sie ohne Verwendung von OEFSR-Regeln durchgeführt werden.

Anforderungen an OEF-Studien

Gibt es keine OEFSR-Regeln für den Referenzsektor, müssen die Schlüsselbereiche, die von diesen Regeln abgedeckt würden (gemäß der Auflistung in diesem OEF-Leitfaden) in der OEF-Studie spezifiziert, begründet und ausführlich erläutert werden.

Zusätzliche Anforderungen an OEFSR-Regeln

OEFSR-Regeln sollten darauf abzielen, diejenigen Aspekte und Parameter in den Mittelpunkt von OEF-Studien zu stellen, die für die Bestimmung der Umweltleistung des Sektors am wichtigsten sind.

Eine OEFSR-Regel muss/sollte/kann Anforderungen dieses OEF-Leitfadens noch genauer spezifizieren und um weitere Anforderungen ergänzen, soweit der OEF-Leitfaden Wahlmöglichkeiten zulasst.

2.2 Definition des Sektors, für den die Sektorregeln zur Berechnung des Umweltfußabdrucks von Organisationen gelten

Der Sektor muss hinsichtlich des für ihn charakteristischen Produktportfolios 18 anhand von NACE-Codes (d. h. im Einklang mit der Statistischen Systematik der Wirtschaftszweige in der Europäischen Union, NACE Rev. 2) definiert werden. Mit Hilfe des NACE-Systems lassen sich wirtschaftliche Tätigkeiten in Europa statistisch klassifizieren. Jeder in statistischen Unternehmensregistern verzeichneten Einheit wird entsprechend ihrer wirtschaftlichen Haupttätigkeit ein NACE-Code zugeordnet. Die Haupttätigkeit ist diejenige, die den größten Beitrag zur Wertschöpfung der Einheit leistet. Da die NACE sich von der Internationalen Systematik der Wirtschaftszweige (International Standard Industrial Classification, ISIC) der Vereinten Nationen ableitet, ähneln sich die beiden Klassifizierungssysteme sehr, wobei die NACE detaillierter ist als die ISIC.

Die Zuordnung des NACE-Codes wird durch die Erläuterungen zur NACE, Entscheidungen des Verwaltungsausschusses für die NACE, Entsprechungstabellen und Bezugnahme auf die Güterklassifikation in Verbindung mit den Wirtschaftszweigen (Classification of Products by Activity, CPA) erleichtert. Eine entsprechend definierte Tätigkeit"kann aus einem einfachen Verfahren (z.B. Weberei) bestehen, kann jedoch auch eine ganze Reihe von Teilverfahren umfassen, die jeweils verschiedenen Kategorien der Systematik zuzuordnen sind (so beinhaltet beispielsweise die Produktion eines Autos spezifische Tätigkeiten wie Gießen, Schmieden, Schweißen, Zusammenbau, Lackieren usw.). Ist das Herstellungsverfahren als integrierte Reihe von Einzeltätigkeiten innerhalb ein- und derselben statistischen Einheit organisiert, so wird die gesamte Kombination als eine Tätigkeit angesehen" 19.

Die NACE hat folgende hierarchische Struktur 20:

  1. Positionen, die mit einem alphabetischen Code gekennzeichnet sind (Abschnitte);
  2. Positionen, die mit einem zweistelligen numerischen Code gekennzeichnet sind (Abteilungen);
  3. Positionen, die mit einem dreistelligen numerischen Code gekennzeichnet sind (Gruppen);
  4. Positionen, die mit einem vierstelligen numerischen Code gekennzeichnet sind (Klassen).

Die ISIC und die NACE haben auf den höchsten Ebenen denselben Code, die NACE ist jedoch auf den unteren Ebenen detaillierter. Da der NACE-Code im Kontext dieser Studie für die Sektorebene gilt, muss mindestens ein zweistelliger numerischer Code (d. h. Abteilungsebene) zugeteilt werden 21. Dies steht im Einklang mit dem ISIC-Codierungssystem. Bei in mehreren Sektoren tätigen Unternehmen müssen alle bestimmbaren mit ihrem Produktportfolio verbundenen NACE-Codes zugeordnet werden.

Beispiel:

Ein Unternehmen, das T-Shirts und Hosen herstellt, gehört zum Sektor "Herstellung von Bekleidung". Der Sektor, der Bekleidungshersteller umfasst, hat den NACE-Code (ebenso in der ISIC) 14. Werden in diesem Unternehmen auch Verfahren zur Veredlung von Textilien (z.B. das Bleichen von Jeans) durchgeführt, gehört es außerdem zum Sektor "Herstellung von Textilien". Der Sektor, der Hersteller von Textilien umfasst, hat den NACE-Code (ebenso in der ISIC) 13. Daher müssen dem Unternehmen beide NACE- Codes (13 und 14) zugeordnet werden.

Der Sektor sollte so festgelegt werden, dass alle in diesem Sektor relevanten Organisationen erfasst werden. Allerdings muss er ausreichend spezifisch sein, um die Formulierung von angemessen repräsentativen und präskriptiven OEFSR-Regeln über die im OEF-Leitfaden festgelegten Regeln hinaus zu erleichtern. Die OEFSR-Regeln werden daher vor allem mit Blick auf die für den Sektor charakteristischen Tätigkeiten definiert, wie sie in einem typischen Produktportfolio vertreten sind.

Bei der Bestimmung der Tätigkeiten, anhand deren Organisationen unter einer OEFSR-Regel zusammengefasst werden können, sollten mehrere Kriterien berücksichtigt werden:

Zusätzliche Anforderungen an OEFSR-Regeln

Der Sektor, für den die OEFSR-Regel gelten soll, muss anhand von NACE-Codes definiert werden. OEFSR-Regeln müssen sich mindestens auf einen zweistelligen NACE-Code (Abteilung) stützen (Standardoption). Ist es aufgrund der Komplexität des Sektors erforderlich, sind jedoch auch (begründete) Abweichungen in den OEFSR-Regeln möglich (z.B. drei Stellen). Lassen sich mehrere Produktionsmethoden für ähnliche Produktportfolios anhand von alternativen NACE-Codes bestimmen, so müssen die OEFSR-Regeln allen diesen NACE-Codes Rechnung tragen.

3. Festlegung der Ziele der OEF-Studie

Die Festlegung des Ziels ist der erste Schritt einer OEF-Studie und bestimmt deren Gesamtkontext. Eine genaue Zielsetzung gewährleistet, dass die Ziele, Methoden und Ergebnisse der Untersuchung sowie die vorgesehenen Anwendungen optimal aufeinander abgestimmt sind und alle an der Studie Beteiligten in dieselbe Richtung hinarbeiten.

Bei der Festlegung der Ziele ist es wichtig, die vorgesehenen Anwendungen der Studie und den entsprechend erforderlichen Grad an Tiefe und Stringenz der Untersuchung zu identifizieren. Dies sollte sich in den vorgegebenen Studiengrenzen widerspiegeln (Phase der Definition des Untersuchungsrahmens). Für Untersuchungen, die z.B. auf Beschaffung zu den niedrigsten Umweltkosten, Produktdesign, Benchmarking oder Berichterstattung ausgerichtet sind, werden zur Gänze quantitative Studien erforderlich sein, die mit den Untersuchungsanforderungen dieses OEF-Leitfadens im Einklang stehen. Auch kombinierte Ansätze sind innerhalb einer OEF-Studie möglich, wenn nur bestimmte Teile der Lieferkette quantitativ untersucht werden, während bei anderen Teilen potenziell kritische Punkte (Hotspots) qualitativ beschrieben werden (z.B. quantitative Untersuchung der Phase "von der Wiege bis zum Werkstor" (cradle-to-gate 23), kombiniert mit qualitativen Beschreibungen der ökologischen Aspekte der Phase "vom Werkstor bis zur Bahre" (gate-to-grave 24) oder mit quantitativen Untersuchungen der Nutzung und der Phasen am Ende der Lebensdauer für ausgewählte repräsentative Produkttypen).

Es kann mehrere Gründe für die Durchführung einer OEF-Studie geben, z.B. die Notwendigkeit, die bedeutendsten Umweltwirkungen der Tätigkeiten einer Organisation im Verlauf ihres Lebensweges zu erfassen, die Ermittlung von Möglichkeiten, um die Umweltwirkungen vor allem an den identifizierten kritischen Punkten zu verringern, die Stützung strategischer Entscheidungen (z.B. über Risikomanagement in der Lieferkette), die Beantwortung von Fragen seitens der Investoren oder sonstiger Interessenträger zur Umweltleistung der Organisation, Berichte über die Nachhaltigkeit der Organisation, Berichterstattung an Interessenträger usw.

Beispiel - Umweltfußabdruck eines Unternehmens, das Jeans und T-Shirts herstellt: Zielfestlegung

Aspekte Detail
Vorgesehene Anwendung(en): Nachhaltigkeitsbericht des Unternehmens
Gründe für die Durchführung der Studie: Nachweisliches Engagement für kontinuierliche Verbesserungen und deren Umsetzung
Zielgruppe: Kunden
Vergleiche oder vergleichende Aussagen, die der Öffentlichkeit zugänglich gemacht werden sollen: Nein, Angaben werden zwar öffentlich zugänglich gemacht, sollen aber nicht für Vergleiche oder vergleichende Aussagen verwendet werden.
Auftraggeber der Studie: Unternehmen G GmbH
Prüfverfahren: Unabhängiger externer Prüfer, Herr Y

Anforderungen an OEF-Studien

Die Festlegung der Ziele einer OEF-Studie muss Folgendes umfassen:

Zusätzliche Anforderungen an OEFSR-Regeln

Die OEFSR-Regeln müssen die Überprüfungsanforderungen an eine OEF-Studie vorgeben.

4. Festlegung des Untersuchungsrahmens der OEF-Studie

4.1 Allgemeines

Bei der Festlegung des Untersuchungsrahmens der OEF-Studie werden das zu bewertende System und die damit verbundenen Untersuchungsvorgaben ausführlich beschrieben.

Anforderungen an OEF-Studien

Die Festlegung des Untersuchungsrahmens einer OEF-Studie muss mit den definierten Zielen der Studie und den Anforderungen des OEF-Leitfadens im Einklang stehen. Folgende Elemente müssen bestimmt und klar erläutert werden (ausführlichere Erläuterungen in den folgenden Abschnitten):

4.2 Definition der Organisation (Untersuchungseinheit)

Die Organisation ist die Referenzeinheit für die Untersuchung und bildet (zusammen mit dem Produktportfolio) die Grundlage für die Festlegung der Organisationsgrenzen. Sie entspricht dem Konzept einer "funktionellen Einheit" in einer traditionellen Ökobilanz 26. Im weitesten Sinne besteht die übergreifende Funktion der Organisation (für die Zwecke der Berechnung des OEF) in der Bereitstellung von Waren und Dienstleistungen im Laufe eines bestimmten Berichtsintervalls. Mit Hilfe der OEF-Studie sollen die mit der Bereitstellung von Produkten durch die Organisation verbundenen potenziellen Umweltbelastungen gemessen werden. Die Definition der Organisation unter Bezugnahme auf das Produktportfolio erleichtert daher die direkte Darstellung der physischen Wechselwirkungen zwischen Organisation und Umwelt.

Anforderungen an OEF-Studien

Die Organisation (bzw. ihre klar festgelegte Teilmenge, die Gegenstand der OEF-Studie ist) muss wie folgt definiert werden:

Beispiel:

Aspekte Detail
Organisation: Unternehmen Y GmbH
Waren-/Dienstleistungssektor: Bekleidungshersteller
Standort(e): Paris, Berlin, Mailand
NACE-Code(s): 14

4.3 Produktportfolio

Das Produktportfolio beschreibt die Menge und Art der Waren und Dienstleistungen, die eine Organisation im Laufe eines bestimmten Berichtsintervalls (in der Regel ein Jahr) erstellt. Das Portfolio bildet die Grundlage für die Erstellung des Ressourcennutzungs- und Emissionsprofils (Bilanz) der Organisation; das Profil entspricht den Input- und Outputflüssen 27, die mit der Bereitstellung des Produktportfolios der Organisation gemäß den für die Studie festgelegten Systemgrenzen im Zusammenhang stehen.

Die Berechnung des OEF kann sich auf eine klar festgelegte Teilmenge des Produktportfolios der Organisation beschränken, beispielsweise wenn das Produktportfolio eines Einzelhandelsunternehmens sowohl unternehmensintern hergestellte Produkte (Eigenmarken) als auch Produkte umfasst, die von der Organisation ohne Weiterverarbeitung bereitgestellt werden. Das Produktportfolio für eine Untersuchung "von der Wiege bis zur Bahre" (cradle-to-grave) könnte dann auf die intern hergestellten Produkte begrenzt werden, während für die anderen Produkte eine Untersuchung "von der Wiege bis zum Werkstor" (cradle-to-gate) oder "von Werkstor zu Werkstor" (gate-to-gate) durchgeführt wird. Ein weiteres typisches Beispiel ist eine in mehreren Sektoren tätige Organisation, die sich aber entscheidet, die Untersuchung auf einen einzigen Sektor zu beschränken.

Anforderungen an OEF-Studien

Für die Organisation muss ein Produktportfolio festgelegt werden, das der Menge und Art der von der Organisation im Laufe des Berichtsintervalls erstellten Waren und Dienstleistungen (bzw. einer klar definierten Teilmenge davon) hinsichtlich des "was?" und des "wie viel?" entspricht. Beschränkt sich die Berechnung eines OEF auf eine Teilmenge des Produktportfolios, so muss dies begründet und angegeben werden.

Das Berichtsintervall sollte ein Jahr betragen.

Bei der Modellierung von Szenarien für die Nutzung und das Ende der Lebensdauer müssen auch Informationen über die Leistung des Produkts in Bezug auf die Fragen "wie gut?" und "wie lange?" 28 zur Verfügung gestellt werden. Die quantitativen Input- und Output-Daten, die zur Unterstützung der Untersuchung erhoben werden (durchzuführen in einer späteren Phase der OEF-Studie), müssen in Beziehung zum festgelegten Produktportfolio berechnet werden.

Beispiel: Produktportfolio

Aspekte Detail
[WAS] T-Shirts (Mittelwert für die Größen S, M und L) aus Polyester, Hosen (Mittelwert für die Größen S, M und L) aus Polyester
[WIE VIEL] 40.000 T-Shirts, 20.000 Hosen
[WIE GUT] Einmal pro Woche getragen und einmal pro Woche bei 30 °C in der Waschmaschine gewaschen; der Energieverbrauch der Waschmaschine beträgt 0,72 MJ/kg Bekleidung und der Wasserverbrauch entspricht 10 l/kg Bekleidung für einen Waschgang. Ein T-Shirt wiegt 0,16 kg, ein Paar Hosen 0,53 kg. Daraus ergeben sich ein Energieverbrauch von 0,4968 MJ/Woche und ein Wasserverbrauch von 6,9 l/Woche.
[WIE LANGE] Verwendungszeitraum: fünf Jahre sowohl für die T-Shirts als auch für die Hosen
[JAHR] 2010
[BERICHTSINTERVALL] ein Jahr

Zusätzliche Anforderungen an OEFSR-Regeln

Die OEFSR-Regeln müssen genauer erläutern, wie das Produktportfolio definiert ist, insbesondere in Bezug auf die Fragen "wie gut?" und "wie lange?". Außerdem müssen sie das Berichtsintervall festlegen, wenn dieses nicht ein Jahr beträgt, und das gewählte Intervall begründen.

4.4 Systemgrenzen für OEF-Studien

Tätigkeiten von Organisationen sind letztlich in ein Netz sozialer, finanzieller und physischer Beziehungen eingebettet. Aus diesem Grund ist es erforderlich, Grenzen festzulegen, um förmlich zu bestimmen, welche dieser Beziehungen im OEF berücksichtigt werden und welche nicht. Eine wichtige Erkenntnis aus der lebenswegbasierten Umweltbilanzierung lautet, dass die Ressourcennutzung und die Emissionen in Verbindung mit vorgelagerten Prozessen (d. h. von der Organisation erworbene Waren und Dienstleistungen) oder nachgelagerten Prozessen (d. h. verbunden mit Vertrieb, Lagerung, Nutzung und dem Ende der Lebensdauer der Waren/Dienstleistungen der Organisation) von entscheidender Bedeutung für das Umweltprofil einer Organisation insgesamt sein können. Daher muss für ein wirksames und effizientes Umweltmanagement diesen vor- und nachgelagerten Prozessen Aufmerksamkeit geschenkt und das Ausmaß berücksichtigt werden, in dem sie von der Entscheidungsfindung auf Organisationsebene beeinflusst werden oder werden können.

Angesichts der wichtigen Rolle, die die Wahl der Systemgrenzen für die Größenordnung des errechneten OEF spielt, müssen diese Grenzen nach festen Grundsätzen und auf kohärente Weise festgelegt werden. Die Festlegung der Grenzen wirkt sich auch direkt auf die Brauchbarkeit der Untersuchungsergebnisse für bestimmte Anwendungen aus. Um beispielsweise Ergebnisse zu erhalten, die für die Zwecke des Umweltmanagements Auskunft über die direkten Auswirkungen auf Standortebene geben, sind Organisationsgrenzen mit Bezug zum Standort am besten geeignet. Um Einblick in umfassendere Auswirkungen der Lieferkette zu geben, sind Systemgrenzen erforderlich, die auch vor- und/oder nachgelagerte Prozesse einschließen. Eine OEF-Untersuchung, aus der hervorgeht, dass die Umweltwirkungen größtenteils bei bestimmten vorgelagerten Prozessen entlang der Lieferkette auftreten, liefert die Grundlage für Verbesserungen in der Lieferkette. Eine Untersuchung, die schließen lässt, dass die Auswirkungen im nachgelagerten Bereich größer sind, kann Möglichkeiten aufzeigen, um das Produktdesign oder die Zusammensetzung des Produktportfolios zu ändern.

Anforderungen an OEF-Studien

Die Systemgrenzen müssen sowohl Organisationsgrenzen (in Bezug auf die definierte Organisation) als auch OEF-Grenzen (die die in der Untersuchung zu berücksichtigenden Aspekte der Lieferkette vorgeben) umfassen.

4.4.1 Organisationsgrenzen

Im Interesse einer größtmöglichen physischen Aussagekraft des OEF-Modells ist es angebracht, die Organisationsgrenzen anhand des Produktportfolios festzulegen statt auf eine ökonomische Definition zurückzugreifen 29. Aus diesem Grund werden Organisationsgrenzen in OEF-Studien so festgelegt, dass sie alle Einrichtungen und damit verbundenen Prozesse erfassen, die sich ganz oder teilweise im Eigentum der Organisation befinden und/oder von ihr betrieben werden und die direkt zur Bereitstellung des Produktportfolios 30 beitragen. Dies entspricht insofern dem "Kontrollansatz", als die Organisation theoretisch in der Lage sein sollte, direkten Zugang zu bestimmten Daten 31 für Tätigkeiten zu geben, an denen sie operativ oder finanziell beteiligt ist; außerdem sollte sie anhand der Ergebnisse der OEF-Studie Entscheidungen über das Umweltmanagement für die betreffenden Einrichtungen beeinflussen können. Die mit Prozessen innerhalb der Organisationsgrenzen verbundenen Tätigkeiten und Auswirkungen werden als "direkt" angesehen.

So fallen bei einem Einzelhandelsunternehmen Produkte, die von anderen Organisationen hergestellt werden, nicht in die Organisationsgrenzen dieses Unternehmens. Die Grenzen des Einzelhandelsunternehmens sind demnach auf Investitionsgüter und alle Prozesse/Tätigkeiten beschrankt, die mit der Einzelhandelsdienstleistung in Verbindung stehen. Produkte, die vom Einzelhändler selbst hergestellt oder weiterverarbeitet werden, müssen dagegen in die Organisationsgrenzen einbezogen werden.

Da manche Einrichtungen, die sich im gemeinsamen Eigentum mehrerer Organisationen befinden bzw. von mehreren Organisationen betrieben werden, sowohl an der Bereitstellung des festgelegten Produktportfolios der Organisation als auch an dem/den Produktportfolio(s) anderer Organisationen beteiligt sein können, müssen Inputs und Outputs möglicherweise entsprechend zugeordnet werden (siehe Abschnitt 5.11).

Anforderungen an OEF-Studien

Die Organisationsgrenzen zur Berechnung des OEF müssen alle Einrichtungen/Tätigkeiten einschließen, die sich im Eigentum der Organisation befinden und/oder von dieser (ganz oder teilweise) betrieben werden und die im Laufe des Berichtsintervalls zur Bereitstellung des Produktportfolios beitragen.

Alle Tätigkeiten und Prozesse, die zwar innerhalb der Organisationsgrenzen stattfinden, für das Funktionieren der Organisation jedoch nicht erforderlich sind, müssen in die Untersuchung aufgenommen werden, sind aber separat anzugeben. Zu solchen Prozessen/Tätigkeiten zahlen beispielsweise gartenbauliche Arbeiten, vom Unternehmen in der Kantine serviertes Essen usw.

Die von einem Einzelhändler selbst hergestellten oder weiterverarbeiteten Produkte müssen in die Organisationsgrenzen einbezogen werden.

Beispiel:

Einrichtung Status Tragt direkt zum Produktportfolio bei? Innerhalb der Systemgrenze
Textilfabrik Betrieb/nicht im Eigentum Ja Ja
Textilfabrik Anteiliges Eigentum/anteiliger Betrieb Ja Ja
Nahfabrik Eigentum/Betrieb Ja Ja
Flaschenfabrik Minderheitsanteil Nein Nein

Zusätzliche Anforderungen an OEFSR-Regeln

Die OEFSR-Regeln müssen die charakteristischen Prozesse, Tätigkeiten und Einrichtungen des betreffenden Sektors spezifizieren, die in die Organisationsgrenzen einbezogen werden sollen.

Die OEFSR-Regeln müssen die charakteristischen Prozesse und Tätigkeiten spezifizieren, die zwar innerhalb der Organisationsgrenzen stattfinden, für das Funktionieren der Organisation jedoch nicht erforderlich sind. Diese müssen in die Untersuchung aufgenommen werden, sind aber separat anzugeben

4.4.2 Grenzen für den Umweltfußabdruck von Organisationen

Je nach der vorgesehenen Anwendung können für OEF-Studien Systemgrenzen erforderlich sein, die weiter gefasst sind als die Organisationsgrenzen. Zu diesem Zweck müssen OEF-Grenzen anhand von indirekten Tätigkeiten und damit verbundenen Auswirkungen bestimmt werden. Indirekte Tätigkeiten und Auswirkungen treten vor- oder nachgelagert entlang den Lieferketten in Verbindung mit Tätigkeiten der Organisation auf, liegen aber außerhalb der festgelegten Organisationsgrenzen.

Abbildung 2 stellt die Prozesse/Tätigkeiten dar, die in den OEF einbezogen werden müssen bzw. sollten. Für einige Organisationen können nachgelagerte (indirekte) Tätigkeiten mit einer ausdrücklichen Begründung ausgeschlossen werden. Zum Beispiel kann bei Organisationen, die Zwischenprodukte 32 oder Produkte herstellen, über deren Nutzungsphase keine Aussage getroffen werden kann (z.B. Holz, Zucker), die Nutzungsphase von der Untersuchung ausgeschlossen werden. Bietet ein Einzelhandelsunternehmen Produkte anderer Organisationen an, müssen die Produktionsprozesse als vorgelagerte Prozesse berücksichtigt werden.

Abbildung 2 Organisations- und OEF-Grenze

Anm.: Jeder Ausschluss (z.B. nachgelagerter Tätigkeiten) muss im Kontext der Studie und der vorgesehenen Anwendung ausdrücklich begründet werden.

Die Beförderung von Mitarbeitern kann entweder innerhalb der Organisationsgrenze liegen (z.B. wenn Mitarbeiter mit Autos, die dem Arbeitgeber gehören oder von ihm betrieben werden, zur Arbeit fahren oder den öffentlichen Nahverkehr nutzen, wobei der Arbeitgeber die Kosten tragt) oder ein indirekter Prozess sein (z.B. wenn Mitarbeiter mit Privatautos zur Arbeit fahren oder mit dem öffentlichen Nahverkehr und selbst die Kosten tragen). Um die Vergleichbarkeit zwischen OEF-Studien zu gewährleisten, muss die Beförderung der Mitarbeiter in die Untersuchung aufgenommen werden, auch wenn es sich um indirekte Tätigkeiten handelt.

Da Produkte in einem Sektor eine andere Lebensdauer haben können als in einem anderen (siehe Beschreibung des Produktportfolios unter dem Begriff "wie lange", Abschnitt 4.3), muss für die Bewertung der nachgelagerten Prozesse/ Tätigkeiten der zu berücksichtigende Zeitraum festgelegt werden, um die Vergleichbarkeit und Konsistenz von OEF- Studien sicherzustellen. Sollte die Lebensdauer eines Produkts kürzer sein als der festgelegte Zeitraum, der zu berücksichtigen ist, so müssen die erforderlichen Ersetzungen eingerechnet werden. Diese Ersetzungen sind nötig, damit der festgelegte Zeitraum eingehalten wird (es geht also nicht um eine Wiederverwendung).

Anforderungen an OEF-Studien

Die OEF-Grenzen werden entsprechend der allgemeinen Lieferkettenlogik bestimmt. Sie müssen mindestens Tätigkeiten auf Standortebene (direkt) und vorgelagerte Tätigkeiten (indirekt) in Verbindung mit dem Produktportfolio der Organisation einschließen. Die OEF-Grenzen müssen standardmäßig alle Stufen der Lieferkette des Produktportfolios von der Beschaffung der Rohstoffe 33 über die Verarbeitung, die Produktion, den Vertrieb, die Lagerung, die Nutzung bis hin zur Behandlung am Ende der Lebensdauer umfassen (d. h. "von der Wiege bis zur Bahre"). Alle innerhalb der OEF-Grenzen liegenden Prozesse müssen berücksichtigt werden. Werden nachgelagerte (indirekte) Tätigkeiten ausgeklammert (z.B. die Nutzungsphase von Zwischenprodukten oder von Produkten, über die keine Aussage getroffen werden kann), muss dies ausdrücklich begründet werden.

Die Beförderung von Mitarbeitern muss ebenfalls in die Untersuchung aufgenommen werden, auch wenn es sich hierbei um indirekte Tätigkeiten handelt.

Bietet ein Einzelhandelsunternehmen Produkte anderer Organisationen an, so müssen die Produktionsprozesse als vorgelagerte Prozesse berücksichtigt werden.

Ersetzungen, die erforderlich sind, damit der festgelegte Zeitraum eingehalten wird (siehe OEFSR-Regeln in Abschnitt 4.3), müssen berücksichtigt werden. Die Zahl der Ersetzungen ist gleich "Zeitraum/Lebensdauer -1". Da hier eine Durchschnittssituation angenommen wird, muss die Zahl der Ersetzungen keine ganze Zahl ergeben. Die zukünftigen Produktionsprozesse für diese Ersetzungen müssen als mit den Prozessen des Berichtsjahres identisch angesehen werden. Ist eine feste Zeitspanne für einen bestimmten Sektor nicht relevant (siehe OEFSR-Regeln in Abschnitt 4.3), muss die Nutzungsphase die Lebensdauer der Produkte im Produktportfolio der Organisation abdecken (ohne Ersetzungen).

Tipp: Wie verlässlich die gesamte Lieferkette für den OEF einer Organisation bewertet werden kann, hangt stark von der Art und Vielfalt der Produkte der Organisation ab.

Wenn die Organisation Zwischenprodukte herstellt und keine robusten Endnutzungsszenarien erstellt werden können, kann der Modellierung von direkten und indirekten vorgelagerten Auswirkungen der Vorzug gegeben werden. Die Organisation könnte auch in Betracht ziehen, die Phasen der Nutzung und des Endes der Lebensdauer nur für eine kleine, repräsentative Teilmenge von Produkten zu modellieren.

In jedem Fall sollten die Systemgrenzen im Hinblick auf die vordefinierten Ziele und vorgesehenen Anwendungen der Studie festgelegt und begründet werden.

Zusätzliche Anforderungen an OEFSR-Regeln

Die OEFSR-Regeln müssen die OEF-Grenze vorgeben, einschließlich der Stufen der Lieferkette sowie der direkten ("von Werkstor zu Werkstor") und indirekten (vor- und nachgelagerten) Prozesse und Tätigkeiten, die in die OEF-Studie einzubeziehen sind. Jede Abweichung vom Standardansatz "cradle to grave" muss ausführlich erläutert und begründet werden, z.B. Ausschluss der unbekannten Nutzungsphase von Zwischenprodukten. Die OEFSR-Regeln müssen außerdem eine Begründung für den Ausschluss von Prozessen/Tätigkeiten vorschreiben.

Die OEFSR-Regeln müssen den Zeitraum und die Szenarien vorgeben, die für nachgelagerte Tätigkeiten zu berücksichtigen sind. Ist eine feste Zeitspanne für einen bestimmten Sektor nicht angemessen oder nicht relevant (z.B. bei einigen Verbrauchsgütern), so müssen die OEFSR-Regeln spezifizieren und begründen, warum dies der Fall ist.

4.4.3 Systemgrenzendiagramm

Ein Diagramm der Systemgrenzen ist eine schematische Darstellung des untersuchten Systems. Es zeigt auf, welche Teile der Lieferkette der Organisation in die Untersuchung aufgenommen und welche ausgeschlossen werden. Ein solches Diagramm kann ein nützliches Instrument sein, um die Grenzen des Systems festzulegen und die anschließende Datenerhebung zu organisieren, und sollte daher bei der Festlegung des Untersuchungsrahmens mit aufgenommen werden.

Tipp: Die Erstellung eines Systemgrenzendiagramms ist nicht obligatorisch, wird aber dringend empfohlen. Das Diagramm erleichtert der Organisation die Definition und Strukturierung der Untersuchung.

Anforderungen an OEF-Studien

Bei der Festlegung des Untersuchungsrahmens sollte ein Diagramm der Systemgrenzen mit aufgenommen werden.

4.4.4 Behandlung von Ausgleichsgutschriften ("Offsets") im Rahmen eines OEF

Der Begriff "Offsets" wird oft für Maßnahmen dritter Parteien zur Reduzierung von Treibhausgasemissionen verwendet. Es handelt sich dabei um nicht an der Emissionsquelle, sondern andernorts erzielte Reduzierungen von Treibhausgasemissionen, die zum Ausgleich von Emissionen verwendet werden, z.B. um freiwillige oder verbindliche Treibhausgasziele oder -obergrenzen einzuhalten. Sie werden gemessen an einem Referenzwert berechnet, der ein hypothetisches Szenario für die Menge Emissionen darstellt, die ohne das die Gutschriften generierende Reduktionsprojekt entstanden waren. Beispiele sind CO2-Offsets im Rahmen des Mechanismus für umweltverträgliche Entwicklung (CDM), CO2-Gutschriften und andere systemexterne Ausgleichsmaßnahmen.

Anforderungen an OEF-Studien

Ausgleichsgutschriften dürfen nicht in die OEF-Studie aufgenommen werden, können aber separat unter "zusätzliche Umweltinformation" angegeben werden.

4.5 Wahl der EF-Wirkungskategorien und der EF-Wirkungsabschätzungsmethoden

EF-Wirkungskategorien 34 sind spezifische Kategorien von Umweltwirkungen 35, die in einer OEF-Studie untersucht werden. Sie hängen im Allgemeinen mit der Ressourcennutzung (z.B. fossile Brennstoffe und Mineralerze) und den Emissionen von umwelt- und unter Umstanden auch gesundheitsschädlichen Stoffen (z.B. Treibhausgase und toxische Chemikalien) zusammen. Mit Hilfe von Wirkungsabschätzungsmodellen werden für jede untersuchte EF-Wirkungskategorie die Kausalzusammenhange zwischen Stoff-/Energieinputs und Emissionen, die mit den (im Ressourcennutzungs- und Emissionsprofil inventarisierten) Tätigkeiten der Organisation verbunden sind, quantifiziert (siehe Abbildung 1). Für jede EF-Wirkungskategorie gibt es ein eigenes EF-Wirkungsabschätzungsmodell und einen EF-Wirkungskategorie-Indikator 36.

Die für den OEF verwendeten EF-Wirkungsabschätzungsmodelle sindMidpoint-Modelle 37, weil diese als wissenschaftlich am besten etabliert 38 angesehen werden. Es mag so aussehen, als würden einige Auswirkungen bei der EF-Wirkungsabschätzung ausgelassen; diese werden jedoch vonMidpoint-Indikatoren abgedeckt. Beispielsweise werden Auswirkungen auf die Biodiversität (ein Endpunkt in Bezug auf Ökosysteme) für OEF-Studien nicht explizit berechnet, sondern durch mehrere andereMidpoint-Indikatoren dargestellt, die sich auf die Biodiversität auswirken, vor allem Ökotoxizität, Eutrophierung, Versauerung, Landnutzung, Klimawandel und Ozonabbau.

Zweck der EF-Wirkungsabschätzung 39 ist es, die inventarisierten Daten des Ressourcennutzungs- und Emissionsprofils nach ihrem jeweiligen Beitrag zu den einzelnen EF-Wirkungskategorien zu gruppieren und zu aggregieren. So entsteht die notwendige Basis für die Auswertung der OEF-Ergebnisse und die Erfüllung der Ziele der Studie (z.B. Identifizierung von kritischen Punkten ("Hotspots") in der Lieferkette oder von Optionen für Verbesserungen). Daher muss ein breites Spektrum von EF-Wirkungskategorien ausgewählt werden, da alle relevanten Umweltfragen im Zusammenhang mit den Tätigkeiten der Organisation abgedeckt sein müssen.

Dieser OEF-Leitfaden enthält eine Standardliste der EF-Wirkungskategorien und damit verbundenen Wirkungsabschätzungsmodelle und Indikatoren, die in OEF-Studien zu verwenden sind (Tabelle 2) 40. Kapitel 6 enthält genauere Anleitungen zur Berechnung dieser Wirkungen. In diesem Kapitel finden sich außerdem Daten, die für die Durchführung der Bewertung erforderlich sind.

Tabelle 2: EF-Standardwirkungskategorien mit den jeweiligen EF-Wirkungskategorie-Indikatoren und EF-Wirkungsabschätzungsmodellen für OEF-Studien

EF-Wirkungskategorie EF-Wirkungsabschätzungsmodell EF-Wirkungskategorie-Indikator Quelle
Klimawandel Berner Modell - Erderwärmungspotenziale (GWP) für einen Zeithorizont von 100 Jahren t CO2-Äquivalent Weltklimarat, 2007
Abbau der Ozonschicht EDIP-Modell auf der Grundlage der ODP-Werte der Weltorganisation für Meteorologie (WOM) über einen unbegrenzten Zeithorizont kg CFC-11-Äquivalent * WOM, 1999
Ökotoxizität - Süßwasser1 USEtox-Modell CTUe (Comparative Toxic Unit for ecosystems - Toxizitätsvergleichseinheit für Ökosysteme)2 Rosenbaum et al., 2008
Humantoxizität - kanzerogene Folgen USEtox-Modell CTUh (Comparative Toxic Unit for humans - Toxizitätsvergleichseinheit für Menschen)3 Rosenbaum et al., 2008
Humantoxizität - nichtkanzerogene Folgen USEtox model CTUh (Comparative Toxic Unit for humans - Toxizitätsvergleichseinheit für Menschen)3 Rosenbaum et al., 2008
Feinstaub/ anorganische Emissionen RiskPoll model kg PM 2,5 -Äquivalent ** Humbert, 2009
Ionisierende Strahlung - Auswirkungen auf die menschliche Gesundheit Human Health effect model kg U 235 -Äquivalent (Luft) Dreicer et al., 1995
Fotochemische Bildung von Ozon LOTOS-EUROS-Modell kg NMVOC-Äquivalent *** Van Zelm et al., 2008, entsprechend der Anwendung im ReCiPe-Projekt
Versauerung Accumulated Exceedance model mol H+-Äquivalent Seppala et al., 2006; Posch et al, 2008
Eutrophierung - Land Accumulated Exceedance model mol N-Äquivalent Seppala et al., 2006; Posch et al, 2008
Eutrophierung - Wasser EUTREND-Modell Süßwasser: kg P-Äquivalent Salzwasser: kg N-Äquivalent Struijs et al., 2009; entsprechend der Durchführung im ReCiPe-Projekt
Ressourcenerschöpfung - Wasser Schweizer Methode der
ökologischen Knappheit
m3 Wasserverbrauch bezogen auf lokale Wasserknappheit4 Frischknecht et al., 2008
Ressourcenerschöpfung - mineralisch, fossil CML-Methode 2002 kg Sb-Äquivalent **** van Oers et al., 2002
Landnutzung Organische Bodensubstanz (SOM-Modell) kg C (Defizit) Milà i Canals et al., 2007
*) CFC-11 = Trichlorfluormethan, auch Freon 11 oder R11 genannt, ist ein Chlorfluorkohlenwasserstoff.

**) PM2,5 = Partikel mit einem Durchmesser von 2,5 lm oder weniger.

***) NMVOC = flüchtige organische Verbindungen außer Methan

****) Sb = Antimon

1) Emissionen, die direkt ins Meerwasser gelangen, fallen nicht in diese Wirkungsabschätzungskategorie, sondern müssen unter "zusätzliche Umweltinformationen" (siehe Abschnitt 4.6) angegeben werden.

2) Die CTUe ermöglicht eine Schätzung des im Laufe der Zeit potenziell betroffenen Teils (potentially affected fraction - PAF) einer Spezies pro Masseneinheit einer emittierten Chemikalie (PAF m3 Tag kg-1) (Rosenbaum et al. 2008, S. 538).

3) Die CTUh ermöglicht eine Schätzung des Anstiegs der Morbiditätsrate in der menschlichen Gesamtbev6lkerung pro Masseneinheit einer emittierten Chemikalie (Falle pro kg), wobei mangels genauerer Erkenntnisse zum Thema von einer gleichen Gewichtung kanzerogener und nicht kanzerogener Erkrankungen ausgegangen wird (Rosenbaum et al. 2008, S. 538).

4) Dies ist die verbrauchte Wassermenge (ohne Regenwasser oder rückgewonnenes Grauwasser) bzw. der Netto-Verbrauch von Süßwasser.

Je nach Art der Tätigkeiten der Organisation und der vorgesehenen Anwendungen der OEF Studie können sich die Benutzer dieses OEF-Leitfadens für ein engeres Spektrum von EF-Wirkungskategorien entscheiden. Solche Ausschlüsse müssen durch geeignete Dokumente beispielsweise aus den folgenden Quellen gestützt werden (nicht erschöpfende Liste):

Beispiel: Begründung für den Ausschluss von EF-Wirkungskategorien

Ausgeschlossene EF-Wirkungskategorie Begründung
Feinstaub/anorganische Emissionen Sachverständiger Prüfer bestätigt auf Grundlage der vorgelegten Nachweise, dass Feinstaub/anorganische Emissionen keine erheblichen Auswirkungen nach sich ziehen.
Ionisierende Strahlung Vorhergehende Sektorstudien (Referenzen) zeigen keine erhebliche ionisierende Strahlung

Anforderungen an OEF-Studien

Bei einer OEF-Studie müssen alle vorgegebenen EF-Standardwirkungskategorien und damit verbundenen vorgegebenen EF- Wirkungsabschätzungsmodelle und -indikatoren (siehe Tabelle 2) angewandt werden. Jeder Ausschluss muss im OEF- Bericht ausführlich dokumentiert, begründet und gemeldet und durch geeignete Dokumente gestützt werden. Der Einfluss eines Ausschlusses auf die Endergebnisse, insbesondere unter dem Gesichtspunkt der eingeschränkten Vergleichbarkeit mit anderen OEF-Studien, muss in der Auswertungsphase gemeldet und erörtert werden. Diese Ausschlüsse können überprüft werden.

Zusätzliche Anforderungen an OEFSR-Regeln

Die OEFSR-Regeln müssen alle Ausschlüsse von den EF-Standardwirkungskategorien spezifizieren und begründen, insbesondere solche, die mit Aspekten der Vergleichbarkeit zusammenhängen.

weiter .

umwelt-online - Demo-Version


(Stand: 05.01.2022)

Alle vollständigen Texte in der aktuellen Fassung im Jahresabonnement
Nutzungsgebühr: ab 105.- € netto

(derzeit ca. 7200 Titel s.Übersicht - keine Unterteilung in Fachbereiche)

Preise & Bestellung

Die Zugangskennung wird kurzfristig übermittelt

? Fragen ?
Abonnentenzugang/Volltextversion