![]() |
zurück | ![]() |
| Prüfung und außerordentliche Prüfung von Rohrleitungen an Tanks zur Beförderung von Gasen der Klasse 2 | Anlage 11 |
Allgemeines
Die Rohrleitungen von Tanks zur Beförderung der folgenden Gase der Klasse 2 sind unter Zugrundelegung eines anerkannten Druckbehälter-Regelwerks von einer Benannten Stelle nach § 16 der ODV zu prüfen:
1011 BUTAN
1012 BUT-1-EN oder cis-BUT-2-EN oder trans-BUT-2-EN oder BUTENE, GEMISCH
1077 PROPEN
1965 KOHLENWASSERSTOFFGAS, GEMISCH, VERFLÜSSIGT, N.A.G. (Gemisch A, A01, A02, A0, A1, B1, B2, B oder C)
1969 ISOBUTAN
1978 PROPAN.
Prüfung und Bescheinigung
Über die Prüfung ist eine Bescheinigung auszustellen. Diese Prüfbescheinigung ist nur zusammen mit der ADR-Zulassungsbescheinigung nach Unterabschnitt 9.1.3.5 ADR gültig. Ein entsprechender Verweis über die Prüfung der Verrohrung ist unter 11. Bemerkungen in die ADR-Zulassungsbescheinigung aufzunehmen.
Die Mindestanforderungen an die Prüfung und die Mindestangaben in der Bescheinigung sind nachstehend wiedergegeben. Bei den Schweißnähten ist besonders auf Wurzelfehler zu achten:
Muster der Bescheinigung
(Die Bescheinigung enthält Mindestangaben. Die Reihenfolge der Einträge und das Layout können frei gewählt werden.)
| Betreiber: | ||||||||||||
| Bescheinigung * über die Prüfung oder außerordentliche Prüfung der Verrohrung eines Tanks zur Beförderung von Gasen der Klasse 2 nach Anlage 11 der RSEB |
||||||||||||
| Hersteller des Tanks: | ||||||||||||
| Herstell-Nr. des Tanks: | ||||||||||||
| Prüfgegenstand (Zutreffendes ankreuzen): |
||||||||||||
| Anzahl Rohrleitungsabschnitte: | Stück, dies entspricht | |||||||||||
| [ ] | Gesamte Rohrleitung | |||||||||||
| [ ] | Teilprüfung - Beschreibung: | |||||||||||
| Prüfumfang: (Zutreffendes ankreuzen) |
||||||||||||
| [ ] | Visuelle Prüfung des äußeren und - soweit möglich - des inneren Zustandes | |||||||||||
| [ ] | Zerstörungsfreie Prüfung / Art: | |||||||||||
| [ ] | Druckprüfung (Gas- / Flüssigkeitsdruckprüfung) mit einem Prüfüberdruck | |||||||||||
| von | bar | |||||||||||
Prüfergebnis: .................
Die geprüften Rohrleitungsabschnitte wurden mit der Herstell.-Nr. des Tanks und dem Stempel gekennzeichnet.
......................... .......................... ............................................................
(Ort) (Datum) Die Benannte Stelle nach § 16 der ODV
_________
* Diese Prüfbescheinigung gilt nur bei gleichzeitiger Tankprüfung und Vorliegen der ADR-Zulassungsbescheinigung nach Unterabschnitt 9.1.3.5 ADR.
| Festlegungen für besonders ausgerüstete Fahrzeuge/Wagen und Container/Großcontainer nach Abschnitt 7.3.3 Sondervorschrift VC 3 zum Transport erwärmter flüssiger und fester Stoffe der UN-Nummern 3257 und 3258 ADR/RID | Anlage 12 16 |
1. Anwendungsbereich
Erwärmte Stoffe der UN-Nummern 3257 und 3258 dürfen in loser Schüttung in besonders ausgerüsteten Fahrzeugen/Wagen oder Containern/Großcontainern befördert werden, wenn nachfolgende Anforderungen erfüllt werden.
1.1 Erwärmteflüssige Stoffe, UN-Nr. 3257 sind insbesondere
1.2 Erwärmtefeste Stoffe, UN-Nr. 3258 sind insbesondere
wenn die Temperatur bei Beginn der Beförderung 240 °C oder höher ist.
2. Allgemeine Anforderungen an die Umschließungen und deren Ladungssicherung
2.1 Die Umschließungen für das Gefahrgut (z.B. Sandbett mit hydraulisch bewegbarer Schutzhaube für den Transport heißer massiver Metalle, Coil-Wannen für den Transport von Coils, feuerfest ausgekleidete Tiegel für den Transport flüssiger Metalle, in feste Aufleger gesetzte Kübel mit umschließender Schutzhaube unter Schutzgasatmosphäre für den Transport heißer Aluminiumkrätze; siehe dazu auch Anhang 1) müssen entweder so isoliert sein, dass eine Oberflächentemperatur von 130 °C während des Beförderungsvorgangs nicht überschritten wird, oder so aufgestellt sein, dass ein Berühren der Umschließung nicht möglich ist. Hiervon ausgenommen ist die Regelung in Nummer 5.13 dieser Anlage. In keinem Fall darf durch die Oberflächentemperatur das Fahrzeug/der Wagen, insbesondere die Bremsleitungen und elektrischen Leitungen, in dessen Funktion beeinträchtigt werden.
2.2 Die Umschließungen sind gemäß den Grundsätzen der Ladungssicherung nach Unterabschnitt 7.5.7.1 ADR/RID auf dem Fahrzeug/Wagen zu befestigen. Die heißen Güter sind in ihren Umschließungen so einzubringen und zu befördern, dass sich die relative Lage der Güter zu ihren Umschließungen bei normaler Beförderung nicht ändert (Beispiel: Sandbett mit Querverstrebungen bei Brammen, Coil-Wannen, Beförderung in loser Schüttung in Behältern).
2.3 Von der Anbringung von Kennzeichen nach Kapitel 5.3 ADR/R. auf den Umschließungen kann abgesehen werden, wenn diese bereits auf dem Fahrzeug/ Wagen angebracht wurden.
3. Brand- und Explosionsschutz
Jede Brandgefahr durch thermische Einwirkung des Stoffes auf die Umschließung, das Fahrzeug/ den Wagen oder Ladungssicherungshilfsmittel sowie Explosionsgefahr durch z.B. austretende Dämpfe oder chemische Reaktion entstandener Gase ist zu vermeiden (z.B. durch Schutzgase).
4. Zusätzliche Anforderungen für die Beförderung flüssiger Metalle in Tiegeln
4.1 Konstruktion und Prüfung der Tiegel
Tiegel, die ab dem 1. September 2016 gebaut werden, sind nach dem Stand der Technik unter Anwendung eines geeigneten technischen Regelwerks (EN 14025:2013 oder gleichwertiges Sicherheitsniveau) konstruktiv zu berechnen und herzustellen. Die konstruktive Auslegung ist im Rahmen eines Baumusterprüfverfahrens durch eine Stelle nach § 12 der GGVSEB auf Einhaltung der konstruktiven Anforderungen aus dem verwendeten technischen Regelwerk zu überprüfen. Hinsichtlich der Anforderungen an die zu prüfenden Unterlagen wird auf die Maßgaben der EN 12972:2007 hingewiesen. Über das Ergebnis der Baumusterprüfung ist ein qualifizierter Prüfbericht durch die mit der Prüfungsdurchführung beauftragte Stelle nach § 12 der GGVSEB auszustellen. Eine Kopie des Baumusterprüfberichts ist der Tiegelakte jedes hergestellten Tiegels gemäß Nummer 4.7 dieser Anlage beizufügen.
Bei der Dimensionierung und der Befestigung der Tiegel auf dem Fahrzeug/Wagen sind der hydrostatische Druck und die Schwallwirkung des flüssigen Metalls zu berücksichtigen. Dabei sind die Beschleunigungen des Absatzes 6.8.2.1.2 ADR bzw. die Beanspruchungen des Absatzes 6.8.2.1.2 RID zugrunde zu legen. Diese Anforderung gilt auch für Tiegel, die vor dem oben genannten Datum hergestellt wurden.
Die Verschlüsse der Tiegel sind ebenfalls gemäß einem geeigneten technischen Regelwerk auszulegen und so zu gestalten, dass sie auch bei umgekipptem befülltem Tiegel dicht bleiben.
Die Einfüll- und Ausgussöffnungen müssen konstruktiv geschützt werden, z.B. durch Kragen, Abweiser, Käfige oder gleichwertige Konstruktionen (siehe dazu die Beispiele in Anhang 2). Dabei ist die Schutzeinrichtung an der Tiegeloberseite so auszulegen, dass sie insgesamt einer statischen Belastung standhält, die der doppelten Masse des befüllten Tiegels entspricht.
Soweit der Schutz der Einfüll- und Ausgussöffnungen gewährleistet bleibt, sind plastische Verformungen der Schutzeinrichtung durch das Einwirken der oben genannten Belastung zulässig. Die Nachrüstung der Schutzeinrichtung bei vorhandenen Tiegeln ist bis zum 30. Juni 2018 abzuschließen.
Die Überprüfung der vorgesehenen Schutzeinrichtung hinsichtlich ihrer konstruktiven Auslegung, Dimensionierung und Ausführung je Tiegel obliegt den Stellen nach § 12 der GGVSEB. Dazu ist jeweils ein qualifizierter Prüfbericht auszustellen sowie erforderlichenfalls nach erfolgtem Anbau eine außerordentliche Prüfung (AOP) gemäß Nummer 4.5 dieser Anlage durchzuführen. Der Prüfbericht über die Schutzeinrichtung sowie gegebenenfalls die AOP sind der Tiegelakte gemäß Nummer 4.7 dieser Anlage beizufügen.
4.2 Erstmalige Prüfung der Tiegel vor der Inbetriebnahme
Die Tiegel sind erstmalig vor Inbetriebnahme durch eine Stelle nach § 12 der GGVSEB unter Anwendung der EN 12972:2007 zu prüfen.
Die Prüfung umfasst mindestens:
Die Wasserdruckprüfung und Dichtheitsprüfung sind auch mit einer Ersatzdichtung zulässig.
4.3 Zwischenprüfung der Tiegel
Die Tiegel sind nach der erstmaligen Prüfung und jeder wiederkehrenden Prüfung nach Nummer 4.4 dieser Anlage Zwischenprüfungen durch eine Stelle nach § 12 der GGVSEB, mit Ausnahme der Wasserdruckprüfung und der Innenbesichtigung der metallischen Oberfläche, zu unterziehen. Die Zwischenprüfung umfasst die
Die maximale Frist für die Zwischenprüfung beträgt sechs Jahre.
Dabei ist auch die Prüfung des inneren Zustands durch eine fachkundige Person in Verantwortung des Betreibers durchzuführen.
4.4 Wiederkehrende Prüfung der Tiegel
Bei jeder Erneuerung der Feuerfestauskleidung (Ausmauerung), spätestens jedoch nach zwölf Jahren, ist eine wiederkehrende Prüfung durch eine Stelle nach § 12 der GGVSEB durchzuführen. Der Umfang der Prüfung entspricht der nach Nummer 4.3 dieser Anlage zzgl. einer Wasserdruckprüfung mit einem Prüfdruck von 4 bar sowie einer Besichtigung der metallischen inneren Oberfläche des Tiegels. Die Wasserdruckprüfung ist auch mit einer Ersatzdichtung zulässig.
4.5 Außerordentliche Prüfung der Tiegel
Wenn die Sicherheit der Tiegel durch Ausbesserung, Umbau oder Unfall beeinträchtigt sein kann, ist eine außerordentliche Prüfung durch eine Stelle nach § 12 der GGVSEB in entsprechender Anwendung des Absatzes 6.8.2.4.4 ADR/RID durchzuführen.
4.6 Kennzeichnung der Tiegel
Die Tiegel sind in entsprechender Anwendung des Absatzes 6.8.2.5.1 ADR/RID auf einem Tiegelschild zu kennzeichnen (Kennzeichnung für die Prüfung nach Absatz 6.8.2.4.1 und 6.8.2.4.2 ADR/RID mit "P", für die Prüfung nach Absatz 6.8.2.4.3 ADR/RID mit "L").
4.7 Führen einer Tiegelakte (Wartungs- und Prüfbuch)
Die Ergebnisse aller Prüfungen und die der erstmaligen Prüfung zugrunde liegenden Unterlagen sind vom Betreiber in der Tiegelakte aufzubewahren.
4.8 Beförderung der Tiegel
An die Fahrzeuge für den Straßenverkehr werden folgende zusätzlichen Anforderungen gestellt:
Das Kraftfahrzeug (Zugmaschine oder Motorwagen) muss ab dem 1. Juli 2017 und der Sattelanhänger oder Anhänger ab dem 1. Januar 2021 mit einer Fahrdynamikregelung (Electronic Stability Control - ESC) ausgestattet sein.
Die Tiegel sind auf den Fahrzeugen/Wagen so zu verladen, dass z.B. Bremsleitungen, elektrische Leitungen in ihrer Funktion nicht beeinflusst werden können.
Die Tiegel sind auf den Fahrzeugen/Wagen so auszurichten, dass die Ausgussöffnungen in oder gegen die Fahrtrichtung angeordnet sind.
4.9 Anforderungen an die Fahrzeugführer
Ergänzend zum Basiskurs nach Unterabschnitt 8.2.1.2 müssen die Fahrzeugführer für die Beförderung von flüssigen Metallen in Tiegeln entweder eine Schulungsbescheinigung für den Aufbaukurs Tank nach Unterabschnitt 8.2.1.3 ADR besitzen oder eine ergänzende Einweisung durch eine fachkundige Person erhalten. Diese soll folgende Schwerpunkte beinhalten:
Diese Einweisung ist mit Datum, Dauer und wesentlichem Inhalt schriftlich oder elektronisch durch den Beförderer zu dokumentieren. Spätestens ab dem 30. Juni 2018 müssen alle Fahrzeugführer über den Aufbaukurs Tank verfügen oder die Teilnahme an einer Unterweisung belegen können.
5. Sondervorschriften für den Transport von flüssigem Eisen in Torpedo- oder Rohrpfannenwagen (Pfannen) mit der Eisenbahn
5.1 Die Pfannen müssen aus einem Blechmaterial und einer geeigneten feuerfesten Auskleidung bestehen. Der Blechmantel der Pfanne muss als selbsttragendes System auf zwei Stützen aufgebaut sein.
5.2 Die Pfannen, ihre Einfüllöffnungen und ihre baulichen Ausrüstungen müssen so beschaffen sein, dass sie ohne Verlust des Inhalts unter normalen Beförderungsbedingungen den statischen und dynamischen Beanspruchungen, wie sie in Absatz 6.8.2.1.2 RID festgelegt sind, standhalten.
5.3 Bei höchster Betriebslast darf die zulässige Beanspruchung im Blechmantel der Pfanne 6/10 der oberen Streckgrenze (0,6 Re bei 20 °C und 0,75 Re bei 250 °C, je nachdem, welcher Wert niedriger ist) nicht überschreiten.
5.4 Im Blechmantel der Pfannen ist eine ausreichende Zahl von Ausdampflöchern anzubringen, deren Durchmesser maximal 10 mm betragen darf.
5.5 Der feuerfeste Aufbau muss dem Stand der Technik entsprechen. Jede Erneuerung und Reparatur des feuerfesten Aufbaus ist durch den Betreiber bzw. Hersteller aufzuzeichnen.
5.6 Die Eigenschaften der feuerfesten Materialien für die Auskleidung von Pfannen sind im Rahmen der Qualitätskontrollen vom Betreiber oder Lieferanten durch entsprechende Prüfungen zu überwachen. Für die tragenden Teile der Pfannen sind nur geprüfte Werkstoffe zu verwenden. Die Prüfung ist durch das Abnahmezeugnis und Bescheinigung nachzuweisen. TRT 042 (VkBl. 2003 Heft 7 Seite 178) gilt entsprechend.
5.7 Schweißarbeiten am Blechmantel, insbesondere an tragenden Teilen, dürfen nur von anerkannten Schweiß betrieben und nur von geprüften Schweißern unter Aufsicht einer zugelassenen Schweißaufsichtsperson vorgenommen werden. Die Anforderungen aus Absatz 6.8.2.1.2.3 RID gelten entsprechend.
5.8 Die Pfannen sind erstmalig vor der Inbetriebnahme zu prüfen.
5.9 Die Pfannen sind wiederkehrenden Prüfungen zu unterziehen. Diese umfassen
5.10 Die wiederkehrenden Prüfungen sind spätestens nach acht Jahren durchzuführen. Bei jeder Erneuerung der Feuerfestauskleidung (Verschleiß- und Dauerfutter) muss eine Innenbesichtigung der metallischen Oberfläche erfolgen.
5.11 Wenn die Sicherheit der Pfanne durch Ausbesserung, Umbau oder Unfall beeinträchtigt sein kann, ist eine außerordentliche Prüfung vorzunehmen.
5.12 Alle vorstehenden Prüfungen sind durch eine Stelle nach § 12 der GGVSEB durchzuführen. Über die Prüfungen sind von den Prüfstellen Bescheinigungen auszustellen, die vom Betreiber aufzubewahren sind.
5.13 Während der Beförderung darf die Oberflächentemperatur im frei zugänglichen Bereich des metallischen Außenbehälters 250 °C nicht übersteigen.
5.14 Die feuerfeste Auskleidung der Pfannen ist vom Betreiber vor dem ersten Einsatz zu kontrollieren.
Das Aufheizen ist nach einem Aufheizplan entsprechend der gewählten Steinqualität und Art der Auskleidung vorzunehmen und zu überwachen.
5.15 Vor jeder Verwendung ist der ordnungsgemäße Zustand der Pfannen vom Betreiber oder Befüller zu überprüfen. Zutreffendenfalls sind Nachbesserungen vorzunehmen. Hierüber sind Aufzeichnungen zu führen.
5.16 Während des Transportes ist die Einfüllöffnung der Pfannen mit einem Deckel dicht zu verschließen.
| Anhang 1 |
| Bild 1 | Bild 2 | |
![]() |
![]() |
| Schutzeinrichtungen | Anhang 2 |
| Schutzeinrichtung "Kragen" | Schutzeinrichtung "Abweiser" |
![]() |
![]() |
Schutzeinrichtung "Käfig" |
|
![]() |
|
| Kapitel 3.4 In begrenzten Mengen verpackte gefährliche Güter | Anlage 13 |
Kapitel 3.4
In begrenzten Mengen verpackte gefährliche Güter
3.4.1 Allgemeine Vorschriften
3.4.1.1 Die gemäß den Abschnitten 3.4.3 bis 3.4.6 verwendeten Verpackungen müssen nur den allgemeinen Vorschriften der Unterabschnitte 4.1.1.1, 4.1.1.2 und 4.1.1.4 bis 4.1.1.8 entsprechen.
3.4.1.2 Die höchstzulässige Bruttomasse darf 30 kg für zusammengesetzte Verpackungen und 20 kg für Trays in Dehn- oder Schrumpffolie nicht überschreiten.
Bem. Die Begrenzung für zusammengesetzte Verpackungen findet bei LQ 5 keine Anwendung.
3.4.1.3 Unter Berücksichtigung der Höchstgrenzen in Unterabschnitt 3.4.1.2 sowie der individuellen Grenzen in Tabelle 3.4.6 dürfen gefährliche Güter mit anderen Stoffe oder Gegenständen zusammenpackt werden, vorausgesetzt, beim Freiwerden entsteht keine gefährliche Reaktion.
3.4.2 Wenn in Kapitel 3.2 Tabelle A Spalte 7a für einen bestimmten Stoff oder Gegenstand der Code "LQ 0" angegeben ist, ist dieser Stoff oder Gegenstand, wenn er in begrenzten Mengen verpackt ist, von keiner der anwendbaren Vorschriften der Anlagen a und B freigestellt, sofern in diesen Anlagen nicht anderes angegeben ist.
3.4.3 Wenn in Kapitel 3.2 Tabelle A Spalte 7a für einen bestimmten Stoff oder Gegenstand einer der Codes "LQ 1" oder "LQ 2" angegeben ist, gelten, sofern in diesem Kapitel nichts anderes vorgeschrieben ist, die Vorschriften der übrigen Kapitel des ADR nicht für die Beförderung dieses Stoffes oder Gegenstandes, vorausgesetzt:
3.4.4 Wenn in Kapitel 3.2 Tabelle A Spalte 7a für einen bestimmten Stoff der Code "LQ 3" angegeben ist, gelten, sofern in diesem Kapitel nichts anderes vorgeschrieben ist, die Vorschriften der übrigen Kapitel des ADR nicht für die Beförderung dieses Stoffes, vorausgesetzt:
Diese Kennzeichnung muss innerhalb einer rautenförmigen Fläche abgebildet sein, die von einer Linie mit einer Seitenlänge von mindestens 100 mm eingefasst ist. Die Begrenzungslinie der Raute muss mindestens 2 mm breit sein; die Zeichenhöhe der Nummer muss mindestens 6 mm betragen. Wenn mehrere Stoffe verschiedener UN-Nummern im Versandstück enthalten sind, muss die Raute ausreichend groß sein, um alle UN-Nummern aufnehmen zu können. Wenn es die Größe eines Versandstücks erfordert, darf dieses Kennzeichnung geringere Abmessungen haben, sofern sie deutlich sichtbar bleibt.
3.4.5 Wenn in Kapitel 3.2 Tabelle A Spalte 7a für einen bestimmten Stoff einer der Codes "LQ 4" bis "LQ 19" und "LQ 22" bis "LQ 28" angegeben ist, gelten, sofern in diesem Kapitel nicht anderes vorgeschrieben ist, die Vorschriften der übrigen Kapitel des ADR nicht für die Beförderung dieses Stoffes, vorausgesetzt:
3.4.5 Tabelle
| Code | zusammengesetzte Verpackungena (höchstzulässige Nettomenge) |
Innenverpackungen, die in Trays mit Dehn- oder Schrumpffolie enthalten sinda (höchstzulässige Nettomenge) |
||
| je Innenverpackung | je Versandstück | je Innenverpackung | je Versandstück b | |
| (1) | (2) | (3) | (4) | (5) |
| LQ 0 | Keine Freistellungen nach den Vorschriften des Abschnitt 3.4.2. | |||
| LQ 1 | 120 ml | 120 ml | ||
| LQ 2 | 1 l | 1 l | ||
| LQ 3c | 500 ml | 1 l | nicht zugelassen | nicht zugelassen |
| LQ 4c | 3 l | 1 l | ||
| LQ 5c | 5 l | unbegrenzt | 1 l | |
| LQ 6c | 5 l | 1 l | ||
| LQ 7c | 5 l | 5 l | ||
| LQ 8 | 3 kg | 500 g | ||
| LQ 9 | 6 kg | 3 kg | ||
| LQ 10 | 500 ml | 500 ml | ||
| LQ 11 | 500 g | 500 g | ||
| LQ 12 | 1 kg | 1 kg | ||
| LQ 13 | 1 l | 1 l | ||
| LQ 14 | 25 ml | 25 ml | ||
| LQ 15 | 100 g | 100 g | ||
| LQ 16 | 125 ml | 125 ml | ||
| LQ 17 | 500 ml | 2 l | 100 ml | 2 l |
| LQ 18 | 1 kg | 4 kg | 500 g | 4 kg |
| LQ 19 | 5 kg | 5 kg | ||
| LQ 20 | (bleibt offen) | (bleibt offen) | (bleibt offen) | (bleibt offen) |
| LQ 21 | (bleibt offen) | (bleibt offen) | (bleibt offen) | (bleibt offen) |
| LQ 22 | 1 l | 500 ml | ||
| LQ 23 | 3 kg | 1 kg | ||
| LQ 24 | 6 kg | 2 kg | ||
| LQ 25d | 1 kg | 1 kg | ||
| LQ 26d | 500 ml | 2 l | 500 ml | 2 l |
| LQ 27 | 6 kg | 6 kg | ||
| LQ 28 | 3 l | 3 l | ||
| a) Siehe Unterabschnitt 3.4.1.2.
b) Siehe Unterabschnitt 3.4.1.3. c) Bei wasserhaltigen homogenen Gemischen der Klasse 3 beziehen sich die genannten Mengen nur auf die in ihnen enthaltenen Stoffe der Klasse 3. d) Bei der Beförderung der UN-Nummern 2315, 3151, 3152 und 3432 in Geräten fürfen in jedem einzelnen Gerät die Mengen je Innenverpackung nicht überschritten werden. Das Gerät muss in einer flüssigkeitsdichten Verpackung befördert werde und das vollständige Versandstück muss dem Abschnitt 3.4.4 c) entsprechen. Für die Geräte dürfen keine Trays mit Dehn- oder Schrumpffolie verwendet werden. |
||||
3.4.7 Umverpackungen, die Versandstücke gemäß Abschnitt 3.4.3, 3.4.4 oder 3.4.5 enthalten, müssen nach den Vorschriften des Abschnitts 3.4.4 c) für jedes in der Umverpackung enthaltene gefährliche Gut gekennzeichnet sein, es sei denn, die für alle in der Umverpackung enthaltenen gefährlichen Güter repräsentativen Kennzeichnungen sind sichtbar.
3.4.8 Die Vorschriften
gelten auch für gemäß diesem Kapitel beförderte Versandstücke und Umverpackungen.
3.4.9 Absender von in begrenzten Mengen verpackten gefährlichen Gütern müssen den Beförderer vor der Beförderung, die keine Seebeförderung einschließt, über die Bruttomasse der so zu versendenden Güter informieren.
3.4.10
3.4.11 Auf die in Abschnitt 3.4.10 festgelegte Kennzeichnung kann verzichtet werden, wenn die Bruttogesamtmasse der beförderten Versandstück, die in begrenzten Mengen verpackte gefährliche Güter enthalten, 8 Tonnen je Beförderungseinheit nicht überschreitet.
3.4.12 Die Kennzeichnung besteht aus dem Ausdruck "LTD QTY"2 in schwarzen Buchstaben mit einer Zeichenhöhe von mindestens 65 mm auf weißem Grund.
3.4.13 Bei Beförderungen in einer Transportkette, die eine Seebeförderung einschließt, sind Kennzeichnungen gemäß Kapitel 3.4 des IMDG-Codes ebenfalls zugelassen.
_____
1) Die Buchstaben "LQ" sind die Abkürzung des englischen Ausdrucks "Limited Quantitis" (begrenzte Mengen). Diese Buchstaben sind nach dem IMDG-Code und den Technischen Anweisungen der ICAO nicht zugelassen.
2) Die Buchstaben "LTD QTD" sind die Abkürzung des englischen Ausdrucks "Limited Quantity".
| Verfahren zur Zulassung der Baumuster von Tanks zur Beförderung gefährlicher Güter nach der GGVSEB in Verbindung mit Kapitel 6.7 und 6.8 ADR/RID | Anlage 14 |
1. Tankcontainer (TC), ortsbewegliche Tanks (OT), festverbundene Tanks (Tankfahrzeuge) (T), Aufsetztanks (AT) und Kesselwagen (KW), die nicht nach der Ortsbewegliche-Druckgeräte-Verordnung (ODV) konformitätsbewertet werden, dürfen als Baumuster zugelassen werden, wenn die für die Beförderung der vorgesehenen gefährlichen Güter maßgebenden Vorschriften des ADR/RID eingehalten werden.
2. Zuständige Behörden für die Zulassung der Baumuster sind
3. Grundlage für die Zulassung der Baumuster ist der Prüfbericht eines nach § 9 der GGVSEB zuständigen anerkannten Prüfstelle bzw. eine Stelle nach § 12 GGVSEB für die betreffenden Tanks.
4. Der Antragsteller hat mit der Baumusterprüfung eine Benannte Stelle bzw. anerkannte Prüfstelle zu beauftragen. Der zuständigen Behörde für die Zulassung des Baumusters ist eine Kopie des Prüfauftrags und gleichzeitig der Antrag auf Zulassung des Baumusters entsprechend dem Muster nach Anhang 1 zu übersenden.
5. Mit dem Auftrag zur Baumusterprüfung sind einer Stelle nach § 12 GGVSEB bzw. anerkannten Prüfstelle mindestens folgende Angaben und Unterlagen einzureichen:
6. Die Stelle nach § 12 GGVSEB bzw. anerkannte Prüfstelle muss folgende Prüfungen durchführen:
6.1 Ordnungsprüfung: Prüfung der Antragsunterlagen auf Vollständigkeit.
6.2 Technische Prüfung: Prüfung der Zeichnungen und Berechnungen sowie Bau-, Wasserdruck- und Dichtheitsprüfung und eine Prüfung auf Vollständigkeit und Funktionsfähigkeit der Ausrüstungsteile. Für T, AT und KW gilt Bild 1 der Norm EN 14025.
6.3 Wenn der Tankkörper und seine Ausrüstungsteile getrennt geprüft werden, müssen sie nach dem Zusammenbau gemeinsam einer Dichtheitsprüfung unterzogen werden.
6.4 Es muss ferner nachgeprüft werden, ob das Baumuster entsprechend dem vorgesehenen Verwendungszweck den besonderen Anforderungen im Straßen-, Schienenverkehr genügt.
7. Ist die Baumusterzulassung für eine Baureihe von TC, OT, T, AT oder KW beantragt worden, so kann sich die Stelle nach § 12 GGVSEB bzw. anerkannte Prüfstelle mit Zustimmung der Zulassungsbehörde auf das Prüfen der Größen beschränken, die eine Beurteilung zulassen, ob die gesamte Baureihe den sicherheitstechnischen Anforderungen entspricht.
8. Die Stelle nach § 12 GGVSEB bzw. anerkannte Prüfstelle fasst die Ergebnisse der Einzelprüfungen in einem Prüfbericht entsprechend dem Muster nach Anhang 2 zusammen und übersendet diesen an den Antragsteller sowie an die Zulassungsbehörde. Zum Prüfbericht gehören die mit Prüfvermerk versehenen eingereichten Unterlagen des Antragstellers sowie ggf. Vorschläge der Stelle nach § 12 GGVSEB bzw. anerkannten Prüfstelle für weitergehende Prüfungen bei der Serienfertigung. Voraussetzung für die Bearbeitung eines Antrags durch die zuständige Behörde sind vollständige geprüfte Unterlagen unter zusätzlicher Beachtung der Angaben aus der DIN EN 12972.1)
9. Die jeweils zuständige Zulassungsbehörde kann in Ausnahmefällen auch Prüfberichte anderer Stellen für die Zulassung anerkennen, sofern sie feststellt, dass die Prüfergebnisse gleichwertig sind. Dies gilt auch für die Anerkennung von im Ausland erteilten Zulassungen, soweit diese von Behörden der Vertragsstaaten des ADR/RID ausgestellt worden sind.
10. Auf Grund des Prüfberichts entscheidet die jeweils zuständige Zulassungsbehörde über die Zulassung des Baumusters nach den Rechtsvorschriften für die Beförderung gefährlicher Güter sowie für TC oder OT gleichzeitig nach dem Internationalen Übereinkommen über sichere Container ( CSC) in der jeweils geltenden Fassung.
11. Mit der Erteilung der Baumusterzulassung ist für jedes Baumuster eine Zulassungsnummer festzulegen. Sie besteht aus dem Buchstaben "D" (bei OT aus den Buchstaben "UN / D"), aus der Kurzbezeichnung der Zulassungsbehörde, einer Registriernummer und einer Kodierung der Tankbauart. Für die Kodierung der Tankbauart werden die unter Nr. 1 in Klammern stehenden Großbuchstaben verwendet. Für Kesselwagen entfällt die Angabe der Tankbauart.
Beispiele für Zulassungsnummern:
Tankcontainer = "D / BAM / Registrier-Nr. / TC",
Ortsbeweglicher Tank = "UN / D / BAM / Registrier- Nr. / OT",
Tankfahrzeug = "D-BAM / Registrier-Nr. / T",
Aufsetztank = "D-BAM / Registrier-Nr. / AT",
Kesselwagen = "D / EBa / Registrier-Nr.".
Die Geltungsdauer einer Baumusterzulassung ist auf höchstens 10 Jahre zu befristen. Die Verwendung eines nach einer gültigen Baumusterzulassung hergestellten Tanks richtet sich nach den jeweils für die Beförderung zu beachtenden Rechtsvorschriften.
In der Baumusterzulassung für TC oder OT legt die Zulassungsbehörde gleichzeitig die Kennzeichnung nach dem CSC fest.
12. Soll von der Baumusterzulassung (einschließlich der zugehörigen Unterlagen) abgewichen werden, ist hierzu die Zustimmung der jeweils zuständigen Zulassungsbehörde einzuholen.
____
1) verbindlich für 6.8, empfohlen für 6.7
| Antrag auf Zulassung des Baumusters eines Tankcontainers / ortsbeweglichen Tanks / festverbundenen Tanks / Aufsetztanks / Kesselwagens* | Anhang 1 |
1. Hiermit beantrage(n) ich (wir)*
.................................................................
(Name, Anschrift des Antragstellers) :
die Zulassung des in dem beigefügten Prüfantrag vom ......................... (einschließlich Anlagen) beschriebenen Baumusters eines TC, OT, T, AT oder KW*) zur Beförderung folgender Güter:
..................................................
(Soweit erforderlich, Benennung der Stoffe oder Stoffgruppen, einschl. UN-Nr., Klasse, Klassifizierungscode, Verpackungsgruppe, Dampfdruck, Dichte)
Tankcodierung..........................................................
Sondervorschriften ...................................................
nach den Vorschriften der GGVSEB und, sofern zutreffend, dem Internationalen Übereinkommen über sichere Container ( CSC)*.
2. Hersteller des Baumusters und der danach zu fertigenden TC, OT, T, AT oder KW* ist (sind)*:
2.1 Tank ......................... (Name und Anschrift)
2.2 Tankarmaturen ......................... (Name und Anschrift)
2.3 Rahmenwerk ......................... (Name und Anschrift)
2.4 Zusammenbau ......................... (Name und Anschrift)
3. Die Prüfungen nach Nr. 6 der Anlage 14 zur RSEB werden durchgeführt von ......................... (Name und Anschrift)
4. Bei Kesselwagen, die nach der Technischen Spezifikation für die Interoperabilität (TSI) zum Teilsystem "Fahrzeuge - Güterwagen" zuständige Stelle ......................... (Name und Anschrift)
5. Bei Kesselwagen, die für die Genehmigung der Inbetriebnahme nach RL 2008/57/EG zuständige Stelle ......................... (Name und Anschrift)
6. Ich (wir)* erklären uns zur Übernahme der Kosten für die Zulassung bereit. ......................... (Name und Anschrift)
*) Nichtzutreffendes jeweils streichen.
| Bericht über die Prüfung des Baumusters eines Tanks gemäß ADR/RID* | Anhang 2 |
1. Stelle nach § 12 GGVSEB bzw. anerkannte Prüfstelle nach § 9 der GGVSEB:...............................................................
2. Antragsteller: ..........................................................
3. Hersteller: ...............................................................
4. Angaben zum TC, OT, T, AT, KW *): .........................
4.1 Form: zylindrisch/kofferförmig/elliptisch/sonstige *)
4.2.1 Bauart: einwandig/doppelwandig/selbsttragend/
wärmeisoliert/beheizbar/Sandwich-Bauweise *)
4.2.2 Tankcodierung, Sondervorschriften für den Bau (TC), die Ausrüstung (TE) und die Zulassung des Baumusters (TA): ................................................................................
4.3 Berechnet nach: .....................................................
4.4 Tankwerkstoffe (Kurzbezeichnung, Werkstoff-Nr., Werkstoffnorm, Werkstoffgutachten): ................................................................................
4.5 Dichtungswerkstoffe (ggf. Angaben zur Auskleidung, Beschichtung): ................................................................................
4.6 Wanddicken (erforderlich / ausgeführt):
Mantel: ................ / ..................mm
Böden: ................ / ..................mm
Schwall-/Trennwände: ................ / ..................mm
Deckel: : ................ / ..................mm
Korrosionszuschlag: : ................ / ..................mm
4.7 Angewendete Schweißverfahren:
Nahtform: ..............................
Schweißnahtkoeffizient : ...................................
4.8 Volumen/Masse: ...................................
zulässige Gesamtmasse: ...................................
Prüfmasse: ...................................
Leermasse: ...................................
Gesamtvolumen: ...................................
Zahl der Abteile/Kammern: ...................................
Volumen der einzelnen Abteile/Kammern: ...................................
4.9 Berechnungstemperatur:
4.10 Berechnungsdruck nach ADR/RID* in MPa (bar) : ...................................
4.11 Betriebsüberdruck: ...................................
Innen in MPa (bar) : ...................................
Außen in MPa (bar) : ...................................
Prüfüberdruck in MPa (bar) : ...................................
4.12 Angaben zu Tankarmaturen: ...................................
4.13 Bei TC, OT Angaben zum
Rahmenwerk: ................................
Rahmenart (ISO) geschlossen: ................................
sonstige: ................................
Hersteller des Rahmenwerkes: ................................
Hauptabmessungen: ................................
Art der Verbindung zwischen Tank und Rahmenwerk
(geschweißt/geschraubt) : ................................
4.14 Hersteller des Tanks (falls abweichend zu Nr. 3): ................................
Herstellnummer : ................................
Baujahr: ..........
4.15 Sonstiges (z.B. Befestigung des Tanks auf dem Fahrzeug): ..................................................
5. Prüfungen:
Folgende Prüfungen wurden im Rahmen der Baumusterprüfung durchgeführt:
Ja Nein Bemerkungen
5.1 Ordnungsprüfung:
Prüfung der Antragsunterlagen auf
Vollständigkeit: .................................
5.2 Technische Prüfung:
5.2.1 Vorprüfung:
Prüfung der Zeichnungen, Stückliste, Berechnungen, Beschreibungen,
Überprüfung der Antragsunterlagen auf Einhaltung der Anforderungen der Vorschriften des ADR/RID*:
...............................................................
5.2.2 Bauprüfung:
5.2.3 Druckprüfung:
Prüfmedium: ................................
Prüfüberdruck MPa (bar) : ................................
Standzeit: ................................
5.2.4 Abnahmeprüfung:
6. Prüfergebnis:
6.1 Die Prüfungen nach Nr. 5 ergaben, dass das Baumuster den Bau- und Ausrüstungsvorschriften nach ADR/RID* für die Beförderung folgender Stoffe und/ oder Gruppen von Stoffen (soweit zutreffend), der Tankcodierung und den Sondervorschriften für den Bau (TC), die Ausrüstung (TE) und die Zulassung des Baumusters (TA) entspricht:
UN-Nummer: ................................
Benennung: ................................
Klasse: ................................
Klassifizierungscode: ................................
Verpackungsgruppe: ................................
Dichte (kg/dm3) : ................................
Dampfdruck bei 50 °C: ................................
Prüfdruck in MPa (bar) : ................................
Tankcodierung: ................................
Sondervorschriften TC, TE und TA: ................................
6.2 Grundlage der Prüfungen sind ADR/RID* mit - sofern zutreffend - den in Unterabschnitt 6.8.2.6 aufgeführten Normen.
7. Vorschläge für Nebenbestimmungen (Beispiele):
7.1 Die Frist für die wiederkehrende Prüfung für dieses Baumuster und die diesem Baumuster nachgebauten TC, OT, T, AT, KW*) beträgt ..... Jahre.
7.2 Jeder Tank ist auf einem Tankschild/Fabrikschild dauerhaft zu kennzeichnen mit: ................................
8. Angaben/Unterlagen zu Nr. 5 sind in einer besonderen Liste zu diesem Prüfbericht aufgeführt.*
..........................................................
(Ort, Datum, Unterschrift)
..............................................................................................................
Name der Stelle nach § 12 GGVSEB bzw. anerkannten Prüfstelle nach § 9 der GGVSEB)
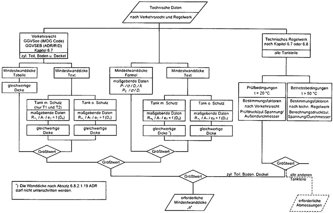
| Tankcontainer bzw. ortsbewegliche Tanks Berechnung der Mindestwanddicke (schematisch) |
Anhang 3 |

Verzeichnis der Abkürzungen für die Berechnung der Mindestwanddicke
| e | = Mindestwanddicke (Zylinder, Böden, Deckel) |
| e0 | = Mindestwanddicke bei Baustahl |
| Da | = äußerer Tankdurchmesser |
| Di | = innerer Tankdurchmesser |
| Pc | = Berechnungsdruck |
| PT | = Prüfdruck |
| p | = Betriebsdruck |
| Re | = garantierte Streckgrenze bei Raumtemperatur (bei austenitischen Stählen die 1 % Dehngrenze) |
| Rm1 | = Mindestzugfestigkeit des verwendeten Metalls |
| A1 | = Mindestbruchdehnung (quer) des verwendeten Metalls |
| λ | = Schweißnahtfaktor |
| σ | = zulässige Spannung |
| t | = Betriebstemperatur in °C |
| Prüfliste für die Prüfung von Fahrzeugen nach den Vorschriften des ADR zur Ausstellung/Verlängerung der ADR-Zulassungsbescheinigung | Anlage 15 |
| Fahrzeugbezeichnung | Fundstelle | Prüfungsumfang | ||||||||
| EX/ II | EX/ III | MEMU | AT | FL | OX | Ausstellung | Verlängerung | |||
| 1. | Ausrüstung | |||||||||
| 1.1 | Hinterer Anfahrschutz | x | x | x | x | 9.7.6 | Erfordernis, Ausführung, Wirksamkeit, | Erfordernis, Zustand | ||
| x | 9.8.5 | |||||||||
| 1.2 | Verhütung von Feuergefahren | |||||||||
| Motor | x | x | x | x | x | 9.2.4.4; 9.3.5 |
Erfordernis, Ausführung, Wirksamkeit, | Erfordernis, Zustand | ||
| Feuerlöschsystem für Motorraum | x | 9.7.9.1 | Ausführung Einsatzbereitschaft (z.B. Plombierung) | Zustand Einsatzbereitschaft (z.B. Plombierung) | ||||||
| x | 9.8.7.1 | |||||||||
| Reifen (Abdeckung) | x | 9.7.9.2 | Ausführung, Wirksamkeit | Zustand | ||||||
| x | 9.8.7.2 | |||||||||
| Auspuffanlage | x | x | x | x | 9.2.4.5; 9.3.6 |
Erfordernis, Wirksamkeit, Ausführung | Erfordernis, Zustand | |||
| Kraftstoffbehälter | x | x | x | x | x | 9.2.4.3 | Erfordernis, Wirksamkeit, Ausführung | Erfordernis, Zustand | ||
| Dauerbremse (Abdeckung) | x | x | x | x | x | 9.2.4.6 | Erfordernis, Wirksamkeit, Ausführung | Erfordernis, Zustand | ||
| Verbrennungsheizgeräte | x | x | x | x | x | x | 9.2.4.7.1; 9.2.4.7.2; 9.2.4.7.5 |
Einbau/ Funktionsprüfung | Zustand | |
| x | 9.2.4.7.3; 9.2.4.7.4 |
Funktionsprüfung, Kontrolle Herstellernachweis | Zustand | |||||||
| x | x | x | 9.2.4.7.6 | Einbau/ Funktionsprüfung | Zustand | |||||
| x | x | x | x | 9.7.7.1 | ||||||
| x | 9.8.6.1 | |||||||||
| Verbrennungsheizgeräte Laderaum | x | x | 9.3.2 | Einbau/ Funktionsprüfung | Zustand | |||||
| x | x | x | 9.7.7.2 | Einbau/ Funktionsprüfung | Zustand | |||||
| x | 9.8.6.2 | Einbau/ Funktionsprüfung | Zustand | |||||||
| Fahrerhaus/Werkstoffe/ Wärmeschild | x | 9.2.4.2 | Kontrolle Herstellernachweis | Plausibilität | ||||||
| 2. | Bremsanlage | x | x | x | x | x | x | 9.2.3.1 | Erfordernis, Ausführung | Zustand |
| 2.1 | Automatischer Blockierverhinderer | x | x | x | x | x | Erfordernis, Ausführung | Zustand | ||
| 2.2 | Dauerbremse | x | x | x | x | x | Erfordernis, Ausführung und Kontrolle Herstellernachweis | ggf. Wirkungsprüfung | ||
| 3. | Geschwindigkeitsbegrenzer | x | x | x | x | x | x | 9.2.5 | Nachweis | Zustand |
| 4. | Elektrische Ausrüstung | |||||||||
| 4.1 | Leitungen (mechanischer und thermischer Schutz) | x | x | x | x | x | 9.2.2.2.1; 9.2.2.2.2 |
Ausführung, Wirksamkeit | Zustand | |
| 4.2 | Batterietrennschalter | x | x | x | 9.2.2.3.1; 9.2.2.3.2; 9.2.2.3.4 |
Erfordernis, Ausführung, Wirksamkeit | Zustand, Funktion | |||
| 4.3 | Gehäuse Batterietrennschalter | x | 9.2.2.3.3 | Kontrolle Herstellernachweis | Zustand | |||||
| 4.4 | Batterien | x | x | x | x | 9.2.2.4 | Ausführung | Zustand | ||
| 4.5 | Dauerstromkreise | x | 9.2.2.5.1; 9.7.8.3 |
Erfordernis, Ausführung, Kontrolle Nachweise | Zustand | |||||
| x | x | 9.2.2.5.2 | Erfordernis, Ausführung, Wirksamkeit | Zustand | ||||||
| 4.6 | Elektrische Ausrüstung | x | x | x |
9.2.2.6; 9.7.8.2 |
Erfordernis, Ausführung, ggf. Kontrolle Nachweise | Zustand | |||
| x | 9.7.8.1 9.7.8.2 |
|||||||||
| x | x | 9.3.7.1; | Zustand | |||||||
| x | 9.3.7.2; | |||||||||
| x | 9.3.7.3 | |||||||||
| 5. | V erbindungseinrichtung des Anhängers | x | x | x | 9.2.6 | Anbau, Kontrolle Nachweis | Zustand | |||
| 6. | Tanks und Schüttgut-Container | |||||||||
| 6.1 | Tankprüfbescheinigung, bzw. Schüttgut-Container-Kennzeichnung/ wiederkehrende Prüfungen gem. MEMU Baumusterzulassung | x | x | x | x | 9.7.2; 6.8.3.4.5; |
Prüfung, Kontrolle, Übernahme in Zulassungsbescheinigung |
Kontrolle, Identität, Vollständigkeit | ||
| x | 9.8.2; 6.8.2.4.5; 6.11.3.4 BAM Zulassung |
|||||||||
| 6.2 | Betreiberangaben | x | x | x | x | 9.7.2; 6.8.2.5.2; | Identität, Vollständigkeit | Identität, Vollständigkeit | ||
| x | 9.8.2; 6.8.2.5.2 |
|||||||||
| 6.3 | Angaben auf Tankschild bzw. Schüttgut-Container-Kennzeichnung | x | x | x | x | 9.7.2; 6.8.2.5.1; | Identität, Vollständigkeit | Identität, Vollständigkeit | ||
| 9.8.2; 6.8.2.5.1; 6.11.3.4 |
||||||||||
| 6.4 | Tankwandung | x | x | x | x | 9.7.2 6.8.2.1.3; |
äußerer Zustand | äußerer Zustand | ||
| 9.8.2; 6.8.2.1.3; 6.11.3.1 |
||||||||||
| 6.5 | Tankausrüstung/ Bedienungsausrüstung | x | x | x | x | 9.7.2 6.8.2.2 6.11.3.2 |
äußerer Zustand | äußerer Zustand | ||
| x | 9.8.2; 6.8.2.2 |
|||||||||
| 6.6 | Tankbefestigung bzw. Auslegungen für den Bau von Schüttgut-Containern | x | x | x | x | 9.7.3 6.8.2.1.2; |
Wirksamkeit, Ausführung | äußerer Zustand | ||
| x | 9.8.2; 6.8.2.1.2; 6.11.3.1 |
|||||||||
| 6.7 | Erdung von Tanks und Schüttgut-Container, Symbol | x | 9.7.4; | Wirksamkeit, Ausführung |
äußerer Zustand | |||||
| *) | 6.8.2.1.27; | |||||||||
| x | 9.8.3 | |||||||||
| 6.8 | Stabilität | x | x | x | x | 9.7.5.1; | Berechnung | ---- | ||
| x | 9.8.4 | |||||||||
| 6.9 | Kippstabilität | x | x | x | 9.7.5.2 | Erfordernis, Kontrolle Nachweis | ----- | |||
| 7. | Fahrzeugaufbau | |||||||||
| 7.1 | Aufbau | x | 9.3.3; | Erfordernis, Ausführung | Zustand | |||||
| x | 9.3.4.1; 9.3.4.2 | |||||||||
| 7.2 | Schlösser, Herstelleinrichtung, Laderäume | x | 9.8.8 | Erfordernis, Ausführung | Zustand | |||||
| 8. | Unterlagen gem. BAM-GGR 010 | x | BAM-GGR 010 Anhang 3 |
Vorhandensein, Identität | ||||||
| *) Fahrzeuge "Ar, die auch UN 1202 DIESELKRAFTSTOFF, der Norm EN 590:2009 + A1:2010 entsprechend, oder GASÖL oder HEIZÖL, LEICHT mit einem Flammpunkt gemäß EN 590:2009 + A1:2010 befördern dürfen, müssen mit Erdungsanschluss und Symbol versehen sein. Das gilt auch für die Beförderung von UN 1361 KOHLE oder RUSS der Verpackungsgruppe In Altbescheinigungen kann anstelle der Norm EN 590:2009 + A1:2010 auch die Norm EN 590:2004 oder die Norm EN 590:1993 angegeben sein.
Erfordernis: Feststellung anhand der Vorschriftentexte, ob diese auf das Fahrzeug zutreffen. Ausführung: Feststellung, ob das Bauteil den Anforderungen genügt. Wirksamkeit: Prüfung des Anbaues, ggf. erforderliche Messungen. |
||||||||||
| Anleitung zum Ausfüllen der ADR-Zulassungsbescheinigung | Anlage 16 |
Die einzelnen nummerierten Felder der ADR-Zulassungs-bescheinigung (Muster abgebildet in Unterabschnitt 9.1.3.5) sind wie folgt auszufüllen:
1. Bescheinigung Nr.:
Eine Nummer, die von der zuständigen Stelle zuzuweisen ist.
2. Fahrzeughersteller:
Die Angabe ist dem Fahrzeugschein, Fahrzeugbrief, der Übereinstimmungsbescheinigung (COC), dem Gutachten nach § 21 der StVZO oder der Angabe auf dem Fahrzeug zu entnehmen.
3. Fahrzeug-Ident.- Nr.:
Die Angabe ist dem Fahrzeugschein, Fahrzeugbrief, der Übereinstimmungsbescheinigung (COC), dem Gutachten nach § 21 der StVZO oder der Angabe auf dem Fahrzeug zu entnehmen.
4. amtl. Kennz.:
Die Angabe ist dem Fahrzeugschein zu entnehmen. Wenn das Fahrzeug nicht zugelassen ist, wird dieses Feld zunächst offen gelassen. Es soll bei der Zulassung des Fahrzeugs von der Zulassungsbehörde nachgetragen werden. Sofern bei einer wiederkehrenden Prüfung das amtliche Kennzeichen noch nicht eingetragen ist, muss es spätestens bei der Verlängerung der Gültigkeit nachgetragen werden.
5. Name und Betriebssitz des Beförderers, Betreibers (Halters) oder Eigentümers:
Die Angaben (Halter und Anschrift) sind dem Fahrzeugschein zu entnehmen. Wenn das Fahrzeug nicht zugelassen ist, müssen die Angaben zum zukünftigen Eigentümer, Betreiber (Halter) oder Beförderer eingetragen werden. Sind diese Angaben nicht bekannt, muss die ADR-Zulassungsbescheinigung deutlich mit dem Begriff "ENTWURF" gekennzeichnet werden. In diesem Fall dürfen der Stempel der Ausgabestelle und die Unterschrift nicht angebracht werden.
6. Beschreibung des Fahrzeugs:
Entsprechend der Fußnote 1 der ADR-Zulassungsbescheinigung sind für die Fahrzeugbeschreibung die Begriffe gemäß der Gesamtresolution über die Konstruktion von Fahrzeugen (R.E.3) oder der Richtlinie 2007/46/EG zu verwenden. Diese Begriffe sind im Einzelnen:
Beschreibung von Kraftfahrzeugen gemäß R.E.3
| Höchste Gesamtmasse (Mm) |
Power-driven vehicles of category N |
Véhicle á moteur de catégorie N |
Kraftfahrzeuge der Klasse N |
| Mm< 3,5t | Category N1 | Catégorie N1 | Klasse N1 |
| 3,5t < Mm< 12t | Category N2 | Catégorie N2 | Klasse N2 |
| Mm > 12t | Category N3 | Catégorie N3 | Klasse N3 |
| Zulässiges Gesamtgewicht (Mm) |
Motor vehicles of category N | Véhicle á moteur de catégorie N |
Kraftfahrzeuge der Klasse N |
| Mm< 0,35t | Lorry N1 | Camion N1 | Lastkraftwagen N1 |
| 0,35t < Mm< 12 t | Lorry N2 | Camion N3 | Lastkraftwagen N2 |
| Mm >12 t | Lorry N3 | Camion N3 | Lastkraftwagen N3 |
| Mm< 0,35t | Road tractor N1 | Camion N1 | Lastkraftwagen N1 |
| 0,35t < Mm< 12 t | Road tractor N2 | Camion N3 | Lastkraftwagen N2 |
| Mm >12 t | Road tractor N3 | Camion N3 | Lastkraftwagen N3 |
| Mm< 0,35t | Tractor unit for semi-trailer N1 | Unité de traction de semi-remorque N1 | Lastkraftwagen N1 |
| 0,35t < Mm< 12 t | Tractor unit for semi-trailer N2 | Unité de traction de semi-remorque N3 | Lastkraftwagen N2 |
| Mm >12 t | Tractor unit for semi-trailer N3 | Unité de traction de semi-remorque N3 | Lastkraftwagen N3 |
| Zulässiges Gesamtgewicht (Mm) | Trailers | Remorques | Anhänger |
| Mm< 0,75t | Drawbar trailer O1/ Full trailer O1* |
Remorque á timon d'attelage O1 | Deichselanhänger O1 |
| 0,75t < Mm< 3,5t | Drawbar trailer O2/ Full trailer O2* |
Remorque á timon d'attelage O2 | Deichselanhänger O2 |
| 3,5t < Mm< 10t | Drawbar trailer O3/ Full trailer O3* |
Remorque á timon d'attelage O3 | Deichselanhänger O3 |
| Mm > 10t | Drawbar trailer O4/ Full trailer O4* |
Remorque á timon d'attelage O4 | Deichselanhänger O4 |
| Mm< 0,75t | Semi-trailer O1 | Semi-Remorque O1 | Sattelanhänger O1 |
| 0,75t < Mm< 3,5t | Semi-trailer O2 | Semi-Remorque O2 | Sattelanhänger O2 |
| 3,5t < Mm< 10t | Semi-trailer O3 | Semi-Remorque O3 | Sattelanhänger O3 |
| Mm > 10t | Semi-trailer O4 | Semi-Remorque O4 | Sattelanhänger O4 |
| Mm< 0,75t | Centre-axle trailer O1 | Remorque á essieu central O1 | Zentralachsenanhänger O1 |
| 0,75t < Mm< 3,5t | Centre-axle trailer O2 | Remorque á essieu central O2 | Zentralachsenanhänger O2 |
| 3,5t < Mm< 10t | Centre-axle trailer O3 | Remorque á essieu central O3 | Zentralachsenanhänger O3 |
| Mm > 10t | Centre-axle trailer O4 | Remorque á essieu central O4 | Zentralachsenanhänger O4 |
*) Der Begriff "Full trailer" stammt aus der R.E.3.
Nach Unterabschnitt 9.1.3.3 muss die ADR-Zulassungsbescheinigung für ein Saug-Druck-Tankfahrzeug für Abfälle zusätzlich folgenden Vermerk tragen: "Saug-Druck-Tankfahrzeug für Abfälle".
7. Fahrzeugbezeichnung(en) gemäß Unterabschnitt 9.1.1.2 ADR:
7. Fahrzeugbezeichnung(en) gemäß Unterabschnitt 9.1.1.2 ADR:
Um unbefugte Änderungen an der Bescheinigung zu verhindern, sind alle nicht zutreffenden Bezeichnungen zu streichen. Es können mehrere Fahrzeugbezeichnungen zutreffend sein. Z. B. erfüllt ein Fahrzeug, das den Anforderungen für FL-Fahrzeuge entspricht, ebenfalls die AT-Anforderungen. In diesem Fall sind beide Bezeichnungen in der Bescheinigung aufzuführen. Die Informationen unter Nummer 7 bestimmen zusammen mit den Angaben unter Nummer 10, welche Güter mit einem Fahrzeug befördert werden dürfen.
Die Angabe(n) der Fahrzeugbezeichnung(en) muss/müssen mit den Angaben zur elektrischen Ausrüstung des Tanks übereinstimmen. Die Angabe richtet sich nach dem Fahrzeugtyp mit den geringeren Anforderungen.
8. Dauerbremsanlage:
"Nicht zutreffend" ist anzukreuzen, in den ADR-Zulassungsbescheinigungen von Fahrzeugen, für die die Vor-schriften zur Ausrüstung mit Dauerbremsanlagen nach Unterabschnitt 9.2.3.1 ADR nicht anzuwenden sind, wegen
in Übereinstimmung mit der Bemerkung c unter Unterabschnitt 9.2.3.1 in der Tabelle in Abschnitt 9.2.1 ADR.
In den anderen Fällen ist die zweite Zeile der Nummer 8 anzukreuzen und die zulässige Zulassungs-/Betriebsmasse (Definition siehe Richtlinie 97/27/EG) des Fahrzeugs bzw. der Fahrzeugkombination einzutragen.
Die Fußnote 4 ist in Deutschland nicht von Bedeutung. In einigen Staaten sind jedoch höhere Zulassungs-/Betriebs-massen als 44 t zulässig. In diesen Fällen wird jedoch nach Unterabschnitt 9.2.3.1 ADR eine Dauerbremsleistung als hinreichend angesehen, die für ein Zuggesamtgewicht von 44 t ausreicht, auch wenn die Zulassungs-/Betriebsmasse der Fahrzeugkombination höher ist als 44 t.
9. Beschreibung des (der) festverbundenen Tanks / des (der) Batterie-Fahrzeuge(s):
Die Angaben können der Baumusterzulassung, dem Prüf-bericht über die letzte Tankprüfung bzw. dem Tankschild entnommen werden. Die Angaben zu Nummer 9.1 bis 9.5 sind in jedem Fall zwingend anzugeben, die Angabe der TC und TE unter Nummer 9.6 jedoch nicht, wenn die zugelassenen Stoffe unter Nummer 10.2 aufgeführt sind.
10. Zur Beförderung zugelassene gefährliche Güter:
Für andere Fahrzeuge als EX/II- und EX/III-Fahrzeuge oder Fahrzeuge mit festverbundenem Tank oder Batterie-Fahrzeuge sind unter Nummer 10 keine Eintragungen erforderlich. Diese Fahrzeuge (z.B. Sattelzugmaschinen) dürfen für die Beförderung der Güter entsprechend der Fahrzeugbezeichnung in Nummer 7 verwendet werden.
10.1 Gemäß Unterabschnitt 9.3.7.3 ADR muss die elektrische Anlage in Laderäumen von EX/II- und EX/III- Fahrzeugen der Schutzart IP 65 entsprechen, wenn das Fahrzeug zur Beförderung von explosiven Stoffen der Verträglichkeitsgruppe J bestimmt ist. Bei anderen explosiven Stoffen muss die elektrische Anlage im Laderaum der Schutzart IP 54 entsprechen.
10.2 Für Tankfahrzeuge und Batterie-Fahrzeuge ist eines von zwei Verfahren durch Ankreuzen zu wählen:
11. Bemerkungen:
Platz für Bemerkungen. Beispiele:
12. Gültig bis:
Die Gültigkeit ist mit Tagesdatum anzugeben, sowie Ort und Datum der Ausstellung. Die ADR-Zulassungsbescheinigung ist von der Ausgabestelle abzustempeln und zu unterzeichnen.
13. Verlängerung der Gültigkeit:
Die Gültigkeit ist mit Tagesdatum anzugeben. Die Verlängerung der Gültigkeitsdauer erfolgt für ein Jahr, wird jedoch innerhalb dieses Jahres eine Tankprüfung fällig, so ist die Gültigkeitsdauer auf den letzten Tag des Monats zu befristen, in dem die Tankprüfung fällig ist. Die Gültigkeit kann auch durch Ablaufen einer Übergangsvorschrift begrenzt sein.
| Erklärung über Betriebserfahrungen bezüglich der Korrosion von Werkstoffen | Anlage 17 |
Betriebserfahrungen zu den Absätzen 6.7.2.2.2, 6.7.2.2.7 und 6.8.2.1.9 ADR/RID über Widerstandsfähigkeit, Aus-schluss der Beeinträchtigung des Transportguts und die merkliche Schwächung des Werkstoffes:
Verbindliche Erklärung über hinreichende Erfahrungen über die Korrosion des Werkstoffes unter Einwirkung des Transportgutes und Ausschluss der Beeinträchtigung des Transportgutes. Dieser Nachweis kann durch Betriebsdaten von transportablen Behältern erbracht werden. Er kann auch durch Betriebsdaten von stationären Behältern oder Anlagen erbracht werden, soweit diese auf Tanks übertragen werden können. Die Erklärung soll nach folgendem Muster abgegeben werden:
Erklärung
über Betriebserfahrungen bezüglich der Korrosion von Werkstoffen unter Einwirkung von Transportgütern
Wir erklären, dass mit dem Tankwandungswerkstoff
............................................................
sowie dem Armaturenwerkstoff
............................................................
bei Transport auf ..............................
/ bei der Lagerung in ....................................
der nachstehend aufgeführten Stoffe
..................................................................
| UN-Nummer | Benennung | Klasse | Verpackungsgruppe |
unter Berücksichtigung einer maximal auftretenden Temperatur von ................... in transportablen Behältern/ stationären Behältern/Anlagen folgende Betriebserfahrungen vorliegen:
| Baujahr des transportablen Behälters/ stationären Behälters/ der stationären Anlage | .......................... |
| Transportgut | .......................... |
| Beaufschlagungszeit von bis | .......................... |
| Monate/Jahre | .......................... |
| ggf. Anzahl der inneren Prüfungen | .......................... |
| Prüfstelle | .......................... |
Auf Grund dieser Betriebserfahrungen bestätigen wir, dass die Stoffe mit dem Werkstoff nicht gefährlich reagiert haben, keine gefährlichen Stoffe erzeugt haben, den Werkstoff nicht merklich geschwächt haben und den zu befördernden Stoff nicht beeinträchtigt haben.
Name, Datum, Ort (rechtsverbindliche) Unterschrift
................................................................................................
Anlagen:
Laboruntersuchungen
Versuchsergebnisse aus Laboruntersuchungen
Bemerkung:
Ergibt die Beurteilung mit der angegebenen Nachweismethode unter Beachtung der Randbedingungen eine merkliche Schwächung des Werkstoffes, so kann durch Nebenbestimmungen im Zulassungsbescheid eine gleichartige Sicherheit alternativ herbeigeführt werden, z.B. durch die Forderung nach einer Innenauskleidung, die Verkürzung des Prüfzeitraumes oder durch Korrosionszuschläge.
| Erstellung der Tankcodes fürspezielle Tanks bzw. Tanks nach den Übergangsvorschriften des ADR mit Festlegung der Verwendung | Anlage 18 |
Bem.: Tanks sind grundsätzlich nach den Abschnitten 4.3.3 (Kl.2) oder 4.3.4 (Kl.1 und 3-9) zu kodieren.
Nachfolgend werden nur Sonderfälle beschrieben
| Beschreibung des Tanks | Eintragungen in Bescheinigung nach 6.8.2.4.5 ADR | ||
| Tankcode | Verwendung | ||
| 1. | Mineralöltanks | ||
| 1.1 | Tanks, die bis zum 31. Dezember 2001 nach Ausnahme Nr. 6 (S) ohne Flammendurchschlagsicherung im innerstaatlichen Verkehr ausschließlich zur Beförderung von UN 1202 Dieselkraftstoff, UN 1202 Gasöl und UN 1202 Heizöl (leicht), jeweils mit einem Flammpunkt von 55° C oder höher verwendet und die innerstaatlich betrieben werden durften. | LGBV 1 | "Tank darf im innerstaatlichen Verkehr für die Beförderung von UN 1202 Dieselkraft-stoff der Norm EN 590:2009 + A1:2010 entsprechend, oder Gasöl oder Heizöl, leicht mit einem Flammpunkt gemäß EN 590:2009 + A1:2010 ohne Flammendurchschlagsicherung betrieben werden''. |
| 2. | Fahrwegbefreite Tanks nach § 35 der GGVSEB | ||
| 2.1 | Tanks nach § 35 der GGVSEB druckloser Betrieb, Berechnungsdruck von 4 bar und Druck je Tankabteil geringer (z.B. 0,25 bar), mit 4 bar Dom und Flammendurchschlagsicherung. |
LGBF | "Tank entspricht § 35 Abs. 1 Nr. 2 der GGVSEB" |
| 2.2 | Tanks nach § 35 der GGVSEB druckloser Betrieb, Berechnungsdruck von 4 bar und Druck je Tankabteil geringer, mit 4 bar Dom ohne Flammendurchschlagsicherung, mit Absperreinrichtung in Lüftungsleitung und ohne Sicherheitsventil, mit Vakuumventil ausgelegt für äußeren Überdruck von> 0,21 bar |
LGBV LGBF |
"Tank entspricht § 35 Abs. 1 Nr. 2 der GGVSEB"
Wenn Flammendurchschlagsicherung im Vakuumventil vorhanden oder nachgerüstet oder Tank explosionsdruckstoßfest |
| 2.3 | Tanks nach § 35 der GGVSEB Berechnungsdruck 4 bar, die nicht für eine Ausrüstung mit Vakuumventilen ausgelegt sind, die einem äußeren Überdruck von> 0,4 bar standhalten, mit Chemiedom, ohne Flammendurchschlagsicherung, mit Absperreinrichtung in Lüftungsleitung |
L4BH | "Tank entspricht § 35 Abs. 1 Nr. 2 der GGVSEB" |
| 2.4 | Tanks nach § 35 der GGVSEB Berechnungsdruck 4 bar, mit Chemiedom, ohne Flammendurchschlagsicherung, mit Absperreinrichtung im Tankscheitel, Vakuumventil < 0,21 bar |
L4BN | "Tank entspricht § 35 Abs. 1 Nr. 2 der GGVSEB"
Hinweis: |
| 3. | Tanks für Reinigungszwecke (nur zum Zwischenlagern während der Tankreinigung) |
||
| 3.1 | mit Baumusterzulassung | LGBV 1 | "Tank darf im innerstaatlichen Verkehr für die Beförderung von UN 1202 Dieselkraft-stoff der Norm EN 590:2009 + A1:2010 entsprechend, oder Gasöl oder Heizöl, leicht mit einem Flammpunkt gemäß EN 590:2009 + A1:2010 ohne Flammendurchschlagsicherung betrieben werden". |
| 4. | Silotanks | ||
| 4.1 | mit Sicherheitsventil am Tank und Vakuumventil< 0,05 bar | SGAN
S1,5AN S2,65AN |
|
| 4.2 | ohne Sicherheitsventil am Tank und Vakuumventil< 0,05 bar | SGAN
S1,5AN S2,65AN |
"Der Tank unterliegt der Übergangsvorschrift 1.6.3.20 ADR"
"Verwendung wie SGAH" |
| 4.3 | für äußeren Überdruck von> 0,05 bar gebaut ohne Sicherheitsventil, mit Vakuumventil> 0,05 bar | SGAH | Hinweis: Nur für Stoffe der VG II und III. |
| 5. | Tank mit Mindestberechnungsdruck 4 bar (Chemietanks) | ||
| 5.1 | mit Sicherheitsventil am Tank mit Vakuumventil < 0,21 bar | L4BN | Hinweis: Ohne Vakuumventil mit Flammendurchschlagsicherung oder Tank nicht explosionsdruckstoßfest nur für Flüssigkeiten mit Flammpunkt >60°C geeignet (Kap. 6.8.2.2.3 ADR) |
| 5.2 | Tanks, die vor 2003 gebaut wurden:
ohne Sicherheitsventil |
L4BN | "Der Tank unterliegt der Übergangsvorschrift 1.6.3.20 ADR" "Verwendung wie L4BH" Hinweis: Ohne Flammendurchschlagsicherung im Vakuumventil oder Tank nicht explosionsdruckstoßfest nur für Flüssigkeiten mit Flammpunkt >60°C geeignet (Kap. 6.8.2.2.3 ADR) |
| 5.3 | Tanks, die nach 2003 gebaut wurden
ohne Sicherheitsventil |
L4BN | Kein Transport von Stoffen, die eine "H"-Codierung erfordern, möglich!
Hinweis: Ohne Flammendurchschlagsicherung im Vakuumventil oder Tank nicht explosionsdruckstoßfest nur für Flüssigkeiten mit Flammpunkt >60°C geeignet (Kap. 6.8.2.2.3) |
| 5.4 | ohne Sicherheitsventil mit Vakuumventil> 0,21 bar |
L4BH | Hinweis: Ohne Flammendurchschlagsicherung im Vakuumventil oder Tank nicht explosionsdruckstoßfest nur für Flüssigkeiten mit Flammpunkt >60°C geeignet (Kap. 6.8.2.2.3 ADR) |
| 5.5 | mit Sicherheitsventil und Berstscheibe mit Druckmesser zwischen Berstscheibe und Sicherheitsventil und Vakuumventil> 0,21 bar | L4BH | Hinweis: Ohne Flammendurchschlagsicherung im Vakuumventil oder Tank nicht explosionsdruckstoßfest nur für Flüssigkeiten mit Flammpunkt >60°C geeignet (Kap. 6.8.2.2.3 / 6.8.2.2.10 ADR) |
| 5.6 | ohne Sicherheitsventil, die nicht für eine Ausrüstung mit Vakuumventilen ausgelegt sind, die einem äußeren Überdruck von> 0,4 bar standhalten | L4BH | |
| 5.7 | mit Sicherheitsventil und Berstscheibe mit Druckmesser zwi- schen Berstscheibe und Sicherheitsventil, die nicht für eine Ausrüstung mit Vakuumventilen ausgelegt sind, die einem äußeren Überdruck von> 0,4 bar standhalten |
L4BH | Hinweis: Sicherheitsventil, Berstscheibe, Druck-messer gem. Absatz 6.8.2.2.10 ADR |
| 6. | Saug-Druck-Tanks für Abfälle | ||
| 6.1 | nach ehemaliger Ausnahme Nr. 63 in Verbindung mit TRT 011 ohne Sicherheitsventil, Berstscheibe oder ähnliche Sicherheitseinrichtungen am Tank | L4BH | "Ausnahme 22 GGAV"
"Saug-Druck-Tank für Abfälle" |
| 6.2 | nach ehemaliger Ausnahme Nr. 63 in Verbindung mit TRT 011 mit Sicherheitsventil und Berstscheibe mit Druckmessgerät zwischen Sicherheitsventil und Tank nachgerüstet | L4BH | "Saug-Druck-Tank für Abfälle" |
| 6.3 | Saug-Druck-Tanks, für Abfälle die nach dem 1.1.1999 gem. Anhang B.1e gebaut worden sind mit Sicherheitsventil und vorgeschalteter Berstscheibe | L4AH | "Saug-Druck-Tank für Abfälle"
Bemerkung: |
| 6.4 | Saug-Druck-Tanks für Abfälle die nach dem 1.1.1999 gem. Kap. 6.10 ADR gebaut worden sind mit 3 unabhängigen Verschlüssen (z.B. innere und äußere Absperreinrichtung und Schraubkappe) | L4BH | "Saug-Druck-Tank für Abfälle" |
| 6.5 | Saug-Druck-Tanks für Abfälle die nach dem 1.1.1999 gem. Kapitel 6.10 ADR mit zwei unabhängigen Verschlüssen (z.B. äußere Absperreinrichtung und Schraubkappe) gebaut worden sind | L4AH | "Saug-Druck-Tank für Abfälle"
Bemerkung: |
| 7. | Tanks aus Kunststoffen | ||
| 7.1 | Tank aus glasfaserverstärktem Kunststoff nach ehemaliger Ausnahme 26 (jetzt Ausnahme Nr. 9) |
Codierung nach Abschn. 4.3.4 ADR | "Verwendung nach Ausnahme 9 GGAV, nur im innerstaatlichen Verkehr"
Bemerkung: |
| 7.2 | Tanks aus verstärkten Kunststoffen nach Anhang B.1c ADR | Codierung nach Abschn. 4.3.4 ADR | "Tank unterliegt der Übergangsvorschrift 1.6.3.40 ADR 2009"
Bemerkung: |
| 7.3 | Tanks aus faserverstärkten Kunststoffen (FVK-Tanks) nach Kapitel 6.9 ADR | Codierung nach Abschn. 4.3.4 ADR | Bemerkung: Liste der zugelassenen Stoffe nach der Baumusterzulassung in Verbindung mit der Ausnahme 26 (jetzt Nr. 9)- durch Zulassungsbehörde an das gültige ADR anpassen lassen und beifügen |
| 1) Tanks, die im grenzüberschreitenden Verkehr betrieben werden und alle Tanks, die nach dem 31.12.2001 in Verkehr gebracht wurden, müssen mit Flammendurchschlagsicherungen ausgerüstet sein. Codierung LGBF. | |||
| Muster für die Bestimmung von Rangierbahnhöfen mit internen Notfallplänen gemäß Kapitel 1.11 RID | Anlage 19 |
1. Allgemeines
Der Betreiber der Eisenbahninfrastruktur hat dafür zu sorgen, dass für die Beförderung gefährlicher Güter in Rangierbahnhöfen interne Notfallpläne erstellt werden. Die Bestimmungen des Kapitels 1.11 RID gelten bei Anwendung des UIC-Merkblattes 201 (Transport gefährlicher Güter -Leitfaden für die Notfallplanung in Rangierbahnhöfen) als erfüllt. Das UIC-Merkblatt enthält eine weit gefasste Definition für Rangierbahnhöfe. Diese enthält jedoch keine Angaben über Verkehrsmengen oder Infrastrukturdaten als Schwellenwerte, ab denen eine Notfallplanung erforderlich wird. Deshalb sind für die praktische Umsetzung in Deutschland nachvollziehbare Kriterien für die Festlegung der Rangierbahnhöfe mit internen Notfallplänen erforderlich.
2. Grundsätze
Die Betreiber der Eisenbahninfrastruktur der Eisenbahnen des Bundes sowie der nicht bundeseigenen Eisenbahnen ermitteln gemäß ihrer Verpflichtung auf der Grundlage der Kriterien unter Punkt 3. welche Rangierbahnhöfe den Regelungen des Kapitels 1.11 RID unterliegen und teilen dies der zuständigen Behörde mit. Es sind grundsätzlich alle Rangier- bzw. Zugbildungsanlagen zu betrachten, die für die betrieblichen Produktionssysteme der Eisenbahn-Verkehrsunternehmen auf der jeweiligen Infrastruktur not-wendig sind. In diesem Rahmen werden die Verkehrs- und Infrastrukturdaten als wesentliche und nachvollziehbare Kriterien für einen Rangierbahnhof zu Grunde gelegt und unter Berücksichtigung der möglichen Spanne dieser Daten in der Praxis differenziert mit Punkten gewichtet. Mit dieser Vorgehensweise wird ein empirischer Ansatz gewählt und mit einer quantitativen Betrachtung der Verkehrs- und Infrastrukturdaten verbunden.
Zur Ermittlung sind die Kriterien gemäß Punkt 3. anzuwenden und die ermittelten Daten in die Bewertungsmatrix gemäß Anhang 1 einzutragen. Werden von 20 möglichen Bewertungspunkten mindestens 10 Punkte erreicht, unter-liegt der Rangierbahnhof den Anforderungen des Kapitels 1.11 RID. Die Ermittlung der Daten bezieht sich grundsätzlich auf das zurückliegende Jahr. Es können auch die Durchschnittswerte der letzten 3 Jahre angesetzt werden.
Der Betreiber hat die Ergebnisse spätestens alle 3 Jahre zu überprüfen sowie in kürzeren Zeitabständen, wenn sich die Daten wesentlich verändern. Änderungen sind der zuständigen Behörde mitzuteilen. Unter der Voraussetzung, dass die Anforderungen des Kapitels 1.11 RID erfüllt werden, kann der Betreiber im Einzelfall im Einvernehmen mit der zuständigen Behörde von der Einstufung abweichen.
Dem Betreiber bleibt es freigestellt, über diesen Mindest-standard hinaus, weitere Anlagen zusätzlich den Anforderungen des Kapitels 1.11 RID zu unterwerfen.
3. Kriterien
3.1 Anzahl der Güterwagen
Die Anzahl der in einem Rangierbahnhof behandelten Wagen stellt ein wesentliches Element für die Auslastung und den Betrieb eines Rangierbahnhofs dar. Es sind alle Güterwagen zu erfassen, die rangierdienstlich behandelt werden. Wagen ohne rangierdienstliche Behandlung (z.B. Beförderung als Ganzzugverkehr) werden nicht erfasst.
| Anzahl der Güterwagen pro Jahr | Punkte |
| bis 100.000 | 1 |
| 100.001 - 200.000 | 2 |
| 200.001 - 300.000 | 3 |
| 300.001 - 400.000 | 4 |
| 400.001 - 600.000 | 5 |
| 600.001 - 800.000 | 6 |
| 800.001 - 1.000.000 | 7 |
| über 1.000.000 | 8 |
3.2 Anzahl der Gefahrgutwagen
Der Anteil der Güterwagen mit gefährlichen Gütern am gesamten Wagendurchsatz eines Rangierbahnhofs beeinflusst dass Gefährdungspotential und wird deshalb quantitativ stärker gewichtet. Es sind alle Gefahrgutwagen mit rangierdienstlicher Behandlung zu erfassen. Wagen ohne rangierdienstliche Behandlung (z.B. Beförderung als Ganzzugverkehr) werden nicht erfasst.
| Anzahl der Gefahrgutwagen pro Jahr | Punkte |
| bis 20.000 | 1 |
| 20.001 - 30.000 | 2 |
| 30.001 - 40.000 | 3 |
| 40.001 - 50.000 | 4 |
| 50.001 - 75.000 | 5 |
| 75.001 - 100.000 | 6 |
| 100.001 - 150.000 | 7 |
| über 150.000 | 8 |
3.3 Bergleistung
Die Bergleistung des Ablaufberges eines Rangierbahnhofs beschreibt den theoretischen Durchschnittswert der abgelaufenen Wagen pro Stunde, bei einer angenommenen Arbeitsleistung von 20 Stunden/Tag. Es können auch vergleichbare Verfahren (z.B. Anzahl der Rangiervorgänge ohne Nutzung eines Ablaufberges) herangezogen werden.
| Bergleistung (Wagen/Stunde) | Punkte |
| bis 150 | 1 |
| über 150 | 2 |
3.4 Ausdehnung
Mit der Ausdehnung eines Rangierbahnhofes soll die Infrastruktur bzw. Komplexität einer Anlage hinsichtlich des Einsatzes von Hilfskräften angemessen berücksichtigt werden. Rangierbahnhöfe mit großer räumlicher Ausdehnung besitzen in der Regel eine leistungsstarke Zugbildungsanlage mit einem entsprechend hohen Gefahrgutaufkommen. Für die Ermittlung ist die Flächenausdehnung des Rangierbahnhofs in Hektar (ha) anzugeben. Starke flächenmäßige Unterschiede der Anlagen (z.B. in Seehäfen), können eine Abweichung vom Punktsystem erfordern.
| Ausdehnung (Fläche in ha) | Punkte |
| bis 70 ha | 1 |
| über 70 ha | 2 |
| Anhang |
| 3. Bewertungsmatrix für die Bestimmung von Rangierbahnhöfen mit internen Notfallplänen gemäß Kapitel 1.11 RID |
|||||||||
| 1 | 2a | 2b | 3a | 3b | 4a | 4b | 5a | 5b | 6 |
| Rangierbahnhof | Anzahl der Güterwagen |
Punkte | Anzahl der Gefahrgutwagen |
Punkte | Bergleistung (Wagen/Stunde) |
Punkte | Ausdehnung (Fläche in ha) |
Punkte | Punkt- summe |
![]() |
ENDE | ![]() |
(Stand: 11.09.2018)
Alle vollständigen Texte in der aktuellen Fassung im Jahresabonnement
Nutzungsgebühr: ab 105.- € netto
(derzeit ca. 7200 Titel s.Übersicht - keine Unterteilung in Fachbereiche)
Die Zugangskennung wird kurzfristig übermittelt
? Fragen ?
Abonnentenzugang/Volltextversion