Für einen individuellen Ausdruck passen Sie bitte die
Einstellungen in der Druckvorschau Ihres Browsers an.
Regelwerk

Entschließung MEPC.219(63) - Richtlinien von 2012 für die Durchführung der Anlage V von MARPOL

Vom 27. September 2012
(VkBl. Nr. 20 vom 31.10.2012 S. 795; 17.05.2014 S. 533/MEPC. 239(65) 14aufgehoben)


Zur Nachfolgeregelung

Vorwort

Hauptzweck dieser Richtlinien ist es,

  1. die Regierungen bei Erarbeitung und Erlass innerstaatlicher Gesetze zur Durchführung der Anlage V zu unterstützen;
  2. Schiffseigentümer, Schiffsbetreiber, Schiffsbesatzungen, Frachteigentümer und Gerätehersteller bei der Einhaltung der in Anlage V und in den einschlägigen innerstaatlichen Gesetzen niedergelegten Vorschriften zu unterstützen;
  3. die Betreiber von Häfen und Umschlagplätzen bei der Bewertung der Notwendigkeit und der Bereitstellung geeigneter Auffanganlagen für den auf Schiffen aller Art erzeugten Müll zu unterstützen. Im Interesse der Einheitlichkeit werden die Regierungen aufgefordert, sich bei der Erarbeitung und Durchsetzung entsprechender innerstaatlicher Regelungen auf diese Richtlinien und damit zusammenhängende Leitlinien der Internationalen Seeschifffahrts-Organisation 1 zu beziehen.

1 Einleitung

1.1 Die revidierte Anlage V von MARPOL, die am 1. anuar 2013 in Kraft treten wird, verbietet das Einbringen oder Einleiten aller Arten von Müll ins Meer, sofern dies nicht ausdrücklich nach dieser Anlage zulässig ist. Diese Richtlinien wurden unter Berücksichtigung der in der geänderten Fassung der Anlage V des Internationalen Übereinkommens zur Verhütung der Meeresverschmutzung durch Schiffe (MARPOL) (im Folgenden als das "Übereinkommen" bezeichnet) dargelegten Regeln erarbeitet. Der Zweck dieser Richtlinien besteht darin, den Regierungen, Schiffseigentümern, Schiffsbetreibern Schiffsbesatzungen, Frachteigentümern, den Betreibern von Hafenauffanganlagen und Geräteherstellern eine Anleitung zu geben. Die Richtlinien sind in die folgenden sechs Abschnitte unterteilt, die einen allgemeinen Rahmen darstellen, innerhalb dessen die Regierungen Programme ausarbeiten können:

1.2 Nach der revidierten Anlage V von MARPOL ist as Einbringen oder Einleiten aller Arten von Müll nun verboten, sofern Anlage V Regeln 3, 4, 5 und 6 von MARPOL dies nicht ausdrücklich gestatten. Anlage V von MARPOL revidiert die bisherige Annahme, dass je nach Art des Mülls und Beachtung bestimmter Entfernungen von der Küste, dieser ins Meer eingebracht oder eingeleitet werden darf. Regel 7 sieht begrenzte Ausnahmen von diesen Regelungen in Notsituationen und unter außergewöhnlichen Umständen vor. Im Allgemeinen ist das Einbringen oder Einleiten auf Lebensmittelabfälle, bestimmte Ladungsrückstände, Tierkörper und bestimmte Reinigungsmittel und -zusätze sowie im Waschwasser zurückgebliebene Ladungsrückstände, die nicht schädlich für die Meeresumwelt sind, beschränkt. Es wird empfohlen, dass Schiffe die Hafenauffanganlagen als primäre Entsorgungsstelle für alle Arten von Müll nutzen.

1.3 Angesichts der Tatsache, dass die Regeln der Anlage V weiterhin das Einbringen oder Einleiten von Müll ins Meer beschränken, die Müllbehandlung auf Schiffen vorschreiben, sowie der Tatsache, dass die Müllbehandlungstechnologie sich weiter entwickelt, wird empfohlen, dass die Regierungen und die Organisation auch künftig Informationen sammeln und diese Richtlinien in regelmäßigen Abständen überprüfen.

1.4 Anlage V Regel 8 von MARPOL sieht vor, dass die Regierungen für die Einrichtung geeigneter Hafenauffanganlagen für Schiffsmüll sorgen müssen und deren Nutzung erleichtern und fördern sollen. Abschnitt 5 enthält Richtlinien für diese Anlagen.

1.5 Das Übereinkommen sieht Begriffsbestimmungen für die in diesen Richtlinien verwendeten Begriffe vor. Abschnitt 1.6 beinhaltet einschlägige Aspekte dieser Begriffsbestimmungen, gefolgt von weiteren Begriffsbestimmungen, die für diese Richtlinien nützlich sind.

1.6 Begriffsbestimmungen

1.6.1 Der Ausdruck Abwaschwasser bezeichnet den Rückstand vom manuellen oder maschinellen Abwasch von Ess- und Kochgeschirr, das soweit vorgereinigt wurde, dass jegliche noch daran haftenden Lebensmittelpartikel normalerweise den Betrieb einer automatischen Geschirrspülmaschine nicht beeinträchtigen würden.

1.6.2 Der Ausdruck Grauwasser bezeichnet den Ablauf aus dem Abwaschwasser, den Duschen, der Wäscherei sowie die Bad- und Waschbeckenabläufe. Der Ausdruck beinhaltet nicht den Ablauf aus Toiletten, Urinalen, Sanitätsbereichen und Räumen mit Tieren nach Anlage IV Regel 1 Absatz 3 von MARPOL (Abwasser); er beinhaltet ebenfalls nicht den Ablauf aus Laderäumen. Grauwasser gilt im Rahmen der Anlage V nicht als Müll.

1.6.3 Der Ausdruck Wiederverwertung bezeichnet den Vorgang des Trennens und der Wiedergewinnung von Bestandteilen und Materialien für die Wiederaufbereitung.

1.6.4 Der Ausdruck Wiederverwendung bezeichnet den Vorgang der Wiedergewinnung von Bestandteilen und Materialien für die weitere Nutzung ohne Wiederaufbereitung.

1.7 Anwendungsbereich

1.7.1 Dieser Abschnitt klärt darüber auf, was nach Anlage V von MARPOL als Müll gelten soll und was nicht.

1.7.2 Asche und Schlacke aus bordseitigen Verbrennungsanlagen und aus mit Kohle betriebenen Kesseln gelten im Sinne von Anlage V Regel 1 Absatz 12 von MARPOL als Betriebsabfälle und sind daher im Begriff Müll im Sinne von Anlage V Regel 1 Absatz 9 von MARPOL enthalten.

1.7.3 Die Begriffsbestimmung "Betriebsabfälle" (Anlage V Regel 1 Absatz 12 von MARPOL) schließt Grauwasser, Bilgenwasser oder sonstige ähnliche Ableitungen, die für den Betrieb eines Schiffes unerlässlich sind, aus. Zu den "sonstigen ähnliche Ableitungen", die für den Betrieb eines Schiffes unerlässlich sind, gehören unter anderem die folgenden:

1.7.4 Während Reinigungsmittel und -zusätze, die im Waschwasser aus Laderäumen enthalten sind, sowie im Waschwasser vom Oeck und von den Außenflächen, als "Betriebsabfälle" und daher als "Müll" nach Anlage V gelten, dürfen diese Reinigungsmittel und -zusätze ins Meer eingeleitet werden, solange sie nicht schädlich für die Meeresumwelt sind.

1.7.5 Ein Reinigungsmittel oder -zusatz gilt als nicht schädlich für die Meeresumwelt, wenn:

  1. es oder er kein "Schadstoff" gemäß den Kriterien der Anlage III von MARPOL ist;
  2. es oder er keine Bestandteile enthält, die als karzinogen, mutalten oder reproduktionsschädigend bekannt sind.

1.7.6 Das Mülltagebuch des Schiffes soll Nachweise vom Hersteller des Reinigungsmittels oder -zusatzes enthalten, die dokumentieren, dass das Produkt die Kriterien erfüllt, die es als nicht schädlich für die Meeresumwelt ausweisen. Für die Zwecke der Führung des Mülltagebuchs wäre eine Zusicherung der Einhaltung der Kriterien in Form einer diesbezüglichen mit Datum und Unterschrift versehenen Erklärung des Produktherstellers ausreichend. Hierbei könnte es sich um einen Teil des Sicherheitsdatenblatts oder ein separates Dokument handeln; dies soll allerdings dem Ermessen des betreffenden Herstellers überlassen werden.

1.7.7 Die Abgabe kleiner Mengen von Nahrungsmitteln ins Meer zum ausschließlichen Zweck der Fütterung von Fischen im, Zusammenhang mit dem Angeln oder touristischen Aktivitäten gilt nicht als Einbringen von Müll im Sinne der Anlage V.

1.7.8 Fanggerät, das ins Wasser ausgebracht wird, in der Absicht, es zu einem späteren Zeitpunkt wieder einzuholen, wie zum Beispiel Fischsammelgerät, Reusen und Stellnetze, soll nicht als Müll oder unfallbedingter Verlust im Sinne der Anlage V betrachtet werden.

2 Müllbehandlung

2.1 Abfallverringerung

2.1.1 Alle Schiffseigentümer und -betreiber sollen das Material, das sie an Bord nehmen und aus dem Müll entstehen könnte, verringern. In den Müllbehandlungsplan sollen schiffsspezifische Verfahren zur Müllverringerung aufgenommen werden. Es wird empfohlen, dass die Hersteller, Frachteigentümer, Häfen und Umschlagplätze, Schiffseigentümer und -betreiber sowie die Regierungen die Behandlung des Mülls, der in Verbindung mit Lieferungen, Vorräten und Ladungenentsteht, prüfen, soweit dies zur Verringerung der Erzeugung von Müll aller Art erforderlich ist.

2.1.2 Beim Disponieren von Lieferungen und Vorräten sollen die Schiffseigentümer und -betreiber nach Möglichkeit zusammen mit den Schiffslieferanten darauf achten, dass die zu beschaffenden Produkte im Hinblick auf den Müll, den sie erzeugen, ausgewählt werden. Folgende Möglichkeiten zur Verringerung dieser Art von Müll sollen unter anderem geprüft werden:

  1. Verwendung von Vorräten, die in Großpackungen geliefert werden, wobei Faktoren wie eine angemessene Lagerungsdauer (nach Öffnen des Behälters) zu berücksichtigen sind, um zu verhindern, dass im Zusammenhang mit den Produkten selbst nicht verstärkt Müll erzeugt wird;
  2. Verwendung von Vorräten, die in wiederverwendbaren oder wiederverwertbaren Verpackungen und Behältern geliefert werden, wobei nach Möglichkeit keine Tassen, Utensilien, kein Geschirr, keine Handtücher und Putztücher sowie sonstige Waren des täglichen Bedarfs, die für den einmaligen Gebrauch bestimmt sind, verwendet werden sollen;
  3. Vermeidung von in Kunststoff verpackten Vorräten, sofern kein wiederverwendbarer oder wiederverwertbarer Kunststoff benutzt wird.

2.1.3 Bei der Auswahl von Materialen für das Stauen und Sichern der Ladung oder den Schutz der Ladung vor der Witterung sollen die Schiffseigentümer und -betreiber prüfen, wie viel Müll diese Materialien verursachen. Folgende Möglichkeiten zur Verringerung dieser Art von Müll sollen unter anderem geprüft werden:

  1. Verwendung von ständig wiederverwendbaren Abdeckungen zum Schutz der Ladung anstelle von Kunststoffplanen zum einmaligen Gebrauch oder zur Wiederverwertung;
  2. Anwendung von Systemen und Methoden zum Stauen der Ladung, bei denen Stauholz, Abstützungen, Verkleidungen und Verpackungen wiederverwendet werden;
  3. Abgabe des Stauholzes, der Verkleidungen und Verpackungen, die beim Ladungsumschlag in den Häfen anfallen, an die Hafenauffanganlagen, da das Einbringen ins Meer nicht zulässig ist.

2.1.4 Die Regierungen werden aufgefordert, Forschungen durchzuführen und Technologien zu entwickeln, die dazu beitragen, potenziellen Müll und dessen Auswirkungen auf die Meeresumwelt zu verringern. Folgende Bereiche werden für derartige Untersuchungen vorgeschlagen:

  1. Entwicklung von Technologien und Systemen zur Wiederverwertung aller Arten von Materialien, die als Müll an Land zurückgebracht werden können;
  2. Entwicklung von Technologien zur Verwendung biologisch abbaubarer Materialien, um gegebenenfalls die derzeit verwendeten Kunststoffe zu ersetzen. In diesem Zusammenhang sollen die Regierungen ebenfalls die Auswirkungen des Abbaus dieser neuen Materialien auf die Umwelt untersuchen.

2.2 Fanggerät

2.2.1 Verloren gegangenes Fanggerät kann schädlich für die Meeresumwelt sein oder eine Gefahr für die Schifffahrt darstellen. Die Betreiber von Fischereifahrzeugen müssen das Einbringen oder den Verlust von Fanggerät im Mülltagebuch oder im Schiffstagebuch entsprechend Anlage V Regel 7 Absatz 1 und Regel 10 Absatz 3 Nr. 4 von MARPOL eintragen.

2.2.2 Die Betreiber von Fischereifahrzeugen müssen weiterhin den unfallbedingten Verlust oder das Einbringen von Fanggerät melden, wenn davon eine erhebliche Bedrohung der Meeresumwelt und der Schifffahrt ausgeht. Die Meldungen sollen nach Anlage V Regel 10 Absatz 6 von MARPOL an den Flaggenstaat und gegebenenfalls an den Küstenstaat erfolgen, in dessen Hoheitsbereich sich der Verlust des Fanggeräts ereignete:

  1. der unfallbedingte Verlust oder das Einbringen von Fanggerät, das gemäß Anlage V Regel 10 Absatz 6 von MARPOL gemeldet werden muss, soll konkret von der Regierung festgelegt werden. Im Hinblick auf diese Festlegung soll die Regierung verschiedene Faktoren berücksichtigen, unter anderem:
    (1) die Menge des verloren gegangenen oder eingebrachten Fanggeräts und
    (2) die Gegebenheiten der Meeresumwelt in dem Gebiet, in dem der Verlust oder das Einbringen erfolgte. Besonders berücksichtigt werden müssen die Eigenschaften des verloren gegangenen Geräts, einschließlich der Art, Größe (Gewicht und/ oder Länge), Anzahl, des Materials (hier insbesondere Synthetik/Kunststoff oder nicht) und Auftrieb. Darüber hinaus sollen die Regierungen die Auswirkungen des Fanggeräts an verschiedenen Orten prüfen, um zu ermitteln, ob von dem verloren gegangenen Gerät eine erhebliche Bedrohung der Meeresumwelt oder der Schifffahrt ausgeht, wobei die Gefährdung der Lebensräume und geschützter Arten durch von diesem Gerät ausgehende Wechselwirkungen zu berücksichtigen ist. Die Regierungen werden aufgefordert, der IMO die von ihnen in dieser Hinsicht getroffenen Maßnahmen zu melden, um somit den Informations- und Meinungsaustausch zwischen den Regierungen und den einschlägigen internationalen Organisationen zu fördern. Weiterhin werden die Regierungen aufgefordert, der IMO die bei der Umsetzung dieser Maßnahmen gemachten Fortschritte zu melden, einschließlich der Angaben darüber, wo Fanggerät verloren gegangen ist und gegebenenfalls über die Maßnahmen, die in Bezug auf den Verlust des Fanggeräts getroffen wurden;
  2. Beispiele von verloren gegangenem oder zurück gelassenem Fanggerät, von dem eine erhebliche Bedrohung der Meeresumwelt ausgehen könnte, umfassen komplette oder fast komplette große Fanggeräte oder sonstige großen Geräteteile. Bei der Ermittlung der Bedrohung für die Meeresumwelt sollen die Regierungen sorgfältig die Auswirkungen von Fanggerät in empfindlichen Gebieten wie zum Beispiel Korallenriffe prüfen sowie in Gebieten, in denen Wechselwirkungen ein höheres Risiko nachteiliger Auswirkungen mit sich bringen könnten, wie zum Beispiel in Jagdoder Brutgebieten für geschützte Arten;
  3. die Regierungen werden aufgefordert, Kommunikationsnetze zu entwickeln, um, sofern erforderlich, Meldungen und den Informationsaustausch über den Verlust von Fanggerät zu ermöglichen, damit ein derartiger Verlust verringert und das Wiederfinden von Fanggerät erleichtert werden kann. Weiterhin werden die Regierungen aufgefordert, Rahmen zu erarbeiten, die Fischereifahrzeuge dabei unterstützen, den Verlust von Fanggerät einem Flaggenstaat und einem Küstenstaat zu melden. Diese Rahmen sollen berücksichtigen, dass die Umsetzung dieser Maßnahmen die mittelständischen und handwerklichen Fischereibetriebe und die Sportfischerei vor Herausforderungen stellen kann;
  4. die Fischereiwirtschaft, die einschlägigen internationalen Organisationen und die Regierungen werden aufgefordert, Forschungen durchzuführen, Technologien zu entwickeln, Informationen auszutauschen und verwaltungstechnische Maßnahmen durchzuführen, die zur Verringerung der Wahrscheinlichkeit von Verlusten und zur Erhöhung der Wahrscheinlichkeit des Zurückholens von Fanggerät aus dem Meer erforderlich sind;
  5. die Regierungen sollen die Schiffsbetreiber ermutigen, angemessene Maßnahmen für die Lagerung und Handhabung von Fanggerät an Bord zu treffen und sollen auch die einschlägigen Leitlinien der FAO und der NO in dieser Hinsicht berücksichtigen.

2.3 Bordseitige Mülibehandlung (Sammeln, Aufbereiten, Lagern, Einbringen oder Einleiten)

2.3.1 Anlage V Regel 3 von MARPOL sieht vor, dass das Einbringen oder Einleiten von Müll ins Meer, abgesehen von begrenzten Ausnahmen, die in Tabelle 1 aufgeführt sind, verboten ist. Unter bestimmten Umständen ist das Einbringen oder Einleiten ins Meer von Lebensmittelabfällen, Tierkörpern, Reinigungsmitteln und -zusätzen, die im Waschwasser aus Laderäumen sowie im Waschwasser vom Deck und von den Außenflächen enthalten sind und nicht als schädlich für die Meeresumwelt gelten, zulässig.

Tabelle 1 - Überblick über die Beschränkungen für das Einbringen oder Einleiten von Müll ins Meer nach Anlage V Regeln 4, 5 und 6 von MARPOL

(Anmerkung: Tabelle 1 ist als zusammenfassendes Verzeichnis zu verstehen. Nicht Tabelle 1, sondern die Bestimmungen der Anlage V von MARPOL sind maßgebend.)

Art von Müll1

Alle Schiffe mit Ausnahme von Plattformen4

Offshore-Plattformen, die sich mehr als 12 Seemeilen vom nächstgelegenen Land entfernt befinden und Schiffe, die sich neben oder im Umkreis von 500 m von diesen Plattformen4befinden Regel 5

Außerhalb von Sondergebieten Regel 4
(Entfernungen vom nächstgelegenen Land)
Innerhalb von Sondergebieten Regel 6
(Entfernungen vom nächstgelegenen Land oder Schelfeis)
Lebensmittelabfälle zerkleinert oder zermahlen2 > 3 Seemeilen auf Kurs und so weit entfernt wie möglich > 12 Seemeilen auf Kurs und so weit entfernt wie möglich3 Einbringen oder Einleiten zulässig
Lebensmittelabfälle nicht zerkleinert oder zermahlen > 12 Seemeilen auf Kurs und so weit entfernt wie möglich Einbringen oder Einleiten verboten Einbringen oder Einleiten verboten
Ladungsrückstände5, 6die nicht im Waschwasser enthalten sind > 12 Seemeilen auf Kurs und so weit entfernt wie möglich Einbringen oder Einleiten verboten Einbringen oder Einleiten verboten
Ladungsrückstände5, 6 die im Waschwasser enthalten sind > 12 Seemeilen und so weit entfernt wie möglich (vorbehaltlich der Bedingungen in Regel 6 Absatz 1.2)
Reinigungsmittel und -zusätze6, die im Waschwasser aus Laderäumen enthalten sind Einbringen oder Einleiten zulässig > 12 Seemeilen und so weit entfernt wie möglich (vorbehaltlich der Bedingungen in Regel 6 Absatz 1.2) Einbringen oder Einleiten verboten
Reinigungsmittel und -zusätze, die im auf Deck und an den Außenflächen verwendeten Waschwasser enthalten sind Einbringen oder Einleiten zulässig
Tierkörper (sollen zerteilt oder in anderer Form behandelt werden, um sicherzustellen, dass die Körper unverzüglich sinken) Schiff muss sich auf seinem Kurs und so weit wie möglich vom nächstgelegenen Land entfernt finden.

Möglichst bei > 100 Seemeilen und größtmöglicher Wassertiefe

Einbringen oder Einleiten verboten Einbringen oder Einleiten verboten
Sonstiger Müll, einschließlich Kunststoffen, synthetischer Seile, Fanggerät, Kunststoffmülltüten, Asche aus Verbrennungsanlagen, Schlacke, Speiseöl, treibendes Stauholz, Verkleidungs- und Verpackungsmaterial, Papier, Lumpen, Glas, Metall, Flaschen, Steingut und ähnliche Abfälle Einbringen oder Einleiten verboten Einbringen oder Einleiten verboten Einbringen oder Einleiten verboten
1) Ist der Müll mit anderen Schadstoffen vermischt oder verunreinigt, die nicht eingebracht oder eingeleitet werden dürfen oder für die andere Vorschriften für das Einbringen oder Einleiten gelten, so gelten die strengeren Vorschriften.
2) Zerkleinerte oder zermahlene Lebensmittelabfälle müssen ein Sieb mit höchstens 25 Millimeter weiten Öffnungen passieren können.
3) Das Einbringen von eingeführten Vogelerzeugnissen im Antarktisgebiet ist nicht zulässig, sofern diese Erzeugnisse nicht verbrannt, autoklaviert oder in sonstiger Form behandelt wurden, um sie keimfrei zu machen.
4) Offshore-Plattformen, die 12 Seemeilen vom nächstgelegenen Land entfernt liegen und dazugehörige Schiffe umfassen alle festen oder schwimmenden Plattformen, die zur Erforschung und Ausbeutung und der damit zusammenhängenden Verarbeitung von Bodenschätzen des Meeresbodens eingesetzt sind, und alle Schiffe, die sich neben oder im Umkreis von 500 m von solchen Plattformen entfernt befinden.
5) Der Ausdruck Ladungsrückstände bezeichnet nur die Ladungsrückstände, die bei Anwendung gewöhnlich verfügbarer Entladeverfahren nicht wieder aufgenommen werden können.
6) Diese Stoffe dürfen nicht schädlich für die Meeresumwelt sein.

2.3.2 Die Einhaltung der Anlage V bezieht sich auf Personal, Ausrüstung und Verfahren für das Sammeln, Sortieren, Aufbereiten, Lagern, Wiederverwerten, Wiederverwenden und das Einbringen oder Einleiten von Müll. Wirtschaftliche und verfahrenstechnische Überlegungen in Verbindung mit diesen Tätigkeiten erstrecken sich auf den Lagerraumbedarf, die sanitären Einrichtungen, die Kosten für Ausrüstung und Personal und die in den Häfen erhobenen Gebühren für die Müllentsorgung.

2.3.3 Die Einhaltung der Anlage V umfasst sorgfältige Planung seitens des Schiffseigentümers und -betreibers und ordnungsgemäße Durchführung durch die Besatzungsmitglieder sowie andere Seeleute. Die am besten geeigneten Verfahren für die Handhabung und Lagerung von Müll an Bord von Schiffen können sich aufgrund von Faktoren wie Typ und Größe des Schiffs, dem Einsatzgebiet (z.B. Sondergebiet, Entfernung vom nächstgelegenen Land oder Schelfeis), der bordseitigen Ausrüstung zur Müllbearbeitung und den Lagerräumen, der Anzahl der Besatzungsmitglieder oder Fahrgäste, der Dauer der Reise und den Vorschriften und Auffanganlagen in den Anlaufhäfen unterscheiden. Allerdings ist es in Anbetracht der mit den verschiedenen Möglichkeiten zur Müllbehandlung verbundenen Kosten wirtschaftlich, einerseits die Menge des Materials zu begrenzen, das an Bord gebracht wird und Müll erzeugen kann, und andererseits den Müll, der ins Meer eingebracht oder einleitet werden darf, von dem Müll zu trennen, der nicht eingebracht oder eingeleitet werden darf. Die ordnungsgemäße Behandlung von Behältern und Verpackungen, die an Bord gebracht werden sowie deren ordnungsgemäße Handhabung und Lagerung kann den Lagerraumbedarf auf Schiffen verringern und die effiziente Abgabe des zurückbehaltenen Mülls an die Hafenauffanganlag e zur sachgerechten Behandlung (d. h. Wiederverwertung, Wiederverwendung) oder die landseitige Entsorgung ermöglichen.

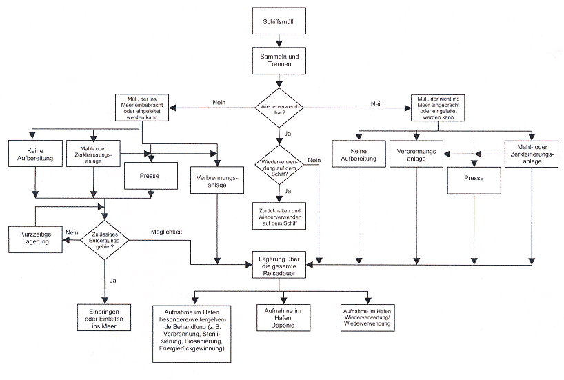
2.3.4 Jedes Schiff mit einer Bruttoraumzahl von 100 oder mehr und jedes Schiff mit der Erlaubnis zur Beförderung von 15 oder mehr Personen sowie feste und schwimmende Plattformen müssen einen Müllbehandlungsplan, der die Verfahren beschreibt, die einzuhalten sind, um die sachgemäße und effiziente Handhabung und Lagerung von Müll sicherzustellen, mitführen und umsetzen. Es soll ein Müllbehandlungsplan 2erstellt werden, der in die Besatzungs- und Schiffsbetriebshandbücher eingearbeitet werden kann. Diese Handbücher sollen die Aufgabenbereiche der Besatzung (einschließlich eines Umweltkontrollbeauftragten) sowie Verfahren für alle Aspekte des Umgangs mit der und Lagerung von Müll an Bord des Schiffes festlegen. Die Verfahren für den Umgang mit Müll, der auf Schiffen erzeugt wird, sind in vier Phasen unterteilt: Sammeln, Aufbereiten, Lagern und Einbringen oder Einleiten. Ein allgemeiner Müllbehandlungsplan für den Umgang mit und die Lagerung von Müll, der auf Schiffen erzeugt wird, ist in Tabelle 2 dargestelft. Die konkreten Verfahren für jede Phase sind nachstehend beschrieben.

Tabelle 2: Möglichkeiten für die bordseitige Handhabung oder das Einbringen oder Einleiten von Müll

2.4 Sammeln

2.4.1 Die Verfahren für das Sammeln von Müll, der an Bord erzeugt wird, sollen auf der Prüfung beruhen, welcher Müll ins Meer eingebracht oder eingeleitet werden darf oder nicht, während sich das Schiff auf seinem Kurs befindet, und ob eine bestimmte Müllart an Hafenanlagen zur Wiederverwertung oder Wiederverwendung abgegeben werden kann. Die Einzelheiten dieser Verfahren sollen im Müllbehandlungsplan niedergelegt sein.

2.4.2 Zur Verringerung oder Vermeidung der Notwendigkeit, den Müll nach dem Sammeln zu sortieren und zur Erleichterung der Wiederverwertung wird empfohlen, dass deutlich gekennzeichnete Müllbehälter an Bord des Schiffes aufzustellen sind, um den Müll bei seiner Entstehung aufzunehmen. Bei den Behältern an Bord kann es sich um Fässer, Abfallbehälter aus Metall, Kanister, Containersäcke oder Mülltonnen handeln. Sämtliche Behälter auf Decksflächen, Poopdecks oder in der Witterung ausgesetzten Bereichen sollen auf dem Schiff gesichert werden und Abdeckungen haben, die dicht und sicher befestigt sind. Alle Müllgefäße sollen so gesichert sein, dass Verlust, das Verschütten von Stoffen oder der Verlust von Müll, der in diesen Gefäßen aufbewahrt wird, vermieden wird. Die Gefäße sollen deutlich gekennzeichnet und gut erkennbar sein; diesem Zweck können Graphiken, Form, Größe oder Standort dienen. Die Gefäße sollen an geeigneten Standorten auf dem gesamten Schiff (z.B. Maschinenraum, Messedeck, Offiziersmesse, Küche sowie sonstige Wohn- und Arbeitsräume) aufgestellt werden, und alle Besatzungsmitglieder und Fahrgäste sollen darüber informiert werden, welcher Müll darin zu entsorgen ist und welcher nicht.

2.4.3 14 Die empfohlenen Müllarten, die getrennt werden sollen, sind:

2.4.4 Die Verantwortung für das Sammeln in oder das Entleeren dieser Gefäße sowie die Weiterleitung des Mülls an die entsprechenden Aufbereitungs- oder Lagerungsorte soll den Besatzungsmitgliedern übertragen werden. Ein derartiges System erleichtert die anschließende bordseitige Aufbereitung und verringert die Menge des Mülls, der an Bord des Schiffes bis zu seiner Abgabe im Hafen gelagert werden muss.

Kunststoffe und Kunststoffe, die mit Müll, der nicht aus Kunststoff besteht, vermischt sind

2.4.5 Kunststoffe werden für eine Vielzahl von Zwecken auf See verwendet, unter anderem für Verpackungen (dampfdichte Barrieren, Flaschen, Behälter, Einsätze, Beutel, Verpackungsmaterial für Fracht, Schaumstoffpoisterung usw.), Schiffsbau (Glasfaser- und Vebundstrukturen, Verkleidungen, Rohrleitungen, Isolierung, Bodenbeläge, Teppiche, Textilwaren, Farben und Überzüge, Klebstoffe, elektrische und elektronische Bauteile usw.) Einweg-Essgeschirr (Styropor-Teller, Schüsseln, Lebensmittelbehälter, Tassen usw.) Beutel, Folien, Schwimmkörper, Fischnetze, Angelschnüre, Umreifungsbänder, Drahtseile mit Ummantelung aus Synthetikfasern, kombinierte Drahtseile, Seile, Schnüre, Segel und viele andere Kunststofferzeugnisse.

2.4.6 Anlage V Regel 3 Absatz 2 verbietet das Einbringen sämtlicher Kunststoffe ins Meer. Ist der Kunststoff mit sonstigem Müll vermischt, ist die Mischung so zu behandeln, als handele es sich durchweg um Kunststoff. Bei der Handhabung und beim Einbringen oder Einleiten sollen unter Berücksichtigung der geltenden Bestimmungen des Müllbehandlungsplans die strengsten Verfahren angewendet werden.

Lebensmittelabfälle

2.4.7 Einige Regierungen haben Vorschriften erlassen, um Krankheiten bei Menschen, Tieren und Pflanzen zu bekämpfen, die durch Abfälle von fremdartigen Lebensmitteln und die in diesem Zusammenhang verwendeten Materialien (z.B. Lebensmittelverpackungen und Einweg-Essgeschirr) übertragen werden können. Diese Vorschriften können die Verbrennung, Sterilisierung, das Verpacken in Doppelbeuteln sowie sonstige besondere Behandlungen von Müll vorschreiben, um mögliche Schädlings- und Krankheitsorganismen zu zerstören. Diese Art von Müll soll getrennt von anderem Müll und vorzugsweise für die Abgabe an Hafenauffanganlagen gemäß den Gesetzen des Empfängerlandes aufbewahrt werden. Die Regierungen werden an ihre Verpflichtung erinnert, für geeignete Auffanganlagen zu sorgen. Es müssen Vorkehrungen getroffen werden, um sicherzustellen, dass mit Lebensmittelabfällen kontaminierte Kunststoffe (z.B. Lebensmittelverpackungen aus Kunststoff) nicht mit anderen Lebensmittelabfällen ins Meer eingebracht werden.

Synthetische Fischnetze und Abfall von Angelschnüren

2.4.8 Da Anlage V Regel 3 Absatz 2 von MARPOL das Einbringen ins Meer von synthetischen Fischnetzen und Abfall von Angelschnüren, der bei der Reparatur oder dem Einsatz von Fanggerät entsteht, verbietet, sollen diese Gegenstände so gesammelt werden, dass sie nicht über Bord verloren gehen können. Diese Materialien können verbrannt, gepresst oder zusammen mit anderen Kunststoffen gelagert werden; es kann aber auch ratsam sein, diese Materialien getrennt von anderen Müllarten aufzubewahren, wenn sie streng riechen oder in großen Mengen vorhanden sind. Sofern der Müll nicht sachgerecht verbrannt wird, können die in die Atmosphäre abgegebenen Verbrennungsprodukte giftig sein. Bei der Verbrennung an Bord ist die Anlage VI Regel 16 von MARPOL zu befolgen.

Rückgewinnung von Müll auf See

2.4.9 Die Seeleute werden aufgefordert, nicht abbaubaren Müll beim Routinebetrieb aus dem Meer zurückzuholen, wenn sich die Gelegenheit dafür ergibt und dies mittels umsichtiger Verfahren möglich ist, und sie werden ebenfalls aufgefordert, das Material zur Abgabe an Hafenauffanganlagen zurück zu halten.

2.5 Aufbereiten

2.5.1 In Abhängigkeit von bestimmten Faktoren wie Schiffstyp, Einsatzgebiet, Anzahl der Besatzungsmitglieder oder Fahrgäste usw. können Schiffe mit Verbrennungsanlagen 3, Pressen, Zerkleinerungsanlagen oder sonstigen Geräten für die Aufbereitung von Müll an Bord ausgestattet sein (siehe Abschnitte 2.8 bis 2.11). Die zuständigen Besatzungsmitglieder sollen diesbezüglich ausgebildet werden und ihnen ist die Verantwortung für die Bedienung dieser Anlagen entsprechend einem für die Erfordernisse des Schiffes erstellten Plan zu übertragen. Bei der Auswahl geeigneter Aufbereitungsverfahren ist das Folgende zu beachten.

2.5.2 Die Verwendung von Pressen, Verbrennungsanlagen, Zerkleinerungsanlagen und sonstigen derartigen Geräten bringt viele Vorteile mit sich, wie zum Beispiel einen geringeren Raumbedarf auf Schiffen für das Lagern von Müll und die leichtere Abgabe von Müll an Hafenauffanganlagen.

2.5.3 Es soll beachtet werden, dass in einigen Häfen und in einigen Sondergebieten besondere Vorschriften für die Verbrennung gemäß den innerstaatlichen Gesetzen bestehen. Die Verbrennung von gefährlichen Materialien (z.B. abgekratzte Farbe, imprägniertes Holz) und bestimmter Arten von Kunststoff (z.B. Kunststoffe auf der Grundlage von PVC oder sonstige Kunststoffe, die gefährliche Chemikalien enthalten) erfordert besondere Vorsicht aufgrund der möglichen Auswirkungen der Verbrennung von Nebenprodukten auf Umwelt und Gesundheit. Die Probleme, die sich bei der Verbrennung von Nebenprodukten ergeben, werden in Absatz 2.11.3 beschrieben.

2.5.4 Schiffe, die hauptsächlich in Sondergebieten oder innerhalb von drei Seemeilen vom nächstgelegenen Land oder Schelfeis entfernt verkehren, unterliegen strengen Beschränkungen für das Einbringen oder Einleiten von Müll. Diese Schiffe sollen zwischen der Lagerung von gepresstem oder ungepresstem Material zur Abgabe an Hafenauffanganlagen oder der Verbrennung mit anschließender Aufbewahrung der Asche oder Schlacke an Bord wählen. Ob Pressen, Verbrennen oder Lagern die am besten geeignete Möglichkeit ist, hängt vom Schiffstyp und der zu erwartenden Müllmenge und -art ab.

2.6 Lagerung

2.6.1 Der auf dem gesamten Schiff gesammelte Müll soll an die bezeichneten Aufbereitungs- und Lagerungstandorte gebracht werden. Bei Müll, der zur Abgabe an Hafenauffanganlagen in die Häfen zurück gebracht werden muss, kann die Lagerung erforderlich sein, bis Vorkehrungen zur Abgabe an Land für eine ordnungsgemäße Aufbereitung getroffen werden können. In allen Fällen soll der Müll so gelagert werden, dass Gefahren für die Gesundheit und Sicherheit vermieden werden. Folgende Punkte sind bei der Auswahl von Verfahren zur Lagerung von Müll zu berücksichtigen:

  1. es soll ausreichende(r) Lagerraum und -ausstattung (z.B. Kanister, Beutel oder sonstige Behälter) bereitgestellt werden. Bei begrenztem Lagerraum werden die Schiffsbetreiber aufgefordert, den Einbau von Pressen oder Verbrennungsanlagen zu prüfen. Sämtlicher verarbeiteter oder unverarbeiteter Müll, der über einen längeren Zeitraum gelagert wird, soll möglichst in dichten und sicher abgedeckten Behältern aufbewahrt werden, um das unbeabsichtigte Einbringen oder Einleiten zu verhindern;
  2. Lebensmittelabfälle und sonstiger Müll, der in den Hafen zurückgebracht werden muss und Krankheiten oder Keime übertragen kann, ist in dicht abgedeckten Behältern zu lagern und getrennt von dem Müll aufzubewahren, der keine derartigen Lebensmittelabfälle enthält. Die Quarantänebestimmungen in einigen Ländern können bei dieser Art von Müll die Verpackung in Doppelbeuteln verlangen. Beide Müllarten sind in gesonderten deutlich gekennzeichneten Behältern zu lagern, um ein unsachgemäßes Einbringen oder Einleiten zu verhindern und die sachgemäße Handhabung und Behandlung an Land zu erleichtern;
  3. das Reinigen und Desinfizieren erfolgt als vorbeugende Maßnahme sowie Schädlingsbekämpfungsmaßnahmen, die in regelmäßigen Abständen in den Lagerräumen für Müll durchgeführt werden sollen.

2.7 Einbringen oder Einleiten

2.7.1 Obwohl das Einbringen oder Einleiten begrenzter Müllarten ins Meer nach Anlage V zulässig ist, ist die Abgabe von Müll an Hafenauffanganlagen vorrangig in Erwägung zu ziehen. Beim Einbringen oder Einleiten von Müll sollen folgende Punkte berücksichtigt werden:

  1. die in Tabelle 1 zusammengefassten Regeln 4, 5 und 6 der Anlage V von MARPOL legen die Anforderungen für den Müll fest, der ins Meer eingebracht oder eingeleitet werden darf. im Allgemeinen soll das Einbringen oder Einleiten dann erfolgen, wenn sich das Schiff auf seinem Kurs befindet und soweit wie möglich vom nächstgelegenen Land entfernt. Es soll versucht werden, das Einbringen oder Einleiten über ein möglichst weites Gebiet und in tiefem Wasser (50 m oder mehr) zu verbreiten. Ist das Einbringen oder Einleiten ins Meer zulässig, so sind die dort herrschenden Strömungen und die Gezeitenbewegungen zu berücksichtigen;
  2. um die rechtzeitige Weiterleitung großer Mengen von Abfall, der an Bord des Schiffes erzeugt wird, an die Hafenauffanganlagen sicherzustellen, ist es für die Schiffseigentümer, -betreiber oder ihre Agenten wichtig, ziemlich frühzeitig Vorkehrungen für die Aufnahme von Müll zu treffen. Gleichzeitig sollen die Erfordernisse im Zusammenhang mit der Entsorgung ermittelt werden, um Vorkehrungen für den Müll zu treffen, für den eine besondere Behandlung notwendig ist oder sonstige notwendigen Vorkehrungen. Der Hafen soll über die zu entsorgende Müllart sowie darüber, ob er getrennt ist, und ebenso über die geschätzten Mengen unterrichtet werden. Für den Hafen können besondere Entsorgungsvorschriften für Lebensmittelabfälle und damit verbundenen Müll, der bestimmte Krankheits- oder Schädlingsorganismen übertragen kann, für Stauholz, Batterien, Arzneien, veraltete Pyrotechnik oder ungewöhnlich großes, schweres, übel riechendes und zerfallenes Fanggerät usw. gelten.

2.8 Bordseitige Ausrüstung für die Müllaufbereitung

2.8.1 Die Wahl der Möglichkeiten 4für die Aufbereitung von Müll hängt im wesentlichen vom Personalbestand, dem Müllaufkommen, der Kapazität, der Schiffskonfiguration, der Fahrtroute und der Verfügbarkeit von Hafenauffanganlagen ab. Die Ausrüstung, die für die Müllbehandlung an Bord verfügbar sein muss, umfasst Verbrennungsanlagen, Pressen, Zerkleinerungsanlagen und die damit verbundenen Ausstattungen.

2.9 Zermahlen oder Zerkleinerung

2.9.1 Das Einbringen von zerkleinerten Lebensmittelabfällen kann gemäß Anlage V Regel 4 Absatz 1 Nr. 1 und Regel 6 Absatz 1 Nr. 1 von MARPOL zulässig sein, während sich das Schiff auf seinem Kurs befindet. Diese zerkleinerten oder zermahlenen Lebensmittelabfälle müssen ein Sieb mit höchstens 25 Millimeter weiten Öffnungen passieren können.

2.9.2 Es ist eine Vielzahl von Mahlanlagen für Lebensmittelabfälle auf dem Markt erhältlich und die modernsten Schiffsküchen verfügen über die erforderlichen Geräte zur Herstellung eines breiigen Gemischs aus Speiseresten und Wasser, das leicht das vorgeschriebene Sieb mit 25 Millimeter weiten Öffnungen passieren kann. Die Leistung reicht von 10 bis 250 Liter pro Minute. Der von Zerkleinerungsanlagen an Bord abgegebene Müll soll in einen entsprechend gebauten Sammeltank geleitet werden, wenn das Schiff in einem Gebiet verkehrt, in dem das Einbringen verboten ist.

2.9.3 Das Zerkleinern von bestimmtem sonstigem Müll kann durch Schreddem oder Zerstoßen erreicht werden, und die Maschinen für diese Verfahren sind an Bord von Schiffen vorhanden.

2.9.4 Informationen über die Entwicklung, die Vorteile und die Verwendung von Zerkleinerungsanlagen für die Aufbereitung von Lebensmittelabfällen an Bord sollen an die Organisation zur Verbreitung an interessierte Kreise weitergeleitet werden.

2.9.5 Außerhalb von Sondergebieten werden Schiffe, die hauptsächlich mehr als drei Seemeilen vom nächstgelegenen Land entfernt verkehren, aufgefordert, Zerkleinerungsanlagen für das Zermahlen von Lebensmittelabfällen aufzustellen und zu benutzen, die diese Abfälle bis zu einer Partikelgrößezermahlen, die ein Sieb mit höchstens 25 Millimeter weiten Öffnungen passieren kann. Regel 4 verlangt das Zerkleinern oder Zermahlen von Lebensmittelabfällen, wenn diese Abfälle in einem Gebiet zwischen drei und zwölf Seemeilen vom nächstgelegenen Land entfernt eingeleitet werden sollen. Obwohl nicht aufbereitete Lebensmittelabfälle über 12 Seemeilen hinaus eingebracht werden dürfen, wird empfohlen, dass Zerkleinerungsanlagen verwendet werden, da das Zerkleinern die Aufnahme in die Meeresumwelt beschleunigt. Da mit Kunststoff vermischte zermahlene Lebensmittelabfälle nicht ins Meer eingebracht werden können, müssen sämtliche Kunststoffe entfernt werden, bevor die Lebensmittelabfälle in eine Zerkleinerungs- oder Mahlanlage gegeben werden.

2.9.6 Befindet sich das Schiff innerhalb eines Sondergebiets, so schreibt Anlage V Regel 6 von MARPOL vor, dass alle Lebensmittelabfälle vor dem Einbringen ins Meer zerkleinert oder zermahlen werden müssen. Jedes Einbringen soll soweit durchführbar nicht weniger als 12 Seemeilen vom nächstgelegenen Land oder Schelfeis entfernt erfolgen.

2.10 Pressen

Tabelle 3 zeigt die Möglichkeiten für das Pressen verschiedener Müllarten.

Tabelle 3- Möolichkeiten für das Pressen von Müll, der auf Schiffen erzeugt wird

Müllbeispiele

Sonderbehandlung durch das Schiffspersonal vor dem Pressen

Eigenschaften im Zusammenhang mit dem Pressen

Umwandlungsgeschwindigkeit Beibehaltung der gepressten Form Dichte der gepressten Form Lagerraum an Bord
Metall-, Lebensmittel- und Getränkebehälter, kleine Holzstücke Keine Sehr schnell Fast 100% Hoch Gering
Zerkleinerte Kunststoffe, Hartpappe und Papierpappe Gering - Zerkleinerung des Materials zum Befüllen, geringe manuelle Arbeitskraft Schnell Fast 80 % Mittel Gering
Kleine Metallfässer 5, unzerkleinerte Frachtverackung, große Holzstücke Mäßig - längere manuelle Arbeitszeit erforderlich, um das Material zum Befüllen zu zerkleinern Langsam Fast 50 % Relativ gering Mäßig
Unzerkleinerte Kunststoffe Umfangreich - sehr lange Arbeitszeit erforderlich, um das Material zum Befüllen zu zerkleinern, gewöhnlich unpraktisch Sehr langsam Weniger als 10% Sehr gering Maximal
Sperrige Frachtbehälter aus Metall, dicke Metallgegenstände Unpraktisch für das Pressen an Bord, nicht durchführbar Nicht zutreffend Nicht zutreffend Nicht zutreffend Maximal

2.10.1 Der meiste Müll kann bis zu einem gewissen Umfang gepresst werden; die Ausnahmen sind unter anderem unzermahlene Kunststoffe, Hart- und Papierpappe, sperrige Frachtbehälter und dicke Metallgegenstände. Druckbehälter sollen nicht ohne die zu diesem Zweck entwickelten speziellen Geräte gepresst oder zerkleinert werden, da in Standardpressen eine Explosionsgefahr von ihnen ausgeht.

2.10.2 Durch Pressen wird die Müllmenge verringert. In den meisten Fällen entsteht in der Presse ein Materialblock, der die Lagerung von Müll an Bord und die Abgabe des Materials an eine Hafenanlage erleichtert. Es ist zu berücksichtigen, dass das gepresste Erzeugnis Quarantäne-, hygienischen, gesundheitlichen oder sonstigen Vorschriften im Hinblick auf die Hafenauffanganlege unterliegen kann, und es müssen bei den örtlichen Behörden Erkundigungen darüber eingezogen werden, ob zusätzliche Normen und Vorschriften außer den von der Organisation festgelegten zu beachten sind.

2.10.3 Pressen bieten mehrere Möglichkeiten, unter anderem das Desinfizieren, Desodorieren, einstellbare Verdichtungsgrade, das Einpacken in Kunststoff- oder Papierbeutel, das Einpacken in Pappkartons (mit oder ohne Kunststoff- oder Wachspapierauskleidung), Bündeln usw. Gepresste Materialien sind ordnungsgemäß zu lagern. Während Metall- und Kunststoffbündel nass werden können, sollen Papier- und Pappbündel trocken gelagert werden.

2.10.4 Werden vor dem Pressen Mahlanlagen verwendet, so kann der Verdichtungsgrad erhöht und der Lagerraum verringert werden. Ausgehend von der Art und der Menge des zu pressenden Materials ist die geeignete Presse sorgfältig zu ermitteln, da nicht bei allen Pressen das Zermahlen erforderlich ist. Beim Pressen handelt es sich lediglich um einen Schritt innerhalb des Behandlungskonzepts für feste Abfälle und der Schiffseigentünnertbetreiber soll sicherstellen, dass alle Phasen der Müllbehandlung im Mülibehandlungsplan beschrieben werden. Verpackungen mit Bindemitteln sollen sorgfältig behandelt und gelagert werden, um zu verhindern, dass diese unabsichtlich in die Meeresumwelt gelangen.

2.10.5 Die Presse soll in einer Abteilung mit ausreichendem Platz zur Bedienung und Wartung des Geräts und zur Lagerung des zu verarbeitenden Mülls aufgestellt werden. Die Abteilung soll sich neben den Bereichen für die Lebensmittelverarbeitung und -lagerung befinden. Soweit dies nicht bereits vorgeschrieben ist, wird empfohlen, dass dieser Raum über ein Frischwasserspülsystem, Stille, Decksabflüsse, ausreichende Belüftung und über fest eingebaute manuelle oder automatische Feuerlöschsysteme verfügen soll.

2.10.6 Die Organisation soll über die Entwicklung und Benutzung bordseitiger Pressen unterrichtet werden, um diese Informationen an interessierte Gruppen weiterzugeben.

2.11 Verbrennung

2.11.1 Asche und Schlacke aus bordseitigen Verbrennungsanlagen sollen als Betriebsabfall gelten und daher als Müll, der nicht ins Meer eingebracht werden darf.

2.11.2 Verbrennungen, die in einer bordseitigen Verbrennungsanlage vorgenommen werden, können die Notwendigkeit zur Lagerung von Müll an Bord des Schiffes beträchtlich verringern. Bordseitige Verbrennungsanlagen sollen gemäß der IMO-Normspezifikation für bordseitige Verbrennungsanlagen entworfen, gebaut, bedient und unterhalten werden (Fußnote 3). Die Anlage VI von MARPOL schreibt vor, dass bordseitige Verbrennungsanlagen, die nach dem 1. Januar 2000 eingebaut wurden, eine Typgenehmigung haben und bestimmte Luftverschmutzungskriterien erfüllen müssen. Verbrennungsanlagen sollen nur dazu benutzt werden, Materialen zu verbrennen, die vom Hersteller der Verbrennungsanlage angegeben werden.

2.11.3 Im Allgemeinen sollen keine bordseitigen Verbrennungen vorgenommen werden, wenn sich das Schiff im Hafen oder an einem Offshore Umschlagplatz befindet. In einigen Häfen können innerstaatliche Gesetze gelten, die zusätzliche Beschränkungen für Emissionen in die Luft festlegen, insbesondere in der Nähe bevölkerungsreicher Gebiete. Für die Benutzung einer bordseitigen Verbrennungsanlage kann die Genehmigung der betreffenden Hafenbehörde erforderlich sein.

2.11.4 Tabelle 4 zeigt Möglichkeiten für die Verbrennung von Müll auf und enthält Angaben für die besondere Behandlung durch das Schiffspersonal, die Brennbarkeit, Mengenreduzierung, Reststoffe, Abgase und den Lagerraum an Bord. Die meisten Müllarten lassen sich gut verbrennen, mit Ausnahme von Metall und Glas.

Tabelle 4 - Möglichkeiten für die Verbrennung von Müll, der auf Schiffen erzeugt wird

Müllbeispiele

Sonderbehandlung durch das Schiffspersonal 6 vor der Verbrennung

Verbrennungsmerkmale

Lagerraum an Bord

Brennbarkeit Mengenreduzierung Rückstand * Abgas
Papierverpackung, Lebensmittel- und Getränkebehälter Gering - leicht in den Einfülltrichter zu füllen Hoch Über 95 % Aschepulver Möglicherweise rauchartig und nicht gefährlich Gering
Pappe und Papierpappe Gering - Zerkleinerung des Materials zum Befüllen, geringe manuelle Arbeitskraft Hoch Über 95 % Aschepulver Möglicherweise rauchartig und nicht gefährlich Gering
Kunststoffverpackung, Lebensmittel- und Getränkebehälter usw. Gering - leicht in den Einfülltrichter zu füllen Hoch Über 95 % Aschepulver Möglicherweise rauchartig und je nach Bauart der Verbrennungsanlage nicht gefährlich Gering
Kunststoffbeschichtung, Netzgewebe, Seile und Schüttgut Mäßig - manuelle Arbeitszeit für die Zerkleinerung Hoch Über 95 % Aschepulver Möglicherweise rauchartig und je nach Bauart der Verbrennungsanlage nicht gefährlich Gering
Gummischläuche und Schüttgutteile Hoch - manuelle Arbeitszeit für die Zerkleinerung Hoch Über 95 % Aschepulver Möglicherweise rauchartig und je nach Bauart der Verbrennungsanlage nicht gefährlich Gering
Metallbehälter für Lebensmittel- und Getränke usw. Gering - leicht in den Einfülltrichter zu füllen Gering Weniger als 10 % Schlacke Möglicherweise rauchartig und nicht gefährlich Mäßig
Metallfracht, sperrige Behälter, dicke Metallgegenstände Hoch - manuelle Arbeitszeit für die Zerkleinerung(nicht leicht verbrennbar) Sehr gering Weniger als 5 % Große Metallsplitter und Schlacke Möglicherweise rauchartig und nicht gefährlich Maximal
Glasbehälter für Lebensmittel- und Getränke usw. Gering - leicht in den Einfülltrichter zu füllen Gering Weniger als 10 % Schlacke Möglicherweise rauchartig und nicht gefährlich Mäßig
Holz, Frachtbehälter und große Holzabfälle Mäßig - manuelle Arbeitszeit für die Zerkleinerung Hoch Über 95 % Aschepulver Möglicherweise rauchartig und nicht gefährlich Gering

2.11.5 Einige der Nachteile von Verbrennungsanlagen können die mögliche Gefährlichkeit von Asche oder Dampf, während des Betriebs anfallender Schmutz und umfangreiche Arbeiten zum Befüllen, Anheizen oder zur Beseitigung der Asche umfassen. Manche Verbrennungsanlagen sind möglicherweise nicht in der Lage, die in einigen Häfen geltenden oder von Flaggen- und Küstenstaaten erlassenen Vorschriften in Bezug auf die Luftverschmutzung zu erfüllen, wenn diese Angelegenheiten der Hoheitsgewalt dieser Staaten unterliegen. Einige der genannten Nachteile können durch automatische Ausrüstungen für das Befüllen und Anheizen beseitigt werden, wobei allerdings die zusätzliche Ausrüstung für automatische Funktionen mehr Aufbaufläche in Anspruch nehmen wird.

2.11.6 Die Verbrennung von Müll mit einem hohen Kunststoffanteil erfordert sehr spezielle Einstellungen der Verbrennungsanlage wie zum Beispiel eine höhere Sauerstoffzufuhr und höhere Temperaturen (850° bis 1.200° C). Werden diese besonderen Bedingungen nicht erfüllt, so können je nach Kunststoffart und Verbrennungsbedingungen giftige Gase im Abgasstrom erzeugt werden, einschließlich verdampfter Salz- (HCI) und Blausäure (HCN). Diese und andere Zwischenprodukte der Verbrennung von kunststoffhaltigem Müll sind giftig für den Menschen und die Meeresfauna und -flora.

2.11.7 Die bordseitige Müllverbrennung kann die Müllmenge, die in einigen Ländern Quarantänevorschriften unterliegt, verringern. Asche aus Verbrennungsanlagen kann allerdings immer noch lokalen Quarantäne- sowie Hygiene- und Gesundheitsvorschriften unterliegen. Örtlichen Behörden sollen Informationen bezüglich der Vorschriften einholen, die zusätzlich zu MARPOL gelten. So können zum Beispiel höhere Temperaturen und eine vollständigere Verbrennung erforderlich sein, um Organismen, die eine Gefahr darstellen, wirksam zu zerstören.

2.11.8 Die Organisation soll über die Entwicklung und die Vorteile der Benutzung der bordseitigen Verbrennungsanlagen unterrichtet werden, um diese Informationen an interessierte Kreise weiterzugeben.

2.12 Behandlung von Tierkörpern

2.12.1 Nur geeignete und gesunde Tiere sollen zum Zwecke der Verladung als Fracht übergeben und gemäß den internationalen Normen für die Beförderung von Tieren auf See 7 behandelt werden. Vom Kapitän des Schiffes wird erwartet, dass er die Verantwortung für betriebliche Angelegenheiten für das an Bord mitgeführte Vieh, für die Gesundheit und das Wohlergehen der Tiere und die Bedingungen für die Kontrolle und Meldung der Tiersterblichkeit an Bord trägt.

2.12.2 Bei Schiffen, die lebende Tiere als Fracht befördern, wird davon ausgegangen, dass Tiere während der Fahrt verenden. Diese Todesfälle erhöhen sich sukzessiv während der Reise und sind auf verschiedene Faktoren wie Alter und Tierart, die Anlagen an Bord des Schiffes und die lokalen Klimaverhältnisse zurückzuführen. Die häufigsten Ursachen für solche Todesfälle sind Darmentzündungen, Futterverweigerung, Verletzung, Erschöpfung oder eine Krankheit, die vor der Verladung nicht erkennbar war. Die Sterblichkeitsraten sind im allgemeinen niedrig, und es handelt sich dabei um betriebliche Angelegenheiten, die als Teil der Ladungsmanagementpraktiken zu kontrollieren sind. Diese Todesfälle gelten als Vorkommnisse während des normalen Schiffsbetriebs und die Körper müssen ständig oder in regelmäßigen Abständen entsorgt werden; sie unterliegen daher den Vorschriften der Anlage V.

2.12.3 Es werden Kontrollen in regelmäßigen Abständen (bei Tag und bei Nacht) als Teil der üblichen Verfahren zur Behandlung von Tieren an Bord von Schiffen empfohlen, um die Gesundheit und das Wohlergehen der Tiere sicherzustellen. Es wird empfohlen, dass diese Kontrollen die tägliche Meldung seitens des Schiffes über die Zahl der Tiere, die verendet sind oder eingeschläfert wurden, beinhaltet.

2.12.4 Treten Todesfälle an Bord auf, so sollen die Körper aus den Pferchen entfernt und für die ordnungsgemäße Entsorgung begutachtet werden. Die Möglichkeiten für die ordnungsgemäße Entsorgung der Tierkörper gemäß Anlage V sind üblicherweise das Einbringen ins Meer oder die Abgabe an eine Auffanganlage. In den Fällen, in denen das Schiff über einen angemessenen Lagerbereich an Bord verfügt, kann eine beschränkte Anzahl behandelter Tierkörper für kurze Zeit für das spätere Einbringen ins Meer oder die Abgabe an Auffanganlagen gelagert werden. Jede Lagerung an Bord soll die Vorschriften für die Gesundheit und Sicherheit am Arbeitsplatz berücksichtigen.

2.12.5 Anlage V Regel 4 Absatz 1.4 von MARPOL gestattet das Einbringen von Tierkörpern, die während des normalen Betriebs des Schiffes verendet sind, ins Meer, aber nur dann, wenn sich das Schiff auf seinem Kurs, außerhalb eines Sondergebiets und soweit wie möglich vom nächstgelegenen Land entfernt befindet; dabei sind die von der Organisation ausgearbeiteten Richtlinien zu berücksichtigen. Zur Einhaltung der Anlage V Regel 4 Absatz 1.4 von MARPOL wird empfohlen, dass das Einbringen ins Meer mehr als 100 Seemeilen vom nächstgelegenen Land entfernt und in der größtmöglichen Wassertiefe erfolgen soll.

2.12.6 Befindet sich das Schiff auf einer Reise, die oftmals nicht weiter als 100 Seemeilen vom nächstgelegenen Land entfernt durchgeführt wird, so kann das Zurückhalten von Tierkörpern an Bord bei hohen Temperaturen und hoher Luftfeuchtigkeit eine Bedrohung für die menschliche Gesundheit und Sicherheit oder für die restlichen lebenden Tiere darstellen. Unter diesen Umständen kann es möglich sein, dass Tierkörper nicht gemäß diesen Richtlinien entsorgt werden können. Wenn der Kapitän eines Schiffes unter solchen Umständen feststellt, dass eine derartige Bedrohung der Gesundheit und Sicherheit vorliegt, wird empfohlen, das Einbringen ins Meer mehr als 12 Seemeilen vom nächstgelegenen Land entfernt vorzunehmen. Erfolgt das Einbringen von Tierkörpern auf See unter diesen Umständen, so soll der Eintrag im Mülltagebuch über die Position des Schiffes auch einen Hinweis auf diese Umstände enthalten.

2.12.7 Tierkörper sollen vor dem Einbringen ins Meer zerteilt oder in anderer Form behandelt werden. Die Verfahren für die Behandlung von Tierkörpern sollen die Gesundheit und Sicherheit der Besatzung und anderer lebender Tiere, die als Fracht befördert werden, berücksichtigen. Die Behandlung soll das Sinken oder das Auseinanderfallen des Tierkörpers beim Einbringen ins Meer erleichtern.

2.12.8 Die Behandlung eines Tierkörpers umfasst:

2.12.9 Für jeden Tierkörper, der verbrannt, ins Meer eingebracht oder an eine Auffanganlage abgegeben wird, ist ein Eintrag ins Mülltagebuch vorzunehmen. Der Eintrag soll das Datum, die Tageszeit, die Schiffsposition und Angaben zur Tierart (z.B. Schaf, Rind, Ziege), die Kategorie "H" und die Anzahl der eingebrachten Tierkörper enthalten. Erfolgt die Abgabe an eine Auffanganlage, so ist der von dieser Anlage erhaltene Beleg dem Mülltagebuch hinzuzufügen.

2.12.10 Nach Beendigung einer Reise muss der Kapitän des Schiffes dem Flaggenstaat und dem Staat, dessen Hafen Ausgangspunkt der Reise war, eine Abschrift der Seiten des Mülltagebuchs, die die Einträge über das Einbringen von Tierkörpern ins Meer enthalten, sowie weitere erbetene Informationen vorlegen.

2.12.11 Die Regierungen werden aufgefordert, die Aufzeichnungen über das Einbringen von Tierkörpern sowie sonstige einschlägigen informationen auszuwerten, um für künftige Uberprüfungen der Richtlinien und Regeln der Anlage V Informationen und Unterstützung zu liefern.

Höhere Sterblichkeltsrate als die, die beim üblichen Betrieb eines Schiffes auftritt

2.12.12 Körper von Tieren, die über die beim üblichen Betrieb eines Schiffes auftretende Rate verenden, gelten nicht als "Müll" nach Anlage V und fallen nicht unter diese Richtlinien. Um diese Situationen zu bewältigen, sollen die Kapitäne Verbindung mit dem Flaggenstaat des Schiffes und gegebenenfalls mit dem (den) Hafen- bzw. Küstenstaat(en)

aufnehmen, um Informationen über die jeweiligen Rechtssysteme und -vorschriften einzuholen und ebenfalls die einschlägigen IMO-Richtlinien und Rundschreiben heranziehen. Insbesondere sollen sich die Kapitäne auf die "Leitlinien für die Behandlung von verdorbener oder beschädigter Ladung" beziehen, die von der gemeinsamen Arbeitsgruppe Londoner Übereinkommen-Londoner Protokoli/MEPC erarbeitet wurden.

2.12.13 "Höhere Sterblichkeitsrate als die, die beim üblichen Betrieb eines Schiffes auftritt" bezieht sich auf die Sterblichkeitsrate bei Tieren, die die in Absatz 2.12.2 genannte Rate übersteigt. Während hiermit eine Anzahl von Tieren gemeint sein kann, die zur gleichen Zeit oder innerhalb kurzer Zeit verenden, ist die Zahl der Todesfälle, die die beim üblichen Betrieb eines Schiffes auftretende Rate übersteigt, abhängig von den Tierarten und der Gesamtzahl und/oder den Arten, die insgesamt in der jeweiligen Fracht befördert werden.

2.12.14 Folgende Umstände können unter anderem zu einer Sterblichkeitsrate führen, die die Rate, die beim üblichen Betrieb des Schiffes auftritt, übersteigt:

2.12.15 Die oben aufgeführten Anweisungen sowie die im LC-LP/MEPC-Rundschreiben enthaltenen Leitlinien zur Behandlung von verdorbener oder beschädigter Ladung treten nicht an die Stelle möglicher strengerer Vorschriften, die ein Hafenstaat, ein Flaggenstaat oder das Ausfuhrland einem Schiff für die Behandlung von lebenden Tieren als Fracht auferlegt.

2.13 Einbringen von Fischen, die als Fracht befördert werden

2.13.1 Fische, einschließlich Schalentiere, die an Bord als Fracht befördert werden und während der Reise verendet sind oder eingeschläfert wurden, sollen, soweit durchführbar, in der in Abschnitt 2.12 dieser Richtlinien beschriebenen Art und Weise behandelt werden. Die Regierungen können zusätzliche Maßnahmen zur Verringerung der Gefahr der Ausbreitung parasitärer oder pathogenetischer Organismen prüfen.

3 Behandlung von Ladungsrückständen von Schüttladungen In fester Form

3.1 Die Begriffsbestimmung von Müll im Sinne der Anlage V Regel 1 Absatz 9 beinhaltet Ladungsrückstände; diese können gemäß Regel 4 Absatz 1.3 und Regel 6 Absatz 1.2 eingebracht werden. Allerdings soll Ladungsmaterial, das im Bilgenwasser von Laderäumen enthalten ist, nicht als Ladungsrückstand behandelt werden, wenn das Ladungsmaterial nicht schädlich für die Meeresumwelt ist, und das Bilgenwasser aus einem beladenen Laderaum durch das fest eingebaute Bilgenleitungssystem des Schiffes eingeleitet wird.

3.2 Ladungsrückstände gelten als schädlich für die Meeresumwelt und unterliegen Regel 4 Absatz 1.3 und Regel 6 Absatz 1.2.1 der revidierten Anlage V von MARPOL, wenn es sich dabei um Ladungsrückstände von Schüttladungen in fester Form handelt, die gemäß den Kriterien des Global Harmonisierten Systems zur Klassifizierung und Kennzeichnung von Chemikalien der Vereinten Nationen (UN GHS) eingestuft sind und folgende Parameter1 erfüllen:

  1. Akute Gewässer-Toxizität Kategorie 1 und/oder
  2. Chronische Gewässer-Toxizität Kategorie 1 oder 2 und/oder
  3. Karzinogenität Kategorie 1a oder 1B in Verbindung mit den Eigenschaften nicht schnell abbaubar und hoch bioakkumulierbar und/ oder
  4. Mutagenität2 Kategorie 1a oder 1B in Verbindung mit den Eigenschaften nicht schnell abbaubar und hoch bioakkumulierbar und/ oder
  5. Reproduktoxizität2 Kategorie 1a oder 1B in Verbindung mit den Eigenschaften nicht schnell abbaubar und hoch bioakkumulierbar und/oder
  6. Spezifische Zielorgan-Toxizität2 (wiederholte Exposition) Kategorie 1 in Verbindung mit den Eigenschaften nicht schnell abbaubar und hoch bioakkumulierbar und/oder
  7. Schüttladungen in fester Form, die aus synthetischen Polymeren, Gummi, Kunststoffen oder Pellets aus Kunststoffrohstoffen bestehen (dies umfasst Werkstoffe, die zerkleinert, gemahlen, gehackt oder aufgeweicht wurden oder ähnliche Werkstoffe).
    ____
    Anmerkungen:
    1) Die Kriterien beruhen auf dem UN GHS, vierte überarbeitete Ausgabe (2011). Bei bestimmten Erzeugnissen (z.B. Metalle und anorganische Metallverbindungen) sind die in den Anlagen 9 und 10 des UN GHS enthaltenen Anweisungen unerlässlich für die sachgerechte Auslegung der Kriterien und der Einstufung und sind zu befolgen.
    2) Erzeugnisse, die aufgrund von Karzinogenität, Mutagenität und Reproduktoxizität oder aufgrund der Spezifischen Zielorgan-Toxizität (wiederholte Exposition) wegen oraler und dermaler Gefahren oder ohne Angabe der Übertragungswege in den Gefahrenhinweisen eingestuft werden.

3.3 Ladungsrückstände, die schädlich für die Meeresumwelt sind, können eine besondere Handhabung erfordern, die gewöhnlich nicht von den Auffanganiagen geboten wird. Häfen und Umschlagplätze, die solche Ladungen empfangen, sollen geeignete Auffanganlagen für alle entsprechenden Ladungsrückstände haben, auch für solche, die im Waschwasser enthalten sind.

3.4 Schüttladungen in fester Form sollen vom Versender eingestuft werden mit der Angabe, ob sie schädlich für die Meeresumwelt sind. Diese Angaben sollen in den nach Abschnitt 4.2 des IMSBC-Code erforderlichen Informationen enthalten sein.

3.5 Häfen, Umschlagplätze und Schiffsbetreiber sollen die Verfahren zur Be- und Entladung von Fracht sowie die Handhabung an Bord 8 prüfen, um die Erzeugung von Ladungsrückständen zu verringern. Ladungsrückstände entstehen durch Ineffizienz bei der Be- und Entladung sowie der Handhabung an Bord. Folgende Möglichkeiten zur Verringerung dieser Art von Müll sollen unter anderem geprüft werden:

  1. sicherstellen, dass die Schiffe zur Beförderung der beabsichtigten Ladung geeignet sind und ebenfalls geeignet sind, diese Ladung unter Anwendung herkömmlicher Entlademethoden zu entladen;
  2. die Ladung so zweckmäßig wie möglich entladen, unter Beachtung aller angemessenen Sicherheitsvorkehrungen, um Verletzungen oder die Beschädigung des Schiffes und der Ausrüstung zu verhindern und um Ladungsrückstände zu vermeiden oder zu verringern;
  3. das Verschütten der Ladung während des Umladens durch sorgfältige bordseitige und hafenseitige Überwachung der Umladeverfahren zu verringern. Dies soll wirksame Maßnahmen beinhalten, um die unverzügliche Kommunikation zwischen dem jeweiligen Schiff und dem Personal an Land während des Umladens zu ermöglichen und, falls durchführbar, auch die Umschließung der Förderanlagen wie zum Beispiel Förderbänder. Da Stoffe üblicherweise in Häfen verschüttet werden, soll nach dem Be- und Entladevorgang unverzüglich alles gereinigt werden, wobei diese Stoffe als Ladung zu behandeln und im dafür vorgesehenen Frachtraum oder irrt Lagerbereich für entladene Fracht abgeliefert werden.

3.6 Wenn der Kapitän aufgrund der Angaben der jeweils zuständigen Hafenbehörden feststellt, dass weder im Abgangs- noch im Bestimmungshafen, wenn beide im gleichen Sondergebiet liegen, keine geeigneten Auffanganlagen 9 zur Verfügung stehen, gilt die Bedingung der Regel 6 Absatz 1.2.3 als erfüllt.

3.7 Anlage V Regel 6 Absatz 1.2 von MARPOL gilt auch, wenn es sich beim "Abgangshafen" und dem "nächsten Bestimmungshafen" um den gleichen Hafen handelt. Um in dieser Situation Waschwasser aus den Laderäumen einzuleiten, muss sich das Schiff auf seinem Kurs befinden und das Einleiten muss mindestens 12 Meilen vom nächstgelegenen Land entfernt erfolgen.

4 Schulung, Ausbildung und Information

4.1 Diese Richtlinien sollen sich an Regierungen, Schiffseigentümer, Schiffsbetreiber, Schlffsbesatzungen, Frachteigentümer, Betreiber von Hafenauffanganlagen und Anlagenhersteller als Verursacher von Meeresverschmutzung durch Müll richten. Dementsprechend sollen die Regierungen Schulungen, Ausbildungen und öffentliche Informationsprogramme für alle Schifffahrtstreibenden in ihrer Hoheitsgewalt erarbeiten und durchführen, die so gestaltet und angeboten werden, dass sie diesen Teil der Allgemeinheit ansprechen.

4.2 Die Regierungen können Informationen in Bezug auf die Einhaltung, Nicht-Einhaltung und Informationen über Gerichtsverfahren wegen Verstößen gegen die Regeln der Anlage V über die Organisationen austauschen und fortschreiben. Die Regierungen werden aufgefordert, der Organisation Folgendes zur Verfügung zu stellen:

  1. technische Angaben über bordseitige Methoden zur Behandlung von Müll wie zum Beispiel die Verringerung, Rückgewinnung, Wiederverwertung, Wiederverwendung, das Verbrennen, Pressen, Trennen, Sortier- und Hygienesysteme, Verpackungs- und Bevorratungsmethoden;
  2. Schulungsmaterial, das erarbeitet wurde, um die Einhaltung der Anlage V zu verbessern. Dies umfasst Druckerzeugnisse (Aushänge, Poster, Broschüren usw.), Fotos, DVDs, Audio- und Videokassetten, Filme sowie Übersichten von Schulungsprogrammen, Seminaren und offizielle Lehrpläne;
  3. Angaben und Meldungen über die Art und den Umfang des Mülls aus dem Schifffahrtsbereich, der entlang den Stränden und in den Küstengewässern unter ihrer jeweiligen Hoheitsgewalt aufgefunden wird. Zur Bewertung der Wirksamkeit der Anlage V sollen diese Untersuchungen Einzelheiten in Bezug auf die Menge, die Verteilung, Quellen und Auswirkungen von Müll aus der Schifffahrt liefern.

4.3 Die Regierungen werden aufgefordert, ihre Prüfungen für die Erteilung von Befähigungszeugnissen in der Seeschifffahrt und die Anforderungen gegebenenfalls um die Kenntnis der Pflichten, die von den nationalen und internationalen Gesetzen in Bezug auf die Überwachung der Meeresverschmutzung durch Müll vorgeschrieben werden, zu erweitern.

4.4 Die nach Regel 10 Absatz 1 verlangten Aushänge sollen eine zusammenfassende Erklärung enthalten, die das Verbot und die Beschränkungen des Einbringens oder Einleitens von Schiffsmüll gemäß der Anlage V von MARPOL darlegt sowie die möglichen Strafen für das Nichtbefolgen. Die Regierungen werden aufgefordert, geeignete Aushänge zur Verwendung auf jedem Schiff ihres Registers mit einer Länge von mehr als 12 m über alles und auf festen und schwimmenden Plattformen zu erarbeiten. (Musteraushänge, die sich auf die Schiffsbesatzung und den bordseitigen Betrieb, auf feste oder schwimmende Plattformen und Schiffe, die im Umkreis von 500 m von solchen Plattformen entfernt verkehren, sowie Fahrgäste beziehen, sind in den Abbildungen 1, 2 und 3 dargestellt.)

4.4.1 Die Erklärung soll auf einem Aushang von mindestens 12,5 cm x 20 cm erfolgen, der aus einem dauerhaften Werkstoff besteht und an auffälliger und gut sichtbarer Stelle angebracht ist. Die Aushänge sollen ersetzt werden, sobald die Lesbarkeit der Erklärung durch Beschädigung oder Abnutzung beeinträchtigt ist.

4.4.2 Die Aushänge sollen ebenfalls an gut sichtbarer Stelle, dort, wo die Besatzung lebt und arbeitet, angebracht werden, sowie in den Bereichen, in denen Behälter für das Sammeln von Müll aufgestellt sind. Bei diesen Stellen handelt es sich gegebenenfalls um Küchen, Schiffsmessen, Offiziersmesse, Brücke, Hauptdeck sowie sonstige Bereiche auf dem Schiff. Die Aushänge sollen in Sichthöhe angebracht und in der Arbeitssprache der Besatzung abgefasst sein. Schiffe, die im internationalen Verkehr betrieben werden, verfügen gemäß Anlage V Regel 10 Absatz 1.2 von MARPOL ebenfalls über Aushänge in englischer, französischer oder spanischer Sprache.

4.4.3 Befördert das Schiff Fahrgäste, so sind die Aushänge an auffälliger Stelle, dort wo die Fahrgäste untergebracht sind und zusammenkommen, anzubringen. Hierzu zählen Kabinen und sämtliche Decksflächen, die den Fahrgästen für die Freizeitgestaltung zur Verfügung stehen.

4.5 Die Regierungen sollen sicherstellen, dass angemessene Ausbildungs- und Schulungsmaßnahmen hinsichtlich MARPOL in den Schulungsprogrammen für die Erteilung von Befähigungszeugnissen (STCW und STCW-F) enthalten sind.

4.6 Die Regierungen werden aufgefordert, Marineakademien und technische Institute in ihrem Hoheitsbereich zu beauftragen, Lehrpläne zu entwickeln oder so zu erweitem, dass sie die rechtlichen Pflichten und die den Seeleuten zur Verfügung stehenden technischen Möglichkeiten zur Behandlung von bordseitigem Müll beinhalten. Diese Lehrpläne sollen auch Informationen über ökologische Auswirkungen von Müll enthalten. Nachstehend werden Themen aufgelistet, die zur Aufnahme in den Lehrplan vorgeschlagen werden:

  1. Müll in der Meeresumwelt, Quellen, Methoden zur Verhinderung der Abgabe von Müll an die Umwelt und Auswirkungen auf die Umwelt;
  2. nationale und internationale Gesetze über die bordseitige Müllbehandlung oder mit Auswirkungen darauf;
  3. Überlegungen in Bezug auf Gesundheit und Hygiene im Zusammenhang mit der Lagerung, der Handhabung und dem Umladen von bordseitigem Müll;
  4. derzeitige Technologie für die bord- und landseitige 10 Aufbereitung von Schiffsmüll;
  5. Möglichkeiten der Bevorratung, Werkstoffe und Verfahren zur Verringerung der Erzeugung von Müll an Bord von Schiffen.

4.7 Berufsverbände und -vereine von Schiffsoffizieren, Ingenieuren, Schiffsmaschinenbauingenieuren, Schiffseigentümern und Bereederern sowie Seeleuten werden aufgefordert, dafür zu sorgen, dass ihre Mitglieder zum Umgang mit schiffseigenem Müll in der Lage sind.

4.8 Die Betreiber von Schiffen und Auffanganlagen sollen ausführliche Schulungsprogramme für das Personal erstellen, das die Aufnahme- oder Aufbereitungsanlage von Schiffsmüll bedient und unterhält. Es wird vorgeschlagen, dass das Programm Informationen darüber enthält, was Müll darstellt sowie über die geltenden Vorschriften zu dessen Handhabung und Entsorgung. Diese Schulungen sollen gegebenenfalls jährlich überprüft und aktualisiert werden.

4.9 Allgemeine öffentliche Informationsprogramme werden benötigt, um nicht berufsmäßigen Seeleuten und sonstigen mit der Gesundheit und Stabilität der Meeresumwelt befassten Personen Informationen über die Auswirkungen von Müll im Meer zu vermitteln. Die Regierungen und die beteiligten kommerziellen Organisationen werden aufgefordert, das Archiv der Organisation zu benutzen und gegebenenfalls Mittel und Material auszutauschen, um interne und externe Öffentlichkeitsprogramme in die Wege zu leiten.

4.9.1 Diese Informationen werden unter anderem verbreitet über Rundfunk und Fernsehen, Artikel in Zeitschriften und Fachzeitschriften, durch freiwillige öffentliche Projekte wie zum Beispiel "sauberer Strand"-Aktionstage und "Strandadoptions"-Programme, öffentliche Erklärungen hoher Regierungsvertreter, Poster, Broschüren, soziale Netzwerke, Konferenzen und Symposien, kooperative Forschung und Entwicklung, freiwillige Kennzeichnung der Erzeugnisse und Lehrmaterial für öffentliche Schulen.

4.9.2 Die Zielgruppe umfasst Sportsegler und -angler, die Betreiber von Häfen und Umschlagplätzen, Küstengemeinden, das Schiffsausrüstungsgewerbe, Schiffsbauer, das Müllbehandlungsgewerbe, die Hersteller und Verarbeiter von Kunststoffen, Handelsverbände, Ausbilder und Regierungen.

4.9.3 Es wird empfohlen, dass die Themen dieser Programme unter anderem die einschlägigen innerstaatlichen und internationalen Gesetze, die Möglichkeiten der Müllbehandlung auf See und bei der Rückkehr an Land, die bekannten Quellen und Arten von Müll, die Auswirkungen von Kunststoff auf die Tier- und Pflanzenwelt des Meeres und den Schiffsbetrieb, die Auswirkungen der Ansammlung von Müll in den Weltmeeren auf den Tourismus an der Küste, derzeitige Maßnahmen der Regierungen, zwischenstaatlichen Organisationen, Nichtregierungsorganlsationen sowie die Quellen weiterer Informationen umfassen sollen.

5 Hafenauffanganlagen für Müll

5.1 Die Methoden zur Beurteilung der Eignung einer Auffanganlage sollen von der Anzahl der Schiffe und den Schiffstypen ausgehen, die den Hafen anlaufen, den Vorschriften für die Müllbehandlung für jeden Schiffstyp sowie der Größe und dem Standort eines Hafens. Besonderes Augenmerk soll ebenfalls auf die Berechnung der Müllmengen, einschließlich des wiederverwertbaren Materials von Schiffen, die nicht gemäß den Bestimmungen der Anlage V ins Meer eingebracht oder eingeleitet werden, gelegt werden.

5.2 14 Es ist zu beachten, dass aufgrund unterschiedlicher Verfahren bei der Aufnahme in den Häfen und zusätzlicher Behandlungsverfahren in manchen Häfen, es für die Abgabe an die Hafenauffanganlagen erforderlich sein kann, an Bord folgende Trennung vorzunehmen:

  1. Lebensmittelabfälle (z.B. Erzeugnisse tierischer Herkunft und tierische Nebenprodukte aufgrund der Gefahr von Tierkrankheiten);
  2. Speiseöl (z.B. Erzeugnisse tierischer Herkunft und tierische Nebenprodukte aufgrund der Gefahr von Tierkrankheiten);
  3. Kunststoffe;
  4. Haushaltsabfälle, Betriebsabfälle sowie wiederverwertbare oder wiederverwendbare Materialien;
  5. Sondermüll wie klinischer Abfall, veraltete pyrotechnische Teile und Begasungsrückstände;
  6. Tierabfälle, einschließlich benutztes Streu von der Beförderung lebender Tiere (aufgrund der Krankheitsgefahr), jedoch mit Ausnahme der Ableitungen aus den Räumen, in denen sich lebende Tiere aufhalten;
  7. Ladungsrückstände;
  8. Elektronikschrott, wie zum Beispiel elektronische Karten, Geräte, Instrumente und Ausrüstung, Computer, Druckerpatronen usw.

5.3 Die Betreiber von Schiffen, Häfen und Umschlagplätzen sollen Folgendes bei der Ermittlung der Müllmengen und -arten pro Schiff beachten:

  1. üblicherweise anfallende Müllarten;
  2. Schiffstyp und -bauart;
  3. Einsatzroute des Schiffs;
  4. Anzahl der an Bord befindlichen Personen;
  5. Dauer der Reise;
  6. Aufenthaltszeit in Gebieten, in denen das Einbringen oder Einleiten ins Meer verboten oder eingeschränkt ist;
  7. Aufenthaltszeit im Hafen.

5.4 Bei der Beurteilung der Eignung von Aufnahmeanlagen sollen die Regierungen ebenfalls die technischen Herausforderungen in Verbindung mit der Wiederverwertung, Behandlung und der Entsorgung des von Schiffen abgegebenen Mülls berücksichtigen. Im Rahmen ihrer nationalen Programme sollen die Regierungen verantwortungsvolle Maßnahmen zur Beachtung der Normen zur Müllbehandlung treffen. Dabei sollen auch einschlägige internationale Normen berücksichtigt werden.

5.4.1 Die Art und Leistungsfähigkeit der Ausrüstung für die Behandlung und endgültige Entsorgung von Müll ist ein wichtiger Faktor bei der Feststellung der Eignung einer Auffanganlage. Dieser Faktor stellt nicht nur einen Maßstab für die Zeit dar, die erforderlich ist, um den Prozess abzuschließen, sondern ist auch das beste Mittel, um dafür Sorge zu tragen, dass der Müll letztendlich umweltgerecht entsorgt wird.

5.4.2 Die Regierungen sollen weiterhin die Schaffung von Auffanganlagen in den Häfen ihrer jeweiligen Länder untersuchen. Die Regierungen sollen diese Untersuchungen in enger Zusammenarbeit mit den Hafenbehörden und anderen örtlichen Behörden, die für die Müllbehandlung zuständig sind, durchführen. Diese Untersuchungen sollen Informationen, wie zum Beispiel ein Verzeichnis über die in allen Häfen verfügbaren Müllauffanganlagen, die Müllarten, die dort entsorgt werden können und die Leistungsfähigkeit der Anlage sowie jegliche Sonderverfahren für ihre Benutzung enthalten. Die Regierungen sollen Angaben über die Verfügbarkeit von Hafenanlagen an GISIS übermitteln.

5.4.3 Bei der Auswahl der Art von Auffanganlage, die für einen bestimmten Hafen am besten geeignet ist, sind mehrere verfügbare Alternativen zu berücksichtigen. In dieser Hinsicht können schwimmende Anlagen für das Sammeln von Müll, wie zum Beispiel Leichter oder Schiffe mit Eigenantrieb, an einem bestimmten Standort als wirksamer angesehen werden als Anlagen an Land.

5.5 Diese Richtlinien sollen den Regierungen Anreize dafür geben, moderne Müllauffanganlagen zu entwickeln und weiterhin an der Verbesserung ihrer Müllbehandlungsverfahren zu arbeiten. Informationen über Entwicklungen in diesem Bereich sollen an die Organisation weitergeleitet werden.

5.6 Die Regierungen werden ermuntert, Politiken und Praktiken zu entwickeln, die die Verringerung, Verwendung und Wiederverwertung von schiffseigenem Müll erleichtern. Die Entwicklung von Hafenauffanganlagen und den dazugehörigen Anleitungen, die für den Umgang mit getrenntem Schiffsmüll nützlich sind, sollen die Schiffe dabei unterstützen, den Müll an Bord zu trennen,

6 Verbesserte Einhaltung der Anlage V von MARPOL

6.1 Angesichts der Tatsache, dass die unmittelbare Durchsetzung der Regeln der Anlage V insbesondere auf See schwer zu erreichen ist, werden de Regierungen aufgefordert, nicht nur restriktive Maßnahmen oder Strafmaßnahmen in Übereinstimmung mit dem internationalen Recht in Erwägung zu ziehen, sondern auch jegliche Fehlanreize zu beseitigen und für positive Anreize und Initiativen zu sorgen, um die wirksamere Einhaltung zu erleichtern, sowie Maßnahmen auf freiwilliger Basis innerhalb der Regulierungsgemeinschaft bei der Erarbeitung von Programmen und innerstaatlichen Gesetzen zur Einhaltung der Anlage V zu entwickeln.

6.2 Erleichterung der Einhaltung und Durchsetzung

6.2.1 Die Schiffe sollen ihren Flaggenstaat über Häfen in ausländischen Staaten, die Vertragsparteien zu Anlage V sind und nicht über geeignete Hafenauffanganlag en für Müll verfügen, in Kenntnis setzen. Auf dieser Grundlage können die verantwortlichen Regierungen über mögliche Probleme informiert und die Aufmerksamkeit der Organisation auf mögliche Fragen in Bezug auf die Einhaltung der Regeln gelenkt werden. MEPC.1/Circ.671 enthält ein ausreichendes Meldeformular zusammen mit den Verfahren zur Vorlage und Behandlung dieser Meldungen.

6.2.2 Die Regierungen sollen eine Strategie entwickeln, um die Hafenauffangenlagen unter ihrer Hoheitsgewalt zu bewerten oder zu prüfen. Die Organisation bietet in dieser Hinsicht ausführliche Orientierungshilfen. Zumindest werden regelmäßige Besichtigungen der Auffanganlagen empfohlen, und die Einrichtung eines Dokumentationssystems (z.B. amtliche Urkunden oder Zeugnisse) soll in Erwägung gezogen werden, woraus hervorgeht, dass geeignete Anlagen zur Aufnahme von Schiffsmüll vorhanden sind.

6.2.2.1 Die Regierungen werden ermuntert, die Eignung und Leistungsfähigkeit vorhandener Hafenauffanganlagen für Fanggerät zu verbessern.

6.2.3 Die Regierungen sollen entsprechende Stellen für die Durchsetzung und die Erleichterung der Einhaltung der Regeln benennen und für rechtliche Befugnisse, angemessene Ausbildung, Finanzierung und Ausrüstung sorgen, um die Ziele gemäß den Regeln der Anlage V in ihren Verantwortungsbereich aufzunehmen. In den Fällen, in denen Zoll- oder Agrarbeamte für die Abnahme und Kontrolle von Müll verantwortlich sind, sollen die Regierungen sicherstellen, dass die Kontrollen erleichtert werden.

6.2.4 Die Regierungen sollen die Anwendung von Meldesystemen für die Müllbehandlung prüfen. Diese Meldesysteme können wertvolle Daten zur Bewertung und Überwachung der Auswirkungen von Müllregeln und der Müllbehandlung liefern und über einen Zeitraum hinweg Entwicklungstendenzen ermitteln. Ein Meldesystem könnte auf den in den Mülltagebüchern (gegebenenfalls) oder im Schiffstagebuch enthaltenen Angaben beruhen. Daneben könnten Voranmeldeformulare und Müllannahmebelege Eingabedaten in das Müllmeldesystem liefern.

6.2.5 Ein Meldesystem für die Müllbehandlung kann auch die Meldung über das Einbringen oder Einleiten von Müll beinhalten. Besonderes Augenmerk soll auf Meldungen über das Einbringen oder Einleiten von Müll in Sondergebieten, die Abgabe an Hafenauffanganlagen und das Einbringen oder Einleiten von Müll ins Meer gelegt werden. Die Meldungen sollen das Datum, die Zeit, den Ort nach Längen- und Breitengrad oder den Namen des Hafens, die Müllart und die geschätzte Menge des eingebrachten oder eingeleiteten Mülls enthalten. Es soll insbesondere darauf geachtet werden, Folgendes zu melden:

  1. den Verlust von Fanggerät;
  2. das Einbringen oder Einleiten von Ladungsrückständen;
  3. das Einbringen oder Einleiten innerhalb von Sondergebieten;
  4. die Abgabe an Hafenauffanganlagen;
  5. das Einbringen oder Einleiten ins Meer in den begrenzten Fällen, in denen dies zulässig ist.

6.2.6 Es können auch von den Hafenauffanganlagen ausgegebene Unterlagen oder Belege (z.B. IMO Standardmuster) zur Aufrechterhaltung eines Meldesystems für die Müllbehandlung verwendet werden.

6.3 Anreizsysteme für die Einhaltung

6.3.1 Die Ausweitung von Hafenauffanganlagen zur Abfertigung von Schiffen ohne unangemessene Verzögerung oder Unannehmlichkeiten kann den Einsatz von Investitionsmitteln seitens der Betreiber von Häfen oder Umschlagplätzen sowie seitens der Müllbehandlungsunternehmen, die diese Häfen bedienen, erfordern. Die Regierungen werden aufgefordert, Mittel und Wege im Rahmen ihrer Befugnisse zu prüfen, um diese Auswirkungen zu vermindern, was auch dazu beiträgt, dass der in Häfen abgegebene Müll tatsächlich entgegengenommen und ordnungsgemäß entsorgt wird, wobei die Kosten angemessen sein oder keine Sondergebühren von einzelnen Schiffen erhoben werden sollen. Diese Mittel und Wege können unter anderem beinhalten:

  1. steuerliche Anreize;
  2. Anleihegarantien;
  3. vorrangige Behandlung öffentlicher Schiffe;
  4. Sondermittel zur Unterstützung bei problematischen Bedingungen wie zum Beispiel abgelegene Häfen ohne Müllbehandlungssysteme an Land, wo der Schiffmüll abgegeben werden kann;
  5. Förderung;
  6. Sondermittel, um einen Beitrag zu den Kosten für ein Subventionsprogramm für verloren gegangenes, zurückgelassenes oder weggeworfenes Fanggerät oder sonstigen langlebigen Müll zu leisten. Das Programm würde Personen, die solches Fanggerät oder sonstigen langlebigen Müll, der nicht von ihnen stammt, aus den Meeresgewässern unter staatlicher Hoheitsgewalt zurückholen, entsprechend entlohnen.

6.3.2 Die verminderte Mitnahme von Verpackungen an Bord und der Einbau von bordseitigen Ausrüstungen zur Müllbehandlung und -aufbereitung würde die Einhaltung der Anlage V erleichtern und die Belastung der Hafenauffanganlagen zur Aufbereitung von Müll im Hinblick auf dessen Entsorgung vermindern. Die Regierungen könnten daher Maßnahmen prüfen, um die Verringerung der Verpackungen und den Einbau bestimmter Ausrüstungstypen zur Müllbehandlung an Bord von Schiffen, die unter ihrer Flagge fahren, zu fördern. So könnten zum Beispiel Programme, die die Kosten für die Schiffseigentümer zum Erwerb und Einbau solcher Ausrüstungen senken, sowie Vorschriften zum Einbau von Pressen, Verbrennungs- und Zerkleinerungsanlagen beim Bau neuer Schiffe sehr hilfreich sein.

6.3.3 Die Regierungen werden aufgefordert, die wirtschaftlichen Auswirkungen innerstaatlicher Regelungen zur Sicherstellung der Einhaltung der Anlage V zu prüfen. Angesichts großer Unterschiede beim Schiffsbetrieb und ebenfalls bei der Konfiguration sollen die innerstaatlichen Regelungen so gefasst sein, dass sie Schiffen den größtmöglichen Handlungsspielraum zur Einhaltung der Anlage V gewähren. Allerdings muss jeglicher Handlungsspielraum im Einklang mit Anlage V stehen und soll die Durchführung und die Einhaltung der Anlage V erleichtem.

6.3.4 Die Regierungen werden aufgefordert, die Erforschung und Entwicklung von Technologien, die die Einhaltung der Regeln der Anlage V durch Schiffe und Häfen erleichtern, zu unterstützen. Diese Forschungen sollen sich konzentrieren auf:

  1. die Verringerung der Verpackung;
  2. bordseitige Systeme zur Müllbehandlung;
  3. Neuerungen bei der Bevorratung von Schiffen zur Verringerung der Müllerzeugung;
  4. Be- und Entlade- sowie Reinigungstechniken zur Verringerung von Staumaterialien, des Verschüttens von Stoffen und von Ladungsrückständen;
  5. neue Bauentwürfe für Schiffe, um die Müllbehandlung und das Umladen zu erleichtern und Rückstände von Ladung in den Schiffsladeräumen zu verringern;
  6. entsprechende Gestaltung der Kais und Anlegeplätze, um die Müllbehandlung und das Umladen zu erleichtern.

6.3.5 Die Regierungen werden aufgefordert, innerhalb der Organisation zur Entwicklung von Hafenauffangsystemen, die das Umladen von Müll für internationale Schiffe erleichtern, zusammenzuarbeiten.

6.4 Freiwillige Maßnahmen

6.4.1 Die Regierungen werden aufgefordert, die Betreiber von Schiffen und die Organisationen der Seeleute bei der Erarbeitung von Entschließungen, Satzungen und sonstigen internen Mechanismen zu unterstützen, die der Einhaltung der Regeln der Anlage V förderlich sein können. Diese Gruppen umfassen unter anderem:

  1. Gewerkschaften der Seeleute und Offiziere;
  2. Schiffseigentümerverbände, Versicherer, Klassifizierungsgesellschaften;
  3. Lotsenverbände;
  4. Fischerorganisationen.

6.4.2 Die Regierungen werden aufgefordert, wo immer dies möglich ist, bei der Entwicklung von Mechanismen zur Förderung der Einhaltung der Anlage V durch Hafenbehörden, Betreiber von Umschlagplätzen, Stauer, Hafenarbeiter und den landseitigen Behörden, die für die Müllbehandlung zuständig sind, Hilfe und Unterstützung zu leisten.

Musteraushang für die Besatzung und den bordseitigen Betrieb

Soweit nichts anderes bestimmt ist, ist das Einbringen oder Einleiten sämtlicher Arten von Müll ins Meer verboten.

Das MARPOL-Übereinkommen und innerstaatliche Gesetze verbieten das bordseitige Einbringen oder Einleiten der meisten Müllarten. Lediglich folgende Müllarten können unter den genannten Bedingungen eingebracht oder eingeleitet werden.

Außerhalb der nach der Anlage V von MARPOL festgelegten Sondergebiete:

Schiffe, die Sonderfrachten wie lebende Tiere oder Schüttladungen in fester Form befördern, sollen in allen Seegebieten Anlage V und die dazugehörigen Richtlinien zur Durchführung der Anlage V zu Rate ziehen.

Das Einbringen.oder Einleiten jeder Art von Müll ist in das Mülltagebuch einzutragen.

Verstöße gegen diese Vorschriften können geahndet werden.

Musteraushang für feste oder schwimmende Plattformen und Schiffe, die im Umkreis von 500 m von solchen Plattformen entfernt verkehren

Soweit nichts anderes bestimmt ist, ist das Einbringen oder Einleiten sämtlicher Arten von Müll ins Meer verboten.

Das MARPOL-Übereinkommen und das innerstaatliche Recht verbieten das Einbringen oder Einleiten aller Arten von Müll von festen und schwimmenden Plattformen ins Meer sowie von allen Schiffen, die sich neben oder im Umkreis von 500 m von diesen Plattformen entfernt befinden.

Ausnahme: Zerkleinerte oder zermahlene Lebensmittelabfälle können von festen oder schwimmenden Plattformen, die mehr als 12 Meilen vom nächstgelegenen Land entfernt sind, eingebracht werden, sowie von allen anderen Schiffen, die sich neben oder im Umkreis von 500 m von solchen Plattformen entfernt befinden. Zerkleinerte oder zermahlene Lebensmittelabfälle müssen ein Sieb passieren können, dessen Öffnungen nicht größer als 25 Millimeter sind.

Das Einbringen oder Einleiten jeder Art vom Müll ist in das Mülltagebuch einzutragen.

Verstöße gegen diese Vorschriften können geahndet werden.

Musteraushang zur Information der Fahrgäste

Soweit nichts anderes bestimmt ist, ist das Einbringen oder Einleiten sämtlicher Arten von Müll ins Meer verboten.

Das MARPOL-Übereinkommen und innerstaatliche Gesetze verbieten im Allgemeinen das bordseitige Einbringen oder Einleiten der meisten Müllarten ins Meer.

Verstöße gegen diese Vorschriften können geahndet werden.

Sämtlicher Müll ist an Bord zu behalten und in die vorgesehenen Behälter zu werfen. (VkBl. 2012, S. 795)

_____
1) Umfassendes Handbuch über Hafenauffanganlagen, Ausgabe 1999; MEPC.83(44), Richtlinien zur Sicherstellung ausreichender Hafenauffanganlagen; und MEPC.1/Circ.671, 20. Juli 2009, Leitfaden zu bewährten Verfahrensweisen für Betreiber und Nutzer von Hafenauffanganlagen.

2) Nach Anlage V Regel 10 MARPOL 73/78 sind Müllbehandlungspläne auf bestimmten Schiffen vorgeschrieben.

3) Es wird auf die Entschließung MEPC. 76(40) "Normspezifikation für bordseitige Verbrennungsanlagen", geändert durch Entschließung MEPC.93(45) verwiesen.

4) Es kann ebenfalls auf andere technische Leitlinien wie ISO/CD21070 Schiffe und Meerestechniken - Meeresumweltschutz - Behandlung und Handhabung schiffseigener Abfälle verwiesen werden.

5) Kleine und große Fässer können mit dem geeigneten Gerät sehr leicht gepresst werden - eine große Anzahl dieser Geräte wurde für abgelegene Standorte konstruiert und sie sind daher klein und leicht zu bedienen und liefern ausgezeichnete Ergebnisse. Es ist zu beachten, dass das Pressen von Fässern aufgrund von Platzmangel auf kleineren (Fischerei-)Schiffen möglicherweise auf größere Schiffe beschränkt ist.

6) Jeder, der die bordseitige Verbrennungsanlage bedient, soll entsprechend ausgebildet und mit der Benutzung der Anlage und den Müllarten, die dort vernichtet werden können, vertraut sein.

7) Die Weltorganisation für Tiergesundheit (OIE) hat die "Richtlinien für den Transport von Tieren auf dem Seeweg" als Teil des Gesundheitskodex für Landtiere (2010) ausgearbeitet.

8) Es wird auf den Internationalen Code für die Beförderung von Schüttgut über See und den Nachtrag der Ausgabe von 2009 ( IMSBC-Code) verwiesen.

9) IMO-Rundschreiben MEPC.1/Circ.469/Rev.1, Revidiertes Konsolidiertes Format für die Meldung angeblich nicht ausreichender Hafenauffanganlagen.

10) Es kann auch auf andere technische Leitlinien verwiesen werden, wie zum Beispiel ISO/CD 16304 Schiffe und Meerestechnologie - Meeresumweltschutz - Anordnung und Management der Abfallannahme- und Entsorgungsanlage.

Entschließung MEPC.219(63)

Am 15. Juli 2011 hat der Ausschuss für den Schutz der Meeresumwelt (MEPC) der Internationalen Seeschifffahrts-Organisation mit der Entschließung MEPC. 201(62) eine Revision der Anlage V des MARPOL-Übereinkommens (Regeln zur Verhütung der Verschmutzung durch Schiffsmüll) beschlossen. Die Änderungen der Anlage V werden zeitgleich mit ihrem internationalen Inkrafttreten am 1. Januar 2013 national mit der Zweiundzwanzigsten Verordnung über Änderungen Internationaler Vorschriften über den Umweltschutz im Seeverkehr in Kraft gesetzt.

Als Anleitung für Regierungen, Schiffseigentümer, Schiffsbetreiber, Schiffsbesatzungen, Frachteigentümer, Betreiber von Hafenauffanganlagen und Gerätehersteller hat MEPC am 2. März 2012 die "Richtlinien von 2012 für die Durchführung der Anlage V" beschlossen (Entschließung MEPC.219(63)). Sie ersetzen die "Revidierten Richtlinien für die Durchführung der Anlage V von MARPOL" (Entschließung MEPC.59(33), in der mit Entschließung MEPC.92(45) geänderten Fassung) und werden veröffentlicht.

ENDE

umwelt-online - Demo-Version


(Stand: 03.02.2020)

Alle vollständigen Texte in der aktuellen Fassung im Jahresabonnement
Nutzungsgebühr: ab 105.- € netto

(derzeit ca. 7200 Titel s.Übersicht - keine Unterteilung in Fachbereiche)

Preise & Bestellung

Die Zugangskennung wird kurzfristig übermittelt

? Fragen ?
Abonnentenzugang/Volltextversion