Für einen individuellen Ausdruck passen Sie bitte die
Einstellungen in der Druckvorschau Ihres Browsers an.
Regelwerk, Abfall, LAGA

LAGa M31 a - Anforderungen an die Entsorgung von Elektro- und Elektronikaltgeräten
Umsetzung des Elektro- und Elektronikgerätegesetzes

Mitteilung der Bund/Länder-Arbeitsgemeinschaft Abfall

Fassung vom 23. Januar 2017
(LAGa - Bund/Länder-Arbeitsgemeinschaft Abfall,aufgehoben)



Archivdatei 2004 2009 Zur aktuellen Fassung =>

(Diese LAGa ersetzt die Nummer 1 bis 7 der LAGa M31)

siehe auch: Vollzugshinweise der Bund-/Länder-Arbeitsgemeinschaft Abfall zur Umsetzung der Rücknahmepflicht nach § 17 ElektroG

Fachspezifisches Abkürzungsverzeichnis

0:1-Rücknahme Rücknahme ohne Kauf eines Neugerätes
1:1-Rücknahme Rücknahme bei Neukauf eines gleichartigen Gerätes
AbfVerbrG Abfallverbringungsgesetz
ADR Europäisches Übereinkommen über die internationale Beförderung gefährlicher Güter auf der Straße
AHK Abholkoordination
ArbSchG Arbeitsschutzgesetz
AVV Abfallverzeichnisverordnung
B2B Business to Business
B2C Business to Consumer
BAM Bundesanstalt für Materialforschung und -prüfung
Batterie Zusammenfassende Bezeichnung von nicht wiederaufladbaren Primärzellen (Batterien im eigentlichen Sinn) und wiederaufladbaren Sekundärzellen (eigentlich: "Akkumulatoren")
BattG Batteriegesetz
BGBl Bundesgesetzblatt
BImSchG Bundes-Immissionsschutzgesetz
BImSchV Verordnung zur Durchführung des BImSchG
CCFL Leuchtstoffröhre (Cold Cathode Fluorescent Lamp)
CdTe-Module Dünnschicht-Solarzellen (Cadmiumtellurid-Module)
CRT Kathodenstrahlröhre (cathode ray tube)
EAG Elektro- und Elektronikaltgeräte (kurz: Altgeräte)
ear stiftung elektro-altgeräte register
EBA Erstbehandlungsanlage
EBa SW EBA, die eine Schadstoffentfrachtung und Wertstoffseparierung durchführt
EBa VzW EBA, die eine Vorbereitung zur Wiederverwendung durchführt
EfbV Entsorgungsfachbetriebeverordnung
ElektroG Elektro- und Elektronikgerätegesetz
GDW Genossenschaft der Werkstätten
GEL Gasentladungslampen
GefStoffV Gefahrstoffverordnung
Hg Quecksilber
HHKG Haushaltskleingeräte
ITK Informations- und Telekommunikationsgeräte
KrWG Kreislaufwirtschaftsgesetz
LAGA Bund/Länder-Arbeitsgemeinschaft Abfall
Li Lithium
NachwV Nachweisverordnung
NSH Nachtspeicherheizgeräte
örE öffentlich-rechtliche Entsorgungsträger
PV-Module Photovoltaik-Module
RSEB Richtlinien zur Durchführung der Gefahrgutverordnung.
SG Sammelgruppe
StrlSchV Strahlenschutzverordnung
SV Sondervorschrift im ADR
SW Schadstoffentfrachtung und Wertstoffseparierung
TRGS Technische Regeln für Gefahrstoffe
UE Geräte der Unterhaltungselektronik
VVA Verordnung (EG) Nr. 1013/2006 des EP und des Rates vom 14. Juni 2006 über die Verbringung von Abfällen
VzW Vorbereitung zur Wiederverwendung
WEEE-Richtlinie Richtlinie 2012/19/EU des Europäischen Parlaments und des Rates vom 04. Juli 2012 über Elektro- und Elektronik-Altgeräte.
WHG Wasserhaushaltsgesetz
WSH Wertstoff- oder Recyclinghof
ZA-NTS Zusatzabkommen zum NATO-Truppenstatut

Vorwort

Die nationale Gesetzgebung im Bereich der Elektro- und Elektronikaltgeräte-Entsorgung wird durch das europäische Abfallrecht geprägt. Am 04. Juli 2012 wurde eine Neufassung der Elektro- und Elektronik-Altgeräte-Richtlinie - die Richtlinie 2012/19/EU des Europäischen Parlaments und des Rates über Elektro- und Elektronikaltgeräte ( WEEE-Richtlinie) - verabschiedet. Ziel der Richtlinie ist es, die schädlichen Auswirkungen der Entstehung und Bewirtschaftung von Elektro- und Elektronikaltgeräten (EAG) zu vermeiden oder zu verringern, die Gesamtauswirkungen der Ressourcennutzung zu reduzieren und die Effizienz der Ressourcennutzung zu steigern. Mit der Verabschiedung der Neufassung des Gesetzes über das Inverkehrbringen, die Rücknahme und die umweltverträgliche Entsorgung von Elektro- und Elektronikgeräten (Elektro- und Elektronikgerätegesetz ElektroG 1 vom 20.10.2015 erfolgt die Umsetzung der WEEE-Richtlinie in deutsches Recht.

Neben der Umsetzung der EU-rechtlichen Vorgaben soll mit den Regelungen des neuen ElektroG mehr Rechtsklarheit für die betroffenen Akteure, eine Vereinfachung und Stärkung des Vollzugs sowie eine größere Transparenz des Entsorgungsgeschehens erreicht werden.

Das ElektroG gilt wie das sonstige Abfallrecht vollumfänglich auch für die Abfälle aus militärischen Liegenschaften. Dies ergibt sich aus den Regelungen des Zusatzabkommens zum NATO-Truppenstatut (ZA-NTS) und des Unterzeichnungsprotokolls zum Zusatzabkommen, die in deutsches Recht transformiert wurden.

Die vorliegende LAGA-Mitteilung dient der Konkretisierung und Erläuterung der gesetzlichen Regelungen mit dem Ziel eines bundesweit einheitlichen Vollzugs. Sie wendet sich an Vollzugsbehörden, Hersteller, deren Bevollmächtigte, Vertreiber von Elektro- und Elektronikgeräten, die Betreiber von Sammel- und Rücknahmestellen für EAG sowie die Betreiber von Anlagen für die Lagerung und Behandlung der EAG und darüber hinaus an Abfallerzeuger, Abfallbesitzer, Abfallbeförderer, Abfallmakler, Abfallverwerter, Gutachter und Sachverständige.

1 Einführung

1.1 Allgemeine Anforderungen an die Entsorgung von EAG

Das ElektroG legt konkrete Pflichten für die Hersteller der Produkte, den Handel, die Kommunen, die Besitzer von EAG sowie die Entsorger fest. Die Hersteller sind im Rahmen der ihnen übertragenen Produktverantwortung für die Rücknahme der EAG verantwortlich. Dies beinhaltet insbesondere die Organisation der Abholung der EAG bei kommunalen Übergabestellen und ihre ordnungsgemäße Entsorgung. Die öffentlich-rechtlichen Entsorgungsträger (örE) hingegen sind für die Einrichtung und den Betrieb der Sammelstellen zuständig. Die Besitzerinnen und Besitzer sind nach dem ElektroG verpflichtet, ihre EAG einer vom Siedlungsabfall getrennten Erfassung zuzuführen. Aber auch Besitzer von EAG, die nicht aus privaten Haushalten stammen, sondern den sonstigen Herkunftsbereichen zuzuordnen sind (z.B. größere Gewerbebetriebe) sind zur Entsorgung ihrer EAG nach den Vorgaben des ElektroG verpflichtet. Für neuere EAG aus diesen Herkunftsbereichen müssen Hersteller grundsätzlich eine zumutbare Rücknahmemöglichkeit anbieten.

Wesentliche Änderungen des ElektroG sind:

Gemäß Beschluss der LAGa vom 09./10.09.2002 gilt für alle EAG sowohl aus privaten Haushalten als auch sonstigen Herkunftsbereichen, dass diese als gefährliche Abfälle nach der AVV einzustufen sind, wenn keine Schadstoffentnahme stattgefunden hat und/oder das Vorhandensein gefährlicher Bauteile nicht ausgeschlossen werden kann.

1.2 Allgemeine Anforderungen an die Erfassung von EAG

Nach § 12 ElektroG sind zur Erfassung von Altgeräten aus privaten Haushalten nur örE, Vertreiber und Hersteller oder im Fall einer Bevollmächtigung nach § 8 ElektroG deren Bevollmächtigte berechtigt. Erfassungsberechtigte haben zudem gemäß § 43 i.V.m. § 12 Satz 2 ElektroG die Möglichkeit, Dritte mit der Sammlung oder Rücknahme zu beauftragen.

Nach § 19 ElektroG erfolgt die Rücknahme von Altgeräten anderer Nutzer als privater Haushalte und von Altgeräten, die in Beschaffenheit und Menge nicht mit den üblicherweise in privaten Haushaltungen anfallenden Mengen vergleichbar sind, durch den Hersteller, soweit keine abweichenden Vereinbarungen getroffen wurden. Historische Altgeräte von anderen Besitzern als privaten Haushalten oder historische Altgeräte, die in Beschaffenheit und Mengen nicht mit den üblicherweise in privaten Haushalten anfallenden Altgeräten vergleichbar sind, müssen bei zertifizierten Erstbehandlungsanlagen abgegeben werden.

Unter Altgeräten aus privaten Haushalten werden gemäß § 3 Nummer 5 ElektroG Altgeräte verstanden, die in privaten Haushaltungen im Sinne des § 3 Absatz 1 Satz 1 des KrWG anfallen sowie Altgeräte aus sonstigen Herkunftsbereichen, soweit die Beschaffenheit und die Menge dieser Geräte der haushaltsüblichen Beschaffenheit und Menge vergleichbar ist. Hierunter fallen sogenannte Dual-Use-Geräte, sofern sie die genannten Bedingungen erfüllen. Dual-Use-Geräte sind Elektro- und Elektronikgeräte, die sowohl in privaten Haushalten als auch gewerblich genutzt werden können. Zu den EAG aus privaten Haushalten können insofern auch Altgeräte aus Gewerbebetrieben, Büros, Schulen, Behörden und Gaststätten zählen (Beispiele: Computer und andere IT-Geräte, Kaffeemaschinen und andere Küchengeräte, Werkzeuge). Dies gilt ausweislich der Begründung des ElektroG zu § 3 Nummer 5 auch für private Haushalte, die den durch Photovoltaikanlagen erzeugten Strom in das öffentliche Netz einspeisen und damit zu Gewerbetreibenden werden. Weitere Beispiele sind Nachtspeicherheizgeräte (NSH) sowie Photovoltaikmodule aus privaten Haushalten, auch wenn sie durch einen Gewerbebetrieb abgebaut wurden. Photovoltaikmodule aus einem Solarpark oder NSH aus Sanierungen von Wohnungsbaugesellschaften gehören dagegen auf Grund ihrer Menge zu Altgeräten anderer Nutzer als privater Haushalte und fallen unter die Regelungen des § 19 ElektroG.

Wie viele Geräte als haushaltsübliche Menge zu betrachten sind, wird in Kapitel 4.1 näher konkretisiert.

Altgeräte aus privaten Haushalten können nach dem ElektroG auf folgende Weise erfasst werden:

Nicht zulässig ist die Erfassung von Altgeräten aus privaten Haushalten durch Betriebe der privaten Entsorgungswirtschaft sowie sogenannte gewerbliche Sammlungen im Sinne von § 17 Absatz 2 KrWG, wenn kein Auftrag des örE, eines Vertreibers, eines Herstellers bzw. dessen Bevollmächtigten vorliegt.

Altgeräte anderer Nutzer als privater Haushalte können nach dem ElektroG zurückgegeben werden, bei

Eine Abgabe dieser EAG von entsorgungspflichtigen Besitzern an die öffentlich-rechtlichen Entsorgungsträger ist nicht zulässig, um eine Vermischung der Erfassungsmengen der unterschiedlichen Herkunftsbereiche zu verhindern und hierdurch auch eine größere Transparenz hinsichtlich der Mengenströme erreichen zu können.

Bei der Beauftragung von Dritten (z.B. Sozialbetrieben) ist gemäß § 43 ElektroG der § 22 Satz 2 und 3 des KrWG anzuwenden. Demnach bleibt auch bei einer Beauftragung eines Dritten die Verantwortlichkeit für die Erfüllung der Verpflichtung beim Auftraggeber. Der beauftragte Dritte muss über die erforderliche Zuverlässigkeit verfügen. Zuverlässig ist der Entsorgungspartner, wenn er tatsächlich und rechtlich im Stande ist, den ihm übertragenen Auftrag zu erfüllen. Der Auftraggeber sollte den Beauftragten vorab sorgfältig überprüfen und sich über dessen Zuverlässigkeit vergewissern (z.B. Nachweis der notwendigen Genehmigungen und Zertifizierungen, vgl. Kapitel 7).

1.3 Allgemeine Anforderungen an die Entsorgung von Gerätebatterien 2 aus EAG

EAG enthalten häufig Batterien. Diese sind den EAG zu entnehmen und einer Entsorgung gemäß BattG zuzuführen.

Die Hersteller und Importeure von Gerätebatterien sind nach § 6 BattG verpflichtet, ein Gemeinsames Rücknahmesystem für Geräte-Altbatterien (GRS Batterien) einzurichten und sich an diesem zu beteiligen. Sie können auch ein herstellereigenes Rücknahmesystem für Geräte-Altbatterien nach § 7 BattG betreiben.

Die Vertreiber, die Batterien oder mit Batterien versehene Geräte verkaufen, müssen die Altbatterien der Art, die der Vertreiber als Neubatterien in seinem Sortiment führt oder geführt hat, nach Gebrauch gemäß § 9 BattG wieder zurücknehmen. Die zurückgenommenen Altbatterien sind dem Gemeinsamen Rücknahmesystem oder einem herstellereigenen Rücknahmesystem zur Abholung bereitzustellen.

Zahlreiche Elektro- und Elektronikgeräte werden heute mit Hochenergiebatterien, vor allem mit Lithiumbatterien sowie leistungsstarken Nickel-Systembatterien, betrieben oder enthalten so genannte Stütz- oder Pufferbatterien (Knopfzellen gleicher Materialien), die der Versorgung von elektronischen Schaltungen zum Datenerhalt oder dem Weiterlauf von Echtzeituhren bei abgeschalteten Geräten oder Stromausfall dienen.

Die Lithiumbatterien können bei Beschädigung oder Kurzschluss eine Gefährdung von Menschen und Sachgütern darstellen. An die Rücknahme und Entsorgung von Lithiumbatterien sind deshalb besondere Anforderungen zu stellen. Zur Gewährleistung eines gesetzeskonformen Gefahrguttransports gemäß dem "Europäischen Übereinkommen über die internationale Beförderung gefährlicher Güter auf der Straße" ( ADR 3), sind besondere Vorkehrungen zur Minimierung des Brandrisikos beim Transport von Ausrüstungen (hier: EAG), die Lithiumbatterien enthalten, zu treffen. Weitere Ausführungen zu Geräte-Altbatterien aus EAG finden sich in Kapitel 6.

2 Sammlung von Altgeräten aus privaten Haushalten durch die öffentlich-rechtlichen Entsorgungsträger (örE)

2.1 Allgemeine Anforderungen an die Sammelstellen der örE

Gemäß § 13 Absatz 1 ElektroG sind die örE verpflichtet, Altgeräte aus privaten Haushalten ihres Gebietes zu sammeln. Die Pflicht zur Sammlung umfasst auch Altgeräte aus privaten Haushalten, die durch einen Vertreiber oder Gewerbetreibenden bei dem örE abgegeben werden, in dessen Gebiet der Vertreiber/Gewerbetreibende eine Niederlassung hat. Grundsätzlich ist somit der örE nicht verpflichtet, diese Altgeräte anzunehmen, wenn der Vertreiber/Gewerbetreibende keine Niederlassung im Gebiet des örE hat. Es kann jedoch in der Regel davon ausgegangen werden, dass der Gewerbetreibende im Auftrag eines privaten Haushaltes im Gebiet des örE handelt. Der örE hat diese Altgeräte (z.B. durch Fachfirma ausgebaute Nachtspeicherheizung oder Photovoltaikanlage) anzunehmen, wenn sie nachweislich aus einem privaten Haushalt seines Gebietes stammen. Dies kann durch den Gewerbetreibenden bspw. mit Hilfe des durch den Kunden unterschriebenen Lieferscheins o.ä. nachgewiesen werden.

Die Pflicht zur Sammlung umfasst auch Altgeräte aus sonstigen Herkunftsbereichen, soweit die Beschaffenheit und die Menge dieser Geräte mit der Beschaffenheit und Menge von üblicherweise in privaten Haushaltungen anfallenden Geräten vergleichbar ist. Hinsichtlich der Menge kann hier die Anzahl der EAG je Geräteart herangezogen werden, mit der üblicherweise in einem Haushalt zu rechnen ist. Auf der Grundlage von Erfahrungswerten der Kommunen - unter anderem mit Entrümpelungen und Wohnungsauflösungen - können als Richtwerte für die jeweils als haushaltsüblich zu bezeichnende Menge beispielsweise: fünf Bildschirmgeräte, acht Haushaltsgroßgeräte, acht NSH sowie regionalabhängig 20 - 50 PV-Module herangezogen werden. Bei Anlieferung von Altgeräten aus privaten Haushalten durch beauftragte Dritte nach § 43 ElektroG, kann der örE einen Nachweis über die Beauftragung und Herkunft der Altgeräte verlangen (z.B. unterschriebene Beauftragung mit Adresse des Auftraggebers).

Bauteile, Unterbaugruppen und Verbrauchsmaterialien, die zu einem Elektro- oder Elektronikgerät gehören, fallen ebenfalls unter die Definition von Altgeräten nach § 3 Nummer 3 ElektroG, sofern sie zum Zeitpunkt des Eintritts der Abfalleigenschaft Teil des Altgeräts waren. Dementsprechend gilt die Pflicht zur Sammlung auch für unvollständige oder zerlegte Altgeräte oder deren Bauteile.

Die Pflicht zur Sammlung gilt für die von Vertreibern angelieferten Mengen auch dann, wenn diese in großen Mengen ("nicht haushaltsüblich") angeliefert werden (vgl. hierzu Kapitel 4.6). Bei Anlieferung von Altgeräten durch einen Vertreiber kann der örE einen Nachweis über die Tätigkeit als Vertreiber verlangen (z.B. Kopie der Gewerbeanmeldung oder ähnliches).

Zur Erfüllung ihrer Pflicht richten die örE Sammelstellen ein, an denen Altgeräte aus privaten Haushalten ihres Gebietes angeliefert werden können (Bringsystem). Die Sammlung kann ergänzt werden durch ein Holsystem, weitere Bringsysteme (z.B. über eine mobile Sammlung gefährlicher Abfälle ("Schadstoffmobil")) oder durch kombinierte Systeme (Hol- und Bringsystem). Sofern die örE ein Holsystem einrichten, bleibt dessen nähere Ausgestaltung den örE selbst überlassen. In jedem Fall ist sicherzustellen, dass die im Rahmen eines Holsystems gesammelten Altgeräte den jeweiligen Sammelgruppen zugeordnet werden, um die erforderliche Transparenz mit Blick auf die Mengenmitteilungen sicherzustellen (siehe hierzu Kapitel 8.3). Die Anzahl der Sammelstellen oder die Kombination mit Holsystemen ist unter Berücksichtigung der jeweiligen Bevölkerungsdichte, der örtlichen Gegebenheiten und der abfallwirtschaftlichen Ziele nach § 1 und § 10 Abs. 3 ElektroG festzulegen. Bei der Aufstellung von ADR-konformen Depotcontainern ist sicherzustellen, dass die in den ADR-konformen Depotcontainern gesammelten Altgeräte den Sammelgruppen nach § 14 Absatz 1 ElektroG zugeordnet werden können (siehe auch Kapitel 6). Nach § 13 Absatz 2 ElektroG können die örE an einzelnen Sammelstellen die Annahme auf bestimmte Sammelgruppen beschränken, wenn dies aus Platzgründen unter Berücksichtigung der sonstigen Abfall- und Wertstofferfassung im Einzelfall notwendig ist und die Erfassung aller Sammelgruppen im Entsorgungsgebiet des örE dennoch sichergestellt wird.

Bei Anlieferungen von mehr als 20 Geräten der Sammelgruppen 1, 2 und 6 nach § 14 Absatz 1 ElektroG sind gemäß § 13 Abs. 5 Satz 3 ElektroG Anlieferungszeitpunkt und -ort vorab mit dem örE abzustimmen. Der örE erhält dadurch die Möglichkeit, die praktischen Modalitäten der Anlieferung vorzubereiten. Das Recht der Vertreiber auf kostenlose Abgabe an der Sammelstelle bleibt jedoch unberührt.

Die örE sind verpflichtet, die erfassten Altgeräte in sechs Sammelgruppen gemäß § 14 Absatz 1 ElektroG zur Abholung durch die Hersteller bereitzustellen, dies erfolgt an sogenannten Übergabestellen. Diese können gemäß den örtlichen Gegebenheiten die Sammelstellen der örE sein oder ein zentraler Ort an dem der örE seine Sammelbehälter für die Abholung vorhält. Eine Ausnahme hiervon gilt dann, wenn sie die Entsorgungsverantwortung für Sammelgruppen gemäß § 14 Absatz 5 ElektroG übernehmen (Optierung). Auch im Rahmen der Optierung sind mit Blick auf die Art und Weise der Sammlung und die Entsorgung sowie die Anzeige- und Mitteilungspflichten die Vorgaben des ElektroG einzuhalten.

Gemäß § 25 Absatz 1 ElektroG hat jeder örE die von ihm und in seinem Auftrag in seinem Gebiet eingerichteten Sammel- und Übergabestellen der stiftung ear anzuzeigen (siehe Kapitel 8.2). Diese Anzeige hat unabhängig davon zu erfolgen, ob an einer Sammel- oder Übergabestelle Personal vorhanden ist oder nicht, d.h. auch jedes einzelne Erfassungsbehältnis (z.B. ADR-konforme Depotcontainer) ist anzuzeigen. Holsysteme sowie die Erfassung durch Schadstoffmobile sind nicht anzuzeigen. Die von den örE gegenüber der stiftung ear benannten Übergabestellen müssen mit herkömmlichen Abholfahrzeugen erreichbar sein.

2.2 Anforderungen an die Errichtung und den Betrieb der Sammel- und Übergabestellen der örE

Die Sammel- und Übergabestellen für EAG sind so zu errichten und zu betreiben, dass im Umgang mit Altgeräten eine Gefährdung der Beschäftigten, der Nutzer und der Schutzgüter Wasser, Boden und Luft ausgeschlossen ist. Dies resultiert aus dem allgemeinen Besorgnisgrundsatz nach § 6 des Wasserhaushaltsgesetzes ( WHG) und den Anforderungen nach § 5 bzw. § 22 des Bundes-Immissionsschutzgesetzes ( BImSchG) sowie in Anlehnung an die Anforderungen nach den Technischen Regeln für Gefahrstoffe ( TRGS) 520. Insbesondere sind Vorkehrungen zu treffen, um auslaufende Flüssigkeiten unverzüglich aufzufangen oder zu binden. Ferner ist darauf zu achten, dass die vorgesehenen Flächen oder Teilflächen zur Sammlung von EAG den Anforderungen nach Wasserrecht entsprechen.

Es wird darauf hingewiesen, dass in Abhängigkeit von den üblicherweise gesammelten Mengen und der Betriebsführung der Sammel- und Übergabestellen sich unterschiedliche Genehmigungsanforderungen an diese Einrichtungen ergeben können.

Für Sammelstellen und Übergabestellen ist eine Betriebsordnung zu erstellen, welche die maßgeblichen Vorschriften für die betriebliche Sicherheit und Ordnung enthält und den Ablauf sowie den Betrieb regelt. Die Betriebsordnung muss auch Regelungen für das Verhalten im Gefahrenfall enthalten und ist an einer gut sichtbaren und zentralen Stelle auszuhängen. Die zuständigen Verantwortungsebenen des Betriebes sind in der Betriebsordnung oder einer Betriebsanweisung darzustellen. Diese sind durch Fortschreibung auf einem aktuellen Stand zu halten.

Zum Nachweis des ordnungsgemäßen Betriebes sowie einer sach- und fachgerechten Durchführung der abfallwirtschaftlichen Tätigkeiten wird an den Sammel- und Übergabestellen ein Betriebstagebuch geführt. Dieses enthält für den Betrieb u.a. folgende Angaben:

Die Angaben können in digitaler Form abgelegt werden.

Hierüber hinausgehende Anforderungen an die Dokumentation, die sich im Fall der Optierung des örE aus den Anforderungen nach § 26 ElektroG (Mitteilungspflichten) ergeben, werden im Kapitel 8 dargestellt. Auf die Pflicht zur Führung eines Erzeugerregisters (vgl. Kapitel 9) wird hingewiesen.

Bei der Annahme von Altgeräten an Sammel- und Übergabestellen (außer an Depotcontainern) hat für die jeweilige Aufgabe geeignetes unterwiesenes Personal zugegen zu sein, das die Anforderungen des ElektroG an die Sammlung umsetzen kann. Demnach muss das Personal in der Lage sein, die EAG den jeweiligen Sammelgruppen zuzuordnen und eine ADR-konforme Beladung in die Behältnisse sicherzustellen. Das Personal soll erkennbare Beschädigungen der entgegengenommenen Altgeräte, die eine Gefährdung für Mensch oder Umwelt bewirken können, feststellen können. Zudem haben die Beschäftigten nach § 16 ArbSchG dem Arbeitgeber oder dem zuständigen Vorgesetzten jede von ihnen festgestellte unmittelbare erhebliche Gefahr für die Sicherheit und Gesundheit sowie jeden an den Schutzsystemen festgestellten Defekt unverzüglich zu melden. Die Unterweisung des Personals hat deshalb so zu erfolgen, dass den Anforderungen nach ElektroG, § 12 Absatz 1 Arbeitsschutzgesetz sowie § 14 Gefahrstoffverordnung Rechnung getragen wird. Darüber hinaus wird auf die Regel "Sicherheit und Gesundheitsschutz bei Tätigkeiten der Abfallwirtschaft, Teil 1 Sammlung und Transport von Abfall" der Deutschen Gesetzlichen Unfallversicherung verwiesen. Darin werden auch weiterführende Ausführungen zur Betriebsanweisung, zur Unterweisung des Personals und zu besonderen Bestimmungen für die Erfassung, Sammlung und den Transport von Abfällen getätigt.

2.3 Sammelgruppen

Sammelgruppen bis 14.08.2018

Um eine Vorbereitung zur Wiederverwendung zu ermöglichen, bzw. eine effiziente und ressourcenschonende Schadstoffentfrachtung und Wertstoffrückgewinnung zu ermöglichen, sind die zurückgegebenen EAG einer der sechs Sammelgruppen (SG) zuzuordnen:

SG 1: Haushaltsgroßgeräte, automatische Ausgabegeräte,
SG 2: Kühlgeräte, ölgefüllte Radiatoren,
SG 3: Bildschirme, Monitore und TV-Geräte,
SG 4: Lampen,
SG 5: Haushaltskleingeräte, Informations- und Telekommunikationsgeräte, Geräte der Unterhaltungselektronik, Leuchten und sonstige Beleuchtungskörper sowie Geräte für die Ausbreitung oder Steuerung von Licht, elektrische und elektronische Werkzeuge, Spielzeuge, Sport- und Freizeitgeräte, Medizinprodukte, Überwachungs- und Kontrollinstrumente,
SG 6: Photovoltaikmodule.

Um ihren besonderen Eigenschaften und den damit verbundenen notwendigen Sicherheitsvorkehrungen Rechnung zu tragen, sind in der SG 1 Nachtspeicherheizgeräte, die Asbest oder sechswertiges Chrom enthalten, und in der SG 5 batteriebetriebene Altgeräte getrennt von den anderen Altgeräten in einem eigenen Behältnis zu sammeln. Die örE melden nach § 14 Absatz 2 ElektroG der stiftung ear die zur Abholung bereitstehenden Behältnisse, wenn mindestens folgende Abholmengen erreicht sind:

Sammelgruppen ab 15.08.2018

Ab dem 15. August 2018 sind die EAG folgenden Sammelgruppen zuzuordnen:

SG 1: Wärmeüberträger,
SG 2: Bildschirme, Monitore und Geräte, die Bildschirme mit einer Oberfläche von mehr als 100 Quadratzentimetern enthalten,
SG 3: Lampen,
SG 4: Großgeräte (Geräte, bei denen mindestens eine der äußeren Abmessungen mehr als 50 Zentimeter beträgt),
SG 5: Kleingeräte und kleine Geräte der Informations- und Telekommunikationstechnik, (jeweils Geräte, bei denen keine der äußeren Abmessungen mehr als 50 Zentimeter beträgt),
SG 6: Photovoltaikmodule.

Die örE melden nach § 14 Absatz 2 ElektroG der stiftung ear die zur Abholung bereitstehenden Behältnisse, wenn mindestens folgende Abholmengen erreicht sind:

2.4 Annahme von EAG

Die Annahme von Altgeräten an den eingerichteten Sammelstellen ist für den Besitzer grundsätzlich kostenlos auszugestalten. Ein Entgelt kann von dem örE jedoch für Dienstleistungen verlangt werden, die er erbringt, wenn er z.B. EAG vom Besitzer abholt oder die EAG im Sinne des § 13 Absatz 5 Satz 1 ElektroG verunreinigt sind und dadurch ein erhöhter Aufwand betrieben werden muss, um eine Gefahr für die Gesundheit und Sicherheit von Menschen abzuwenden. Im Falle der kostenpflichtigen Annahme verunreinigter EAG trägt dann der örE nach § 20 KrWG die Entsorgungsverantwortung. Die EAG dürfen nicht gemeinsam mit den anderen EAG in einem Behältnis gesammelt werden.

Nach § 14 Absatz 2 ElektroG müssen EAG so gesammelt werden, dass ein Zerbrechen der Altgeräte möglichst vermieden wird ("bruchsichere Erfassung", Geräte nicht in Container einwerfen, kein Einbringen der EAG mittels Radlader o.ä., keine mechanische Verdichtung der Geräte im Behältnis). Eine Befüllung von oben ist bei großen Behältnissen nur insoweit zulässig, wie es notwendig ist, um ein weitgehend beladenes Behältnis so aufzufüllen, dass die im ElektroG vorgeschriebenen Mindestsammelmengen nach § 14 Absatz 3 erreicht werden. Die Befüllung hat in jedem Fall möglichst zerstörungsfrei zu erfolgen. Dabei ist zu beachten, dass gemäß § 10 Absatz 2 ElektroG die Erfassung so zu erfolgen hat, dass eine spätere Vorbereitung zur Wiederverwendung, die Demontage und das Recycling nicht behindert werden.

Die Sammlung und der Transport von EAG in Mulden und nicht ADR-konformen Depotcontainern entsprechen nicht den Vorgaben einer bruchsicheren Erfassung, eines zerstörungsfreien Transports und einer entsprechenden Entladung und sind daher nicht zulässig.

Gemäß § 14 Absatz 4 ElektroG ist es unzulässig, an Sammel- oder Übergabestellen, Altgeräte zu separieren, nachträglich aus den Behältnissen zu entnehmen sowie Bauteile (auch Kabel) aus oder von den Altgeräten zu entfernen. Eine Separierung von Altgeräten ist nach § 14 Absatz 5 ElektroG lediglich im Rahmen der Optierung einer SG möglich Die Sammlung bestimmter SG an einzelnen Sammelstellen kann gemäß § 13 Absatz 2 ElektroG aus Platzgründen beschränkt werden, wenn sichergestellt ist, dass im Gebiet des örE Rückgabemöglichkeiten für sämtliche Sammelgruppen bestehen.

Die im Folgenden beschriebenen Anforderungen an die Erfassung gelten für sämtliche Sammelprozesse beim örE, unabhängig hiervon, ob diese auf Sammel- oder Übergabestellen erfolgen oder ob die Sammlung im Rahmen der Abholkoordination oder im Rahmen einer Optierung erfolgt. Nur sofern ein Sammelprozess explizit angesprochen wird, werden gesonderte Anforderungen an die Erfassung empfohlen.

Eine zusammenfassende Darstellung der zulässigen Tätigkeiten bei der Erfassung durch die örE ist in der Tabelle im Anhang 1 dargestellt.

2.4.1 Spezielle Anforderungen an die Erfassung der Elektroaltgeräte geordnet nach Sammelgruppen (siehe auch Kapitel 2.5)

Sammelgruppe 1: Haushaltsgroßgeräte, automatische Ausgabegeräte

Wärmepumpentrockner gehören nicht zu dieser Sammelgruppe, sondern sind aufgrund des Kältemittels HFKW der SG 2 zuzuordnen.

Für die Erfassung von Haushaltsgroßgeräten eignen sich von vorne/hinten begehbare Container (36m3, möglichst gedeckelt oder mit sonstigen wirksamem Witterungsschutz).

In der Sammelgruppe 1 sind NSH, die gefährliche Stoffe, wie Asbest oder sechswertiges Chrom enthalten können, getrennt von den anderen Altgeräten in einem eigenen Behältnis zu sammeln. Bei der Erfassung und für den Transport sind die Vorgaben der TRGS 519 zu beachten. Selbst bei Nachweis, dass die NSH asbestfrei sind, ist grundsätzlich davon auszugehen, dass in den Speichersteinen sechswertiges Chrom enthalten ist. Nur relativ neue NSH können ggf. als frei von sechswertigem Chrom angesehen werden (wegen hersteller- und gerätespezifischer Umstellungen ist eine generelle Jahresangabe aber nicht möglich). Daher sind NSH entsprechend § 14 Absatz 1 Satz 2 separat in einem geeigneten Behältnis zu sammeln.

Der örE kann selbst geeignete Sammelstellen für NSH einrichten oder ggf. Dritte mit der Aufgabe der Annahme beauftragen und Besitzer von NSH an diese Dritten verweisen, sofern diese Dritten nachweislich die für die Annahme erforderlichen Voraussetzungen erfüllen.

Der örE ist gemäß § 18 ElektroG (Informationspflichten, vgl. Kapitel 8) verpflichtet, die privaten Haushalte über die Notwendigkeit eines ordnungsgemäßen Abbaus sowie einer ordnungsgemäßen Verpackung asbesthaltiger NSH für eine kostenlose Abgabe bei den Sammelstellen der örE zu informieren.

Gemäß § 13 Absatz 4 ElektroG darf bei der Anlieferung kein Entgelt erhoben werden. Nach § 13 Absatz 5 Satz 1 ElektroG können örE jedoch die kostenlose Annahme von Altgeräten ablehnen, die auf Grund einer Verunreinigung eine Gefahr für die Gesundheit und Sicherheit von Menschen darstellen. Dies gilt insbesondere, sofern asbesthaltige NSH nicht ordnungsgemäß durch Fachpersonal abgebaut und verpackt wurden oder beschädigt beim örE angeliefert werden. Die Überlassungspflichten privater Haushaltungen nach § 17 Absatz 1 Satz 1 KrWG und die Entsorgungspflichten der örE für Abfälle aus privaten Haushaltungen nach § 20 Absatz 1 und 2 KrWG bleiben davon unberührt. Daher kann für die Annahme von nicht ordnungsgemäß verpackten asbesthaltigen NSH ein Entgelt durch den örE erhoben, deren Annahme und Entsorgung aber nicht grundsätzlich abgelehnt werden. Die Entsorgungsverantwortung liegt in diesem Fall beim örE.

Zu einem Altgerät gehören definitionsgemäß alle Bauteile, Unterbaugruppen und Verbrauchsmaterialien, die zum Zeitpunkt des Eintritts der Abfalleigenschaft Teil des Altgeräts sind. Sofern ein Besitzer NSH in zerlegtem Zustand oder nur die ausgebauten Speichersteine anliefert, ist der örE deshalb auch in diesen Fällen verpflichtet, die Bauteile z.B. Speichersteine anzunehmen.

Im Rahmen der ear-Abholkoordination muss der örE ordnungsgemäß abgebaute, verpackte und angelieferte NSH entsprechend den Vorgaben in § 14 ElektroG für die Abholung durch die Hersteller oder deren Bevollmächtigte getrennt von anderen Haushaltgroßgeräten bereitstellen.

Für die Erfassung von NSH, die Asbest oder sechswertiges Chrom enthalten, eignen sich am besten Europaletten.

Sammelgruppe 2: Kühlgeräte und ölgefüllte Radiatoren

Der SG 2 werden neben den ölgefüllten Radiatoren und Kühl- und Gefriergeräten auch Wärmepumpentrockner zugeordnet.

Im Gegensatz zu herkömmlichen Abluft- oder Kondenswäschetrocknern, die der SG 1 zuzuordnen sind, enthalten Wärmepumpentrockner ein Kältemittelöl und Kältemittel. Die eingesetzten Kältemittel für Wärmepumpentrockner (R134a bzw. R407c) enthalten klimaschädliche Substanzen (HFKW), die bei einer nicht fachgerechten Entsorgung in die Umwelt gelangen können. Sollte nicht zuverlässig ausgeschlossen werden können, dass es sich um einen Wärmepumpentrockner handelt, ist das Altgerät vorsorglich der SG 2 zuzuordnen.

Es ist Sorge dafür zu tragen, dass Wärmepumpentrockner in dafür geeignete Behandlungsanlagen kommen. Wärmepumpentrockner können an Sammelstellen mit Hilfe der in Abbildung 2.1 dargestellten Prüfkaskade identifiziert werden. Bei der Sammlung ist darauf zu achten, dass ölgefüllte Radiatoren, Kühl- und Gefriergeräte sowie Wärmepumpentrockner stehend erfasst und so bruchsicher in die Container (von vorne/hinten begehbar, 36m3, möglichst rechtwinklige Seitenwand-Bodenverbindung, gedeckelt) gestapelt werden, dass insbesondere die Kühlschlangen nicht beschädigt werden und die Ladung während des Transportes nicht verrutschen kann.

Insbesondere bei der Beladung von Containern mit angeschrägten Ecken ist zu beachten, dass das Ladegut erst ab der zweiten Ebene direkt angrenzend an die Seitenwände gestapelt werden kann. Die Gefahr seitlicher Verschiebung des Ladeguts während des Transportes und der daraus resultierenden Steigerung der Wahrscheinlichkeit von Beschädigungen sind über eine sachgemäße Beladung zu minimieren.

Sammelgruppe 3: Bildschirme, Monitore und TV-Geräte

Bei den Geräten der SG 3 ist die bruchsichere Erfassung ebenfalls besonders wichtig. Zum einen handelt es sich hierbei um Röhrenbildschirme, die umwelt- und gesundheitsschädliche Stoffe enthalten. Insbesondere die auf der Bildschirminnenseite aufgebrachte Leuchtschicht enthält toxische Schwermetalle, die bei einer Beschädigung der Bildröhre freigesetzt werden können. Zum anderen enthalten Flachbildschirme der ersten Generation als Hintergrundbeleuchtung i. d. R. dünne quecksilberhaltige Leuchtstofflampen (sog. CCFL). Werden solche Flachbildschirme beschädigt, können Quecksilberdämpfe austreten.

Daher sind Bildschirmgeräte in die Behältnisse so einzustapeln, dass deren weiterer Transport und die Entladung möglichst bruchsicher erfolgen kann. Grundsätzlich ist darauf zu achten, dass die Flachbildschirme senkrecht in die Behältnisse eingestellt werden, damit diese möglichst nicht zu Bruch gehen. Vor diesem Hintergrund wird empfohlen, dass die Sammlung und Stapelung durch das Personal an der Sammel- und Übergabestelle erfolgt. Die gemeinsame Erfassung von Röhrenbildschirmen und Flachbildschirmen in Großcontainern birgt die Gefahr des Bruchs, insbesondere der Flachbildschirme, bei der Be- und Entladung. Daraus würde eine Freisetzung und Verschleppung von Quecksilber und damit eine Gefahr für Mensch und Umwelt resultieren. Obwohl vor dem Hintergrund der Mindestabholmenge von 30 m3 nach § 14 Absatz 3 ElektroG im Rahmen der Abholkoordination durch die stiftung ear die gemeinsame Erfassung in Großcontainern (36 m3) zulässig ist, wird aus fachlicher Sicht empfohlen, Flachbildschirmgeräte getrennt von Röhrenbildschirmen zu erfassen. Sofern der Platz an den Sammelstellen es zulässt, kann dies z.B. in mehreren kleineren Behältnissen erfolgen. Insbesondere bei Optierung dieser Sammelgruppe durch einen örE wird die getrennte Erfassung empfohlen, wobei für Röhrenbildschirmgeräte 36 m3 Container, für Flachbildschirmgeräte kleinere Behältnisse wie Gitterboxen oder ähnliche Behälter, aber auch 10 m3 oder 20 m3 Container verwendet werden können.

Abbildung 2.1: Identifikation von Wärmepumpentrocknern (Prüfkaskade)

Eine getrennte Erfassung der Flachbildschirme in Gitterboxen, die in einen Großcontainer gemeinsam mit lose gestapelten CRT-Geräten eingebracht werden, ist aus Gründen der Ladungssicherung nicht geeignet.

Am besten geeignet für die Erfassung von Flachbildschirmgeräten sind spezielle Behältnisse, in denen die EAG aufrecht stehend transportiert werden können, wie z.B. ausreichend große Gitterboxen oder andere vergleichbare Behältnisse.

Die ordnungsgemäße und bruchsichere Beladung der Erfassungsbehältnisse ist durch das Personal auf dem jeweiligen Wertstoffhof zu kontrollieren, ggf. muss das Personal vor Ort selbst tätig werden, um sicherzustellen, dass die Ladung in dem Behältnis möglichst bruchsicher transportiert und entladen werden kann.

Sammelgruppe 4: Lampen (Gasentladungslampen, LED)

Die SG 4 umfasst Gasentladungslampen und sonstige Lampen, wie z.B. LED-Lampen. Dagegen sind Glühlampen gemäß § 2 Absatz 2 Nummer 3 ElektroG nicht vom Anwendungsbereich des Elektrogesetzes erfasst und ebenso wie Halogenlampen über den Restabfall zu entsorgen.

Nach § 14 Absatz 2 ElektroG ist das Zerbrechen der Altgeräte zu vermeiden. Aus diesem Gebot ergeben sich insbesondere bei Gasentladungslampen, erhöhte Anforderungen an die Errichtung und den Betrieb einer Sammel- und Übergabestelle. Stellplätze der Sammelbehältnisse sollten ausreichenden Witterungsschutz bieten und für die Andienung per Förder- oder Transportfahrzeug ausreichend befestigt sein.

Aufgrund der Anforderungen an den Transport von Gefahrgut ergeben sich auch Anforderungen an die ordnungsgemäße Erfassung und die Behältnisse. Z.B. ist darauf zu achten, dass nicht oberhalb der Oberkante des Behältnisses noch Lampen eingestapelt werden. Weiterhin sind Arbeitssicherheitsvorschriften zu beachten, wie die Verwendung von schnittfesten Arbeitshandschuhen, gute Belüftung am Arbeitsplatz, etc.

Ferner sollten für die Erfassung ausreichend große, abdeckbare Behälter wie zum Beispiel Rungenpaletten mit Inlay verwendet werden. Die Altlampen müssen unverpackt und ungebündelt (lose) in die Behältnisse eingelegt werden. Die Einbringung hat sorgfältig zu geschehen, um Lampenbruch zu vermeiden.

Rungenpaletten mit Rungenbügeln und Inlay eignen sich für die Erfassung stabförmiger LED- und Leuchtstoffröhren von 80 bis 150 cm Länge. Es wird empfohlen, für die verschiedenen Längen eine eigene Rungenpalette zu verwenden. Die Röhren sind bündig mit der Rückwand des Inlays einzulegen, damit ein ADR-konformer Transport gewährleistet werden kann.

Für Kompaktleuchtstofflampen (auch Sonderbauformen) sowie Leuchtstoffröhren bis 80 cm sind Gitterboxen mit Inlay oder andere vergleichbare Behältnisse zu verwenden.

Leuchtstoffröhren mit Längen von 180 cm und mehr müssen in gesonderten Behältnissen gesammelt und transportiert werden.

Es wird empfohlen, die privaten Endverbraucher aus Gesundheits- und Arbeitsschutzgründen darauf hinzuweisen, dass zerbrochene Lampen (insbesondere Energiesparlampen) in geschlossenen Behältnissen (z.B. Schraubglas) abgegeben werden sollten.

An der Sammel- oder Übergabestelle sind zerbrochene Lampen in dicht verschließbaren Behältern, z.B. in Spannring-Fässern zu sammeln. Dabei ist darauf zu achten, dass das Gefäß für Lampenbruch soweit möglich abgedeckt zu halten ist und nach Betriebsschluss bzw. nach dem Befüllen dicht verschlossen wird, um mögliche Quecksilberemissionen gering zu halten.

Aufgrund der Gefahren, die von zerbrochenen Gasentladungslampen ausgehen, sollte die Sammlung von Lampen am besten durch das Personal vor Ort erfolgen.

Zu beachten ist, dass der von der ADR 4 freigestellte Transport von als Gefahrgut eingestuften Leuchtmitteln an Verpackungsvoraussetzungen geknüpft ist, für deren Einhaltung auch die Übergabestelle als Verpacker mitverantwortlich ist.

Sammelgruppe 5: Haushaltskleingeräte, Informations- und Telekommunikationsgeräte, Geräte der Unterhaltungselektronik, Leuchten und sonstige Beleuchtungskörper sowie Geräte für die Ausbreitung oder Steuerung von Licht, elektrische und elektronische Werkzeuge, Spielzeuge, Sport- und Freizeitgeräte, Medizinprodukte, Überwachungs- und Kontrollinstrumente

Die Geräte der SG 5 sind danach zu trennen, ob die Geräte batteriebetrieben sind oder nicht. Ein Anhaltspunkt hierfür ist, ob das Gerät ein nicht abnehmbares Kabel hat (siehe auch Abb. 2.2). Im Falle eines festen Kabels ist davon auszugehen, dass es sich nicht um ein batteriebetriebenes Altgerät handelt. Solche Geräte können in einem 36 m3 Container (möglichst gedeckelt, ggf. auch mit anderem geeignetem Witterungsschutz) erfasst werden.

Batteriebetriebene Altgeräte sind getrennt von den nicht batteriebetriebenen Altgeräten zu sammeln. Zur Sammlung von batteriebetriebenen Altgeräten eignen sich Gitterboxen mit Inlay bzw. ähnliche Behältnisse. Wenn sie nicht überdacht im Freien stehen, müssen sie über einen Deckel verfügen. Hier sind z.B. Absetzcontainer/Mulden nicht geeignet.

EAG, die Lithiumbatterien enthalten, unterliegen grundsätzlich den gefahrgutrechtlichen Vorschriften ( ADR). Für EAG, die nur eine Lithium-Stützbatterie (Batterie, welche dem Datenerhalt oder dem Weiterlauf der Echtzeituhr bei ausgefallenen oder abgeschalteten Systemen dient) enthalten, ist davon auszugehen, dass das Gehäuse des EAG für diese Batterie eine ausreichend schützende Transporteinheit bildet. Deshalb kommen auch hier der bruchsicheren Erfassung und einer gehäuseschonenden Logistik eine besondere Bedeutung zu. Insofern dürfen keine mechanische Verdichtung ( § 14 Absatz 2 S. 2 ElektroG) oder Umschüttung erfolgen, da dies zu einer Beschädigung der enthaltenen Batterien führen kann.

Eine Erfassung von EAG in mehreren Gitterboxen zusammen mit lose gesammelten EAG in einem großen Container ist aus Arbeitssicherheitsgründen sowie der Ladungssicherung und vor dem Hintergrund der bruchsicheren Erfassung unzulässig.

Lediglich im Rahmen der Optierung ist eine solche gemeinsame Erfassung mit hinreichenden Vorkehrungen gegen Überschüttung der Gitterboxen sowie das Verrutschen der Gitterboxen unter Beachtung der ADR-Bestimmungen denkbar.

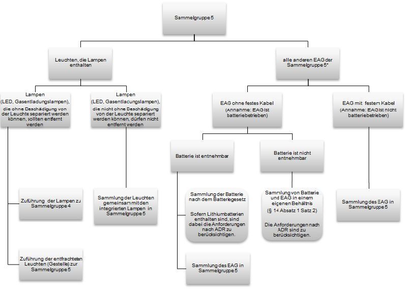
Leuchten im Sinne des § 3 Nr. 15 ElektroG, d. h. vereinfacht beschrieben die Gestelle respektive Vorrichtungen zum Einbau der Lampen, sind in der SG 5 zu sammeln. Es wird empfohlen, bei der Erfassung die in Leuchten enthaltene Lampen, soweit möglich, vorher zu entnehmen und der SG 4 zuzuführen. Bei dieser für eine sachgerechte Entsorgung erforderlichen Handlung handelt es sich gemäß § 3 Nr. 24 nicht um eine Erstbehandlung Leuchten, die Lampen enthalten, die nicht ohne dauerhafte Zerstörung der Einheit entfernt werden können sind gemeinsam in der SG 5 zu sammeln (vgl. Abb. 2.2).

Auch Solarien und Höhensonnen zählen zu den Leuchten und enthalten eine Vielzahl von Lampen, die möglichst entfernt werden sollten.

Batterieentnahme

Frei zugängliche Batterien, die nicht vom EAG umschlossen sind (z.B. Bohrmaschine, Akku-Schrauber, Notebooks), müssen vom Endverbraucher vor dem Einbringen des EAG in ein Sammelbehältnis abgetrennt werden ( § 10 Absatz 1 ElektroG). Die Altbatterien sind einer separaten Sammlung nach den Vorschriften des BattG zuzuführen, hierbei sind die ADR-Vorschriften zu beachten (siehe hierzu Kapitel 6). Die örE sind gemäß § 13 Absatz 1 BattG zur unentgeltlichen Rücknahme dieser entnommenen Batterien verpflichtet. EAG, denen die Gerätebatterie entnommen wurde, können zusammen mit den nicht batteriebetriebenen Altgeräten erfasst werden.

Werden EAG im Rahmen der Optierung der Kommunen separiert, um sie einer Vorbereitung zur Wiederverwendung zuzuführen, entfällt nach § 10 Absatz 1 Satz 3 die Pflicht zur Abtrennung nicht vom Altgerät umschlossener Gerätebatterien. Die EAG sind dann konform mit den Regeln des ADR für den Transport bereitzustellen und zu transportieren.

Werden für die Sammlung der EAG der SG 5 ADR-konforme Depotcontainer genutzt, so müssen geeignete Informationen und Hinweise - am Container selbst - über die Entnahme der vom EAG nicht umschlossenen Gerätealtbatterien vor der Entsorgung des Altgeräts in das Erfassungsbehältnis sowie über die ordnungsgemäße Entsorgung der entnommenen Geräte-Altbatterien gegeben werden.

Abbildung 2.2: Entscheidungsbaum zur Erfassung von Lampen, Leuchten, Altbatterien aus EAG und EAG mit Batterien

* Ist davon auszugehen, dass das EAG eine Li-haltige Batterie enthält, ist dieses EAG grundsätzlich wie ein EAG mit nicht entnehmbarer Batterie zu behandeln. Die Anforderungen nach ADR sind dabei zu berücksichtigen.

Sammelgruppe 6: Photovoltaikmodule

Photovoltaikmodule (PV-Module) wurden neu in den Anwendungsbereich des ElektroG (2015) aufgenommen. Gemäß § 3 Nummer 13 sind Photovoltaikmodule elektrische Vorrichtungen, die zur Verwendung in einem System bestimmt sind und zur Erzeugung von Strom aus solarer Strahlungsenergie entworfen, zusammengesetzt und installiert werden. PV-Module werden der Kategorie 4 und der neuen SG 6 zugeordnet.

Es gibt große PV-Module (z.B. auf Hausdächern), aber auch zahlreiche kleine Module, die für Gartenhäuser, Wohnwagen und -mobile, beim Campen etc. zur Stromerzeugung genutzt werden und in der SG 6 erfasst werden. Solarzellen, die in andere Geräte eingebaut sind (z.B. bei Taschenrechnern) sind als Teil des entsprechenden Geräts in der jeweiligen SG zu erfassen. Solarthermische Module zur Warmwassererzeugung ("Sonnenkollektoren") sind keine PV-Module und fallen nicht in den Anwendungsbereich des ElektroG.

Bei PV-Modulen sind im Wesentlichen folgende Modulvarianten zu unterscheiden:

  1. PV-Module mit Solarzellen aus kristallinem Silizium
  2. PV-Module mit Dünnschichtzellen, z.B. aus amorphem Silizium, Cadmiumtellurid (CdTe) oder Zellen, die Kupfer, Indium, Selen oder teilweise Gallium enthalten (CIS, CIGS)
  3. Weitere Technologien (z.B. organische PV-Module)

Über 90 % der bisher in Deutschland installierten PV-Module sind Module auf Basis von (kristallinem) Silizium. Der Rest entfällt auf PV-Module mit Dünnschichtzellen. Organische PV-Module wurden bisher kaum installiert.

Die Behältnisse müssen eine bruchsichere Sammlung der Altmodule ermöglichen. Auch sollten die Behältnisse eine sichere Handhabung bei angeliefertem Bruch zulassen. Zur Sammlung von PV-Modulen geeignet sind z.B. PV Big-Bags in Kombination mit geeigneten Paletten sowie spezielle Kunststoff-Palettenboxen (Paloxe) in hinreichender Größe. Sofern Paletten mit Big-Bags verwendet werden, ist keine weitere Abdeckung notwendig. Eine überdachte Aufbewahrung wird dennoch empfohlen. Die Module müssen lichtgeschützt und trocken gelagert sowie in geeigneter Weise für den Transport gesichert werden. Sind die Kontakte bzw. auch die Kabel beschädigt, sollten diese abgeklebt werden.

Es wird empfohlen PV-Module ohne Rahmen aufgrund erhöhter Bruchgefahr getrennt von Modulen mit Rahmen zu sammeln.

2.4.2 Anforderungen an die Erfassung der Elektroaltgeräte nach dem neuen Zusammenschnitt der Sammelgruppen ab 15. August 2018

Zum 15. August 2018 tritt Artikel 3 des Gesetzes zur Neuordnung des Rechts über das Inverkehrbringen, die Rücknahme und die umweltverträgliche Entsorgung von Elektro- und Elektronikgeräten in Kraft. Artikel 3 nimmt dabei u.a. Änderungen an der Zusammenstellung der SG (siehe hierzu Kapitel 2.3) vor. Durch die neue Zusammenstellung der SG ergeben sich mit Blick auf die Anforderungen an die Erfassung in der jeweiligen SG jedoch kaum Veränderungen. Die nachfolgende Tabelle 2.2 zeigt verkürzt die Neuzusammenstellung der SG.

Für die neuen SG 1, 2 und 3 gelten weitestgehend die Anforderungen der alten SG 2, 3 und 4. Die Anforderungen an die neue SG 4 können weitestgehend, insbesondere mit Blick auf die Erfassung von Nachtspeicherheizgeräten, an der bisherigen SG 1 orientiert werden.

Eine Besonderheit ergibt sich bei der Neuzusammenstellung der SG mit Blick auf die Anforderungen an die Sammlung von batteriebetriebenen Altgeräten. Während diese Anforderungen bis zum 14. August 2018 nur für die SG 5 gelten, sind diese ab dem 15. August 2018 auch für die SG 2, 4 und 5 zu berücksichtigen (vgl. Artikel 3 Nummer 5 Buchstabe b ElektroG (BGBl 2015 Teil I S 1739).

Tabelle 2.2: Übersicht über Zuordnung der EAG zu den Sammelgruppen bis und ab 08/2018

2.5 Bereitstellung zur Abholung über die Abholkoordination der stiftung ear

Die Hersteller bzw. deren Bevollmächtigte haben die Behältnisse gemäß § 15 Absatz 1 ElektroG unentgeltlich zur Verfügung zu stellen. Generell müssen die für die Altgerätesammlung gestellten Behältnisse abgedeckt sein. Dies gilt jedoch nicht für Behältnisse, die zur Aufstellung unter einem festen Dach bestimmt sind und auch an einem entsprechenden Ort aufgestellt werden.

Die örE können das Aufstellen von nicht gedeckelten oder mit sonstigem nicht wirksamem Witterungsschutz versehenen Behältnissen ablehnen. Die Ablehnung eines Behältnisses ist der stiftung ear zu melden. In diesem Fall gilt das Behältnis als nicht aufgestellt, so dass der Hersteller seine Pflicht nach § 16 Abs. 3 ElektroG nicht erfüllt hat. Die stiftung ear sorgt dafür, dass zeitnah ein abdeckbares Behältnis durch die Hersteller gestellt wird.

Die Behältnisse müssen grundsätzlich mit herkömmlichen Fahrzeugen transportierbar sein. Die Transportmittel bzw. das Flurförderungszeug für die Be- und Entladung der Behältnisse sind vom Transporteur mitzubringen. Die Behältnisse müssen so beschaffen sein, dass die EAG bruchsicher gesammelt werden können.

Sofern Behältnisse mit NSH zur Abholung bereitgestellt werden, ist dies der stiftung ear gemäß § 14 Absatz 3 ElektroG gesondert mitzuteilen. Das gleiche gilt für batteriebetriebene Elektroaltgeräte als Untergruppe der SG 5.

Für die Übergabe von EAG im Rahmen der Abholkoordination veröffentlicht die stiftung ear eine Liste mit Standardtransporteinheiten, die in der jeweils aktuellen Fassung auf der Internetseite der stiftung ear unter folgender Adresse zu finden sind:

https://www.stiftung-ear.de

Jeder öffentlich-rechtliche Entsorgungsträger kann aus dieser Liste selbständig eigene Transporteinheiten zusammenstellen.

2.6 Optierung einzelner Sammelgruppen

Der örE kann gemäß § 14 Absatz 5 ElektroG die Entsorgung für einzelne Sammelgruppen in Eigenregie übernehmen (Optierung). Mit der Optierung des örE besteht für ihn die Pflicht, die Altgeräte der optierten Sammelgruppe für die Wiederverwendung vorzubereiten oder nach § 20 ElektroG zu behandeln und nach § 22 ElektroG zu entsorgen. Der Optierungszeitraum beträgt gemäß § 14 Absatz 5 ElektroG jeweils mindestens zwei Jahre. Das ElektroG sieht eine Anzeigefrist von sechs Monaten vor Beginn der Optierung vor.

Im Rahmen der Optierung haben die örE die Anforderungen an die Behältnisse nach § 15 Absatz 1 Satz 1 und nach Absatz 3 ElektroG einzuhalten. Dementsprechend müssen die örE selbst für die Aufstellung und Abdeckung der Behältnisse sowie für deren Eignung zur bruchsicheren Erfassung Sorge tragen.

Gemäß § 14 Absatz 5 ElektroG hat der örE das Recht, ggf. EAG in der optierten Sammelgruppe, die sich für eine Vorbereitung zur Wiederverwendung eignen, von den übrigen Altgeräten in der Sammelgruppe bereits an der Sammelstelle zu separieren.

Zur Prüfung im Sinne des § 20 Abs. 1 Satz 2, ob eine Separierung einzelner Geräte für eine Vorbereitung zur Wiederverwendung sinnvoll ist, kann der örE Maßnahmen, die ohne Eingriffe in die Gerätesubstanz auskommen (z.B. Sichtprüfung, oberflächliche Reinigung oder Funktionsprüfung, Vorabsortierung zwecks Vorbereitung zur Wiederverwendung), durchführen. Diese Tätigkeiten sind in diesem Rahmen nicht als Erstbehandlung zu werten, so dass eine Zertifizierung der örE-Sammelstelle als Erstbehandlungsanlage für diese Tätigkeiten nicht erforderlich ist.

EAG, die sich für eine Vorbereitung zur Wiederverwendung eignen, sind in einem getrennten Bereich vor Witterungseinflüssen geschützt zu sammeln. Auf eine werterhaltende Handhabung ist zu achten. Die für eine Vorbereitung zur Wiederverwendung separierten EAG sind ausschließlich an EBa abzugeben, die für die Vorbereitung zur Wiederverwendung zertifiziert sind (siehe Kapitel 7.2).

Bei einer Optierung der SG 1 durch den örE sind die NSH immer von der Optierung mit erfasst. Das gleiche gilt für batteriebetriebene Elektroaltgeräte, die eine Untergruppe zur SG 5 sind.

Mitteilungspflichten, die sich im Fall der Optierung des örE aus den Anforderungen nach § 26 ElektroG ergeben, werden im Kapitel 8 dargestellt.

2.7 Anforderungen an Umladen, Umschlagen, Transport sowie Entladung

Die im Folgenden beschriebenen Anforderungen an Umladen, Umschlagen, Transport und Entladung gelten für sämtliche Abfallbewirtschaftungsprozesse, die vom örE entweder bis zum Abschluss der Sammlung (Bereitstellung der EAG in die von den Herstellern bereitgestellten Behältnisse) oder bei der Optierung jeweils bis zur Erstbehandlungsanlage stattfinden. Dies gilt unabhängig davon, ob diese im Rahmen

  1. der örE-eigenen Sammlung (Pflichtaufgabe im eigenen Wirkungskreis) z.B. an mehreren kleineren Sammelstellen bis zur Zusammenstellung in größere Behältnisse auf (größeren Sammel- oder) Übergabestellen oder
  2. der Abholkoordination oder bei
  3. der Optierung erfolgen.

Nur sofern ein Sammelprozess explizit angesprochen wird, wird auf gesonderte Anforderungen an die Erfassung hingewiesen.

Beim Umladen, Umschlagen, Be- und Entladung und Transport von Altgeräten ist alles zu vermeiden, was zu einer Beschädigung der Altgeräte und zu einer Veränderung der Zusammensetzung der Behältnisse führt.

Umladung von Elektro- und Elektronikaltgeräten

Werden EAG an verschiedenen Sammelstellen der örE in kleineren örE-eigenen Sammelbehältnissen (z.B. Gitterboxen) erfasst und von dort an eine Übergabestelle transportiert, an der sie je Sammelgruppe in ein von den Herstellern auf Anforderung der stiftung ear gestelltes Behältnis, das den Anforderungen des § 14 Absatz 3 ElektroG entspricht, umgeladen, erfolgt die Bereitstellung der EAG gemäß § 14 Absatz 1 erst nach Umladung der EAG in die vom Hersteller bereitgestellten Behältnisse. Diese Prozesse gehören noch zur Sammlung nach § 13 ElektroG (siehe Kapitel 1.2), sie sind damit zulässig und stellen keine Erstbehandlungstätigkeit nach ElektroG dar. Die Umladung der EAG muss möglichst bruchsicher erfolgen. Im Falle der Optierung gilt dies entsprechend. Für die Zusammenführung der Inhalte von ADR-konformen Depotcontainern gilt das Vorgenannte ebenfalls entsprechend.

Umschlag von Behältnissen

Der reine Umschlag von Behältnissen z.B. bei Optierung oder nach Abschluss der Sammlung auf dem Weg zur Erstbehandlungsanlage ist zulässig. Unter Umschlag versteht man hier das Umsetzen eines oder mehrerer kompletter Behältnisse von einem auf ein anderes Transportfahrzeug. Voraussetzung ist, dass nicht in die Inhalte der Behältnisse eingegriffen wird und keine der Maßnahmen durchgeführt werden, die als Erstbehandlungsmaßnahmen definiert sind (z.B. Entnahme von Kabeln). In diesen Fällen liegt keine Erstbehandlung im Sinne der § 3 Nummer 24 und § 20 ElektroG und demnach auch keine Zertifizierungspflicht als Erstbehandlungsanlage vor (siehe hierzu Kapitel 7).

Bereitstellung zur Erstbehandlung

Im Rahmen von Abholvorgängen ist es nicht zulässig:

Transport

Der Transport der Altgeräte und deren Entladung haben so zu erfolgen, dass die Geräte möglichst nicht beschädigt werden. Dies ist notwendig, um die Verwertbarkeit der Altgeräte nicht zu beeinträchtigen und insbesondere die Freisetzung von Schadstoffen wie z.B. Gefahrstoffe aus aufgerissenen Kondensatoren oder Batterien, Quecksilber z.B. aus Leuchtmitteln oder Asbest aus Haushaltskleingeräten, zu vermeiden. Die gefahrgutrechtlichen Vorschriften sind zu beachten.

Das bedeutet, dass alle Vorgänge des Transports, von der Beladung des Sammelbehältnisses bis zum Entladen, mit angemessener Vorsicht zu erfolgen haben. Insbesondere sind aus abfallrechtlicher Sicht verboten:

Entladung

Die Entladung von EAG aus den Sammelbehältern hat bruchsicher zu erfolgen. Dies ist bei händischer Entladung grundsätzlich gewährleistet. In der Praxis hat sich das "sanfte Abgleiten" durchgesetzt, das akzeptabel ist, wenn es zu keiner Zerstörung der EAG kommt. Danach werden Sammelbehälter, die nicht mit Gitterboxen befüllt sind, zunächst auf dem Boden abgesetzt. Nach dem Öffnen der Türen werden die Sammelbehälter langsam in max. 30° Schräglage gebracht. Fährt der LKW mit dem gekippten Behältnis langsam vorwärts, so gleiten die Altgeräte aus dem Behältnis, sodass die Altgeräte weitgehend ohne gehäusezerstörende Beschädigung entladen werden können. Für diese Maßnahme wird mindestens eine Fläche benötigt, die der 1,5-fachen Länge des Sammelbehälters entspricht. Um den Aufprall der Altgeräte zu vermindern, wird empfohlen, eine Bodenmatte auszulegen. Bei dieser Vorgehensweise ist darauf zu achten, dass der Container nicht seitlich kippen kann. Grundsätzlich sind die entsprechenden Unfallverhütungsvorschriften zu berücksichtigen.

Für Geräte, Baugruppen oder Bauteile, die wassergefährdende Flüssigkeiten, umweltgefährdende Gase (z.B. in Leuchtstoffröhren) oder Feststoffe (Asbest, Schäume) enthalten oder enthalten können, sind besondere Vorkehrungen zu treffen (Vorhaltung von Bindemittel und geeigneten Behältern). Kühlgeräte und getrennt erfasste Flachbildschirm-Geräte sind in jedem Fall händisch oder geräteunterstützt (Vakuumgreifer) einzeln und schonend zu entladen.

Eine zusammenfassende Darstellung der zulässigen Tätigkeiten bei der Erfassung durch die örE ist in der Tabelle im Anhang 1 dargestellt.

3 Rücknahme von EAG aus privaten Haushalten durch Hersteller bzw. deren Bevollmächtigte

Hersteller unterliegen gemäß § 16 ElektroG den Pflichten zur Rücknahme von EAG aus privaten Haushalten. Beauftragen und benennen Hersteller gemäß § 8 ElektroG einen Bevollmächtigten, so tritt dieser in sämtliche Herstellerpflichten und damit auch in die Pflichten zur Aufstellung von Behältnissen sowie die Rücknahmepflichten ein.

Hersteller bzw. deren beauftragte Bevollmächtige haben die Mitteilungspflichten nach § 27 ElektroG zu erfüllen (siehe Kapitel 7). Die Anzeigepflichten nach § 25 Absatz 2 ElektroG und die Informationspflichten nach § 28 ElektroG sind zu beachten. Das gilt auch, soweit unter Beachtung der Anforderungen des § 16 Absatz 5 Satz 3 ElektroG eine Kooperation zwischen Herstellern und örE erfolgt.

3.1 Pflicht zur Aufstellung von Sammelbehältnissen beim örE

Neben der Abholung bereitgestellter Behältnisse bei den Übergabestellen der örE (hierzu siehe auch Kapitel 2) sind Hersteller oder im Falle der Bevollmächtigung nach § 8 deren Bevollmächtigte gemäß § 16 Absatz 3 ElektroG auch verpflichtet, nach Anordnung der stiftung ear leere Behältnisse bei den örE aufzustellen. Die entsprechenden Anforderungen hinsichtlich des Aufstellens leerer Behältnisse sind § 15 ElektroG zu entnehmen.

§ 15 Absatz 1 Satz 1 ElektroG zufolge müssen Hersteller bzw. deren Bevollmächtigte geeignete Behältnisse zur Verfügung stellen (siehe hierzu Kapitel 2.5 und vgl. auch Tab. 2.1) . Die ausreichende Ausstattung der Übergabestellen mit entsprechenden Behältnissen für alle Sammelgruppen wird gemäß § 15 Absatz 4 ElektroG durch die stiftung ear organisiert. Diese veranlasst nach Mitteilung durch die örE die Aufstellung der erforderlichen Behältnisse durch die Hersteller bzw. deren Bevollmächtigte.

Die durch die Hersteller oder deren Bevollmächtigte aufzustellenden Behältnisse müssen eine bruchsichere Erfassung ermöglichen und grundsätzlich abgedeckt sein (möglichst gedeckelt oder mit anderem wirksamem Witterungsschutz versehen). Nur in dem Fall, dass die durch die Hersteller bzw. deren Bevollmächtigte aufzustellenden Behältnisse für die Aufstellung unter einem durch den örE zur Verfügung gestellten festen Dach bestimmt sind und auch entsprechend aufgestellt werden, bedarf es bei einer entsprechenden Einigung zwischen Hersteller bzw. deren Bevollmächtigten und örE nicht zwingend einer Abdeckung der Behältnisse. ÖrE haben gemäß § 15 Absatz 1 Satz 3 ElektroG die Möglichkeit, die Aufstellung nicht gedeckelter oder mit anderem wirksamem Witterungsschutz versehenen Behältnisse abzulehnen und melden dies der stiftung ear. In diesem Fall gilt das Behältnis als nicht aufgestellt.

Die leeren Behältnisse sind nach Anordnung der stiftung ear (vgl. Kapitel 3.1) innerhalb der von ihr gesetzten Frist, die sich nach Verwaltungsverfahrensgesetz bestimmt, aufzustellen. Allerdings ist es auch möglich, dass die örE und der zur Aufstellung verpflichtete Hersteller einen konkreten Aufstellungstermin vor Ablauf der Aufstellungsfrist vereinbaren, um den örtlichen und zeitlichen Randbedingungen Rechnung tragen zu können. Wird das Behältnis nicht oder nicht rechtzeitig aufgestellt, liegt eine Ordnungswidrigkeit gemäß § 45 Absatz 1 Nummer 13 ElektroG vor. Optieren die örE gemäß § 14 Absatz 5 ElektroG, entfällt die Pflicht der Hersteller oder deren Bevollmächtigter zur Aufstellung leerer Behältnisse.

Nach § 15 Absatz 2 ElektroG müssen die durch die Hersteller aufzustellenden Behältnisse bei den Sammelgruppen 1 bis 3 und 5 für die Aufnahme durch herkömmliche Abholfahrzeuge geeignet sein, um den örE die Handhabung bei den Übergabestellen zu erleichtern. Die Transportmittel bzw. das Flurförderungszeug für die Be- und Entladung der Behältnisse sind vom Transporteur mitzubringen (siehe Kapitel 2.5). Die für die Verladung vorgesehene Fläche muss eben, ausreichend glatt befestigt und für die Befahrung durch die entsprechenden Fahrzeuge geeignet sein.

3.2 Rücknahmepflichten der Hersteller

3.2.1 Rücknahme im Rahmen der Abholkoordination

Hersteller bzw. deren Bevollmächtigte sind nach dem ElektroG sowohl zur Rücknahme von EAG aus privaten Haushalten als auch von EAG anderer Nutzer als privater Haushalte verpflichtet. Zur Frage der Abgrenzung von EAG aus privaten Haushalten und EAG anderer Nutzer als privater Haushalte siehe auch Kapitel 2.1.

Hersteller bzw. deren Bevollmächtigte können sich auf der Grundlage von § 12 Satz 2 und § 43 ElektroG zur Erfüllung ihrer Rücknahmepflichten auch Dritter bedienen. Gemäß § 22 Satz 3 KrWG haben die beauftragten Dritten über die erforderliche Zuverlässigkeit zu verfügen. Bis zur abschließenden und ordnungsgemäßen Erfüllung der Pflichten durch den beauftragen Dritten bleibt die Verantwortlichkeit des Herstellers bestehen ( § 22 Satz 2 KrWG).

Gemäß § 16 Absatz 1 Satz 1 ElektroG müssen Hersteller bzw. deren Bevollmächtigte, sobald sie eine Abholanordnung der stiftung ear erhalten, die bereitgestellten Behältnisse bei den örE abholen. Die Abholung hat dabei unverzüglich bis zu der nach dem Verwaltungsverfahrensgesetz errechneten Frist nach der jeweiligen Zuweisung zu erfolgen. Für den Fall, dass ein Hersteller bzw. dessen Bevollmächtigter seiner Pflicht nicht rechtzeitig nachkommt, gilt die gesetzliche Nachfrist gemäß § 38 Absatz 3 Satz 2 ElektroG, so dass die bereitgestellten Behältnisse bis zum Ablauf des nächsten Werktages abzuholen sind. Bei der Abholung der bereitgestellten Behältnisse bei den örE ist es den Herstellern bzw. deren Bevollmächtigten entsprechend § 16 Absatz 5 i.V.m. Absatz 1 Satz 2 ElektroG möglich, ihren individuellen Pflichten entweder im Rahmen eines individuellen Rücknahmesystems oder durch die Teilnahme an einem kollektiven Rücknahmesystem, welches als Dienstleister die Rücknahme für mehrere Hersteller kollektiv organisiert, nachzukommen. Die Hersteller können die kostenlose Abholung von bereitgestellten Behältnissen nach § 16 Absatz 1 Satz 2 i. V. m. § 13 Absatz 5 Satz 1 ElektroG ablehnen, welche aufgrund einer Verunreinigung eine Gefahr für die Gesundheit und die Sicherheit von Menschen darstellen.

Die EAG, welche die Hersteller bzw. deren Bevollmächtigte bei den örE abholen, sind gemäß § 16 Absatz 2 ElektroG nach den allgemeinen Vorgaben des Gesetzes zu entsorgen (hierzu siehe auch Kapitel 6). Dieses gilt auch für den Fall, dass Hersteller bzw. deren Bevollmächtigte ihre Abholpflichten bei den örE im Rahmen individueller oder kollektiver Rücknahmesysteme organisieren.

Die Kosten für die Abholung der bereitgestellten Behältnisse bei den örE, für die Entsorgung der in den Behältnissen befindlichen EAG sowie für das Aufstellen leerer Behältnisse sind gemäß § 16 Absatz 4 ElektroG durch die Hersteller bzw. deren Bevollmächtigte zu tragen. Die Abholung umfasst auch das Beladen der Abholfahrzeuge mit den zur Übergabe vorgesehenen Behältnissen. Sofern erforderlich hat der beauftragte Entsorger entsprechende Fördereinrichtungen (Hubwagen, Ladebordwand; alternativ: Gabelstapler) mitzuführen.

Sind in einem Behältnis, für das ein Hersteller im Rahmen der Abholkoordination eine Abholanordnung erhält, EAG enthalten, die durch den Vertreiber an den örE übergeben wurden, so ist der Hersteller auch zur Entsorgung dieser EAG verpflichtet.

3.2.2 Freiwillige Eigenrücknahme

§ 16 Absatz 5 ElektroG ermöglicht es Herstellern bzw. deren Bevollmächtigten auch freiwillig individuelle oder kollektive Rücknahmesysteme einzurichten und sog. Eigenrücknahmen durchzuführen. Die in diesem Rahmen zurückgenommenen EAG-Mengen werden bei der Berechnung der Mengen, welche der Hersteller bzw. dessen Bevollmächtigter bei den örE abzuholen hat, angerechnet. Bei diesen Eigenrücknahmen ist - wie auch bei der Sammlung bei den örE - eine bruchsichere Erfassung sicherzustellen und das mechanische Verdichten verboten. Um eine unzulässige Vermischung der Erfassungsmengen von örE und Herstellern bzw. deren Bevollmächtigten zu verhindern und eine größere Transparenz hinsichtlich der Mengenströme erreichen zu können, dürfen Sammel- oder Übergabestellen gemäß § 16 Absatz 5 Satz 3 der örE nicht zugleich auch Rücknahmestellen eines freiwilligen Rücknahmesystems der Hersteller sein. Dennoch sind Kooperationen von Herstellern bzw. deren Bevollmächtigten und den örE (z.B. durch Aufstellung von Sammelboxen herstellereigener Rücknahmesysteme in öffentlichen Gebäuden oder die Vermietung von ADR-konformen Depotcontainern an Hersteller) möglich, sofern diese nicht in einem unmittelbaren räumlichen Zusammenhang mit Sammel- oder Übergabestellen der örE erfolgen.

Die im Rahmen der Eigenrücknahme zurückgenommenen Mengen sind nach den allgemeinen Vorgaben des Gesetzes zu entsorgen (siehe Kapitel 6)

Auf Grundlage des ElektroG besteht keine Pflicht des einzelnen Herstellers, die durch den Vertreiber zurückgenommenen Altgeräte unmittelbar anzunehmen. Das ElektroG sieht lediglich die Möglichkeit vor, dass Vertreiber ihre EAG direkt an den Hersteller übergeben können, wenn eine entsprechende Vereinbarung zwischen Vertreiber und Hersteller getroffen wurde. Die im Rahmen dieser Kooperation durch den Hersteller zurückgenommenen Mengen gelten als Eigenrücknahmen.

4 Rücknahme von EAG aus privaten Haushalten durch Vertreiber

4.1 Rücknahmepflichten der Vertreiber für EAG aus privaten Haushalten

Auf Grundlage des § 17 ElektroG sind Vertreiber unter bestimmten Voraussetzungen verpflichtet, EAG kostenlos von den Verbrauchern zurückzunehmen. Darüber hinaus können nicht verpflichtete Vertreiber nach § 17 Absatz 3 ElektroG auch EAG freiwillig zurücknehmen. Dabei sind die Vorgaben des ElektroG mit Blick auf die Art und Weise der Rücknahme und die Entsorgung sowie die Anzeige- und Mitteilungspflichten einzuhalten. Die Rücknahmestellen der Vertreiber sind so zu errichten und zu betreiben, dass im Umgang mit den EAG eine Gefährdung der Beschäftigten und der Kunden ausgeschlossen ist.

Daneben ist grundsätzlich darauf hinzuweisen, dass Vertreiber auch Hersteller im Sinne des § 3 Nummer 9 Halbsatz 2 oder § 3 Nummer 9 Buchstabe c ElektroG sein können. In diesem Falle treffen den Vertreiber auch sämtliche Herstellerpflichten nach dem ElektroG (siehe zu den Rücknahmepflichten auch Kapitel 3).

4.1.1 Verpflichtete Vertreiber

Gemäß § 3 Nummer 11 ElektroG ist ein Vertreiber jede natürliche oder juristische Person oder Personengesellschaft, die Elektro- und Elektronikgeräte im Rahmen einer gewerbsmäßigen Tätigkeit anbietet oder auf dem Markt bereitstellt. Anbieten ist nach § 3 Nummer 6 ElektroG das auf den Abschluss eines Kaufvertrages gerichtete Präsentieren oder Zugänglichmachen von Elektro- oder Elektronikgeräten in Deutschland. Das umfasst bereits die Aufforderung, ein Angebot abzugeben. Bereitstellen auf dem Markt ist gemäß § 3 Nummer 7 ElektroG jede entgeltliche oder unentgeltliche Abgabe eines Elektro- oder Elektronikgerätes zum Vertrieb, zum Verbrauch oder zur Verwendung in Deutschland im Rahmen einer Geschäftstätigkeit.

Die gesetzliche Definition des Vertreibers knüpft am Anbieten oder Bereitstellen von Elektro- und Elektronikgeräten auf dem Markt an. Ob sich dies an private Endnutzer oder z.B. andere (Fach-)Händler richtet, ist hinsichtlich der Vertreibereigenschaft unerheblich. Die Unterscheidung nach privatem Haushalt und anderer Nutzer als privater Haushalt ist insofern nur für die Frage relevant, welche EAG zurückgegeben werden können.

Von den Rücknahmepflichten des § 17 ElektroG sind sowohl der stationäre Handel als auch solche Vertreiber, die unter Verwendung von Fernkommunikationsmitteln 5 Elektro- und Elektronikgeräte vertreiben, umfasst.

4.1.2 Stationärer Handel

Gemäß § 17 Absatz 1 ElektroG sind die Vertreiber zur Rücknahme verpflichtet, die eine Verkaufsfläche von mindestens 400 m2 für Elektro- und Elektronikgeräte haben. Diese Fläche bezieht sich im stationären Handel auf die Grundfläche, auf der Elektro- und Elektronikgeräte vertrieben werden, nicht auf die Regalfläche. Sofern ein stationärer Händler nicht dauerhaft Elektro- und Elektronikgeräte zum Verkauf anbietet, ist bei der Berechnung der Verkaufsfläche die Fläche heranzuziehen, auf der im Jahresmittel Elektro- und Elektronikgeräte angeboten werden.

Bei der Berechnung der Grundfläche wird in den Fällen, in denen ein Elektro- und Elektronikgerät nicht untrennbar mit der übrigen Ausstattung verbunden ist, das einzelne Elektro- und Elektronikgerät herangezogen. In den anderen Fällen stellt die gesamte Ausstattung, mit der das Elektro- und Elektronikgerät fest verbunden ist, sowie die unmittelbar dazugehörige Verkaufsfläche die Bezugsgröße dar. Fest verbunden ist ein Elektrogerät dann, wenn es nicht von der übrigen Ausstattung getrennt werden kann, ohne diese zu beschädigen oder zu zerstören.

Zur Verkaufsfläche gehören alle Flächen eines Einzelhandelsbetriebs, die für den Kunden zugänglich und geeignet sind, Verkaufsabschlüsse zu fördern. Hierzu gehören u.a. die Auslage- und Ausstellungsfläche sowie die angrenzende Gangfläche. Auch die Kassenzone gehört zur Verkaufsfläche.

4.1.3 Fernabsatzhandel

Beim Fernabsatzhandel beziehen sich die 400 m2 gemäß § 17 Absatz 2 Satz 1 ElektroG auf die Versand- und Lagerfläche für Elektro- und Elektronikgeräte. Dabei ist nur die Versand- und Lagerfläche in Deutschland mit Blick auf die Rücknahmepflichten nach dem ElektroG maßgeblich. Fernabsatzhändler, deren Versand- und Lagerflächen sich nicht in Deutschland befinden, sind nicht von den Rücknahmepflichten nach § 17 ElektroG betroffen. Diese sind allerdings gemäß § 3 Nummer 9 Buchstabe c Hersteller im Sinne des ElektroG und unterliegen damit sämtlichen Herstellerpflichten.

Als Versandfläche ist die Fläche zu verstehen, auf der die Pakete verpackt oder kommissioniert, d.h. als Ein- oder Ausgänge bearbeitet werden. Als Lagerfläche ist hier die Regalfläche, also die Fläche der einzelnen Regalböden und nicht die Regalgrundfläche, heranzuziehen. Regalflächen müssen addiert werden. Bei der Versand- und Lagerfläche ist der jeweilige Standort zu betrachten. D.h. mehrere Standorte werden bei der Ermittlung der Versand- und Lagerfläche nicht addiert. Als Standort ist ein geographischer Ort zu verstehen, d.h. zu einem Standort gehören z.B. Gebäude dergleichen postalischen Adresse oder derselben Postleitzahl.

Im Falle eines Zentrallagers in der Bundesrepublik Deutschland, dessen sich mehrere Vertreiber bedienen, wird die von dem jeweiligen Vertreiber genutzte Fläche für Elektro- und Elektronikgeräte herangezogen. Als Nachweis über die Größe der Fläche kann z.B. die vertragliche Vereinbarung oder ein anderer dokumentierter Nachweis des Dienstleisters, dem die angemietete Regalfläche zu entnehmen ist, herangezogen werden. Bezugszeitpunkt für die Betrachtung ist dabei das Datum des Vertragsabschlusses bzw. das Ausstellungsdatum des jeweiligen Nachweises.

Die Rücknahmepflicht besteht auch, wenn Fernabsatzhändler selbst keine Versand- und Lagerflächen vorhalten oder diese anmieten/pachten, sondern beworbene Artikel von Vorlieferanten unmittelbar an den Kunden ausliefern lassen. Voraussetzung hierfür ist, dass die Versand- und Lagerfläche für Elektro- und Elektronikgeräte der Vorlieferanten, die dem jeweiligen Fernabsatzverkäufer zugerechnet werden kann, größer 400 m2 ist und sich im Inland befindet. Hierbei werden Flächen, die bei unterschiedlichen Vorlieferanten in Anspruch genommen werden, addiert.

Nutzen verpflichtete Vertreiber eine Online-Plattform wie z.B. eBay oder Amazon zum Verkauf ihrer Elektro- und Elektronikgeräte, so sind grundsätzlich diese Vertreiber und nicht die Betreiber der Online-Plattform zur Rücknahme verpflichtet.

4.2 Umfang der Pflichten

Für Vertreiber mit einer Verkaufs- bzw. Versand- und Lagerfläche für Elektro- und Elektronikgeräte von mehr als 400 m2 besteht eine Pflicht zur Rücknahme von EAG:

Diese Rücknahmepflichten beziehen sich dabei ausschließlich auf Geräte aus privaten Haushalten sowie auf EAG aus anderen Herkunftsbereichen, welche in Beschaffenheit und Menge mit denen aus privaten Haushalten vergleichbar sind ( § 3 Nummer 5 ElektroG). Eine Rücknahmepflicht für EAG anderer Nutzer als privater Haushalte besteht für die Vertreiber nicht. Für die Rücknahme und Entsorgung dieser Geräte sind entweder die Hersteller oder bei historischen EAG die jeweiligen entsorgungspflichtigen Besitzer nach § 19 ElektroG verantwortlich (siehe hierzu Kapitel 3).

Da sich die Pflichten des § 17 ElektroG nicht auf EAG anderer Nutzer als privater Haushalte beziehen, besteht für Händler, die nur entsprechende Geräte vertreiben, keine 1:1 Rücknahmepflicht. Hingegen sind sie - sofern die Verkaufs- bzw. Versand- und Lagerfläche über 400 m2 ist - zur 0:1-Rücknahme von EAG aus privaten Haushalten verpflichtet.

Vertreiber sind bei der 0:1 Rücknahme verpflichtet, vom Endnutzer bis zu 5 Altgeräte je Geräteart zurückzunehmen.

Gleichartig sind Geräte dann, wenn sie derselben Geräteart angehören und im Wesentlichen die gleichen Funktionen erfüllen. Beispiele für gleichartige Geräte sind z.B. TFT- und CRT-Bildschirme oder Laptops und Desktop-PCs.

Die Rücknahmepflichten beziehen sich ausschließlich auf Verkaufsgeräte. Leihgeräte (z.B. Digital-Receiver), die im Zusammenhang mit einer vertraglich vereinbarten Nutzung bestimmter Serviceangebote verliehen werden, sind nicht von der Rücknahmepflicht umfasst, sofern sichergestellt ist, dass diese Geräte später nicht an die Verbraucher verkauft werden. Ist dieses nicht sichergestellt, so sind Vertreiber auch bei der Abgabe zwecks Leihe zur Rücknahme eines vergleichbaren Altgerätes verpflichtet.

Die 1:1 Rücknahmepflicht besteht auch dann, wenn ein Kaufvertrag infolge Widerrufs oder Rücktritts rückwirkend nicht zustande kommt und die Abgabe des Elektrogerätes bereits erfolgt ist.

Gemäß § 17 Absatz 4 Satz 1 ElektroG haben Vertreiber das Recht, die Annahme von EAG, die auf Grund einer Verunreinigung eine Gefahr für die Gesundheit und Sicherheit von Menschen darstellen, abzulehnen. In einem solchen Fall, wird empfohlen, dass der Vertreiber den Anlieferer an den örE verweist, der nach § 13 Absatz 5 Satz 4 ElektroG die Entsorgungsverantwortung auch für solche EAG hat.

4.3 Organisation der Rücknahme durch Vertreiber

Vertreiber sind verpflichtet, Bringsysteme für die kostenlose Rückgabe von EAG einzurichten. Diese müssen

vorgehalten werden. Mit Blick auf den stationären Handel legt § 17 Absatz 1 Satz 2 ElektroG fest, dass Ort der Abgabe auch der private Haushalt sein kann, sofern die Abgabe durch Auslieferung erfolgt. Sofern eine kostenfreie Rückgabe in diesem Fall gewünscht ist, muss der Endnutzer dieses bei Abschluss des Kaufvertrages mitteilen. Unter unmittelbarer Nähe ist die fußläufige Erreichbarkeit in wenigen Minuten vom Ladengeschäft zu verstehen.

Im Falle des Fernabsatzhandels sind geeignete Rückgabemöglichkeiten in zumutbarer Entfernung zum Endnutzer einzurichten. Dieses ist für alle denkbaren Optionen zur Erfüllung der Rücknahmepflichten zu gewährleisten. Hier kommen zum Beispiel Kooperationen mit dem stationären Handel oder anderen Fernabsatzverkäufern in Betracht. In diesem Falle muss mit Blick auf die Mitteilungspflichten allerdings eindeutig sein, welche zurückgenommenen Mengen welchem Kooperationspartner zuzuordnen sind.

Fernabsatzhändler können ihrer Pflicht aber auch durch das Schaffen einer kostenlosen Rücksendemöglichkeit von EAG in ausreichender Weise nachkommen. Hierbei ist es zulässig, dass der Endnutzer sich für die Rückgabe eine Rückführungsadresse aus dem Internet ausdrucken bzw. ein Versandlabel generieren , auf eigene Kosten zum Beispiel ein Paket oder eine Versandtasche für den Versand bereitstellen und dies/diese anschließend zu dem jeweiligen Paketdienstleister bringen muss (Porto zahlt Fernabsatzhändler). In diesem Fall lässt sich die zumutbare Entfernung als Weg zur nächstgelegenen Paketannahmestelle definieren. Eine Begrenzung auf die Annahmestellen desjenigen Dienstleisters, mit dem der jeweilige Händler eine vertragliche Beziehung unterhält, ist zulässig. Bei der Schaffung von Rücksendemöglichkeiten durch Fernabsatzhändler sind auch die besonderen abfallrechtlichen und gefahrgutrechtlichen Anforderungen des Versands zu beachten (hierzu siehe auch Ausführungen unter Kapitel 4.7). Zudem muss der Vertreiber in diesem Zusammenhang auch Informationen zur Verfügung stellen, wie die EAG zu verpacken sind, um mögliche Gefahren und Risiken beim Transport zu verhindern/zu minimieren. Hierzu zählen z.B. Hinweise auf die Entnahme vom EAG nicht umschlossener Gerätebatterien sowie auf das Abkleben der Kontakte von Lithium-Altbatterien (vgl. Kapitel 5). Sollten im Rahmen der Rücknahme die EAG für einen Versand durch den Logistikdienstleister zu groß oder zu schwer sein, muss der Vertreiber andere Möglichkeiten für eine kostenlose Rücknahme der EAG anbieten.

Weiterhin ist eine Kooperation zwischen dem Fernabsatzhandel und den öffentlich-rechtlichen Entsorgungsträgern möglich, sofern die Rücknahme des Vertreibers nicht an einer Sammel- oder Übergabestelle des öffentlich-rechtlichen Entsorgungsträger erfolgt. Der Hinweis auf die Rücknahme an den Sammelstellen des örE ist nur zusätzlich zum eigenen Angebot einer Rücknahme zulässig. Hier ist z.B. das Aufstellen von ADR-konformen Depotcontainern durch einzelne oder mehrere Vertreiber im öffentlichen Raum möglich, welche bspw. auch im Rahmen einer Kooperation von den örE angefahren und geleert werden können. In diesem Fall hat der Vertreiber die Mitteilungspflichten gemäß § 29 Absatz 4 ElektroG zu erfüllen. Bei einer Kooperation mehrerer Vertreiber ist auch hier mit Blick auf die Mitteilungspflichten unentbehrlich, dass die gesammelten Mengen anteilig allen beteiligten Vertreibern zugeordnet werden können und diese die jeweiligen Anteile mitteilen.

Zudem sind für die Rücknahme auch Kooperationen mit Sozialbetrieben oder zertifizierten Erstbehandlungsanlagen im Wege der Drittbeauftragung möglich.

Grundsätzlich besteht für alle Vertreiber die Option, zusätzlich zu den Bringsystemen auch Holsysteme einzurichten. Zur Frage der Kostentragung in diesem Zusammenhang siehe auch die Ausführungen in Kapitel 4.5.

4.4 Art und Weise der Erfassung

Unabhängig davon, ob eine verpflichtende oder freiwillige Rücknahme erfolgt, sind die Sammelbehälter so zu befüllen, dass ein Zerbrechen bzw. eine Beschädigung der EAG nach Möglichkeit vermieden wird. Eine mechanische Verdichtung in den Behältnissen ist nicht erlaubt ( § 17 Absatz 4 Satz 3 ElektroG; siehe hierzu auch Kapitel 2). Bei bereits an der Rücknahmestelle abgegebenen EAG dürfen nachträglich keine einzelnen Bauteile entnommen werden, wohl aber Altbatterien ( § 17 Absatz 4 Satz 4 ElektroG). Die Entnahme von Lampen (auch Solarienlampen) ist ebenfalls zulässig, da dies keine Erstbehandlung darstellt ( § 3 Nummer 24 ElektroG). EAG, die sich für eine Vorbereitung zur Wiederverwendung eignen, dürfen separiert werden. Rücknahmestellen sollten über qualifiziertes Personal verfügen, um die Anforderungen an eine sachgerechte Rücknahme von EAG sicherstellen zu können.

4.4.1 Sammlung und Lagerung von Batterien

Besitzer von EAG haben nach § 10 Absatz 1. Satz 2 ElektroG die Altbatterien oder, die nicht vom Altgerät umschlossen sind, vor der Abgabe beim Vertreiber zu entfernen und einer Sammlung nach dem Batteriegesetz ( BattG) zuzuführen (vgl. Kapitel 5). Gleichzeitig sind Vertreiber nach § 9 Absatz 1 Satz 1 des Batteriegesetzes verpflichtet, Geräte-Altbatterien, die sie selber in ihrem Sortiment führen, zurückzunehmen. Für die Rücknahme dieser Altbatterien muss das Gemeinsame Rücknahmesystem der Hersteller (GRS Batterien) den Vertreibern gemäß § 6 Absatz 3 Nummer 2 und 5 BattG unentgeltlich geeignete Sammelbehälter zur Verfügung stellen und diese, ebenfalls unentgeltlich, abholen und die Altbatterien entsorgen. Alternativ können die Batterien gemäß den Vorgaben nach § 9 Absatz 2 Satz 2 BattG einem herstellereigenen Rücknahmesystem übergeben werden.

4.4.2 Informations-, Anzeige- und Mitteilungspflichten

Jeder Vertreiber, der nach § 17 verpflichtend oder freiwillig EAG zurücknimmt, hat unterschiedliche Mitteilungs-, Informations- und Anzeigepflichten zu erfüllen, die sich zum Teil danach unterscheiden, ob der Vertreiber die EAG selbst verwerten lässt oder nicht (d.h. einem örE oder Hersteller bzw. dessen Bevollmächtigtem zur Entsorgung übergibt). Zum Umfang dieser Pflichten nach den §§ 18, 25 und 29 ElektroG siehe Kapitel 8.

4.5 Kosten

Gemäß § 17 ElektroG sind durch die verpflichteten Vertreiber kostenlose Rückgabemöglichkeiten (sog. Bringsysteme) für EAG zu schaffen, d.h. bei der Annahme von EAG im Einzelhandelsgeschäft oder in unmittelbarer Nähe hierzu dürfen verpflichtete Vertreiber kein Entgelt erheben. Bieten stationäre Vertreiber über die gesetzliche Pflicht zur Schaffung eines Bringsystems hinaus zusätzlich Abholleistungen beim Endnutzer an (zusätzliche Dienstleistungen), so sind diese nur dann kostenlos anzubieten, wenn der Kunde beim Abschluss des Kaufvertrages angibt, dass er bei Auslieferung eines Neugerätes ein Altgerät im Rahmen der 1:1-Rücknahme kostenfrei zurückgeben möchte ( § 17 Absatz 1 Satz 2 und 3 ElektroG).

Ein Entgelt für die Abholung darf ein Vertreiber demzufolge nur dann erheben, wenn er eine zusätzliche Dienstleistung anbietet, z.B.:

Schaffen Fernabsatzhändler ausschließlich Rücksendemöglichkeiten im Rahmen der gesetzlichen Pflicht, so sind die Versandkosten grundsätzlich von diesen zu tragen. Er darf hierfür kein Entgelt erheben. Die Kosten allerdings, die für das Verpacken des EAG, ggf. das Ausdrucken eines Versandetiketts und den Weg bis zur nächstgelegenen Paketannahmestellen entstehen, können den Verbrauchern auferlegt werden (vgl. Kapitel 4.3). Richten Fernabsatzhändler hingegen eigene Rücknahmestellen in zumutbarer Entfernung zum jeweiligen Endnutzer ein und bieten die Rücksendemöglichkeit zusätzlich an, sind sie nicht zur Kostentragung der Rücksendung verpflichtet.

4.6 Entsorgung der durch Vertreiber zurückgenommenen EAG

Die Vertreiber können die zurückgenommen EAG gemäß § 17 Absatz 5 ElektroG entweder den Herstellern bzw. deren Bevollmächtigen oder den öffentlich-rechtlichen Entsorgungsträgern übergeben oder die EAG selbst einer Verwertung zuführen. Gemäß § 17 Absatz 5 Satz 2 ElektroG dürfen sie für diese Tätigkeiten von privaten Haushalten kein Entgelt verlangen.

Sofern ein Vertreiber seine Niederlassung im Gebiet des örE hat, an den er die EAG übergeben will, ist dieser zur Annahme dieser Geräte verpflichtet ( § 17 Absatz 5 i. V. m. § 13 Absatz 1 Satz 2 ElektroG). Da es sich bei den EAG von Vertreibern überwiegend um die kumulierten Mengen aus privaten Haushaltungen handelt, gilt diese Pflicht des örE auch dann, wenn die EAG in größerer Menge angeliefert werden. Die Anlieferung von mehr als 20 Geräten der Gruppen 1, 2 und 6 ( § 13 Absatz 5 S. 3 ElektroG) sind in jedem Fall vorab mit der kommunalen Sammelstelle in Bezug auf Anlieferungsort und -zeitpunkt abzustimmen.

Der Vertreiber hat sicherzustellen, dass bei Anlieferung an einer Sammelstelle der örE die EAG der jeweiligen Sammelgruppe zugeordnet werden. Wer die tatsächliche Zuordnung zu den Sammelgruppen vornimmt, haben örE und Vertreiber abzustimmen.

Es gibt nach ElektroG keine Pflicht des Herstellers, die von Vertreibern gesammelten EAG zu übernehmen und zu entsorgen. Dennoch können Vertreiber ihre EAG an Hersteller übergeben, sofern eine entsprechende bilaterale Vereinbarung zwischen Hersteller und Vertreiber erfolgt.

Daneben steht den Vertreibern unter den Voraussetzungen des § 17 Absatz 5 ElektroG die Option zur Eigenverwertung der EAG offen. In diesem Fall sind die Behandlungs- und Verwertungspflichten der §§ 20 und 22 sowie die Mitteilungspflichten nach § 29 ElektroG zu beachten. Verwerten die Vertreiber die EAG selbst, so dürfen sie diese ausschließlich an zertifizierte Erstbehandlungsanlagen übergeben.

4.7 Kennzeichnung der Transporte von EAG

Sowohl in den Fällen, in denen ein Vertreiber eigenständig seine gesammelten Altgeräte transportiert, als auch in den Fällen, in denen für den Transport auf Dritte oder Dienstleister zurückgegriffen wird, ist vorab zu prüfen, inwieweit eine Kennzeichnungspflicht nach § 55 KrWG (A-Schild am Fahrzeug) für den Transport erforderlich ist. Die Prüfung einer möglichen Verpflichtung trifft insbesondere auch auf Paketdienstleister zu, die im Auftrag eines Fernabsatzhändlers EAG vom Kunden zurücknehmen und transportieren.

Gemäß § 55 Absatz 1 Satz 1 KrWG haben Sammler und Beförderer von Abfällen (hier: EAG) grundsätzlich bei Ausübung ihrer Tätigkeit ihre Fahrzeuge mit A-Schildern zu versehen. Eine Ausnahme hiervon sieht § 55 Absatz 1 Satz 2 KrWG vor, wonach Sammler und Beförderer, die im Rahmen wirtschaftlicher Unternehmen Abfälle sammeln oder befördern, von dieser Pflicht befreit sind. Der Begriff des wirtschaftlichen Unternehmens ist im KrWG definiert als das Sammeln, Befördern, Handeln oder Makeln von Abfällen aus Anlass einer anderweitigen gewerblichen oder wirtschaftlichen Tätigkeit, die nicht auf das Sammeln, Befördern, Handeln oder Makeln von Abfällen gerichtet ist. § 7 Absatz 9 Satz 1 der Anzeige- und Erlaubnisverordnung ( AbfAEV) enthält eine Vermutungsregelung für wirtschaftliche Unternehmen, die nicht gewöhnlich und nicht regelmäßig Abfälle sammeln und befördern. Die dort geregelte Mengenschwelle bezieht sich auf die tatsächlich vom Unternehmen gesammelte oder beförderte Abfallmenge: Danach ist von einer nicht gewöhnlichen oder regelmäßigen Sammlung auszugehen, wenn die Summe der während eines Kalenderjahres gesammelten oder beförderten Abfallmengen bei nicht gefährlichen Abfällen 20 Tonnen oder bei gefährlichen Abfällen zwei Tonnen nicht übersteigt. 6

Die Abgrenzung zur gewerbsmäßigen Tätigkeit liegt darin begründet, dass der Hauptzweck des wirtschaftlichen Unternehmens nicht das Sammeln, Befördern, Handeln oder Makeln von Abfällen sondern eine andere Dienstleistung ist. Liegt der Hauptzweck des Unternehmens z.B. in der Beförderung von Gütern, wird die Entscheidung danach getroffen, ob das Befördern von Abfällen nicht den Hauptzweck des Unternehmens ausmacht. 7 In Bezug auf Paketdienste ist insoweit entscheidend, ob die Beförderung von Abfällen zur angebotenen Produktpalette des jeweiligen Transportunternehmens zählt. Davon ist im Falle der Beauftragung von Paketdienstleistern durch zur Rücknahme verpflichtete Vertreiber regelmäßig auszugehen.

Grundsätzlich können gemäß § 13a AbfAEV im Rahmen einer Einzelfallprüfung Freistellungen von der Verpflichtung von der jeweils zuständigen Landesbehörde je Bundesland erteilt werden. Demnach kann eine Freistellung erfolgen, sofern eine Anbringung der Warntafeln technisch nicht möglich ist oder eine Kennzeichnung aus Gründen des Wohls der Allgemeinheit nicht erforderlich ist. In Bezug auf die zweite Alternative ist jedoch darauf hinzuweisen, dass bei den Transporten von EAG regelmäßig auch EAG mit Li-Ionen-Batterien, die besonderen Anforderungen aus Sicht des Gefahrgutrechts unterliegen, befördert werden, so dass grundsätzlich ein besonderes Kontrollinteresse zum Schutz des Wohls der Allgemeinheit vorliegen dürfte (siehe hierzu auch Kapitel 2.4 und 6).

Paketdienstleister, die gewerbsmäßig EAG befördern, haben zudem die Anzeigepflicht nach § 53 KrWG zu beachten.

4.8 Behördliche Vollzugszuständigkeit für die Rücknahmepflichten der Vertreiber

Die Zuständigkeit für den Vollzug der Rücknahmepflichten des § 17 ElektroG liegt bei den Bundesländern. Die behördliche Zuständigkeit richtet sich nach Landesrecht. Örtlich zuständig ist beim Fernabsatzhandel die Behörde, in deren örtlichen Zuständigkeitsbereich sich der Firmensitz des Vertreibers befindet. Beim stationären Handel ist die Behörde zuständig, in deren Gebiet sich der Vertreiber, bzw. bei Filialunternehmen die jeweilige Niederlassung, befindet.

5 Entsorgung von EAG anderer Nutzer als privater Haushalte

§ 19 ElektroG regelt die Entsorgung von EAG anderer Nutzer als privater Haushalte. Dabei ist zu beachten, dass in § 3 Nummer 5 ElektroG eine weite Definition von EAG aus privaten Haushalten getroffen wird. Hierunter fallen nicht nur EAG aus privaten Haushaltungen im Sinne des Kreislaufwirtschaftsgesetzes, sondern auch Altgeräte aus sonstigen Herkunftsbereichen, soweit die Beschaffenheit und Menge mit denen von üblicherweise in privaten Haushaltungen anfallenden Altgeräten vergleichbar ist. Sollte es sich um ein EAG handeln, das nicht aus privaten Haushalten stammt und dort auch gewöhnlich nicht genutzt wird, gelten die Regelungen des § 19 ElektroG. Dual-Use-Geräte, die als EAG anfallen und in Beschaffenheit und Menge nicht den EAG aus privaten Haushalten entsprechen, gelten als EAG anderer Nutzer als privater Haushalte und fallen ebenfalls unter die Regelungen gemäß § 19 ElektroG. Hierzu zählen bspw. Computer, die in einem Gewerbebetrieb in großen Mengen anfallen (vgl. Kapitel 1.2).

Bei der Entsorgung von EAG anderer Nutzer als privater Haushalte sind die Mitteilungspflichten der Hersteller nach § 27 ElektroG sowie des entsorgungspflichtigen Besitzers nach § 30 ElektroG zu beachten (Kapitel 8).

5.1 Rücknahmepflicht der Hersteller bzw. deren Bevollmächtigter

Jeder Hersteller von Geräten für andere Nutzer als private Haushalte bzw. deren Bevollmächtigte ist zur kostenlosen Rücknahme gemäß § 19 Absatz 1 ElektroG verpflichtet, wenn diese Geräte zu Abfall werden. Insofern bezieht sich die Rücknahmepflicht auf die von dem jeweiligen Hersteller selbst in Verkehr gebrachten Geräte.

Die Rücknahmepflicht der Hersteller bzw. deren Bevollmächtigte gilt nur für solche EAG, die keine historischen EAG im Sinne des § 3 Nummer 4 sind. Insofern beziehen sich die Rücknahmepflichten nicht auf EAG, die bis zum 13. August 2005 sowie Photovoltaikmodule, die bis zum 24. Oktober 2015 in Verkehr gebracht wurden. Die Rücknahmepflicht der Hersteller umfasst auch diese EAG, wenn eine Vereinbarung zwischen Hersteller und entsorgungspflichtigem Besitzer gemäß § 19 Absatz 1 Satz 4 getroffen wurde. Er hat zumutbare Möglichkeiten zur Rückgabe zu schaffen und die zurückgenommenen EAG auf eigene Kosten einer ordnungsgemäßen Entsorgung im Sinne des § 19 Absatz 2 ElektroG zuzuführen.

Eine Übergabepflicht des Besitzers der EAG an den Hersteller besteht nicht; soweit er EAG nicht dem Hersteller übergibt, ist er selbst für die ordnungsgemäße Entsorgung verantwortlich.

5.2 Entsorgungspflichten der entsorgungspflichtigen Besitzer

Unter Besitzer ist nach § 3 Absatz 1 Nummer 9 KrWG jede natürliche oder juristische Person zu verstehen, die die tatsächliche Sachherrschaft über Abfälle (hier: EAG) hat.

Besitzer von EAG können aus verschiedenen Gründen entsorgungspflichtig sein:

Die EAG oder deren Bauteile sind für die Wiederverwendung vorzubereiten oder nach § 20 ElektroG zu behandeln und nach § 22 ElektroG zu entsorgen. Die Behandlung darf nur durch eine zertifizierte Erstbehandlungsanlage erfolgen.

Dabei ist sicherzustellen, dass die entsorgungspflichtigen Besitzer die Information über die jeweils entsorgte Menge je Kategorie erhält.

5.3 Drittbeauftragung

Der Hersteller oder der entsorgungspflichtige Besitzer können sich eines beauftragten Dritten zur Erfüllung ihrer Pflichten nach § 19 bedienen (vgl. § 43 ElektroG). Auch hier gilt, dass der beauftragte Dritte über die erforderliche Zuverlässigkeit verfügen muss und dass die Verantwortung für die Erfüllung der Pflichten nach dem Gesetz bestehen bleibt, bis die Entsorgung endgültig und ordnungsgemäß abgeschlossen ist (vgl. § 43 ElektroG, § 22 KrWG).

Vertreiber können bei der Entsorgung von EAG als vom Hersteller oder Besitzer gemäß § 43 beauftragter Dritter tätig werden.

Dieses setzt den Abschluss eines Entsorgungsvertrages voraus. Beauftragte Dritte, müssen sie durch geeignete Maßnahmen sicherstellen, dass der Hersteller oder entsorgungspflichtige Besitzer seinen Mitteilungspflichten nachkommen kann (Kapitel 8). Dazu ist insbesondere eine Getrennthaltung von EAG aus privaten Haushalten und von anderen Nutzern als privaten Haushalten sicherzustellen.

6 Umgang mit lithiumhaltigen Geräte-Altbatterien aus EAG

Nach § 10 Absatz 1 Satz 2 ElektroG haben Besitzer von Altgeräten, deren Altbatterien und nicht vom Altgerät umschlossen sind (wie z.B. bei Akkuschraubern oder Notebooks), die Altbatterien vor der Abgabe an einer Erfassungsstelle vom EAG abzutrennen. Die örE sind verpflichtet, die abgetrennten Geräte-Altbatterien, unentgeltlich zurückzunehmen und dem Gemeinsamen Rücknahmesystem oder einem herstellereigenen Rücknahmesystem zur Abholung bereitzustellen (vgl. § 13 Absatz 1 BattG).

In diesem Zusammenhang stellt § 3 Nummer 24 ElektroG klar, dass eine zerstörungsfreie Entnahme von Altbatterien, die nicht vom Altgerät umschlossen sind, keine Erstbehandlung darstellt. Kommt der Besitzer der Altgeräte dieser Pflicht nicht nach, sollte die Entnahme vom örE vorgenommen werden. Entnimmt der örE die Batterien nicht, muss er die EAG in der Untergruppe "batteriebetriebene Altgeräte" der Sammelgruppe 5 erfassen. Auch Vertreiber sind befugt, Batterien im Rahmen der Rücknahme zu entnehmen, ohne dass dies eine Erstbehandlung darstellt.

Lithiumbatterien sind auf Grund ihres batterieimmanenten Risikos als Gefahrgut der Klasse 9 eingestuft. Sie sind den UN-Nummern

zugeordnet. An ihre Beförderung werden vor diesem Hintergrund besondere Anforderungen gestellt. Die Beförderung auf der Straße wird durch das "Europäische Übereinkommen über die internationale Beförderung gefährlicher Güter auf der Straße" ( ADR) geregelt. Das ADR wurde in Deutschland durch das Gefahrgutbeförderungsgesetz sowie die Gefahrgutverordnung Straße, Eisenbahn und Binnenschifffahrt umgesetzt. Zu berücksichtigen ist, dass die Vorgaben des ADR regelmäßig (alle 2 Jahre) angepasst werden und hierdurch sich auch Änderungen mit Blick auf die Beförderung von EAG mit Lithiumbatterien ergeben können 8.

Welche Anforderungen einzuhalten sind, ist grundsätzlich von mehreren Faktoren abhängig. Dabei ist zu berücksichtigen, dass nicht nur die Beförderung von Lithiumbatterien, sondern auch die Beförderung von Lithiumbatterien in Ausrüstungen als auch von Lithiumbatterien, die mit Ausrüstungen verpackt sind, geregelt wird. Unter den Begriff der Ausrüstungen fallen dabei auch EAG. Bei der Beförderung von EAG, die lithiumhaltige Batterien enthalten, sind daher ebenfalls die Anforderungen des ADR zu berücksichtigen.

Für die Sammlung und Beförderung von Lithiumbatterien und EAG, die Lithiumbatterien enthalten, zur Entsorgung oder zum Recycling gelten besondere Anforderungen. Für die Beförderung von EAG mit nur einer lithiumhaltigen Knopfzelle oder für den Transport bis zur Zwischenverarbeitungsstelle kommt unter bestimmten Bedingungen die Anwendung der Sondervorschrift (SV) 670 ADR 2019 i.V.m. der multilateralen Vereinbarung M303, die weitgehende Freistellungen und Erleichterungen enthält, in Betracht. Beförderungen, die diese Bedingungen nicht einhalten, oder Beförderungen ab der Zwischenverarbeitungsstelle sind als Gefahrguttransport der Klasse 9 durchzuführen, besondere Anforderungen ergeben sich aus der SV 377 ADR oder für beschädigte Lithiumbatterien aus der SV 376.

Eine vereinfachte Darstellung über die Anwendung der einzelnen SV soll das nachfolgende Schaubild geben:

Verantwortlich für die Einhaltung der Vorgaben des ADR sind alle an der Beförderung Beteiligte, so der örE oder Vertreiber als Verpacker, der Logistiker als Verlader und Beförderer sowie ggf. der Hersteller oder Vertreiber als Absender.

6.1 Erfassung und Beförderung von lithiumhaltigen Gerätebatterien in EAG

6.1.1 Vorgaben für die Beförderung von EAG mit einer lithiumhaltigen Knopfzelle

Die Beförderung von EAG mit Lithiumbatterien ist gemäß SV 670 a) ADR 2019 von den Anforderungen des ADR unter bestimmten Voraussetzungen freigestellt. Die SV tritt grundsätzlich erst zum 01. Januar 2019 in Kraft. Durch den Abschluss der multilateralen Vereinbarung M303 findet sie in Deutschland jedoch bereits heute Anwendung.

Wenn EAG aus privaten Haushalten nur Lithiumbatterien mit Stützfunktionen enthalten und sie zur Beseitigung von Schadstoffen, zur Demontage, zum Recycling oder zur Entsorgung gesammelt und zur Beförderung aufgegeben werden, sind sie danach unter folgenden Voraussetzungen gänzlich von den Vorschriften des ADR freigestellt:

Dies bedeutet, dass für den Transport von EAG mit entsprechenden Lithiumbatterien eine Sammlung in den derzeit in der Praxis genutzten großen Container zulässig ist.

Der Begriff der Geräte von privaten Haushalten wird dabei entsprechend der Definition der Altgeräte aus privaten Haushalten nach dem ElektroG ausgelegt.

6.1.2 Vorgaben für die Beförderung von EAG mit Lithiumbatterien bis zur Zwischenverarbeitungsstelle

Enthält ein EAG eine Lithiumbatterie als Hauptenergiequelle oder ist die Batterie durch das Gerät nicht ausreichend geschützt, kann es unter bestimmten Voraussetzungen den erleichterten Anforderungen der SV 670 b) ADR 2019 unterliegen, die im Wesentlichen der heutigen SV 636 entsprechen; zusätzlich werden nun aber auch explizit spezielle Sammelcontainer ohne Untenentleerung berücksichtigt. Bis zur Zwischenverarbeitungsstelle unterfallen danach Lithiumzellen und -batterien die in Ausrüstungen von privaten Haushalten enthalten sind, nicht den übrigen Vorschriften des ADR, einschließlich der SV 376 für beschädigte/defekte Lithiumbatterien sowie des Absatzes 2.2.9.1.7, wenn diese zur Beseitigung von Schadstoffen, zur Demontage, zum Recycling oder zur Entsorgung gesammelt und zur Beförderung aufgegeben werden und folgende Anforderungen eingehalten werden:

Was unter einer Zwischenverarbeitungsstelle nach ADR zu verstehen ist, ergibt sich aus der Beschreibung der Beförderungszwecke. In Zusammenschau mit den anderen Anforderungen der SV 670 ADR 2019 ist daher davon auszugehen, dass ein Transport von der Sammel-/Übergabe- oder Rücknahmestelle für EAG zur Erstbehandlungsanlage von der SV umfasst ist und mithin die Erstbehandlungsanlage auch als Zwischenverarbeitungsstelle angesehen werden kann.

Die Verpackungsanweisung P 909 verlangt, dass widerstandsfähige Außenverpackungen für die Beförderung genutzt werden, die aus einem geeigneten Werkstoff hergestellt sind und eine ausreichende Festigkeit bzw. Auslegung aufweisen. Eine Ausnahme gilt für solche Ausrüstungen, bei denen die Zellen oder Batterien durch die Ausrüstung, in der sie enthalten sind, gleichwertig geschützt werden. In diesem Fall dürfen die Ausrüstungen unverpackt oder auf Paletten zur Beförderung aufgegeben werden dürfen. Entsprechende Geräte können dann z.B. in Gitterboxpaletten gestapelt und transportiert werden. Ein Verdichten oder Umschütten darf nicht erfolgen, da dies zu einer Beschädigung der EAG und damit der darin enthaltenen Zellen und Batterien führen kann (s. Durchführungsrichtlinien-Gefahrgut ( RSEB - Verkehrsblatt 2015 Seite 402 unter lfd. Nummer 4-5.4)). Vor diesem Hintergrund sind EAG, die Lithiumbatterien enthalten, in entsprechenden Behältern zu sammeln. Weiterhin dürfen die gesammelten EAG nicht in loser Schüttung transportiert werden.

Um diesen Anforderungen im Rahmen der Abholkoordination besser Rechnung tragen zu können, sieht § 14 Absatz 1 Satz 2 ElektroG vor, batteriebetriebene Altgeräte in eigenen, geeigneten Behältnissen getrennt von den anderen Altgeräten zu sammeln. Die Abholmenge ist dabei auf fünf Kubikmeter begrenzt. Im Übrigen verweist § 2 Absatz 3 Satz 3 ElektroG auf die Anwendbarkeit der Gefahrgutbeförderungsregelungen.

Für die Verpackung und den Transport von EAG mit Lithiumbatterien zur Zwischenverarbeitungsstelle ergibt sich danach folgendes Bild:

Fraktion UN-Nummer und Kennzeichnung Verpackung Hinweise
EAG mit Lithiumbatterien
(auch gemischt EAG mit ohne Lithiumbatterien),
UN 3091 / 3481

"LITHIUMBATTERIEN ZUR ENTSORGUNG" oder
"LITHIUMBATTERIEN ZUM RECYCLING"

Bis zur Zwischenverarbeitungsstelle

SV 670 und ggf. P 909 ohne zusätzliche Vorschriften 1 und 2:

  • widerstandsfähige Außenverpackung oder
  • unverpackte Beförderung
    (z.B. Gitterboxen), vorausgesetzt, die enthaltenen Zellen und Batterien werden durch das Gerät gleichwertig geschützt oder
  • Sicherung der Zellen oder Batterien vor übermäßiger Bewegung
< 333 kg Lithiumbatterien und -zellen pro Beförderungseinheit,

Qualitätssicherungssystem

6.1.3 Vorgaben für die Beförderung von EAG, die unbeschädigte Lithiumbatterien enthalten, zur Entsorgung oder zum Recycling

Für EAG, die Lithiumbatterien enthalten und die zum Zwecke der Entsorgung oder des Recyclings befördert werden, gilt die SV 377, sofern kein Fall der SV 670 b) gegeben ist (z.B. Transport ab der Zwischenverarbeitungsstelle). Danach ist ebenfalls die Verpackungsanweisung P 909 zu berücksichtigen. Die Zellen und Batterien sind darüber hinaus jedoch auch gegen Kurzschluss zu sichern. Zudem ist das Versandstück mit der Aufschrift "LITHIUMBATTERIEN ZUR ENTSORGUNG" bzw. "LITHIUMBATTERIEN ZUM RECYCLING" zu kennzeichnen.

Für die Verpackung und die Beförderung von EAG, die unbeschädigte Lithiumbatterien enthalten, ergibt sich danach folgendes Bild:

Fraktion UN-Nummer und Kennzeichnung Verpackung Hinweise
EAG mit Lithiumbatterien (auch gemischt mit EAG ohne Lithiumbatterien),

unbeschädigt

UN 3091 / 3481

"LITHIUMBATTERIEN ZUR ENTSORGUNG" oder

"LITHIUMBATTERIEN ZUM RECYCLING"

Gefahrzettel Klasse 9

ab der Zwischenverarbeitungsstelle oder bei Fehlen der Voraussetzungen der SV 670 b):

SV 377 und P 909:

  • widerstandsfähige Außenverpackung oder
  • unverpackte Beförderung (z.B. Gitterboxen), vorausgesetzt, die enthaltenen Zellen und Batterien werden durch das Gerät gleichwertig geschützt
  • Sicherung der Zellen oder Batterien vor übermäßiger Bewegung und
  • Kurzschlusssicherung und Verhinderung von gefährlicher Wärmeentwicklung
Gefahrguttransport der Klasse 9, sonstige Anforderungen des ADR sind einzuhalten:
  • Beförderungsdokument
    und
  • Feuerlöschausrüstung;

abhängig von der Gesamtmenge der mit der Beförderungseinheit beförderten gefährlichen Güter ( 1.1.3.6), ggf:

  • schriftliche Weisungen,
  • orangefarbene Warntafel am Beförderungsfahrzeug,
  • zwei Feuerlöscher,
  • geschulter Fahrer,
  • persönliche Schutzausrüstung

6.1.4 Vorgaben für die Beförderung von EAG, die beschädigte/defekte Lithiumbatterien enthalten, zur Entsorgung oder zum Recycling xxx_

EAG, die beschädigte oder defekte Lithiumbatterien enthalten, weil diese u.a.

dürfen grundsätzlich nur nach den Vorgaben der SV 376 i. V. m. Verpackungsanweisung P 908 transportiert werden. Gemäß P 908 sind nur bestimmte Behältnisse für die Beförderung zugelassen. Zudem sind u.a. beschädigte oder defekte Lithiumzellen oder -batterien oder Ausrüstungen, die solche Zellen oder Batterien enthalten, jeweils einzeln in Innenverpackungen (z.B. Kunststoffbeutel) zu verpacken, die wiederum mit einer ausreichenden Menge eines nicht brennbaren und nicht leitfähigen Wärmedämmstoffs (z.B. Trockensand) umschlossen werden. Zudem sind die Versandstücke mit der Aufschrift "BESCHÄDTIGTE/DEFEKTE LITIUM-IONEN-BATTERIEN" bzw ."BESCHÄDIGTE/DEFEKTE LITHIUM-METALL-BATTERIEN" zu kennzeichnen.

Zellen und Batterien, die unter normalen Beförderungsbedingungen zu einer schnellen Zerlegung, gefährlichen Reaktion, Flammenbildung, gefährlichen Wärmeentwicklung oder einem gefährlichen Ausstoß giftiger, ätzender oder entzündbarer Gase oder Dämpfe neigen, dürfen nur unter den von der zuständigen Behörde festgelegten Bedingungen befördert werden.

Die SV 376 i. V. m. Verpackungsanweisung P 908 gilt nicht für Batterien, die nach SV 670 befördert werden (s. Kapitel 6.1.1).

Für die Verpackung und die Beförderung von EAG, die beschädigte/defekte Lithium-Batterien enthalten, ergibt sich danach folgendes Bild:

Fraktion UN-Nummer und Kennzeichnung Verpackung Hinweise
EAG mit Lithiumbatterien (auch gemischt mit EAG ohne Lithiumbatterien), beschädigt, ohne gefährliche Reaktionen (Einschätzung u. Verantwortung d. Annahmestelle!) UN 3091 / 3481

"BESCHÄDIGTE/ DEFEKTE LITHIUM-IONEN-BATTERIEN"

oder

"BESCHÄDIGTE/ DEFEKTE LITHIUM-METALLBATTERIEN"

Gefahrzettel Klasse 9

ab der Zwischenverarbeitungsstelle oder bei Fehlen der Voraussetzungen der SV 670 b):

SV 376 und P 908:

  • Bauartzugelassene Gefahrgutverpackung (Fass, Kiste, Kanister - Verpackungsgruppe II);
  • Nicht brennbares und nicht leitfähiges Polstermaterial
  • Einzeln verpacken in Innen- und Außenverpackung mit nicht brennbarem und nicht leitfähigen Wärmedämmstoff,
  • Kurzschlusssicherung,
  • Entlüftungseinrichtung,
  • Maßnahmen zum Schutz vor Vibrationen und Stößen,
  • Saugfähiges Inertmaterial bei Auslaufen
Gefahrguttransport der Klasse 9, sonstige Anforderungen des ADR sind einzuhalten:
  • Beförderungsdokument
    und
  • Feuerlöschausrüstung;

abhängig von der Gesamtmenge der mit der Beförderungseinheit beförderten gefährlichen Güter ( 1.1.3.6) ggf:

  • schriftliche Weisungen,
  • orangefarbene Warntafel am Beförderungsfahrzeug,
  • zwei Feuerlöscher,
  • geschulter Fahrer,
  • persönliche Schutzausrüstung

6.2 Erfassung und Beförderung von separierten lithiumhaltigen Gerätebatterien

Die Erfassung und Beförderung von lithiumhaltigen Gerätebatterien, die von den EAG getrennt wurden und damit einer gesonderten Entsorgung zugeführt werden, richtet sich nach den Anforderungen des BattG. Danach haben das Gemeinsame Rücknahmesystem und die herstellereigenen Rücknahmesysteme den ihnen angeschlossenen Rücknahmestellen unentgeltlich geeignete Transportbehälter zur Verfügung zu stellen. Bei der Verpackung und der Beförderung sind die Anforderungen des ADR ebenfalls zu berücksichtigen. Einschlägig sind insoweit ebenfalls die Vorgaben der SV 377, 376 und 636.

7 Behandlung von Altgeräten

7.1 Behandlung, Erstbehandlung, Folgebehandlung

7.1.1 Behandlung

"Behandlung" umfasst gemäß § 3 Nummer 23 ElektroG Tätigkeiten, die nach der Übergabe von Altgeräten an eine Anlage zur Entfrachtung von Schadstoffen, zur Demontage, zum Schreddern, zur Verwertung oder zur Vorbereitung der Beseitigung durchgeführt werden, sowie sonstige Tätigkeiten, die der Verwertung oder Beseitigung der Altgeräte dienen.

Da danach die Behandlung nur Tätigkeiten umfasst, die nach der Übergabe an eine Anlage stattfinden, muss die Sammlung (siehe § 3 Abs. 15 KrWG) bereits vorher abgeschlossen sein. Somit sind bestimmte Bewirtschaftungsmaßnahmen (i. S. von § 3 Absatz 14 KrWG, z.B. Bereitstellung, Überlassung, Sammlung, vorläufige Sortierung 9, Zwischenlagerung, Beförderung) im Vorfeld einer Übergabe von EAG an eine Behandlungsanlage nicht Teil der Behandlung. Eine Zertifizierung von Anlagen, in welchen zwar derartige Bewirtschaftungsmaßnahmen vorgenommen werden, die sonstigen Anforderungen an eine EBa (vgl. Folgeabschnitte) aber nicht erfüllt werden, als Erstbehandlungsanlage nach dem ElektroG ist deshalb nicht möglich. Vor diesem Hintergrund ist es notwendig, Abgrenzungen vorzunehmen zwischen Tätigkeiten, die im Rahmen der Erfassung stattfinden, von solchen, die Teil der (Erst-)Behandlung sind (siehe Kapitel 1.2).

7.1.2 Erstbehandlung

Erstbehandlung ist nach § 3 Nummer 24 ElektroG die erste Behandlung von Altgeräten, bei der die Altgeräte zur Wiederverwendung vorbereitet oder von Schadstoffen entfrachtet und Wertstoffe aus den Altgeräten separiert werden, einschließlich hierauf bezogener Vorbereitungshandlungen. Die Erstbehandlung umfasst auch die Verwertungsverfahren R 12 10 und R 13 11 nach Anlage 2 zum Kreislaufwirtschaftsgesetz.

Mit der Definition der Erstbehandlung werden somit zwei Arten von Erstbehandlung unterschieden, die nebeneinander stehen:

  1. EBa - Vorbereitung zur Wiederverwendung (EBa VzW) sowie
  2. EBa - Schadstoffentfrachtung und Wertstoffseparierung (EBa SW).

Die beiden Arten von Erstbehandlung sind gekennzeichnet durch jeweils spezifische Anforderungen im ElektroG und anderen einschlägigen Normen 12 sowie durch spezifische Prozessschritte. Die im Rahmen der Erstbehandlung durchzuführenden Tätigkeiten werden in Kapitel 7.5 näher beschrieben.

§ 20 Absatz 1 und 2, §§ 21 und 22 sowie Anlage 4 Nummern 1 und 3 ElektroG beinhalten die wesentlichen Regelungen zur Erstbehandlung und zu Erstbehandlungsanlagen. Weitere Regelungen im ElektroG finden sich in § 2 Absatz 3 (Nachweispflicht), § 25 Absatz 4 (Anzeige der Erstbehandlung), § 45 Absatz 1 (Bußgeldvorschrift), und Anlage 5 (Technische Anforderungen an Standorte für die Lagerung und Behandlung von Altgeräten).

Die Entnahme von nicht vom Altgerät umschlossenen Altbatterien an der Erfassungsstelle ( § 10 Absatz 1 ElektroG) sowie die zerstörungsfreie Entnahme von Lampen aus Altgeräten (z.B. ausschrauben von Gasentladungslampen aus abzugebenden Leuchten, siehe Abbildung 2.2 oder aus Solarien) bei der Erfassung ( § 3 Nr. 24 ElektroG) sind keine Erstbehandlungstätigkeiten. Dagegen wird die Entnahme von Lampen für

Hintergrundbeleuchtungen z.B. aus Flachbildschirmen regelmäßig nicht während der Erfassung stattfinden. Deren Entnahme ist eine Erstbehandlungstätigkeit, die nur während der selektiven Behandlung nach Anlage 4 Nr. 1 a erfolgen darf. Weitere Anforderungen an die Erstbehandlung sind in den Kapiteln 7.3 und 7.4 beschrieben.

7.1.3 Folgebehandlung

Unter "Folgebehandlung " werden in dieser Mitteilung jene Behandlungsschritte verstanden, die keine Erstbehandlungstätigkeiten sind und somit erst nach der vollständigen Schadstoffentfrachtung und Wertstoffseparierung (Erstbehandlung) durchgeführt werden. Wie in Kapitel 7.2.3 näher erläutert, zählen zur Folgebehandlung

Zu den Folgebehandlungsanlagen gehören auch Behandlungsanlagen, die zwar als Entsorgungsfachbetriebe gemäß EfBV zertifiziert sind, bei denen aber die Einhaltung der Anforderungen des ElektroG nicht geprüft und (somit auch im Zertifikat) nicht ausgewiesen wurde.

7.2 Erstbehandlungsarten

Wie unter Kapitel 7.1 beschrieben, führt die Definition der Erstbehandlung im ElektroG dazu, dass in der Praxis zwei Arten von Erstbehandlung zu unterscheiden sind (EBa VzW und EBa SW). Die jeweilige Behandlungsart kennzeichnenden Merkmale werden in den nachstehenden Abschnitten erläutert. Grundsätzlich können auch beide Erstbehandlungsarten in einer Anlage durchgeführt werden, soweit diese für beide Erstbehandlungsarten genehmigt und zertifiziert ist.

Für beide Arten einer Erstbehandlung gilt, dass auf die Vorbereitung zur Wiederverwendung bzw. Schadstoffentfrachtung und Wertstoffseparierung bezogene Vorbereitungshandlungen, darunter insbesondere die Verwertungsverfahren R 12 und R 13 nach Anlage 2 zum KrWG umfasst sind ( § 3 Nr. 24 ElektroG). Insoweit müssen entsprechende Vorbereitungshandlungen und Verwertungsverfahren die Anforderungen des ElektroG an EBa erfüllen und als Teil der gesamten Erstbehandlung dieser Anlage nach § 21 ElektroG zertifiziert sein.

Abzugrenzen von einer Unterscheidung zwischen den beiden Arten einer Erstbehandlung nach § 3 Nr. 24 ElektroG ist die Entscheidung, ob die EAG einer Vorbereitung zur Wiederverwendung zugeführt werden können. § 20 Absatz 1 Satz 2 ElektroG besagt, dass (bereits) vor der Entnahme der Flüssigkeiten und der selektiven Behandlung nach Anlage 4 ElektroG (also vor einer "klassischen" Erstbehandlung, siehe Kapitel 7.2.2) zu prüfen ist, ob das EAG oder einzelne Bauteile einer Vorbereitung zur Wiederverwendung zugeführt werden können. Demnach gibt es also Tätigkeiten, bei denen überprüft wird, ob ein EAG für die Vorbereitung zur Wiederverwendung geeignet ist (z.B. Sichtprüfung, Funktionsprüfung). Diese einfachen Prüftätigkeiten 13 werden nicht von der Definition Erstbehandlung umfasst, sondern sind der Erstbehandlung vorgelagert. Innerhalb der Abholkoordination werden diese einfachen Prüftätigkeiten im Regelfall an der Erstbehandlungsanlage stattfinden. Sie können alternativ auch bereits an Rücknahmestellen von Vertreibern und Herstellern und im Falle der Optierung an der kommunalen Sammelstelle stattfinden (siehe Kapitel 2.6).

Maßnahmen der Prüfung oder Reinigung, die eine Öffnung des EAG erfordern, stellen hingegen eine Erstbehandlung dar.

7.2.1 Vorbereitung zur Wiederverwendung (VzW)

Im Zusammenhang mit der Umsetzung der Abfallhierarchie nach § 6 KrWG kommt der Vorbereitung zur Wiederverwendung von EAG eine größere Bedeutung zu, als dies in der Vergangenheit der Fall war. Dies hat auch Eingang in die Definition der Erstbehandlung ( § 3 Nummer 24) gefunden; die Vorbereitung zur Wiederverwendung wird als eine der beiden Möglichkeiten zur Erstbehandlung genannt.

Die Vorbereitung zur Wiederverwendung ist gemäß § 3 Nummer 24 KrWG jedes Verwertungsverfahren der Prüfung, Reinigung oder Reparatur, bei dem Erzeugnisse oder Bestandteile von Erzeugnissen, die zu Abfällen geworden sind, so vorbereitet werden, dass sie ohne weitere Vorbehandlung wieder für denselben Zweck verwendet werden können, für den sie ursprünglich bestimmt waren. Da die Vorbereitung zur Wiederverwendung nur in zertifizierten Erstbehandlungsanlagen durchgeführt werden darf, sind diese Verwertungsverfahren der Prüfung, der Reinigung oder der Reparatur weder an Sammel- und Rücknahme- oder Umschlagstellen, noch auf dem Weg zu einer Erstbehandlungsanlage zulässig. Eine Anlage, die eine Vorbereitung zur Wiederverwendung durchführt, muss gem. § 21 ElektroG als Erstbehandlungsanlage VzW (im Folgenden: "EBa VzW") zertifiziert sein.

In EBa VzW ist grundsätzlich weder eine Schadstoffentfrachtung noch eine Wertstoffseparierung zulässig. Ausnahmen bilden z.B. der Ersatz von defekten schadstoffhaltigen Bauteile durch neue oder ggf. leistungsstärkere Bauteile und der Austausch von Netzteilen. Soweit diese Bauteile nicht zur Wiederverwendung vorbereitet werden können, sind sie einer EBa SW zuzuleiten. Dasselbe gilt für komplette Geräte, die nicht zur Wiederverwendung vorbereitet werden können. Zu beachten ist, dass eine EBa VzW, welche komplette Geräte oder Bauteile an eine EBa SW weiterleitet, für das Datenmonitoring auch der abgegebenen Geräte und Bauteile verantwortlich bleibt und sich zu diesem Zweck von den weiteren EBa und Folgebehandlungsanlagen die entsprechenden Daten übermitteln lassen muss ( § 22 Abs. 3 ElektroG).

Reparaturbetriebe (Werkstätten, Reparaturcafés etc.) gelten nicht als Erstbehandlungsanlagen, soweit die dort zur Reparatur gebrachten Geräte keine Abfälle darstellen. Bei diesen Geräten liegt gewöhnlich kein Entledigungswille des Besitzers vor, wenn die Geräte nach der Reparatur weiterverwendet werden. Geräte, die nicht wiederverwendet werden können und die Abfalleigenschaft dann erfüllen, sind von den Reparaturbetrieben nach den Bestimmungen des ElektroG der Entsorgung zuzuführen.

Mangels abfallrechtlicher Vorgaben muss sich die vorliegende Mitteilung bis zum möglichen Inkrafttreten einer Verordnung auf Grundlage § 11 ElektroG auf Empfehlungen zur Zertifizierung von EBa VzW beschränken (siehe Kapitel 7.5.1)

7.2.2 Schadstoffentfrachtung und Wertstoffseparierung (SW)

Zu unterscheiden von der EBa VzW sind EBA, welche die Schadstoffentfrachtung und die Wertstoffseparierung vornehmen. Solche EBa werden im Folgenden als EBa SW bezeichnet. Eine ausschließliche Entnahme von Wertstoffen (ohne Schadstoffentnahme) ist nicht zulässig. In einer EBa SW sind zwingend alle Flüssigkeiten zu entfernen und die selektive Behandlung nach Anlage 4 ElektroG durchzuführen ( § 20 Absatz 2 Satz 2 ElektroG).

Bevor die Schadstoffentfrachtung und Wertstoffseparierung stattfinden, ist zu prüfen, ob das EAG oder einzelne Bauteile einer Vorbereitung zur Wiederverwendung zugeführt werden können. Diese Prüfung ist durchzuführen, soweit sie technisch möglich und wirtschaftlich zumutbar ist. Wenn die Prüfung ergibt, dass eine Vorbereitung zur Wiederverwendung möglich ist, sind die entsprechenden Altgeräte oder Bauteile einer EBa VzW zuzuführen (Kapitel 7.2.1). Sofern die die Prüfung durchführende EBa SW gleichzeitig als EBa VzW genehmigt und zertifiziert ist, können Altgeräte oder Bauteile in derselben Anlage für eine Wiederverwendung vorbereitet werden. Auf die weiteren Ausführungen in Kapitel 7.4 wird verwiesen.

7.2.3 Arbeitsteilige Erstbehandlung in aufeinanderfolgenden EBa SW

Eine wichtige Änderung des novellierten ElektroG im Vergleich zur Vorgängerfassung ist, dass die Schadstoffentfrachtung und Wertstoffseparierung in nur einer EBa möglich sein müssen ( § 20 Absatz 2 i. V. m. § 21 Absatz 3 Satz 1 ElektroG). Auf diese Weise soll die Schadstoffentfrachtung möglichst frühzeitig abgeschlossen und das Monitoring erleichtert werden. Allerdings ist es aufgrund der vorhandenen arbeitsteiligen Strukturen in der Entsorgungswirtschaft nicht in jedem Fall möglich, sämtliche der im Rahmen der selektiven Behandlung nach Anlage 4 zu erfolgenden Erstbehandlungstätigkeiten in der ersten Erstbehandlungsanlage SW (EBa SW-1) durchzuführen, an die das betreffende EAG zunächst angeliefert wurde. In diesem Zusammenhang ist es möglich, auf der Grundlage von § 43 ElektroG andere Erstbehandlungsanlagen (EBa SW-X) mit der Durchführung weiterer nach Anlage 4 notwendiger Erstbehandlungstätigkeiten zu beauftragen. Aus der Systematik des ElektroG ergibt sich, dass der Auftragnehmer ebenfalls eine nach dem ElektroG zertifizierte EBa sein muss, da gemäß § 20 Absatz 2 Satz 2 ElektroG im Rahmen der Erstbehandlung die Entfernung aller Flüssigkeiten zu erfolgen hat und dabei auch die Anforderungen an die selektive Behandlung zu erfüllen sind (siehe Kapitel 7.4). Die Erstbehandlung ist jedoch ausschließlich zertifizierten Erstbehandlungsanlagen vorbehalten ( § 21 Absatz 1 ElektroG). Aus § 43 ElektroG i. V. m. § 22 KrWG ergibt sich, dass die erste EBa verantwortlich für die ordnungsgemäße Behandlung und auch das entsprechende Datenmonitoring bleibt.

Eine solche mehrstufige Erstbehandlung wird in dieser Mitteilung als Unterbeauftragung bezeichnet. Eine Unterbeauftragung kann insbesondere für folgende Gerätearten/Sammelgruppen sinnvoll sein:

  1. Kühlgeräte und Wärmepumpentrockner
  2. Bildschirmgeräte
  3. Photovoltaikmodule

Das Grundprinzip der mehrstufigen Erstbehandlung in aufeinanderfolgenden EBa wird nachstehend anhand dieser drei Gerätearten/Sammelgruppen beschrieben:

Kühlgeräte und Wärmepumpentrockner

Die Vorgaben des ElektroG verlangen grundsätzlich die Entfernung aller Kältemittel (aus dem Kältekreislauf) und aller Treibmittel (aus dem Isolationsschaum) sowie des Kältemaschinenöls in einer Erstbehandlungsanlage. Einige Behandlungsanlagen für Kühlgeräte in Deutschland verfügen aber nur über sogenannte Stufe-1 Absauganlagen (i. W. zur Entnahme von FCKW-, H-FCKW-, FKW- und KW-haltigen Kältemitteln und des Kältemaschinenöls). Eine dem Stand der Technik entsprechende Entfernung und Rückgewinnung der Treibmittel (FCKW, H-FCKW, FKW und KW) aus dem Isolationsschaum ist aber nur in gekapselten Zerkleinerungsanlagen (Stufe-2 Behandlung) zulässig. Analoges gilt für Absorberkühlgeräte (Kühlgeräte mit Ammoniakwasser als Kältemittel). Diese Kühlgeräteart wird ebenfalls über die SG 2 erfasst und an den meisten Kühlgeräte-Behandlungsanlagen zur Weitergabe an darauf spezialisierte Erstbehandlungsanlagen aussortiert.

Eine Behandlung von Kühlgeräten, die nur eine Stufe-1 Behandlung durchlaufen haben und somit FCKW-, H-FCKW-, HFKW- oder KW- haltige Treibmittel nicht als unterscheidbarer Stoffstrom aus dem Isolationsschaum entfernt wurden, z.B. in einem Großschredder, entspricht nicht dem Stand der Technik und ist nicht zulässig 14.

Bildschirmgeräte

Werden an einer EBa für CRT-Geräte (EBa SW-1), die mit getrennt gesammelten EAG beliefert wurde, nur CRT-Geräte erstbehandelt und in der gleichen Sammelgruppe ebenfalls enthaltene Flachbildschirm-Geräte zur Erstbehandlung an eine andere EBa (EBa SW-2) weitergegeben, ist dies eine sachgerechte Unterbeauftragung, weil an die Behandlung von Flachbildschirm-Geräten deutlich andere technische Anforderungen als an die Behandlung von CRT-Geräten gestellt werden.

Photovoltaikmodule

Bei einer gemischter Erfassung der verschiedenen PV-Modulvarianten (siehe Kapitel 2.4.1) in SG 6 ist eine Sortierung der an der ersten EBa angelieferten Module notwendig, da die EBa häufig nur bestimmte Modularten (z.B. siliziumhaltige- oder siliziumfreie Module) verarbeiten können. Für die nicht selbst behandelbaren Modulvarianten kann eine weitere EBa unterbeauftragt werden.

Anzahl an Unterbeauftragungen

Gemäß § 21 Absatz 3 Nr. 1 ElektroG gilt, dass der Sachverständige die Zertifizierung nur erteilen darf, wenn in der Anlage die Durchführung sämtlicher Tätigkeiten einer Erstbehandlung möglich ist. Die Unterbeauftragung für einzelne Maßnahmen lässt jedoch die praxisgerechte Einbindung weiterer Erstbehandlungsanlagen an anderen (betriebseigenen oder betriebsfremden) Standorten zur Durchführung spezifischer Erstbehandlungstätigkeiten zu. Jedoch wird aus umweltfachlichen Gründen (Beschränkung des Risikos von Schadstofffreisetzungen im Rahmen von Sortier-, Verlade- und Transportvorgängen sowie Erleichterung der Stoffstromkontrolle) eine Begrenzung der zulässigen Anzahl an Unterbeauftragungen innerhalb einer mehrstufigen Erstbehandlungskaskade empfohlen. Die sachgerechte Unterbeauftragungen ist vom Sachverständigen im Einzelfall zu beurteilen. Es wird empfohlen, bei der Beurteilung mindestens die nachstehenden Kriterien zu berücksichtigen:

Folgen einer Unterbeauftragung zur Fortsetzung der Erstbehandlung

Im Falle einer mehrstufigen Erstbehandlung verbleiben wichtige gesetzliche Pflichten bei der ersten Erstbehandlungsanlage, insbesondere bezüglich des Datenmonitorings. Außerdem kommt den Inhalten der Zertifikate, mit denen den Erstbehandlungsanlagen die Einhaltung der Anforderung des ElektroG testiert wird, eine besondere Bedeutung zu (siehe Kapitel 7.5).

Erteilt die Erstbehandlungsanlage (EBa VzW oder EBa SW-1) eine Unterbeauftragung an eine zweite Erstbehandlungsanlage (EBa VzW an EBa SW-1 oder EBa SW-1 an EBa SW-2), gilt folgendes:

Eine unterbeauftragte EBa ist nicht mit einer Folgebehandlungsanlage (siehe Kapitel 7.5) gleichzusetzen. Eine Folgebehandlung schließt immer an eine abgeschlossene Erstbehandlung an. Folgebehandlungsanlagen sind verpflichtet, den EBa die erforderlichen Daten über die behandelten Mengenströme zu übermitteln.

7.3 Anforderungen an den Betrieb von Anlagen zur Behandlung und Lagerung von Altgeräten

7.3.1 Genehmigung

Die Errichtung und der Betrieb bestimmter ortsfester Anlagen zur Lagerung oder Behandlung von gefährlichen Abfällen und von nicht gefährlichen Abfällen unterliegen gemäß § 4 BImSchG in Verbindung mit § 1 und Anhang 1 der 4. BImSchV der Genehmigungsbedürftigkeit, sofern in den zutreffenden Nummern der Anlage 1 der 4. BImSchV die jeweils genannten Mengenschwellen überschritten werden. Anlagen zur Verwertung und Beseitigung von EAG sind den Nummern 8.11 und 8.12 der Anlage 1 der 4. BImSchV zuzuordnen.

Bei der Prüfung der Genehmigungsbedürftigkeit nach dem BImSchG ist die Einstufung der EAG nach der AVV entscheidend. EAG sind als gefährlicher Abfall einzustufen, wenn sie gefährliche Bestandteile oder gefährliche Bauteile enthalten. Sofern in der AVV Spiegeleinträge für bestimmte Abfälle aus elektrischen und elektronischen Geräten existieren (z.B. 16 02 13*/16 02 14, 16 02 15*/16 02 16, 20 01 35*/20 01 36), muss eine Genehmigung für eine Erstbehandlungsanlage für EAG immer auch den Abfallschlüssel für den gefährlichen Abfall enthalten, sofern dieser Abfall angenommen, gelagert oder behandelt werden soll. Eine Genehmigung ohne Ausweisung der Abfallschlüssel für den gefährlichen Abfall, der in einer EBa SW behandelt werden soll, kann in der Regel nicht erteilt werden. Dieses Vorgehen gilt auch für Folgebehandlungsanlagen.

Bei der Genehmigung von Anlagen zur zeitweiligen Lagerung (reine Zwischenlager, Nummer 8.12 der 4. BImSchV) oder ggf. zum Umschlag (Nummer 8.15 der 4. BImSchV) ist darauf zu achten, dass dort keine Behandlungstätigkeiten (z.B. Sortierung oder Entnahme von Kabeln) durchgeführt werden dürfen. Darauf sollte der Antragsteller von der Genehmigungsbehörde frühzeitig hingewiesen werden. Im Rahmen der Überwachung der Anlagen ist die Einhaltung dieser Vorgabe im ElektroG zu überprüfen. Entsprechende Anlagen können nicht als EBA-SW nach dem ElektroG zertifiziert werden.

Auch wenn bei bestimmten Behandlungsanlagen für EAG eine Genehmigungsbedürftigkeit nach dem BImSchG nicht gegeben ist (z.B. wegen der Unterschreitung der spezifischen Mengenschwellen in Anhang 1 der 4. BImSchV), gelten die Anforderungen des ElektroG.

7.3.2 Anforderungen an die Organisation, das Personal und die Dokumentation

Bei der Behandlung und Lagerung von EAG sind Anforderungen an die Organisation, das Personal der Anlage sowie an die Information und Dokumentation zu stellen.

Diese Anforderungen gelten in unterschiedlicher Ausprägung für:

Soweit (Erst-)Behandlungsanlagen für EAG als Entsorgungsfachbetrieb zertifiziert sind, enthält die Entsorgungsfachbetriebeverordnung ( EfbV) allgemeine Verpflichtungen; im Hinblick auf spezifische Vorgaben an die Behandlung von EAG sind die Vorgaben des ElektroG einschlägig. Auf die LAGA-Mitteilung 36 (Vollzugshilfe Entsorgungsfachbetrieb) wird verwiesen.

Betreiber von EBa haben der stiftung ear die Behandlungstätigkeit in der erforderlichen Differenzierung (Art der Tätigkeit; vgl. Kapitel 8.2) anzuzeigen, bevor sie diese aufnehmen ( § 25 Absatz 4 ElektroG). Bei der Anzeige ist das entsprechende Zertifikat vorzulegen. Zudem sind Erneuerungen des Zertifikats unverzüglich mitzuteilen. Bei Beendigung der Behandlungstätigkeit ist dies der stiftung ear ebenfalls unverzüglich mitzuteilen.

Nach § 12 BattG sind die Betreiber von Behandlungseinrichtungen für EAG verpflichtet, bei der Behandlung anfallende Geräte-Altbatterien dem Gemeinsamen Rücknahmesystem (Stiftung GRS Batterien) zur Abholung bereitzustellen. Abweichend davon kann ein Betreiber für einen Zeitraum von jeweils mindestens einem Kalenderjahr auf die Abholung der anfallenden Geräte-Altbatterien durch das Gemeinsame Rücknahmesystem verzichten und die Geräte-Altbatterien stattdessen einem oder mehreren herstellereigenen Rücknahmesystemen überlassen. In jedem Fall ist der Verzicht dem Gemeinsame Rücknahmesystem jeweils mindestens drei Monate vor Beginn des Zeitraums schriftlich anzuzeigen ( § 12 Abs. 3 BattG).

Personal

Bei der Behandlung von EAG ist zu gewährleisten, dass jederzeit ausreichendes und für die jeweilige Aufgabe qualifiziertes Personal eingesetzt wird. Die aufgabenspezifische Schulung und Weiterbildung des Personals ist sicherzustellen und im Betriebstagebuch zu dokumentieren. Das Personal ist entsprechend erstmalig und dann wiederkehrend sowie bei Änderungen zu unterweisen. Die Unterweisung des Personals hat so zu erfolgen, dass den Anforderungen des ElektroG, § 12 des Arbeitsschutzgesetzes ( ArbSchG) und § 14 der Gefahrstoffverordnung ( GefStoffV) Rechnung getragen wird. Soweit nach § 14 Satz 2 ElektroG gesondert gesammelte Nachtspeicherheizgeräte, die Asbest enthalten, behandelt werden, müssen die Anforderungen der Technischen Regel für Gefahrstoffe (TRGS) 519 beachtet werden. Die Sachkunde bzw. die Personalqualifikation und Berufserfahrung und ggf. die Einweisung durch einen Sachkundigen ist nachzuweisen.

Betriebsordnung

Es ist eine Betriebsordnung zu erstellen, welche die maßgeblichen Vorschriften für die betriebliche Sicherheit und Ordnung enthält und den Ablauf sowie den Betrieb regelt. Die Betriebsordnung muss auch Regelungen für das Verhalten im Gefahrenfall enthalten und ist gut sichtbar an zentraler Stelle auszuhängen. Die zuständigen Verantwortungsebenen des Betriebes sind in der Betriebsordnung darzustellen. Die Betriebsordnung ist durch Fortschreibung auf einem aktuellen Stand zu halten.

Betriebshandbuch

Es ist ein Betriebshandbuch zu erstellen. Darin sind für den Normalbetrieb, für den Umgang mit bestimmten EAG und Abfallarten, für die Instandhaltung und für Betriebsstörungen die für eine ordnungsgemäße Entsorgung der EAG sowie die Betriebssicherheit und den Arbeitsschutz erforderlichen Maßnahmen festzulegen. Diese sind mit Brandschutz-, Alarm- und Maßnahmenplänen abzustimmen.

Die Aufgaben und Verantwortungsbereiche des Personals sowie die Kontroll- und Wartungsmaßnahmen sind festzulegen, der Arbeitsablauf (Stoffflussdiagramm) ist zu beschreiben und durch die Geschäftsleitung oder deren Beauftragten in geeigneter Weise zu kontrollieren. Für den Umgang mit bestimmten EAG und Abfallarten sowie für sicherheits- und umweltschutzrelevante Tätigkeiten müssen Arbeitsanweisungen und ggf. Betriebsanweisungen in Anlehnung an die TRGS 555 erstellt und an gut sichtbarer Stelle bzw. an den dafür vorgesehenen Arbeitsplätzen angebracht werden.

Die Kontrollintervalle der Überprüfung des Betriebstagebuches durch die Betriebsleitung sind ebenfalls im Betriebshandbuch festzulegen. Das Betriebshandbuch ist durch Fortschreibung auf einem aktuellen Stand zu halten.

Betriebstagebuch

Zum Nachweis des ordnungsgemäßen Betriebes sowie einer sach- und fachgerechten Durchführung der abfallwirtschaftlichen Tätigkeiten ist ein Betriebstagebuch zu führen. Dieses enthält alle für den Betrieb wesentlichen Daten, insbesondere:

Das Betriebstagebuch wird von der für die Leitung und Beaufsichtigung des Betriebs verantwortlichen Person regelmäßig überprüft. Die regelmäßige Überprüfung des Betriebstagebuches wird durch Abzeichnen dokumentiert. Es wird dokumentensicher angelegt und vor unbefugtem Zugriff geschützt. Das Betriebstagebuch muss jederzeit einsehbar sein und in Klarschrift vorgelegt werden. Die Angaben können in digitaler Form abgelegt werden.

Auf die weitergehenden Anforderungen an Betreiber von EBa zur Erhebung und Dokumentation aller Primärdaten bis zum Verwerter, die zur Berechnung und zum Nachweis der Verwertungsquoten erforderlich sind, wird hingewiesen 15.

7.3.3 Grundlegende Anforderungen an den Betrieb von Erstbehandlungsanlagen

EAG sind vor der Durchführung weiterer Verwertungs- oder Beseitigungsmaßnahmen einer Erstbehandlung zuzuführen. Nachfolgende Anforderungen gelten entsprechend der jeweiligen Tätigkeit für beide Arten von Erstbehandlungsanlagen (EBa VzW und EBa SW):

Der Betreiber einer Erstbehandlungsanlage nimmt die Daten der ggfs. weiteren Erstbehandlungsanlagen sowie Folgebehandlungsanlagen (weitere Behandlungs- und Verwertungsanlagen) entgegen. Dabei sind die Hinweise in Kapitel 7.5 zu den Folgen einer Unterbeauftragung zur Fortsetzung der Erstbehandlung zu beachten.

Der Betreiber einer Erstbehandlungsanlage ist verpflichtet, die von ihm erfassten Daten den örE, Herstellern, im Fall der Bevollmächtigung nach § 8 ElektroG deren Bevollmächtigten, den Vertreibern und den entsorgungspflichtigen Besitzern nach § 19 ElektroG mitzuteilen, soweit sie zur Ermittlung von Mengenströmen diese Daten für die Erfüllung ihrer Pflichten nach den §§ 26, 27, 29 und 30 ElektroG benötigen.

EBa haben die Anforderungen der Anlage 5 ElektroG (technische Anforderungen an Standorte für die Lagerung und Behandlung von EAG) einzuhalten.

In vielen elektronischen Geräten sind personenbezogene Daten gespeichert. Dies sind in erster Linie Telekommunikationsgeräte und Geräte der Informationstechnik, es kann aber auch auf andere Geräte zutreffen, z.B. medizinische Geräte, Sportcomputer. Die (Letzt-)Besitzer der EAG sind verantwortlich für das Löschen dieser personenbezogenen Daten. 16

7.4 Spezifische Anforderungen an die Schadstoffentfrachtung und Wertstoffseparierung in EBA

7.4.1 Vorgaben in Anlage 4 ElektroG

Anlage 4 zum ElektroG enthält spezielle Behandlungsvorgaben für bestimmte Werkstoffe und Bauteile aus Altgeräten, welche die grundlegenden Behandlungsanforderungen des KrWG konkretisieren. Dabei ist zu berücksichtigen, dass in EBa nur jene Tätigkeiten nach Anlage 4 ElektroG durchzuführen sind, welche der Schadstoffentfrachtung und der Wertstoffentnahme von Altgeräten dienen. Tätigkeiten, die über die Schadstoffentfrachtung und Wertstoffentnahme aus Altgeräten hinausgehen (z.B. die Entfernung der fluoreszierenden Beschichtung aus Kathodenstrahlröhren) gehören zwar zur selektiven Behandlung nach Anlage 4, Nr. 4a ElektroG, aber nicht zum verpflichtenden Aufgabenspektrum der Erstbehandlung. Der Grund hierfür ist, dass das Bauteil Kathodenstrahlröhre gem. Anlage 4 Nr. 1 g ElektroG aus den Altgeräten bereits entfernt wurde (entspricht Schadstoffentfrachtung / Wertstoffentnahme) und für die weiteren Anforderungen an das entfernte Bauteil gem. Anlage 4 Nr. 1 Satz 2 ElektroG die Vorgaben des § 15 Absatz 2 KrWG gelten. Gleiches gilt für die weiteren Vorgaben der Anlage 4 ElektroG, in denen für die weitere Behandlung der ausgebauten Bauteile entweder wieder auf die allgemeinen Grundpflichten der Abfallbeseitigung (hinsichtlich § 15 Absatz 2 KrWG) oder auf Anforderungen nach der Strahlenschutzverordnung oder der Verordnung 1005/2009 verwiesen wird. Unabhängig davon, müssen die entfernten Stoffe, Gemische und Bauteile im Laufe des Behandlungsverfahrens einen unterscheid- und überwachbaren (Teil-) Stoffstrom bilden.

Die selektive Behandlung, die während der Erstbehandlung durchzuführen ist, bleibt somit auf folgende Nummern der Anlage 4 ElektroG beschränkt:

Während Gasentladungslampen aus Geräten der SG 1, 3 und 5 durch die Entfernung gem. Nr. 1a und 1i bereits in einer für die entsprechende Kategorie zertifizierten Erstbehandlungsanlage aus den Geräten ausgebaut werden müssen, sind Gasentladungslampen der SG 4 eigenständige Altgeräte, weshalb Nummer 1 i nicht anwendbar ist. Gasentladungslampen der SG 4 müssen aber gem. § 20 Absatz 1 Satz 1 ElektroG trotzdem in zertifizierten Erstbehandlungsanlagen behandelt werden. Zu den dort durchzuführenden Erstbehandlungstätigkeiten zählen dann die Entfernung des Quecksilbers gem. Nummer 4c und die Altglasaufbereitung gem. Nummer 6 sowie die gesicherte Lagerung und Transport gem. Nummer 8.

Da für die aus den SG 1, 3 und 5 ausgebauten Gasentladungslampen die Anforderungen gem. Nummer 4 c und 6 üblicherweise nur in für die SG 4 zertifizierten Behandlungsanlagen erreicht werden können, sind im Ergebnis alle Anforderungen aus Anlage 4 ElektroG, die Gasentladungslampen betreffen (Nummern 1a, 1i, 4c, 6 ) immer in zertifizierten Erstbehandlungsanlagen durchzuführen.

In Abgrenzung dazu, können somit die anderen in Anlage 4 ElektroG genannten Tätigkeiten (Nr. 2, 4a, 4b, und 7) in weiteren Behandlungsanlagen (Folgebehandlungsanlagen) durchgeführt bzw. erfüllt werden, da bei diesen Anforderungen entweder direkt auf § 15 Abs. 2 KrWG verwiesen wird (Nr. 2a, 4a (aus Nr. 1 g i.V.m. Satz 2)) oder durch den Verweis auf die Strahlenschutzverordnung der Anwendungsbereich des ElektroG verlassen wird (Nr. 2b und c). Zum gleichen Ergebnis führen die Vorgaben für die Nummer 4b (FCKW/FKW), wonach die Verordnung 1005/2009 einzuhalten ist, für die Nummer 5, die allgemeine Vorgaben enthält, für die Nummer 7, die sich auf bereits entfernte Bildröhren bezieht und für die Nummer 8, die nur EBA-unspezifische Anforderungen enthält.

Eine Übersicht der Tätigkeiten, die in EBa oder Folgebehandlungsanlagen durchgeführt werden müssen bzw. können, ist in Anhang 2 enthalten. Es bleibt Betreibern von EBa unbenommen, in einer EBa darüber hinausgehend auch weitere Behandlungstätigkeiten vorzunehmen.

Eine Beseitigung von EAG ohne die entsprechende Behandlung nach § 20 Absatz 1 und 2 ElektroG ist nicht zulässig. In begründeten Einzelfällen, z.B. bei Brandschäden, ist eine Einzelfallbeurteilung erforderlich.

7.4.2 Ermittlung des Schadstoffpotenzials von Altgeräten

Eine erste näherungsweise Prüfung auf das in einem EAG enthaltene Schadstoffpotenzial kann anhand einer Sichtprüfung und bisheriger Erfahrungswerte erfolgen. Die VDI-Richtlinie 2343 Blatt 3 enthält für jede der zehn Kategorien nach ElektroG eine Tabelle, in der für eine Reihe an Beispielgeräten die in Anlage 4 ElektroG genannten und in diesen Geräten möglicherweise enthaltenen (schadstoffhaltigen) Stoffe, Gemische und Bauteile aufgeführt sind. Diese Informationen stellen eine wesentliche Erkenntnisquelle dar und sind daher bei der Entfernung der Stoffe, Gemische und Bauteile zu berücksichtigen.

Sofern sicher ausgeschlossen werden kann, dass in EAG bestimmte gefährliche Stoffe, Gemische und Bauteile z.B. aufgrund ihres Herstellungsdatums nicht mehr enthalten sein können (z.B. Asbest in Herden oder Backöfen), kann dies bei der weiteren Behandlung berücksichtigt werden.

Obwohl die meisten der in Anlage 4 Nummer 1 ElektroG aufgeführten Stoffe, Gemische und Bauteile als gefährliche Abfälle einzustufen sind, sind dort auch nicht gefährliche Abfälle aufgeführt, z.B. Kabel (Anlage 4 Nummer 1 Buchstabe k). Im Rahmen der Erstbehandlung müssen dennoch alle in den Nummern 1, 3 und 4c/6 genannten Stoffe, Gemische und Bauteile entfernt werden. Unabhängig davon richtet sich die Einstufung der Gefährlichkeit von Abfällen nach der Abfallverzeichnisverordnung ( AVV) und hier konkret nach dem Prinzip nach der bauteilbezogenen Betrachtung (siehe Kapitel 7.4.1).

Die Informationen zur Behandlung von EAG, welche die Hersteller gemäß § 28 ElektroG kostenlos zur Verfügung zu stellen haben, sind regelmäßig abzurufen und zu berücksichtigen. 17 Die Informationspflichten der Hersteller beziehen sich allerdings nur auf neu in Verkehr gebrachte Geräte. Dies gilt auch für technische Neuerungen bei bestimmten Geräten und Bauteilen, wie z.B. lithiumhaltige Batterien, Vakuumisolationspanelen (VIP) in Kühlgeräten oder solchen EAG, die erstmals in den Anwendungsbereich des ElektroG aufgenommen wurden (z.B. PV-Module) oder ab August 2018 neu aufgenommen werden. Bei Bedarf sollten die Behandlungsanlagen bei den Herstellern nachfragen und diese Informationen einfordern. Die Informationen sind von den Herstellern unaufgefordert zur Verfügung zu stellen. Hersteller müssen hierfür die Erreichbarkeit und Verfügbarkeit der Informationen gewährleisten.

7.4.3 Anforderungen an die Mindestdemontagetiefe/Schadstoffentfrachtung

Die Mindestanforderungen zur Entnahme von Flüssigkeiten und zur Schadstoffentfrachtung (Anlage 4 ElektroG) beziehen sich jeweils auf das einzelne EAG. Dabei müssen die in Anlage 4 Nummer 1 und 3 ElektroG genannten Stoffe, Gemische und Bauteile aus den EAG entfernt werden. Für die Entfernung können verschiedene Verfahren (z.B. manuell, mechanisch) eingesetzt werden, solange diese dazu führen, dass am Ende ein unterscheidbarer und damit überwachbarer Stoffstrom oder Teil eines Stoffstroms entsteht, dessen umweltgerechte Behandlung oder Entsorgung überprüft werden kann (vg l. hierzu Definition "Entfernen" in § 3 Nr. 25 ElektroG). Wenn alle genannten Stoffe, Gemische und Bauteile aus den EAG vollständig entfernt wurden, sind sie gemäß Anlage 4 Nummer 1 Satz 2 ElektroG zu verwerten oder zu beseitigen.

Mit der Entfernung der Stoffe, Gemische und Bauteile sowie der Einhaltung der weiteren in Anlage 4 Nummer 1, 3 und 4c/6 ElektroG genannten Anforderungen sind die Vorgaben an die Schadstoffentfrachtung der getrennt erfassten Altgeräte nach ElektroG erfüllt.

Die weiteren in Anlage 4 ElektroG genannten Anforderungen (Nummern 2, 4 a und b, 5, 7 - 8) beziehen sich auf Folgebehandlungstätigkeiten, die der Behandlung der entfernten Stoffe, Gemische und Bauteile dienen. Dabei wird entweder auf andere Vorschriften verwiesen oder es werden allgemeine oder gerätespezifische Anforderungen mit dem Ziel gestellt, bestimmte Vorgaben zu erreichen. Es werden allerdings keine speziellen technischen Behandlungsverfahren vorgeschrieben. Für andere Stoffe, Gemische und Bauteile, die nicht explizit in Anlage 4 Nummer 2, 4a, 4b, 5, 7 - 8 des ElektroG aufgeführt sind, gelten die weiteren Vorschriften gemäß § 2 Absatz 3 ElektroG (z.B. KrWG) und aus anderen Rechtsbereichen.

Im Rahmen einer prüffähigen Input-/Output-Betrachtung (Jahres-Stoffstrombilanz) müssen die Input-Mengen und die Mengen an ausgebauten Stoffen, Gemischen und Bauteilen gerätespezifisch plausibel und nachweisbar sein.

Auf die auch für EBa geltenden abfallrechtlichen Nachweis- und Registerpflichten ( §§ 50 und 49 KrWG) wird hingewiesen.

7.4.4 Behandlungsverfahren nach dem Stand der Technik

Nach § 20 Absatz 2 ElektroG haben die Erstbehandlung und weitere Behandlungstätigkeiten nach dem Stand der Technik im Sinne des § 3 Absatz 28 KrWG zu erfolgen. Demnach ist der Stand der Technik der Entwicklungsstand fortschrittlicher Verfahren, Einrichtungen oder Betriebsweisen, der die praktische Eignung einer Maßnahme zur Begrenzung von Emissionen in Luft, Wasser und Boden, zur Gewährleistung der Anlagensicherheit, zur Gewährleistung einer umweltverträglichen Abfallentsorgung oder sonst zur Vermeidung oder Verminderung von Auswirkungen auf die Umwelt zur Erreichung eines allgemein hohen Schutzniveaus für die Umwelt insgesamt gesichert erscheinen lässt. Bei der Bestimmung des Standes der Technik sind insbesondere die in Anlage 3 zum KrWG aufgeführten Kriterien zu berücksichtigen.

Eine weitere Präzisierung zur Behandlung von EAG enthält die LAGA-Mitteilung M31 B "Technische Anforderungen an die Behandlung und Verwertung von Elektro- und Elektronikgeräten".

In Form einer nicht abschließenden Übersicht wird nachstehend auf einschlägige rechtliche Vorgaben und technische Regeln hingewiesen:

7.5 Anforderungen an die Zertifizierung und das Zertifikat

7.5.1 Voraussetzungen der Zertifizierung

Nach § 21 Absatz 1 ElektroG darf die Erstbehandlung von Altgeräten ausschließlich in zertifizierten EBa durchgeführt werden. Nach § 21 Absatz 2 ElektroG ist der Betreiber einer EBa verpflichtet, die Anlage jährlich durch einen geeigneten Sachverständigen zertifizieren zu lassen. Ein Zertifikat darf nur dann erteilt werden, wenn die Anforderungen nach § 21 Absatz 3 ElektroG erfüllt sind. Eine Behandlungsanlage kann nur für solche Sammelgruppen bzw. EAG eine Zertifizierung als EBa erhalten, für deren Behandlung sie gemäß Genehmigungsbescheid und Zertifizierungsergebnis rechtlich, technisch und organisatorisch geeignet ist,

Aus dem Zertifikat muss hervorgehen, für die Behandlung welcher EAG die Anlage geeignet ist.

Die Anforderungen in § 21 ElektroG gelten für beide Arten von EBa (EBa VzW und EBa SW). Es sind somit auch unterschiedliche Zertifizierungen durchzuführen. Wenn die entsprechenden Voraussetzungen vorliegen, kann eine EBa auch für beide Erstbehandlungsarten zertifiziert werden.

Im Rahmen der Zertifizierung durch den Sachverständigen sind insbesondere folgende Punkte zu prüfen:

7.5.2 Spezifische Vorgaben an die Zertifizierung von EBa VzW

Das ElektroG enthält keine weiteren, speziellen Anforderungen für die Zertifizierung von EBa VzW. Vielmehr beinhaltet § 11 ElektroG eine Verordnungsermächtigung, wonach Anforderungen an die Zertifizierung von Betrieben, die Altgeräte zur Wiederverwendung vorbereiten, durch eine Rechtsverordnung mit Zustimmung des Bundesrates festgelegt werden können.

Bis zum Inkrafttreten einer entsprechenden Verordnung wird den Sachverständigen empfohlen, bei der Zertifizierung einer EBa VzW neben den Grundanforderungen an EBa die spezifischen Tätigkeiten bei der Vorbereitung zur Wiederverwendung einer Prüfung zu unterziehen. Dies sind u.a.:

7.5.3 Spezifische Vorgaben an die Zertifizierung von EBa SW

Im Fall einer mehrstufigen Erstbehandlung ist für die betreffenden Sammelgruppen/Gerätekategorien vom Betreiber der ersten EBa in der Behandlungskette ein Behandlungskonzept vorzulegen (vgl. hierzu Kapitel 7.2.3). Regelungen, welche die Dokumentationspflichten im Fall einer Unterbeauftragung einer weiteren EBa betreffen, müssen darin enthalten sein.

Im Fall einer Unterbeauftragung erfordert die Zertifizierung der beauftragenden EBa die Einsicht und Prüfung der Zertifikate der unterbeauftragten EBA. Diese Zertifikate müssen vor Ort bei der zu zertifizierenden EBa einsehbar sein.

Die Einbeziehung der Verwertungsverfahren R12 und R13 in die Erstbehandlung gemäß § 3 Nummer 24 ElektroG bedeutet, dass diese Verwertungsverfahren zur EBa gehören und im Rahmen einer Zertifizierung vom Sachverständigen überprüft werden müssen. Ein Lagerplatz, der über eine Genehmigung nach der 4. BImSchV zur Lagerung von EAG verfügt und als Verwertungsverfahren R13 "Lagerung" eingestuft ist, genügt nicht den Anforderungen an eine EBa und ist daher nicht als EBa zertifizierungsfähig.

Ebenso sind Händler und Makler nicht als Erstbehandler zertifizierbar.

7.5.4 Mindestangaben im Zertifikat für EBa VzW und EBa SW

Mit einem Zertifikat wird vom Sachverständigen bestätigt, dass die beschriebene Anlage die erforderlichen Tätigkeiten als EBa nach dem ElektroG erfüllt. Durch das Zertifikat muss die Anlage eindeutig identifizierbar sein. Ebenso muss eindeutig erkennbar sein, wie weit die Konformität mit dem ElektroG reicht. Das Zertifikat nach ElektroG sollte geeignet sein, im Fall einer im Sinn von § 21 Abs. 4 ElektroG geltend gemachten Zertifizierung als Entsorgungsfachbetrieb als Anlage gemäß Ziffer. 5.1 im "Vordruck für das Zertifikat" (Anlage 3 zu § 25 EfBV) dem EfB-Zertifikat beigefügt zu werden.

Mindestangaben im Deckblatt:

Seite 1 des Deckblattes:

Seite 2 des Deckblattes:

Mindestangaben im Anhang:

Im Fall einer Unterbeauftragung: Übersicht über die nicht in der o.g. EBa durchgeführten Maßnahmen zur Schadstoffentfrachtung und Wertstoffentnahme (nach Anlage 4 Nummern 1 und 3 ElektroG), geräte- bzw. kategoriespezifisch gemäß dem zu erstellenden Behandlungskonzept (vgl. hierzu Kapitel Anforderungen an die Zertifizierung und das Zertifikat). Nachfolgende Tabellen zeigen Beispiele, wie eine solche Übersicht im Anhang eines Zertifikats aussehen könnte.

Tabelle 7.1: Beispielhafte Übersicht über die in einer EBa VzW gemäß Zertifizierung zulässigen Sammelgruppen (SG) mit jeweiligen zulässige Tätigkeiten, Abweichungen, Besonderheiten

SG Zertifiziert als EBa VzW Zulässige Tätigkeiten, Abweichungen, Besonderheiten
1 ja keine NSH

Unterbeauftragung an EBa SW für nicht zur VzW geeignete EAGe

2 ja nur KW-Kühlgeräte

Unterbeauftragung an EBa SW für nicht zur VzW geeignete EAGe

3 ja Prüfung auf VzW nur für LCD-Geräte Unterbeauftragung für CRT an EBa SW
4 nein ---
5 ja alle Kategorien

Unterbeauftragung an EBa SW für nicht zur VzW geeignete EAGe

6 ja alle Modularten

Tabelle 7.2: Beispielhafte Übersicht über die in einer EBa SW gemäß Zertifizierung zulässigen Sammelgruppen (SG) mit jeweiligen zulässige Tätigkeiten, Abweichungen, Besonderheiten

SG Zertifiziert als EBa SW Abweichungen, Besonderheiten, z.B.
1 ja ohne NSH

Unterbeauftragungen für NSH, Kunststoffe mit bromierten FSM (Nr. 1e), feuerfeste Keramikfasern (Nr. 1 l)

nur manuelle Zerlegung

manuelle Zerlegung und mechanische Zerkleinerung

2 ja keine NH4-Kühlgeräte nur Stufe-1 Behandlung
3 ja nur CRT-Geräte

Unterbeauftragung für Kunststoffe mit bromierten FSM (Nr. 1e), Mehrfache Unterbeauftragung für LCD-Geräte (Nr. 1a, 4c und 6)

4 ja Annahme GEL aus allen SG

Keine Unterbeauftragung für Nr. 1i, 4c und 6

5 ja Unterbeauftragungen für Kunststoffe mit bromierten FSM (Nr. 1e) und Gasentladungslampen (Nr. 1i, 4c und 6)

mechanische Zerkleinerung

6 ja nur Si- Module

Sofern eine EBa für beide EBA-Arten zertifiziert ist, können die beiden Tabellen auch (zeilenweise sinngemäß) zusammengefasst werden (Beispiele):

Tabelle 7.3: Beispielhafte Übersicht über die in einer kombinierten EBa VzW-SW gemäß Zertifizierung zulässigen Sammelgruppen (SG) mit jeweiligen zulässige Tätigkeiten, Abweichungen, Besonderheiten

SG Zertifiziert als EBa VzW Abweichungen, Besonderheiten, z.B. Zertifiziert als EBa SW Abweichungen, Besonderheiten, z.B.
1 ja keine NSH ja ohne Behandlung NSH Unterbeauftragungen für NSH, Kunststoffe mit bromierten FSM (Nr. 1e), feuerfeste Keramikfasern (Nr. 1l)
manuelle Zerlegung und mechanische Zerkleinerung
2 ja nur KW-Kühlgeräte nein Unterbeauftragung an EBa SW für nicht zur VzW geeignete Geräte
3 ja Prüfung auf VzW nur für LCD-Geräte ja Nur LCD-Geräte Unterbeauftragung für CRT und Fehlwürfe an EBa SW
4 nein --- nein ...
5 ja alle Kategorien ja Unterbeauftragungen für Kunststoffe mit bromierten FSM (Nr. 1 e) und Gasentladungslampen (Nr. 1 i, 4c und 6)
Manuelle und mechanische Zerkleinerung
6 nein --- nein ---

Kurzdarstellung der "Art der Tätigkeiten" für das Verzeichnis der stiftung ear

Bereits im Deckblatt des Zertifikats soll eine Angabe zur "Art der Tätigkeiten" (vgl. § 25 Absatz 4 Satz 2 ElektroG) gemacht werden. In dem Verzeichnis der stiftung ear nach § 31 Absatz 3 ElektroG wird diese Angabe unter der Rubrik "Art der Anlage" veröffentlicht. Diese Angabe soll kurz und standardisiert erfolgen und folgende Inhalte aufweisen:

Beispiele für eine Kurzdarstellung zur Art der Tätigkeiten:

7.5.5 Zertifizierung von Entsorgungsfachbetrieben als EBA

Sofern Entsorgungsfachbetriebe eine Erstbehandlung durchführen, müssen sie dieselben Anforderungen erfüllen wie EBA. Nach § 21 Absatz 4 ElektroG sind sie lediglich von einer zusätzlichen Zertifizierung nach dem ElektroG befreit.

Ein Entsorgungsfachbetrieb kann somit nur dann als zertifiziert im Sinn des ElektroG gelten, wenn im Rahmen der Zertifizierung zum Entsorgungsfachbetrieb auch die Einhaltung der Anforderungen des ElektroG an EBa bestätigt wurde. Die Einhaltung der Anforderungen nach dem ElektroG muss in dem Entsorgungsfachbetriebe-Zertifikat gemäß Ziffer 5.1 Anlage 3 zu § 25 EfBV (Vordruck für das Zertifikat) ausgewiesen und durch entsprechende Nachweise belegt sein. Aus diesen Nachweisen müssen alle im Deckblatt des qualifizierten Zertifikats nach ElektroG geforderten Mindestangaben hervorgehen.

Auf die Vollzugshinweise in der LAGA-Mitteilung M36 wird verwiesen

7.5.6 Anforderungen an Sachverständige

Formale Voraussetzungen

Nach § 21 Absatz 2 Satz 2 ElektroG sind folgende Sachverständige geeignet:

  1. Personen, die nach § 36 Gewerbeordnung ( GewO) öffentlich bestellt sind,
  2. Umweltgutachter oder Umweltgutachterorganisationen auf Grund einer Zulassung nach den §§ 9, 10 oder 18 Umweltauditgesetz oder
  3. vergleichbare Personen aus anderen EU-Mitgliedstaaten oder anderen EWR-Vertragsstaaten.

Auch wenn es nach dem Wortlaut des ElektroG denkbar wäre, dass alle nach § 36 GewO öffentlich bestellten Sachverständigen die Zertifizierung durchführen können, so scheidet diese Möglichkeit aus, da nicht alle nach § 36 GewO öffentlich bestellten Sachverständigen über die erforderliche Sachkunde für Elektro- und Elektronik-Altgeräte verfügen. Grundsätzlich kommen die Personen in Betracht, die im IHK-Sachverständigenverzeichnis im Sachgebiet "Elektroaltgeräteentsorgung" gelistet sind.

Nach § 21 Absatz 4 ElektroG gelten Behandlungsanlagen als Erstbehandlungsanlage zertifiziert, wenn der Betrieb Entsorgungsfachbetrieb ist und die Einhaltung der Anforderungen dieses Gesetzes geprüft und im Zertifikat nach § 56 Absatz 3 des Kreislaufwirtschaftsgesetzes ausgewiesen ist. Durch die Neufassung der EfbV werden in den §§ 17 - 21 u. a. die Zuverlässigkeit, Unabhängigkeit, Fach- und Sachkunde sowie Anforderungen an die Zulassung von Umweltgutachtern oder Umweltgutachterorganisation als Sachverständige im Sinne der EfbV geregelt.

Gemäß § 19 Abs. 4 EfbV erfordert die Zertifizierung einer Erstbehandlungsanlage nach § 21 Absatz 4 ElektroG auch die Erfüllung der Voraussetzungen nach § 21 Absatz 2 ElektroG. Die Anforderung gilt gemäß § 31 Absatz 3 EfbV als erfüllt, wenn der Sachverständige bis zum 01.12.2017 eine entsprechende Qualifikation erworben hat.

Fachliche Voraussetzungen

Der Sachverständige muss für die Tätigkeit geeignet sein, d. h., er muss in der Lage sein, die Voraussetzungen des § 21 Absatz 3 Nr. 1 bis 3 ElektroG (vgl. Kap. Voraussetzungen der Zertifizierung) ordnungsgemäß zu überprüfen.

Der Sachverständige muss die erforderlichen Kenntnisse und fachlichen Qualifikationen besitzen, um die Anforderungen an die EBa beurteilen zu können. Die Organisation, die einen Sachverständigen öffentlich bestellt, zulässt, anerkennt oder sich seiner bedient, muss die ausreichenden Kenntnisse und Qualifikationen vor Aufnahme der Tätigkeit des Sachverständigen sowie fortlaufend sicherstellen. Dazu zählt insbesondere die Kenntnis der einschlägigen rechtlichen und technischen Regeln, insbesondere:

Da Sachverständige bei ihrer Arbeit den aktuellen Stand der Technik zugrunde legen müssen (ergibt sich aus § 20 Abs. 2 Satz 1 ElektroG), haben sie sich regelmäßig fortzubilden. Erforderlich ist mindestens eine Fortbildung pro Jahr. Gleichwertig zu jährlich einem 1- oder mehrtägigen Workshop Seminar oder spezifischem Fachkongress ist die Mitwirkung an einschlägigen Fachgremien wie DIN-Ausschüssen, VDI-Arbeitskreisen, CENELEC-Gremien etc., wenn die Inhalte der Veranstaltung dokumentiert sind.

Hinsichtlich der Unabhängigkeit der Sachverständigen sind die in § 21 Absatz 2 ElektroG in Bezug genommenen Normen zu beachten. Daher wird ein Wechsel des Sachverständigen bei Prüfungen derselben Anlage nach maximal fünf Zertifizierungen empfohlen, u. a. damit keine Vertraulichkeit entsteht, die die Unabhängigkeit gefährden kann. Ebenfalls sollte zwischen einer beratenden Tätigkeit eines Sachverständigen und einer Zertifizierung desselben Betriebes ein zeitlicher Abstand von zwei Jahren eingehalten werden.

8 Informations-, Anzeige- und Mitteilungspflichten

Gemäß § 10 ElektroG müssen EAG aller Herkunftsbereiche einer vom unsortierten Siedlungsabfall getrennten Erfassung zugeführt werden. Diese Pflicht richtet sich an die Besitzer. Um die Verpflichteten umfassend über deren Pflicht sowie weitere mit der Entsorgung von EAG zusammenhängende Aspekte zu informieren, sieht § 18 ElektroG besondere Informationspflichten für alle an der Erfassung von EAG beteiligten Akteure - also die örE, die Hersteller bzw. deren Bevollmächtigte und die rücknahmepflichtigen Vertreiber - vor. Um eine größtmögliche Transparenz hinsichtlich der für die Verbraucher zur Verfügung stehenden Erfassungsstellen zu erreichen, sieht das ElektroG in § 25 entsprechende Anzeigepflichten vor. Für die Erfüllung der europarechtlichen Berichtspflichten sind die Mitteilungspflichten für das erforderliche Datenmonitoring in den §§ 26, 27, 29 und 30 ElektroG geregelt.

8.1 Informationspflichten

Die Informationspflichten nach § 18 ElektroG beziehen sich auf Altgeräte aus privaten Haushalten und legen insofern die Informationen fest, welche durch die örE, die Hersteller bzw. deren Bevollmächtigte und die Vertreiber für die privaten Haushalte zur Verfügung zu stellen sind. Eine Übersicht über die Informationspflichten der einzelnen Akteure enthält Tabelle 8.1.

Es wird nicht festgelegt, in welcher Art und Weise die entsprechenden Informationen zu veröffentlichen sind. Mit Blick auf das verfolgte Ziel ist allerdings eine möglichst umfassende, regelmäßige und für alle Teile der Bevölkerung gleichermaßen zugängliche Information anzustreben. Eine bloße elektronische Information trägt diesem Anspruch nicht ausreichend Rechnung.

Bei Vertreibern sind gut sicht- und lesbare, im unmittelbaren Sichtbereich des Hauptkundenstroms platzierte Informationstafeln wünschenswert. Auch sind z.B. Hinweise in Werbemitteln möglich. Ein alleiniger Hinweis in den Allgemeinen Geschäftsbedingungen hingegen ist nicht ausreichend. Bei Fernabsatzhändlern sollten entsprechende Informationen in den von ihnen verwendeten Darstellungsmedien gegeben sein sowie der Warensendung schriftlich beigefügt werden. Gut sicht- und lesbare Hinweise zu den vollständigen Informationen auf jeder Produktseite von Elektro- und Elektronikgeräten sind sinnvoll. Der nachfolgenden Übersicht ist zu entnehmen, welchen Informationspflichten die einzelnen Akteure unterliegen. Es ist allerdings zu begrüßen, wenn die verschiedenen Akteure über ihre gesetzlichen Pflichten hinausgehend informieren.

Tabelle 8.1: Überblick über die Informationspflichten der einzelnen Akteure


örE
( § 18 Absatz 1)
Hersteller
( § 18 Absatz 2)
rücknahmepflichtige Vertreiber
( § 18 Absatz 2)
Pflicht der Besitzer zur Getrennthaltung von EAG X X X
Eingerichtete Sammel- bzw. Rücknahmestellen X X X
Möglichkeiten der Abgabe von Geräten zum Zwecke der Wiederverwendung X X X
Beitrag der Haushalte zu einer ordnungsgemäßen Entsorgung X - -
Notwendigkeit des ordnungsgemäßen Abbaus von Nachtspeicherheizungen X - -
Mögliche negative Auswirkungen einer nicht ordnungsgemäßen Entsorgung von EAG X - -
Mögliche Auswirkungen der Erfassung und Entsorgung von EAG durch nicht berechtigte Personen X - -
Mögliche Auswirkungen von illegalen Verbringungen X - -
Eigenverantwortung zur Löschung personenbezogener Daten X X X
Bedeutung des Symbols durchgestrichene Abfalltonne X X X

Im Falle der Bevollmächtigung nach § 8 ElektroG müssen die durch den jeweiligen Hersteller beauftragten Bevollmächtigten den entsprechenden Informationspflichten nachkommen.

Den Hersteller treffen zudem weitere Informationspflichten nach § 28 ElektroG. Demzufolge müssen Hersteller den Wiederverwendungseinrichtungen und Verwertungsanlagen kostenlos Informationen zur Wiederverwendung, Vorbereitung zur Wiederverwendung und Behandlung für die von ihnen in Verkehr gebrachten Elektro- und Elektronikgeräte zur Verfügung stellen ( § 28 Absatz 1 ElektroG). Es ist dabei freigestellt, in welcher Form (z.B. Handbücher, elektronische Form) diese Informationen vorgelegt werden. Die Informationen müssen Rückschlüsse darauf zulassen, welche Bauteile oder Werkstoffe verbaut sind und wo gefährliche Stoffe und Gemische im Gerät zu finden sind. Diese Informationspflicht entfällt nach § 28 Absatz 1 Satz 4 ElektroG, wenn die Wiederverwendungseinrichtungen und Anlagen zur Behandlung diese Angaben zur Erfüllung der Anforderungen nicht benötigen. Der Umfang der zur Verfügung zu stellenden Informationen richtet sich danach, was die Wiederverwendungseinrichtungen und Behandlungsanlagen für die Erfüllung der Anforderungen des Gesetzes benötigen.

Gemäß § 28 Absatz 2 ElektroG müssen die Hersteller zudem Angaben für den Endnutzer hinsichtlich des Typs oder chemischen Systems der verwendeten Batterien sowie deren sichere Entnahme machen. Ausgenommen hiervon sind Elektro- und Elektronikgeräte, in denen aus Gründen der Sicherheit, der Leistung, aus medizinischen Gründen oder Gründen der Vollständigkeit von Daten eine ununterbrochene Stromversorgung und eine ständige Verbindung zwischen dem Gerät und der Batterie erforderlich sind.

8.2 Anzeigepflichten

Die Anzeigepflichten nach § 25 ElektroG treffen neben den zur Erfassung berechtigten Akteuren auch die Betreiber von Erstbehandlungsanlagen. Die Anzeigen haben gegenüber der stiftung ear zu erfolgen, die im Rahmen ihrer Beleihung ermächtigt ist, auf der Grundlage von § 38 Absatz 2 die Anzeigen entgegen zu nehmen. Eine Übersicht über die Anzeigepflichten wird in Tabelle 8.2 gegeben.

Tabelle 8.2: Anzeigepflichten der örE, Hersteller, Vertreiber und Betreiber von Erstbehandlungsanlagen gegenüber der stiftung ear


Umfang / Inhalt der Anzeige Zeitpunkt
örE
( § 25 Absatz 1)
Eingerichtete Sammel- und Übergabestellen bei Einrichtung
Änderungen bei den eingerichteten Sammel- und Übergabestellen unverzüglich
Absicht der Optierung sowie Anschrift und Kontaktinformationen des optierenden örE 6 Monate vor Beginn der Optierung
Hersteller / Bevollmächtigte
( § 25 Absatz 2) oder beauftragter Dritter ( § 25 Absatz 2 Satz 3)
Einrichtung eines Rücknahmesystems vor Aufnahme des Betriebs
In das Rücknahmesystem einbezogene Rücknahmestellen
Bei kollektiven Rücknahmesystemen zudem:
  • Verzeichnis der Hersteller, beidenen die zurückgenommenen Mengen angerechnet werden
  • Angaben zur anteiligen Aufteilung der zurückgenommenen Mengen auf die jeweiligen Hersteller
Änderungen bei den eingerichteten Rücknahmesystemen unverzüglich
Vertreiber
( § 25 Absatz 3)
Eingerichtete Rücknahmestellen vor Aufnahme der Rücknahmetätigkeit
Anschrift und Kontaktinformationen des Vertreibers
Ggf. Verzeichnis der Hersteller oder herstellereigenen Rücknahmesysteme, an welche die EAG übergeben werden
Änderungen bei den eingerichteten Rücknahmestellen monatlich
Betreiber einer Erstbehandlungsanlage ( § 25 Absatz 4) Behandlungstätigkeit vor Aufnahme der Behandlungstätigkeit
Anschrift und Kontaktinformationen des Betreibers
Nachweis der Zertifizierung nach § 21
Angaben über die Art der Tätigkeit (vgl. Kap. Anforderungen an die Zertifizierung und das Zertifikat)
Erneuerung des Zertifikates und damit ggf. verbundene Änderungen der Art der Tätigkeit unverzüglich
Beendigung der Behandlungstätigkeit unverzüglich

Beauftragen Hersteller bzw. deren Bevollmächtigte einen Dritten mit der Einrichtung und dem Betrieb eines Rücknahmesystems, so hat die Anzeige des Rücknahmesystems oder aber die Anzeige von Änderungen bei den eingerichteten Rücknahmesystemen durch diesen Dritten zu erfolgen ( § 25 Absatz 2 Satz 3 und 4 ElektroG).

8.3 Mitteilungspflichten

Die Mitteilungspflichten nach dem ElektroG bestehen für alle sammelnden oder zurücknehmenden Akteure und beziehen sich sowohl auf Altgeräte aus privaten Haushalten als auch auf Altgeräte anderer Nutzer als privater Haushalte. Außerdem sind die entsorgungspflichtigen Besitzer nach § 19 mitteilungspflichtig. Die Mitteilungspflichten der örE bestehen dabei nur im Falle der Optierung. Eine Übersicht über die Mitteilungspflichten ist in Tabelle 8.3 enthalten.

Tabelle 8.3: Mitteilungspflichten der Akteure gegenüber der Stiftung ear


Mitteilung Zeitpunkt
Optierende örE
( § 26 ElektroG)
Je Gruppe und Kategorie an eine Erstbehandlungsanlage abgegebene EAG

oder

Nullmenge, wenn im jeweiligen Monat keine EAG an die Erstbehandlungsanlage abgegeben wurden

Monatlich
(bis zum 15. des Folgemonats)
Je Kategorie zur Wiederverwendung vorbereitete und recycelte EAG Kalenderjährlich
(bis zum 30. April des Folgejahres)
Je Kategorie verwertete EAG
Je Kategorie beseitigte EAG
Je Kategorie in Länder der EU oder in Drittstaaten zur Behandlung ausgeführte EAG
Bei den Erstbehandlungsanlagen nach § 22 Absatz 3 zusammengefasste Mengen
Hersteller / Bevollmächtigte ( § 27 ElektroG) Je Geräteart in Verkehr gebrachte Elektro- und Elektronikgeräte (B2C- Geräte sind dabei gesondert auszuweisen)

oder

Nullmenge, wenn im jeweiligen Monat keine Elektro- und Elektronikgeräte in Verkehr gebracht wurden

Monatlich für B2C-Geräte
(bis zum 15. des Folgemonats)

Kalenderjährlich für B2B-Geräte
(bis zum 30. April des Folgejahres)

oder

Möglichkeit der Vereinbarung eines abweichenden Mitteilungszeitraums mit der stiftung ear

Je Geräteart ins Ausland verbrachte Elektro- und Elektronikgeräte, die zuvor in Verkehr gebracht wurden
Je Gruppe die bei den örE abgeholten EAG Unverzüglich
Je Geräteart die nach § 16 Absatz 5 zurückgenommenen EAG (sog. Eigenrücknahmen) Monatlich
(bis zum 15. des Folgemonats)

oder

Möglichkeit der Vereinbarung eines abweichenden Mitteilungszeitraums mit der stiftung ear

Je Geräteart und Kategorie die zurückgenommenen B2B-EAG Kalenderjährlich
(bis zum 30. April des Folgejahres)
Je Kategorie zur Wiederverwendung vorbereitete und recycelte EAG
Je Kategorie verwertete EAG
Je Kategorie beseitigte EAG
Je Kategorie in Länder der EU oder in Drittstaaten zur Behandlung ausgeführte EAG
Bei den Erstbehandlungsanlagen nach § 22 Absatz 3 ElektroG zusammengefasste Mengen
Vertreiber
( § 29 Absatz 1 bis 3 ElektroG), sofern der Vertreiber die EAG selber verwertet
Je Kategorie die zurückgenommenen EAG Kalenderjährlich
(bis zum 30. April des Folgejahres)
Je Kategorie zur Wiederverwendung vorbereitete und recycelte EAG
Je Kategorie verwertete EAG
Je Kategorie beseitigte EAG
Je Kategorie in Länder der EU oder in Drittstaaten zur Behandlung ausgeführte EAG
Bei den Erstbehandlungsanlagen nach § 22 Absatz 3 ElektroG zusammengefasste Mengen
Vertreiber ( § 29 Absatz 4 ElektroG), sofern eine Übergabe der EAG an Hersteller oder örE erfolgt Je Kategorie die an die Hersteller / Bevollmächtigten oder an die örE übergebenen EAG Kalenderjährlich
(bis zum 30. April des Folgejahres)
Entsorgungspflichtige Besitzer nach § 19 ( § 30) ElektroG, sofern keine Übergabe der EAG an die Hersteller erfolgt Je Kategorie zur Wiederverwendung vorbereitete und recycelte EAG Kalenderjährlich
(bis zum 30. April des Folgejahres)
Je Kategorie verwertete EAG
Je Kategorie beseitigte EAG
Je Kategorie in Länder der EU oder in Drittstaaten zur Behandlung ausgeführte EAG
Bei den Erstbehandlungsanlagen nach § 22 Absatz 3 ElektroG zusammengefasste Mengen

Darüber hinaus ist bei den Mitteilungen durch alle Akteure folgendes zu beachten:

9 Nachweis- und Registerpflichten

EAG beinhalten häufig gefährliche Bauteile bzw. Bestandteile. Im Regelfall sind sie daher als gefährliche Abfälle im Sinne des § 3 Absatz 5 Satz 1 KrWG i. V. m. der AVV anzusehen.

9.1 Nachweispflichten

Grundsätzlich müssen Erzeuger, Besitzer, Sammler, Beförderer und Entsorger von gefährlichen Abfällen gemäß § 50 KrWG Entsorgungsnachweise und Begleitscheine entsprechend der NachwV führen, sofern es sich nicht um private Haushalte handelt. Hiervon macht § 2 Absatz 3 Satz 4 ElektroG eine Ausnahme. Die Nachweispflichten nach § 50 Absatz 1 KrWG gelten demnach nicht "für die Überlassung von Altgeräten an Einrichtungen zur Erfassung und Erstbehandlung von Altgeräten". Diese Regelung entspricht derjenigen in § 50 Absatz 3 KrWG, wonach bei einer verordneten Rücknahme oder Rückgabe die Pflicht zur Nachweisführung nach § 50 Absatz 1 KrWG grundsätzlich nicht gilt. Da die Rücknahme von EAG durch das ElektroG geregelt wird, handelt es sich nicht um eine "verordnete" Rücknahme, wie dies bei einer Verordnung nach § 25 KrWG der Fall wäre. Daher musste die Ausnahme von der Pflicht zur Nachweisführung ausdrücklich in das ElektroG aufgenommen werden.

Diese Regelung gilt für alle Fallkonstellationen, welche die Erfassung von EAG zum Gegenstand haben, unabhängig davon, ob es sich um sog. Geräte von privaten Nutzer oder anderer als privater Nutzer handelt, da die Ausnahme an "Einrichtungen zur Erfassung" adressiert ist und sich somit eine Differenzierung zwischen unterschiedlichen Erfassungsberechtigten nicht ergibt. Diese Sichtweise wird auch durch die Begründung zur Vorgängerregelung im alten ElektroG untermauert, wonach die Nachweispflicht nicht nur dann entfallen soll, wenn EAG im Rahmen der angeordneten Rücknahme einer Erstbehandlungsanlage zugeführt werden, sondern auch in allen anderen Fällen einer Überlassung an Erstbehandlungsanlagen(vgl. BT-Drs. 16/970).

Allerdings gilt dennoch die Mitführungspflicht nach § 16b NachwV, so dass bei allen Transporten von EAG entsprechende Unterlagen zur Dokumentation vorhanden sein müssen.

Ab der Erstbehandlungsanlage gelten demgegenüber die Nachweispflichten für den Transport von Altgeräten oder Teilen von Altgeräten als gefährliche Abfälle zu weiteren Entsorgungsanlagen.

9.2 Registerpflichten

Hinsichtlich der Registerpflichten nach § 49 KrWG sieht das ElektroG keine Ausnahme vor, so dass im Zusammenhang mit der Erfassung und Entsorgung von EAG folgende Pflichten bestehen:

Entsorger haben nach § 49 KrWG ein Register nach den Regelungen des § 24 NachwV auch dann zu führen, wenn sie nach § 2 Absatz 3 Satz 4 ElektroG nicht der Nachweispflicht nach NachwV unterliegen. Dies gilt unabhängig von der Einstufung der Altgeräte als gefährliche oder ungefährliche Abfälle.

Entsorger im Sinne des § 49 Absatz 1 Satz 1 KrWG und des § 1 Absatz 1 Nummer 3 NachwV sind Personen oder Unternehmen, die ein Entsorgungsverfahren im Sinne des KrWG nach Anlage 1 (Beseitigungsverfahren) oder Anlage 2 (Verwertungsverfahren) durchführen. Somit gelten als Entsorger von EAG auch Unternehmen, die nur eine Vorbehandlung oder eine bloße Zwischenlagerung von Altgeräten als Verwertungsverfahren R 12 oder R 13 im Sinne von Anlage 2 KrWG durchführen.

Die Pflicht, ein Register zu führen, betrifft nach § 49 Absatz 3 KrWG Erzeuger, Besitzer, Sammler und Beförderer nur dann, wenn sie mit gefährlichen Abfällen umgehen. Da EAG im Regelfall aber als gefährliche Abfälle im Sinne des § 3 Absatz 5 Satz 1 KrWG i. V. m. der AVV anzusehen sind, besteht für diesen Personenkreis die Registerpflicht hinsichtlich ihrer Tätigkeit im Entsorgungsvorgang von EAG.

Als Abfallerzeuger im Sinne des § 24 Absatz 6 NachwV gilt nach § 1 Absatz 1 Nummer 2 NachwV auch der Besitzer (Inhaber der tatsächlichen Sachherrschaft, vgl. § 3 Absatz 9 KrWG) solcher Abfälle. Somit sind Betreiber einer Sammelstelle für EAG verpflichtet, ein Erzeugerregister zu führen. Daher sind auch örE, die EAG an Sammelstellen und Übergabestellen annehmen und diese an Übergabestellen zur Abholung durch die Hersteller bereitstellen, zur Führung eines Registers verpflichtet. Ebenso sind demnach auch Vertreiber und Hersteller, die EAG zurücknehmen, registerpflichtig.

Hinsichtlich der Einzelheiten zur Führung von Registern wird auf die Bestimmungen des § 24 NachwV und auf die Erläuterungen hierzu in der LAGA-Mitteilung M 27 "Vollzugshilfe zum abfallrechtlichen Nachweisverfahren" verwiesen.

Eine Verpflichtung zur elektronischen Registerführung besteht nur für nachweispflichtige Abfälle. Die freiwillige elektronische Registerführung ist aber auch für nicht nachweispflichtige Abfälle zulässig.

In diesem Zusammenhang ist darauf hinzuweisen, dass keine Formvorgaben für die Führung des Registers in Papierform über die Entsorgung nicht nachweispflichtiger Abfälle bestehen. Es muss lediglich sichergestellt sein, dass die erforderlichen Registerangaben inhaltlich vollständig, fristgerecht eingestellt und abfallchargenscharf unterschrieben im Register vorliegen.

9.3 Erlaubnis zur Beförderung gefährlicher Abfälle

Nach § 54 KrWG bedürfen u.a. Sammler und Beförderer für den Transport von gefährlichen Abfällen einer behördlichen Erlaubnis. Von dieser Pflicht ist die Beförderung von EAG nach § 2 Absatz 3 Satz 1 ElektroG ausgenommen. Das bedeutet, dass für den Transport von EAG zur Erstbehandlungsanlage keine behördliche Erlaubnis zur Beförderung der EAG benötigt wird.

Lediglich für den Transport von aus EAG ausgebauten Bauteilen, Unterbaugruppen und Verbrauchsmaterialien ist grundsätzlich eine Beförderer-Erlaubnis erforderlich, da nach § 2 Absatz 3 Satz 5 ElektroG für diese Materialien § 54 KrWG anzuwenden ist.

Demgegenüber ist § 53 KrWG anzuwenden, so dass Sammler und Beförderer von EAG ihre Tätigkeit vor deren Aufnahme gegenüber der zuständigen Behörde anzeigen müssen.

.

Zusammenfassende Darstellung der Zulässigkeit verschiedener Tätigkeiten bei Erfassung durch die örE Anhang 1



Abholkoordination durch ear Optierung
Tätigkeit: zulässig Hinweise zulässig Hinweise
Umladen und vorläufiges Sortieren ja Im Rahmen der kommunalen Sammlung werden EAG ggfs. an vielen kleineren dezentralen Sammelstellen (WSH, Depotcontainer) angenommen und für den Weitertransport zu einer zentralen Sammel- /Übergabestelle ggfs. vorsortiert und umgeladen. Beim Umladen ist Bruchsicherheit zu gewähren. Zum Umladen gehört auch die Kommissionierung (Zusammenstellung mehrerer Behältnisse zu einer größeren Transporteinheit). ja Im Rahmen der kommunalen Sammlung werden EAG ggfs. an vielen kleineren dezentralen Sammelstellen (WSH, Depotcontainer) angenommen und für den Weitertransport zu einer zentralen Sammelstelle ggfs. vorsortiert und umgeladen. Beim Umladen ist Bruchsicherheit zu gewähren. Zum Umladen gehört auch die Kommissionierung (Zusammenstellung mehrerer Behältnisse zu einer größeren Transporteinheit ohne Eingriff oder Entnahme von EAG).
Separierung 20 an Sammelstelle nein Gemäß § 14 Abs. 4 ElektroG nicht zulässig ja Gemäß § 14 Abs. 5 Satz 2 ElektroG zulässig
Getrennte Sammlung von Asbest- oder Chrom(VI)-haltigen NSH ja - Pflicht zur Sammlung in einem eigenen Behältnis getrennt von anderen EAG der SG 1 nach § 14 Abs. 1 Satz 2 ElektroG

- Trennung durch Anlieferer und örE

ja - Keine Pflicht

- Die getrennte Sammlung ist aber zulässig und empfehlenswert bzw. Abgabe an separater Sammelstelle.

Getrennte Sammlung von batteriebetriebenen EAG von anderen EAG ja Pflicht zur Sammlung in einem eigenen Behältnis getrennt von anderen EAG der SG 5 nach § 14 Abs. 1 Satz 2 ElektroG ja - Keine Pflicht

- Die getrennte Sammlung ist aber zulässig und empfehlenswert.

- Eine gemeinsame Sammlung von batteriebetriebenen und anderen EAG ist in einem ADR-konformen Behältnis möglich.

Entnahme von nicht vom EAG umschlossenen Altbatterien ja - Pflicht zur Entnahme von nicht umschlossenen Altbatterien durch den Endnutzer gem. § 10 Abs. 1 Satz 2 ElektroG

- Entnahme der Batterie durch örE zulässig

ja - Keine Pflicht zur Entnahme von Altbatterien, wenn EAG zur Wiederverwendung vorbereitet werden sollen.

- notwendig/empfehlenswert wegen ADR-Vorgaben

Entnahme von Lampen aus EAG ja - Keine Pflicht zur Trennung der Lampen vom EAG

- Die Trennung ist aber empfehlenswert. Zudem können so Quecksilber- Emissionen durch Lampenbruch vermieden werden.

- Die zerstörungsfreie Entnahme von Lampen aus Altgeräten ist gem. § 3 Nr. 24 ElektroG keine Erstbehandlung/Behandlung und im Rahmen der Erfassung durch den örE zulässig.

ja - Keine Pflicht zur Trennung der Lampen vom EAG

- Die Trennung ist aber empfehlenswert, weil Gasentladungslampen und sonstige Lampen, wegen der örE-Mitteilungspflicht nach § 26 ElektroG getrennt auszuweisen sind.

Sortieren der PV-Module nach Technologien ja - Keine Pflicht

- Trennung wird dennoch empfohlen für:

- Module ohne Rahmen von Modulen mit Rahmen (wegen Bruchgefahr)

- Sofern eine Sortierung erfolgt, werden dennoch sämtliche PV-Module vom beauftragten Hersteller über einen Abholcode abgeholt

ja - Keine Pflicht

- Trennung wird dennoch empfohlen für:

- Module ohne Rahmen von Modulen mit Rahmen (wegen Bruchgefahr)

Prüfung auf Vorbereitung zur Wiederverwendung (VzW) nein Es bestehen Separierungs-, und Entnahmeverbote sowie ein Verbot für die Entnahme von Bauteilen an der Sammelstelle gemäß § 14 Abs. 4 ElektroG. ja Es besteht eine Ausnahme vom Separierungsverbot an der Sammelstelle ( § 14 Abs. 5 ElektroG). Durch die Behandlungsanforderungen gem. § 20 ElektroG besteht auch einePrüfpflicht zur VzW
(sofern technisch möglich/wirtschaftlich zumutbar). Diese Prüfpflicht muss aber nicht durch den örE erfolgen. Der örE beauftragt damit üblicherweise einen Dritten.
Vorbereitung zur Wiederverwendung (VzW) nein VzW ist Erstbehandlungstätigkeit gem. § 3 Nr. 24 ElektroG nein VzW ist Erstbehandlungstätigkeit gem. § 3 Nr. 24 ElektroG

Abzugrenzen hiervon sind Geräte, die ohne Abfall zu werden, einer Wiederverwendung zugeführt werden.

.

Mustertabelle als ein Bestandteil des Zertifikats Anhang 2


Selektive Behandlung von Werkstoffen und Bauteilen von Altgeräten gem. Anlage 4 Nummer 1 und 3 ElektroG. Im Rahmen der Zertifizierung der vorstehenden Erstbehandlungsanlage wurde geprüft, dass die Entfernung der folgenden Stoffe, Gemische und Bauteile aus getrennt erfassten Altgeräten möglich ist. Im Falle der Unterbeauftragung wurde durch die Prüfung des Behandlungskonzepts festgestellt, dass die nicht in der o.g. Erstbehandlungsanlage durchgeführten Tätigkeiten in einer anderen zertifizierten EBa SW durchgeführt werden können.
Anlage 4 Tätigkeit Wird in o.g. EBa SW durchgeführt

ja/ nein/ nicht relevant

Bemerkung, z.B. Unterbeauftragung
1 a quecksilberhaltige Bauteile wie Schalter oder Lampen für Hintergrundbeleuchtung;

1 b Batterien und Akkumulatoren;

1 c Leiterplatten von Mobiltelefonen generell sowie von sonstigen Geräten, wenn die Oberfläche der Leiterplatte größer ist als 10 Quadratzentimeter;

1 d Tonerkartuschen, flüssig und pastös, und Farbtoner;

1 e Kunststoffe, die bromierte Flammschutzmittel enthalten;

1 f Asbestabfall und Bauteile, die Asbest enthalten;

1 g Kathodenstrahlröhren;

1 h Fluorchlorkohlenwasserstoffe (FCKW), teilhalogenierte Fluorchlorkohlenwasserstoffe (H-FCKW) oderteilhalogenierte Fluorkohlenwasserstoffe (HFKW), Kohlenwasserstoffe (KW);

1 i Gasentladungslampen

1 j Flüssigkristallanzeigen (gegebenenfalls zusammen mit dem Gehäuse), > 100 cm2 sowie hintergrundbeleuchtete Anzeigen mit Gasentladungslampen;

1 k externe elektrische Leitungen;

1 l Bauteile, die feuerfeste Keramikfasern enthalten; (weitere Ausführungen s. Anlage 4 ElektroG)

1 m Bauteile, die radioaktive Stoffe enthalten, ausgenommen bestimmter Bauteile (weitere Ausführungen s. Anlage 4 ElektroG)

1 n Elektrolyt-Kondensatoren, die bedenkliche Stoffe enthalten (Höhe größer als 25 Millimeter, Durchmesser größer als 25 Millimeter oder proportional ähnliches Volumen);

1 o cadmium- oder selenhaltige Fotoleitertrommeln.

3 PCB-haltige Kondensatoren, gem. PCB/PCT-Abfallverordnung

_____
1) Soweit in dieser Mitteilung Paragrafen oder Anhänge ohne Angabe der Rechtsnorm zitiert werden, beziehen sich diese ausschließlich auf das ElektroG in der Fassung vom 20.10.2015

2) Aus Gründen der besseren Lesbarkeit wird in der Mitteilung Bericht anstelle von "Batterien und Akkumulatoren" ausschließlich den Begriff "Batterien" wie in § 2 Satz 2 des BattG legal definiert verwendet. Sofern nicht ausdrücklich anders benannt, werden unter "Batterien" im Sinne dieses Berichtes nicht wiederaufladbare Primärzellen (Batterien im eigentlichen Sinn) und wiederaufladbare Sekundärzellen (eigentlich: "Akkumulatoren") zusammengefasst. Das gleiche gilt für "Altbatterien" (schließt Altakkumulatoren ein).

3) ADR = Europäisches Übereinkommen über die internationale Beförderung gefährlicher Güter auf der Straße; ADR regelt insbesondere die Einstufung der zu transportierenden Güter als Gefahrgut und die dazugehörigen Sicherheitsmaßnahmen. Die Vorschriften gelten für den Straßenverkehr und beinhalten insbesondere Anforderungen hinsichtlich der Verpackung, Ladungssicherung und Kennzeichnung von Gefahrgut.

4) Mit in Kraft treten der ADR 2015 am 1. Juli 2015 und der Aufnahme von Erläuterungen in GGVSEB und RSEB ist der Transport von Leuchtmitteln, unter Beachtung der genannten Freistellungsregelungen, nicht als Gefahrgut zu deklarieren. (vgl. Kap. 1.1.3.10 c) und d) und Sondervorschrift 366 ADR/RID). Es muss sichergestellt sein, dass auch für den Fall einer transportbegleitenden Beschädigung der Leuchtmittel etwaige Füllgutreste wie z.B. Glasscherben in einer Außenverpackung verbleiben. Die Eignung der Behältnisse hat der Hersteller oder im Falle der Optierung der örE sicherzustellen.

5) Fernkommunikationsmittel im Sinne des § 312c BGB sind alle Kommunikationsmittel, die zur Anbahnung oder zum Abschluss eines Vertrags eingesetzt werden können, ohne dass die Vertragsparteien gleichzeitig körperlich anwesend sind, wie Briefe, Kataloge, Telefonanrufe, Telekopien, E-Mails, über den Mobilfunkdienst versendete Nachrichten (SMS) sowie Rundfunk und Telemedien."

6) Hierbei ist zu beachten, dass Elektroaltgeräte regelmäßig als gefährliche Abfälle im Sinne der AVV einzustufen sind.

7) Beispiele finden sich in der Vollzugshilfe zur AbfAEV unter RN 27)
(http://www.bmub.bund.de/fileadmin/Daten_BMU/Download_PDF/Abfallwirtschaft/vo_abfall_ueberwachung_vollzugshilfe_bf.pdf)

8) Das LAGa M31 a bezieht sich auf den Stand des ADR zum 01. Januar 2017 und zu diesem Zeitpunkt abgeschlossene oder in Vorbereitung befindliche multilaterale Vereinbarungen.

9) Gemeint ist hier eine vorläufige Sortierung im Sinn von § 3 Nr. 15 KrWG. Andere Vorgaben im ElektroG an die (Nicht-)Zulässigkeit von bestimmten Tätigkeiten an der Sammelstelle bleiben hiervon unberührt (s. auch Anhang 1).

10) Das Verwertungsverfahren R 12 ist der Austausch von Abfällen, um sie einem der in R 1 bis R 11 aufgeführten Verfahren zu unterziehen. Falls sich kein anderer R-Code für die Einstufung eignet, kann das Verfahren R 12 vorbereitende Verfahren einschließen, die der Verwertung einschließlich der Vorbehandlung vorangehen, zum Beispiel Demontage, Sortieren, Zerkleinern, Verdichten, Pelletieren, Trocknen, Schreddern, Konditionieren, Neuverpacken, Trennen, Vermengen oder Vermischen vor Anwendung eines der in R 1 bis R 11 aufgeführten Verfahren.

11) Das Verwertungsverfahren R 13 ist die Lagerung von Abfällen bis zur Anwendung eines der in R 1 bis R 12 aufgeführten Verfahren (ausgenommen die zeitweilige Lagerung bis zur Sammlung auf dem Gelände der Entstehung der Abfälle; unter einer zeitweiligen Lagerung ist die vorläufige Lagerung im Sinne des § 3 Absatz 15 KrWG zu verstehen, also die Lagerung zum Zweck der Beförderung zu einer Abfallbehandlungsanlage, hier: die zeitweilige Lagerung in den Sammel- und Rücknahmestellen).

12) Siehe hierzu Kapitel 7.5

13) Der Terminus "einfache Prüftätigkeiten" wird im Folgenden zur Abgrenzung von den im Rahmen der Vorbereitung zur Wiederverwendung durchzuführenden weitergehenden Prüfungen unter Einsatz von Prüf-, Kontroll- oder Messinstrumenten verwendet.

14) Die VDI-Richtlinie 2343 Blatt 3 enthält eine Beschreibung zum Stand der Technik der Behandlung von Kühlgeräten. Derzeit wird eine VDI-Richtlinie 2292 (Emissionsminderung - Behandlung für Kühlgeräte) erstellt, in der die entsprechenden Behandlungsvorgänge detaillierter erläutert werden.

15) Vgl. hierzu auch siehe hierzu Kapitel 7.3.3 und 8 sowie die Praxishilfe Erstbehandlung nach ElektroG des Umweltbundesamtes.

16) Hinweise zur Löschung von personenbezogenen Daten sind u.a. auf der Webseite des Bundesamtes für Sicherheit in der Informationstechnik verfügbar.

17) Auf ein Vorhaben des europäischen Verbands der Elektroaltgeräterecycler (http://www.eera-recyclers.com) zum Aufbau einer digitalen Plattform zur Bereitstellung von Informationen zur Altgeräteaufbereitung wird hingewiesen.

18) Studie "Vorbereitung zur Wiederverwendung von Elektro(nik)altgeräten", durchgeführt von der cyclos GmbH im Auftrag des NABU Deutschland.

19) Der Prüfbericht ist den zuständigen Behörden auf Verlangen vorzulegen.

20) Unter Separierung sind zu verstehen:

ENDE

umwelt-online - Demo-Version


(Stand: 02.03.2026)

Alle vollständigen Texte in der aktuellen Fassung im Jahresabonnement
Nutzungsgebühr: ab 105.- € netto (Grundlizenz)

(derzeit ca. 7200 Titel s.Übersicht - keine Unterteilung in Fachbereiche)

Preise & Bestellung

Die Zugangskennung wird kurzfristig übermittelt

? Fragen ?
Abonnentenzugang/Volltextversion